Research on Speed Guidance Strategies for Mixed Traffic Flow Considering Uncertainty of Leading Vehicles at Signalized Intersections
Abstract
1. Introduction
2. Mixed Traffic Flow Car-Following Model
- (1)
- CAV Following CAV
- is the headway of the CAV.
- is minimum safe distance for the CAV, which set to 3 m.
- is the length of the vehicle, which is set at 5 m.
- is the current speed.
- is the speed difference between the two adjacent vehicles.
- is the desired time headway for CAV, set to the highest acceptable value of 0.6 ;
- is the reaction time for CAV, set to 0 s;
- is the update interval for speed, set to 0.01 s based on the PATH real-vehicle experiments;
- and are control coefficients, set to 0.45 and 0.25, respectively, based on the calibration results from real-vehicle experiments for the CACC model.
- (2)
- CAV Following HDV
- is the headway of DCAV.
- is minimum safe distance for DCAV, which is set to 2 m.
- is the desired time headway for DCAV, set to the highest acceptable value of 1.1 s for drivers.
- is the reaction time for DCAV, set to 0.2 s [28].
- and are control coefficients, set to 0.23–2 and 0.07–2, respectively, based on the calibration results from real-vehicle experiments for the CACC model.
- (3)
- HDV as the following vehicle
- is the maximum acceleration, set to 1 ;
- is the free-flow velocity, set to 11.1 ;
- is minimum safe distance for HDV, set to 2 ;
- is the desired time headway for HDV, set to 1.5 ;
- is the reaction time for DCAV, set to 0.4 [30];
- is the desired comfortable deceleration, set to 2.8 ;
- is the headway of HDV.
3. Signalized Intersection Traffic Flow Model for Intelligent Connected Environment
- (1)
- The research scope is limited to straight-through vehicles at a single intersection with fixed signal timing;
- (2)
- The effects of adjacent intersections, roadside parking, pedestrians, and bicycles are not considered;
- (3)
- CAV can obtain real-time road traffic information;
- (4)
- The wireless communication between vehicles and between vehicles and traffic signals is assumed to be reliable, with no delay in traffic information transmission.
3.1. Decision Area Division
- (1)
- For HDVs, based on their characteristics at intersections, the decision area is divided into free-driving and passing decision areas, constructing a model to predict HDV passage at intersections.
- (2)
- For CAVs, leveraging their ability to receive real-time traffic information, the decision area is divided into free-driving, platoon formation, and speed guidance areas, constructing a passage model for CAV at intersections. The decision zones for CAVs and HDVs are shown in Figure 2. And the roadside units depicted in the figure are capable of real-time information sharing with the intelligent networked system.
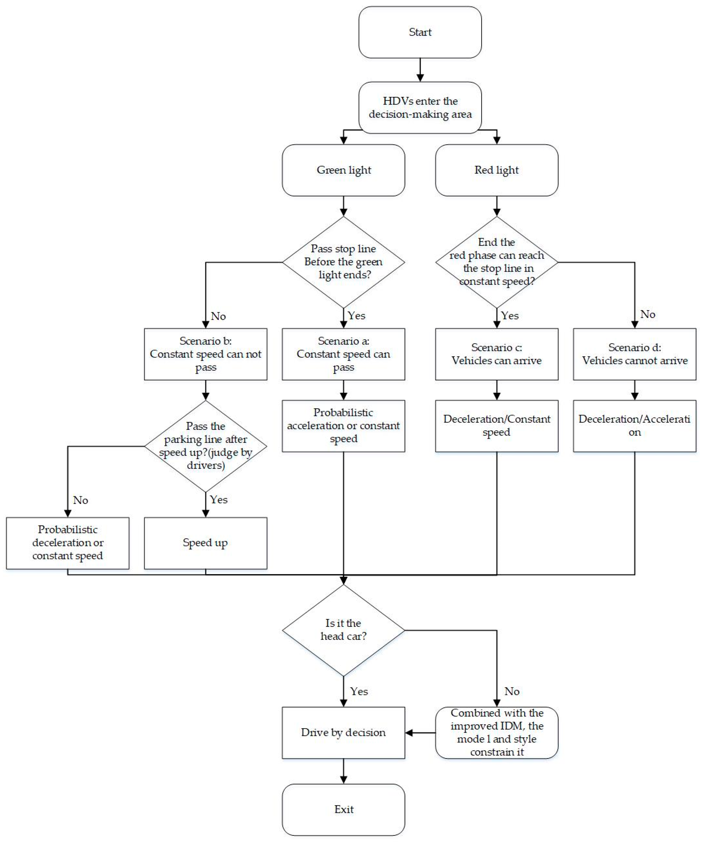
3.2. HDV Passing Model
- (1)
- Free-Driving Area Evolution Rules:
- (2)
- Passing Decision Area Evolution Rules:
- ①
- HDV as Lead Vehicle
- ②
- HDV as the following vehicle
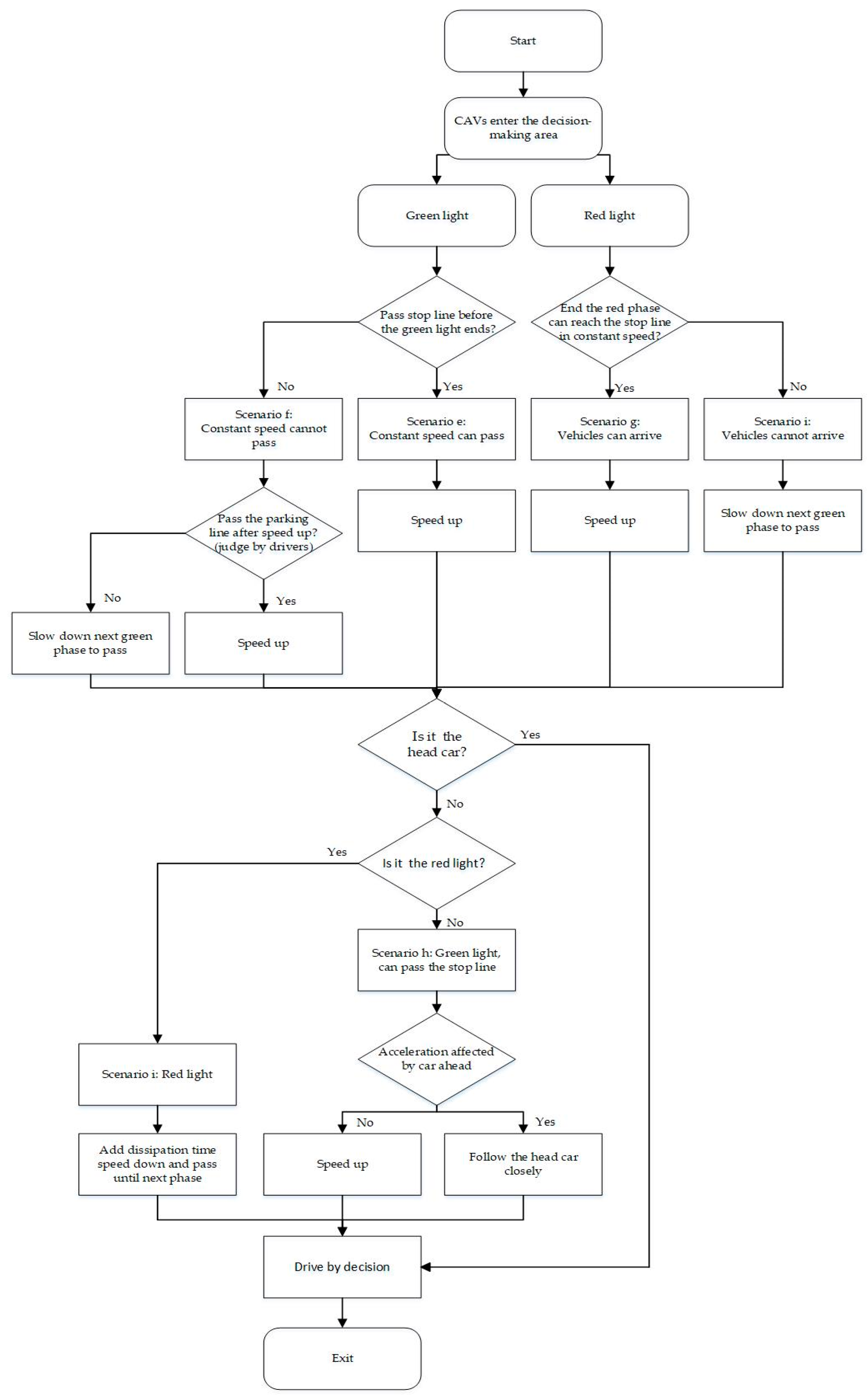
3.3. CAV Passing Decision Model
- (1)
- Free-driving area evolution rules: CAV in the free-driving area is not influenced by traffic signals, applying only relevant car-following models.
- (2)
- Passing decision area evolution rules: Based on the vehicle’s status and interaction with the driving environment, we determined scenarios such as green light with long remaining time, green light with short remaining time, red light, and consider headway constraint to optimize speed guidance.
- ①
- CAV as the leading vehicle
- ②
- CAV as the following vehicle
- ①
- Solve for the recommended acceleration based on the control strategy when the CAV is the leading vehicle.
- ②
- To ensure driving safety, the solved acceleration must meet the constraints of the improved CACC and ACC car-following models on speed.
4. Speed Guidance Strategy Considering the Uncertainty of Leading Vehicles
4.1. Guidance Mechanism
- (1)
- If the guided vehicle cannot pass through the intersection at its current speed (Figure 5, Principle 1), it should be accelerated if it can pass the intersection within the current green light phase by accelerating. Conversely, if the vehicle cannot pass through the intersection even at the maximum speed limit, it should be guided to decelerate and wait for the next green light phase. The vehicle should decelerate to an appropriate speed to ensure it can pass the intersection at the beginning of the next green light phase.
- (2)
- If the guided vehicle can pass through the intersection at its current speed (Figure 5, Principle 2), it should be accelerated to pass through the intersection at the maximum speed, ensuring driving safety. This acceleration guidance aims to maximize the intersection’s throughput and allocate as much passing time as possible for subsequent vehicles.
4.2. Speed Guidance Model for Mixed Traffic Flow
- (1)
- Acceleration guidance strategy
- (2)
- The deceleration guidance strategy
- (3)
- Acceleration and deceleration guidance strategy
- ①
- Guide the front part of the platoon of vehicles to accelerate
- ②
- After guiding part of the platoon of vehicles to slow down
- (4)
- Slow down and stop guidance strategy
4.3. Optimal Speed Adjustment Method under Uncertain Disturbances
- (1)
- Optimal Control under Queue Constraints
- (2)
- Velocity Rolling Optimization under Leading Vehicle Disturbances Ahead
5. Simulation Experiments and Numerical Results Analysis
5.1. Experiment Setup
- (1)
- Simulation Scenario Construction
- (2)
- Traffic Parameter Settings
5.2. Results Analysis
- (1)
- Impact of Traffic Flow
- ①
- Average Number of Stops
- ②
- Average delay
- (2)
- Penetration Rate Impact Analysis
- ①
- Average Number of Stops
- ②
- Average delay
- (3)
- Visualization of Results
6. Discussion
7. Conclusions
Author Contributions
Funding
Institutional Review Board Statement
Informed Consent Statement
Data Availability Statement
Conflicts of Interest
References
- Qin, Y.; Li, S. String Stability Analysis of Mixed CACC Vehicular Flow with Vehicle-to-Vehicle Communication. IEEE Access 2020, 8, 174132–174141. [Google Scholar] [CrossRef]
- Cao, Z.; Lu, L.; Chen, C.; Chen, X. Modeling and Simulating Urban Traffic Flow Mixed with Regular and Connected Vehicles. IEEE Access 2021, 99, 1–12. [Google Scholar] [CrossRef]
- Cui, Z.; Wang, X.; Ci, Y.; Yang, C.; Yao, J. Modeling and analysis of car-following models incorporating multiple lead vehicles and acceleration information in heterogeneous traffic flow. Phys. A Stat. Mech. Its Appl. 2023, 630, 129259. [Google Scholar] [CrossRef]
- Vicente, M.; Shladover, S.E. Modeling cooperative and autonomous adaptive cruise control dynamic responses using experimental data. Transp. Res. Part C Emerg. Technol. 2014, 48, 285–300. [Google Scholar]
- Jiang, Y.S.; Hu, R.Y.; Zhi, W.P.; Luo, X.X. Analysis of stability and safety of heterogeneous traffic flow in intelligent networked vehicle environment. J. Beijing Jiaotong Univ. 2020, 44, 27–33. [Google Scholar]
- Lin, H.; Fang, H.J.; Wu, D.Y. Mixed traffic flow model for CACC vehicles based on dynamic safety distance. J. Beijing Jiaotong Univ. 2022, 46, 36–42+51. [Google Scholar]
- Zhang, J.X.; Hu, S. Continuous type metacellular automata traffic flow model with mixed CACC and ACC vehicles. Sci. Technol. Eng. 2022, 22, 6340–6346. [Google Scholar]
- Ma, H.C.R. Influences of acceleration with memory on stability of traffic flow and vehicle’s fuel consumption. Phys. A: Stat. Mech. Its Appl. 2019, 525, 143–154. [Google Scholar] [CrossRef]
- Zong, F.; Shi, P.X.; Wang, M.; He, Z.B. Mixed flow following model for networked autonomous vehicles considering front and rear multi-vehicles. Chin. J. Highw. 2021, 34, 105–117. [Google Scholar]
- Kamal, M.A.S.; Taguchi, S.; Yoshimura, T. Intersection Vehicle Cooperative Eco-Driving in the Context of Partially Connected Vehicle Environment. In Proceedings of the IEEE International Conference on Intelligent Transportation Systems, Gran Canaria, Spain, 15–18 September 2015. [Google Scholar]
- Ma, J.; Li, X.; Zhou, F.; Hu, J.; Park, B.B. Parsimonious shooting heuristic for trajectory design of connected automated traffic part I: Theoretical analysis with generalized time geography. Transp. Res. Part B 2017, 95, 394–420. [Google Scholar] [CrossRef]
- Xu, B.; Ban, X.J.; Bian, Y.; Wang, J.; Li, K. V2I based cooperation between traffic signal and approaching automated vehicles. In Proceedings of the IEEE Intelligent Vehicles Symposium (IV), Los Angeles, CA, USA, 11–14 June 2017. [Google Scholar]
- Faraj, M.; Fridan, B.; Gaudet, V. Cooperative Autonomous Vehicle Speed Optimization near Signalized Intersections. arXiv 2015, arXiv:1803.10396. [Google Scholar]
- Wu, P. Research on Optimization Method for Arterial Coordination Control Considering Speed Guidance in a Mixed Connected Environment. Master’s Thesis, Chongqing Jiaotong University, Chongqing, China, 2024. [Google Scholar]
- Yi, Z.; Bauer, P.H. Energy Aware Driving: Optimal Electric Vehicle Speed Profiles for Sustainability in Transportation. IEEE Trans. Intell. Trans. Syst. 2019, 20, 1–12. [Google Scholar] [CrossRef]
- Liu, S.; Zhang, W.; Wu, X.; Feng, S.; Pei, X.; Yao, D. A Simulation System and Speed Guidance Algorithms for Intersection Traffic Control Utilizing Connected Vehicle Technology. J. Tsinghua Univ. (Sci. Technol.) 2019, 24, 160–170. [Google Scholar] [CrossRef]
- Xu, L.; Deng, M. A speed guidance strategy based on cooperative vehicle-infrastructure environment at signalized intersections. IOP Conf. Ser. Mater. Sci. Eng. 2020, 787, 012028. [Google Scholar] [CrossRef]
- Ma, W.; Wan, L.; Yu, C.; Zou, L.; Zheng, J. Multi-objective optimization of traffic signals based on vehicle trajectory data at isolated intersections. Transp. Res. Part C Emerg. Technol. 2020, 120, 102821. [Google Scholar] [CrossRef]
- Yu, M.; Long, J. An eco-driving strategy for partially connected automated vehicles at a signalized intersection. IEEE Trans. Intell. Transp. Syst. 2022, 23, 15780–15793. [Google Scholar] [CrossRef]
- Amirgholy, M.; Nourinejad, M.; Gao, H.O. Optimal traffic control at smart intersections: Automated network fundamental diagram. Transp. Res. Part B Methodol. 2020, 137, 2–18. [Google Scholar] [CrossRef]
- Zohdy, I.H.; Rakha, H. Game theory algorithm for intersection-based cooperative adaptive cruise control (CACC) systems. In Proceedings of the International IEEE Conference on Intelligent Transportation Systems, Anchorage, AK, USA, 16–19 September 2012. [Google Scholar]
- Pei, W. Research on Speed Control Strategy for Intelligent Vehicles at Unsignalized Intersections. Master’s Thesis, Nanjing Forestry University, Nanjing, China, 2022. [Google Scholar]
- Yao, H.; Li, X. Decentralized control of connected automated vehicle trajectories in mixed traffic at an isolated signalized intersection. Transp. Res. Part C Emerg. Technol. 2020, 121, 102846. [Google Scholar] [CrossRef]
- Baby, T.V.; Bhattacharyya, V.; Homchaudhuri, B. A suggestion-based fuel efficient control framework for connected and automated vehicles in heterogeneous urban traffic. Transp. Res. Part C Emerg. Technol. 2022, 134, 103476. [Google Scholar] [CrossRef]
- Xiao, X.; Zhang, Y.; Wang, X.B.; Yang, S.; Chen, T. Hierarchical longitudinal control for connected and automated vehicles in mixed traffic on a signalized arterial. Sustainability 2021, 13, 8852. [Google Scholar] [CrossRef]
- Wang, S.; Wang, Z.; Jiang, R.; Yan, R.; Du, L. Trajectory jerking suppression for mixed traffic flow at a signalized intersection: A trajectory prediction based deep reinforcement learning method. IEEE Trans. Intell. Transp. Syst. 2022, 23, 18989–19000. [Google Scholar] [CrossRef]
- Milanes, V.; Shladover, S.E.; Spring, J.; Nowakowski, C.; Kawazoe, H.; Nakamura, M. Cooperative Adaptive Cruise Control in Real Traffic Situations. IEEE Trans. Intell. Transp. Syst. 2014, 15, 296–305. [Google Scholar] [CrossRef]
- Xie, D.F.; Zhao, X.M.; He, Z. Heterogeneous Traffic Mixing Regular and Connected Vehicles: Modeling and Stabilization. IEEE Trans. Intell. Transp. Syst. 2019, 20, 2060–2071. [Google Scholar] [CrossRef]
- Treiber, M.; Hennecke, A.; Helbing, D. Congested traffic states in empirical observations and microscopic simulations. Phys. Rev. E Stat. Phys. Plasmas Fluids Relat. Interdiscip. Top. 2000, 62, 1805–1824. [Google Scholar] [CrossRef] [PubMed]
- Ye, L.; Yamamoto, T. Modeling connected and autonomous vehicles in heterogeneous traffic flow. Phys. A Stat. Mech. Its Appl. 2018, 490, 490. [Google Scholar] [CrossRef]
- Liu, Y.X.; Zhang, H.Y.; Wang, M.; Wu, H.; Zong, F. Research on Human Driving Behavior in Car-following Autonomous Vehicles: Empirical Evidence and Modeling. J. Transp. Eng. Inf. Technol. 2023, 21, 14–28. [Google Scholar]














| Style of Car-Following | ||
|---|---|---|
| Hesitant | 0.97 | 1.91 |
| Steady | 1.31 | 1.30 |
| Trust | 1.70 | 0.65 |
| Normal | 1.00 | 1.00 |
| Parking Times | ||||||||||||||
|---|---|---|---|---|---|---|---|---|---|---|---|---|---|---|
| 1000 veh/h | 1200 veh/h | 1400 veh/h | 1600 veh/h | 1800 veh/h | 2000 veh/h | 2200 veh/h | ||||||||
| NO. | N. | G. | N. | G. | N. | G. | N. | G. | N. | G. | N. | G. | N. | G. |
| 1 | 21 | 5 | 31 | 12 | 46 | 16 | 69 | 19 | 58 | 20 | 72 | 16 | 50 | 31 |
| 2 | 22 | 6 | 32 | 15 | 39 | 19 | 65 | 19 | 68 | 19 | 64 | 26 | 79 | 29 |
| 3 | 19 | 7 | 36 | 11 | 52 | 21 | 69 | 22 | 85 | 28 | 83 | 31 | 75 | 33 |
| 4 | 21 | 7 | 34 | 18 | 41 | 14 | 59 | 27 | 82 | 19 | 56 | 28 | 64 | 37 |
| 5 | 21 | 5 | 37 | 15 | 45 | 24 | 53 | 22 | 58 | 19 | 66 | 35 | 70 | 26 |
| 6 | 21 | 6 | 32 | 10 | 62 | 16 | 42 | 21 | 72 | 12 | 83 | 32 | 85 | 33 |
| 7 | 21 | 6 | 32 | 13 | 51 | 25 | 51 | 28 | 68 | 32 | 75 | 34 | 79 | 38 |
| 8 | 21 | 5 | 33 | 14 | 47 | 20 | 62 | 15 | 68 | 30 | 67 | 27 | 51 | 46 |
| 9 | 21 | 6 | 32 | 12 | 59 | 18 | 55 | 23 | 68 | 31 | 57 | 35 | 56 | 19 |
| 10 | 21 | 8 | 35 | 15 | 60 | 26 | 48 | 27 | 75 | 31 | 56 | 34 | 62 | 19 |
| 11 | 21 | 6 | 32 | 11 | 39 | 12 | 71 | 17 | 77 | 17 | 67 | 32 | 54 | 17 |
| 12 | 21 | 6 | 32 | 18 | 40 | 15 | 52 | 21 | 63 | 27 | 72 | 26 | 67 | 21 |
| 13 | 21 | 6 | 34 | 15 | 45 | 25 | 58 | 18 | 63 | 15 | 67 | 30 | 50 | 23 |
| 14 | 23 | 6 | 31 | 10 | 48 | 29 | 43 | 28 | 63 | 23 | 83 | 29 | 46 | 29 |
| 15 | 21 | 5 | 33 | 13 | 39 | 17 | 52 | 21 | 72 | 25 | 68 | 33 | 61 | 21 |
| 16 | 21 | 6 | 31 | 14 | 43 | 23 | 63 | 28 | 73 | 22 | 60 | 29 | 70 | 47 |
| 17 | 22 | 7 | 31 | 16 | 50 | 24 | 57 | 33 | 65 | 27 | 60 | 34 | 84 | 19 |
| 18 | 21 | 9 | 34 | 12 | 42 | 19 | 65 | 26 | 67 | 18 | 84 | 35 | 82 | 29 |
| 19 | 19 | 8 | 34 | 17 | 41 | 20 | 61 | 22 | 83 | 22 | 80 | 34 | 93 | 15 |
| 20 | 20 | 6 | 39 | 14 | 42 | 25 | 53 | 15 | 72 | 22 | 74 | 33 | 71 | 31 |
| A.S | 0.209 | 0.070 | 0.326 | 0.140 | 0.453 | 0.204 | 0.556 | 0.225 | 0.676 | 0.228 | 0.673 | 0.301 | 0.652 | 0.278 |
| Delay(s) | ||||||||||||||
|---|---|---|---|---|---|---|---|---|---|---|---|---|---|---|
| 1000 veh/h | 1200 veh/h | 1400 veh/h | 1600 veh/h | 1800 veh/h | 2000 veh/h | 2200 veh/h | ||||||||
| NO. | N. | G. | N. | G. | N. | G. | N. | G. | N. | G. | N. | G. | N. | G. |
| 1 | 205 | 54 | 278 | 119 | 361 | 86 | 459 | 85 | 385 | 85 | 507 | 133 | 325 | 136 |
| 2 | 206 | 53 | 283 | 103 | 352 | 92 | 490 | 83 | 452 | 84 | 419 | 159 | 474 | 134 |
| 3 | 193 | 69 | 311 | 86 | 403 | 109 | 430 | 88 | 483 | 148 | 486 | 189 | 418 | 227 |
| 4 | 207 | 66 | 305 | 119 | 292 | 93 | 411 | 149 | 523 | 75 | 420 | 195 | 394 | 201 |
| 5 | 206 | 39 | 343 | 139 | 359 | 105 | 391 | 119 | 371 | 73 | 454 | 154 | 412 | 160 |
| 6 | 205 | 50 | 282 | 87 | 392 | 142 | 282 | 73 | 457 | 80 | 484 | 224 | 459 | 166 |
| 7 | 204 | 63 | 283 | 95 | 421 | 99 | 334 | 86 | 372 | 182 | 445 | 194 | 479 | 166 |
| 8 | 197 | 50 | 295 | 115 | 317 | 106 | 423 | 68 | 452 | 126 | 443 | 182 | 380 | 141 |
| 9 | 183 | 49 | 276 | 119 | 309 | 92 | 336 | 109 | 355 | 96 | 441 | 191 | 410 | 134 |
| 10 | 206 | 79 | 316 | 103 | 372 | 123 | 299 | 157 | 477 | 143 | 441 | 232 | 418 | 130 |
| 11 | 205 | 43 | 285 | 86 | 398 | 107 | 453 | 90 | 523 | 78 | 452 | 234 | 390 | 116 |
| 12 | 207 | 54 | 288 | 119 | 342 | 121 | 338 | 70 | 370 | 115 | 506 | 161 | 437 | 141 |
| 13 | 204 | 46 | 292 | 139 | 363 | 118 | 397 | 81 | 380 | 81 | 450 | 198 | 323 | 127 |
| 14 | 219 | 53 | 270 | 87 | 299 | 104 | 265 | 88 | 325 | 96 | 475 | 218 | 321 | 146 |
| 15 | 186 | 59 | 296 | 95 | 424 | 92 | 373 | 99 | 383 | 129 | 387 | 219 | 418 | 159 |
| 16 | 186 | 52 | 272 | 115 | 378 | 98 | 361 | 102 | 476 | 106 | 448 | 214 | 351 | 211 |
| 17 | 208 | 75 | 277 | 114 | 319 | 103 | 376 | 150 | 470 | 130 | 448 | 232 | 457 | 160 |
| 18 | 204 | 74 | 311 | 114 | 420 | 99 | 432 | 96 | 394 | 80 | 568 | 154 | 507 | 135 |
| 19 | 193 | 67 | 302 | 99 | 326 | 106 | 379 | 127 | 413 | 108 | 441 | 191 | 455 | 111 |
| 20 | 184 | 53 | 340 | 120 | 354 | 121 | 332 | 69 | 486 | 69 | 460 | 185 | 433 | 149 |
| A.D (s) | 1.918 | 0.556 | 2.821 | 1.044 | 3.439 | 1.017 | 3.610 | 0.957 | 4.080 | 1.001 | 4.379 | 1.847 | 3.943 | 1.462 |
| Average Number of Stops | ||||||||
|---|---|---|---|---|---|---|---|---|
| 20% | 40% | 60% | 80% | |||||
| NO. | N. | G. | N. | G. | N. | G. | N. | G. |
| 1 | 69 | 12 | 58 | 20 | 59 | 12 | 43 | 5 |
| 2 | 82 | 44 | 68 | 19 | 62 | 22 | 52 | 1 |
| 3 | 84 | 34 | 85 | 28 | 63 | 20 | 59 | 6 |
| 4 | 89 | 35 | 82 | 19 | 60 | 13 | 52 | 2 |
| 5 | 69 | 28 | 58 | 19 | 54 | 13 | 58 | 4 |
| 6 | 58 | 45 | 72 | 12 | 55 | 5 | 51 | 0 |
| 7 | 78 | 51 | 68 | 32 | 65 | 14 | 46 | 5 |
| 8 | 67 | 22 | 68 | 30 | 49 | 8 | 55 | 3 |
| 9 | 95 | 14 | 68 | 31 | 53 | 20 | 58 | 7 |
| 10 | 86 | 15 | 75 | 31 | 57 | 17 | 51 | 4 |
| 11 | 65 | 15 | 77 | 17 | 61 | 9 | 45 | 2 |
| 12 | 91 | 54 | 63 | 27 | 56 | 14 | 52 | 5 |
| 13 | 84 | 61 | 63 | 15 | 61 | 21 | 50 | 9 |
| 14 | 76 | 21 | 63 | 23 | 56 | 14 | 52 | 6 |
| 15 | 81 | 26 | 72 | 25 | 51 | 4 | 50 | 2 |
| 16 | 81 | 31 | 73 | 22 | 69 | 14 | 56 | 11 |
| 17 | 69 | 33 | 65 | 27 | 59 | 5 | 56 | 6 |
| 18 | 75 | 41 | 67 | 18 | 64 | 17 | 62 | 3 |
| 19 | 91 | 36 | 83 | 22 | 51 | 14 | 47 | 6 |
| 20 | 96 | 31 | 72 | 22 | 58 | 8 | 46 | 1 |
| A.S | 0.793 | 0.324 | 0.700 | 0.229 | 0.581 | 0.132 | 0.520 | 0.044 |
| Delay(s) | ||||||||
|---|---|---|---|---|---|---|---|---|
| 20% | 40% | 60% | 80% | |||||
| NO. | N. | G. | N. | G. | N. | G. | N. | G. |
| 1 | 355 | 22 | 385 | 85 | 484 | 12 | 281 | 10 |
| 2 | 645 | 178 | 452 | 84 | 406 | 63 | 397 | 1 |
| 3 | 481 | 133 | 483 | 148 | 464 | 33 | 577 | 22 |
| 4 | 518 | 145 | 523 | 75 | 469 | 13 | 419 | 4 |
| 5 | 468 | 91 | 371 | 73 | 337 | 52 | 353 | 12 |
| 6 | 423 | 196 | 457 | 80 | 395 | 7 | 360 | 0 |
| 7 | 401 | 240 | 372 | 182 | 476 | 26 | 337 | 15 |
| 8 | 453 | 113 | 452 | 126 | 383 | 8 | 452 | 5 |
| 9 | 469 | 43 | 355 | 96 | 297 | 22 | 477 | 9 |
| 10 | 520 | 46 | 477 | 143 | 478 | 33 | 423 | 28 |
| 11 | 314 | 56 | 523 | 78 | 521 | 11 | 294 | 2 |
| 12 | 609 | 155 | 370 | 115 | 538 | 20 | 402 | 11 |
| 13 | 522 | 221 | 380 | 56 | 408 | 21 | 434 | 36 |
| 14 | 497 | 85 | 325 | 96 | 326 | 27 | 381 | 13 |
| 15 | 558 | 128 | 383 | 129 | 363 | 7 | 383 | 20 |
| 16 | 524 | 164 | 476 | 106 | 525 | 16 | 470 | 16 |
| 17 | 559 | 177 | 470 | 130 | 331 | 9 | 472 | 10 |
| 18 | 551 | 171 | 394 | 80 | 313 | 47 | 552 | 3 |
| 19 | 556 | 156 | 413 | 108 | 389 | 51 | 350 | 40 |
| 20 | 486 | 155 | 486 | 69 | 383 | 8 | 348 | 4 |
| A.D (s) | 4.954 | 1.337 | 4.273 | 1.029 | 4.143 | 0.243 | 4.081 | 0.130 |
Disclaimer/Publisher’s Note: The statements, opinions and data contained in all publications are solely those of the individual author(s) and contributor(s) and not of MDPI and/or the editor(s). MDPI and/or the editor(s) disclaim responsibility for any injury to people or property resulting from any ideas, methods, instructions or products referred to in the content. |
© 2024 by the authors. Licensee MDPI, Basel, Switzerland. This article is an open access article distributed under the terms and conditions of the Creative Commons Attribution (CC BY) license (https://creativecommons.org/licenses/by/4.0/).
Share and Cite
Liu, H.; Niu, K.; Wang, H.; Zhang, Z.; Song, A.; Wu, Z. Research on Speed Guidance Strategies for Mixed Traffic Flow Considering Uncertainty of Leading Vehicles at Signalized Intersections. Appl. Sci. 2024, 14, 8161. https://doi.org/10.3390/app14188161
Liu H, Niu K, Wang H, Zhang Z, Song A, Wu Z. Research on Speed Guidance Strategies for Mixed Traffic Flow Considering Uncertainty of Leading Vehicles at Signalized Intersections. Applied Sciences. 2024; 14(18):8161. https://doi.org/10.3390/app14188161
Chicago/Turabian StyleLiu, Huanfeng, Keke Niu, Hanfei Wang, Zishuo Zhang, Anning Song, and Ziyan Wu. 2024. "Research on Speed Guidance Strategies for Mixed Traffic Flow Considering Uncertainty of Leading Vehicles at Signalized Intersections" Applied Sciences 14, no. 18: 8161. https://doi.org/10.3390/app14188161
APA StyleLiu, H., Niu, K., Wang, H., Zhang, Z., Song, A., & Wu, Z. (2024). Research on Speed Guidance Strategies for Mixed Traffic Flow Considering Uncertainty of Leading Vehicles at Signalized Intersections. Applied Sciences, 14(18), 8161. https://doi.org/10.3390/app14188161

