Abstract
This paper discusses the possibility of deploying automated guided vehicle (AGV) technology in a company’s production hall. Chronometric measurements of material handling and people handling were performed. The handling processes were divided into five sub-processes, which were analysed in terms of production line operation, distance, and carrying capacity of the automated guided vehicles. Based on the measurements, we found that it was necessary to use four vehicles for handling in the foam production hall. The company is applying this automation project to foams, and after successful testing, plans to continue with automation for leather upholstery. To ensure the correct chronometric results, we measured the distances between each workstation on the production floor at the company. Based on an analysis of material handling on the production lines, we evaluated that there is a possibility of applying AGVs on the entire production floor. We analysed the volumes of material transfer and the possibilities of interconnection within the existing material handling in the enterprise. Complications arise when deploying AGVs in the plant because the handling to the production lines is not only provided by the parent company, but also by the component suppliers themselves. Based on this observation, we have identified potential collision points within the operation between automated guided vehicles and other material handling equipment or people. For this reason, we deployed one more AGV on the handling routes to prevent unwanted collisions. This means that a human would be able to perform even more processes than a machine and can circulate 80 times, where a machine under the same conditions would only perform the entire circulation 57 times. There is room here to use humans for other processes and to automate the handling of goods, although it introduces delays that can be eliminated by deploying additional automated guided vehicles. This opens room for further research questions on how these vehicles can be deployed, even in a small space, and how existing material handling can be automated.
1. Introduction
The categories of AGVs are indeed diverse and speak volumes about the considerable technological advances in this field. The basic types of AGVs include the unmanned train, the unmanned pallet truck, and the unit load transporter. AGVs are primarily used in warehousing and distribution, assembly lines, and flexible manufacturing systems. Basic guidance systems include planted guide wires, coloured tape, and self-guided vehicles. However, their implementation in production is not so simple. Although high-end companies are quickly mastering them, many systems interfere with guidance. Depending on the type of application, the way a particular logistics solution is chosen depends on space, load, and economics. On the shop floor, there must first be space for such a system. You must consider whether an AGV will carry a part, a component or the whole product. This means that there must be enough space around the production area for such a vehicle to move safely and reliably. The second key factor is the payload. You must know in advance what you are going to be transporting. For example, if we need to deliver bolts to a production site, we will use a different AGV than if we need to transport car bumpers or the backs of television sets. Finally, it is the economics of the solution. AGVs will certainly make production logistics more efficient, but the economic return on such a solution is questionable. In practice, we have already seen solutions that were not very effective. For example, several dozen vehicles were deployed and many of them sat in the docking bay. They were not charging, they simply had nothing to do. While the integrator was happy to have sold the customer more than they needed, the customer lost out. The aim of this study is to provide further insights into when and where the work of AGVs is more advantageous than human labour and when it is not. A quantitative in-depth case study method was conducted in the selected company with data collected using multiple self-reported measurements. In the framework of internal logistics, we performed an analysis of the current processes and status in the investigated company using chronometric measurements. We divided the measurements into five main sections to find out the average distance travelled by employees in the performance of their work tasks and in what time unit. We compared these data with the possible application of automated guided vehicles. Based on this information, we proposed possible variants and finally evaluated each variant by comparing them in terms of distance travelled and time units between worker and machine or automated guided vehicle.
2. Literature Review
Automated guided vehicle systems have been around for more than fifty years, during which time various technical advances have been made, ranging from improved drives and power supplies to completely new sensor concepts. Companies are looking to automate production, warehouse operations, or other logistics processes [1]. Automated guided vehicles are most often used for transporting goods in warehouses. Several authors have addressed the issue of automated guided vehicle trolleys. If companies are in the logistics business, they may face challenges in recruiting and maintaining a full workforce, which can lead to difficulties in meeting productivity targets and ensuring compliance with delivered goods. Recent supply chain trends such as labour shortages and increased demand appear to be persisting with no signs of abating [2]. In response to these challenges and the need for better process management, logistics managers are increasingly turning to the automatisation of warehouses. However, a significant drawback of full warehouse automation is the substantial investment that is later required, including the installation of conveyor belts, aisle cranes, and tracking systems [3]. In addition, this installation process may render the facility non-operational until completion. Nevertheless, there is an appealing alternative to certain types of human-controlled transportation equipment in the form of autonomous guided vehicles (automated guided vehicles), which are increasingly reliable and cost-effective [4]. Automated guided vehicles can be used either on their own or in conjunction with an automated storage and re-storage system (ASRS—automated storage and re-storage system) and are highly customisable to different aspects of your supply chains, whether at the container or load unit level. This adaptability makes automated guided vehicles a versatile solution to address key challenges in logistics and supply chain management [5,6]. Automated guided vehicle localisation is very important when running a whole-lot automation system, so in papers [7,8], the authors propose a low-cost algorithm for localising automated guided vehicle trucks based on single-camera landmarks for warehouse operations. The proposed algorithm includes a computer vision algorithm for landmark recognition and distance estimation between the landmark and the single-camera automated guided vehicle. The landmark recognition accuracy is 93.26% overall. The average error of the localisation algorithm was 237.29 mm and the standard deviation was 184.27 mm. In conclusion, the automated guided vehicle localisation algorithm based on landmarks for warehouse applications has been successfully developed. The positioning of mobility robots is also addressed by the authors of [9], who define seven categories of positioning systems: (1) odometry, (2) inertial navigation, (3) magnetic compasses, (4) active beacons, (5) global positioning systems, (6) landmark-based navigation, and (7) model matching. For each category, the characteristics and examples of existing technologies are given. The field of mobile robot navigation is active and vibrant, with more great systems and ideas being developed all the time. The ability to navigate accurately is one of the fundamental capabilities of a mobile robot to perform a variety of tasks efficiently, including docking, transport, and handling. Since real-world environments often contain changing or ambiguous regions, existing features may be non-sufficient for mobile robots to produce reliable navigation behaviour. According to the authors of [10,11], the goal of the method is to find the minimum number of landmarks for which a boundary on the robot’s maximum deviation from its desired trajectory can be guaranteed with high confidence. The proposed approach incrementally places the landmarks using linearised versions of the robot’s system dynamics, which allows for an efficient computation of the deviation guarantee. There are techniques for navigating an automated guided vehicle in two different environments to reach a goal. These environments are as follows: (a) normal (unguided) and (b) guided. An artificial potential function is defined to find the target in the normal environment. Conducting initial computation of the optimal path from several paths, from the source to the destination, and pre-pathing the selected path through the nodes (radio frequency identification tags) is the technique for the controlled environment. The bottlenecks prevent the desired movement in both environments [12]. The self-localisation of a mobile robot is always a key aspect of the autonomous navigation task. The challenge of self-localisation becomes more complicated when the robot has sensors with low levels of precision and accuracy. These works [13,14] confront this aspect by finding a solution using the soft sensor paradigm. The deployment of autonomous trucks in warehouses and the automotive industry is elaborated in [15], where the authors build on the scientific project “Ex-Coherence Centre for Intelligent Transport Systems”, aimed at proposing a methodology to calculate the necessary number of autonomous trucks and trucks deployed in logistics warehouses. The methodology is based on the requirement that autonomous trucks should have no downtime. To achieve such an objective, the internal dynamics of the discrete events of these systems should be considered when deriving the model to be used for simulation, analysis, optimisation, and control. Among the various discrete event models, Petri nets (PNs) are particularly effective due to several relevant properties. In addition, several high-level PN models (e.g., colour, continuous, or hybrid) allow for solving complex and high-dimensional problems that typically arise from real-world applications in logistics and freight transportation systems [16,17]. The independence of static reading systems is a subject of current automated guided vehicles research. While variations of the guidance principle based on inductive or optical effects have been the predominant navigation techniques for decades, currently laser triangulation can be considered as the standard. To create a laser-based navigation system, the environment must be equipped with reflective markers. To overcome this drawback, a vision-based navigation system is currently being developed at PSLT. With this new technology, it will be possible to create an automated guided vehicle without any prior preparation of the environment [18]. Automated guided vehicles are ideal for use in repetitive flow applications. After identifying the flows where automation will create the most added value for the company, the path to automation is gradually created. Once it is identified which flows need to be automated, lean thinking is used to eliminate waste and standardise the process for maximum efficiency [19]. Trends in different markets, and thus the development of automated guided vehicle manufacturers, are also extremely important for customers’ investment decisions. Customers need to make sure that the technology being procured is future-oriented and that the manufacturer will be available in the automated guided vehicles market segment in the long run. The selected automated guided vehicles manufacturer should be available for service and support of the system as well as for spare parts supply in the long term [20]. Automated guided vehicles are often implemented in cross-industry environments, especially in manufacturing centres that use working methods such as lean manufacturing or just-in-time [21]. This is because this transportation solution covers the distance between the warehouse and the production centre and delivers raw materials to the production lines. However, in facilities with a larger number of orders, automated guided vehicles may not meet the logistics needs of the warehouse because these machines have limited carrying capacity. Meanwhile, other automated solutions, such as pallet conveyor systems, can maintain continuous flows of goods between two points in warehouses with high load volumes [22]. Automated guided vehicles typically complement automated warehousing and transport systems to perform specific functions; for example, moving heavier products between two points in a facility, loading and unloading product at the entrance of an AS/RS, or linking the warehouse to a production bin outside the building [23,24]. Automated guided vehicles have gradually gained popularity in smart manufacturing due to their flexibility, manoeuvrability, and convenience [25,26]. There are many options for locating the automated truck in space [27]. Navigation on magnetic or fluorescent tape supplemented with RFID tags allows very precise guidance of the trolley at the cost of limited flexibility, since the path must be mechanically adjusted when the path is changed. Localisation by a 360° LiDAR scanner on reflectors at the defined height of the production hall offers more flexibility, but the production hall does not always offer this option. Contour localisation, popular in recent years, uses safety scanner data and compares them to a virtual map of the manufacturing floor, significantly reducing the cost of the hardware used [28]. The introduction of AGVs in enterprises is addressed by several authors. They investigate different methods for introducing the trucks; for example, the authors of [29] present a logical procedure for selecting an automated guided vehicle in a production environment for a given application. The procedure is based on the preference selection index (PSI) method. In the paper [30], in turn, a semaphore-based traffic control model is proposed to solve the problems in the application of multiple automated guided vehicles. Even the authors have conducted prototype experiments of the proposed model. Another paper in which the authors discussed a method for determining the number of automated guided vehicles and the selection of the optimal intra-company logistics route is [31]. New technologies are fundamentally changing the in-house logistics, and therefore the in-house logistics are gradually adapting, which requires changes in the whole concept of future solutions. Their case study resulted in a simulation of a logistics system in which they considered options for increasing the utilisation of operational areas, optimising material supply and creating an arrangement that could respond flexibly to the future requirements of the business. Computer simulation is nowadays very useful in the design of production and logistics processes. It can be used to optimise and efficiently plan the movement of materials, which improves logistics performance, leads to savings, and increases the competitiveness of the company [32]. The economic intensity of AGVs is very important, especially in less developed countries. In paper [33], the authors develop the idea of producing a low-cost family of robotically controlled vehicles to perform logistics in a quasi-industrial environment. They used test runs by programming them to manoeuvre along both linear and curved trajectories. They used steering with tactile sensor feedback to refine their positions at target locations and deliver cargo in a precise orientation. The research demonstrated the feasibility of developing automated guided vehicle (AGV) systems for logistics purposes for local industry within a moderate cost limit. Other studies that focus on the introduction of AGVs in industrial environments in different countries examine the constraints and necessary conditions that need to be considered when introducing AGV technology to automate selected logistics processes. A simulation model of a hypothetical system that has a workplace environment has been developed based on the JIT philosophy. Based on the data collected through several observations, a three-phase methodology considering technological, organisational, and safety aspects is proposed as the main output. The basic scheme also includes the proposal of some critical success factors and key performance indicators that should be monitored to evaluate the effectiveness of the implementation of this technology in future projects [34,35,36]. In most of the articles we reviewed, the authors focus on the need to deploy AGVs in different environments. They use a variety of simulation and analysis methods to find the optimal solution. These solutions are usually related to the number of AGVs deployed so that the logistics system operates optimally, vehicle downtime is reduced, and logistics operations are more efficient [37,38]. Unlike others, our work does not focus on simulation, but on real measurements in real environments, and then on efficient designs that consider the technical parameters of AGVs and the environments in which they move, as well as the temporal interfaces of human–vehicle logistics activities.
3. Materials and Methods
In this section, the time intervals of the internal logistics staff in the company will be analysed and later compared with the time intervals of the proposed automated guided vehicle trucks.
We divided the logistic processes in the production hall into several sub-processes, which we measured sequentially in 5 measurements during peak hours. These subprocesses have so far been performed by employees with forklift trucks or tow trucks. Since there are many material transfers from different workstations within the production hall, we tried to measure these processes and set up a different kind of handling equipment due to the limitation of clashes between the handling equipment and the human. We cannot eliminate these manual handling processes because there is a just-in-time supply of the production line directly by the suppliers in the production hall. The individual handling routes to or from the goods are described in the following 5 measurements. These measurements, which we have physically carried out, copy the real condition of the production hall and the new handling equipment can be adjusted accordingly.
We measured from the beginning of the logical processes, except for the sub-process of unloading the incoming material to the defined storage area, up to the part when the material is placed into production. We have divided the individual measurement steps into several parts, which will be shown in the table below. In this part, we performed the measurement of the processes where the employees operated the given workstations; the back-loading will be in the next section, see Table 1.
Table 1.
Process measurements considered.
Based on Table 1, we have divided internal logistics into 5 primary sub-processes, which consist of even smaller sub-processes. It is in these 5 main areas that we have addressed the application and application possibilities of automated guided vehicles.
In the following sections, we will present measurements from the main 5 sub-processes.
3.1. Measurement 1
This part of the measurement was the shortest, mainly in terms of distance travelled, where the movement was carried out by a worker on a forklift (Figure 1). The transfer was either carried out from the storage area near the loading/unloading gates or from closer storage areas near the quality control workstation, depending on the need of the quality control staff. The following figure will illustrate the movement of the worker with the HHW at the quality control workstation.
Figure 1.
Worker movement in Measurement 1.
Based on Figure 1, we can see that in Measurement 1, the worker on the LHV does not travel long distances. The activity that the worker must perform is to provide the transport units that have been unloaded from the road vehicles on the ramps (lower right corner of Figure 1) for quality control. Which transport units are to go for inspection is determined by the warehouse management system and the planning sheet. Based on this information, the worker allocates the necessary transport unit by scanning the information sheet on the unit.
The worker, after scanning the sheet, namely the quick response code, receives information as to whether it is the correct transport unit. In addition to the code, the name of the supplier, the quantity of the material, and the code designation of the material can be read from the image. Once identified, the worker moves the material in transport units.
The transport unit is also different from the others based on dimensions and payload, as the weight of the leather covers varies depending on the model currently in production and the material required for delivery. In the case of the handling unit, the dimensions are shown in the following Table 2.
Table 2.
Dimensions of the transport unit (box).
The remaining transport units are not significantly different. They have small differences from each other in terms of weight and height. An example of the other transport units within the handling in Measurement 1 will be shown in the following Table 3.
Table 3.
Dimensions of transport unit (box) 2.
Starting from Figure 1, where we illustrated the movement of a worker, we made a time measurement of how long on average it takes a worker to perform a given task, the individual measurement will be shown in the Figure 2 below based on the measurement.
Figure 2.
Measurement 1—boxplot.
Based on measurement 1, it is possible to define the average times of the individual manipulation processes in the hall. Based on Figure 2, we can determine that the total measurements are the following:
- -
- The average time to move the material is 47 s;
- -
- The maximum measured transfer time is 1:09 min;
- -
- The minimum measured time to move is 33 s;
- -
- The lower quartile of 37 s, i.e., that 25% of the measurements had values less than 37 s and 75% of the measurements had values more than 37 s;
- -
- The upper quartile of 1:01 min, i.e., that 25% of the measurements took more than 1:01 min, where in contrast 75% of the cases took less than the given value.
The intermediate process between Measurement 1 and the next measurement is the movement of material within the quality control workstation. The worker on the forklift truck prepares the material that has been inspected for movement to the sequencing workstation. The movement of the worker is identical to Figure 1, except that the worker does not go by the loading dock. The average time values of this intermediate process will be shown in the Table 4.
Table 4.
Intermediate chronometry in Measurement 1.
From Table 4, we can determine that a worker can prepare the inspected material for the next workstation within a maximum of 1 min and 2 s, where the fastest measured time is 20 s.
3.2. Real Distances Travelled by Workers in Measurement 1
In addition to chronometry, for the purpose of applying automated guided vehicles, we needed to find out the distance travelled by a person so that we can compare the possibilities of applying the technology. Having the company’s scan, the given distances travelled by the worker and with the intermediate process will be in the following Table 5.
Table 5.
Measurement 1 + intermediate—actual distance.
The reason for the higher values in the transfer to the quality control workstation is because the worker of forklift truck only has 1 access on the workstation. On the other hand, in the case of moving already inspected material to the defined area, we observed that the worker does not move the given material to the defined area as needed; therefore, the value of 0 m is because immediately after the inspection the material goes to the sequencing workstation due to the material being urgently needed.
3.3. Measurement 2
As in Measurement 1, this part was performed by forklift truck; after checking the material, the worker heads to the sequencing workstation. The following Figure 3 will show the movement from the quality control workstation to the sequencing workstation.
Figure 3.
Worker movement in Measurement 2.
Based on Figure 3, the worker is already walking a much greater distance than in Measurement 1. The main task of the worker is to move the transport boxes for the employees at the sequencing workstation, who will sort the individual covers onto a separate trolley according to the sequencing sheet. The movement of the worker from Figure 3 is shown chronometrically in the Figure 4.
Figure 4.
Measurement 2—boxplot.
The measurement results of the work of a worker who moves goods by forklift truck from the control quality location to the sequencing location are shown graphically in Figure 4 and described as follows:
- -
- Average time to move to the workplace 2:32 min;
- -
- The maximum measured time to move 3:58 min;
- -
- Minimum measured time to move 1:45 min;
- -
- Lower quartile 1:56 min, i.e., that 25% of the measurements had values less than 1:56 min and 75% of the measurements had values greater than 1:56 min;
- -
- Upper quartile 3:20 min, i.e., that 25% of the measurements had values higher than 3:20 min and 75% of the measurements had values less than 3:20 min.
3.4. Real Distances Travelled by Workers in Measurement 2
Similarly, in this case we also found the distance travelled by the worker. By referring to the observed scale, we arrived at the values that will be shown in Table 6.
Table 6.
Measurement 2—real distance.
According to Table 6, the worker travels varying distances to the sequencing workstation due to the fact that the prepared material box may be closer to or directly on the quality control workstation, so in some cases the worker had to travel a slightly greater distance. We also refer to the possible positions/start of the relocation of the boxes to the sequencing workstation in Figure 3. We can only describe these changes in the manipulation path by measuring the duration over time. It is not possible to characterise them by the frequency of the occurrence of boxes at other workplaces in the production hall. Therefore, by using these statistically averaged values, we can generalise these processes and look for automation possibilities on the shop floor.
3.5. Measurement 3
This part of the measurement is the last part where the forklift truck worker is used. In this part, the forklift worker takes the empty boxes from the sequencing workstation to the area near the loading gate, close to where Measurement 1 started. Figure 5 will show the route from the sequencing workstation to the area for placing the empty boxes.
Figure 5.
Worker movement in Measurement 3.
According to Figure 5, we can see that the forklift worker is almost returning to the same place he started from, namely the loading/unloading area near the quality control workstation. These measurements correspond to the actual state of motion of the sweeper with the boxes. The primary task, in this case, is to ensure that the empty boxes are ready for subsequent loading by the contractor, who will fill the boxes with the necessary material, where the process is repeated from Measurement 1. The movement of the worker is shown chronometrically in Figure 6.
Figure 6.
Measurement 3—boxplot.
Based on the boxplot in Figure 6, we can determine that the total measurements are as follows:
- -
- Average time to move from sequencing 1:30 min;
- -
- The maximum measured time to move is 1:50 min;
- -
- Minimum measured time to move 0:56 min;
- -
- Lower quartile of 1:18 min, i.e., that 25% of the measurements had values less than 1:18 min and 75% of the measurements had values greater than 1:18 min;
- -
- Upper quartile 1:40 min, i.e., that 25% of the measurements had values higher than 1:40 min and 75% of the measurements had values less than 1:40 min.
3.6. Real Distances Travelled by Workers in Measurement 3
In this case, the worker with the forklift returns along much the same route, except that he goes around the foam work area and heads to the empty box drop-off area, which is close to the loading dock area where Measurement 1 began. The distance travelled by worker is shown in Table 7.
Table 7.
Measurement 3—real distance.
According to Table 7, the worker performs the given route in one direction only; therefore, we have only one distance, namely 103.62 m.
3.7. Measurement 4
In this measurement, the workers performed the coating sequence according to the requirements of the sequence sheet and based on the light signal, they move the material to production. The sorting area is divided into 2 parts, namely front and back line/seat part. These differences are due to the different quality requirements of the components that must be considered in production. The movement of the workers and the division of the area is shown in Figure 7.
Figure 7.
Worker movement in Measurement 4.
Based on Figure 7, we can see that the front-line worker (green) makes 2 stops at the front-line workstations, while the back-line worker (blue) goes directly with the prepared material to only 1 workstation.
Table 8.
Measurement 4—chronometry of workers.
According to Table 8, we measured the front line as 2 separate workstations, we first measured the time interval per labelled FC workstation. Then, we restarted the timing measurement and measured the movement from the labelled FC workstation to the labelled FB workstation. Consequently, as shown in Table 8, we then merged the given measurement into 1 circuit, i.e., the complete time to service the entire front line, i.e., workstations labelled FC and labelled FB. The reason for merging these into 1 circuit is also that a worker with 1 load and sequenced material serves both workstations, where in the case of the back line, a worker with 1 trolley serves 1 workstation of the back line, labelled RB.
3.8. Real Distances Travelled by Workers in Measurement 4
In the following Table 9, the real distance travelled by the employees in servicing the line is shown.
Table 9.
Measurement 4—real distance.
According to Table 9, we can see that the workers comprising the front and rear production line travel almost the same distance, with the difference that 1 workstation is required to service the back line and 2 workstations for the front line.
In addition to moving the trolleys of prepared material after servicing the workstation on the lines, the employees return with empty trolleys back to the sequential workstation. The movement of the employees is thus identical to their movement towards the line, referring to Figure 7. So too is the distance travelled, referring to Table 9.
3.9. Measurement 5
The fifth measurement is slightly different due to the fact that there is also a different material (foam for the seats), and the job is performed by a worker manually pulling a trolley from the foam assembly workplace to the production workplace. Figure 8 below shows the movement of the workers.
Figure 8.
Worker movement in Measurement 5.
We have colour coded the movement of the workers in Figure 8, as the foam workstation serves what we call 4 seats, namely 2 front seat/line seats and 2 rear seat/line seats. The main task of the workers is to complete the foam according to the requirements of the sequence sheet and to move the already prepared trolley into production if production is needed (light signal). The following will explain the colours and names of the workstations to be serviced:
- Purple is for the FC front-line;
- Dark blue is for the front-line FB;
- The red colour is for the rear-line RC;
- Light blue is for the back-line RB.
By dividing the workplace into four parts, each worker covers a different distance in a different time unit, so we have plotted the chronometric data in Table 10 below.
Table 10.
Measurement 5—chronometry of workers.
Based on Table 10 and Figure 8, we can see that the FC workstation is the closest to the foam workstation and therefore takes the shortest time to service, whereas on the other hand, the FB and RB workstations take the longest time to service. The main reason for this in the case of the RB workstation is the travel distance itself, but in the case of the FB workstation, it is also the necessity of the worker to remove the trolleys of the production workers so that the worker can move the required material.
3.10. Real Distances Travelled by Workers in Measurement 5
As with the measurement of time, the distance travelled varies considerably depending on the workplace from which the worker starts. The individual distances will be shown in Table 11, which are different production operations.
Table 11.
Measurement 5—real distance.
Comparing with the chronometry in Table 10, we can see later in Table 14 that the FC workstation is both the closest and the fastest served, whereas on the other hand the RB workstation is the furthest away. Time is on average the longest with the FB workstation, which although closer, takes the worker longer to unload the foams due to the removal of the trolleys in the route.
3.11. Results: Design of Automated Guided Vehicle Trolleys—Foam
After analysing the systems and processes, we concluded that a tractor-type automated guided vehicle would need to be applied to handle the foam transport units as part of the application of the AGV system for the foam material case. We came to this conclusion based on the company’s requirement to eliminate manual handling of goods and the deployment of modern and more foolproof technology for automatic handling. The company wants to apply this project to foams that have been analysed by the measurements, and it has been determined that it is possible to deploy automated guided vehicles on the production floor. The premises are sufficient and the deployment of the number of carts is dealt with in the next part of the paper. Since there are different types of goods handling and different constraints such as weight, distance, and time to service a given route, we must choose two types of automated guided vehicles, drawn and towed. The towed AGVs will be used for measurements in production hall 1, 2 and 3. Towed AGVs will be used for handling process measurements 4 and 5.
When applying the automated guided vehicle trolleys mainly in the weight loading, we considered the weight of the transport units, but also the weight of the trolleys from the loading of the foams at the workplace. We processed the individual information based on the observed weights of the individual units, starting with the weight of the foams, the weights of which will be shown in Table 12.
Table 12.
Average weights of foams.
Based on Table 12, we can see that each foam is different because some series require the application of technical devices (seat warming or inclusion to warn the driver that he is not wearing his seat belt, etc.). To calculate the average weight of a trolley, it is necessary to establish that there are four categories or groups of trolleys at the foam site going into production (see also Figure 8).
The four groups/corridors of carriages into production are RC, FC, RB, and FB. A separate worker operates the above-mentioned group according to the information sheet and at the light notification (red) the worker pushes the already loaded trolley to the respective production workstation.
The maximum capacity of such a transport unit is 20 pcs of foam (we consider the maximum under load in the automated guided vehicle application). From Table 12, based on the weights of the individual foams, we were able to determine the average load that the AGV would have to manage. We calculated the individual loads based on four groups as follows:
- A total of 24.6 kg for the front foams of the FC category only;
- A total of 24 kg for the front foam only in the FB category;
- A total of 103.6 kg for the RC rear foams only;
- For RB rear foams only, the range is from 21.6 kg to 22.8 kg.
Based on the data, we can consider that the applied automated guided vehicle must have a mass loading in the interval from 21.6 kg to 103.6 kg. As the transport unit is pushed by employees, we considered a type of pulling automated guided vehicle trolley from the CEIT (Centre for Eco-Information and Terminology). The CEIT offers several AGV solutions and a quick return on investment.
Based on the CEIT’s available catalogue, we are considering two models, namely the 1300 L-A and 1300 A (Asseco CEIT, Žilina, Slovakia). The main indicator in the selection of the mentioned models was the limited space in the building, so in this case we tried to apply an automated guided vehicle trolley with the smallest possible dimensions, in our case the width. A comparison of the two trolleys will be presented in Table 13.
Table 13.
AGVs considered for foams.
From Table 13, we can see that the trucks are very similar in terms of load and turning radius. However, the indicator we were most interested in was the dimension or width, as the premises of the company are limited, so the 1300 L-A model with a width of 67 cm will be considered in the application.
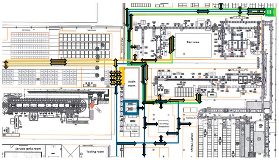
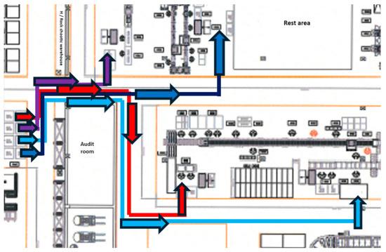
Once we know what model we are going to apply, it is necessary to determine the place in the company warehouse where the trolley would start the route. By using this model only for foams, the closest possible location would be taken into consideration. The highlighted location would be in Figure 9.
Figure 9.
Considered AGV stationing—foam.
As the company does not have a very free area for possible automated guided trolleys within the staging/charging area, we have considered areas that are currently used, e.g., for storage of empty transport units/trolleys or storage of small parts/materials. The individual highlighting of possible areas is highlighted in red and dark yellow. According to Figure 9, we can see that the first considered (dark yellow) zone would be located directly in front of the foam work area, which would have a huge advantage. If the employees would receive a light notification of the need for material, the trolley would immediately start and be directly at the units heading to production; whereas compared to the second (red) zone, which is more accessible due to the reason that there is no racking and stock, there seems to be a better solution, and more importantly it is quicker without the need to move racking and allocate stock to another accessible location.
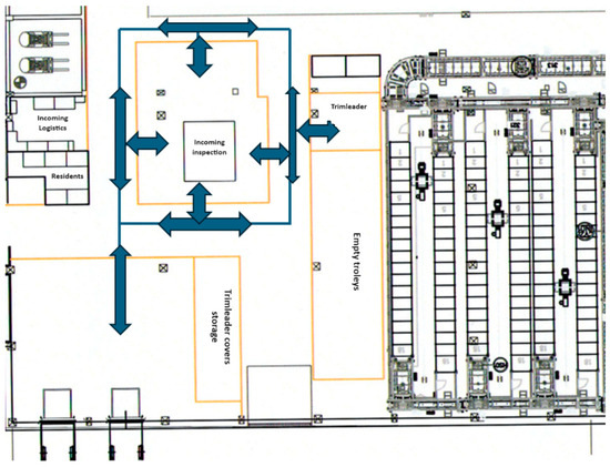
An example of the routes for both variants will be shown in Figure 10 (the highlighting of both routes has been performed, because later we will refer to only one figure when comparing the two variants).
Figure 10.
Automated guided vehicle—foam stationing.
Suggesting the routes from Figure 10, we can see that both trolley options would follow an identical route after handling, with the only difference being that the red route would have to cover the distance and time to reach the foam work site. Based on the marked stationing of the trolleys for the two options, we made measurements of the scaled distances and time intervals for a later comparison of automated guided vehicle versus human.
- Variant—Design of Automated Guided Trolleys—Foam—Red Station Variant
In that section, we perform the same analysis as in measurements 1–5. The individual measurement of distances and times will be shown in the tables below. The following table will show the distance travelled by the trolley when the workstations are serviced.
Based on Table 14, we have left the workplaces identically colour coded to give a better idea of the processes. In the case of the red site for AGVs, the trolley would have to travel a considerable distance just to reach the foam site and then afterwards to serve the production sites. For comparison, the distance travelled by the FC workstation is four times larger (comparing Table 11) under human vs. automated guided vehicle.
Table 14.
AGV distance travelled considered.
Table 15 follows with the time intervals—that is, the time it would take for a given automated guided vehicle from a given site to cover each distance.
Table 15.
Considered bridging distances AGV.
Based on Table 15, we can see from Table 10 where the average time to operate the FC workstation is around 18 s, this would be more than 30 s if automated guided vehicles were applied with the red station. This provides the possibility that a given time interval would not be problematic, since employees would not leave the workplace immediately at a traffic light, whereas in the case of automated guided vehicles, the trolley would start immediately after the signal from the factory. The calculation of the times was based on Table 15, where the technical speed of the trolley 1300 L-A is 1.30 m/s.
- 2.
- Variant—Design of Automated Guided Trolleys—Foam—Dark Yellow Variant
We refer to Figure 10, where we show a station that would be immediately opposite the foam workstation where employees assemble carts for production needs. The following Table 16 shows the distance travelled by the carts in performing the workstation servicing.
Table 16.
AGV distance travelled considered if the stationing were immediately opposite the workplace.
We see in Table 16 that if the stationing were immediately opposite the workplace, the distances are much lower compared to the red stationing (Table 14) by a factor of almost three. We can even see that the distance of the trolley would be almost the same as if the given task was performed by the worker (see Table 11); to operate the FC workstation the worker travels 16.64 m, and the trolley from the stationing and pulling the trolley travels 21.22 m.
Table 17 follows with the time intervals, or the time it would take for the towing automated guided vehicle to cover each of the distances in Table 16.
Table 17.
The considered bridging distances AGV.
In Table 17, we can see that the closer allocation of automated guided vehicle stationing has a significant impact on the recalculated times. If we compare that it takes a worker 18 s to operate the FC workstation (see Table 10), the automated guided vehicle truck would perform a given route 2 s faster, i.e., in 16 s. We have calculated the same proposed trolley 1300 L-A with a speed of 1.30 m/s.
3.12. Evaluation and Comparison of the Application of Optimal Variant Automated Guided Trolleys—Foam
By knowing what distances and what time intervals it takes workers and how long it would take an applied automated guided vehicle tow truck within the foam, we are able to make comparisons. We made the individual comparison as an amalgamation of all foam-handling activities, creating one circulation which will be shown in the following Table 18.
Table 18.
AGV application comparison for foams.
We averaged the data from Table 18 across the sub-processes (where there was more data for a single task, we averaged to have a single value, as well as across time intervals) and created as one circulation, i.e., from the very beginning of the measurement where the worker/vehicle starts the task until the worker/automated guided vehicle returns to his/her workstation/station awaiting the next task from production. We can see that even if the stationing was directly in front of the workstation for assembling and preparing the carts for production and then performing an unnecessarily empty route from moving the empty cart from production back to its station, it would take less time if the cart started the route opposite the place where the empty carts would be deposited. However, by currently having inventory at the location where the dark yellow variant would be able to be staged, we considered just moving that inventory to the location where the red variant would be staging the automated guided vehicle carts.
4. Results
4.1. Automated Guided Vehicle—Collision Detection
Finally, as part of the evaluation of the designs, we considered the scenario that if the individuals at the staging site were to activate and begin their circulation, whether or not the automated guided vehicles would clash and slow down their circulation due to the need to eliminate collisions.
Highlights of the potential collision locations and problem aisles with all routes highlighted are shown in Figure 11.
Figure 11.
AGV collision point.
Figure 11 shows the most critical collision point if the automated guided vehicles were triggered at the same instant. This is generally the most frequented aisle with a width to the right of the foam workstation of 3.144 m and to the top (from the first workstation of the front line) of only 2.882 m. The collision was arrived at by chronometry using the speeds of the different types of trolleys (towing and forklift), which will be shown in the Table 19.
- 1st variant (if the foam trolleys were at the back—red variant)
- 2nd variant (if the foam trolleys were opposite—dark yellow variant)
Table 19.
AGV collision point.
Table 19.
AGV collision point.
| 1st Variant (If the Foam Trolleys Were at the Back—Red Variant) | 2nd Variant (If the Foam Trolleys Were Opposite—Dark Yellow Variant) | |||
|---|---|---|---|---|
| Step | Distance (m) | Time (s) | Distance (m) | Time (s) |
| From front-line sequencing to collision lane | 79.78 | 61.37 | 79.78 | 61.37 |
| From back-line sequencing to the collision lane | 76.77 | 59.05 | 76.77 | 59.05 |
| From QC fork to front/rear sorting on collision lane | 23.71 | 11.86 | 23.71 | 11.86 |
| 38.91 | 19.45 | 38.91 | 19.45 | |
| 22.01 | 11.00 | 22.01 | 11.00 | |
| 39.43 | 19.72 | 39.43 | 19.72 | |
| 38.78 | 19.39 | 38.78 | 19.39 | |
| Forklift from sequencing with empty trolleys from the front line | 104.51 | 52.26 | 79.78 | 39.89 |
| Forklift from sequencing with empty trolleys from the back line | 76.77 | 38.38 | 76.77 | 38.38 |
| From foam FB lower | 68.71 | 52.85 | 18.47 | 14.21 |
| From foam RB lower | 65.83 | 50.64 | 17.03 | 13.10 |
| From foam FR upper | 62.68 | 48.22 | 15.59 | 11.99 |
| From foam RR upper | 60.85 | 46.81 | 14.54 | 11.19 |
From Table 19, if the automated guided vehicles were to perform their tasks, the collision lane in Figure 11 would result in automated guided vehicles being confused or slowed down as another automated guided vehicle would be in their path. We have divided the table into two parts; in the first we considered if the towing trolley stationing for the foams is as in the red variant shown in Figure 11. In the second, we considered if the foam trolley stationing would be immediately opposite the employees. The times when the trolleys would meet and slow down are highlighted in red (we considered a minimum separation of at least 4 s when the trolleys would not meet and slow down). The other colours highlight the manipulation processes within each unit.
4.2. Automated Guided Vehicle—Capacity Detection
Furthermore, as part of the evaluation, we measured the real capacity of individual stations for each automated guided vehicle starting with the following:
- A forked automated guided vehicle, the width of which is 0.937 m, but the dimensions of the boxes are 1 m. So, within the marshalling, if one automated guided vehicle was to be scrapped, the free marshalling would be 3.275 m, i.e., within the automated guided vehicle alone this would work out as the following:
- o
- A total of 3.275/0.937 = 3.49, respectively, three automated guided trolleys within the width;
- o
- Within the length, if the length of the habitat area is 5.371 and the length of the trolley is 2.386, then we have obtained two trolleys per length by the ratio;
- o
- For a total of six forklifts for the entire area, towable automated guided vehicle, the width of which is 0.67 m.
- In the case of a red station:
- o
- With a width of 6.157 m, this would result in 6.157/0.67 = 9 automated guided vehicles;
- o
- A length of 8122 m would result in 8122/117 = 6 automated guided vehicle trolleys;
- o
- This would add up to a total of 54 automated guided vehicle trolleys for the whole area.
- In the case of yellow station:
- o
- With a width of 7.89 m, this would result in 7.89/0.67 = 11 automated guided vehicles;
- o
- With a length of 1.179 m, this would be 1.179/1.17 = 1 automated guided trolley;
- o
- A total of 11 automated guided trolleys for the whole area.
- In the case of the towing trolley on the coatings, we considered that the stationing would be from the same place to save space provided:
- o
- That if the width of the area is 3.93 m, this would work out to 3.93/0.67 = 5 automated guided trolleys;
- o
- If the length of the area is 3.275 m, this would be 3.275/1.17 = 2 automated guided trolleys;
- o
- A total of 10 automated guided vehicles for the whole area.
Knowing the capacities of the applied trolleys within a station, we determined what the optimal number of trolleys at each station would be. The optimal quantities of trolleys will be shown in the Table 20.
Table 20.
Proposed quantity of automated guided vehicles.
Based on Table 20, we have considered the complete number of automated guided vehicles in the company as eight units. We have colour coded the different units/workplaces within the application of automated guided vehicles by referring to the previous chapters. The reasons for the final number of units will be illustrated as follows.
In the context of the towing trolleys at the foam workplace, we have considered four units in both cases, due to the reason that each workplace or preparing employee has its own automated guided vehicle trolley. In the case of applying and comparing the turnaround times, the application of automated guided vehicles in both cases would result in a slight slowdown compared to if the turnaround was performed by a human. In this case, the solution would fall into consideration if the automated guided trolleys were opposite the workplace with employees (i.e., the dark yellow variant), taking into account that this particular variant has a lower circulation time than the red variant, i.e., 07:49 min compared to the human 05:36 min, but also due to the fact that the material would be moved faster by the automated guided trolley than compared to the red variant, which would first have to cover the distance from the station to the workplace where the material would be prepared.
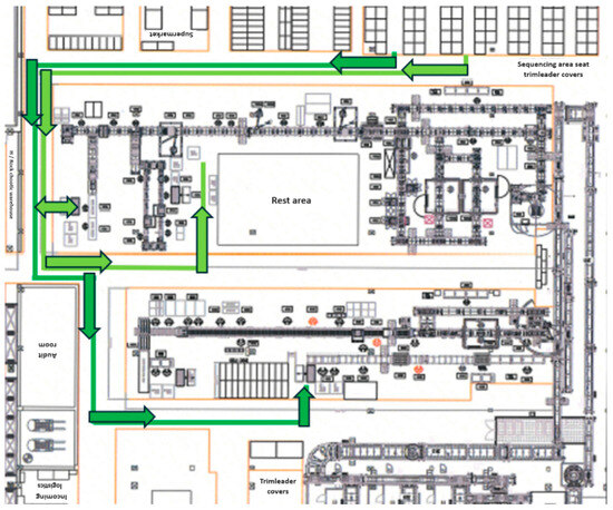
The following Figure 12 will illustrate the final design of the routes and the staging of the automated guided trolleys of the system.
Figure 12.
Final design of the AGV solution.
Figure 12 shows the final design of the stationing and routes of the proposed automated guided vehicles. In Figure 12, we have also added one more route (dark yellow) to minimise the waiting time during the reverse movement of the returning trolleys. Thus, the hauling carts with foams would not be blocked and would not have to wait unnecessarily for one automated guided vehicle to return at the empty cart drop-off; by having one more route there, unnecessary downtime would be minimised. Based on the suggestion in Figure 12, we also performed an analysis to determine if the individual aisle widths would be sufficient for that many automated guided vehicle routes. The individual analysis will be shown in Table 21.
Table 21.
Analysis of the free space of the aisles.
In Table 21, we performed an analysis of the free space of the aisles if automated guided vehicle carts were applied as suggested in Figure 12. We performed the analysis through conditional formatting, i.e., if the cart occupied a larger space than the dimension of the aisle itself, the value of the 3rd column in Table 21 would be red; on the contrary, if there was free space left, the given cell is coloured green. Seeing from the 3rd column, the individual aisles would still have free space after the automated guided vehicle is applied. We can see in the table that the largest space in the aisle after the application of automated guided vehicle is 3.061 m and the smallest space is 0.134 m.
The calculation in the table was determined using the width of the individual automated guided vehicles, in the case where the towing automated guided vehicle is 0.67 m and in the case of the forked automated guided vehicle, we considered the dimension of the box, which is larger than the trolley itself, i.e., 1 m. The suitability column was determined as the sum of the width of the individual deployed automated guided vehicles, e.g., for an aisle with a width of 3.013 m (the aisle at the material-sorting workplace, it is also the same aisle where the push carts for coating should be stationed) we consider the deployment of 2 lanes for pulling automated guided vehicles, i.e., 2 × 0.67 and 1 lane for fork automated guided vehicles, so the total space occupied is 2.34 m. The reason for deploying two lanes is due to the reason that if a towing trolley would perform an action on the front line and come back to the workstation, where at the same moment a back-line trolley would want to start performing the action, the back-line trolley would have to wait for the front-line trolley to come back to the sorting workstation.
To complete the evaluation, we performed an analysis of how many processes or circulations would be performed by the applied AGVs compared to a human. The individual comparisons are shown in the Figure 13 below.
Figure 13.
Comparison of the design in operation.
For Figure 13, we assumed that the model company operates in three shifts. We have divided the result into two parts, namely how many processes/turns would be performed by a human and how many by an automated guided vehicle during one shift of 7.5 h. The next part of the figure defines how many processes would be performed in 1 day during three shifts of 22.5 h of pure working time.
Figure 13 states what was also highlighted in the time measurements within one turnaround for Table 18 within the foam, that is, it would take a human less time to perform a turnaround than an automated guided vehicle. This means that a human would be able to perform even more cycles than a vehicle, namely 80 times, whereas a vehicle would only perform the entire cycle 57 times under the same conditions. Only the case of money shows a lower number of cycles when comparing human and machine.
Regarding the automation of goods handling, we can say that we have chosen a good procedure for the selection of handling equipment. We considered the quantity and time of the goods to be delivered to the production line, their size, weight, and the width of the handling aisle to determine the right number of automated guided vehicles needed. Based on the five measurements we evaluated, and after measuring the lengths and widths of the aisles, we found that we had one aisle that was very narrow. We identified collision points where automated guided vehicles and people could collide. Based on all these factors, we chose the dark yellow variant as the way to optimise the automation of the goods handling. When we compared the performance of automated guided vehicles and people, we found that people can be faster than vehicles. Here, there is room to implement additional automated guided vehicles so that simple tasks can be performed by vehicles and more complicated tasks in production or quality can be performed by humans.
5. Discussion
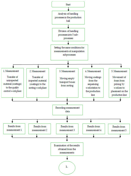
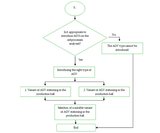
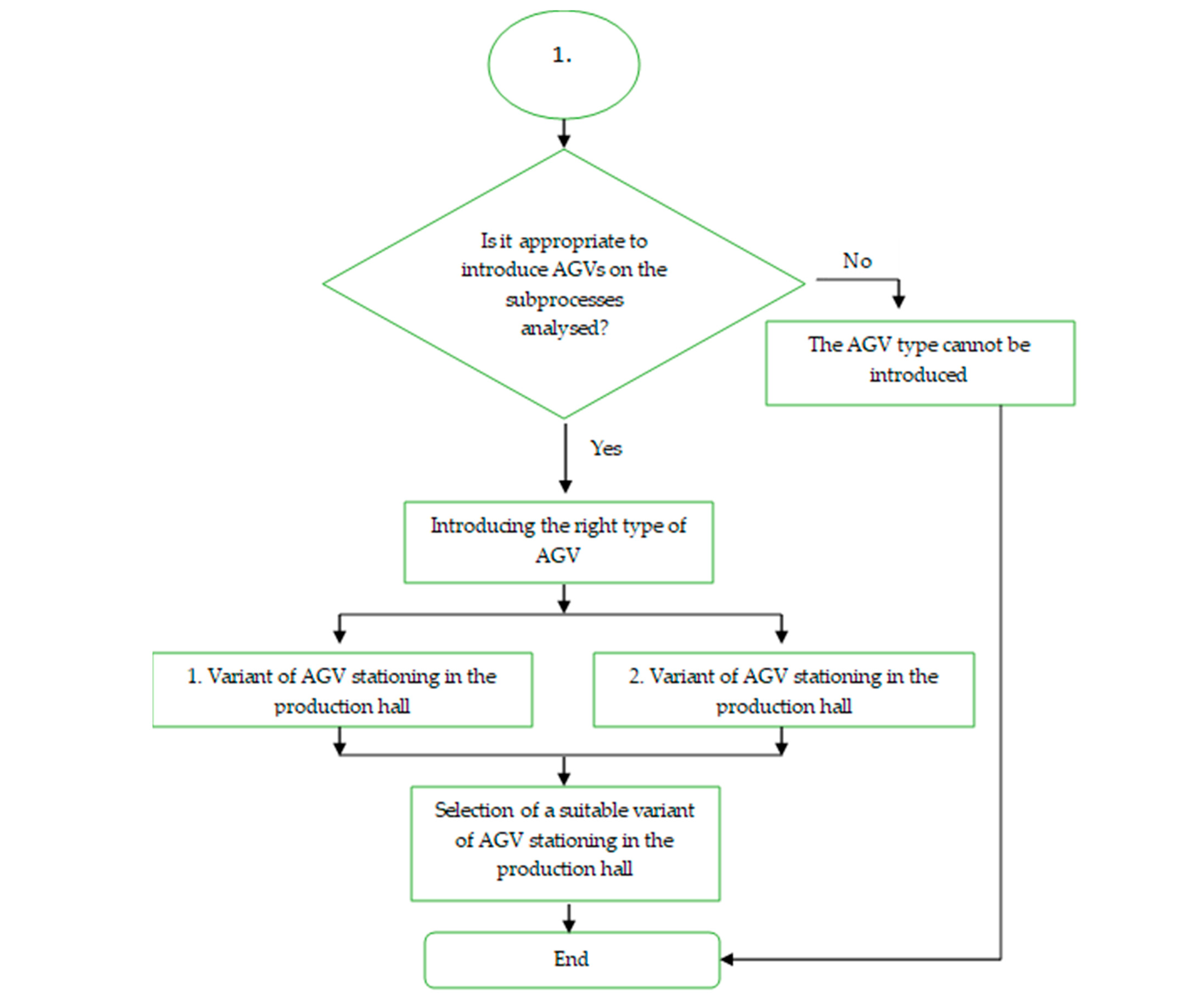
Based on our case study, we proposed a methodology for the implementation of AGVs in a production hall. Our methodology consists of an in-depth analysis of the existing logistics processes required for a 24/7 material secure production hall. This is a very specific environment of an existing production, complemented by the supply of the production line. Based on the analysis of the existing material handling, we divided these processes into five sub-processes, which we examined separately. The measurement conditions were set in the same way. The material handling was studied under the same conditions and the measurement results were analysed in detail. The detailed procedure in the individual steps of our research is presented in the flow chart in Figure 14. Based on the results of the measurements, we asked ourselves three basic questions, which we tried to answer.

Figure 14.
Flow chart of the detailed procedure of our case study.
Is there enough space in a production hall to install an AGV, given the width of the aisle and the load it will be pulling behind it? The answer to this question can be found in the results of the measurements in Table 21.
What will the AGV pull in terms of load capacity?
Based on the data we have analysed we can assume that the AGV used must have a load mass between 21.6 kg and 103.6 kg.
We have left the question of economic payback to the company’s automation manager. However, we expect a positive answer, as the request came directly from the company.
As this was a very specific environment, we discussed two options for stationing the AGVs in the production hall. This concerns possible collision points during handling. The AGV will interact with other handling equipment and with other employees working for subcontractors. The other handling equipment will eventually be replaced by AGVs, but the contractors will remain in the logistics process. They cannot be eliminated in the future either.
This approach is general enough to be applicable to any manufacturing company facing an automation problem.
Many companies are currently in the process of automating their logistics processes. In many cases, this is the result of the manufacturing company’s rapid response to customer demands. Robots and automatic guided vehicles (AGVs) bring greater efficiency, speed and accuracy to logistics. AGV technology has evolved from floor-mounted, electrically powered drones to optical sensor navigation. The guidance systems are flexible. Many such installations of AGVs in companies have had problems with the visibility of the drones, with the response of the AGVs to changes in direction at junctions. The coloured tape in AGV navigation in production is more flexible, where electrical noise cancels out the guidance system of guide wires [39,40]. The latest self-guided AGVs go without prepared runways. The tracks are programmed from the central control system. However, the implementation of this type of AGV is not so simple, as multiple control systems meet here. Many companies want to automate their processes, but financial considerations are also driving these decisions. That is why, in terms of functionality, error rate, and economic return, coloured tape or electric drones are often left behind. Of the other criteria, guidance effectiveness or safety is certainly one to consider. Even today’s most advanced AGV guidance systems still require environmental modification. They are not wires in the ground, but calibration markers of sorts, and safety is, after all, the limiting factor for the excavation automation manager. It is necessary to address the issue of the safety of workers moving in the production, on other handling equipment, their intersections—collision points—and also the possibility of charging these vehicles. Therefore, from the point of view of safety, it is important to provide regular training for the operators of such machines [41]. Many manufacturing plants have their operations in confined spaces where they want to automate their logistics processes. It is not only the width, length, load capacity, and guidance system of the AGV that are limiting factors, but also the towed loads of trolleys, crates and boxes that the AGV pulls behind it. Because the AGV sees an obstacle and stops, but if it does not see the obstacle and pulls a load that is, e.g., wider (see our case study), the AGV can collide with other goods, other handling equipment, racks…. The result is a delay in delivery and a logistical breakdown in production. It is therefore necessary and urgent to address this issue in the production facilities of each manufacturing company. Again, AGVs can be used in a factory, but only in one where they have a job to do, to handle, not to stand on a rack and load as if for no reason [24].
Production logistics in terms of the use of AGVs can be approached from two perspectives, either by developing new production halls with AGVs or by adding AGVs to existing production halls. The first solution, the use of AGVs in production, is very simple, as it allows you to optimise the logistics and set up the production system. In the latter case, we need to adapt to the production capacity of the machines and equipment, so as not to reduce it, and use AGVs. In production halls where there is already more handling equipment, more production workers, and more suppliers to the production line, it is not possible to install the latest guidance systems [42]. They require additional space and could cause signal interference, so a simple solution such as installing magnetic tapes or electric wires, as in our case study, is beneficial.
AGVs in manufacturing are just the beginning of the automation system within the elements of Logistics 4.0. Other expectations are the interconnection of AGVs with robots, with extendable arms, with conveyors, whether belt or roller, in mass production.
Another constraint that we have addressed in our case study, in addition to the aforementioned width of the handling aisle, is the load capacity of the AGV, the collision points of the AGVs in the production hall, but also the possibility of the loading stationing of the AGVs in production. Even for this activity, it is necessary to allocate space in the existing premises. In most cases, AGVs with 8–12 h batteries are used. It is possible to change them (requiring a human operator), automatically recharge along the route, or employ an automatic battery change. This is one of the most modern and latest ways of recharging/replacing the battery [43].
The basic questions an automation manager should be asking on any production floor are the following:
If we are going to use AGVs, do we have enough space for them?
What loads will the AGV carry?
What is the economic payback of the AGV?
AGVs are worth using for repetitive material handling over long distances, regular deliveries of non-changing loads, medium production volumes where on-time delivery is critical and delays in logistics cause production inefficiencies, operations with at least two shifts, and production where tracking of material movement is important.
Last but not least, the human factor is a big problem. With COVID-19, many companies have learned that you cannot succeed without the human factor, so any kind of automation on the factory floor is welcome and extremely cost-effective compared to losing a customer, compared to having a company in the market [44]. It is harsh, but firms are trying to eliminate humans from manufacturing. Common operational issues such as sick days, PTO, or employee holidays in 24/7 production are undesirable. However, robots can completely replace some logistics processes. Humans will always be needed in manufacturing, but in a slightly different way. For repairs, machine control, setting up production lines, etc.
The safety of the human factor in production is also important. Collisions between AGVs, handling equipment, and people is undesirable; so various legislation, standards, regulations, and training of employees in such automated production halls are important. For AGVs in Europe, EN ISO 3691-4:2023 Industrial trucks—Safety requirements and verification—Part 4: Driverless industrial trucks and their systems [45], is particularly relevant. Finally, our case study compared the performance of a human and an AGV during 7.5 or 22.5 h of operation handling goods in a production hall.
In our case study, we wanted to show the possibilities of implementing AGVs in an existing production process. The production hall has limited aisle widths. We had limiting loads that we wanted to manipulate within the production hall. We divided these processes into five sub-processes as a result of an emergent methodology—chronometric measurement. In this measurement, the production output of the production line cannot be changed. The production lines had to work for 24 h without a break. When the FTS was commissioned, we answered three basic questions, namely whether there was enough space. We have the answer in each of the five measurements and in the yellow variant of the AGV stationing in the production hall. What loads will the AGV pull/carry in order to choose the right model? On the basis of the information gathered, the AGV 1300-LA model was chosen. It is now up to the automation manager to determine the cost-effectiveness of using the AGV in the plant under consideration. This case study is an answer, a guide to how to approach automation in a manufacturing company. It is the answer to many questions that many manufacturing companies are facing today. It is possible to present our results for further automation possibilities and finally, if this automation is successful and the company is determined to go to the next step, the introduction of AGVs for a different product range, the only question left would be the supply chain, which cannot be eliminated within this existing production. The case study is an example of how this can be achieved, despite the many limiting criteria.
6. Conclusions
This paper was prepared as a proposal for the solution of automated guided vehicle application in the selected company (production hall) regarding the amount of material supply to individual production sites, stationing options, collision point options, and safety in production. The mentioned company currently performs internal logistics processes using material handling equipment (primarily manual handling—forklift trucks), and human labour in the form of pushed trolleys in the operation of production lines. Our research’s primary objective was therefore to find a suitable solution in minimising such human labour.
Based on measurements 1, 2, 3, 4, and 5 taken in the production hall during the peak period in November 2023, we came to the following conclusions. These procedures and research conclusions can be implemented in any other production hall. The procedure of measurements, the dependencies on the weight of the goods and the load capacity of the AGV, the speed of operation of the production line, the distances of the individual stations to be serviced, can be used in any other production hall. As a result of measurements and observations of human handling in measurements with forklifts or trolleys in measurement 5, we found that it is possible to use the 1330 L-A automated guided vehicle from Asseco CEIT. It is also possible to choose another supplier based on the parameters of the weight of the goods, the width of the vehicle and the handling aisle, and the speed of operation of the individual stations. In our research, the limiting factor was the width of the handling aisle, where we had to adapt to the existing logistics processes. Therefore, the resulting optimal solution is the dark yellow variant, which considers the use of four automated guided vehicles in the production hall to supply the production line with foams. If this solution is accepted by the company as safe and logistically efficient, the company has a vision in continuing research and the possibility of implementing additional automated guided vehicles for leather upholstery. The only exception will be handling, which will be provided by suppliers directly to the production line. In this way, the company will be able to save on manual handling and use this potential in another area, such as quality control. The proposed solution is therefore based on a combination of fork and tow AGV systems. In the case of the towing solution, we have retained the type of handling, i.e., the proposed automated guided vehicle would tow the loaded transport trolley to the destination as required. The same is the case for the forked automated guided vehicle, which would transport the inspected material from the quality control workstation to the sequencing workstation and take away the empty transport boxes.
We chronometrically and remotely compared the two systems with human sources. We found that in the final automated guided vehicle application solution for foams, the dark yellow variant chosen by us, i.e., stationing versus the foam workstation, the trucks would travel a greater distance in a greater time compared to a human, and by one-fourth. However, the given difference does not represent a significant risk as for the foam sites we have considered one trolley for each site, and a double route when returning empty trolleys to the staging area, minimising unnecessary downtime for trolleys to complete the circulation.
With the final number of trolleys being considered, namely four, we outlined the risk of free space and the possible slowing down or blocking of trolleys in the handling aisles, where both trolleys and employees would be moving. In the analysis of the layout of production hall, we found that the smallest available space within the aisle width would be 0.134 metres. Such a narrow space would necessitate a redesign of the aisle within the business, possibly changing the direction of flow of workers to their workstations. Also, another potential problem would be that if automated guided vehicles were applied to both the foams and other segments, human labour would be eliminated, but internal migration of workers would still be present as they change jobs. Thus, it would also be necessary to determine the direction of movement of such workers.
In addition to the problem, there is also the issue of training the workers and establishing internal regulations that would determine, for example, who should have priority to drive in the aisle, the worker or the machine. Although the automated guided vehicle would detect and slow down or stop the trolley if there were an obstacle in front of it in the form of a worker, such blocking would slow down the circulation of the trolley, which could affect the efficiency of moving the material to the required location.
The proposed solution would provide an acceleration of internal handling processes and overall modernisation, and move towards a modern manufacturing enterprise within the industry 4.0 concept. The company is thinking of running this project as a pilot and is considering researching and then applying it to the leather upholstery it supplies to the production line. If the results of our research prove successful, the company will also introduce automated guided vehicles on leather upholstery throughout the production floor. This would eliminate manual handling, leaving only automated guided vehicles and handling by suppliers delivering goods directly to the production line. Production safety would be improved, and the workers performing these handling operations could be reassigned to production or quality control.
Author Contributions
Conceptualisation, J.G. and I.K.; editing of the manuscript, I.K. and J.K.; realisation, J.G., I.K., D.P. and J.K.; introduction, I.K.; literature review, J.K.; materials and methods, D.P. and I.K.; data curation, J.G.; results, I.K. and J.K.; writing—original draft, I.K., J.K. and D.P.; visualisation, J.K.; final revision, J.G., I.K. and J.K. All authors have read and agreed to the published version of the manuscript.
Funding
This research received no external funding.
Institutional Review Board Statement
Not applicable.
Informed Consent Statement
Not applicable.
Data Availability Statement
The original contributions presented in the study are included in the article, further inquiries can be directed to the corresponding author.
Conflicts of Interest
The authors declare no conflicts of interest.
References
- Mecalux Automated Guided Vehicles Warehouse: The Need for Speed. Available online: https://www.interlakemecalux.com/blog/automated-guided-vehicle-warehouse (accessed on 17 May 2024).
- AGVs in the Warehouse: What to Know About Implementing Autonomous Guided Vehicles-iGPS. Available online: https://igps.net/agvs-in-the-warehouse-what-to-know-about-implementing-autonomous-guided-vehicles/ (accessed on 17 May 2024).
- Yuan, M.; Li, Y.; Pei, F.; Gu, W. Dual-Resource Integrated Scheduling Method of AGV and Machine in Intelligent Manufacturing Job Shop. J. Cent. South Univ. 2021, 28, 2423–2435. [Google Scholar] [CrossRef]
- Lyu, X.; Song, Y.; He, C.; Lei, Q.; Guo, W. Approach to Integrated Scheduling Problems Considering Optimal Number of Automated Guided Vehicles and Conflict-Free Routing in Flexible Manufacturing Systems. IEEE Access 2019, 7, 74909–74924. [Google Scholar] [CrossRef]
- Wang, F.; Zhang, Y.; Su, Z. A Novel Scheduling Method for Automated Guided Vehicles in Workshop Environments. Int. J. Adv. Robot. Syst. 2019, 16, 1729881419844152. [Google Scholar] [CrossRef]
- Chawla, V.K.; Chanda, A.K.; Angra, S. Automatic Guided Vehicle Systems in the Flexible Manufacturing System—A Review. Int. J. Ind. Eng.-Theory Appl. Pract. 2019, 26, 737–765. [Google Scholar]
- Yap, Y.Y.; Khoo, B.E. Landmark-Based Automated Guided Vehicle Localization Algorithm for Warehouse Application. In Proceedings of the 2019 2nd International Conference on Electronics and Electrical Engineering Technology (Eeet 2019), Penang, Malaysia, 25–27 September 2019; Assoc Computing Machinery: New York, NY, USA, 2019; pp. 47–54. [Google Scholar]
- Gao, X.; Wang, J.; Chen, W. Land-Mark Placement for Reliable Localization of Automatic Guided Vehicle in Warehouse Environment. In Proceedings of the 2015 IEEE International Conference on Robotics and Biomimetics (Robio), Zhuhai, China, 6–9 December 2015; IEEE: New York, NY, USA, 2015; pp. 1900–1905. [Google Scholar]
- Borenstein, J.; Everett, H.R.; Feng, L.; Wehe, D. Mobile Robot Positioning: Sensors and Techniques. J. Robot. Syst. 1997, 14, 231–249. [Google Scholar] [CrossRef]
- Beinhofer, M.; Mueller, J.; Burgard, W. Effective Landmark Placement for Accurate and Reliable Mobile Robot Navigation. Robot. Auton. Syst. 2013, 61, 1060–1069. [Google Scholar] [CrossRef][Green Version]
- Park, H.; Hyun, D.; Yang, H.; Park, H. A Dead Reckoning Sensor System and a Tracking Algorithm for Mobile Robot. In Proceedings of the ICCAS-SICE, Fukuoka, Japan, 18–21 August 2009; pp. 5559–5563. [Google Scholar]
- Kar, A.K.; Dhar, N.K.; Nawaz, S.S.F.; Chandola, R.; Verma, N.K. Automated Guided Vehicle Navigation with Obstacle Avoidance in Normal and Guided Environments. In Proceedings of the 2016 11th International Conference on Industrial and Information Systems (Iciis), Roorkee, India, 3–4 December 2016; IEEE: New York, NY, USA, 2016; pp. 77–82. [Google Scholar]
- Maniscalco, U.; Infantino, I.; Manfre, A. Robust Mobile Robot Self-Localization by Soft Sensor Paradigm. In Proceedings of the 2017 IEEE 5th International Symposium on Robotics and Intelligent Sensors (Iris), Ottawa, ON, Canada, 5–7 October 2017; IEEE: New York, NY, USA, 2017; pp. 19–24. [Google Scholar]
- Augello, A.; Infantino, I.; Maniscalco, U.; Pilato, G.; Vella, F. The Effects of Soft Somatosensory System on the Execution of Robotic Tasks. In Proceedings of the 2017 First IEEE International Conference on Robotic Computing (Irc), Taichung, Taiwan, 10–12 April 2017; IEEE: New York, NY, USA, 2017; pp. 14–21. [Google Scholar]
- Gnap, J.; Riha, Z.; Semanova, S. Proposal of Methodology to Calculate Necessary Number of Autonomous Trucks for Trolleys and Efficiency Evaluation. Open Eng. 2020, 10, 255–264. [Google Scholar] [CrossRef]
- Cavone, G.; Dotoli, M.; Seatzu, C. A Survey on Petri Net Models for Freight Logistics and Transportation Systems. IEEE Trans. Intell. Transp. Syst. 2018, 19, 1795–1813. [Google Scholar] [CrossRef]
- Chen, X.; He, S.; Zhang, Y.; Tong, L.; Shang, P.; Zhou, X. Yard Crane and AGV Scheduling in Automated Container Terminal: A Multi-Robot Task Allocation Framework. Transp. Res. Pt. C-Emerg. Technol. 2020, 114, 241–271. [Google Scholar] [CrossRef]
- Schulze, L.; Behling, S.; Buhrs, S. AGVS in Logistics Systems State of the Art, Applications and New Developments. In Proceedings of the International Conference on Industrial Logistics (ICIL 2008): Logistics in a Flat World: Strategy, Management and Operations, Tel Aviv, Israel, 9–15 March 2018; Menipaz, E., BenGal, I., Bukchin, Y., Eds.; Int Centre Innovation & Industrial Logistics-Iciil: Southampton, UK, 2008; pp. 256–264. [Google Scholar]
- AGV vozíky | Automatizované riešenia. Available online: https://toyota-forklifts.sk/automatizovane-systemy/?gad_source=1&gclid=Cj0KCQjwgJyyBhCGARIsAK8LVLN7ojDudl1tO-Zb-SU6yBc53Qd_mlZ3qP0sRBN5bbLUedXFPsyRIEMaAtolEALw_wcB (accessed on 17 May 2024).
- Chaudhari, N. Impact of Automation Technology on Logistics and Supply Chain Management. Am. J. Theor. Appl. Bus. 2019, 5, 53. [Google Scholar] [CrossRef]
- Zhan, Y.D.; Luo, Y. The Guided and Detecting Technology of Intelligent Robot AGV and New-Style AGV. In Proceedings of the International Conference on Sensors and Control Techniques (ICSC 2000), Wuhan, China, 19–21 June 2000; Jiang, D., Wang, A., Eds.; Spie-Int Soc Optical Engineering: Bellingham, WA, USA, 2000; Volume 4077, pp. 461–464. [Google Scholar]
- Long, J.; Zhang, C.L. The Summary of AGV Guidance Technology. In Proceedings of the Manufacturing Engineering and Automation II, PTS 1-3; Zhang, L.C., Zhang, C.L., Horng, J.H., Chen, Z., Eds.; Trans Tech Publications Ltd.: Zurich, Switzerland, 2012; Volume 591–593, pp. 1625–1628. [Google Scholar]
- Mozol, S.; Krajcovic, M.; Dulina, L.; Mozolova, L.; Oravec, M. Design of the System for the Analysis of Disinfection in Automated Guided Vehicle Utilisation. Appl. Sci. 2022, 12, 9644. [Google Scholar] [CrossRef]
- Gregor, M.; Hodon, R.; Grznar, P.; Mozol, S. Design of a System for Verification of Automatic Guided Vehicle Routes Using Computer Emulation. Appl. Sci. 2022, 12, 3397. [Google Scholar] [CrossRef]
- Li, J.; Cheng, W.; Lai, K.K.; Ram, B. Multi-AGV Flexible Manufacturing Cell Scheduling Considering Charging. Mathematics 2022, 10, 3417. [Google Scholar] [CrossRef]
- Cruz, A.; Matos, D.; Lima, J.; Costa, P.; Costa, P. Multi AGV Industrial Supervisory System. In Proceedings of the Optimization, Learning Algorithms and Applications, OL2A, Bragança, Portugal, 19–21 July 2021; Pereira, A.I., Fernandes, F.P., Coelho, J.P., Teixeira, J.P., Pacheco, M.F., Alves, P., Lopes, R.P., Eds.; Springer International Publishing Ag: Cham, Germany, 2021; Volume 1488, pp. 203–218. [Google Scholar]
- Yuan, P.; Chen, D.; Wang, T.; Ma, F.; Ren, H.; Liu, Y.; Tan, H. AGV System Based on Multi-Sensor Information Fusion. In Proceedings of the 2014 International Symposium on Computer, Consumer and Control (IS3C 2014), Taichung, Taiwan, 10–12 June 2014; IEEE: New York, NY, USA, 2014; pp. 900–905. [Google Scholar]
- Reinke, C.; Beinschob, P. Strategies for contour-based self-localization in large-scale modern warehouses. In Proceedings of the IEEE 9th International Conference on Intelligent Computer Communication and Processing (ICCP), Cluj-Napoca, Romania, 5–7 September 2013; pp. 223–227. [Google Scholar] [CrossRef]
- Sawant, V.B.; Mohite, S.S.; Patil, R. A Decision-Making Methodology for Automated Guided Vehicle Selection Problem Using a Preference Selection Index Method. In Technology Systems and Management. Communications in Computer and Information Science; Shah, K., Lakshmi Gorty, V.R., Phirke, A., Eds.; Springer: Berlin/Heidelberg, Germany, 2011; Volume 145. [Google Scholar] [CrossRef]
- Shao, S.; Xia, Z.; Chen, G.; Zhang, J.; Hu, Y.; Zhang, J. A new scheme of multiple automated guided vehicle system for collision and deadlock free. In Proceedings of the 4th IEEE International Conference on Information Science and Technology, Shenzhen, China, 26–28 April 2014; pp. 606–610. [Google Scholar] [CrossRef]
- Vavrík, V.; Gregor, M.; Grznár, P. Computer Simulation as a Tool for the Optimization of Logistics Using Automated Guided Vehicles. Procedia Eng. 2017, 192, 923–928. [Google Scholar] [CrossRef]
- Marčan, M.; Papánek, L.; Grznár, P. Wykorzystanie symulacji komputerowej w projektowaniu automatyzacji procesów logistycznych. Technol. Procesy Syst. Prod. 2023, 3, 99–107. [Google Scholar] [CrossRef]
- Hossain, S.G.M.; Jamil, H.; Ali, M.Y.; Zahurul Haq, M. Automated guided vehicles for industrial logistics-Development of intelligent prototypes using appropriate technology. In Proceedings of the 2nd International Conference on Computer and Automation Engineering (ICCAE), Singapore, 26–28 February 2010; pp. 237–241. [Google Scholar] [CrossRef]
- Hrušecká, D.; Lopes, R.B.; Juřičková, E. Challenges in the introduction of AGVS in production lines: Case studies in the automotive industry. Serbian J. Manag. 2019, 14, 1. [Google Scholar] [CrossRef]
- Kesen, S.E.; Baykoç, O.F. Simulation of automated guided vehicle (AGV) systems based on just-in-time (JIT) philosophy in a job-shop environment. Simul. Model. Pract. Theory 2007, 15, 272–284. [Google Scholar] [CrossRef]
- Um, I.; Cheon, H.; Lee, H. The simulation design and analysis of a Flexible Manufacturing System with Automated Guided Vehicle System. J. Manuf. Syst. 2009, 28, 115–122. [Google Scholar] [CrossRef]
- Koo, P.H.; Jang, J. Vehicle travel time models for AGV systems under various dispatching rules. Int. J. Flex. Manuf. Syst. 2002, 14, 249–261. [Google Scholar] [CrossRef]
- Nakano, M.; Ohno, K. An integrated analytical/simulation approach for economic design of an AGV system. J. Oper. Res. Soc. Jpn. 2000, 43, 382–395. [Google Scholar] [CrossRef][Green Version]
- Ullrich, G.; Albrecht, T. History of Automated Guided Vehicle Systems. In Automated Guided Vehicle Systems; Springer: Wiesbaden, Germany, 2023. [Google Scholar] [CrossRef]
- Lee, S.-Y.; Yang, H.-W. Navigation of automated guided vehicles using magnet spot guidance method. Robot. Comput. Integr. Manuf. 2012, 28, 425–436. [Google Scholar] [CrossRef]
- Thylén, N.; Wänström, C.; Hanson, R. Challenges in introducing automated guided vehicles in a production facility–interactions between human, technology, and organisation. Int. J. Prod. Res. 2023, 61, 7809–7829. [Google Scholar] [CrossRef]
- Feeken, L.; Kern, E.; Szanto, A.; Winnicki, A.; Kao, C.-Y.; Wudka, B.; Glawe, M.; Mirzaei, E.; Borchers, P.; Burghardt, C. Detecting and Processing Anomalies in a Factory of the Future. Appl. Sci. 2022, 12, 8181. [Google Scholar] [CrossRef]
- Ventura, A.J.; Rieksts, B.Q. Optimal location of dwell points in a single loop AGV system with time restrictions on vehicle availability. Eur. J. Oper. Res. 2009, 192, 93–104. [Google Scholar] [CrossRef]
- Tubis, A.A.; Poturaj, H.; Smok, A. Interaction between a Human and an AGV System in a Shared Workspace—A Literature Review Identifying Research Areas. Sustainability 2024, 16, 974. [Google Scholar] [CrossRef]
- EN ISO 3691-4:2023; Industrial Trucks—Safety Requirements and Verification—Part 4: Driverless Industrial Trucks and Their Systems. The International Organization for Standardization (ISO): Geneva, Switzerland, 2023. Available online: https://www.iso.org/standard/83545.html (accessed on 17 May 2024).
Disclaimer/Publisher’s Note: The statements, opinions and data contained in all publications are solely those of the individual author(s) and contributor(s) and not of MDPI and/or the editor(s). MDPI and/or the editor(s) disclaim responsibility for any injury to people or property resulting from any ideas, methods, instructions or products referred to in the content. |
© 2024 by the authors. Licensee MDPI, Basel, Switzerland. This article is an open access article distributed under the terms and conditions of the Creative Commons Attribution (CC BY) license (https://creativecommons.org/licenses/by/4.0/).