Estimation of Processing Times and Economic Feasibility of Producing Moringa oleifera Lam. Capsules in Mexico
Abstract
Featured Application
Abstract
1. Introduction
1.1. Review of Empirical Evidence
1.2. Problem Statement
1.3. Justification and Relevance of the Research
2. Materials and Methods
2.1. Study Site
2.2. Stage 1: Analysis of the Current Situation of the Study Area
2.3. Stage 2: Analysis of the Key Process, Encapsulation
- The sampling frame was divided into segments, where n is the desired sample size. The size of these segments will be K = N/n, where K is called the interval or elevation coefficient;
- Starting number: A random integer, r, less than or equal to the interval was obtained. This number corresponds to the first subject we will select for the sample within the first segment into which we have divided the population;
- Selection of the remaining n − 1 individuals: The individuals were selected starting from the randomly selected individuals, using an arithmetic sequence, selecting individuals from the remaining segments into which the sample was divided, occupying the same position as the initial subject. This is equivalent to selecting individuals with the following equation:
2.4. Stage 3: Analyzed Simulation Scenarios
- Maintaining the natural conditions of the model, one encapsulator producing 200 capsules with one operator;
- Increasing to an additional encapsulator with the same characteristics as the existing one, which will require two operators;
- An encapsulator with a capacity of 800 capsules, operated by one person.
Economic Evaluation: Economic and Financial Indicators
3. Results and Discussion
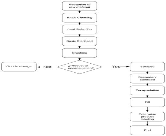
3.1. Process Characterization
3.2. Analysis of Study Variables in VSM
3.3. Analysis of the Key Process, Encapsulation
- Maintaining the natural conditions of the model using a 200-capsule encapsulator with one worker;
- Increasing to an additional encapsulator with the same characteristics as the existing one, requiring two workers;
- An encapsulator with a capacity of 800 capsules, with one operator.
3.4. Simulation Model Description
3.5. Determination of the Type of Distribution to Which the Data Fit
3.6. Model Validation
- X = The time in minutes it takes to produce 120 batches (24,000 capsules) in the real process.
- Y = The time in minutes it takes to produce 120 batches (24,000 capsules) in the created simulation model.
3.7. Number of Replications
3.8. Analyzed Simulation Scenarios
3.9. Moringa oleifera Capsule Production Costs and Financial Evaluation
4. Conclusions
Future Lines of Research
Supplementary Materials
Author Contributions
Funding
Institutional Review Board Statement
Informed Consent Statement
Data Availability Statement
Acknowledgments
Conflicts of Interest
References
- Rockwell Automation Inc. Arena® Simulation Software, version 16; Rockwell Automation Inc.: Milwaukee, WI, USA, 2017. Available online: https://www.rockwellautomation.com/es-mx/products/software/arena-simulation/case-studies/hospital-simulation-prevents-unnecessary-investment.html (accessed on 17 May 2024).
- Roungas, B.; Bekius, F.; Verbraeck, A.; Meijer, S. Improving the decision-making qualities of gaming simulations. J. Simul. 2021, 15, 1–14. [Google Scholar] [CrossRef]
- Black, L.; Tarquin, A. Economic Engineering, 7th ed.; Mc Graw Hill: Mexico City, Mexico, 2012. [Google Scholar]
- Troncoso-Palacio, A.; Neira-Rodado, D.; Ortíz-Barrios, M.; Jiménez-Delgado, G.; Hernández-Palma, H. Using Discrete-Event-Simulation for Improving Operational Efficiency in Laboratories: A Case Study in Pharmaceutical Industry. In En Lecture Notes in Computer Science; Springer International Publishing: Cham, Switzerland, 2018; pp. 440–451. [Google Scholar] [CrossRef]
- Reyes Mejia, R.; Troncoso Mendoza, B.; Troncoso Palacio, A. Discrete Event Simulation Applying Lean methodologies: Case study. Wooden Sector. Int. J. Manag. Sci. Oper. Res. 2020, 4, 440–451. [Google Scholar] [CrossRef]
- Robinson, S. Simulation: The Practice of Model Development and Use; Red Globe Press: New York, NY, USA, 2020. [Google Scholar]
- Frough, O.; Khetwal, A.; Rostami, J. Predicting TBM utilization factor using discrete event simulation models. Tunn. Undergr. Space Technol. 2019, 87, 91–99. [Google Scholar] [CrossRef]
- Tavasszy, L.A. Predicting the effects of logistics innovations on freight systems: Directions for research. Transp. Policy 2020, 86, A1–A6. [Google Scholar] [CrossRef]
- Mendoza-Salguero, E.; De-La-Asunción-González, A.; Mejía-Vega, I.; Triana-Infante, J.; Troncoso Palacio, A. Análisis de Restricciones a Través Del Software Arena. Caso Empresa de Fabricación de Calzado. Boletín Innovación Logística Oper. 2022, 4, 8–15. [Google Scholar] [CrossRef]
- Cuzcano Espino, L.A.; Vasquez Mamani, A.S.; Ramos Bonifaz, J.V.; Bazan-Aguilar, A. Design of SMARTER multi-criteria model to improve the productivity of the Order-picking process: Computational simulation. In En 21st LACCEI International Multi-Conference for Engineering, Education and Technology (LACCEI 2023): “Leadership in Education and Innovation in Engineering in the Framework of Global Transformations: Integration and Alliances for Integral Development”; Latin American and Caribbean Consortium of Engineering Institutions: Boca Raton, FL, USA, 2023. [Google Scholar] [CrossRef]
- Rosova, A.; Behun, M.; Khouri, S.; Cehlar, M.; Ferencz, V.; Sofranko, M. Case study: The simulation modeling to improve the efficiency and performance of production process. Wirel. Netw. 2020, 28, 863–872. [Google Scholar] [CrossRef]
- Johnstone, M.; Creighton, D.; Nahavandi, S. Simulation-based baggage handling system merge analysis. Simul. Model. Pract. Theory 2015, 53, 45–59. [Google Scholar] [CrossRef]
- Huang, P.B.; Yu, T.-Y.; Chou, Y.-J.; Lin, Y.-C. Simulation method for dispatching national border security manpower to mitigate manpower shortage. J. Air Transp. Manag. 2016, 57, 43–51. [Google Scholar] [CrossRef]
- Wong, T.C.; Xu, M.; Chin, K.S. A two-stage heuristic approach for nurse scheduling problem: A case study in an emergency department. Comput. Oper. Res. 2014, 51, 99–110. [Google Scholar] [CrossRef]
- Valls, V.; Pérez, Á.; Quintanilla, S. Skilled workforce scheduling in Service Centres. Eur. J. Oper. Res. 2009, 193, 791–804. [Google Scholar] [CrossRef]
- Çelik, G.; Sabuncuoğlu, İ. Simulation modelling and analysis of a border security system. Eur. J. Oper. Res. 2007, 180, 1394–1410. [Google Scholar] [CrossRef]
- Bolkovska, A.; Petuhova, J. Simulation-based Public Transport Multi-modal Hub Analysis and Planning. Procedia Comput. Sci. 2017, 104, 530–538. [Google Scholar] [CrossRef]
- Coronado-Hernández, J.R.; Ibáñez SF, U.; Gatica, G.; Rodríguez, M.A. Simulation Model of the Effect of the COVID-19 Biosecurity Protocol in the Queues for the Return to Face-to-Face Classes. Procedia Comput. Sci. 2023, 220, 904–908. [Google Scholar] [CrossRef] [PubMed]
- Navarro, M. Simulation of a manual order picking system in a convenience store chain distribution center. In Proceedings of the 18th LACCEI International Multi-Conference for Engineering, Education, and Technology, Bogota, DC, Colombia, 27–31 July 2020; Available online: http://ndltd.ncl.edu.tw/handle/47300620219584190941 (accessed on 16 May 2024).
- Ibrahim, M.F.; Putri, M.M.; Sari, D.N.; Utama, D.M. Industrial area weighbridge simulation model considering vehicle capacity and destination using arena software. In Proceedings of the 1st International Conference on Technology, Informatics, and Engineering, Malang, Indonesia, 28–29 July 2021; AIP Publishing: Melville, NY, USA, 2022. [Google Scholar] [CrossRef]
- Pierreval, H.; Bruniaux, R.; Caux, C. A continuous simulation approach for supply chains in the automotive industry. Simul. Model. Pract. Theory 2007, 15, 185–198. [Google Scholar] [CrossRef]
- Vidalakis, C.; Tookey, J.E.; Sommerville, J. Logistics simulation modelling across construction supply chains. Constr. Innov. 2011, 11, 212–228. [Google Scholar] [CrossRef]
- Jaoua, A.; Riopel, D.; Gamache, M. A simulation framework for real-time fleet management in internal transport systems. Simul. Model. Pract. Theory 2012, 21, 78–90. [Google Scholar] [CrossRef]
- Motraghi, A.; Marinov, M.V. Analysis of urban freight by rail using event based simulation. Simul. Model. Pract. Theory 2012, 25, 73–89. [Google Scholar] [CrossRef]
- Köhler, J.; Brauer, C. Transformation in freight transport: New analysis requirements and potential modelling approaches. Transp. Res. Procedia 2023, 72, 4420–4427. [Google Scholar] [CrossRef]
- Wu, W.; Shen, L.; Ji, X.; Jin, W. Analysis of freeway service patrol with discrete event-based simulation. Simul. Model. Pract. Theory 2014, 47, 141–151. [Google Scholar] [CrossRef]
- Kamrani, M.; Hashemi Esmaeil Abadi, S.M.; Rahimpour Golroudbary, S. Traffic simulation of two adjacent unsignalized T-junctions during rush hours using Arena software. Simul. Model. Pract. Theory 2014, 49, 167–179. [Google Scholar] [CrossRef]
- Fumasoli, T.; Bruckmann, D.; Weidmann, U. Operation of freight railways in densely used mixed traffic networks—An impact model to quantify changes in freight train characteristics. Res. Transp. Econ. 2015, 54, 15–19. [Google Scholar] [CrossRef]
- Arathi, H.S.; Smith, T.J. Drought and temperature stresses impact pollen production and autonomous selfing in a California wildflower, Collinsia heterophylla. Ecol. Evol. 2023, 13, e10324. [Google Scholar] [CrossRef]
- Saval, R.A. Remolque Autopropulsado Para Transporte De Embarcaciones; Maestria, Escola Tècnica Superior d’Enginyeria Industrial de Barcelona: Barcelona, Spain, 2020. [Google Scholar]
- Mora, G.L.A. Transportation Logistics and Cargo Distribution, 23rd ed.; Ecoe Ediciones: Bogota, Colombia, 2023. [Google Scholar]
- Sun, L.; Tirachini, A.; Axhausen, K.W.; Erath, A.; Lee, D.-H. Models of bus boarding and alighting dynamics. Transp. Res. 2014, 69, 447–460. [Google Scholar] [CrossRef]
- Leich, G.; Bischoff, J. Should autonomous shared taxis replace buses? A simulation study. Transp. Res. Procedia 2019, 41, 450–460. [Google Scholar] [CrossRef]
- Mepparambath, R.M.; Soh, Y.S.; Jayaraman, V.; Tan, H.E.; Ramli, M.A. A novel modelling approach of integrated taxi and transit mode and route choice using city-scale emerging mobility data. Transp. Res. 2023, 170, 103615. [Google Scholar] [CrossRef]
- Delcea, C.; Chirita, N. Exploring the Applications of Agent-Based Modeling in Transportation. Appl. Sci. 2023, 13, 9815. [Google Scholar] [CrossRef]
- Bae, J.W.; Lee, C.-H.; Lee, J.-W.; Choi, S.H. A data-driven agent-based simulation of the public bicycle-sharing system in Sejong city. Simul. Model. Pract. Theory 2024, 130, 102861. [Google Scholar] [CrossRef]
- Gittins, P.; McElwee, G.; Tipi, N. Discrete event simulation in livestock management. J. Rural Stud. 2020, 78, 387–398. [Google Scholar] [CrossRef]
- Rockwell Automation Inc. Arena® Simulation Software, version 16; Rockwell Automation Inc.: Milwaukee, WI, USA, 2017. Available online: https://www.rockwellautomation.com/es-mx/products/software/arena-simulation/case-studies/cancer-treatment-facility-reduces-patient-clinic-time.html (accessed on 17 May 2024).
- Lee, K.-S.; Kim, S.-H.; Choi, W.-H. Self-Bag-Drop Simulation Development of Systems for Airport Baggage Handling System. Int. J. Adv. Sci. Technol. 2018, 118, 1–12. [Google Scholar] [CrossRef]
- Cabrera, V.E.; Hildebrand, P.E.; Jones, J.W.; Letson, D.; de Vries, A. An integrated North Florida dairy farm model to reduce environmental impacts under seasonal climate variability. Agric. Ecosyst. Environ. 2006, 113, 82–97. [Google Scholar] [CrossRef]
- Del Prado, A.; Misselbrook, T.; Chadwick, D.; Hopkins, A.; Dewhurst, R.J.; Davison, P.; Butler, A.; Schröder, J.; Scholefield, D. SIMSDAIRY: A modelling framework to identify sustainable dairy farms in the UK. Framework description and test for organic systems and N fertiliser optimisation. Sci. Total Environ. 2011, 409, 3993–4009. [Google Scholar] [CrossRef]
- Jones, J.W.; Antle, J.M.; Basso, B.; Boote, K.J.; Conant, R.T.; Foster, I.; Godfray, H.C.J.; Herrero, M.; Howitt, R.E.; Janssen, S.; et al. Brief history of agricultural systems modeling. Agric. Syst. 2017, 155, 240–254. [Google Scholar] [CrossRef] [PubMed]
- Herrero, M.; Havlik, P.; Valin, H.; Notenbaert, A.; Rufino, M.C.; Thornton, P.K.; Blummel, M.; Weiss, F.; Grace, D.; Obersteiner, M. Biomass use, production, feed efficiencies, and greenhouse gas emissions from global livestock systems. Proc. National Acad. Sci. USA 2013, 110, 20888–20893. [Google Scholar] [CrossRef] [PubMed]
- Herrero, M.; González-Estrada, E.; Thornton, P.K.; Quirós, C.; Waithaka, M.M.; Ruiz, R.; Hoogenboom, G. IMPACT: Generic household-level databases and diagnostics tools for integrated crop-livestock systems analysis. Agric. Syst. 1996, 92, 240–265. [Google Scholar] [CrossRef]
- Rufino, M.C.; Herrero, M.; Van Wijk, M.T.; Hemerik, L.; De Ridder, N.; Giller, K.E. Lifetime productivity of dairy cows in smallholder farming systems of the Central highlands of Kenya. Animal 2009, 3, 1044–1056. [Google Scholar] [CrossRef] [PubMed]
- Ruiz, R.; Tedeschi, L.O.; Marini, J.C.; Fox, D.G.; Pell, A.N.; Jarvis, G.; Russell, J.B. The Effect of a Ruminal Nitrogen (N) Deficiency in Dairy Cows: Evaluation of the Cornell Net Carbohydrate and Protein System Ruminal N Deficiency Adjustment. J. Dairy Sci. 2002, 85, 2986–2999. [Google Scholar] [CrossRef]
- Moore, A.D.; Donnelly, J.R.; Freer, M. GRAZPLAN: Decision support systems for Australian grazing enterprises. III. Pasture growth and soil moisture submodels, and the GrassGro DSS. Agric. Syst. 1997, 55, 535–582. [Google Scholar] [CrossRef]
- Gerber, P.; Uwizeye, A.; Schulte, R.; Opio, C.; de Boer, I. Nutrient use efficiency: A valuable approach to benchmark the sustainability of nutrient use in global livestock production? Curr. Opin. Environ. Sustain. 2014, 9–10, 122–130. [Google Scholar] [CrossRef]
- Van Wijk, M.T.; Rufino, M.C.; Enahoro, D.; Parsons, D.; Silvestri, S.; Valdivia, R.O.; Herrero, M. Farm household models to analyse food security in a changing climate: A review. Glob. Food Secur. 2007, 3, 77–84. [Google Scholar] [CrossRef]
- Vayssières, J.; Guerrin, F.; Paillat, J.-M.; Lecomte, P. GAMEDE: A global activity model for evaluating the sustainability of dairy enterprises Part I—Whole-farm dynamic model. Agric. Syst. 2009, 101, 128–138. [Google Scholar] [CrossRef]
- Lisson, S.; MacLeod, N.; McDonald, C.; Corfield, J.; Pengelly, B.; Wirajaswadi, L.; Rahman, R.; Bahar, S.; Padjung, R.; Razak, N.; et al. A participatory, farming systems approach to improving Bali cattle production in the smallholder crop–livestock systems of Eastern Indonesia. Agric. Syst. 2010, 103, 486–497. [Google Scholar] [CrossRef]
- Rodriguez, D.; Cox, H.; deVoil, P.; Power, B. A participatory whole farm modelling approach to understand impacts and increase preparedness to climate change in Australia. Agric. Syst. 2014, 126, 50–61. [Google Scholar] [CrossRef]
- Van Wijk, M.T.; Tittonell, P.; Rufino, M.C.; Herrero, M.; Pacini, C.; Ridder, N.D.; Giller, K.E. Identifying key entry-points for strategic management of smallholder farming systems in sub-Saharan Africa using the dynamic farm-scale simulation model Nuances-farmsim. Agric. Syst. 2009, 102, 89–101. [Google Scholar] [CrossRef]
- Tensi, A.F.; Ang, F.; van der Fels-Klerx, H.J. Microbial Applications and Agricultural Sustainability: A Simulation Analysis of Dutch Potato Farms. SSRN Electron. J. 2023, 214, 103797. [Google Scholar] [CrossRef]
- Goo, J.; Kwak, Y.; Kim, J.; Kang, J.; Shin, H.; Jo, S.-K.; Huh, J.-H. Development of early design tool for aquaculture buildings using building performance simulation: A case study of an indoor fish farm. Dev. Built Environ. 2024, 17, 100363. [Google Scholar] [CrossRef]
- Konapathri, R.; Azimov, U. Assessment of ammonia distribution in a livestock farm using CFD simulations. Smart Agric. Technol. 2024, 7, 100376. [Google Scholar] [CrossRef]
- Kongnuan, S.; Thongjub, N. A 3D-numerical simulation of groundwater flow and salinity in a rice field adjacent to a marine shrimp farm. Environ. Adv. 2024, 15, 100473. [Google Scholar] [CrossRef]
- Kelton, W.D.; Zupick, N.; Ivey, N. Simulation with Arena (McGraw-Hill Series in Industrial Engineering and Management); McGraw-Hill Higher Education: New York, NY, USA, 2024. [Google Scholar]
- Bawankule, G.; Urwate, P.; Chavan, K.; Inamdar, F.; Deshpande, S. Smart Precision Agriculture using IoT Simulation. Int. J. Adv. Res. Sci. Commun. Technol. 2024, 302–312. [Google Scholar] [CrossRef]
- Fibigr, J.; Šatínský, D.; Solich, P. Current trends in the analysis and quality control of food supplements based on plant extracts. Anal. Chim. Acta 2018, 1036, 1–15. [Google Scholar] [CrossRef] [PubMed]
- Valdés-Rodríguez, O. Socioeconomic characteristics and agricultural practices of Moringa oleifera Lam. Producers in México. Agro Product. 2019, 12, 2–8. [Google Scholar] [CrossRef]
- Delfin-Portela, E.; Carrión-Delgado, J.M.; Garcia-Santamaria, L.E. Characterization of Moringa oleifera production systems in the state Veracruz. In Proceedings of the IV National Forum for the Evaluation of the Female Gender, Xalapa, Mexico, 23–24 October 2019; pp. 1–12. [Google Scholar]
- Mathur, B. Trees for Life. En Conference, 4 de May of 2012; ACM Press: Sydney, Australia, 2005. [Google Scholar]
- Gopalakrishnan, L.; Doriya, K.; Kumar, D.S. Moringa oleifera: A review on nutritive importance and its medicinal application. Food Sci. Hum. Wellness 2016, 5, 49–56. [Google Scholar] [CrossRef]
- Dhakad, A.K.; Ikram, M.; Sharma, S.; Khan, S.; Pandey, V.V.; Singh, A. Biological, nutritional, and therapeutic significance of Moringa oleifera Lam. Phytother. Res. 2019, 33, 2870–2903. [Google Scholar] [CrossRef] [PubMed]
- Thapa, K.; Poudel, M.; Adhikari, P. Moringa oleifera: A Review Article on Nutritional Properties and its Prospect in the Context of Nepal. Acta Sci. Agric. 2019, 3, 47–54. [Google Scholar] [CrossRef]
- Dhiman, J. A Review on Medicinal uses of Moringa oleifera. J. Drug Deliv. Ther. 2023, 13, 197–201. [Google Scholar] [CrossRef]
- Carrión, J.M.; Valdés Rodríguez, O.A.; Gallardo López, F.; Palacios Wassenaar, O.M. Agroecological potential of Moringa oleifera Lam. for the State of Veracruz. Rev. Mex. Sci. 2022, 13, 42–63. [Google Scholar] [CrossRef]
- Fahey, J.; Fahey, J.W. Moringa oleifera: A review of the medical evidence for its nutritional, therapeutic, and prophylactic properties. Part 1. Trees Life J. 2005, 1, 1–15. [Google Scholar]
- Babu, R.; Chaudhuri, M. Home water treatment by direct filtration with natural coagulant. J. Water Health 2005, 3, 27–30. [Google Scholar] [CrossRef] [PubMed]
- Khawaja, T.M.; Tahira, M.; UI, I. Moringa oleifera: A natural gift—A review. J. Pharm. Sci. Res. 2010, 51, 6558–6563. [Google Scholar]
- Bazán, C.J.C.; Reyes, S.V.A. Effects of Moringa of Hypertensive Adults. Bachelor’s Thesis, Cent Health San pedro, San pedro, CA, USA, 2018. [Google Scholar]
- Famakinwa, A.; Oguntibejo, O.; Jideani, V. Fortification of Foodstuffs (Food Material) with Moringa oleifera; B P International: Meguro City, Japan, 2024; pp. 1–64. [Google Scholar] [CrossRef]
- Su, X.; Lu, G.; Ye, L.; Shi, R.; Zhu, M.; Yu, X.; Li, Z.; Jia, X.; Feng, L. Moringa oleifera Lam.: A comprehensive review on active components, health benefits and application. RSC Adv. 2023, 13, 24353–24384. [Google Scholar] [CrossRef] [PubMed]
- Diario Oficial de la Federación. Servicio de Información Agroalimentaria y Pesquera—SIAP, El poder de la Moringa en la Salud, s. f. (Mexico). 1 March 2023. Available online: https://www.gob.mx/siap/articulos/el-poder-de-la-moringa-en-la-salud?idiom=es#:~:text=Some%20benefits%20of%20the%20consumption%20of%20of%20of%20of,Control%20levels%20of%20cholesterol (accessed on 17 May 2024).
- Bocarando-Guzmán, M.D.; Ríos-Corripio, M.A.; Hernández-Cázares, A.S.; Gómez-Merino, F.C.; Servín-Juárez, R. Caracterización de da Oferta de Moringa (Moringa oleifera Lam.) en México. Agro Product. 2020, 13, 2–8. [Google Scholar] [CrossRef]
- Delfín-Portela, E.; Sanchez Galvan, F.; Bautista Santos, H.; Betanzo Torres, E.A. Scenario modeling of a Moringa capsule production process (Moringa oleifera Lam.) with Arena simulation software. In Proceedings of the International Congress on Sustainable Development and Renewable Energies (CIDSER), online, 21–22 September 2020; pp. 1–15. [Google Scholar]
- Carrión Delgado, J.M.; Valdés-Rodríguez, O.A.; Palacios-Wasenaar, O.M.; Gallardo-López, F. Variations of the agroecological potential of Moringa oleifera Lam., in the presence of climate change scenarios in Veracruz, Mexico. Agro Product. 2023; early access. [Google Scholar] [CrossRef]
- Olson, M.E.; Alvarado-Cárdenas, L.O. Where to grow the miracle tree, Moringa oleifera, in Mexico? An analysis of its potential distribution. Rev. Mex. Biodivers. 2016, 87, 1089–1102. [Google Scholar] [CrossRef]
- Baek, C.-W.; Lee, J.-H. Quality evaluation of macaroons added with moringa leaf (Moringa oleifera Lam.) and green tea powder. Korean J. Food Preserv. 2020, 27, 555–565. [Google Scholar] [CrossRef]
- Jikah, A.N.; Edo, G.I. Moringa oleifera: A valuable insight into recent advances in medicinal uses and pharmacological activities. J. Sci. Food Agric. 2023, 103, 7343–7361. [Google Scholar] [CrossRef] [PubMed]
- Srivastava, S.; Pandey, V.K.; Dash, K.K.; Dayal, D.; Wal, P.; Debnath, B.; Singh, R.; Dar, A.H. Dynamic bioactive properties of nutritional superfood Moringa oleifera: A comprehensive review. J. Agric. Food Res. 2023, 14, 100860. [Google Scholar] [CrossRef]
- Makkar, H.P.S.; Becker, K. Nutrional value and antinutritional components of whole and ethanol extracted Moringa oleifera leaves. Anim. Feed Sci. Technol. 1996, 63, 211–228. [Google Scholar] [CrossRef]
- Castro, M. The moringa tree (Moringa oleifera Lam.): A renewable alternative for the development of the economic and environmental sectors of Colombia. Repos. Unimilitar Colomb 2013, 18, 3. [Google Scholar]
- Gharsallah, K.; Rezig, L.; Rajoka, M.; Mehwish, H.; Chew, S. Moringa oleifera: Processing, phytochemical composition and industrial application. S. Afr. J. Bot. Afr. 2023, 160, 180–193. [Google Scholar] [CrossRef]
- FAO. Abridged Version of The State of Food and Agriculture 2023; FAO: Rome, Italy, 2023. [Google Scholar] [CrossRef]
- López-Martínez, L.X.; Dominguez-Ávila, J.A.; Salazar-Lopez, N.J.; Gonzalez-Aguilar, G.A. Quality Control and Safety of Moringa. En Biological and Pharmacological Properties of the Genus Moringa; CRC Press: New York, NY, USA, 2021; pp. 83–98. [Google Scholar] [CrossRef]
- World Health Organization (WHO). WHO Global Database on Child Growth and Malnutrition; World Health Organization: Geneva, Switzerland, 2021. [Google Scholar]
- Lafont Mendoza, J.; Negrete Humanez, W.; Espitia Arrieta, A. Estudios químicos realizados a la semilla de Moringa oleifera lam y su impacto en la salud humana: Una revisión teórica. In Science and Technology for Environmental, Cultural and Socioeconomic Development; Artemis Publishing House: Nashville, TN, USA, 2021; pp. 159–170. [Google Scholar] [CrossRef]
- Calendario Martínez, B.; Ruiz Rosado, O.; Perez, P.; Martinez, A.; Vargas, L. Aplicación de modelos de simulación en el estudio y planificación de la agricultura, una revisión. Trop. Subtrop. Agroecosystems 2011, 14, 999–1010. [Google Scholar]
- Theisen, M.F.; Flores, K.N.; Balhorn, L.S.; Schweidtmann, A.M. Digitization of chemical process flow diagrams using deep convolutional neural networks. Digit. Chem. Eng. 2022, 6, 100072. [Google Scholar] [CrossRef]
- Horsthofer-Rauch, J.; Schumann, M.; Milde, M.; Vernim, S.; Reinhart, G. Digitalized value stream mapping: Review and outlook. Procedia CIRP 2022, 112, 244–249. [Google Scholar] [CrossRef]
- Hawarneh, A.A.; Bendak, S.; Ghanim, F. Construction site layout planning problem: Past, present and future. Expert Syst. Appl. 2020, 168, 114247. [Google Scholar] [CrossRef]
- Baca-Urbina, G. Project Evaluation, 7th ed.; McGraw-Hill Interamericana: Mexico City, Mexico, 2016. [Google Scholar]
- Slack, N.; Jones, A. Operations & Process Management: Principles & Practice for Strategic Impact; Pearson Education: London, UK, 2021. [Google Scholar]
- Hernández-Sampieri, R.; Fernández-Collado, C.; Baptista, L.P. Analysis of quantitative data. In Research Methodology; Mc Graw Hill: Mexico City, Mexico, 2020. [Google Scholar]
- Law, A.M. Simulation Modeling and Analysis, 15th ed.; McGraw-Hill: New York, NY, USA, 2014. [Google Scholar]
- Law, A.M. Simulation Modeling and Analysis Student Edition, 15th ed.; McGraw-Hill: New York, NY, USA, 2024. [Google Scholar]
- Rodríguez Balza, M.Y.; Machado Torrealba, W.S.; Villamarin Oliveros, A.J. Sampling for quality control in the manufacturing process of metallic food containers. Res. Eng. Tecnol. 2019, 20, 1–9. [Google Scholar] [CrossRef]
- Guillen, R.A.; Buela, C.G. Psychometric update and differential item functioning in the State Trait Anxiety Inventory (STAI). Psicothema 2011, 23, 510–515. [Google Scholar]
- Palinkas, L.A.; Horwitz, S.M.; Green, C.A.; Wisdom, J.P.; Duan, N.; Hoagwood, K. Purposeful Sampling for Qualitative Data Collection and Analysis in Mixed Method Implementation Research. Adm. Policy Ment. Health 2015, 42, 533–544. [Google Scholar] [CrossRef] [PubMed]
- Besterfield, D.H. Quality Control, 8th ed.; Pearson: Mexico City, Mexico, 1998. [Google Scholar]
- Woodall, W.H.; Montgomery, D.C. Some Current Directions in the Theory and Application of Statistical Process Monitoring. J. Qual. Technol. 2014, 46, 78–94. [Google Scholar] [CrossRef]
- Goedhart, R.; Schoonhoven, M.; Does, R.J.M.M. On guaranteed in-control performance for the Shewhart X and control charts. J. Qual. Technol. 2018, 50, 130–132. [Google Scholar] [CrossRef]
- Saleh, N.A.; Mahmoud, M.A.; Keefe, M.J.; Woodall, W.H. The Difficulty in Designing Shewhart and X Control Charts with Estimated Parameters. J. Qual. Technol. 2015, 47, 127–138. [Google Scholar] [CrossRef]
- Zhou, M. Variable sample size and variable sampling interval Shewhart control chart with estimated parameters. Oper. Res. 2017, 17, 17–37. [Google Scholar] [CrossRef]
- Romero-Saldaña, M. Goodness-of-fit tests to normal distribution. Enfermeria Trab. 2016, 6, 144. [Google Scholar] [CrossRef]
- Robinson, S. Discrete-event simulation: From the pioneers to the present, what next? J. Oper. Res. Soc. 2005, 56, 619–629. [Google Scholar] [CrossRef]
- Tarquin, A.J.; Blank, L.T. Basics of Engineering Economy, 3rd ed.; McGraw-Hill Higher Education: New York, NY, USA, 2020. [Google Scholar]
- Ortiz, C.A. Kaizen Assembly: Designing, Constructing, and Managing a Lean Assembly Line; Taylor & Francis Group: Abingdon, UK, 2006. [Google Scholar]
- Cedillo-Portillo, J.; Ponce-González, A.J.; González-Coronel, V.; Vega-Sánchez, M.; Teresa Zayas-Pérez, M.; Soriano-Moro, G. Utilización de moringa oleífera como un coagulante-floculante natural para la descontaminación de agua. RD-ICUAP 2024, 10, 224–235. [Google Scholar] [CrossRef]
- De la Cruz-Uribe, A.; Jesús-Castañeda, M.Á.; Bolívar-Fuentes, R.C.; Laines-Canepa, J.R.; Hernández-Barajas, J.R. Análisis beneficio-costo de techos verdes extensivos en condiciones del trópico húmedo en Villahermosa, México. Ecosistemas Recur. Agropecu. 2023, 10. [Google Scholar] [CrossRef]
- Delgado Tello, P. Modelos de Simulación para la Evaluación de Proyectos de Inversión. Neumann Bus. Rev. 2019, 5, 97–107. [Google Scholar] [CrossRef]
- Shouman, E.R.; El Shenawy, E.T.; Khattab, N.M. Market financial analysis and cost performance for photovoltaic technology through international and national perspective with case study for Egypt. Renew. Sustain. Energy Rev. 2016, 57, 540–549. [Google Scholar] [CrossRef]




| Sampling Technique: Random Sampling Instrument: Time Recording Table | |||
|---|---|---|---|
| Type of instrument | Time Sheet | Target Population | Units produced in the production process |
| Study Representativeness | Local | Sample Frame | Number of daily lots, 24 h |
| Number of Sampling Points | 10 | Sampling Method Unit Selection | Systematic |
| Number of Data per Point | 50 | Data Collection Method | Digital Stopwatch |
| Total Number of Samples | 50 | Dates of Data Collection | Phase1 March (2022) Phase 2 April (2022) |
| Sampling Design, Measurement Instrument, Capture, and Analysis. | E.D.P., E.A.B.-T., R.Á.M.-A, J.M.C.D., M.J.H.-R., M.E.G.-R and O.B.-S. | Confidence Level% | 95% |
| Field operation, supervision | E.D.P. | Margin of error % | 5% |
| Process Stage | Measures of Central Tendency (min) | Test Statistic | Data Distribution Fit | Theoretical Distribution Statistics. | ||||||||
|---|---|---|---|---|---|---|---|---|---|---|---|---|
| Kolmogorov–Smirnov | Anderson–Darling | |||||||||||
| s | Statistic KS | Alpha | p | Statistic AD | 1-α | p | Minimum Value | µ | σ | |||
| Raw Material Reception | 39.99 | 3.663 | 0.116 | 0.005 | 0.477 | 1.3 | 0.005 | 0.232 | Log normal | 30 | 2.25 | 0.395 |
| Basic Cleaning | 3.78 | 0.310 | 0.137 | 0.005 | 0.275 | 1.99 | 0.005 | 0.934 | Log normal | 3 | −0.320 | 0.496 |
| Leaf Selection | 58.87 | 0.583 | 0.131 | 0.005 | 0.329 | 1.51 | 0.005 | 0.174 | Uniform | 58.02 | ||
| Basic Sterilization | 4.79 | 0.116 | 0.125 | 0.005 | 0.382 | 0.73 | 0.005 | 0.534 | Log normal | 4.49 | −2.23 | 0.14 |
| Crushing | 39.02 | 2.66 | 0.158 | 0.005 | 0.145 | 2.18 | 0.005 | 0.073 | Log normal | 33.895 | 1.66 | 0.582 |
| Pulverization | 40.00 | 3.94 | 0.175 | 0.005 | 0.008 | 2.25 | 0.005 | 0.004 | Log normal | 30 | 2.23 | 0.51 |
| Secondary Sterilization | 120.12 | 0.142 | 0.102 | 0.005 | 0.635 | 0.427 | 0.005 | 0.821 | Log normal | 119.81 | 0.0097 | 0.129 |
| Encapsulation | 21.84 | 1.55 | 0.00973 | 0.005 | 0.694 | 0.418 | 0.005 | 0.831 | Log normal | 19.49 | 0.907 | 0.540 |
| Business Labeling | 4.51 | 0.570 | 0.168 | 0.005 | 0.106 | 1.44 | 0.005 | 0.192 | Log normal | 3.45 | 0.329 | 0.441 |
| Real | Simulated | |||
|---|---|---|---|---|
| Runs | Xj | Yj | Zj = Xj − Yj | |
| 1 | 3465.66 | 3469.00 | −3.34 | 76.38 |
| 2 | 3490.00 | 3467.97 | 22.03 | 276.55 |
| 3 | 3485.22 | 3439.94 | 45.28 | 1590.41 |
| 4 | 3460.81 | 3448.79 | 12.02 | 43.82 |
| 5 | 3440.12 | 3434.99 | 5.13 | 0.07 |
| 6 | 3450.23 | 3450.19 | 0.04 | 28.72 |
| 7 | 3445.30 | 3476.31 | −31.01 | 1325.68 |
| 8 | 3463.12 | 3470.78 | −7.66 | 170.56 |
| 9 | 3459.15 | 3461.51 | −2.36 | 60.21 |
| 10 | 3449.51 | 3448.08 | 1.43 | 15.76 |
| 11 | 3455.28 | 3456.14 | −0.86 | 39.18 |
| 12 | 3482.27 | 3444.58 | 37.69 | 1042.64 |
| 13 | 3443.08 | 3444.25 | −1.17 | 43.16 |
| 14 | 3462.00 | 3465.90 | −3.9 | 86.49 |
| 15 | 3463.23 | 3455.42 | 7.81 | 5.8 |
| Total | 81.13 | 4805.43 | ||
| Average | 5.4 | |||
| Replications or Runs | Average Manufacturing Time (min) |
|---|---|
| 1 | 3469 |
| 2 | 3467.97 |
| 3 | 3439.94 |
| 4 | 3448.79 |
| 5 | 3434.99 |
| 6 | 3450.19 |
| 7 | 3476.31 |
| 8 | 3470.78 |
| 9 | 3461.51 |
| 10 | 3448.08 |
| 11 | 3456.14 |
| 12 | 3444.58 |
| 13 | 3444.25 |
| 14 | 3465.9 |
| 15 | 3455.42 |
| Average | 3455.59 |
| Standard Deviation | 12.4949 |
| Parameters of the Models | |||||||||||
|---|---|---|---|---|---|---|---|---|---|---|---|
| Simulation Scenario | Total Time | Encapsulation | Personnel Occupied | Worked Hours | Worked Days | Time Reduction (%) | Downtime (Hours) | ||||
| Minutes | Hours | Working Days | Capsules | Batches | Kg | ||||||
| 1E200C | 3455 | 57.5 | 7 | 24,000 | 120 | 12 | 1 | 56 | 7 | 35 | 0 |
| 2E200C | 2263 | 37.7 | 4 | 24,000 | 120 | 12 | 2 | 32 | 4 | 24 | 24 |
| 1E800C | 1415 | 23.5 | 2 | 24,000 | 120 | 12 | 1 | 16 | 2 | 60 | 35 |
| Simulation Scenario | Total Process Time | Limit of Simulation Model Due to Raw Material Limitation per Week | Larger Queue in System | Personnel | Labor Cost (USD) | Days Occupied per Week | |||||
|---|---|---|---|---|---|---|---|---|---|---|---|
| Minutes | Hours | Working Days | Capsules | Batches | Kg | ||||||
| 1E200C | 3455 | 57.5 | 7 | 24,000 | 120 | 12 | Encapsulation | 1 | 830.51 | 7 | 3.93 |
| 2E200C | 2263 | 37.7 | 4 | 24,000 | 120 | 12 | Encapsulation | 2 | 474.58 | 4 | 3.64 |
| 1E800C | 1415 | 23.5 | 2 | 24,000 | 120 | 12 | Encapsulation | 1 | 237.29 | 2 | 3.45 |
| Costs | Unit of Measure | Unit Cost | Quantity | Year 1 |
|---|---|---|---|---|
| Raw Material Reception | ||||
| Disinfection | Month | 148.31 | 12.00 | 1779.66 |
| II. Processing | ||||
| Labor | Month | 0.18 | 12,000.00 | 8542.37 |
| III. Indirect Costs | ||||
| Energy | Month | 332.20 | 12.00 | 3986.44 |
| Water | Month | 24.32 | 12.00 | 291.86 |
| Telephony | Month | 71.19 | 12.00 | 854.24 |
| IV. Supplies | ||||
| Raw Material per month | Kgs | 1.42 | 1200.00 | 20,501.68 |
| Packaging Material | Batch | 0.65 | 12,800.00 | 8276.61 |
| Advertising | ||||
| Digital Media | Month | 711.86 | 1.00 | 711.86 |
| Transportation and Hauling | Freight | 0.059 | 12,000.00 | 711.86 |
| Distributable | Kgs | USD 0.45 | 12,000.00 | 316.78 |
| Total Costs | 45,973.36 | |||
| Production Cost per Bottle of 90 capsules | 3.59 | |||
| Gross Profit | 227,382.41 | |||
| Administrative Expenses | 593.22 | |||
| Fees | 88.98 | Month | 1067.80 | |
| Stationery and Desk Supplies | 29.66 | Month | 29.66 | |
| Depreciation and Amortization | 3707.63 | |||
| Total Costs and Expenses | 50,274.21 | |||
| Net Operating Income | 22,3081.57 | |||
| Final production cost per bottle of 90 capsules | 3.93 | |||
| Final production cost per capsule | 0.043 | |||
| Financial Indicators | |
|---|---|
| B/C Ratio | USD 5.03 |
| NPV | USD 922,370.11 |
| IRR | 42.09% |
Disclaimer/Publisher’s Note: The statements, opinions and data contained in all publications are solely those of the individual author(s) and contributor(s) and not of MDPI and/or the editor(s). MDPI and/or the editor(s) disclaim responsibility for any injury to people or property resulting from any ideas, methods, instructions or products referred to in the content. |
© 2024 by the authors. Licensee MDPI, Basel, Switzerland. This article is an open access article distributed under the terms and conditions of the Creative Commons Attribution (CC BY) license (https://creativecommons.org/licenses/by/4.0/).
Share and Cite
Delfín-Portela, E.; Meléndez-Armenta, R.Á.; Gurruchaga-Rodríguez, M.E.; Baez-Senties, O.; Heredia-Roldan, M.J.; Carrión-Delgado, J.M.; Betanzo-Torres, E.A. Estimation of Processing Times and Economic Feasibility of Producing Moringa oleifera Lam. Capsules in Mexico. Appl. Sci. 2024, 14, 7225. https://doi.org/10.3390/app14167225
Delfín-Portela E, Meléndez-Armenta RÁ, Gurruchaga-Rodríguez ME, Baez-Senties O, Heredia-Roldan MJ, Carrión-Delgado JM, Betanzo-Torres EA. Estimation of Processing Times and Economic Feasibility of Producing Moringa oleifera Lam. Capsules in Mexico. Applied Sciences. 2024; 14(16):7225. https://doi.org/10.3390/app14167225
Chicago/Turabian StyleDelfín-Portela, Elizabeth, Roberto Ángel Meléndez-Armenta, María Eloísa Gurruchaga-Rodríguez, Oscar Baez-Senties, Miguel Josué Heredia-Roldan, Juan Manuel Carrión-Delgado, and Erick Arturo Betanzo-Torres. 2024. "Estimation of Processing Times and Economic Feasibility of Producing Moringa oleifera Lam. Capsules in Mexico" Applied Sciences 14, no. 16: 7225. https://doi.org/10.3390/app14167225
APA StyleDelfín-Portela, E., Meléndez-Armenta, R. Á., Gurruchaga-Rodríguez, M. E., Baez-Senties, O., Heredia-Roldan, M. J., Carrión-Delgado, J. M., & Betanzo-Torres, E. A. (2024). Estimation of Processing Times and Economic Feasibility of Producing Moringa oleifera Lam. Capsules in Mexico. Applied Sciences, 14(16), 7225. https://doi.org/10.3390/app14167225

