Sand Production Characteristics of Hydrate Reservoirs in the South China Sea
Abstract
1. Introduction
2. Research Status Worldwide
2.1. Numerical Simulation Study of Sand Extraction from Gas Hydrate in the Sea Area
2.2. Experimental Study of Natural Gas Hydrate Sand Production in the Sea Area
3. Methods
4. Numerical Simulation of Sand Production Based on Logging Data
5. Study of Sand Emergence Phenomenon Based on In Situ Reservoir Samples
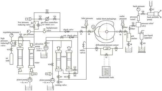
5.1. Experimental Methodology
- ①
- Open the top cover and the window of the core thin-section model, fill the core cementing space with stratum sand and other mixtures of a certain grain size according to the requirements of the experiment, and fill the experimental thin-section model according to the density of the in-situ stratum to ensure the consistent effect of each filling;
- ②
- Install and seal the upper cover and the sight window, and connect the flake to the experimental device after the core is filled;
- ③
- Open the visual microscope and aim the lens at the visualisation window of the radial thin section model;
- ④
- Open the inflow and outflow valves of the core thin section model, and open the outflow valve of the liquid piston container at the same time;
- ⑤
- Open the data acquisition software and input the basic conditions and parameters of the experiment;
- ⑥
- Through the software control, inject the liquid of certain viscosity into the thin section model according to the set flow rate to carry out the experiment;
- ⑦
- Collect, dry and weigh the stratum sand brought out by the fluid after the injection process is completed, and use it for later experimental analysis;
- ⑧
- According to the automatically collected flow information can be calculated to inject the fluid volume;
- ⑨
- Clean up the residual sand and liquid in the thin-section model and end the experiment.
5.2. Experimental Conditions
5.3. Experimental Materials
- (1)
- Sand blocking media
- (2)
- Replacement fluids
- (3)
- Replacement flow rate
5.4. Analysis of Results
- (1)
- Analysis of the impact of displacement flow on particulate transport
- ①
- Pure Gas Replacement Condition
- ②
- Analysis of factors affecting different flow rates under pure liquid drive conditions
- (2)
- Analysis of factors influencing the water-air ratio on particulate transport
6. Experimental Exploration of Quantitative Prediction Simulation of Natural Gas Hydrate Produced Water Out of the Sand
- ①
- Pass 8 MPa methane gas in the thin-section model and leave it for 12 h;
- ②
- Open the water cooling equipment to cool down the thin-section model and record the temperature and pressure changes in the thin-section model. After synthesising the hydrate, keep the low-temperature state and leave it for 24 h to ensure that the hydrate is fully generated;
- ③
- Slowly inject cold water into the thin-section model body, discharge the excess methane gas and leave it for 12 h;
- ④
- Adjust the outlet pressure using the backpressure valve, the pressure reduction rate was set to 300 min/MPa, 240 min/MPa, 180 min/MPa, 150 min/MPa, 120 min/MPa, 100 min/MPa, 90 min/MPa, 80 min/MPa, 60 min/MPa, 45 min/MPa, 30 min/MPa, 20 min/MPa, 10 min/MPa, 5 min/MPa. The hydrate will decompose to produce gas and water, accompanied by sand out;
- ⑤
- The amount of water produced and the amount of sand produced after drying was measured separately after the experiment.
7. Discussion
- (1)
- In terms of sand production simulation in hydrate reservoirs, different methods of sand production simulation using logging data have yielded results consistent with existing research, all of which suggest that hydrate reservoirs in the South China Sea are prone to sand production.
- (2)
- In terms of the sand production morphology of muddy silt, this article uses hydrate formation samples from the South China Sea and observes the “Umbrella seed page state” and “Umbrella handle convergence state” in Figure 12 through experiments. This indicates the process of changes in the pore structure around the wellbore during hydrate extraction. This is somewhat different from models such as earthworm-like wormhole-like and continuous collapse commonly mentioned in existing research.
- (3)
- In terms of quantitative exploration of water and sand production, although this article has conducted preliminary explorations through multiple experiments, only preliminary analysis has been carried out, and there is no clear understanding of the regularity. At the same time, there are almost no studies of the same type. The reason for this is that undigested hydrates, as part of the reservoir skeleton, degrade the mechanical properties of the reservoir after decomposition, along with the multi-field evolution of Temperature-Hydrology-Mechanics-Chemistry, making it difficult for existing theories to guide experiments and extraction. Further theoretical analysis and experimental research are needed to establish a quantitative model for water and sand production during hydrate extraction, providing support for the development of stable production plans.
8. Conclusions and Recommendations
- (1)
- The hydrate reservoirs in the South China Sea belong to unconsolidated strata, and will face the risk of sanding or serious sanding under mining conditions;
- (2)
- As the replacement flow rate becomes smaller, the reservoir particle transport changes from “large-channel seepage” to “umbrella seepage” and then to “uniform fine flow”, which indicates that the risk of reservoir sand outflow due to large-channel seepage is not to be underestimated when the flow rate increases to a certain order of magnitude (especially under industrial mining conditions).
- (3)
- When gas and liquid phases coexist, the disturbance to the formation is greater than that of the single-phase displacement process, and its pore sand morphology and particle transport pattern are also different from that of the single-phase flow. Fluid flow and gas-liquid ratio are the key factors affecting particle transport.
- (4)
- When the pressure reduction rate is lowered to a certain range, the rate of sand and water production no longer decreases significantly but tends to be constant, and there is an optimal interval for the pressure reduction rate. It is possible to establish a quantitative prediction model of water production and sand output through experiments, and orthogonal experiments with multiple parameters can be carried out in the future to enrich the quantitative prediction model of sand output and provide guidance for the implementation of test mining.
Author Contributions
Funding
Institutional Review Board Statement
Informed Consent Statement
Data Availability Statement
Acknowledgments
Conflicts of Interest
References
- Xu, C.G.; Li, X.S. ChemInform Abstract: Research Progress on Methane Production from Natural Gas Hydrates. Cheminform 2015, 5, 54672–54699. [Google Scholar] [CrossRef]
- Moridis, G.J.; Collett, T.S.; Pooladi-Darvish, M.; Hancock, S.; Boswell, R.; Kneafsey, T.; Rutqvist, J.; Kowalsky, M.; Reagan, M.T.; Sloan, E.D.; et al. Challenges, Uncertainties and Issues Facing Gas Production From Hydrate Deposits in Geologic Systems. Soc. Pet. Eng. 2010. [Google Scholar] [CrossRef]
- Sloan, E.D., Jr.; Koh, C.A. Clathrate Hydrates of Natural Gases, 3rd ed.; CRC Press: Boca Raton, FL, USA, 2008. [Google Scholar]
- Lee, S.; Holder, D.G. Methane hydrates potential as a future energy source. Fuel Process. Technol. 2001, 71, 181–186. [Google Scholar] [CrossRef]
- Chong, Z.R.; Yang, S.H.B.; Babu, P.; Linga, P.; Li, X.S. Review of natural gas hydrates as an energy resource: Prospects and challenges. Appl. Energy 2016, 162, 1633–1652. [Google Scholar] [CrossRef]
- Hao, Z.; Fei, H.; Hao, Q.; Liu, L. China Has Successfully Conducted its First Pilot Production of Natural Gas Hydrates. Acta Geol. Sin. 2017, 91, 1133–1134. [Google Scholar] [CrossRef]
- Ryu, B.J.; Collett, T.S.; Riedel, M.; Kim, G.Y.; Chun, J.H.; Bahk, J.J.; Yoo, D.G. Scientific results of the Second Gas Hydrate Drilling Expedition in the Ulleung Basin (UBGH2). Mar. Pet. Geol. 2013, 47, 1–20. [Google Scholar] [CrossRef]
- Collett, T.S.; Kumar, P.; Boswell, R.; Waite, W.F. Preface: Marine gas hydrate reservoir systems along the Eastern Continental Margin of India: Results of the National Gas Hydrate Program Expedition 02. Mar. Pet. Geol. 2019, 108, 1–2. [Google Scholar] [CrossRef]
- Lee, W.M. Elastic velocities of partially gas-saturated unconsolidated sediments. Mar. Pet. Geol. 2003, 21, 641–650. [Google Scholar] [CrossRef]
- Ning, F.; Fang, X.; Liu, Z.; Yu, Y.; Li, Y.; Wang, L.; Shi, H. Sand production behaviors during gas recovery from sandy and clayey-silty. Energy Sci. Eng. 2022, 10, 2224–2238. [Google Scholar] [CrossRef]
- Li, J.; Ye, J.; Qin, X.; Qiu, H.; Wu, N.; Lu, H.; Xie, W.; Lu, J.; Peng, F.; Xu, Z. The first offshore natural gas hydrate production test in South China Sea. China Geol. 2018, 1, 5–16. [Google Scholar] [CrossRef]
- Ye, J.; Qin, X.; Xie, W.; Lu, H.; Ma, B.; Qiu, H.; Liang, J.; Lu, J.; Kuang, Z.; Lu, C. Main progress of the second gas hydrate trial production in the South China Sea. China Geol. 2020, 47, 557–568. (In Chinese) [Google Scholar]
- Zhu, H. Numerical Modelling of the Sanding Process in Natural Gas Hydrate Reservoirs and Its Impact on Gas Production. Ph.D. Thesis, Jilin University, Jilin, China, 2021. (In Chinese). [Google Scholar]
- Moridis, G.J.; Kowalsky, M.B.; Pruess, K. TOUGH+Hydrate v1.0 User’s Manual: A Code for the Simulation of System Behavior in Hydrate-Bearing Geologic Medias; Lawrence Berkeley National Laboratory: Berkeley, CA, USA, 2008. [Google Scholar]
- Moridis, G.J.; Kowalsky, M.B.; Pruess, K. TOUGH+Hydrate v1.2 User’s Manual: A Code for the Simulation of System Behavior in Hydrate-Bearing Geologic Media; Lawrence Berkeley National Laboratory: Berkeley, CA, USA, 2012. [Google Scholar]
- Anderson, B.J.; Kurihara, M.; White, M.D.; Moridis, G.J.; Wilson, S.J.; Pooladi-Darvish, M.; Gaddipati, M.; Masuda, Y.; Collett, T.S.; Hunter, R.B. Regional long-term production modeling from a single well test, Mount Elbert Gas Hydrate Stratigraphic Test Well, Alaska North Slope. Mar. Pet. Geol. 2011, 28, 493–501. [Google Scholar] [CrossRef]
- Garapati, N. Reservoir Simulation for Production of Methane from Gas Hydrate Reservoirs Using Carbon Dioxide/Carbon Dioxide+Nitrogen by HydrateResSim. Dissertations & Theses—Gradworks. Graduate Thesis, West Virginia University, Morgantown, VA, USA, 2013. [Google Scholar]
- Nandanwar, M.S.; Anderson, B.J.; Ajayi, T.; Collett, T.S.; Zyrianova, M.V. Evaluation of gas production potential from gas hydrate deposits in National Petroleum Reserve Alaska using numerical simulations. J. Nat. Gas Sci. Eng. 2016, 36, 760–772. [Google Scholar] [CrossRef]
- Yu, L.; Zhang, L.; Zhang, R.; Ren, S. Assessment of natural gas production from hydrate-bearing sediments with unconsolidated argillaceous siltstones via a controlled sandout method. Energy 2018, 160, 654–667. [Google Scholar] [CrossRef]
- Dou, X.; Liu, Z.; Ning, F.; Li, Y.; Li, X.; Zhao, Y.; Gao, D. 3D DEM modeling on mechanical weakening of gas hydrate-bearing sandy sediments during hydrate dissociation. Comput. Geotech. 2023, 154, 105116. [Google Scholar] [CrossRef]
- Rutqvist, J.; Moridis, G.J.; Grover, T.; Silpngarmlert, S.; Collett, T.S.; Holdich, S.A. Coupled multiphase fluid flow and wellbore stability analysis associated with gas production from oceanic hydrate-bearing sediments. J. Pet. Sci. Eng. 2012, 92, 65–81. [Google Scholar] [CrossRef]
- Zhou, M.; Soga, K.; Xu, E.; Uchida, S.; Yamamoto, K. Numerical Study on Eastern Nankai Trough gas Hydrate Production Test. In Proceedings of the Offshore Technology Conference, Houston, TX, USA, 6–9 May 2014. [Google Scholar]
- Jin, G.; Lei, H.; Xu, T.; Xin, X.; Yuan, Y.; Xia, Y.; Juo, J. Simulated geomechanical responses to marine methane hydrate recovery using horizontal wells in the Shenhu area, South China Sea. Mar. Pet. Geol. 2018, 92, 424–436. [Google Scholar] [CrossRef]
- Jin, G.; Lei, H.; Xu, T.; Liu, L.; Xin, X.; Zhai, H.; Liu, C. Seafloor subsidence induced by gas recovery from a hydrate-bearing sediment using multiple well system. Mar. Pet. Geol. 2019, 107, 438–450. [Google Scholar] [CrossRef]
- Uchida, S.; Klar, A.; Yamamoto, K. Sand production modeling of the 2013 Nankai offshore gas production test. In Proceedings of the 1st International Conference on Energy Geotechnics, Kiel, Germany, 29–31 August 2016. [Google Scholar]
- Uchida, S.; Klar, A.; Yamamoto, K. Sand production model in gas hydrate-bearing sediments. Int. J. Rock Mech. Min. Sci. 2016, 86, 303–316. [Google Scholar] [CrossRef]
- Uchida, S.; Lin, J.S.; Myshakin, E.M.; Seol, Y.; Boswell, R. Numerical simulations of sand migration during gas production in hydrate-bearing sands interbedded with thin mud layers at site NGHP-02-16. Mar. Pet. Geol. 2019, 108, 639–647. [Google Scholar] [CrossRef]
- Yan, C.; Li, Y.; Cheng, Y.; Wang, W.; Song, B.; Deng, F.; Feng, Y. Sand production evaluation during gas production from natural gas hydrates. J. Nat. Gas Sci. Eng. 2018, 57, 77–88. [Google Scholar] [CrossRef]
- Sun, S.C.; Gu, L.L.; Yang, Z.D. Gas hydrate dissociation by depressurization along with ice occurrence and sand migration. Gas Sci. Eng. 2023, 109, 104853. [Google Scholar] [CrossRef]
- Oyama, H.; Nagao, J.; Suzuki, K.; Narita, H. Experimental Analysis of Sand Production from Methane Hydrate Bearing Sediments Applying Depressurization Method. J. MMIJ 2010, 126, 497–502. [Google Scholar] [CrossRef]
- Jung, J.W.; Jang, J.; Santamarina, J.C.; Tsouris, C.; Phelps, T.J.; Rawn, C.J. Gas Production from Hydrate-Bearing Sediments: The Role of Fine Particles. Energy Fuels 2011, 26, 480–487. [Google Scholar] [CrossRef]
- Lee, J.; Ahn, T.; Lee, J.Y.; Kim, S.J. Laboratory Test to Evaluate the Performance of Sand Control Screens During Hydrate Dissociation Process by Depressurization. In Proceedings of the ISOPE Ocean Mining & Gas Hydrates Symposium, Szczecin, Poland, 22–26 September 2013. [Google Scholar]
- Suzuki, S.; Kuwano, R. Evaluation on stability of sand control in mining methane hydrate. Seisan Kenkyu 2016, 68, 311–314. [Google Scholar]
- Yamamoto, K.; Terao, Y.; Fujii, T.; Ikawa, T.; Seki, M.; Matsuzawa, M.; Kanno, T. Operational overview of the first offshore production test of methane hydrates in the Eastern Nankai Trough. In Proceedings of the Offshore Technology Conference, Houston, TX, USA, 5–8 May 2014. [Google Scholar]
- Yamamoto, K.; Wang, X.X.; Tamaki, M.; Suzuki, K. The second offshore production of methane hydrate in the Nankai Trough and gas production behavior from a heterogeneous methane hydrate reservoir. RSC Adv. 2019, 9, 25987–26013. [Google Scholar] [CrossRef] [PubMed]
- Dong, C.Y.; Zhong, Y.X.; Wu, Y.; Zhou, Y.; Zeng, S.; Yan, Q. Experimental study on sand retention mechanisms and feasibility evalu-ation of sand control for gas hydrate reservoirs with highly clayey fine sands. J. China Univ. Pet. 2018, 42, 79–87. (In Chinese) [Google Scholar]
- Dong, C.; Yan, Q.; Li, Y.; Xu, H.; Zhou, Y.; Shang, X.; Song, Y. Numerical simulation of sand production based on a grain scale microcosmic model for natural gas hydrate reservoir. J. China Univ. Pet. 2019, 43, 77–87. (In Chinese) [Google Scholar]
- Lu, J.; Li, D.; He, Y.; Shi, L.; Liang, D.; Xiong, Y. Experimental Study of Sand Production during Depressurization Exploitation in Hydrate Silty-Clay Sediments. Energies 2019, 12, 4268. [Google Scholar] [CrossRef]
- Lu, J.; Xiong, Y.; Li, D.; Shen, X.; Wu, Q.; Liang, D. Experimental Investigation of Characteristics of Sand Production in Wellbore during Hydrate Exploitation by the Depressurization Method. Energies 2018, 11, 1673. [Google Scholar] [CrossRef]
- Lu, J.; Li, D.; He, Y.; Shi, L.; Liang, D.; Xiong, Y. Experimental study on sand production and seabottom subsidence of non-diagenetic hydrate in depressurization production. Mar. Geol. Quat. Geol. 2019, 39, 183–195. (In Chinese) [Google Scholar]
- Ding, J.; Cheng, Y.; Yan, C.; Song, B.; Sun, H.; Teng, F. Experimental study of sand control in a natural gas hydrate reservoir in the South China sea. Int. J. Hydrogen Energy 2019, 44, 23639–23648. [Google Scholar] [CrossRef]
- Fang, X.; Ning, F.; Wang, L.; Liu, Z.; Lu, H.; Yu, Y.; Li, Y.; Sun, J.; Shi, H.; Zhao, Y.; et al. Dynamic coupling responses and sand production behavior of gas hydrate-bearing sediments during depressurization: An experimental study. J. Pet. Sci. Eng. 2021, 201, 108506. [Google Scholar] [CrossRef]
- Dong, C.; Li, H. Sand Prevention Technology for Oil and Gas Wells; Sinopec Press: Beijing, China, 2017. (In Chinese) [Google Scholar]

























| Type | Experimental Sequence |
|---|---|
| Gas (N2) | 1 |
| water | 2 |
| gas and water | 3 |
| Model | Gas Flow (mL/min) | Liquid Flow (mL/min) | Air-Water Ratio | Note |
|---|---|---|---|---|
| radial flow cell | 20 | / | single-phase drive | |
| 40 | / | |||
| 60 | / | |||
| 20 | / | single-phase drive | ||
| 40 | / | |||
| 60 | / | |||
| 40 | 20 | 2 | double-phase drive | |
| 40 | 40 | 1 | ||
| 40 | 60 | 0.5 |
Disclaimer/Publisher’s Note: The statements, opinions and data contained in all publications are solely those of the individual author(s) and contributor(s) and not of MDPI and/or the editor(s). MDPI and/or the editor(s) disclaim responsibility for any injury to people or property resulting from any ideas, methods, instructions or products referred to in the content. |
© 2024 by the authors. Licensee MDPI, Basel, Switzerland. This article is an open access article distributed under the terms and conditions of the Creative Commons Attribution (CC BY) license (https://creativecommons.org/licenses/by/4.0/).
Share and Cite
Shi, H.; Zhong, Y.; Yu, Y.; Xie, W.; Zeng, Z.; Ning, F.; Li, B.; Li, L.; Liu, Z.; Lu, Q. Sand Production Characteristics of Hydrate Reservoirs in the South China Sea. Appl. Sci. 2024, 14, 6906. https://doi.org/10.3390/app14166906
Shi H, Zhong Y, Yu Y, Xie W, Zeng Z, Ning F, Li B, Li L, Liu Z, Lu Q. Sand Production Characteristics of Hydrate Reservoirs in the South China Sea. Applied Sciences. 2024; 14(16):6906. https://doi.org/10.3390/app14166906
Chicago/Turabian StyleShi, Haoxian, Yixin Zhong, Yanjiang Yu, Wenwei Xie, Zhiguo Zeng, Fulong Ning, Bo Li, Lixia Li, Zhichao Liu, and Qiuping Lu. 2024. "Sand Production Characteristics of Hydrate Reservoirs in the South China Sea" Applied Sciences 14, no. 16: 6906. https://doi.org/10.3390/app14166906
APA StyleShi, H., Zhong, Y., Yu, Y., Xie, W., Zeng, Z., Ning, F., Li, B., Li, L., Liu, Z., & Lu, Q. (2024). Sand Production Characteristics of Hydrate Reservoirs in the South China Sea. Applied Sciences, 14(16), 6906. https://doi.org/10.3390/app14166906

