Peculiarities of Applying Partial Convolutions to the Computation of Reduced Numerical Convolutions
Abstract
1. Introduction
2. Related Works
3. Background Section
4. Methods
4.1. Representation of Integer Computations in Terms of Finite Algebraic Rings
4.2. Partial Convolutions
5. Results
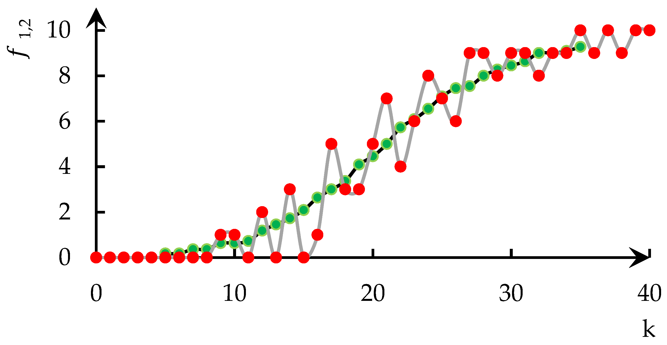
5.1. Increasing the Number of Digits in the Hybrid Number System
5.2. Formula for Converting the Result of Calculations Using Partial Convolutions to the Original Sampling Scale
6. Discussion
6.1. Justification of the Constructiveness of the Proposed Approach
6.2. Some Perspectives on the Use of the Proposed Approach
7. Conclusions
Author Contributions
Funding
Institutional Review Board Statement
Informed Consent Statement
Data Availability Statement
Conflicts of Interest
References
- Goodman, J.W. Introduction to Fourier Optics, 3rd ed.; Roberts & Co: Englewood, CO, USA, 2005; p. 491. [Google Scholar]
- Tyson, R.K. Principles and Applications of Fourier Optics; IOP Expanding Physics; IOP Publishing: Bristol, UK, 2014; p. 117. [Google Scholar]
- Darlington, S. A History of Network Synthesis and Filter Theory for Circuits Composed of Resistors, Inductors, and Capacitors. IEEE Trans. Circuits Syst. 1984, 31, 3–13. [Google Scholar] [CrossRef]
- Izadian, A. Fundamentals of Modern Electric Circuit Analysis and Filter Synthesis: A Transfer Function Approach; Springer International Publishing: Cham, Switzerland, 2019; p. 115. [Google Scholar] [CrossRef]
- Gu, J.; Wang, Z.; Kuen, J.; Ma, L.; Shahroudy, A.; Shuai, B.; Liu, T.; Wang, X.; Wang, G.; Cai, J.; et al. Recent Advances in Convolutional Neural Networks. Pattern Recognit. 2018, 77, 354–377. [Google Scholar] [CrossRef]
- Aghdam, H.H.; Heravi, J.E. Guide to Convolutional Neural Networks; Springer International Publishing: Cham, Switzerland, 2017; p. 282. [Google Scholar] [CrossRef]
- Krizhevsky, A.; Sutskever, I.; Hinton, G.E. Imagenet classification with deep convolutional neural networks. Adv. Neural Inf. Process. Syst. 2012, 25, 1097–1105. [Google Scholar] [CrossRef]
- Monteiro, A.; Oliveira, M.; Oliveira, R.; Silva, T. Embedded Application of Convolutional Neural Networks on Raspberry Pi for SHM. Electron. Lett. 2018, 54, 680–682. [Google Scholar] [CrossRef]
- Shichijo, S.; Nomura, S.; Aoyama, K.; Nishikawa, Y.; Miura, M.; Shinagawa, T.; Takiyama, H.; Tanimoto, T.; Ishihara, S.; Matsuo, K.; et al. Application of Convolutional Neural Networks in the Diagnosis of Helicobacter Pylori Infection Based on Endoscopic Images. EBioMedicine 2017, 25, 106–111. [Google Scholar] [CrossRef] [PubMed]
- Howard, A.G.; Zhu, M.; Chen, B.; Kalenichenko, D.; Wang, W.; Weyand, T.; Andreetto, M.; Adam, H. MobileNets: Efficient Convolutional Neural Networks for Mobile Vision Applications. arXiv 2017, arXiv:1704.04861. [Google Scholar] [CrossRef]
- Ketkar, N.; Moolayil, J. Convolutional Neural Networks. In Deep Learning with Python; Apress: Berkeley, CA, USA, 2021; pp. 197–242. [Google Scholar] [CrossRef]
- Zhang, C.; Zhao, H.; Cao, M. Research on General Text Classification Model Integrating Character-Level Attention and Multi-Scale Features. In Proceedings of the 2021 10th International Conference on Computing and Pattern Recognition, Shanghai, China, 15–17 October 2021; pp. 183–187. [Google Scholar] [CrossRef]
- McLaren, M.; Lei, Y.; Scheffer, N.; Ferrer, L. Application of Convolutional Neural Networks to Speaker Recognition in Noisy Conditions. In Proceedings of the Fifteenth Annual Conference of the International Speech Communication Association, Interspeech 2014, Singapore, 14–18 September 2014; pp. 686–690. [Google Scholar] [CrossRef]
- Moldakhan, I.; Matrassulova, D.K.; Shaltykova, D.B.; Suleimenov, I.E. Some Advantages of Non-Binary Galois Fields for Digital Signal Processing. Indones. J. Electr. Eng. Comput. Sci. 2021, 23, 871. [Google Scholar] [CrossRef]
- Vitulyova, E.S.; Matrassulova, D.K.; Suleimenov, I.E. New Application of Non-Binary Galois Fields Fourier Transform: Digital Analog of Convolution Theorem. Indones. J. Electr. Eng. Comput. Sci. 2021, 23, 1718. [Google Scholar] [CrossRef]
- Suleimenov, I.E.; Vitulyova, Y.S.; Matrassulova, D.K. Features of Digital Signal Processing Algorithms Using Galois Fields GF(2n+1). PLoS ONE. 2023, 18, e0293294. [Google Scholar] [CrossRef] [PubMed]
- Vitulyova, E.S.; Matrassulova, D.K.; Suleimenov, I.E. Construction of generalized Rademacher functions in terms of ternary logic: Solving the problem of visibility of using Galois fields for digital signal processing. Int. J. Electron. Telecommun. 2022, 237–244. [Google Scholar] [CrossRef]
- Matrassulova, D.K.; Vitulyova, Y.S.; Konshin, S.V.; Suleimenov, I.E. Algebraic Fields and Rings as a Digital Signal Processing Tool. Indones. J. Electr. Eng. Comput. Sci. 2022, 29, 206. [Google Scholar] [CrossRef]
- Kuo, Y.-M.; Garcia-Herrero, F.; Ruano, O.; Maestro, J.A. RISC-V Galois Field ISA Extension for Non-Binary Error-Correction Codes and Classical and Post-Quantum Cryptography. IEEE Trans. Comput. 2022, 72, 682–692. [Google Scholar] [CrossRef]
- Nazarov, L.E. Investigation of Noise Immunity of Optimal Symbol Reception of Frequency-Efficient Signals with Correction Coding in Non-Binary Galois Fields. J. Commun. Technol. Electron. 2023, 68, 960–965. [Google Scholar] [CrossRef]
- Jagadeesh, H.; Joshi, R.; Rao, M. Group Secret-Key Generation Using Algebraic Rings in Wireless Networks. IEEE Trans. Veh. Technol. 2021, 70, 1538–1553. [Google Scholar] [CrossRef]
- Alcayde, A.; Ventura, J.; Montoya, F.G. Hypercomplex Techniques in Signal and Image Processing Using Network Graph Theory: Identifying Core Research Directions [Hypercomplex Signal and Image Processing]. IEEE Signal Process. Mag. 2024, 41, 14–28. [Google Scholar] [CrossRef]
- Suleimenov, I.E.; Vitulyova, Y.S.; Kabdushev, S.B.; Bakirov, A.S. Improving the Efficiency of Using Multivalued Logic Tools. Sci Rep. 2023, 13, 1108. [Google Scholar] [CrossRef]
- Suleimenov, I.E.; Vitulyova, Y.S.; Kabdushev, S.B.; Bakirov, A.S. Improving the Efficiency of Using Multivalued Logic Tools: Application of Algebraic Rings. Sci Rep. 2023, 13, 22021. [Google Scholar] [CrossRef] [PubMed]
- Tynymbayev, S.; Berdibayev, R.S.; Omar, T.; Gnatyuk, S.A.; Namazbayev, T.A.; Adilbekkyzy, S. Devices for Multiplying modulo Numbers with Analysis of the Lower Bits of the Multiplier. Bull. Natl. Acad. Sci. Repub. Kazakhstan 2019, 4, 38–45. [Google Scholar] [CrossRef]
- Sayed-Ahmed, A.; Große, D.; Kühne, U.; Soeken, M.; Drechsler, R. Formal verification of integer multipliers by combining Gröbner basis with logic reduction. In Proceedings of the 2016 Design, Automation & Test in Europe Conference & Exhibition (DATE), Dresden, Germany, 14–18 March 2016; pp. 1048–1053. [Google Scholar]
- Munoz-Coreas, E.; Thapliyal, H. Quantum Circuit Design of a T-Count Optimized Integer Multiplier. IEEE Trans. Comput. 2019, 68, 729–739. [Google Scholar] [CrossRef]
- Sousa, L.; Antao, S.; Martins, P. Combining Residue Arithmetic to Design Efficient Cryptographic Circuits and Systems. IEEE Circuits Syst. Mag. 2016, 16, 6–32. [Google Scholar] [CrossRef]
- Hidenori, E.; Kiyoto, K.; Denki, C. Circuit for Modulo Multiplication and Exponentiation Arithmetic. Patent EP0801345B1, 16 October 2002. [Google Scholar]
- Lablans, P. Multi-Value Digital Calculating Circuits, Including Multipliers. Patent US20060031278A1, 9 February 2006. [Google Scholar]
- Irkhin, V.P.; Obukhov, A.N.; Gul’bin, S.S. G06F 7/49. Device for Modulo Addition and Subtraction of Numbers. Patent RU2145112C1, 27 January 2000. [Google Scholar]
- Pisek, E.; Henige, T.M. Method and Apparatus for Efficient Modulo Multiplication. U.S. Patent 2009/0144353 A1, 4 June 2009. [Google Scholar]
- Nakahara, H.; Sasao, T. A Deep Convolutional Neural Network Based on Nested Residue Number System. In Proceedings of the 2015 25th International Conference on Field Programmable Logic and Applications (FPL), London, UK, 2–4 September 2015; pp. 1–6. [Google Scholar] [CrossRef]
- Valueva, M.V.; Nagornov, N.N.; Lyakhov, P.A.; Valuev, G.V.; Chervyakov, N.I. Application of the Residue Number System to Reduce Hardware Costs of the Convolutional Neural Network Implementation. Math. Comput. Simul. 2020, 177, 232–243. [Google Scholar] [CrossRef]
- Jenkins, W.; Leon, B. The Use of Residue Number Systems in the Design of Finite Impulse Response Digital Filters. IEEE Trans. Circuits Syst. 1977, 24, 191–201. [Google Scholar] [CrossRef]
- Aithal, G.; Bhat, K.N.H.; Sripathi, U. Implementation of Stream Cipher System Based on Representation of Integers in Residue Number System. In Proceedings of the 2010 IEEE 2nd International Advance Computing Conference (IACC), Patiala, India, 19–20 February 2010; pp. 210–217. [Google Scholar] [CrossRef]
- Dubey, A.; Ahmad, A.; Pasha, M.A.; Cammarota, R.; Aysu, A. ModuloNET: Neural Networks Meet Modular Arithmetic for Efficient Hardware Masking. ACR Trans. Cryptogr. Hardw. Embed. Syst. 2021, 506–556. [Google Scholar] [CrossRef]
- Yassine, H.M. Fast Arithmetic Based on Residue Number System Architectures. In Proceedings of the 1991 IEEE International Symposium on Circuits and Systems (ISCAS), Singapore, 11–14 June 1991; Volume 5, pp. 2947–2950. [Google Scholar] [CrossRef]
- Bos, J.W.; Friedberger, S. Fast Arithmetic Modulo 2^x p^y ± 1. In Proceedings of the 2017 IEEE 24th Symposium on Computer Arithmetic (ARITH), London, UK, 24–26 July 2017; pp. 148–155. [Google Scholar]
- Torabi, Z.; Jaberipur, G.; Belghadr, A. Fast Division in the Residue Number System {2n+ 1, 2n, 2n-1} Based on Shortcut Mixed Radix Conversion. Comput. Electr. Eng. 2020, 83, 106571. [Google Scholar] [CrossRef]
- Markov, V.T.; Mikhalev, A.V.; Nechaev, A.A. Nonassociative Algebraic Structures in Cryptography and Coding. J. Math. Sci. 2020, 245, 178–196. [Google Scholar] [CrossRef]
- Sanam, N.; Ali, A.; Shah, T.; Farooq, G. Non-Associative Algebra Redesigning Block Cipher with Color Image Encryption. Comput. Mater. Contin. 2021, 67, 1–21. [Google Scholar] [CrossRef]
- Liu, P.; Pan, Z.; Lei, J. Parameter Identification of Reed-Solomon Codes Based on Probability Statistics and Galois Field Fourier Transform. IEEE Access 2019, 7, 33619–33630. [Google Scholar] [CrossRef]
- Huang, Q.; Tang, L.; He, S.; Xiong, Z.; Wang, Z. Low-Complexity Encoding of Quasi-Cyclic Codes Based on Galois Fourier Transform. IEEE Trans. Commun. 2014, 62, 1757–1767. [Google Scholar] [CrossRef]
- Hazzazi, M.M.; Attuluri, S.; Bassfar, Z.; Joshi, K. A Novel Cipher-Based Data Encryption with Galois Field Theory. Sensors 2023, 23, 3287. [Google Scholar] [CrossRef]
- Asif, M.; Asamoah, J.K.K.; Hazzazi, M.M.; Alharbi, A.R.; Ashraf, M.U.; Alghamdi, A.M. A Novel Image Encryption Technique Based on Cyclic Codes over Galois Field. Comput. Intell. Neurosci. 2022, 2022, 1912603. [Google Scholar] [CrossRef]
- Hiasat, A.; Sousa, L. On the Design of RNS Inter-Modulo Processing Units for the Arithmetic-Friendly Moduli Sets {2n + k, 2n − 1, 2n +1 − 1}. Comput. J. 2019, 62, 292–300. [Google Scholar] [CrossRef]
- Ha, J.; Kim, S.; Choi, W.; Lee, J.; Moon, D.; Yoon, H.; Cho, J. Masta: An HE-Friendly Cipher Using Modular Arithmetic. IEEE Access 2020, 8, 194741–194751. [Google Scholar] [CrossRef]
- Hu, K.; Zhang, D.; Xia, M. CDUNet: Cloud Detection UNet for Remote Sensing Imagery. Remote Sens. 2021, 13, 4533. [Google Scholar] [CrossRef]
- Li, Z.; Shen, H.; Weng, Q.; Zhang, Y.; Dou, P.; Zhang, L. Cloud and Cloud Shadow Detection for Optical Satellite Imagery: Features, Algorithms, Validation, and Prospects. ISPRS J. Photogramm. Remote Sens. 2022, 188, 89–108. [Google Scholar] [CrossRef]
- Suleimenov, I.; Vitulyova, Y.; Bakirov, A. Hybrid Number Systems: Application for Calculations in Galois Fields. In Proceedings of the 2022 3rd Asia Conference on Computers and Communications (ACCC), Shanghai, China, 16–18 December 2022; pp. 126–130. [Google Scholar] [CrossRef]
- Sadeghi, A.; Shiri, N.; Rafiee, M.; Rahimi, P. A Low-Power Pseudo-Dynamic Full Adder Cell for Image Addition. Comput. Electr. Eng. 2020, 87, 106787. [Google Scholar] [CrossRef]
- Özkilbaç, B. Implementation and Design of 32 Bit Floating-Point ALU on a Hybrid FPGA-ARM Platform. J. Brill. Eng. 2019, 1, 26–32. [Google Scholar] [CrossRef]
- Yan, B.; Chan, P.W.; Li, Q.; He, Y.; Shu, Z. Dynamic Analysis of Meteorological Time Series in Hong Kong: A Nonlinear Perspective. Intl J. Climatol. 2021, 41, 4920–4932. [Google Scholar] [CrossRef]
- Nonejad, N. An overview of dynamic model averaging techniques in time-series econometrics. J. Econ. Surv. 2021, 35, 566–614. [Google Scholar] [CrossRef]
- Kumar, G.; Singh, U.P.; Jain, S. Hybrid Evolutionary Intelligent System and Hybrid Time Series Econometric Model for Stock Price Forecasting. Int. J. Intell. Syst. 2021, 36, 4902–4935. [Google Scholar] [CrossRef]
- Chatterjee, A.; Bhowmick, H.; Sen, J. Stock Price Prediction Using Time Series, Econometric, Machine Learning, and Deep Learning Models. In Proceedings of the 2021 IEEE Mysore Sub Section International Conference (MysuruCon), Mysuru, India, 16–17 October 2021; pp. 289–296. [Google Scholar] [CrossRef]
- Rahman, M.; Shakeri, M.; Khatun, F.; Tiong, S.K.; Alkahtani, A.A.; Samsudin, N.A.; Amin, N.; Pasupuleti, J.; Hasan, M.K. A Comprehensive Study and Performance Analysis of Deep Neural Network-Based Approaches in Wind Time-Series Forecasting. J. Reliab. Intell. Environ. 2023, 9, 183–200. [Google Scholar] [CrossRef]
- Gabrielyan, O.A.; Vitulyova, E.; Suleimenov, I.E. Multi-valued logics as an advanced basis for artificial intelligence. Wisdom 2022, 1, 170–181. [Google Scholar] [CrossRef]





| Problem Being Discussed | References |
|---|---|
| Fast arithmetic, Systems of Residual Classes | [37,38,39,40] |
| Use of non-trivial algebraic structures in information technology | [18,41,42] |
| Convolutional neural networks | [5,6,7,8,9,10,11,12,13] |
| Use of Galois fields in information technology | [43,44] |
| Using Galois fields in the aspect of multivalued logics | [23,24] |
| Chips with reconfigurable logic | [45,46,47,48] |
| Applications of computing based on chips with reconfigurable logic structure | [49,50] |
| - | - | 3 | 2 | 6 | 7 | 42 |
| - | - | 5 | 2 | 10 | 11 | 110 |
| - | - | 11 | 2 | 22 | 23 | 506 |
| - | 5 | 3 | 2 | 30 | 31 | 930 |
| - | 7 | 3 | 2 | 42 | 43 | 1806 |
| - | 11 | 3 | 2 | 66 | 67 | 4422 |
| - | 7 | 5 | 2 | 70 | 71 | 4970 |
| - | 17 | 3 | 2 | 102 | 103 | 10,506 |
| - | 13 | 5 | 2 | 130 | 131 | 17,030 |
| - | 19 | 5 | 2 | 190 | 191 | 36,290 |
| 7 | 5 | 3 | 2 | 210 | 211 | 44,310 |
| - | 31 | 5 | 2 | 310 | 311 | 96,410 |
| 11 | 5 | 3 | 2 | 330 | 331 | 109,230 |
| - | 19 | 11 | 2 | 418 | 419 | 175,142 |
Disclaimer/Publisher’s Note: The statements, opinions and data contained in all publications are solely those of the individual author(s) and contributor(s) and not of MDPI and/or the editor(s). MDPI and/or the editor(s) disclaim responsibility for any injury to people or property resulting from any ideas, methods, instructions or products referred to in the content. |
© 2024 by the authors. Licensee MDPI, Basel, Switzerland. This article is an open access article distributed under the terms and conditions of the Creative Commons Attribution (CC BY) license (https://creativecommons.org/licenses/by/4.0/).
Share and Cite
Suleimenov, I.; Kadyrzhan, A.; Matrassulova, D.; Vitulyova, Y. Peculiarities of Applying Partial Convolutions to the Computation of Reduced Numerical Convolutions. Appl. Sci. 2024, 14, 6388. https://doi.org/10.3390/app14146388
Suleimenov I, Kadyrzhan A, Matrassulova D, Vitulyova Y. Peculiarities of Applying Partial Convolutions to the Computation of Reduced Numerical Convolutions. Applied Sciences. 2024; 14(14):6388. https://doi.org/10.3390/app14146388
Chicago/Turabian StyleSuleimenov, Ibragim, Aruzhan Kadyrzhan, Dinara Matrassulova, and Yelizaveta Vitulyova. 2024. "Peculiarities of Applying Partial Convolutions to the Computation of Reduced Numerical Convolutions" Applied Sciences 14, no. 14: 6388. https://doi.org/10.3390/app14146388
APA StyleSuleimenov, I., Kadyrzhan, A., Matrassulova, D., & Vitulyova, Y. (2024). Peculiarities of Applying Partial Convolutions to the Computation of Reduced Numerical Convolutions. Applied Sciences, 14(14), 6388. https://doi.org/10.3390/app14146388

