Next Article in Journal
Investigation of High-Sensitivity pH Sensor Based on Au-Gated AlGaN/GaN Heterostructure
Previous Article in Journal
Susceptibility to Liquefaction of Iron Ore Tailings in Upstream Dams Considering Drainage Conditions Based on Seismic Piezocone Tests
 
 
Font Type:
Arial Georgia Verdana
Font Size:
Aa Aa Aa
Line Spacing:
Column Width:
Background:
Article

The Optimization of Urban Traffic Routes Using an Enhanced Genetic Algorithm: A Case Study of Beijing South Railway Station

by
Biao Ding
,
Zhiqiang Rao
*,
Weichuan Yin
,
Yanxia Liu
,
Jianjun Fang
,
Yuanming Wang
and
Pengpeng Jin
Urban Rail Transit and Logistics College, Beijing Union University, Beijing 100101, China
*
Author to whom correspondence should be addressed.
Appl. Sci. 2024, 14(14), 6130; https://doi.org/10.3390/app14146130
Submission received: 19 June 2024 / Revised: 10 July 2024 / Accepted: 11 July 2024 / Published: 14 July 2024
(This article belongs to the Section Transportation and Future Mobility)

Abstract

Optimizing travel routes in urban transportation networks is essential for enhancing traffic efficiency in major cities. This study focuses on optimizing the combined subway and taxi travel routes from Beijing Union University to Beijing South Railway Station, a critical route for students and staff in Beijing. To address this, we propose three genetic algorithms: the Standard Genetic Algorithm (SGA), the Multipoint Crossover and Elitist Selection Genetic Algorithm (MPEGA), and the Improved Dynamic Crossover and Mutation Rate Genetic Algorithm (IDCMGA). Experimental results indicate that MPEGA reduces the mean travel cost by 15.21%, the variance by 81.72%, and the standard deviation by 57.25% compared to SGA. Additionally, IDCMGA reduces the average by 1.76%, the variance by 63.16%, and the standard deviation by 39.30% compared to MPEGA. The improved IDCMGA algorithm demonstrates significant advantages over the other two algorithms in terms of global optimization capability, convergence speed, and stability, and is more adept at adapting to new traffic conditions to identify the optimal route. Optimizing this route not only reduces commuting time and costs but also alleviates traffic congestion, thereby enhancing the overall efficiency of the urban transportation system.

1. Introduction

Optimizing travel routes in urban transport networks is vital for enhancing traffic efficiency in metropolitan areas. As cities expand and traffic demands surge, effectively managing and optimizing transportation systems becomes a pressing issue, positioning path optimization as a pivotal area of research.
The optimal path problem is a classical combinatorial optimization problem in graph theory, encompassing both static deterministic and dynamic stochastic aspects. Recently, multi-objective transportation network optimization problems have gained substantial attention in the research literature. Compared to single-objective optimization, multi-objective optimization offers more accurate and realistic solutions. Veluscek [1] summarized recent advancements in multi-objective optimization, employing four general strategies: objective synthesis, superposition, incremental solving, and exploration. The results indicated that while objective synthesis is widely used, its solution quality is poor; however, superposition performed excellently. Yu [2] proposed a prediction method based on network grid representation, utilizing deep convolutional neural networks (DCNNs) and long short-term memory networks (LSTMs) to construct spatio-temporal recurrent convolutional networks (SRCNs). The results demonstrated that SRCNs outperformed other deep learning algorithms in both short-term and long-term traffic prediction. Zhang [3] investigated the effects of various network topologies on the response of transport systems to disaster events. The results indicated that specific topological attributes significantly impact the disaster resilience of transport systems. Transportation systems, as a cornerstone of sustainable development, should be designed to positively impact economic, environmental, and social sustainability. Günay [4] proposed optimizing a transport network using a multi-objective robust fuzzy planning approach, considering passenger dissatisfaction due to extra walking and waiting as an indicator of social sustainability. The results affirmed the superiority of the approach under uncertain demand.
Recently, the study of path optimization in uncertain environments has garnered significant attention. Under uncertainty, the objective of path optimization is to identify the optimal path that satisfies specific demands as much as possible. Jaillet [5] introduced the demand default (RV) index to quantify risk and utilized the Benders decomposition algorithm to identify the optimal path solution. The results indicated that the method performs well in practical applications. Manogaran [6] proposed a path optimization method based on Fitness-Ant Colony Optimization (FACO). The results demonstrated that the FACO method significantly extends driving distance and reduces energy consumption, thereby enhancing the operational efficiency of electric vehicles. Mohemmed [7] proposed a priority coding and heuristic operator-based particle representation method to mitigate loop formation during path construction. The method can identify the optimal path with a high success rate across various network topologies. Ghoseiri [8] proposed a multi-objective ant colony optimization (ACO) algorithm for addressing the bi-objective shortest path problem. The algorithm generates high-quality non-dominated solutions and reduces computational time when addressing large-scale bi-objective shortest path problems. Berclaz [9] proposed achieving multi-target tracking by detecting targets in each frame and linking detection results across frames to avoid issues associated with single-frame detection failures. The linking step is reformulated as a constrained flow optimization problem, converting it into a convex optimization problem, and solved using the K shortest path algorithm, demonstrating superior performance in diverse environments.
Since their inception, genetic algorithms (GAs) have been recognized as an effective and efficient approach for solving combinatorial optimization problems. However, Standard Genetic Algorithms (SGAs) often encounter challenges such as premature convergence and local optimization when addressing complex real-world problems.
To address these challenges, researchers have developed various improved algorithms. Bielli [10] employed a genetic algorithm to compute the fitness function value in bus network optimization. This method evaluates each network member through a multi-criteria analysis to generate a new population and designs heuristics that meet the demand and provide an optimal bus network. Teklu [11] proposed an optimization method incorporating a network equilibrium model to optimize signal green times and cycle times using a genetic algorithm. The results demonstrated that the signal timings optimized by the genetic algorithm significantly outperformed methods that did not consider rerouting in highly congested networks. Mesbah [12] proposed a detailed formulation for optimizing bus priority at the network level and used heuristics to find the optimal solution. A two-layer planning approach was employed to manage large networks using genetic algorithms. The results indicated that the method successfully considered the interests of all stakeholders, and the introduction of bus lanes proved to be effective. The implementation of parallel genetic algorithms significantly reduced computation time. Wang [13] proposed a method for scheduling bus vehicles to mitigate traffic congestion in uncertain environments. Experiments demonstrated that this method can dynamically generate scheduling plans and enhance service quality. Additionally, a multi-objective genetic algorithm was introduced to optimize bus routes and schedules. Wang et al. [14] introduced a column generation method based on a genetic algorithm (GA-CG) to solve the multi-depot electric vehicle scheduling problem (MD-EVSP) in public transportation. The experimental results demonstrated that compared to the branch and price (BP) algorithm and manual scheduling schemes, GA-CG effectively solves the problem and is approximately 40 times faster than the BP algorithm. Tang [15] proposed a data-driven method to optimize bus timetables, constructing a bi-objective optimization model to minimize passenger waiting times and bus company departure times. Utilizing improved Non-dominated Sorting Genetic Algorithm-II (NSGA-II) to quickly search for Pareto optimal solutions, the method was validated on a bus line in Beijing. The results demonstrated that this method can quickly provide high-quality and reasonable timetable schemes compared to traditional single-objective optimization methods. Mao [16] integrated fast-running machine learning algorithms and reliable genetic algorithms (GAs) into a single optimization framework to optimize signal timings under non-recurrent traffic incidents. The results indicated that the new BGA-ML algorithm is significantly faster than the original GA algorithm in handling incident conditions and can reduce total travel time by nearly half.
These studies illustrate the extensive application of genetic algorithms in traffic optimization. Genetic algorithms (GAs) exhibit robustness and flexibility in exploring wide search spaces and gradually converging to optimal or near-optimal solutions, making them particularly suitable for this problem. However, practical applications often face issues such as slow convergence and premature stagnation. Slow convergence can lead to wasted computational resources and poor user experience, while premature stagnation can cause the algorithm to become trapped in local optima, resulting in poor solution stability and limited room for improvement. These issues can significantly impact the efficiency and effectiveness of the optimization process. Additionally, these studies possess some limitations. For example, most studies focus on single modes of transportation or specific issues, lacking comprehensive optimization for integrated transportation systems. While some studies illustrate the advantages of genetic algorithms in specific scenarios, their application in multi-modal, multi-objective traffic optimization still demands further exploration. Through a comprehensive analysis of these studies, new ideas and directions for enhancing and applying genetic algorithms can be identified.
Based on the aforementioned studies, this paper proposes three genetic algorithms, as outlined in Table 1, to address the challenges posed by numerous path combinations. This study focuses on optimizing the combined subway and taxi travel route from Beijing Union University (BUU) to Beijing South Railway Station. Optimizing this specific route is significant because it not only reduces commuting time and cost for a large number of students and staff but also alleviates traffic congestion during peak hours, thereby enhancing the overall efficiency of the urban transportation system.
Compared to the traditional SGA and MPEGA, IDCMGA significantly enhances both global search capability and convergence speed. Testing on a traffic network example from BUU to Beijing South Railway Station, experimental results demonstrate that IDCMGA can find a better path solution in fewer iterations, significantly reducing total time and cost.

2. Materials and Methods

2.1. Problem Description

This paper investigates the shortest path problem in the urban transport network from BUU to Beijing South Railway Station, considering time and cost optimization. Traditional genetic algorithms perform well in static environments, but they may struggle to find an optimal solution in real traffic networks with dynamic changes and complex constraints.
In this context, the Improved Multipoint Crossover and Elite Strategy Selection Combined with Dynamic Crossover and Mutation Rate Genetic Algorithm (IDCMGA) is proposed to solve this multi-objective optimization problem. The goal of this algorithm is to find the optimal path in a complex traffic network, effectively balancing time and cost.
In this study, the transport network is modeled as a set of nodes and edges, where each node represents a metro station and each edge represents a path between two stations, along with the corresponding distance and cost. The improved algorithm performs encoding, selection, crossover, and mutation operations on the paths, modeling the natural selection process to search for the global optimal solution.
The assumptions of this study include
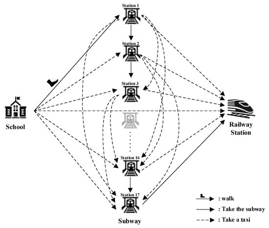
  • Nodes and edges: Each node in the transport network represents a metro station, and each edge represents a connecting path between two stations. The solid line represents the choice of taking the metro, and the dotted line represents taking a taxi, with the corresponding distance and cost, as shown in Figure 1.
  • Multi-objective optimization: Optimizing both time and cost so that the paths found are not only fast but also economical.
In the model presented in this paper, the starting point is BUU and the end point is Beijing South Railway Station. The IDCMGA algorithm is used to optimize the path. The process includes initial population generation, fitness calculation, multipoint crossover, elite strategy selection, dynamic crossover, and mutation rate adjustment. The algorithm gradually optimizes the path by simulating the biological evolution process, enabling it to search for the global optimal solution and effectively preventing it from falling into local optima.

2.2. Mathematical Modeling and Description

In addressing the path optimization problem in urban transport networks, this paper aims to minimize the total travel time and cost from Beijing Union University to Beijing South Railway Station. To achieve this goal, a multi-objective optimization mathematical model is constructed, integrating the combined paths of the subway and taxi. The model is solved by using a genetic algorithm to perform a weighted summation of the distances and costs of different paths.
  • Distance Calculation
Calculate the total distance between the stations in the path:
D = i = 0 N 1 j = 1 N d i j · x i j
2.
Time Calculation
To calculate the total travel time from Beijing Union University to Beijing South Railway Station, the formula is as follows:
T = i = 0 N 1 j = 1 N t i j · x i j
The specific time calculations include the following cases:
  • Special cases: The distance between stations 12–13 and 16–17 has a fixed time of 4.5 min (transfer time).
  • Neighboring stations: If you take the subway from the first station, it is a 4.5 min walk from the starting point (Beijing Union University) to the subway station. Subsequently, if the difference between the two stations is 1 (taking the subway), the first time is increased by 4.5 min (including waiting time), and thereafter it is increased by 2 min each time (average running time between two neighboring subway stations).
  • Other cases: Time calculation based on distance.
t i j = d i j v · 60   ( v   i s   t h e   s p e e d   a t   w h i c h   t h e   t a x i   i s   t r a v e l i n g . )
3.
Cost Calculation
The specific cost calculation formula is as follows:
  • For subway fare,
c 1 = i = 0 N 1 j = 1 N c i j · x i j
  • For taxi fare,
c 2 = 13 + 1 , i f   d i j 3 13 + 1 + d i j 3 × 2.3 , i f   d i j > 3
Note: A CNY 1 fuel charge is added to each taxi fare.
4.
Constraints
  • Starting point constraint: The path from the starting point is chosen once.
j = 1 N x S j = 1
  • End point constraint: The end point can only be reached once.
i = 1 N x i P = 1
  • Path uniqueness constraint: Each intermediate site can only be accessed once.
i = 1 N x i k = j = 1 N x k j , k s , t
  • Non-negative constraint: The path selection variable is non-negative.
x i j 0 , 1 , i , j
  • Distance constraint: Ensure that the selected path is valid.
d i j > 0 , i , j
  • Cost constraint: Ensure that the selected path is valid.
c i j > 0 , i , j
5.
Parameter definitions
N: Total number of subway stations;
S: Starting point (BUU);
P: End point (Beijing South Railway Station);
d i j : Distance from station i to station j with i < j;
t i j : Time from site i to site j with i < j;
c i j : Cost from site i to site j with i < j;
x i j : Decision variable indicating whether the path from site i to site j is selected. It is 1 if selected and 0 otherwise.

2.3. Algorithms

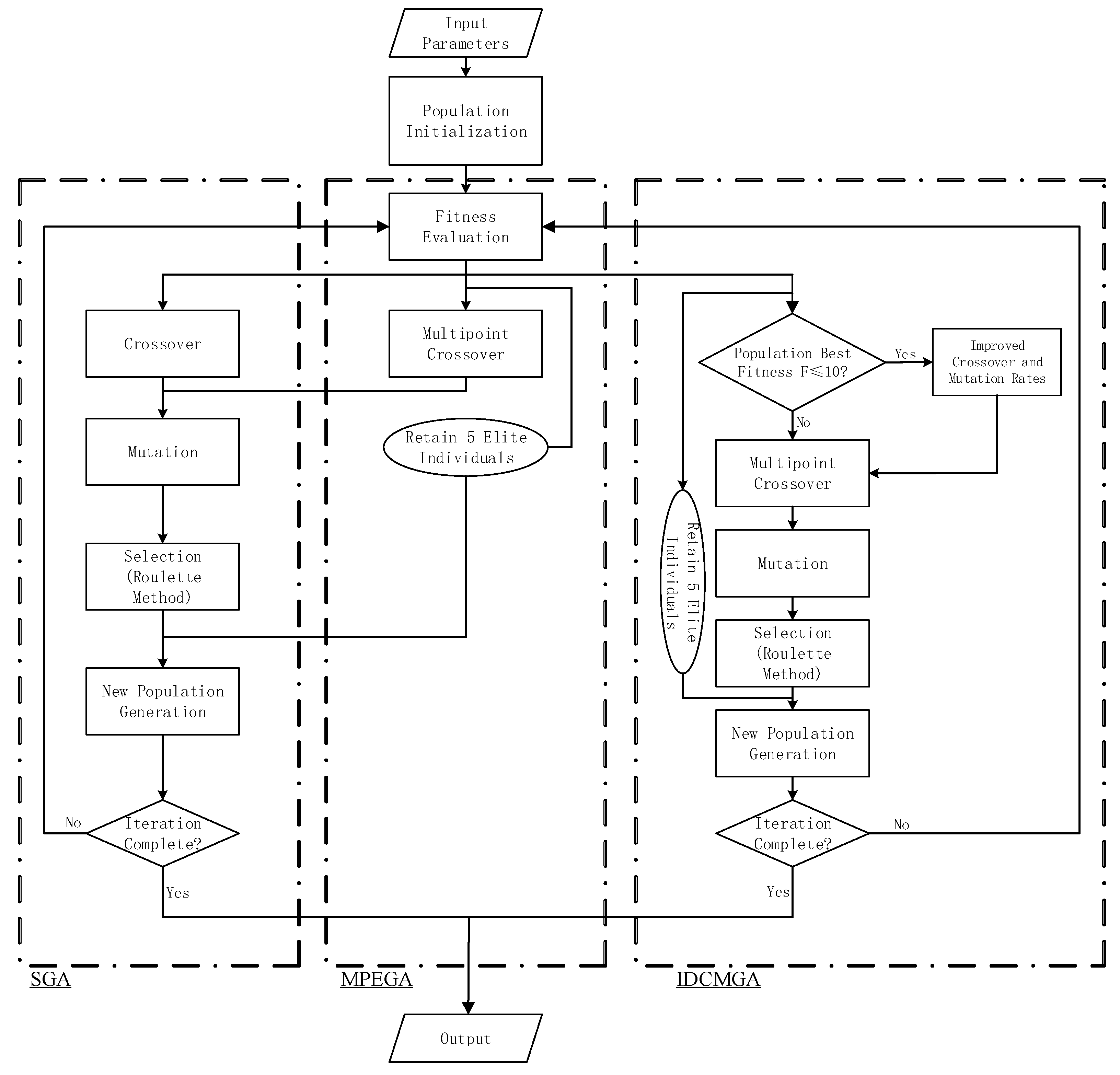
Genetic algorithms (GAs) are a class of adaptive heuristic search algorithms based on natural selection and genetic mechanisms. They are a type of evolutionary algorithm primarily used to solve complex optimization and search problems. GAs achieve a global search of the problem space by simulating the biological evolution process in nature and employing operations such as selection, crossover, and mutation. The framework of the three genetic algorithms is shown in Figure 2.
SGA includes crossover, mutation operations, and fitness evaluation. In contrast, MPEGA employs multipoint crossover and incorporates an elite selection strategy. Building on MPEGA, IDCMGA further introduces dynamic crossover and mutation rate mechanisms.

2.3.1. SGA

Standard Genetic Algorithms (SGAs) are the basic form of genetic algorithms that find the optimal solution to a problem by modeling the mechanisms of natural selection, crossover, and mutation in biological evolution.
Chromosome Encoding
In basic genetic algorithms, binary encoding is usually used. However, in the transport network optimization problem, a feasible solution consists of a number of nodes in a specific order, so the real number encoding method is more appropriate.
In a transport network, each gene represents a node in a chromosome, with the first gene being the start node s and the last gene being the end node t. For a transport network containing n nodes, the length of the chromosome is L. It is stipulated that each chromosome represents a path from the start node s (BUU) to the end node t (Beijing South Railway Station). Each chromosome does not contain duplicate nodes and is always of length n. For chromosomes of length less than n, they are filled with −1 until the length reaches n. This encoding not only directly represents the path length, but also effectively reduces the size of the search space. By this chromosome encoding method, different chromosomes represent different paths, which improves the efficiency of the optimization process.
Taking Table 2 as an example, the specific chromosome representations are as follows:
The “0” represents the starting point (Beijing Union University), “18” represents the end point (Beijing South Railway Station), and “−1” is a padding to bring the DNA length to 19. The consecutive numbers “0–6” mean walking from Beijing Union University to “Huixinxijie Beikou Station”, then taking the subway from “Huixinxijie Beikou Station” to “Beixinqiao Station”. The “6” is not consecutive to the “15” after it, which means getting off at “Beixinqiao Station”. Take a taxi to node 15, i.e., “Hufangqiao Station”. The consecutive numbers “15–18” (excluding −1) represent a subway ride from “Hufangqiao Station” to “Beijing South Railway Station”, as shown in Figure 3.
Improved Initial Population Generation
In the improved genetic algorithm, population initialization is the crucial first step, laying the foundation for the subsequent optimization process. This paper adopts a specific coding strategy and a random initialization method to ensure the diversity and feasibility of the initial population, thereby enhancing the global search capability of the algorithm. It mainly includes the following elements:
  • Coding Strategy
The chromosome length of each individual is set to 19, where the first gene is fixed as the start node (0) and the last gene is fixed as the end node (18). The genes in the middle part represent the nodes that lie between the start and end points, and the order of these nodes constitutes a feasible path.
2.
Random Initialization of the Population
An array of size 50 × 19 is created and populated with −1, where “50” denotes the population size and “19” denotes the DNA length. For each individual, the length of the intermediate section (i.e., the sequence of nodes between the start and end points) is randomly determined, ranging from 1 to 17 to ensure that at least one intermediate node is included. Then, the nodes in the intermediate section are sorted, and −1 is used to fill the remaining positions to ensure that the chromosome length is 19. Finally, a complete chromosome is constructed containing the start point, the filled section, the intermediate nodes, and the end point. This is added to the population, ensuring that each individual represents a feasible path from Beijing Union University (start point) to Beijing South Railway Station (end point).
Fitness Function Setting
The fitness function combines total time and total cost to minimize the weighted sum of these two factors. The formula for the fitness function is as follows:
F = i = 0 N j = 1 N ( α · d i j + β · d i j ) · x i j
where α and β are the weights of distance and cost, respectively.
The fitness value is adjusted to a negative value so that the adjusted fitness value is as large as possible, as follows:
F = ( F m a x ( F ) ) + e 3

2.3.2. MPEGA

MPEGA uses multipoint crossover based on SGA, enhancing genetic recombination between individuals by exchanging gene fragments through multiple crossover points, thereby helping to explore the search space faster. It introduces an elite strategy, retaining the most adapted individuals and directly replicating them to the next generation. This strategy ensures that the optimal solution is not lost and improves the stability and convergence speed of the algorithm.
Crossover Operation
The crossover operation uses multipoint crossover. First, two individuals are randomly selected as parents from the population, noted as parent A and parent B. These individuals will exchange genetic material during the crossover operation. Multiple crossover points are randomly selected at non-head and non-tail positions of the gene sequences. For example, in Figure 4, the given gene sequences have a length of 19, and two crossover points are selected randomly from the interval [1, 18]. The selected crossover points are sorted, and 0 and 18 are added at the first and last positions, respectively, to form a complete list of crossover points.
Based on the crossover list, the gene sequences of the parent individuals are divided into segments. The crossover operation is performed on two chromosomes, A and B. Two crossover points, assumed to be 3 and 9, are randomly selected at non-head and non-tail positions of the gene sequences. According to the list of crossover points, the gene sequences of the parent individuals are divided into three segments: [0,3), [3,9), and [9,18). Genes are exchanged in the segments between every two neighboring intersections (odd segments are selected); i.e., the gene segments between every two intersections are exchanged between the parent individuals. In this way, gene recombination can be efficiently performed. Gene duplication may occur after crossover. To ensure the uniqueness and length of the gene sequence, the genes are de-duplicated and filled with “−1” to maintain the length of the gene sequence. The de-duplicated and filled gene sequences are then sequenced to make their structure more rational.
Elite Selection Mechanism
The elite selection mechanism is a crucial step to improve the performance and stability of the genetic algorithm. During each generation’s evolution, the elite selection mechanism effectively prevents the loss of good genes in genetic operations by retaining individuals with the highest fitness, thereby enhancing the global search ability of the algorithm.
During each generation of the population update, all individuals in the current population are first evaluated according to the fitness function and sorted by fitness value. According to the preset number of elite individuals, the five individuals with the highest fitness values are selected as elite individuals. The number of elite individuals should not be too large, as too many elite individuals will cause the following problems:
  • Reduced population diversity:
Too many elite individuals will reduce the number of other individuals in the population, decreasing population diversity. This makes the algorithm more likely to fall into local optima, making it difficult to escape local optimal traps, thus affecting the global search ability.
  • Evolutionary stagnation:
Too many elite individuals can cause population evolution to stagnate. New individuals may not generate enough variation, causing the evolution process to slow down or even stop. This results in the algorithm being unable to find better solutions over time.
At each generation of the population update, the fitness values of all individuals are first calculated and sorted from highest to lowest. According to the preset number of elite individuals, the individuals with the highest fitness values are selected as elite individuals. Subsequently, these elite individuals are retained directly in the next-generation population without participating in crossover and mutation operations. This ensures that the individuals with the highest fitness values can directly enter the next generation, helping to maintain the superior genes of the population and accelerate the convergence process.
This elite selection mechanism can significantly improve the global search ability and optimization efficiency of the algorithm while ensuring population diversity. It avoids the loss of excellent individuals due to random operations and shows good stability and robustness in practical applications, effectively improving the algorithm’s ability to solve complex optimization problems.

2.3.3. IDCMGA

IDCMGA introduces dynamic crossover and mutation rate mechanisms based on MPEGA to enhance the algorithm’s adaptability at different evolutionary stages and optimize performance. When the population’s fitness is high, a lower crossover and mutation rate is used to protect good genes; when the population’s fitness is low, the rates are increased to boost diversity and explore new solutions, preventing the algorithm from falling into local optima. This dynamic adjustment helps improve the algorithm’s global search ability, convergence speed, and stability in complex problems.
Dynamic Crossover Rate
The dynamic crossover rate enhances the algorithm’s adaptability by adjusting the crossover probability during the evolutionary process. In the early stages, a suitable crossover rate is set to increase population diversity and explore new solution spaces, helping to search the solution space extensively and avoid premature convergence to a local optimum. During each generation’s evolution, the crossover rate is adjusted based on the current fitness distribution. When the fitness value of the fittest individual decreases to a certain range, the crossover rate is increased to ensure population diversity and stability at different stages.
Dynamic Mutation Rate
Similar to the dynamic crossover rate, the dynamic mutation rate is designed to improve the algorithm’s global search ability and local optimization ability. In the early stage of evolution, setting an appropriate mutation rate helps increase population diversity and explore a wider solution space. The mutation rate is dynamically adjusted by monitoring changes in the population’s fitness. When the fitness value of the fittest individual decreases to a certain range, the mutation rate is increased to adaptively optimize the population structure at different evolutionary stages.
The improved genetic algorithm shows significant advantages in the path optimization problem. By improving several aspects of the classical genetic algorithm (SGA), the IDCMGA algorithm achieves superior results in optimization performance, convergence speed, and the ability to solve complex problems.

3. Results

This study compares the performance of three distinct genetic algorithms in solving the shortest path problem from Beijing Union University to Beijing South Railway Station, each tested over 100 runs: the Standard Genetic Algorithm (SGA), the Multipoint Crossover plus Elite Strategy Selection Genetic Algorithm (MPEGA), and the Improved Multipoint Crossover and Elite Strategy Selection Combined with Dynamic Crossover and Mutation Rate Genetic Algorithm (IDCMGA). Experimental results demonstrate that IDCMGA outperforms the other two algorithms in terms of the fitness score, mean value, variance, and standard deviation.
SGA performs averagely in its ability to find the optimal solution, with slower convergence and higher values of variance and standard deviation, indicating a high degree of volatility and instability, as shown in Figure 5a. The results of SGA after 100 runs, shown in Figure 5b, reveal significant fluctuations in its performance, highlighting the algorithm’s instability. The frequent fluctuations indicate that SGA has difficulty consistently finding the optimal path. This instability highlights the algorithm’s limited ability to reliably identify optimal paths in complex traffic networks, underscoring the need for more advanced and stable optimization techniques.
In contrast, the results of MPEGA after 100 runs show significant improvement. With the introduction of multipoint crossover and elite strategy selection, the optimization efficiency and path quality of the algorithm are significantly improved, as shown in Figure 6a, and its volatility and stability are further improved, as shown in Figure 6b. However, although MPEGA outperforms SGA in terms of overall performance, it still suffers from some volatility and instability, indicating room for improvement in seeking the global optimal solution.
By dynamically adjusting the crossover rate and mutation rate, IDCMGA exhibits small fluctuations in the curve when fitness decreases, as illustrated in Figure 7a. Through dynamic adjustment, the algorithm maintains high diversity during the early exploration phase. As depicted in the figure, significant fluctuations in fitness values during the initial generations indicate that the algorithm is exploring different regions of the solution space. In subsequent iterations, the fitness values stabilize, demonstrating that the algorithm is gradually converging to the optimal solution. The dynamic adjustment of the crossover rate and mutation rate significantly improves the best fitness score of IDCMGA after 100 runs, as depicted in Figure 7b. IDCMGA not only maintains high performance but also significantly enhances the global optimization capability and adaptability of the algorithm. While improving convergence speed, its stability and consistency are also significantly enhanced, further verifying the effectiveness of the dynamic adjustment strategy in enhancing the overall performance of the genetic algorithm.
The experimental results after 100 runs of each of the three algorithms are shown in Table 3. IDCMGA outperforms the other two algorithms in terms of the mean, variance, and standard deviation. However, IDCMGA and MPEGA take slightly longer to run than SGA because MPEGA incorporates a multipoint crossover strategy and an elite selection module, while IDCMGA also adds dynamic crossover and mutation rate strategies.
In conclusion, the experimental results demonstrate that IDCMGA effectively finds the optimal solution in most cases, significantly surpassing SGA and MPEGA in terms of global optimization capability, stability, and adaptability. The practical implications of these findings are substantial. For instance, IDCMGA’s enhanced performance can be directly applied to optimizing urban transportation networks, resulting in reduced travel times and costs for commuters. Furthermore, its robustness and adaptability make it ideal for dynamic and complex traffic conditions, presenting potential applications in real-time traffic management systems. The superior convergence speed and solution quality of IDCMGA suggest that it could be integrated into smart city frameworks, enhancing overall traffic efficiency and reducing congestion. Future research can explore the application of IDCMGA in other domains such as logistics, autonomous vehicle routing, and energy-efficient transportation systems, underscoring its versatility and broad potential.

4. Conclusions

This paper proposes an improved genetic algorithm (IDCMGA) that dynamically adjusts crossover and mutation rates to prevent premature convergence and enhance solution quality, aiming to optimize travel paths in urban transport networks. Through experiments and the analysis of combined subway and taxi travel paths from Beijing Union University to Beijing South Railway Station, the algorithm’s significant advantages in global optimization capability, convergence speed, and solution quality are confirmed. Compared to SGA and MPEGA, IDCMGA demonstrates superior adaptability and robustness. Experimental results show that IDCMGA can enhance urban traffic management by reducing commuters’ travel time and costs, thereby improving traffic flow and alleviating congestion. Its strong performance under complex traffic conditions suggests that IDCMGA can be integrated into real-time traffic management systems to enhance overall traffic flow and alleviate congestion. The algorithm is suitable for various urban scenarios, providing city planners and traffic management departments with a reliable tool for optimizing route planning and traffic control. IDCMGA represents a significant advancement in traffic network optimization by achieving more efficient and accurate global optimization. This innovative approach offers a new pathway for developing intelligent transportation systems, highlighting its potential impact on urban travel solutions. Future research should explore the application of IDCMGA in other complex traffic scenarios, such as multi-modal transportation networks and large-scale urban environments. Additionally, combining machine learning techniques with IDCMGA to further enhance its predictive capabilities and real-time decision-making is a promising direction. Investigating the scalability of IDCMGA in larger and more complex networks is crucial for expanding its applicability and ensuring its effectiveness in diverse urban environments.
In summary, IDCMGA effectively finds the optimal solution in most cases, with its global optimization capability, stability, and adaptability significantly surpassing SGA and MPEGA. These findings underscore the practical significance of IDCMGA in urban traffic management, providing more options for developing efficient, reliable, and intelligent traffic systems in the future.

Author Contributions

Conceptualization, Z.R.; methodology, B.D.; software, Y.L.; validation, Y.W. and P.J.; investigation, W.Y.; data curation, J.F.; writing—original draft preparation, B.D.; writing—review and editing, Z.R.; supervision, J.F. All authors have read and agreed to the published version of the manuscript.

Funding

This research was funded by Beijing Natural Science Foundation, grant number L221015.

Institutional Review Board Statement

Not applicable.

Informed Consent Statement

Not applicable.

Data Availability Statement

The original contributions presented in the study are included in the article; further inquiries can be directed to the corresponding author.

Conflicts of Interest

The authors declare no conflicts of interest.

References

  1. Veluscek, M.; Kalganova, T.; Broomhead, P.; Grichnik, A. Composite goal methods for transportation network optimization. Expert Syst. Appl. 2015, 42, 3852–3867. [Google Scholar] [CrossRef]
  2. Yu, H.; Wu, Z.; Wang, S.; Wang, Y.; Ma, X. Spatiotemporal recurrent convolutional networks for traffic prediction in transportation networks. Sensors 2017, 17, 1501. [Google Scholar] [CrossRef] [PubMed]
  3. Zhang, X.; Miller-Hooks, E.; Denny, K. Assessing the role of network topology in transportation network resilience. J. Transp. Geogr. 2015, 46, 35–45. [Google Scholar] [CrossRef]
  4. Günay, E.E.; Kremer, G.E.O.; Zarindast, A. A multi-objective robust possibilistic programming approach to sustainable public transportation network design. Fuzzy Sets Syst. 2021, 422, 106–129. [Google Scholar] [CrossRef]
  5. Jaillet, P.; Qi, J.; Sim, M. Routing optimization under uncertainty. Oper. Res. 2016, 64, 186–200. [Google Scholar] [CrossRef]
  6. Manogaran, G.; Shakeel, P.M.; Priyan, R.V.; Chilamkurti, N.; Srivastava, A. Ant colony optimization-induced route optimization for enhancing driving range of electric vehicles. Int. J. Commun. Syst. 2022, 35, e3964. [Google Scholar] [CrossRef]
  7. Mohemmed, A.W.; Sahoo, N.C.; Geok, T.K. Solving shortest path problem using particle swarm optimization. Appl. Soft Comput. 2008, 8, 1643–1653. [Google Scholar] [CrossRef]
  8. Ghoseiri, K.; Nadjari, B. An ant colony optimization algorithm for the bi-objective shortest path problem. Appl. Soft Comput. 2010, 10, 1237–1246. [Google Scholar] [CrossRef]
  9. Berclaz, J.; Fleuret, F.; Turetken, E.; Fua, P. Multiple object tracking using k-shortest paths optimization. IEEE Trans. Pattern Anal. Mach. Intell. 2011, 33, 1806–1819. [Google Scholar] [CrossRef] [PubMed]
  10. Bielli, M.; Caramia, M.; Carotenuto, P. Genetic algorithms in bus network optimization. Transp. Res. Part C Emerg. Technol. 2002, 10, 19–34. [Google Scholar] [CrossRef]
  11. Teklu, F.; Sumalee, A.; Watling, D. A genetic algorithm approach for optimizing traffic control signals considering routing. Comput.-Aided Civ. Infrastruct. Eng. 2007, 22, 31–43. [Google Scholar] [CrossRef]
  12. Mesbah, M.; Sarvi, M.; Currie, G. Optimization of transit priority in the transportation network using a genetic algorithm. IEEE Trans. Intell. Transp. Syst. 2011, 12, 908–919. [Google Scholar] [CrossRef]
  13. Wang, C.; Shi, H.; Zuo, X. A multi-objective genetic algorithm based approach for dynamical bus vehicles scheduling under traffic congestion. Swarm Evol. Comput. 2020, 54, 100667. [Google Scholar] [CrossRef]
  14. Wang, C.; Guo, C.; Zuo, X. Solving multi-depot electric vehicle scheduling problem by column generation and genetic algorithm. Appl. Soft Comput. 2021, 112, 107774. [Google Scholar] [CrossRef]
  15. Tang, J.; Yang, Y.; Hao, W.; Liu, F.; Wang, Y. A data-driven timetable optimization of urban bus line based on multi-objective genetic algorithm. IEEE Trans. Intell. Transp. Syst. 2020, 22, 2417–2429. [Google Scholar] [CrossRef]
  16. Mao, T.; Mihăită, A.S.; Chen, F.; Vu, H.L. Boosted genetic algorithm using machine learning for traffic control optimization. IEEE Trans. Intell. Transp. Syst. 2021, 23, 7112–7141. [Google Scholar] [CrossRef]
Figure 1. Modes of transportation.
Figure 1. Modes of transportation.
Applsci 14 06130 g001
Figure 2. Comparison of three algorithms.
Figure 2. Comparison of three algorithms.
Applsci 14 06130 g002
Figure 3. Chromosome representation.
Figure 3. Chromosome representation.
Applsci 14 06130 g003
Figure 4. Crossover operation.
Figure 4. Crossover operation.
Applsci 14 06130 g004
Figure 5. Results of the SGA run: (a) SGA fitness curve; (b) SGA 100-run fitness distribution.
Figure 5. Results of the SGA run: (a) SGA fitness curve; (b) SGA 100-run fitness distribution.
Applsci 14 06130 g005
Figure 6. Results of the MPEGA run: (a) MPEGA fitness curve; (b) MPEGA 100-run fitness distribution.
Figure 6. Results of the MPEGA run: (a) MPEGA fitness curve; (b) MPEGA 100-run fitness distribution.
Applsci 14 06130 g006
Figure 7. Results of the IDCMGA run: (a) IDCMGA fitness curve; (b) IDCMGA 100-run fitness distribution.
Figure 7. Results of the IDCMGA run: (a) IDCMGA fitness curve; (b) IDCMGA 100-run fitness distribution.
Applsci 14 06130 g007
Table 1. Characteristics of the Three Algorithms.
Table 1. Characteristics of the Three Algorithms.
Algorithm NameFeaturesAdvantagesDisadvantages
SGABasic operations with no modificationsSimple and easy to implementSlow convergence, prone to local optima
MPEGAMultiple crossover points, elite strategyImproves convergence speed and solution qualityMay still encounter premature convergence issues
IDCMGADynamic adjustment of crossover and mutation ratesMaintains population diversity, avoids premature convergence, improves solution quality and efficiencyMore complex to implement and tune
Table 2. Specific Chromosome.
Table 2. Specific Chromosome.
0123456151617−1−1−1−1−1−1−1−118
Table 3. Performance Comparison of Three Algorithms.
Table 3. Performance Comparison of Three Algorithms.
SGAMPEGAIDCMGA
Average Value33.615729.1251428628.87071429
Variance16.710248842.2740738030.728596939
Standard Deviation4.0878171251.508003250.8535789
Running Time0.406 s0.410 s0.419 s
Disclaimer/Publisher’s Note: The statements, opinions and data contained in all publications are solely those of the individual author(s) and contributor(s) and not of MDPI and/or the editor(s). MDPI and/or the editor(s) disclaim responsibility for any injury to people or property resulting from any ideas, methods, instructions or products referred to in the content.

Share and Cite

MDPI and ACS Style

Ding, B.; Rao, Z.; Yin, W.; Liu, Y.; Fang, J.; Wang, Y.; Jin, P. The Optimization of Urban Traffic Routes Using an Enhanced Genetic Algorithm: A Case Study of Beijing South Railway Station. Appl. Sci. 2024, 14, 6130. https://doi.org/10.3390/app14146130

AMA Style

Ding B, Rao Z, Yin W, Liu Y, Fang J, Wang Y, Jin P. The Optimization of Urban Traffic Routes Using an Enhanced Genetic Algorithm: A Case Study of Beijing South Railway Station. Applied Sciences. 2024; 14(14):6130. https://doi.org/10.3390/app14146130

Chicago/Turabian Style

Ding, Biao, Zhiqiang Rao, Weichuan Yin, Yanxia Liu, Jianjun Fang, Yuanming Wang, and Pengpeng Jin. 2024. "The Optimization of Urban Traffic Routes Using an Enhanced Genetic Algorithm: A Case Study of Beijing South Railway Station" Applied Sciences 14, no. 14: 6130. https://doi.org/10.3390/app14146130

APA Style

Ding, B., Rao, Z., Yin, W., Liu, Y., Fang, J., Wang, Y., & Jin, P. (2024). The Optimization of Urban Traffic Routes Using an Enhanced Genetic Algorithm: A Case Study of Beijing South Railway Station. Applied Sciences, 14(14), 6130. https://doi.org/10.3390/app14146130

Note that from the first issue of 2016, this journal uses article numbers instead of page numbers. See further details here.

Article Metrics

Back to TopTop