HMM-Based Blockchain Visual Automatic Deployment System
Abstract
1. Introduction
2. Needs Analysis
2.1. System Requirements
- Visualization: The system must provide a visual deployment interface for blockchain deployers, replacing the previous command line process on the Linux server terminal. Users will now be able to complete the automatic deployment of blockchain through an intuitive visualization interface.
- System Performance: To enhance the maintainability and scalability of the system, it should be designed with front-end and back-end separation. The front-end should prioritize modularized development and optimal user experience, while the back-end should possess the capability to efficiently process Hypertext Transfer Protocol (HTTP) requests and offer well-defined Application Programming Interface (API) interfaces.
2.2. Functional Requirements
3. Key Technologies and Principles of Blockchain Automation Deployment System
3.1. Predicting the Optimal Deployment of Blockchain through HMM
3.2. Blockchain Multi-Machine Deployment Principles
3.3. Blockchain Multi-Machine Deployment Principles
3.4. Vue Data-Driven Views
3.5. Gin Framework Based on Go Language
4. Design of Automated Blockchain Deployment System
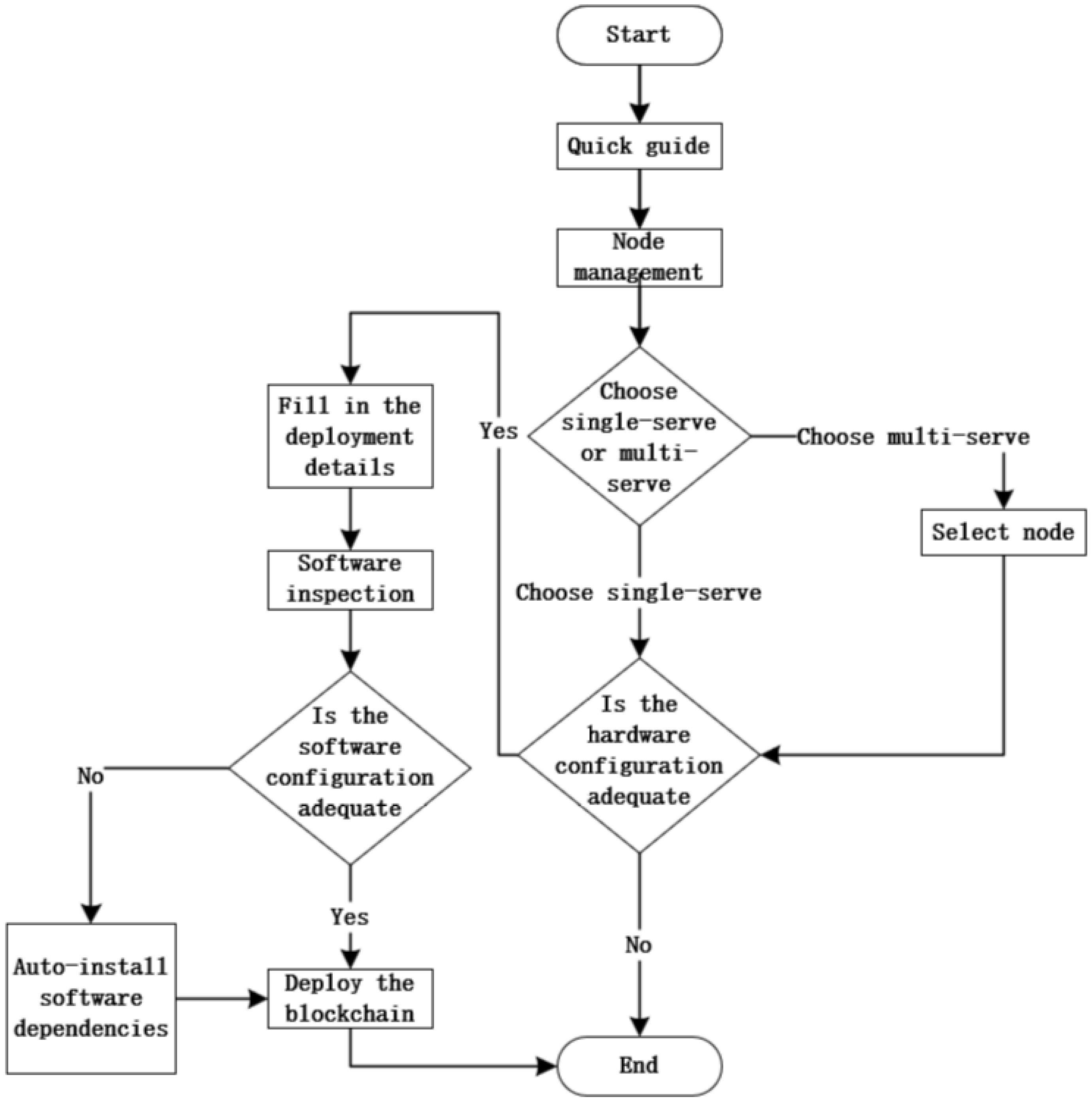
4.1. Process Design
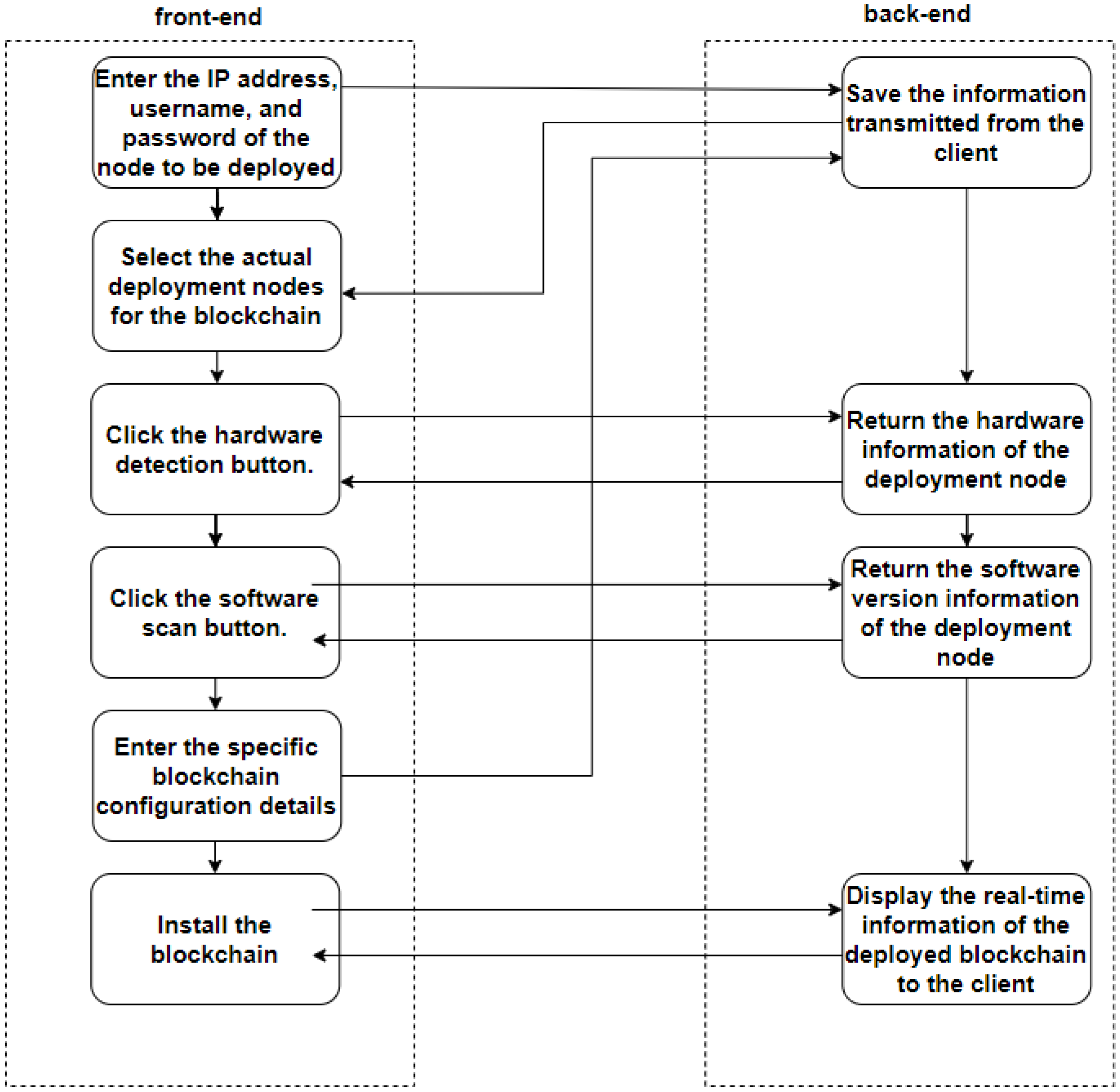
4.2. Front-End and Back-End Interaction Design
4.2.1. Interface Design
4.2.2. Front-End and Back-End Interaction Processes
4.3. Page Design of the Visualization System
5. Blockchain Automated Deployment System Realization Process
5.1. Node Management
// This is a JavaScript code snippet
handleDelete(item, index) {
let data = {...item};
this.model.multiInfo && this.model.multiInfo.splice(index,1)
},
handleCopy(item,index){
let data = {...item};
this.model.multiInfo && this.model.multiInfo.splice(index,0,data)
},
handleAdd(){
let item = this.getFormItem();
this.model.multiInfo && this.model.multiInfo.length && this.model.multiInfo.push(item)
},
5.2. Node Selection
5.3. Environmental Testing
5.4. Filling in Deployment Information
5.5. Deployment Results
6. Conclusions
Author Contributions
Funding
Institutional Review Board Statement
Informed Consent Statement
Data Availability Statement
Conflicts of Interest
References
- Yong, Y.; Wang, F. Blockchain: The State of the Art and Future Trends. Acta Autom. Sin. 2016, 42, 481–494. [Google Scholar]
- Shang, D.; Yan, Z.; Zhang, L.; Cui, Z. Digital financial asset price fluctuation forecasting in digital economy era using blockchain information: A reconstructed dynamic-bound Levenberg-Marquardt neural-network approach. Expert Syst. Appl. 2023, 228, 120329. [Google Scholar] [CrossRef]
- Merlo, V.; Pio, G.; Giusto, F.; Bilancia, M. On the exploitation of the blockchain technology in the healthcare sector: A systematic review. Expert Syst. Appl. 2023, 213, 118897. [Google Scholar]
- Tyagi, A.; Dananjayan, S.; Agarwal, D.; Thariq, H. Blockchain-Internet of Things Applications: Opportunities and Challenges for Industry 4.0 and Society 5.0. Sensors 2023, 23, 947. [Google Scholar] [CrossRef] [PubMed]
- Lin, S.Y.; Zhang, L.; Li, J.; Ji, L.L.; Sun, Y.A. Survey of application research based on blockchain smart contract. Wirel. Netw. 2022, 28, 635–690. [Google Scholar] [CrossRef]
- Perez, A.T.E.; Rossit, D.A.; Tohme, F.; Vásquez, Ó.C. Mass customized/personalized manufacturing in Industry 4.0 and blockchain: Research challenges, main problems, and the design of an information architecture. Inf. Fusion 2022, 79, 44–57. [Google Scholar] [CrossRef]
- Pelekoudas-Oikonomou, F.; Ribeiro, J.; Mantas, G.; Bashashi, F.; Sakellari, G.; Gonzalez, J. A Tutorial on the Implementation of a Hyperledger Fabric-based Security Architecture for IoMT. In Proceedings of the 2023 IFIP Networking Conference (IFIP Networking), Barcelona, Spain, 12–15 June 2023; pp. 1–6. [Google Scholar]
- Zheng, W.; Zheng, Z.; Chen, X.; Dai, K.; Li, P.; Chen, R. Nutbaas: A blockchain-as-a-service platform. IEEE Access 2019, 7, 134422–134433. [Google Scholar] [CrossRef]
- Merlec, M.; Lee, Y. Smartbuilder: A block-based visual programming framework for smart contract development. In Proceedings of the 2021 IEEE International Conference on Blockchain (Blockchain), Melbourne, VIC, Australia, 6–8 December 2021; pp. 90–94. [Google Scholar]
- Górski, T. Towards continuous deployment for blockchain. Appl. Sci. 2021, 11, 11745. [Google Scholar] [CrossRef]
- Mathwale, R. AHFD: A Framework for Deployment and Management of Hyperledger Fabric Enterprise Blockchain. In Proceedings of the 2023 International Conference on Data Science and Network Security (ICDSNS), Tiptur, Karnataka, 28–29 July 2023; pp. 1–4. [Google Scholar]
- Zikos, I.; Sendros, A.; Drosatos, G.; Efraimidis, P.S. HFabD+M: A Web-based Platform for Automated Hyperledger Fabric Deployment and Management. In Proceedings of the 2022 IEEE 1st Global Emerging Technology Blockchain Forum: Blockchain & Beyond (iGETblockchain), Irvine, CA, USA, 7–11 November 2022; pp. 1–6. [Google Scholar]
- Zhou, K.; Pei, F.; Zhang, C.; Zheng, L. A Personnel Data Acquisition Model Research Based on Online/Offline Integration Mode. In Proceedings of the 2021 3rd International Symposium on Robotics and Intelligent Manufacturing Technology (ISRIMT), Changzhou, China, 24–26 September 2021; pp. 315–318. [Google Scholar]
- Li, H. Hidden Markov Model. In Statistical Learning Methods; Tsinghua University Press: Beijing, China, 2019; p. 450. [Google Scholar]
- Yang, F.; Balakrishnan, S.; Wainwright, M.J. Statistical and computational guarantees for the Baum-Welch algorithm. J. Mach. Learn. Res. 2017, 18, 1–53. [Google Scholar]
- Yetis, H.; Karakose, M. Blockchain-based mass customization framework using optimized production management for industry 4.0 applications. Eng. Sci. Technol. 2022, 36, 101151. [Google Scholar] [CrossRef]
- Tang, W.; Kiffer, L.; Fanti, G.; Juels, A. Strategic latency reduction in blockchain peer-to-peer networks. Proc. Acm Meas. Anal. Comput. Syst. 2023, 7, 1–33. [Google Scholar] [CrossRef]
- Anthony, J.B. nhancing blockchain interoperability and intraoperability capabilities in collaborative enterprise-a standardized architecture perspective. Enterp. Inf. Syst. 2024, 18, 2296647. [Google Scholar] [CrossRef]
- Jánki, Z.R.; Bilicki, V. Rule-Based Architectural Design Pattern Recognition with GPT Models. Electronics 2023, 12, 3364. [Google Scholar] [CrossRef]
- Zhang, Z.Q.; Wang, F.; Xiao, B.J.; Ma, J.; Yang, F. A new remote web-based MDSplus data visualization system for EAST. Fusion Eng. Des. 2024, 186, 113337. [Google Scholar] [CrossRef]
- Fan, C.; Ghaemi, S.; Khazaei, H.; Musilek, P. Performance evaluation of blockchain systems: A systematic survey. IEEE Access 2020, 8, 126927–126950. [Google Scholar] [CrossRef]
- Tu, Z. Research on the Application of Layered Architecture in Computer Software Development. J. Comput. Electron. Inf. Manag. 2023, 11, 34–38. [Google Scholar] [CrossRef]
- Kholmatov, A. Widely used libraries in the JavaScript programming language and their capabilities. Intent Res. Sci. J. 2023, 2, 18–25. [Google Scholar]
- Kushnir, M.; Favre, O.; Rennhard, M.; Esposito, D. Automated black box detection of HTTP GET request-based access control vulnerabilities in web applications. In Proceedings of the 7th International Conference on Information Systems Security and Privacy, Online Streaming, 11–13 February 2021; pp. 204–216. [Google Scholar]
- Borowski, M.; Fog, B.V.; Griggio, C.F.; Eagan, J.R.; Klokmose, C.N. Between principle and pragmatism: Reflections on prototy computational media with webstrates. ACM Trans. Comput.-Hum. Interact. 2023, 30, 1–53. [Google Scholar] [CrossRef]
- Yadav, S.; Sieffert, Y.; Vieux-Champagne, F.; Malecot, Y.; Hajmirbaba, M.; Arléo, L.; Crété, E.; Garnier, P. Shake table tests on 1: 2 reduced scale masonry house with the application of horizontal seismic bands. Eng. Struct. 2023, 283, 115897. [Google Scholar] [CrossRef]













| Interface Address | Interface Type | Interface Description |
|---|---|---|
| http://localhost:8080/nodeDetail, accessed on 1 June 2024 | POST | This interface is used to submit information about all nodes to be deployed |
| http://localhost:8080/nodeSelect, accessed on 1 June 2024 | POST | This interface is used to submit the final selection of nodes for a multicomputer deployment |
| http://localhost:8080/hardwareScan, accessed on 1 June 2024 | GET | This interface is used to obtain hardware information about the final deployed node |
| http://localhost:8080/softScan, accessed on 1 June 2024 | GET | This interface is used to obtain software information about the final deployed node |
| http://localhost:8080/blockMessage, accessed on 1 June 2024 | POST | This interface is used to submit configuration information for the blockchain to be generated |
| http://localhost:8080/logRealtime, accessed on 1 June 2024 | GET | This interface is used to obtain real-time log information about the deployed blockchain |
Disclaimer/Publisher’s Note: The statements, opinions and data contained in all publications are solely those of the individual author(s) and contributor(s) and not of MDPI and/or the editor(s). MDPI and/or the editor(s) disclaim responsibility for any injury to people or property resulting from any ideas, methods, instructions or products referred to in the content. |
© 2024 by the authors. Licensee MDPI, Basel, Switzerland. This article is an open access article distributed under the terms and conditions of the Creative Commons Attribution (CC BY) license (https://creativecommons.org/licenses/by/4.0/).
Share and Cite
Yi, J.; Wang, J.; Tan, L.; Yuan, T. HMM-Based Blockchain Visual Automatic Deployment System. Appl. Sci. 2024, 14, 5722. https://doi.org/10.3390/app14135722
Yi J, Wang J, Tan L, Yuan T. HMM-Based Blockchain Visual Automatic Deployment System. Applied Sciences. 2024; 14(13):5722. https://doi.org/10.3390/app14135722
Chicago/Turabian StyleYi, Junkai, Jin Wang, Lingling Tan, and Taifu Yuan. 2024. "HMM-Based Blockchain Visual Automatic Deployment System" Applied Sciences 14, no. 13: 5722. https://doi.org/10.3390/app14135722
APA StyleYi, J., Wang, J., Tan, L., & Yuan, T. (2024). HMM-Based Blockchain Visual Automatic Deployment System. Applied Sciences, 14(13), 5722. https://doi.org/10.3390/app14135722

