Impact of Augmented Reality on Assistance and Training in Industry 4.0: Qualitative Evaluation and Meta-Analysis
Abstract
1. Introduction
- RQ1: What are the most prevalent applications of AR technology in industrial assistance and training?
- RQ2: To what extent does the implementation of AR contribute to improving the effectiveness of assistance and training processes in the industrial sector?
2. Materials and Methodology
3. Qualitative Analysis of the Application of AR in Industrial Assistance and Training
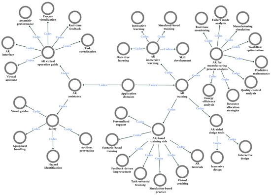
- The first category, which constitutes 40.08% of the reviewed studies, focuses on the manipulation of industrial machinery and equipment. In this context, the use of virtual assistance through AR interfaces is employed to enhance efficiency in industrial tasks [42]. This category of research explores the potential of process visualisation and real-time information to assist in the coordination of complex tasks, thereby ensuring efficient execution. In this context, coordinated task management is of paramount importance, as it optimises integration and work dynamics in industrial scenarios.
- The second category, representing 13.77% of the studies analysed, focuses on the use of visual guides for the proper operation of equipment. This category is specifically dedicated to providing assistance in the guidance of essential aspects such as risk detection and incident prevention. By integrating AR techniques, the aim is to deepen the perception and recognition of potential hazards in the work environment. The utilisation of visual guidance facilitates the secure usage of equipment, thereby fostering a more robust and efficacious prevention culture [47].
- Immersive learning through AR, which accounts for 9.61% of training-related studies, promotes interactive learning and skills development through simulations [40]. By simulating a real environment in a virtual context, a risk-free learning experience is provided. This allows operators to experience, and practice in, complex scenarios without the dangers inherent in a real industrial environment.
- The application of AR in manufacturing process analysis, which constitutes 17.31% of the studies, improves the visualisation and understanding of complex configurations in production. This encompasses real-time control, fault diagnosis, operation simulation, workflow optimisation, predictive maintenance, quality control analysis, resource allocation strategy and energy efficiency analysis. All of these facilitate a dynamic interaction, which contributes to optimisation and quality control in production processes [44].
- AR-aided design tools, which comprise 3.84% of the studies, enhance the 3D visualisation of prototypes and models, fostering an immersive and interactive design approach. This innovation optimises efficiency and accuracy in the design process, providing an accurate representation of industrial projects [71].
- AR-based learning aids in industry, which account for 15.39% of studies, provide a tangible learning experience. These solutions, which include personalised assistance, on-the-job training, virtual training and AR tutorials, facilitate the understanding of complex processes and enhance concept retention, thereby aligning with the demands of the industrial sector [69].
3.1. AR Virtual Operation Guide
3.2. Safety Training
3.3. AR Immersive Learning
3.4. AR for Manufacturing Process Analysis
3.5. AR-Aided Design Tools
3.6. AR-Based Training Aids
4. Meta-Analysis of the Impact of AR on Industrial Assistance and Training
- The studies were to focus on the application of AR in industrial training or assistance contexts.
- It was essential that the studies had a methodological design that included experimental and control groups or, alternatively, included pre- and post-tests.
- Studies had to provide an adequate amount of descriptive data, such as the mean (M) and standard deviation (SD), as well as results of significance analyses, reflected in p values or other data relevant to a quantitative assessment.
- The research had to focus on individuals linked to the industrial sector, whether they were working professionals or students in industrial training.
- The findings of the study were to have been published between January 2012 and February 2024, thus ensuring the relevance and timeliness of the information.
4.1. Risk of Bias Assessment of Included Studies
4.2. Heterogeneity Assessment of Included Studies
4.3. Sensitivity Analysis of Included Studies
5. Discussion of the Application and Effectiveness of AR in Industrial Assistance and Training
6. Conclusions
Author Contributions
Funding
Data Availability Statement
Conflicts of Interest
References
- Ansari, F.; Hold, P.; Khobreh, M. A knowledge-based approach for representing jobholder profile toward optimal human–machine collaboration in cyber physical production systems. CIRP J. Manuf. Sci. Technol. 2020, 28, 87–106. [Google Scholar] [CrossRef]
- Burggräf, P.; Dannapfel, M.; Adlon, T.; Kasalo, M. Adaptivity and adaptability as design parameters of cognitive worker assistance for enabling agile assembly systems. Procedia CIRP 2021, 97, 224–229. [Google Scholar] [CrossRef]
- da Silva, L.B.P.; Soltovski, R.; Pontes, J.; Treinta, F.T.; Leitão, P.; Mosconi, E.; de Resende, L.M.M.; Yoshino, R.T. Human resources management 4.0: Literature review and trends. Comput. Ind. Eng. 2022, 168, 108111. [Google Scholar] [CrossRef]
- Kumar, N.; Lee, S.C. Human-machine interface in smart factory: A systematic literature review. Technol. Forecast. Soc. Change 2022, 174, 121284. [Google Scholar] [CrossRef]
- Pérez-Pérez, M.; Bedia AM, S.; López-Fernández, M.C.; García-Piqueres, G. Research opportunities on manufacturing flexibility domain: A review and theory-based research agenda. J. Manuf. Syst. 2018, 48, 9–20. [Google Scholar] [CrossRef]
- Capawa Fotsoh, E.; Mebarki, N.; Castagna, P.; Berruet, P. A classification for reconfigurable manufacturing systems. In Reconfigurable Manufacturing Systems: From Design to Implementation. In Reconfigurable Manufacturing Systems: From Design to Implementation; Springer International Publishing: Cham, Switzerland, 2019; pp. 11–28. [Google Scholar]
- Aversa, P.; Formentini, M.; Iubatti, D.; Lorenzoni, G. Digital machines, space, and time: Towards a behavioral perspective of flexible manufacturing. J. Prod. Innov. Manag. 2021, 38, 114–141. [Google Scholar] [CrossRef]
- Tortorella, G.L.; Fogliatto, F.S.; Cauchick-Miguel, P.A.; Kurnia, S.; Jurburg, D. Integration of industry 4.0 technologies into total productive maintenance practices. Int. J. Prod. Econ. 2021, 240, 108224. [Google Scholar] [CrossRef]
- Enrique, D.V.; Marcon, É.; Charrua-Santos, F.; Frank, A.G. Industry 4.0 enabling manufacturing flexibility: Technology contributions to individual resource and shop floor flexibility. J. Manuf. Technol. Manag. 2022, 33, 853–875. [Google Scholar] [CrossRef]
- Romero, D.; Gaiardelli, P.; Powell, D.; Wuest, T.; Thürer, M. Rethinking jidoka systems under automation & learning perspectives in the digital lean manufacturing world. IFAC-PapersOnLine 2019, 52, 899–903. [Google Scholar]
- Touriki, F.E.; Benkhati, I.; Kamble, S.S.; Belhadi, A. An integrated smart, green, resilient, and lean manufacturing framework: A literature review and future research directions. J. Clean. Prod. 2021, 319, 128691. [Google Scholar] [CrossRef]
- Mark, B.G.; Rauch, E.; Matt, D.T. Systematic selection methodology for worker assistance systems in manufacturing. Comput. Ind. Eng. 2022, 166, 107982. [Google Scholar] [CrossRef]
- Gladysz, B.; Tran, T.A.; Romero, D.; van Erp, T.; Abonyi, J.; Ruppert, T. Current development on the Operator 4.0 and transition towards the Operator 5.0: A systematic literature review in light of Industry 5.0. J. Manuf. Syst. 2023, 70, 160–185. [Google Scholar] [CrossRef]
- Abele, E.; Chryssolouris, G.; Sihn, W.; Metternich, J.; ElMaraghy, H.; Seliger, G.; Sivard, G.; ElMaraghy, W.; Hummel, V.; Tisch, M.; et al. Learning factories for future oriented research and education in manufacturing. CIRP Ann. 2017, 66, 803–826. [Google Scholar] [CrossRef]
- ElMaraghy, H.; Monostori, L.; Schuh, G.; ElMaraghy, W. Evolution and future of manufacturing systems. CIRP Ann. 2021, 70, 635–658. [Google Scholar] [CrossRef]
- Morgan, J.; Halton, M.; Qiao, Y.; Breslin, J.G. Industry 4.0 smart reconfigurable manufacturing machines. J. Manuf. Syst. 2021, 59, 481–506. [Google Scholar] [CrossRef]
- Srinivasan, R.; Swink, M. An investigation of visibility and flexibility as complements to supply chain analytics: An organizational information processing theory perspective. Prod. Oper. Manag. 2018, 27, 1849–1867. [Google Scholar] [CrossRef]
- Wamba, S.F.; Dubey, R.; Gunasekaran, A.; Akter, S. The performance effects of big data analytics and supply chain ambidexterity: The moderating effect of environmental dynamism. Int. J. Prod. Econ. 2020, 222, 107498. [Google Scholar] [CrossRef]
- Bag, S.; Pretorius JH, C.; Gupta, S.; Dwivedi, Y.K. Role of institutional pressures and resources in the adoption of big data analytics powered artificial intelligence, sustainable manufacturing practices and circular economy capabilities. Technol. Forecast. Soc. Change 2021, 163, 120420. [Google Scholar] [CrossRef]
- Dubey, R.; Gunasekaran, A.; Childe, S.J.; Fosso Wamba, S.; Roubaud, D.; Foropon, C. Empirical investigation of data analytics capability and organizational flexibility as complements to supply chain resilience. Int. J. Prod. Res. 2021, 59, 110–128. [Google Scholar] [CrossRef]
- Kardos, C.; Kemény, Z.; Kovács, A.; Pataki, B.E.; Váncza, J. Context-dependent multimodal communication in human-robot collaboration. Procedia CIRP 2018, 72, 15–20. [Google Scholar] [CrossRef]
- Závadská, Z.; Závadský, J. Quality managers and their future technological expectations related to Industry 4.0. Total Qual. Manag. Bus. Excell. 2020, 31, 717–741. [Google Scholar] [CrossRef]
- Ghobakhloo, M. Industry 4.0, digitization, and opportunities for sustainability. J. Clean. Prod. 2020, 252, 119869. [Google Scholar] [CrossRef]
- Jamwal, A.; Agrawal, R.; Sharma, M.; Giallanza, A. Industry 4.0 technologies for manufacturing sustainability: A systematic review and future research directions. Appl. Sci. 2021, 11, 5725. [Google Scholar] [CrossRef]
- Fournier, É.; Kilgus, D.; Landry, A.; Hmedan, B.; Pellier, D.; Fiorino, H.; Jeoffrion, C. The impacts of human-cobot collaboration on perceived cognitive load and usability during an industrial task: An exploratory experiment. IISE Trans. Occup. Ergon. Hum. Factors 2022, 10, 83–90. [Google Scholar] [CrossRef] [PubMed]
- Gattullo, M.; Scurati, G.W.; Fiorentino, M.; Uva, A.E.; Ferrise, F.; Bordegoni, M. Towards augmented reality manuals for industry 4.0: A methodology. Robot. Comput.-Integr. Manuf. 2019, 56, 276–286. [Google Scholar] [CrossRef]
- Silvestri, L.; Forcina, A.; Introna, V.; Santolamazza, A.; Cesarotti, V. Maintenance transformation through Industry 4.0 technologies: A systematic literature review. Comput. Ind. 2020, 123, 103335. [Google Scholar] [CrossRef]
- Petzoldt, C.; Keiser, D.; Beinke, T.; Freitag, M. Functionalities and Implementation of Future Informational Assistance Systems for Manual Assembly: Towards Individualized, Incentive-Based Assistance and Support of Ergonomics. In Proceedings of the 12th International Conference on Subject-Oriented Business Process Management, The Digital Workplace–Nucleus of Transformation, Bremen, Germany, 2–3 December 2020; Springer International Publishing: Cham, Switzerland, 2020; pp. 88–109. [Google Scholar]
- Choi, S.; Park, J.S. Development of augmented reality system for productivity enhancement in offshore plant construction. J. Mar. Sci. Eng. 2021, 9, 209. [Google Scholar] [CrossRef]
- Kemény, Z.; Váncza, J.; Wang, L.; Wang, X.V. Human–Robot Collaboration in Manufacturing: A Multi-Agent View. In Advanced Human-Robot Collaboration in Manufacturing; Springer International Publishing: Cham, Switzerland, 2021; pp. 3–41. [Google Scholar]
- Burggräf, P.; Dannapfel, M.; Adlon, T.; Föhlisch, N. Adaptive assembly systems for enabling agile assembly–empirical analysis focusing on cognitive worker assistance. Procedia CIRP 2021, 97, 319–324. [Google Scholar] [CrossRef]
- Leng, Y.; Shi, X.; Hiroatsu, F.; Kalachev, A.; Wan, D. Automated construction for human–robot interaction in wooden buildings: Integrated robotic construction and digital design of iSMART wooden arches. J. Field Robot. 2023, 40, 810–827. [Google Scholar] [CrossRef]
- Galaske, N.; Arndt, A.; Friedrich, H.; Bettenhausen, K.D.; Anderl, R. Workforce Management 4.0-Assessment of Human Factors Readiness Towards Digital Manufacturing. In Proceedings of the AHFE 2017 International Conference on Human Aspects of Advanced Manufacturing, The Westin Bonaventure Hotel, Los Angeles, CA, USA, 17–21 July 2017. [Google Scholar]
- Späker, L.; Mark, B.G.; Rauch, E. Development of a morphological box to describe worker assistance systems in manufacturing. Procedia Manuf. 2021, 55, 168–175. [Google Scholar] [CrossRef]
- Danielsson, O.; Holm, M.; Syberfeldt, A. Augmented reality smart glasses for operators in production: Survey of relevant categories for supporting operators. Procedia CIRP 2020, 93, 1298–1303. [Google Scholar] [CrossRef]
- de Souza Cardoso, L.F.; Mariano FC, M.Q.; Zorzal, E.R. A survey of industrial augmented reality. Comput. Ind. Eng. 2020, 139, 106159. [Google Scholar] [CrossRef]
- Winkelhaus, S.; Grosse, E.H.; Morana, S. Towards a conceptualisation of Order Picking 4.0. Comput. Ind. Eng. 2021, 159, 107511. [Google Scholar]
- Quandt, M.; Freitag, M. A Systematic Review of User Acceptance in Industrial Augmented Reality. Front. Educ. 2021, 6, 700760. [Google Scholar] [CrossRef]
- Serván, J.; Mas, F.; Menéndez, J.L.; Ríos, J. Assembly work instruction deployment using augmented reality. Key Eng. Mater. 2012, 502, 25–30. [Google Scholar] [CrossRef]
- Webel, S.; Bockholt, U.; Engelke, T.; Gavish, N.; Olbrich, M.; Preusche, C. An augmented reality training platform for assembly and maintenance skills. Robot. Auton. Syst. 2013, 61, 398–403. [Google Scholar] [CrossRef]
- Lim, S.; Lee, J. An Immersive Augmented-Reality-Based e-Learning System Based on Dynamic Threshold Marker Method. Etri J. 2013, 35, 1048–1057. [Google Scholar] [CrossRef]
- Fiorentino, M.; Uva, A.E.; Gattullo, M.; Debernardis, S.; Monno, G. Augmented reality on large screen for interactive maintenance instructions. Comput. Ind. 2014, 65, 270–278. [Google Scholar] [CrossRef]
- Williams, G.; Gheisari, M.; Chen, P.J.; Irizarry, J. BIM2MAR: An efficient BIM translation to mobile augmented reality applications. J. Manag. Eng. 2015, 31, A4014009. [Google Scholar] [CrossRef]
- Wang, X.; Ong, S.K.; Nee, A.Y. A comprehensive survey of augmented reality assembly research. Adv. Manuf. 2016, 4, 1–22. [Google Scholar] [CrossRef]
- Holm, M.; Danielsson, O.; Syberfeldt, A.; Moore, P.; Wang, L. Adaptive instructions to novice shop-floor operators using Augmented Reality. J. Ind. Prod. Eng. 2017, 34, 362–374. [Google Scholar] [CrossRef]
- Longo, F.; Nicoletti, L.; Padovano, A. Smart operators in industry 4.0: A human-centered approach to enhance operators’ capabilities and competencies within the new smart factory context. Comput. Ind. Eng. 2017, 113, 144–159. [Google Scholar] [CrossRef]
- Tatić, D.; Tešić, B. The application of augmented reality technologies for the improvement of occupational safety in an industrial environment. Comput. Ind. 2017, 85, 1–10. [Google Scholar] [CrossRef]
- Wang, Y.; Zhang, S.; Yang, S.; He, W.; Bai, X. Mechanical assembly assistance using marker-less augmented reality system. Assem. Autom. 2018, 38, 77–87. [Google Scholar] [CrossRef]
- Zubizarreta, J.; Aguinaga, I.; Amundarain, A. A framework for augmented reality guidance in industry. Int. J. Adv. Manuf. Technol. 2019, 102, 4095–4108. [Google Scholar] [CrossRef]
- Piardi, L.; Kalempa, V.C.; Limeira, M.; de Oliveira, A.S.; Leitão, P. Arena—Augmented reality to enhanced experimentation in smart warehouses. Sensors 2019, 19, 4308. [Google Scholar] [CrossRef] [PubMed]
- Lampen, E.; Teuber, J.; Gaisbauer, F.; Bär, T.; Pfeiffer, T.; Wachsmuth, S. Combining simulation and augmented reality methods for enhanced worker assistance in manual assembly. Procedia Cirp 2019, 81, 588–593. [Google Scholar] [CrossRef]
- Tsai, C.Y.; Liu, T.Y.; Lu, Y.H.; Nisar, H. A novel interactive assembly teaching aid using multi-template augmented reality. Multimed. Tools Appl. 2020, 79, 31981–32009. [Google Scholar] [CrossRef]
- Young, K.Y.; Cheng, S.L.; Ko, C.H.; Su, Y.H.; Liu, Q.F. A novel teaching and training system for industrial applications based on augmented reality. J. Chin. Inst. Eng. 2020, 43, 796–806. [Google Scholar] [CrossRef]
- Vidal-Balea, A.; Blanco-Novoa, O.; Fraga-Lamas, P.; Vilar-Montesinos, M.; Fernández-Caramés, T.M. Creating collaborative augmented reality experiences for industry 4.0 training and assistance applications: Performance evaluation in the shipyard of the future. Appl. Sci. 2020, 10, 9073. [Google Scholar] [CrossRef]
- Park, K.B.; Choi, S.H.; Kim, M.; Lee, J.Y. Deep learning-based mobile augmented reality for task assistance using 3D spatial mapping and snapshot-based RGB-D data. Comput. Ind. Eng. 2020, 146, 106585. [Google Scholar] [CrossRef]
- van Lopik, K.; Sinclair, M.; Sharpe, R.; Conway, P.; West, A. Developing augmented reality capabilities for industry 4.0 small enterprises: Lessons learnt from a content authoring case study. Comput. Ind. 2020, 117, 103208. [Google Scholar] [CrossRef]
- Pilati, F.; Faccio, M.; Gamberi, M.; Regattieri, A. Learning manual assembly through real-time motion capture for operator training with augmented reality. Procedia Manuf. 2020, 45, 189–195. [Google Scholar] [CrossRef]
- Runji, J.M.; Lin, C.Y. Markerless cooperative augmented reality-based smart manufacturing double-check system: Case of safe PCBA inspection following automatic optical inspection. Robot. Comput.-Integr. Manuf. 2020, 64, 101957. [Google Scholar] [CrossRef]
- Mourtzis, D.; Siatras, V.; Angelopoulos, J. Real-time remote maintenance support based on augmented reality (AR). Appl. Sci. 2020, 10, 1855. [Google Scholar] [CrossRef]
- Lai, Z.H.; Tao, W.; Leu, M.C.; Yin, Z. Smart augmented reality instructional system for mechanical assembly towards worker-centered intelligent manufacturing. J. Manuf. Syst. 2020, 55, 69–81. [Google Scholar] [CrossRef]
- Kim, M.; Choi, S.H.; Park, K.B.; Lee, J.Y. A hybrid approach to industrial augmented reality using deep learning-based facility segmentation and depth prediction. Sensors 2021, 21, 307. [Google Scholar] [CrossRef] [PubMed]
- Marino, E.; Barbieri, L.; Colacino, B.; Fleri, A.K.; Bruno, F. An Augmented Reality inspection tool to support workers in Industry 4.0 environments. Comput. Ind. 2021, 127, 103412. [Google Scholar] [CrossRef]
- Alahakoon, Y.; Kulatunga, A.K. Application of Augmented Reality for Distance Learning to Teach Manufacturing Engineering during COVID-19 Social Distancing. J. Inst. Eng. 2021, 54, 117–126. [Google Scholar] [CrossRef]
- Dong, J.; Xia, Z.; Zhao, Q. Augmented reality assisted assembly training oriented dynamic gesture recognition and prediction. Appl. Sci. 2021, 11, 9789. [Google Scholar] [CrossRef]
- Chalhoub, J.; Ayer, S.K.; Ariaratnam, S.T. Augmented reality for enabling un-and under-trained individuals to complete specialty construction tasks. J. Inf. Technol. Constr. 2021, 26, 128–143. [Google Scholar] [CrossRef]
- Wang, S.; Zargar, S.A.; Yuan, F.G. Augmented reality for enhanced visual inspection through knowledge-based deep learning. Struct. Health Monit. 2021, 20, 426–442. [Google Scholar] [CrossRef]
- Malta, A.; Mendes, M.; Farinha, T. Augmented reality maintenance assistant using yolov5. Appl. Sci. 2021, 11, 4758. [Google Scholar] [CrossRef]
- Moghaddam, M.; Wilson, N.C.; Modestino, A.S.; Jona, K.; Marsella, S.C. Exploring augmented reality for worker assistance versus training. Adv. Eng. Inform. 2021, 50, 101410. [Google Scholar] [CrossRef]
- Scaravetti, D.; François, R. Implementation of Augmented Reality in a Mechanical Engineering Training Context. Computers 2021, 10, 163. [Google Scholar] [CrossRef]
- Na’amnh, S.; Husti, I.; Daróczi, M. Implementing the Augmented Reality as an Industry 4.0 Application to Simplify the Busbar Bending Process during the Covid-19 Pandemic. Trans. FAMENA 2021, 45, 115–125. [Google Scholar] [CrossRef]
- Richard, K.; Havard, V.; His, J.; Baudry, D. INTERVALES: Interactive virtual and augmented framework for industrial environment and scenarios. Adv. Eng. Inform. 2021, 50, 101425. [Google Scholar] [CrossRef]
- Ortega, M.; Ivorra, E.; Juan, A.; Venegas, P.; Martínez, J.; Alcañiz, M. Mantra: An effective system based on augmented reality and infrared thermography for industrial maintenance. Appl. Sci. 2021, 11, 385. [Google Scholar] [CrossRef]
- Buń, P.; Grajewski, D.; Górski, F. Using augmented reality devices for remote support in manufacturing: A case study and analysis. Adv. Prod. Eng. Manag. 2021, 16, 418–430. [Google Scholar]
- Li, C.; Zheng, P.; Yin, Y.; Pang, Y.M.; Huo, S. An AR-assisted Deep Reinforcement Learning-based approach towards mutual-cognitive safe human-robot interaction. Robot. Comput.-Integr. Manuf. 2022, 80, 102471. [Google Scholar] [CrossRef]
- Angelopoulos, J.; Mourtzis, D. An intelligent product service system for adaptive maintenance of Engineered-to-Order manufacturing equipment assisted by augmented reality. Appl. Sci. 2022, 12, 5349. [Google Scholar] [CrossRef]
- Omerali, M.; Kaya, T. Augmented reality application selection framework using spherical fuzzy COPRAS multi criteria decision making. Cogent Eng. 2022, 9, 2020610. [Google Scholar] [CrossRef]
- Drouot, M.; Le Bigot, N.; Bricard, E.; De Bougrenet, J.L.; Nourrit, V. Augmented reality on industrial assembly line: Impact on effectiveness and mental workload. Appl. Ergon. 2022, 103, 103793. [Google Scholar] [CrossRef] [PubMed]
- De Feudis, I.; Buongiorno, D.; Grossi, S.; Losito, G.; Brunetti, A.; Longo, N.; Di Stefano, G.; Bevilacqua, V. Evaluation of vision-based hand tool tracking methods for quality assessment and training in human-centered industry 4.0. Appl. Sci. 2022, 12, 1796. [Google Scholar] [CrossRef]
- Li, W.; Wang, J.; Liu, M.; Zhao, S.; Ding, X. Integrated registration and occlusion handling based on deep learning for augmented reality assisted assembly instruction. IEEE Trans. Ind. Inform. 2022, 19, 6825–6835. [Google Scholar] [CrossRef]
- Lodetti, P.Z.; Dos Santos, A.B.; Hattori, L.T.; Carvalho, E.G.; Martins, M.A.I. Mobile Remote Assistance with Augmented Reality Applied in a Power Distribution Utility: A Qualitative Study. IEEE Trans. Ind. Inform. 2022, 12, 1–6. [Google Scholar]
- Liu, C.; Zhu, H.; Tang, D.; Nie, Q.; Zhou, T.; Wang, L.; Song, Y. Probing an intelligent predictive maintenance approach with deep learning and augmented reality for machine tools in IoT-enabled manufacturing. Robot. Comput.-Integr. Manuf. 2022, 77, 102357. [Google Scholar] [CrossRef]
- Zhang, J.; Wang, S.; He, W.; Li, J.; Cao, Z.; Wei, B. Projected augmented reality assembly assistance system supporting multi-modal interaction. Int. J. Adv. Manuf. Technol. 2022, 123, 1353–1367. [Google Scholar] [CrossRef]
- Li, W.; Wang, J.; Liu, M.; Zhao, S. Real-time occlusion handling for augmented reality assistance assembly systems with monocular images. J. Manuf. Syst. 2022, 62, 561–574. [Google Scholar] [CrossRef]
- Izquierdo-Domenech, J.; Linares-Pellicer, J.; Orta-Lopez, J. Towards achieving a high degree of situational awareness and multimodal interaction with AR and semantic AI in industrial applications. Multimed. Tools Appl. 2022, 82, 15875–15901. [Google Scholar] [CrossRef]
- Eswaran, M.; Bahubalendruni, M.R. Augmented reality aided object mapping for worker assistance/training in an industrial assembly context: Exploration of affordance with existing guidance techniques. Comput. Ind. Eng. 2023, 185, 109663. [Google Scholar] [CrossRef]
- Yang, X.; Mao, W.; Hu, Y.; Wang, J.; Wan, X.; Fang, H. Does augmented reality help in industrial training? A comprehensive evaluation based on natural human behavior and knowledge retention. Int. J. Ind. Ergon. 2023, 98, 103516. [Google Scholar] [CrossRef]
- Simon, J.; Gogolák, L.; Sárosi, J.; Fürstner, I. Augmented Reality Based Distant Maintenance Approach. Actuators 2023, 12, 302. [Google Scholar] [CrossRef]
- Seeliger, A.; Cheng, L.; Netland, T. Augmented reality for industrial quality inspection: An experiment assessing task performance and human factors. Comput. Ind. 2023, 151, 103985. [Google Scholar] [CrossRef]
- Howard, S.; Jang, R.; O’Keeffe, V.; Manning, K.; Trott, R.; Hordacre, A.L.; Spoehr, J. Visual inspection with augmented reality head-mounted display: An Australian usability case study. Hum. Factors Ergon. Manuf. Serv. Ind. 2023, 33, 272–296. [Google Scholar] [CrossRef]
- Alatawi, H.; Albalawi, N.; Shahata, G.; Aljohani, K.; Alhakamy, A.A.; Tuceryan, M. Augmented Reality-Assisted Deep Reinforcement Learning-Based Model towards Industrial Training and Maintenance for NanoDrop Spectrophotometer. Sensors 2023, 23, 6024. [Google Scholar] [CrossRef] [PubMed]
- Maio, R.; Santos, A.; Marques, B.; Ferreira, C.; Almeida, D.; Ramalho, P.; Batista, J.; Dias, P.; Santos, B.S. Pervasive Augmented Reality to support logistics operators in industrial scenarios: A shop floor user study on kit assembly. Int. J. Adv. Manuf. Technol. 2023, 127, 1631–1649. [Google Scholar] [CrossRef]
- Hu, J.; Zhao, G.; Xiao, W.; Li, R. AR-based deep learning for real-time inspection of cable brackets in aircraft. Robot. Comput.-Integr. Manuf. 2023, 83, 102574. [Google Scholar] [CrossRef]
- Fuertes, J.J.; González-Herbón, R.; Rodríguez-Ossorio, J.R.; González-Mateos, G.; Alonso, S.; Morán, A. Guidelines to develop demonstration models on industry 4.0 for engineering training. Int. J. Comput. Integr. Manuf. 2023, 36, 1465–1481. [Google Scholar] [CrossRef]
- Frandsen, J.; Tenny, J.; Frandsen, W., Jr.; Hovanski, Y. An augmented reality maintenance assistant with real-time quality inspection on handheld mobile devices. Int. J. Adv. Manuf. Technol. 2023, 125, 4253–4270. [Google Scholar] [CrossRef]
- Samala, A.D.; Amanda, M. Immersive Learning Experience Design (ILXD): Augmented Reality Mobile Application for Placing and Interacting with 3D Learning Objects in Engineering Education. Int. J. Interact. Mob. Technol. 2023, 17, 22–35. [Google Scholar] [CrossRef]
- Mompeu, G.; Danglade, F.; Mérienne, F.; Guillet, C. Methodology for augmented reality-based adaptive assistance in industry. Comput. Ind. 2024, 154, 104021. [Google Scholar] [CrossRef]
- Park, K.B.; Choi, S.H.; Lee, J.Y. Self-training based augmented reality for robust 3D object registration and task assistance. Expert Syst. Appl. 2024, 238, 122331. [Google Scholar] [CrossRef]
- Raj, S.; Murthy, L.R.D.; Shanmugam, T.A.; Kumar, G.; Chakrabarti, A.; Biswas, P. Augmented reality and deep learning based system for assisting assembly process. J. Multimodal User Interfaces 2024, 18, 119–133. [Google Scholar] [CrossRef]
- Morales Méndez, G.; del Cerro Velázquez, F. Augmented Reality in Industry 4.0 Assistance and Training Areas: A Systematic Literature Review and Bibliometric Analysis. Electronics 2024, 13, 1147. [Google Scholar] [CrossRef]
- van Eck, N.; Waltman, L. Software survey: VOSviewer, a computer program for bibliometric mapping. Scientometrics 2010, 84, 523–538. [Google Scholar] [CrossRef]
- van Eck, N.J.; Waltman, L. Citation-based clustering of publications using CitNetExplorer and VOSviewer. Scientometrics 2017, 111, 1053–1070. [Google Scholar] [CrossRef]
- Turabian, K.L. A Manual for Writers of Research Papers, Theses, and Dissertations: Chicago Style for Students and Researchers, 9th ed.; University of Chicago Press: Chicago, IL, USA, 2018. [Google Scholar]
- Saldaña, J. The Coding Manual for Qualitative Researchers, 4th ed.; Sage Publications: Thousand Oaks, CA, USA, 2021. [Google Scholar]
- Gurevitch, J.; Koricheva, J.; Nakagawa, S.; Stewart, G. Meta-analysis and the science of research synthesis. Nature 2018, 555, 175–182. [Google Scholar] [CrossRef]
- Bazeley, P.; Jackson, K. Qualitative data analysis with NVivo, 4th ed.; Sage Publications: Thousand Oaks, CA, USA, 2023. [Google Scholar]
- Ozdemir, M.; Sahin, C.; Arcagok, S.; Demir, M.K. The effect of augmented reality applications in the learning process: A meta-analysis study. Eurasian J. Educ. Res. 2018, 18, 165–186. [Google Scholar] [CrossRef]
- Garzón, J.; Pavón, J.; Baldiris, S. Systematic review and meta-analysis of augmented reality in educational settings. Virtual Real. 2019, 23, 447–459. [Google Scholar] [CrossRef]
- Kaplan, A.D.; Cruit, J.; Endsley, M.; Beers, S.M.; Sawyer, B.D.; Hancock, P.A. The effects of virtual reality, augmented reality, and mixed reality as training enhancement methods: A meta-analysis. Hum. Factors 2021, 63, 706–726. [Google Scholar] [CrossRef] [PubMed]
- Deeks, J.J.; Higgins, J.P. Statistical algorithms in review manager 5. Stat. Methods Group Cochrane Collab. 2010, 1, 1–11. [Google Scholar]
- Balduzzi, S.; Rücker, G.; Schwarzer, G. How to perform a meta-analysis with R: A practical tutorial. BMJ Ment Health 2019, 22, 153–160. [Google Scholar] [CrossRef] [PubMed]
- Harrer, M.; Cuijpers, P.; Furukawa, T.; Ebert, D. Meta-Analysis; Chapman and Hall/CRC: New York, NY, USA, 2021. [Google Scholar]
- Higgins, J.P.T.; Thomas, J.; Chandler, J.; Cumpston, M.; Li, T.; Page, M.J.; Welch, V.A. Cochrane Handbook for Systematic Reviews of Interventions; John Wiley & Sons: Chichester, West Sussex, UK, 2019. [Google Scholar]
- Armstrong, R.; Hall, B.J.; Doyle, J.; Waters, E. Scoping the scope of a cochrane review. J. Public Health 2011, 33, 147–150. [Google Scholar] [CrossRef]
- Cohen, J. Statistical Power Analysis for the Behavioral Sciences, 2nd ed.; Academic Press: San Diego, CA, USA, 2013. [Google Scholar]
- Sullivan, G.M.; Feinn, R. Using effect size—Or why the P value is not enough. J. Grad. Med. Educ. 2012, 4, 279–282. [Google Scholar] [CrossRef]




Disclaimer/Publisher’s Note: The statements, opinions and data contained in all publications are solely those of the individual author(s) and contributor(s) and not of MDPI and/or the editor(s). MDPI and/or the editor(s) disclaim responsibility for any injury to people or property resulting from any ideas, methods, instructions or products referred to in the content. |
© 2024 by the authors. Licensee MDPI, Basel, Switzerland. This article is an open access article distributed under the terms and conditions of the Creative Commons Attribution (CC BY) license (https://creativecommons.org/licenses/by/4.0/).
Share and Cite
Morales Méndez, G.; del Cerro Velázquez, F. Impact of Augmented Reality on Assistance and Training in Industry 4.0: Qualitative Evaluation and Meta-Analysis. Appl. Sci. 2024, 14, 4564. https://doi.org/10.3390/app14114564
Morales Méndez G, del Cerro Velázquez F. Impact of Augmented Reality on Assistance and Training in Industry 4.0: Qualitative Evaluation and Meta-Analysis. Applied Sciences. 2024; 14(11):4564. https://doi.org/10.3390/app14114564
Chicago/Turabian StyleMorales Méndez, Ginés, and Francisco del Cerro Velázquez. 2024. "Impact of Augmented Reality on Assistance and Training in Industry 4.0: Qualitative Evaluation and Meta-Analysis" Applied Sciences 14, no. 11: 4564. https://doi.org/10.3390/app14114564
APA StyleMorales Méndez, G., & del Cerro Velázquez, F. (2024). Impact of Augmented Reality on Assistance and Training in Industry 4.0: Qualitative Evaluation and Meta-Analysis. Applied Sciences, 14(11), 4564. https://doi.org/10.3390/app14114564

