Hierarchical Classification of Botnet Using Lightweight CNN
Abstract
1. Introduction
Contribution
- Our suggested method aims to enhance the efficiency of botnet attack classification on the Bot-IoT dataset by leveraging its inherent hierarchical structure.
- Additionally, the proposed CNN model is lightweight, demanding less memory and execution time, rendering it suitable for deployment on compact IoT devices.
- This approach is crucial in addressing the evolving IoT security landscape, as it introduces advanced hierarchical categorization algorithms. These algorithms facilitate more precise and nuanced identification of botnet activity
2. Related Work
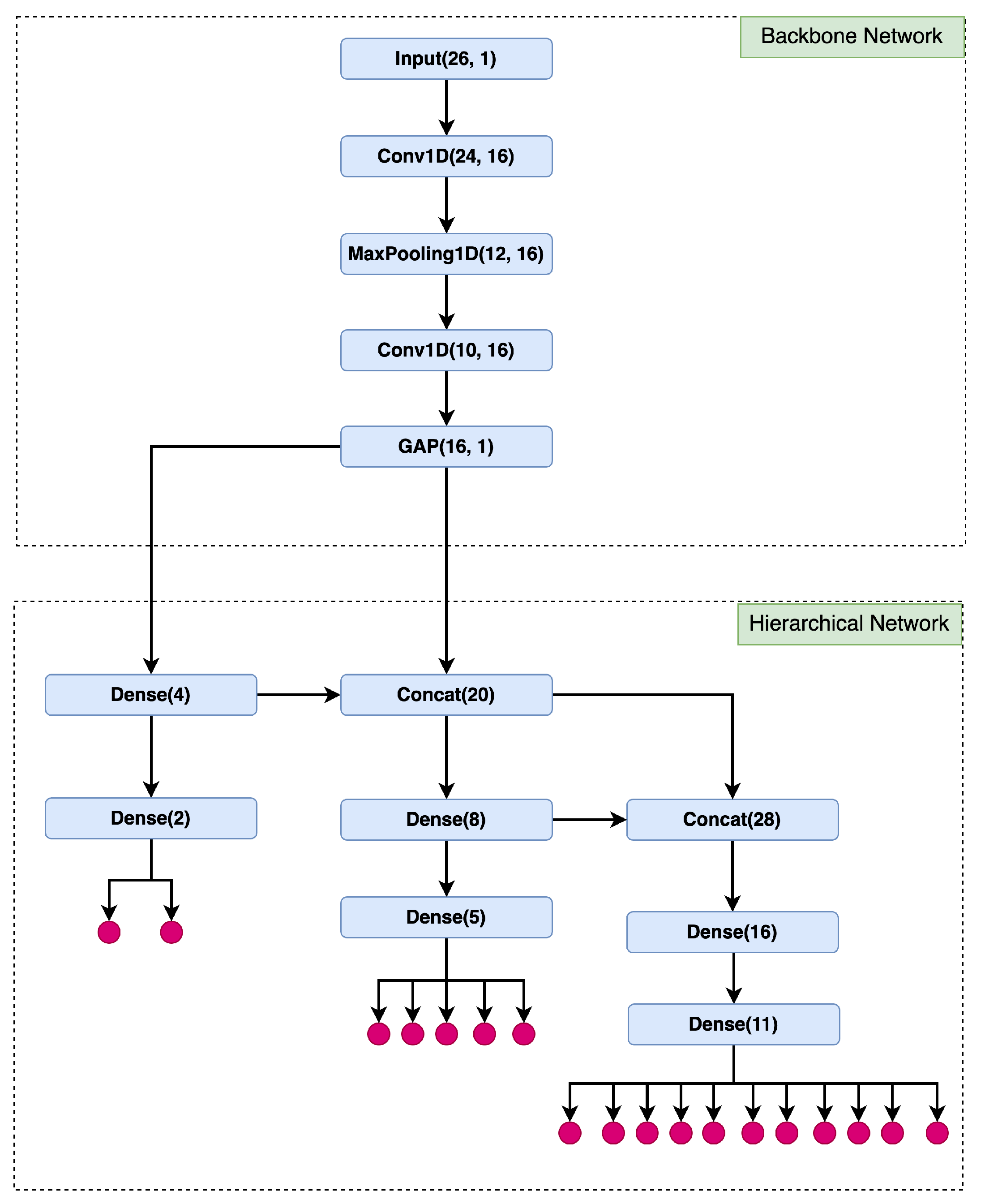
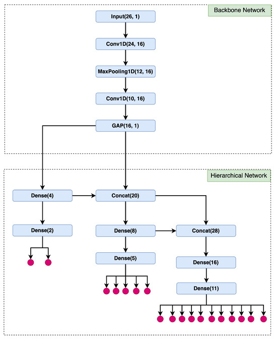
3. Materials and Method
| Algorithm 1 Data Preprocessing and Model Training |
|
3.1. Dataset
3.2. Proposed Approach
3.3. Evaluation Parameters
- Precision: This is also known as a positive predictive value, which measures the accuracy of positive predictions made by the model. It is calculated as the ratio of true positives to the sum of true positives and false positives as presented in Equation (12).
- Recall: This is also known as sensitivity or true positive rate, which measures the ability of the model to correctly identify all relevant instances in the dataset. It is calculated as the ratio of true positives to the sum of true positives and false negatives as presented in Equation (13).
- F1 score: This is the harmonic mean of precision and recall, providing a balance between the two metrics as presented in Equation (14). It is particularly useful when there is an uneven class distribution.
- Accuracy: This measures the overall correctness of the model by considering both true positives and true negatives. It is calculated as the ratio of correctly predicted instances (TP + TN) to the total number of instances as presented in Equation (15).
- Matthews correlation coefficient (MCC) [26]: This considers both true and false positives and negatives, making it a well-balanced measure suitable for scenarios where class imbalance. Ranging from −1 to +1, the MCC essentially represents a correlation coefficient. A value of +1 indicates a flawless prediction, 0 denotes an average random prediction, and −1 signifies an inverse prediction. The formula to calculate MCC is given in Equation (16).
- Cohen’s Kappa (k) [27]: This serves as a statistical metric for measuring inter-annotator agreement. This function calculates Cohen’s kappa, a score that quantifies the level of agreement between two annotators in a classification problem. The definition, as presented in Equation (17), involves , the empirical probability of agreement on the label assigned to any sample (the observed agreement ratio), and , the expected agreement when annotators assign labels randomly. Estimating utilizes a per-annotator empirical prior over the class labels.
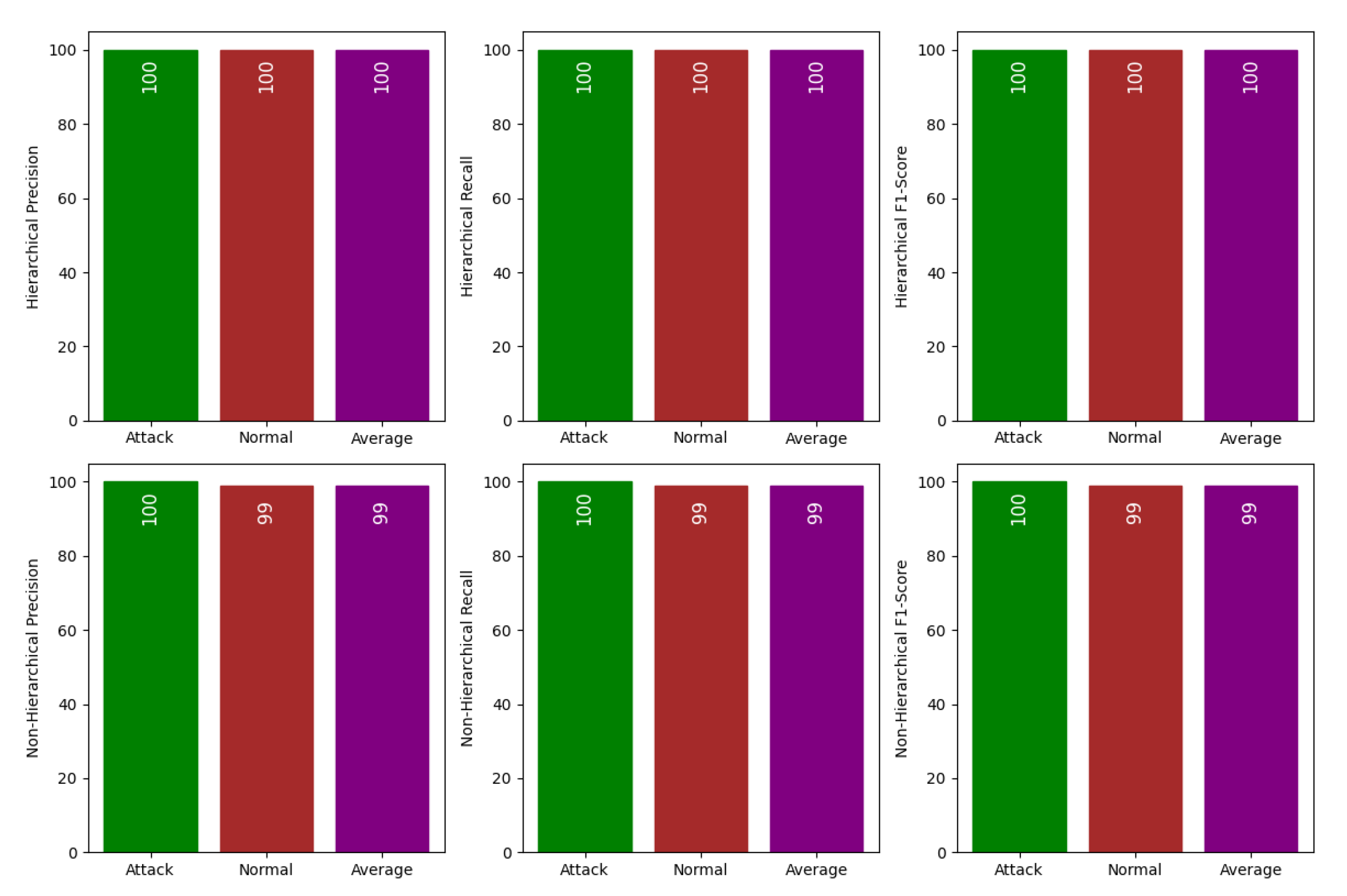
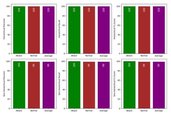
4. Experimental Results
Discussion
5. Conclusions
Author Contributions
Funding
Institutional Review Board Statement
Informed Consent Statement
Data Availability Statement
Conflicts of Interest
References
- Apostol, I.; Preda, M.; Nila, C.; Bica, I. IoT Botnet Anomaly Detection Using Unsupervised Deep Learning. Electronics 2021, 10, 1876. [Google Scholar] [CrossRef]
- Negera, W.G.; Schwenker, F.; Debelee, T.G.; Melaku, H.M.; Feyisa, D.W. Lightweight Model for Botnet Attack Detection in Software Defined Network-Orchestrated IoT. Appl. Sci. 2023, 13, 4699. [Google Scholar] [CrossRef]
- Wazzan, M.; Algazzawi, D.; Bamasaq, O.; Albeshri, A.; Cheng, L. Internet of Things Botnet Detection Approaches: Analysis and Recommendations for Future Research. Appl. Sci. 2021, 11, 5713. [Google Scholar] [CrossRef]
- Meidan, Y.; Bohadana, M.; Mathov, Y.; Mirsky, Y.; Shabtai, A.; Breitenbacher, D.; Elovici, Y. N-BaIoT—Network-Based Detection of IoT Botnet Attacks Using Deep Autoencoders. IEEE Pervasive Comput. 2018, 17, 12–22. [Google Scholar] [CrossRef]
- Sarica, A.K.; Angin, P. Explainable Security in SDN-Based IoT Networks. Sensors 2020, 20, 7326. [Google Scholar] [CrossRef] [PubMed]
- Wang, S.; Gomez, K.; Sithamparanathan, K.; Asghar, M.R.; Russello, G.; Zanna, P. Mitigating DDoS Attacks in SDN-Based IoT Networks Leveraging Secure Control and Data Plane Algorithm. Appl. Sci. 2021, 11, 929. [Google Scholar] [CrossRef]
- Shinan, K.; Alsubhi, K.; Alzahrani, A.; Ashraf, M.U. Machine Learning-Based Botnet Detection in Software-Defined Network: A Systematic Review. Symmetry 2021, 13, 866. [Google Scholar] [CrossRef]
- Wilhelm, T.; Andress, J. Sabotage. In Ninja Hacking; Elsevier: Amsterdam, The Netherlands, 2011; pp. 267–284. [Google Scholar] [CrossRef]
- Nguyen, T.G.; Phan, T.V.; Nguyen, B.T.; So-In, C.; Baig, Z.A.; Sanguanpong, S. SeArch: A Collaborative and Intelligent NIDS Architecture for SDN-Based Cloud IoT Networks. IEEE Access 2019, 7, 107678–107694. [Google Scholar] [CrossRef]
- Wei, C.; Xie, G.; Diao, Z. A lightweight deep learning framework for botnet detecting at the IoT edge. Comput. Secur. 2023, 129, 103195. [Google Scholar] [CrossRef]
- Negera, W.G.; Schwenker, F.; Debelee, T.G.; Melaku, H.M.; Ayano, Y.M. Review of botnet attack detection in SDN-enabled IoT Using machine learning. Sensors 2022, 22, 9837. [Google Scholar] [CrossRef] [PubMed]
- Nimbalkar, P.; Kshirsagar, D. Feature selection for intrusion detection system in Internet-of-Things (IoT). ICT Express 2021, 7, 177–181. [Google Scholar] [CrossRef]
- Liaqat, S.; Akhunzada, A.; Shaikh, F.S.; Giannetsos, A.; Jan, M.A. SDN orchestration to combat evolving cyber threats in Internet of Medical Things (IoMT). Comput. Commun. 2020, 160, 697–705. [Google Scholar] [CrossRef]
- Sinha, J.; Manollas, M. Efficient Deep CNN-BiLSTM Model for Network Intrusion Detection. In Proceedings of the 2020 3rd International Conference on Artificial Intelligence and Pattern Recognition, Xiamen, China, 26–28 June 2020. [Google Scholar]
- Ren, K.; Yuan, S.; Zhang, C.; Shi, Y.; Huang, Z. CANET: A hierarchical CNN-Attention model for Network Intrusion Detection. Comput. Commun. 2023, 205, 170–181. [Google Scholar] [CrossRef]
- Dina, A.S.; Siddique, A.; Manivannan, D. A deep learning approach for intrusion detection in Internet of Things using focal loss function. Internet Things 2023, 22, 100699. [Google Scholar] [CrossRef]
- Xu, B.; Sun, L.; Mao, X.; Ding, R.; Liu, C. IoT Intrusion Detection System Based on Machine Learning. Electronics 2023, 12, 4289. [Google Scholar] [CrossRef]
- Alosaimi, S.; Almutairi, S.M. An Intrusion Detection System Using BoT-IoT. Appl. Sci. 2023, 13, 5427. [Google Scholar] [CrossRef]
- Koroniotis, N.; Moustafa, N.; Sitnikova, E.; Turnbull, B. Towards the development of realistic botnet dataset in the Internet of Things for network forensic analytics: Bot-IoT dataset. Future Gener. Comput. Syst. 2019, 100, 779–796. [Google Scholar] [CrossRef]
- Shakhovska, N.; Izonin, I.; Melnykova, N. The hierarchical classifier for covid-19 resistance evaluation. Data 2021, 6, 6. [Google Scholar] [CrossRef]
- Zhou, J.; Ma, C.; Long, D.; Xu, G.; Ding, N.; Zhang, H.; Xie, P.; Liu, G. Hierarchy-aware global model for hierarchical text classification. In Proceedings of the 58th Annual Meeting of the Association for Computational Linguistics, Online, 5–10 July 2020; pp. 1106–1117. [Google Scholar]
- Izonin, I.; Tkachenko, R.; Mitoulis, S.A.; Faramarzi, A.; Tsmots, I.; Mashtalir, D. Machine learning for predicting energy efficiency of buildings: A small data approach. Procedia Comput. Sci. 2024, 231, 72–77. [Google Scholar] [CrossRef]
- Su, W.; Wang, J.; Lochovsky, F. Automatic hierarchical classification of structured deep web databases. In Proceedings of the Web Information Systems—WISE 2006: 7th International Conference on Web Information Systems Engineering, Wuhan, China, 23–26 October 2006; Proceedings 7. Springer: Berlin/Heidelberg, Germany, 2006; pp. 210–221. [Google Scholar]
- Gao, D.; Yang, W.; Zhou, H.; Wei, Y.; Hu, Y.; Wang, H. Deep hierarchical classification for category prediction in e-commerce system. arXiv 2020, arXiv:2005.06692. [Google Scholar]
- Fontenot, R.; Lazarus, J.; Rudick, P.; Sgambellone, A. Hierarchical Neural Networks (HNN): Using TensorFlow to build HNN. SMU Data Sci. Rev. 2022, 6, 4. [Google Scholar]
- Chicco, D.; Jurman, G. The advantages of the Matthews correlation coefficient (MCC) over F1 score and accuracy in binary classification evaluation. BMC Genom. 2020, 21, 6. [Google Scholar] [CrossRef] [PubMed]
- Artstein, R.; Poesio, M. Inter-coder agreement for computational linguistics. Comput. Linguist. 2008, 34, 555–596. [Google Scholar] [CrossRef]
- Ramezankhani, A.; Pournik, O.; Shahrabi, J.; Azizi, F.; Hadaegh, F.; Khalili, D. The impact of oversampling with SMOTE on the performance of 3 classifiers in prediction of type 2 diabetes. Med. Decis. Mak. 2016, 36, 137–144. [Google Scholar] [CrossRef] [PubMed]
- Fernández, A.; Garcia, S.; Herrera, F.; Chawla, N.V. SMOTE for learning from imbalanced data: Progress and challenges, marking the 15-year anniversary. J. Artif. Intell. Res. 2018, 61, 863–905. [Google Scholar] [CrossRef]
- Li, Y.; Su, X.; Riekki, J.; Kanter, T.; Rahmani, R. A SDN-based architecture for horizontal Internet of Things services. In Proceedings of the 2016 IEEE International Conference on Communications (ICC), Kuala Lumpur, Malaysia, 22–27 May 2016; IEEE: Piscataway, NJ, USA, 2016; pp. 1–7. [Google Scholar]
- Javeed, D.; Gao, T.; Saeed, M.S.; Kumar, P.; Kumar, R.; Jolfaei, A. A softwarized intrusion detection system for iot-enabled smart healthcare system. ACM Trans. Internet Technol. 2023, 1–18. [Google Scholar] [CrossRef]
- Kumar, P.; Kumar, R.; Aljuhani, A.; Javeed, D.; Jolfaei, A.; Islam, A.N. Digital twin-driven SDN for smart grid: A deep learning integrated blockchain for cybersecurity. Sol. Energy 2023, 263, 111921. [Google Scholar] [CrossRef]
- Kumar, R.; Aljuhani, A.; Javeed, D.; Kumar, P.; Islam, S.; Islam, A.N. Digital twins-enabled zero touch network: A smart contract and explainable AI integrated cybersecurity framework. Future Gener. Comput. Syst. 2024, 156, 191–205. [Google Scholar] [CrossRef]











| Algorithm | Layers | Output Shape | Kernel | AF |
|---|---|---|---|---|
| CNN-GAP Backbone | Conv Layer | (26, 16) | (3, 3) | tanh |
| MaxPooling | (13, 16) | (2, 2) | - | |
| Conv Layer | (13, 16) | (3, 3) | tanh | |
| GAP Layer | (1, 16) | - | - |
| Hyper-Parameters | Possible Values | Optimal Values |
|---|---|---|
| Activation Function | ReLu, Leaky ReLu, tanh | tanh |
| Batch size | 8, 16, 32, 64, 128 | 32 |
| Initial learning rate | 0.01, 0.001, 0.0001 | 0.001 |
| Optimizer | SGD, RMSprop, Adam | Adam |
| Metrics | Level-1 | Level-2 | Level-3 |
|---|---|---|---|
| (2-Classes) | (5-Classes) | (11-Classes) | |
| MCC | 0.992 | 1.00 | 0.998 |
| K | 0.992 | 1.00 | 0.998 |
| Methods | Accuracy | Precision | Recall | F1 |
|---|---|---|---|---|
| LSTM [18] | 99.74194 | 99.991036 | 99.750848 | 99.8708 |
| Decision Tree [18] | 100 | 100 | 100 | 100 |
| Proposed | 100 | 100 | 100 | 100 |
Disclaimer/Publisher’s Note: The statements, opinions and data contained in all publications are solely those of the individual author(s) and contributor(s) and not of MDPI and/or the editor(s). MDPI and/or the editor(s) disclaim responsibility for any injury to people or property resulting from any ideas, methods, instructions or products referred to in the content. |
© 2024 by the authors. Licensee MDPI, Basel, Switzerland. This article is an open access article distributed under the terms and conditions of the Creative Commons Attribution (CC BY) license (https://creativecommons.org/licenses/by/4.0/).
Share and Cite
Negera, W.G.; Schwenker, F.; Feyisa, D.W.; Debelee, T.G.; Melaku, H.M. Hierarchical Classification of Botnet Using Lightweight CNN. Appl. Sci. 2024, 14, 3966. https://doi.org/10.3390/app14103966
Negera WG, Schwenker F, Feyisa DW, Debelee TG, Melaku HM. Hierarchical Classification of Botnet Using Lightweight CNN. Applied Sciences. 2024; 14(10):3966. https://doi.org/10.3390/app14103966
Chicago/Turabian StyleNegera, Worku Gachena, Friedhelm Schwenker, Degaga Wolde Feyisa, Taye Girma Debelee, and Henock Mulugeta Melaku. 2024. "Hierarchical Classification of Botnet Using Lightweight CNN" Applied Sciences 14, no. 10: 3966. https://doi.org/10.3390/app14103966
APA StyleNegera, W. G., Schwenker, F., Feyisa, D. W., Debelee, T. G., & Melaku, H. M. (2024). Hierarchical Classification of Botnet Using Lightweight CNN. Applied Sciences, 14(10), 3966. https://doi.org/10.3390/app14103966

