Immersive Virtual Reality Application for Rehabilitation in Unilateral Spatial Neglect: A Promising New Frontier in Post-Stroke Rehabilitation
Abstract
1. Introduction
2. Materials and Methods
2.1. Conventional Rehabilitation Methods
2.2. Methods of Minimalization of VR Risks
2.3. Identify the Main Objectives of the Application
3. Results and Discussion
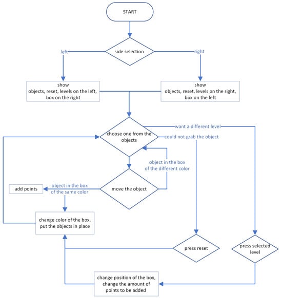
3.1. Created VR Application for Rehabilitation
3.1.1. Basis of the Application
3.1.2. Components Providing Proper Rehabilitation
3.1.3. Motivation Enhancement
3.1.4. Minimization of Cybersickness
3.2. Game Evaluation by Medical Experts
3.3. Studies Involving Post-Stroke Individuals
3.3.1. Cybersickness Incidents
3.3.2. Study Results and Further Development
4. Conclusions
Author Contributions
Funding
Institutional Review Board Statement
Informed Consent Statement
Data Availability Statement
Acknowledgments
Conflicts of Interest
Abbreviations
| USN | Unilateral spatial neglect |
| VR | Virtual reality |
| HMD | Head-mounted device |
| FOV | Field of view |
| FPS | Frames per second |
References
- Kuriakose, D.; Xiao, Z. Pathophysiology and treatment of stroke: Present status and future perspectives. Int. J. Mol. Sci. 2020, 21, 7609. [Google Scholar] [CrossRef] [PubMed]
- Feigin, V.L.; Brainin, M.; Norrving, B.; Martins, S.; Sacco, R.L.; Hacke, W.; Lindsay, P. World Stroke Organization (WSO): Global stroke fact sheet 2022. Int. J. Stroke 2022, 17, 18–29. [Google Scholar] [CrossRef] [PubMed]
- Arienti, C.; Lazzarini, S.G.; Pollock, A.; Negrini, S. Rehabilitation interventions for improving balance following stroke: An overview of systematic reviews. PLoS ONE 2019, 14, e0219781. [Google Scholar] [CrossRef] [PubMed]
- Wafa, H.A.; Wolfe, C.D.; Emmett, E.; Roth, G.A.; Johnson, C.O.; Wang, Y. Burden of stroke in Europe: Thirty-year projections of incidence, prevalence, deaths, and disability-adjusted life years. Stroke 2020, 51, 2418–2427. [Google Scholar] [CrossRef] [PubMed]
- Walker, M.F.; Hoffmann, T.C.; Brady, M.C.; Dean, C.M.; Eng, J.J.; Farrin, A.J.; Watkins, C.L. Improving the development, monitoring and reporting of stroke rehabilitation research: Consensus-based core recommendations from the stroke recovery and rehabilitation roundtable. Int. J. Stroke 2017, 12, 472–479. [Google Scholar] [CrossRef] [PubMed]
- Gammeri, R.; Iacono, C.; Ricci, R.; Salatino, A. Unilateral spatial neglect after stroke: Current insights. Neuropsychiatr. Dis. Treat. 2020, 16, 131–152. [Google Scholar] [CrossRef]
- Choi, H.S.; Shin, W.S.; Bang, D.H. Application of digital practice to improve head movement, visual perception and activities of daily living for subacute stroke patients with unilateral spatial neglect: Preliminary results of a single-blinded, randomized controlled trial. Medicine 2021, 100, e24637. [Google Scholar] [CrossRef]
- Heilman, K.M.; Watson, R.T.; Valenstein, E. Neglect I: Clinical and anatomic issues. In Patient-Based Approaches to Cognitive Neuroscience; Farah, M.J., Feinberg, T.E., Eds.; MIT Press: Cambridge, MA, USA, 2000; pp. 115–123. [Google Scholar]
- Gillen, R.W.; Harmon, E.Y.; Weil, B.; Fusco-Gessick, B.; Novak, P.P.; Barrett, A.M. Prism Adaptation Treatment of Spatial Neglect: Feasibility During Inpatient Rehabilitation and Identification of Patients Most Likely to Benefit. Front. Neurol. 2022, 13, 803312. [Google Scholar] [CrossRef]
- Hammerbeck, U.; Gittins, M.; Vail, A.; Paley, L.; Tyson, S.F.; Bowen, A. Spatial neglect in stroke: Identification, disease process and association with outcome during inpatient rehabilitation. Brain Sci. 2019, 9, 374. [Google Scholar] [CrossRef]
- Nijboer, T.; Van de Port, I.; Schepers, V.; Post, M.; Visser-Meily, A. Predicting functional outcome after stroke: The influence of neglect on basic activities in daily living. Front. Hum. Neurosci. 2013, 7, 182. [Google Scholar] [CrossRef]
- Hebert, D.; Lindsay, M.P.; McIntyre, A.; Kirton, A.; Rumney, P.G.; Bagg, S.; Teasell, R. Canadian stroke best practice recommendations: Stroke rehabilitation practice guidelines, update 2015. Int. J. Stroke 2016, 11, 459–484. [Google Scholar] [CrossRef] [PubMed]
- Keshner, E.A.; Weiss, P.T.; Geifman, D.; Raban, D. Tracking the evolution of virtual reality applications to rehabilitation as a field of study. J. Neuroeng. Rehabil. 2019, 16, 76. [Google Scholar] [CrossRef]
- Fan, T.; Wang, X.; Song, X.; Zhao, G.; Zhang, Z. Research Status and Emerging Trends in Virtual Reality Rehabilitation: Bibliometric and Knowledge Graph Study. JMIR Serious Games 2023, 11, e41091. [Google Scholar] [CrossRef] [PubMed]
- Aderinto, N.; Olatunji, G.; Abdulbasit, M.O.; Edun, M.; Aboderin, G.; Egbunu, E. Exploring the efficacy of virtual reality-based rehabilitation in stroke: A narrative review of current evidence. Ann. Med. 2023, 55, 2285907. [Google Scholar] [CrossRef]
- Asadzadeh, A.; Samad-Soltani, T.; Salahzadeh, Z.; Rezaei-Hachesu, P. Effectiveness of virtual reality-based exercise therapy in rehabilitation: A scoping review. Inform. Med. Unlocked 2021, 24, 100562. [Google Scholar] [CrossRef]
- Kwon, S.H.; Park, J.K.; Koh, Y.H. A systematic review and meta-analysis on the effect of virtual reality-based rehabilitation for people with Parkinson’s disease. J. Neuroeng. Rehabil. 2023, 20, 94. [Google Scholar] [CrossRef] [PubMed]
- Smith, V.; Warty, R.R.; Sursas, J.A.; Payne, O.; Nair, A.; Krishnan, S.; Vollenhoven, B. The effectiveness of virtual reality in managing acute pain and anxiety for medical inpatients: Systematic review. J. Med. Internet Res. 2020, 22, e17980. [Google Scholar] [CrossRef]
- Elaraby, A.E.R.; Shahien, M.; Jahan, A.M.; Etoom, M.; Bekhet, A.H. The Efficacy of Virtual Reality Training in the Rehabilitation of Orthopedic Ankle Injuries: A Systematic Review and Meta-analysis. Adv. Rehabil. Sci. Pract. 2023, 12, 11795727231151636. [Google Scholar] [CrossRef]
- Wang, J.; Shi, R.; Zheng, W.; Xie, W.; Kao, D.; Liang, H.N. Effect of Frame Rate on User Experience, Performance, and Simulator Sickness in Virtual Reality. IEEE Trans. Vis. Comput. Graph. 2023, 29, 2478–2488. [Google Scholar] [CrossRef]
- Tokgöz, P.; Wähnert, D.; Elsner, A.; Schack, T.; Cienfuegos, Tellez, M.A.; Conrad, J.; Dockweiler, C. Virtual Reality for Upper Extremity Rehabilitation—A Prospective Pilot Study. Healthcare 2023, 11, 1498. [Google Scholar] [CrossRef]
- Dordevic, M.; Maile, O.; Das, A.; Kundu, S.; Haun, C.; Baier, B.; Müller, N.G. A Comparison of Immersive vs. Non-Immersive Virtual Reality Exercises for the Upper Limb: A Functional Near-Infrared Spectroscopy Pilot Study with Healthy Participants. J. Clin. Med. 2023, 12, 5781. [Google Scholar] [CrossRef]
- Fusco, A.; Tieri, G. Challenges and perspectives for clinical applications of immersive and non-immersive virtual reality. J. Clin. Med. 2022, 11, 4540. [Google Scholar] [CrossRef]
- Peng, Q.C.; Yin, L.; Cao, Y. Effectiveness of virtual reality in the rehabilitation of motor function of patients with subacute stroke: A meta-analysis. Front. Neurol. 2021, 12, 639535. [Google Scholar] [CrossRef] [PubMed]
- Schiza, E.; Matsangidou, M.; Neokleous, K.; Pattichis, C.S. Virtual reality applications for neurological disease: A review. Front. Robot. AI 2019, 6, 100. [Google Scholar] [CrossRef]
- Lv, Z.; Guo, J. Virtual reality neurorehabilitation. Int. J. Ment. Health Promot. 2022, 24, 287–310. [Google Scholar] [CrossRef]
- Georgiev, D.D.; Georgieva, I.; Gong, Z.; Nanjappan, V.; Georgiev, G.V. Virtual reality for neurorehabilitation and cognitive enhancement. Brain Sci. 2021, 11, 221. [Google Scholar] [CrossRef]
- Xie, H.; Zhang, H.; Liang, H.; Fan, H.; Zhou, J.; Lo, W.L.A.; Li, L. A novel glasses-free virtual reality rehabilitation system on improving upper limb motor function among patients with stroke: A feasibility pilot study. Med. Nov. Technol. Devices 2021, 11, 100069. [Google Scholar] [CrossRef]
- Maggio, M.G.; Maresca, G.; De Luca, R.; Stagnitti, M.C.; Porcari, B.; Ferrera, M.C.; Calabrò, R.S. The growing use of virtual reality in cognitive rehabilitation: Fact, fake or vision? A scoping review. J. Natl. Med. Assoc. 2019, 111, 457–463. [Google Scholar] [CrossRef]
- Corbetta, D.; Imeri, F.; Gatti, R. Rehabilitation that incorporated virtual reality is more effective for improving walking speed, balance and mobility after stroke: A systematic review. J. Physiother. 2015, 61, 117–124. [Google Scholar] [CrossRef]
- Omlor, A.J.; Schwärzel, L.S.; Bewarder, M.; Casper, M.; Damm, E.; Danziger, G.; Lepper, P.M. Comparison of immersive and non-immersive virtual reality videos as substitute for in-hospital teaching during coronavirus lockdown: A survey with graduate medical students in Germany. Med. Educ. Online 2022, 27, 2101417. [Google Scholar] [CrossRef]
- Ventura, S.; Brivio, E.; Riva, G.; Baños, R.M. Immersive versus non-immersive experience: Exploring the feasibility of memory assessment through 360 technology. Front. Psychol. 2019, 10, 2509. [Google Scholar] [CrossRef] [PubMed]
- Plummer, P.; Morris, M.E.; Dunai, J. Assessment of unilateral neglect. Phys. Ther. 2003, 83, 732–740. [Google Scholar] [CrossRef]
- Mainetti, R.; Sedda, A.; Ronchetti, M.; Bottini, G.; Borghese, N.A. Duckneglect: Video-games based neglect rehabilitation. Technol. Health Care 2013, 21, 97–111. [Google Scholar] [CrossRef] [PubMed]
- Fordell, H.; Bodin, K.; Eklund, A.; Malm, J. RehAtt–scanning training for neglect enhanced by multi-sensory stimulation in Virtual Reality. Top. Stroke Rehabil. 2016, 23, 191–199. [Google Scholar] [CrossRef] [PubMed]
- Wang, C.; Kong, J.; Qi, H. Areas of Research Focus and Trends in the Research on the Application of VR in Rehabilitation Medicine. Healthcare 2023, 11, 2056. [Google Scholar] [CrossRef] [PubMed]
- Ramaseri Chandra, A.N.; El Jamiy, F.; Reza, H. A systematic survey on cybersickness in virtual environments. Computers 2022, 11, 51. [Google Scholar] [CrossRef]
- Drew, S.A.; Awad, M.F.; Armendariz, J.A.; Gabay, B.; Lachica, I.J.; Hinkel-Lipsker, J.W. The trade-off of virtual reality training for dart throwing: A facilitation of perceptual-motor learning with a detriment to performance. Front. Sport. Act. Living 2020, 2, 59. [Google Scholar] [CrossRef]
- Curry, C.; Li, R.; Peterson, N.; Stoffregen, T.A. Cybersickness in virtual reality head-mounted displays: Examining the influence of sex differences and vehicle control. Int. J. Hum.—Comput. Interact. 2020, 36, 1161–1167. [Google Scholar] [CrossRef]
- Munafo, J.; Diedrick, M.; Stoffregen, T.A. The virtual reality head-mounted display Oculus Rift induces motion sickness and is sexist in its effects. Exp. Brain Res. 2017, 235, 889–901. [Google Scholar] [CrossRef]
- Kim, H.; Kim, D.J.; Chung, W.H.; Park, K.A.; Kim, J.D.; Kim, D.; Jeon, H.J. Clinical predictors of cybersickness in virtual reality (VR) among highly stressed people. Sci. Rep. 2021, 11, 12139. [Google Scholar] [CrossRef]
- Yildirim, C. Don’t make me sick: Investigating the incidence of cybersickness in commercial virtual reality headsets. Virtual Real. 2020, 24, 231–239. [Google Scholar] [CrossRef]
- Li, K.; Malhotra, P.A. Spatial neglect. Pract. Neurol. 2015, 15, 333–339. [Google Scholar] [CrossRef] [PubMed]
- Toglia, J.; Chen, P. Spatial exploration strategy training for spatial neglect: A pilot study. Neuropsychol. Rehabil. 2022, 32, 792–813. [Google Scholar] [CrossRef]
- Spaccavento, S.; Cellamare, F.; Cafforio, E.; Loverre, A.; Craca, A. Efficacy of visual-scanning training and prism adaptation for neglect rehabilitation. Appl. Neuropsychol. Adult 2016, 23, 313–321. [Google Scholar] [CrossRef] [PubMed]
- Mane, R.; Chouhan, T.; Guan, C. BCI for stroke rehabilitation: Motor and beyond. J. Neural Eng. 2020, 17, 041001. [Google Scholar] [CrossRef] [PubMed]
- Bailey, M.J.; Riddoch, M.J.; Crome, P. Treatment of visual neglect in elderly patients with stroke: A single-subject series using either a scanning and cueing strategy or a left-limb activation strategy. Phys. Ther. 2002, 82, 782–797. [Google Scholar] [CrossRef] [PubMed]
- Polanowska, K.; Seniow, J.; Paprot, E.; Leśniak, M.; Członkowska, A. Left-hand somatosensory stimulation combined with visual scanning training in rehabilitation for post-stroke hemineglect: A randomised, double-blind study. Neuropsychol. Rehabil. 2009, 19, 364–382. [Google Scholar] [CrossRef] [PubMed]
- Ang, S.; Quarles, J. Reduction of cybersickness in head mounted displays use: A systematic review and taxonomy of current strategies. Front. Virtual Real. 2023, 4, 1027552. [Google Scholar] [CrossRef]
- Park, J.S.; Jung, Y.J.; Lee, G. Virtual reality-based cognitive–motor rehabilitation in older adults with mild cognitive impairment: A randomized controlled study on motivation and cognitive function. Healthcare 2020, 8, 335. [Google Scholar] [CrossRef]
- Winter, C.; Kern, F.; Gall, D.; Latoschik, M.E.; Pauli, P.; Käthner, I. Immersive virtual reality during gait rehabilitation increases walking speed and motivation: A usability evaluation with healthy participants and patients with multiple sclerosis and stroke. J. Neuroeng. Rehabil. 2021, 18, 68. [Google Scholar] [CrossRef]
- Kern, F.; Winter, C.; Gall, D.; Käthner, I.; Pauli, P.; Latoschik, M.E. Immersive virtual reality and gamification within procedurally generated environments to increase motivation during gait rehabilitation. In Proceedings of the 2019 IEEE Conference on Virtual Reality and 3D User Interfaces (VR), Osaka, Japan, 23–27 March 2019; pp. 500–509. [Google Scholar]
- Dias, P.; Silva, R.; Amorim, P.; Lains, J.; Roque, E.; Serôdio, I.; Santos, B.S. Using virtual reality to increase motivation in poststroke rehabilitation. IEEE Comput. Graph. Appl. 2019, 39, 64–70. [Google Scholar] [CrossRef] [PubMed]
- Porcino, T.; Trevisan, D.; Clua, E. Minimizing cybersickness in head-mounted display systems: Causes and strategies review. In Proceedings of the 2020 22nd Symposium on Virtual and Augmented Reality (SVR), Porto de Galinhas, Brazil, 7–10 November 2020; pp. 154–163. [Google Scholar]
- Demeco, A.; Zola, L.; Frizziero, A.; Martini, C.; Palumbo, A.; Foresti, R.; Costantino, C. Immersive virtual reality in post-stroke rehabilitation: A systematic review. Sensors 2023, 23, 1712. [Google Scholar] [CrossRef] [PubMed]
- Ekman, U.; Fordell, H.; Eriksson, J.; Lenfeldt, N.; Wåhlin, A.; Eklund, A.; Malm, J. Increase of frontal neuronal activity in chronic neglect after training in virtual reality. Acta Neurol. Scand. 2018, 138, 284–292. [Google Scholar] [CrossRef] [PubMed]
- Wåhlin, A.; Fordell, H.; Ekman, U.; Lenfeldt, N.; Malm, J. Rehabilitation in chronic spatial neglect strengthens resting-state connectivity. Acta Neurol. Scand. 2019, 139, 254–259. [Google Scholar] [CrossRef]



| Age | Disease Unit | Daily Therapy Time | Number of Therapy Days | Side Effects | Patient Comments | |
|---|---|---|---|---|---|---|
| Patient 1 | 59 | ischemic stroke | 10 min | 20 | none | patient notices increased muscle strength |
| Patient 2 | 64 | ischemic stroke | 10 min | 20 | none | patient notices a faster response and smoother movement |
| Patient 3 | 64 | ischemic stroke | 10 min | 20 | none | patient notices a faster response |
| Patient 4 | 72 | ischemic stroke | 10 min/5 min | 3 1/17 2 | dizziness, which resolved after reducing the daily treatment time | patient notices smoother movement |
| Patient 5 | 68 | ischemic stroke | 10 min/5 min | 2 1/3 2 | dizziness and nausea, which did not subside when the daily therapy time was reduced, leading to the discontinuation of therapy | n/a |
Disclaimer/Publisher’s Note: The statements, opinions and data contained in all publications are solely those of the individual author(s) and contributor(s) and not of MDPI and/or the editor(s). MDPI and/or the editor(s) disclaim responsibility for any injury to people or property resulting from any ideas, methods, instructions or products referred to in the content. |
© 2024 by the authors. Licensee MDPI, Basel, Switzerland. This article is an open access article distributed under the terms and conditions of the Creative Commons Attribution (CC BY) license (https://creativecommons.org/licenses/by/4.0/).
Share and Cite
Matys-Popielska, K.; Popielski, K.; Matys, P.; Sibilska-Mroziewicz, A. Immersive Virtual Reality Application for Rehabilitation in Unilateral Spatial Neglect: A Promising New Frontier in Post-Stroke Rehabilitation. Appl. Sci. 2024, 14, 425. https://doi.org/10.3390/app14010425
Matys-Popielska K, Popielski K, Matys P, Sibilska-Mroziewicz A. Immersive Virtual Reality Application for Rehabilitation in Unilateral Spatial Neglect: A Promising New Frontier in Post-Stroke Rehabilitation. Applied Sciences. 2024; 14(1):425. https://doi.org/10.3390/app14010425
Chicago/Turabian StyleMatys-Popielska, Katarzyna, Krzysztof Popielski, Paulina Matys, and Anna Sibilska-Mroziewicz. 2024. "Immersive Virtual Reality Application for Rehabilitation in Unilateral Spatial Neglect: A Promising New Frontier in Post-Stroke Rehabilitation" Applied Sciences 14, no. 1: 425. https://doi.org/10.3390/app14010425
APA StyleMatys-Popielska, K., Popielski, K., Matys, P., & Sibilska-Mroziewicz, A. (2024). Immersive Virtual Reality Application for Rehabilitation in Unilateral Spatial Neglect: A Promising New Frontier in Post-Stroke Rehabilitation. Applied Sciences, 14(1), 425. https://doi.org/10.3390/app14010425

