Ontology-Based Architecture Process of System-of-Systems: From Capability Development to Operational Modeling
Abstract
1. Introduction
2. Related Work
2.1. Architecture Framework
2.2. SoS Architecture Development
2.3. Ontology
3. Development of SoS Metamodels and Ontologies
3.1. Mission-Centric SoS Metamodel Based on DMM
3.2. OWL-Based Representation of SoS Metamodel
3.3. Extending SoS Ontologies Based on Flow
3.3.1. Rationale and Related Concepts
- How to identify the general and specialized elements of the generalization relationship in the strategic domain?
- How to identify the context flow in the operational domain based on the capability analysis?
- How to identify the edge flow’s source, target, and swimlanes?
3.3.2. SoS Capability Ontology (SoSCO)
3.3.3. SoS Operational Ontology (SoSOO)
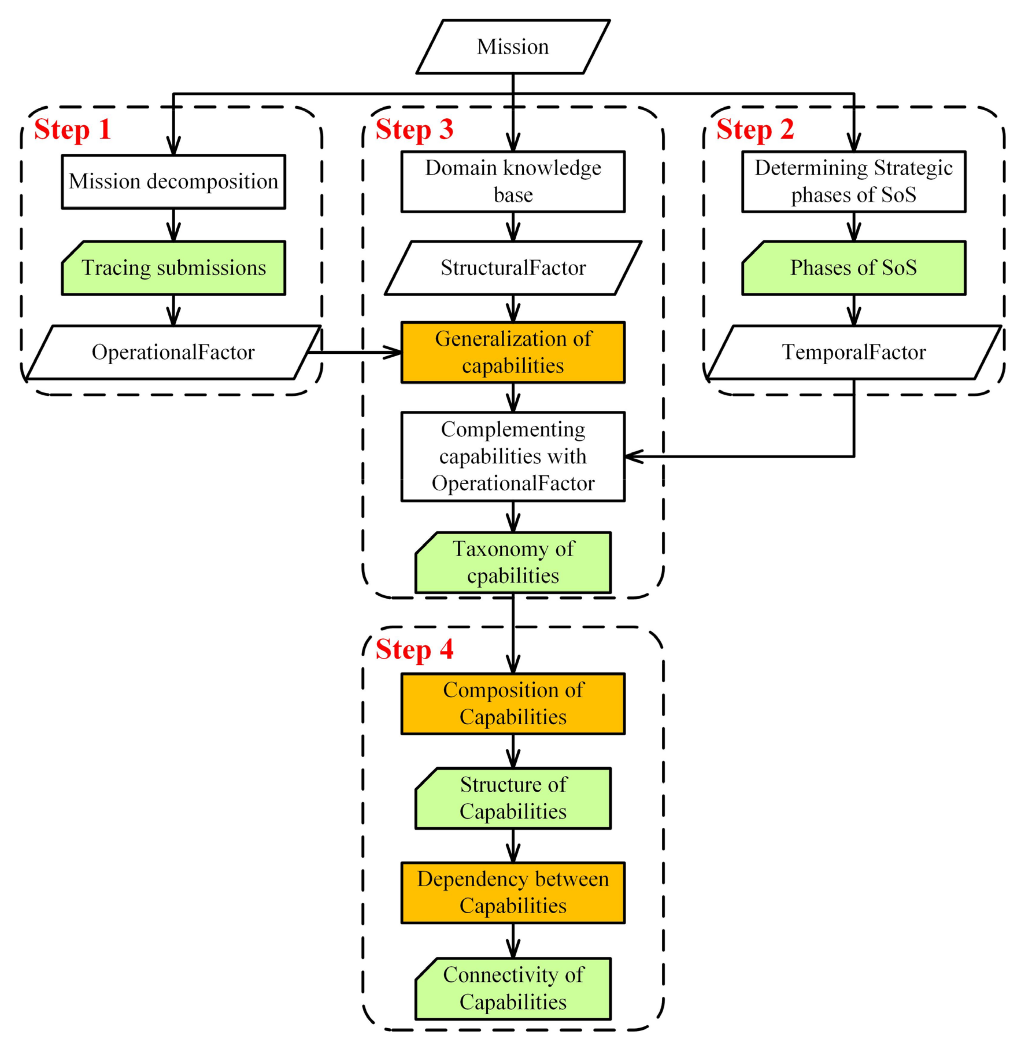
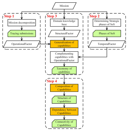
4. SoSCO-Based Architectural Steps and Application Example
4.1. Step 1: Identify Operational Factors with Requirement Analysis
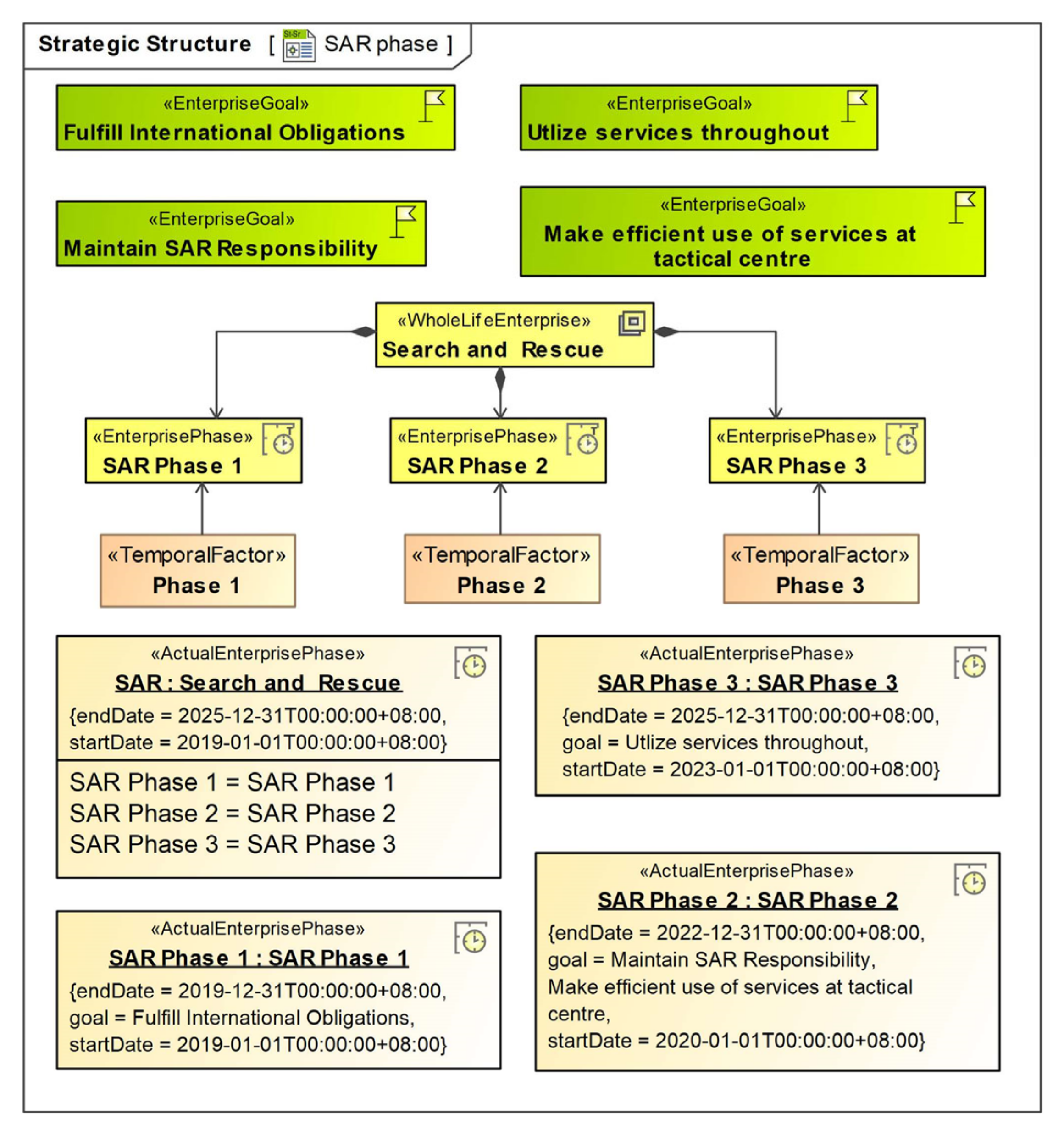
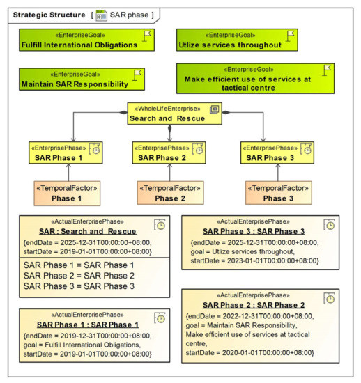
4.2. Step 2: Identify Temporal Factors with Visions and Goals
4.3. Step 3: Define Capabilities Based on Factors
4.4. Step 4: Organize Capabilities Based on Their Relationships
5. SoSOO-Based Architectural Steps and Application Example
5.1. Step 1: Bridge Strategic Domain and Operational Domain by Structural Elements
- Use the depth-first search (DFS) algorithm to search for each capability through dependency until the one that does not depend on any other capability is found.
- Cycle from the deepest to the shallowest capabilities and supplement the context of capabilities by adding the required OperationalPerformer and OperationalContext between performers. Note that the OperationalContext only schematically conveys data/control without an explicit type.
- When the complement process returns to the outermost capabilities (i.e., those not relied upon by any other capability), list the performers of these capabilities according to the specific operational scenario.
- Because the OperationalPerformer for different capabilities may overlap, merge the above performers and arbitrary connection flows to obtain a high-level operational concept that can be represented as a picture to facilitate understanding of the SoS context.
5.2. Step 2: Organize Operational Performers Based on Their Relationships
5.3. Step 3: Capture Structural Flows among Performers
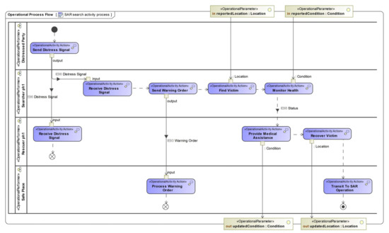
5.4. Step 4: Bridge Strategic and Operational Domains by Behavioral Elements
5.5. Step 5: Capture Behavioral Flows among Activities Based on the Synthesis Method
- Transforming performers from the Op-Sr view into the heads of partitions within the SysML activity diagram (ACT) to group all actions (usage of activities) performed by the same performers.
- Transforming activities from the Op-Pr view into actions contained in the partitions of the ACT.
- Representing operational connectors from the Op-Cn view by object flows (full lines) between the partitions in the ACT. Control flows (dashed lines) within each partition should be informed by domain knowledge.
6. Discussion
7. Conclusions
- The metamodel for the SoS is customized using the UAF DMM, which provides a comprehensive view of the mission from both structural and behavioral perspectives. Mapping rules are then proposed to enable the construction of an ontology from the metamodels, thereby enhancing the semantics for developing SoS architecture.
- The proposed SoSCO and SoSOO rely on the relationships and flows between architectural elements, thus enabling a shared comprehension of the strategic and operational architectures of the SoS.
- The detailed modeling steps of SoS strategic and operational architectures provide a structured approach to defining capabilities, bridging strategic and operational domains, and identifying the behavioral process of operational activities. These steps enable the selection and construction order of architecture views for AFs during early design.
Author Contributions
Funding
Institutional Review Board Statement
Informed Consent Statement
Data Availability Statement
Conflicts of Interest
References
- Maier, M.W. Architecting principles of systems-of-systems. In Proceedings of the 6th International Symposium, Chiang Mai, Thailand, 14–17 October 1996. [Google Scholar]
- Nielsen, C.B.; Larsen, P.G.; Fitzgerald, J.; Woodcock, J.; Peleska, J. Systems of Systems Engineering: Basic Concepts, Model-Based Techniques, and Research Directions. ACM Comput. Surv. 2015, 48, 1–41. [Google Scholar] [CrossRef]
- OUSD (AT&L). Systems Engineering Guide for Systems of Systems; Pentagon: Washington, DC, USA, 2008. [Google Scholar]
- DeLaurentis, D.A.; Crossley, W.A.; Mane, M. Taxonomy to guide systems-of-systems decision-making in air transportation problems. J. Aircr. 2011, 48, 760–770. [Google Scholar] [CrossRef]
- Okami, S.; Kohtake, N. Transitional complexity of health information system of systems: Managing by the engineering systems multiple-domain modeling approach. IEEE Syst. J. 2017, 13, 952–963. [Google Scholar] [CrossRef]
- Fang, Z. System-of-Systems Architecture Selection: A Survey of Issues, Methods, and Opportunities. IEEE Syst. J. 2021, 16, 4768–4779. [Google Scholar] [CrossRef]
- ISO/IEC/IEEE 42010; Systems and Software Engineering–Architecture Description. ISO/IEC/IEEE: Geneva, Switzerland, 2011; Volume 2011, pp. 1–46.
- U.S. Department of Defense. DoD Architecture Framework (DoDAF) ver 2.02. Available online: https://dodcio.defense.gov/Library/DoD-Architecture-Framework/ (accessed on 17 February 2023).
- DeLaurentis, D.; Raz, A.; Guariniello, C. MBSE for System-of-Systems. In Handbook of Model-Based Systems Engineering; Madni, A.M., Augustine, N., Sievers, M., Eds.; Springer International Publishing: Cham, Switzerland, 2020; pp. 1–29. [Google Scholar]
- Shirvani, F.; Beydoun, G.; Perez, P.; Scott, W.; Campbell, P. An Architecture Framework Approach for Complex Transport Projects. Inf. Syst. Front. 2021, 23, 575–595. [Google Scholar] [CrossRef]
- INCOSE. INCOSE Systems Engineering Handbook: A Guide for System Life Cycle Processes and Activities; INCOSE: San Diego, CA, USA, 2015. [Google Scholar]
- Lock, R.; Sommerville, I. Modelling and analysis of socio-technical system of systems. In Proceedings of the 2010 15th IEEE International Conference on Engineering of Complex Computer Systems, Oxford, UK, 22–26 March 2010; pp. 224–232. [Google Scholar]
- Fang, Z.; Jin, W. Exploring Decision Patterns for Supporting DoDAF based Architecture Design. In Proceedings of the 2022 IEEE International Conference on Systems, Man, and Cybernetics (SMC), Prague, Czech Republic, 9–12 October 2022; pp. 2993–2999. [Google Scholar]
- OMG. Systems Modeling Language Specification Version 1.6. Available online: https://www.omg.org/spec/SysML/1.6 (accessed on 22 April 2023).
- Fitzgerald, J.; Larsen, P.G.; Woodcock, J. Modelling and Analysis Technology for Systems of Systems Engineering: Research Challenges; INCOSE: San Diego, CA, USA, 2012. [Google Scholar]
- Object Management Group. Unified Architecture Framework (UAF) Domain Metamodel v1.1. Available online: https://www.omg.org/spec/UAF/1.1/DMM/PDF (accessed on 17 February 2023).
- Wardhana, H.; Ashari, A.; Sari, A.K. Transformation of SysML Requirement Diagram into OWL Ontologies. Int. J. Adv. Comput. Sci. Appl. 2020, 11, 106–114. [Google Scholar] [CrossRef]
- Knöös Franzén, L.; Staack, I.; Krus, P.; Jouannet, C.; Amadori, K. A Breakdown of System of Systems Needs Using Architecture Frameworks, Ontologies and Description Logic Reasoning. Aerospace 2021, 8, 118. [Google Scholar] [CrossRef]
- Lin, J.; Fox, M.S.; Bilgic, T. A requirement ontology for engineering design. Concurr. Eng. Res. Appl. 1996, 4, 279–291. [Google Scholar] [CrossRef]
- Bermudez-Edo, M.; Elsaleh, T.; Barnaghi, P.; Taylor, K. IoT-Lite: A lightweight semantic model for the Internet of Things. In Proceedings of the 2016 INTL IEEE Conferences on Ubiquitous Intelligence & Computing, Advanced and Trusted Computing, Scalable Computing and Communications, Cloud and Big Data Computing, Internet of People, and Smart World Congress (Uic/Atc/Scalcom/Cbdcom/Iop/Smartworld), Toulouse, France, 18–21 July 2016; pp. 90–97. [Google Scholar]
- Sales, D.C.; Becker, L.B.; Koliver, C. Informatics. The systems architecture ontology (SAO): An ontology-based design method for cyber–physical systems. Appl. Comput. Inf. 2022. ahead of print. [Google Scholar] [CrossRef]
- Baek, Y.-M.; Song, J.; Shin, Y.-J.; Park, S.; Bae, D.-H. A meta-model for representing system-of-systems ontologies. In Proceedings of the 6th International Workshop on Software Engineering for Systems-of-Systems, Gothenburg, Sweden, 29 May 2018; pp. 1–7. [Google Scholar]
- Zachman, J.A. A framework for information systems architecture. IBM Syst. J. 1987, 26, 276–292. [Google Scholar] [CrossRef]
- The Open Group. TOGAF-The Open Group Architecture Framework Version 9.2. Available online: https://www.opengroup.org/togaf (accessed on 28 March 2023).
- Ministry of Defence. Ministry of Defence. Ministry of Defense Architecture Framework. Available online: https://www.gov.uk/mod-architecture-framework (accessed on 28 March 2023).
- North Atlantic Treaty Organization. NATO Architecture Framework Version 4. Available online: https://www.nato.int/cps/en/natohq/topics_157575.htm (accessed on 28 March 2023).
- Odukoya, K.A.; Whitfield, R.I.; Hay, L.; Harrison, N.; Robb, M. An Architectural Description For The Application Of Mbse In Complex Systems. In Proceedings of the 2021 IEEE International Symposium on Systems Engineering (ISSE), Virtual Conference, 13 September–13 October 2021; pp. 1–8. [Google Scholar]
- Object Management Group. Unified Architecture Framework (UAF) Version 1.0. Available online: https://www.omg.org/spec/UAF/1.0/ (accessed on 17 February 2023).
- Object Management Group. Unified Architecture Framework (UAF) Version 1.2. Available online: https://www.omg.org/spec/UAF/1.2/Beta1/About-UAF/ (accessed on 17 February 2023).
- Object Management Group. Enterprise Architecture Guide for UAF. Available online: https://www.omg.org/cgi-bin/doc?dtc/21-12-13.pdf (accessed on 17 February 2023).
- Dandashi, F.; Hause, M.C. UAF for system of systems modeling. In Proceedings of the 2015 10th System of Systems Engineering Conference (SoSE), San Antonio, TX, USA, 17–20 May 2015; pp. 199–204. [Google Scholar]
- Eichmann, O.C.; Melzer, S.; God, R. Model-based Development of a System of Systems Using Unified Architecture Framework (UAF): A Case Study. In Proceedings of the 2019 IEEE International Systems Conference (SysCon), Orlando, FL, USA, 8–11 April 2019; pp. 1–8. [Google Scholar]
- Zhang, Y.; Xing, C.; Wang, Q.; Zhu, J. A UAF Based Method for Next Generation Air Traffic Management System Development. In Advances in Guidance, Navigation and Control, Proceedings of the 2020 International Conference on Guidance, Navigation and Control, ICGNC 2020, Tianjin, China, 23–25 October 2020; Springer: Singapore, 2022; pp. 4053–4063. [Google Scholar]
- Mori, M.; Ceccarelli, A.; Lollini, P.; Frömel, B.; Brancati, F.; Bondavalli, A. Systems-of-systems modeling using a comprehensive viewpoint-based SysML profile. J. Softw. Evol. Process 2017, 30, e1878. [Google Scholar] [CrossRef]
- Browning, C.M.; Deal, J.; Mayes, S.; Arshad, A.; Rich, T.C.; Leavesley, S.J. Excitation-scanning hyperspectral video endoscopy: Enhancing the light at the end of the tunnel. Biomed. Opt. Express 2021, 12, 247–271. [Google Scholar] [CrossRef] [PubMed]
- Graves, H. Integrating SysML and OWL. In Proceedings of the OWL: Experiences Directions, Chantilly, VA, USA, 23–24 October 2009. [Google Scholar]
- Zhu, W.; He, H.; Wang, Z. Ontology-Based Mission Modeling and Analysis for System of Systems. In Proceedings of the 2017 IEEE International Conference on Internet of Things (iThings) and IEEE Green Computing and Communications (GreenCom) and IEEE Cyber, Physical and Social Computing (CPSCom) and IEEE Smart Data (SmartData), Exeter, UK, 21–23 June 2017; pp. 538–544. [Google Scholar]
- Friedenthal, S.; Moore, A.; Steiner, R. A Practical Guide to SysML: The Systems Modeling Language; Morgan Kaufmann: Burlington, MA, USA, 2014. [Google Scholar]
- Cherfa, I.; Belloir, N.; Sadou, S.; Fleurquin, R.; Bennouar, D. Systems of systems: From mission definition to architecture description. Syst. Eng. 2019, 22, 437–454. [Google Scholar] [CrossRef]
- Koutsopoulos, G.; Henkel, M.; Stirna, J. An analysis of capability meta-models for expressing dynamic business transformation. Softw. Syst. Model. 2021, 20, 147–174. [Google Scholar] [CrossRef]
- Jamshidi, M. System of Systems Engineering: Innovations for the 21st Century; John Wiley & Sons: Hoboken, NJ, USA, 2008; pp. 1–591. [Google Scholar]
- Sage, A.P.; Rouse, W.B. Handbook of Systems Engineering and Management; John Wiley & Sons: Hoboken, NJ, USA, 2014. [Google Scholar]
- Morkevicius, A.; Bisikirskiene, L.; Bleakley, G. Using a systems of systems modeling approach for developing Industrial Internet of Things applications. In Proceedings of the 2017 12th System of Systems Engineering Conference (SoSE), Waikoloa, HI, USA, 18–21 June 2017; pp. 1–6. [Google Scholar]
- IDEAS Group. International Defence Enterprise Architecture Specification. Available online: https://en.wikipedia.org/wiki/IDEAS_Group (accessed on 28 March 2023).
- Musen, M.A. The protégé project: A look back and a look forward. AI Matters 2015, 1, 4–12. [Google Scholar] [CrossRef]
- Maier, M.W. Architecting principles for systems-of-systems. Syst. Eng. 1998, 1, 267–284. [Google Scholar] [CrossRef]
- Tirone, L.; Guidolotti, E.; Fornaro, L. A Tailoring of the Unified Architecture Framework’s Meta-Model for the Modeling of Systems-of-Systems. Proc. INCOSE Int. Symp. 2018, 28, 1691–1705. [Google Scholar] [CrossRef]
- Hongyue, H.; Weixing, Z.; Ruiyang, L.; Qiaoyu, D. An executable modeling and analyzing approach to C4ISR architecture. J.Syst. Eng. Electron. 2020, 31, 109–117. [Google Scholar]
- Dridi, C.E.; Benzadri, Z.; Belala, F. System of Systems Engineering: Meta-Modelling Perspective. In Proceedings of the 2020 IEEE 15th International Conference of System of Systems Engineering (SoSE), Budapest, Hungary, 2–4 June 2020; pp. 000135–000144. [Google Scholar]
- Qi, Y.; Wang, Z.; Dong, Q.; He, H. Modeling and verifying SoS performance requirements of C4ISR systems. J. Syst. Eng. Electron. 2015, 26, 754–763. [Google Scholar]
- Franzén, L.K.; Schön, S.; Papageorgiou, A.; Staack, I.; Ölvander, J.; Krus, P.; Amadori, K.; Jouannet, C. A System of Systems Approach for Search and Rescue Missions. In Proceedings of the AIAA Scitech 2020 Forum, Orlando, FL, USA, 6–10 January 2020. [Google Scholar]
- Gao, Y.; Liu, H.; Niu, F.; Tian, Y.; Wang, J.; Cheng, W. Search and rescue system-of-systems influence degree evaluation of aviation equipment based on simulation. Sci. Rep. 2022, 12, 22384. [Google Scholar] [CrossRef]
- Cao, Y.; Liu, Y.; Paredis, C.J. System-level model integration of design and simulation for mechatronic systems based on SysML. Mechatronics 2011, 21, 1063–1075. [Google Scholar] [CrossRef]
- Horrocks, I.; Patel-Schneider, P.F.; Boley, H.; Tabet, S.; Grosof, B.; Dean, M. SWRL: A semantic web rule language combining OWL and RuleML. W3C Memb. Submiss. 2004, 21, 1–31. [Google Scholar]
- Cao, Y.; Liu, Y.; Ye, X.; Zhao, J. An Automated Approach for Execution Sequence-Driven Software and Physical Co-Design of Mechatronic Systems Based on Hybrid Functional Ontology. Comput.-Aided Des. 2021, 131, 102942. [Google Scholar] [CrossRef]
- Sirin, E.; Parsia, B.; Grau, B.C.; Kalyanpur, A.; Katz, Y. Pellet: A practical OWL-DL reasoner. J. Web Semant. 2007, 5, 51–53. [Google Scholar] [CrossRef]
- Torkjazi, M.; Davila-Andino, A.J.; Alghamdi, A.; Zaidi, A.K. UAF Strategic Planning for Enterprises. IEEE Access 2022, 10, 123549–123559. [Google Scholar] [CrossRef]
- Yuan, L.; Liu, Y.; Sun, Z.; Cao, Y.; Qamar, A. A hybrid approach for the automation of functional decomposition in conceptual design. J. Eng. Des. 2016, 27, 333–360. [Google Scholar] [CrossRef]
- Gómez-Rodríguez, Á.; Poveda-Villalón, M.; García-Castro, R.; Gómez-Pérez, A.; Cuerno-Rejado, C. Towards the Use of Ontologies in Remotely Piloted Aircraft Systems Conceptual Design: Opportunities and Challenges. In Proceedings of the AIAA Scitech 2021 Forum, Virtual Event, 11–15 and 19–21 January 2021. [Google Scholar]
- Cartile, A.; Marsden, C.; Liscouet-Hanke, S. Demonstrating a semantic approach to clarifying regulatory ambiguity in aircraft design and development using process mapping, UML, and ontological modeling. In Proceedings of the AIAA SCITECH 2023 Forum, National Harbor, MD, USA, 23–27 January 2023. [Google Scholar]
- Mokhtarpour, B.; Stracener, J. A Conceptual Methodology for Selecting the Preferred System of Systems. IEEE Syst. J. 2017, 11, 1928–1934. [Google Scholar] [CrossRef]
- Baldwin, W.C.; Sauser, B.; Cloutier, R.J.P.C.S. Simulation approaches for system of systems: Events-based versus agent based modeling. Procedia Comput. Sci. 2015, 44, 363–372. [Google Scholar] [CrossRef]




















| Metamodel Term | OWL Term | Example Elements in the SoS Metamodel |
|---|---|---|
| Type | Class | Capability, Mission, OperationalPerformer, OperationalActivity |
| Abstract | Class | Process, Performer |
| Tuple | Object property | Exhibits, isCapableToPerform, mapsToCapability, trace |
| Model Kinds | Relationships | Flows |
|---|---|---|
| Taxonomy (Tx) | Generalization | Context |
| Structure (Sr) | Composition | / |
| Connectivity (Cn) | Dependency | Connector |
| Sequences (Sq) | / | Message |
| Process (Pr) | / | Edge |
| State (St) | / | Transition |
| Comments | SWRL Rules |
|---|---|
| Generalization reasoned by TemporalFactor | SoS(?sos) ^ TemporalFactor(?tf) ^ owns(?sos, ?tf) ^ correspondsToCapability(?sos, ?c) ^ correspondsToCapability(?tf, ?tc) -> isParentOf(?c, ?tc) |
| Generalization reasoned by StructuralFactor | SoS(?sos) ^ StructuralFactor(?sf) ^ owns(?sos, ?sf) ^ correspondsToCapability(?sos, ?c) ^ correspondsToCapability(?sf, ?sc) -> isParentOf(?c, ?sc) |
| Mission and Role [39] | Break down SoS Needs [18] | Decision Patterns [13] | This Study | |
|---|---|---|---|---|
| Description of Mission | + | o | o | + |
| Description of Capability | - | - | o | - |
| Organization of Capability | o | - | o | + |
| Description of Operational | + | + | + | + |
| Organization of Operational | - | o | - | + |
| Consistency between Mission and Capability | o | o | o | + |
| Consistency between Capability and Operational | o | - | - | + |
Disclaimer/Publisher’s Note: The statements, opinions and data contained in all publications are solely those of the individual author(s) and contributor(s) and not of MDPI and/or the editor(s). MDPI and/or the editor(s) disclaim responsibility for any injury to people or property resulting from any ideas, methods, instructions or products referred to in the content. |
© 2023 by the authors. Licensee MDPI, Basel, Switzerland. This article is an open access article distributed under the terms and conditions of the Creative Commons Attribution (CC BY) license (https://creativecommons.org/licenses/by/4.0/).
Share and Cite
Feng, Y.; Zou, Q.; Zhou, C.; Liu, Y.; Peng, Q. Ontology-Based Architecture Process of System-of-Systems: From Capability Development to Operational Modeling. Appl. Sci. 2023, 13, 5419. https://doi.org/10.3390/app13095419
Feng Y, Zou Q, Zhou C, Liu Y, Peng Q. Ontology-Based Architecture Process of System-of-Systems: From Capability Development to Operational Modeling. Applied Sciences. 2023; 13(9):5419. https://doi.org/10.3390/app13095419
Chicago/Turabian StyleFeng, Yimin, Qiang Zou, Chenchu Zhou, Yusheng Liu, and Qibo Peng. 2023. "Ontology-Based Architecture Process of System-of-Systems: From Capability Development to Operational Modeling" Applied Sciences 13, no. 9: 5419. https://doi.org/10.3390/app13095419
APA StyleFeng, Y., Zou, Q., Zhou, C., Liu, Y., & Peng, Q. (2023). Ontology-Based Architecture Process of System-of-Systems: From Capability Development to Operational Modeling. Applied Sciences, 13(9), 5419. https://doi.org/10.3390/app13095419

