Reliability Assessment of Cyber–Physical Distribution Systems Considering Cyber Disturbances
Abstract
1. Introduction
- Considering the complexity of distribution network CPS in terms of structure and characteristics, a combination of fault tree and Petri net is used to model the reliability of the system, which realizes the unification of the physical system and cyber system in modeling and gives full play to their own and the combined advantages of fault tree and Petri net.
- To take into account the influence of cyber disturbances on system reliability, the system states are divided, and the probability of the system being in each state is calculated based on the probability of successful cyberattacks, thus achieving an accurate calculation of each load point and system reliability indices.
- In response to the lack of reliability indices for the comprehensive quantitative assessment of cyber–physical system reliability in the existing studies, the generalized distribution network CPS reliability assessment indices are defined, which can accurately assess the system reliability under the influence of cyber disturbances.
| References | Years | Study Subjects | Modeling Methods | Assessment Methods | Assessment Indices | Influencing Factors | |||||||
|---|---|---|---|---|---|---|---|---|---|---|---|---|---|
| Physical System | Cyber System | Fault Tree | Petri Net | Others | Analytical Method | Simulation Method | Traditional Indices | New Indices | Physical System Failures | Information Component Failures | Cyber Attacks | ||
| [16] | 1997 | ✓ | ✓ | ✓ | ✓ | ✓ | |||||||
| [15] | 2012 | ✓ | ✓ | ✓ | ✓ | ✓ | |||||||
| [10] | 2015 | ✓ | ✓ | ✓ | ✓ | ✓ | ✓ | ✓ | |||||
| [26] | 2016 | ✓ | ✓ | ✓ | ✓ | ✓ | ✓ | ✓ | |||||
| [23] | 2016 | ✓ | ✓ | ✓ | ✓ | ✓ | ✓ | ✓ | |||||
| [9] | 2017 | ✓ | ✓ | ✓ | ✓ | ✓ | |||||||
| [27] | 2017 | ✓ | ✓ | ✓ | ✓ | ✓ | ✓ | ✓ | |||||
| [14] | 2017 | ✓ | ✓ | ✓ | ✓ | ✓ | ✓ | ✓ | |||||
| [25] | 2018 | ✓ | ✓ | ✓ | ✓ | ✓ | ✓ | ✓ | |||||
| [21] | 2018 | ✓ | ✓ | ✓ | ✓ | ✓ | ✓ | ✓ | ✓ | ||||
| [20] | 2019 | ✓ | ✓ | ✓ | ✓ | ✓ | ✓ | ✓ | |||||
| [7] | 2020 | ✓ | ✓ | ✓ | ✓ | ✓ | |||||||
| [8] | 2020 | ✓ | ✓ | ✓ | ✓ | ✓ | ✓ | ✓ | |||||
| [12] | 2021 | ✓ | ✓ | ✓ | ✓ | ✓ | |||||||
| [13] | 2021 | ✓ | ✓ | ✓ | ✓ | ✓ | |||||||
| [16] | 2022 | ✓ | ✓ | ✓ | ✓ | ✓ | |||||||
| [22] | 2022 | ✓ | ✓ | ✓ | ✓ | ✓ | ✓ | ✓ | ✓ | ||||
| Proposed method | ✓ | ✓ | ✓ | ✓ | ✓ | ✓ | ✓ | ✓ | ✓ | ||||
2. Problem Description
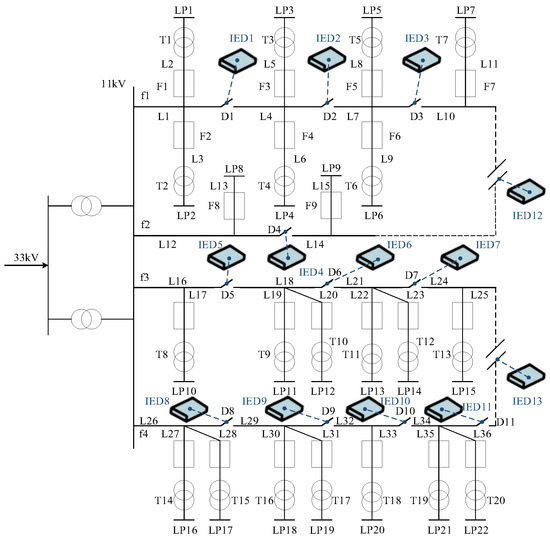
2.1. Structure of Distribution Network CPS
2.2. The Proposed Reliability Assessment Method
2.2.1. Reliability Modeling Methods—Fault Trees and Petri Nets
2.2.2. Reliability Indices—The Generalized Distribution Network CPS Reliability Assessment Indices Considering Cyber Disturbances
2.2.3. Reliability Assessment Method—Solving the Minimum Cut Set Using Petri Nets
- Find the correlation matrix by Petri net:
- Find the minimum cut set from the correlation matrix:
- Find the top event probability from the minimum cut set:
3. Distribution Network CPS Reliability Modeling
3.1. Fault Tree Analysis Model
3.2. Petri Net Model
3.3. Advantages of Combining Fault Trees and Petri Nets
3.3.1. Comprehensive and Accurate Models
3.3.2. High Efficiency in Solving
3.3.3. Visual Fault Transmission Process
3.3.4. Fast Response to System Topology Changes
4. Reliability Assessment of Distribution Network CPS
4.1. Reliability Assessment Indices
4.1.1. The Generalized System Average Interruption Frequency Index-
4.1.2. The Generalized System Average Interruption Duration Index-
4.1.3. Generalized Expectation of Energy Not Supply-
4.1.4. The Generalized Average Service Availability Index-
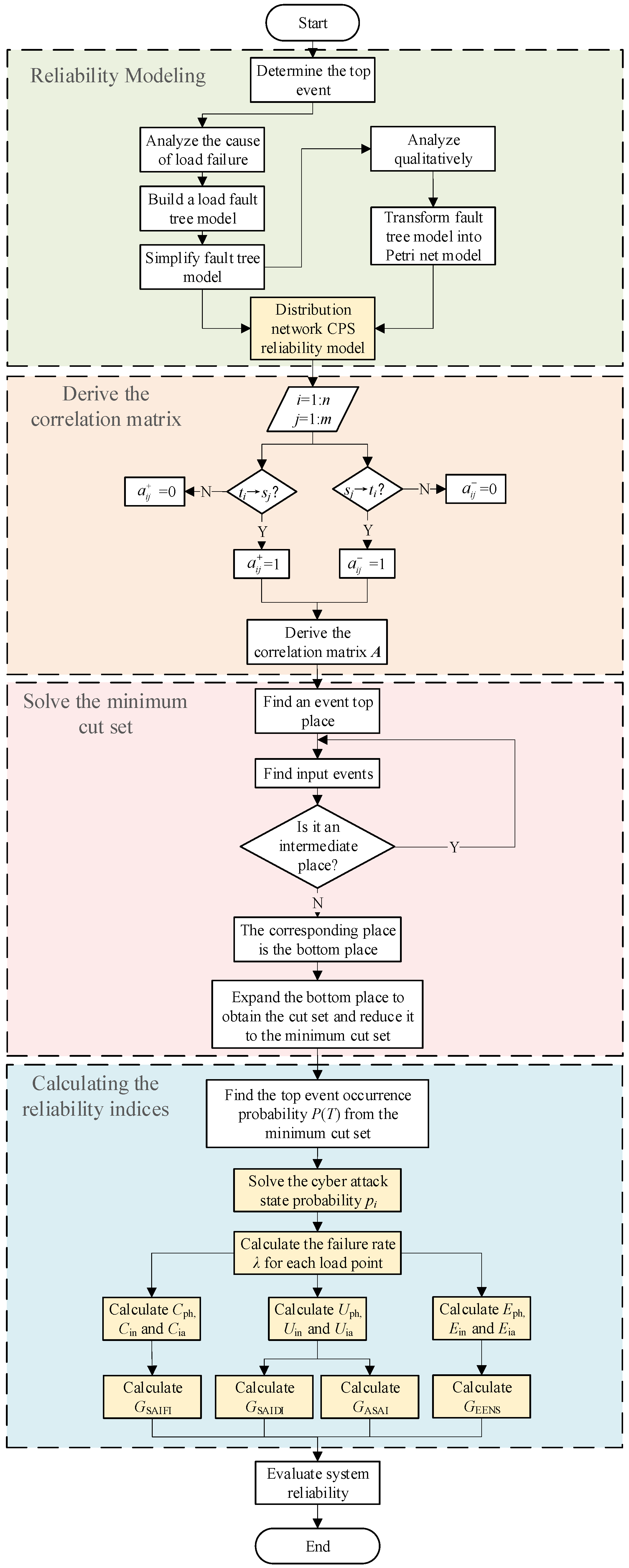
4.2. Reliability Assessment Process
- Stage I: Establish the reliability model of the distribution network CPS, which can be divided into the following three steps.
- Step 1: Determine the top event of the failure according to the topology and coupling relationship of the system.
- Step 2: Analyze the causes of load failures so that a load fault tree model can be built and simplified.
- Step 3: Perform a qualitative analysis of the fault tree model, and the fault tree model will be transformed into the corresponding Petri net model.
- Stage II: Solve the corresponding correlation matrix in the reliability model, which is divided into the following two steps.
- Step 1: Solve the input and output matrices of the model according to the structure of Petri nets.
- Step 2: Solve the correlation matrix based on the input matrix and output matrix.
- Stage III: Solve the minimum cut set from the correlation matrix. This phase is divided into the following three steps.
- Step 1: Find the top place of the event and the input event.
- Step 2: Determine whether the event is an intermediate place, if not, it is the bottom library house; otherwise, go back to Step 1.
- Step 3: Expand all the bottom places to obtain the cut set and simplify it to the minimum cut set.
- Stage IV: Calculate the system reliability indices. This stage can be divided into the following six steps.
- Step 1: Solve for the probability of occurrence of the top event based on the minimum cut set.
- Step 2: Solve for the probability of a load point in the state of cyberattacks.
- Step 3: Calculate the failure rate of each load point.
- Step 4: Calculate based on the failure rate of each load point.
- Step 5: Calculate the reliability indices of each system.
- Step 6: Evaluate the system reliability.
5. Case Study
5.1. Introduction of Case
- (1)
- Since this paper focuses on the distribution network CPS, the other two important systems of the power system, namely, the generation system and the transmission system, are considered to be reliable at the time of the study.
- (2)
- Power limitation is not considered.
- (3)
- The components are independent.
- (4)
- Only the steady-state effects of faults are considered.
- (5)
- The effects of other factors such as weather are not considered, only outages caused by equipment failure.
- (6)
- The load of the intact section can be fully transferred after a contact switch failure.
- (7)
- The initial power supply is absolutely reliable.
5.2. Analysis of Results
- Case 1: The impact of the cyber system is considered.
- Case 2: The cyber system is assumed to be completely reliable.
5.2.1. Impact of Information Component Failure Rate on CPS Reliability of Distribution Network
5.2.2. Impact of Cyberattacks on System Reliability
- The distribution network is operating normally, and the cyber attacker attacks the IED:
- If the IED fails, the cyberattack will not affect the system’s reliability;
- If the IED is attacked during normal operation, the consequences are related to the number and location of the attacked IEDs.
- The distribution network is operating normally, and the cyber attacker attacks the master server:
- If the cyber system fails completely, the master server cannot be attacked;
- If a part of the cyber system fails, the attacker can use the master to control the IEDs;
- If the cyber system is normal, the attacked master server may cause the whole system to be paralyzed.
- Case 3: The object of the attack is the master server.
- Case 4: The object of the attack is one IED.
- Case 5: The object of the attack is two IEDs.
5.2.3. Impact of Access Network Structure on CPS Reliability of Distribution Network
6. Conclusions
- (1)
- The proposed reliability model for distribution network CPSs and the combination of fault trees and Petri nets greatly improve the modeling efficiency.
- (2)
- The defined reliability assessment indices for distribution network CPSs considering cyber disturbances are able to characterize changes in system reliability caused by control failures due to failures of physical components and cyber disturbances, enabling a comprehensive quantitative assessment of CPS reliability, with simple modifications to be applied to other kinds of disturbances that affect the system state.
- (3)
- The impact in the different cyber disturbances on system reliability is analyzed, concluding that the changes in failure rate of different information components have different degrees of impact on system reliability, the number and location of objects of cyberattacks also have a greater impact on system reliability, and a certain impact of access network structure is also caused. With the methods in this paper, system planning, construction, operation, and maintenance protection can be provided for reference.
Author Contributions
Funding
Institutional Review Board Statement
Informed Consent Statement
Data Availability Statement
Conflicts of Interest
Appendix A
| Components | (Times/km·Year) | (Hour/Times) | (Hour) | (Hour) |
|---|---|---|---|---|
| Transformer | 0.0150 | 200 | 10 | 1.0 |
| Overhead line | 0.0650 | 5 | 1.0 |
| Feeder Type | Length (km) | Corresponding Feeder Number |
|---|---|---|
| 1 | 0.60 | 2,6,10,14,17,21,25,28,30,34 |
| 2 | 0.75 | 1,4,7,9,12,16,19,22,24,27,29,32,35 |
| 3 | 0.80 | 3,5,8,11,13,15,18,20,23,26,31,33,36 |
| Load Point | Number of Load Points | Average Load (MW) | Number of Users |
|---|---|---|---|
| 1,2,3,10,11 | 5 | 0.535 | 210 |
| 12,17,18,19 | 4 | 0.450 | 200 |
| 8 | 1 | 1.00 | 1 |
| 9 | 1 | 1.15 | 1 |
| 4,5,13,14,20,21 | 6 | 0.566 | 1 |
| 6,7,15,16,22 | 5 | 0.454 | 10 |
| Total | 22 | 12.291 | 1908 |


References
- Wang, T.; Liu, W.; Cabrera, L.V.; Wang, P.; Wei, X.; Zang, T. A Novel Fault Diagnosis Method of Smart Grids Based on Memory Spiking Neural P Systems Considering Measurement Tampering Attacks. Inf. Sci. 2022, 596, 520–536. [Google Scholar] [CrossRef]
- Wang, Y.; Liu, D.; Xu, X.; Dai, H. Cyber-Physical Power System Modeling for Timing-Driven Control of Active Distribution Network. J. Mod. Power Syst. Clean Energy 2020, 8, 549–556. [Google Scholar] [CrossRef]
- Ni, M.; Li, M.; Li, J.; Wu, Y.; Wang, Q. Concept and Research Framework for Coordinated Situation Awareness and Active Defense of Cyber-Physical Power Systems Against Cyber-Attacks. J. Mod. Power Syst. Clean Energy 2021, 9, 477–484. [Google Scholar] [CrossRef]
- Li, Y.; Li, T.; Zhang, H.; Xie, X.; Sun, Q. Distributed Resilient Double-Gradient-Descent Based Energy Management Strategy for Multi-Energy System Under DoS Attacks. IEEE Trans. Netw. Sci. Eng. 2022, 9, 2301–2316. [Google Scholar] [CrossRef]
- Liu, W.; Gong, Q.; Guo, J.; Shan, X.; Wang, Z. Reliability Simulation of ADN Cyber-Physical System Based on Hybrid Communication Network. Proc. Chin. Soc. Electr. Eng. 2018, 38, 1706–1718. [Google Scholar] [CrossRef]
- Beyza, J.; Yusta, J.M.; Evangelista, M.A.; Artal-Sevil, J.S.; Rendon, J.A. Evaluation of Reliability and Robustness of Electric Power Systems with Renewable Energies. In Proceedings of the 2021 IEEE International Autumn Meeting on Power, Electronics and Computing (ROPEC), Ixtapa, Mexico, 10–12 November 2021; Volume 5, pp. 1–6. [Google Scholar]
- Liu, J.; Shen, H.; Yang, F. Reliability Evaluation of Distribution Network Power Supply Based on Improved Sampling Monte Carlo Method. In Proceedings of the 2020 5th Asia Conference on Power and Electrical Engineering (ACPEE), Chengdu, China, 4–7 June 2020; pp. 1725–1729. [Google Scholar]
- Xu, D.; Wang, Y. Reliability Assessment of Active Distribution Network Considering Cyber Failure in Uncertain Environment. Autom. Electr. Power Syst. 2020, 44, 134–142. [Google Scholar] [CrossRef]
- Ma, T.; Wu, J.; Niu, X. Reliability Assessment Indices and Method for Urban Microgrid. CIRED-Open Access Proc. J. 2017, 2017, 837–840. [Google Scholar] [CrossRef]
- Han, Y.; Wen, Y.; Guo, C.; Huang, H. Incorporating Cyber Layer Failures in Composite Power System Reliability Evaluations. Energies 2015, 8, 9064–9086. [Google Scholar] [CrossRef]
- Ding, R.; Liu, Z.; Xu, J.; Meng, F.; Sui, Y.; Men, X. A Novel Approach for Reliability Assessment of Residual Heat Removal System for HPR1000 Based on Failure Mode and Effect Analysis, Fault Tree Analysis, and Fuzzy Bayesian Network Methods. Reliab. Eng. Syst. Saf. 2021, 216, 107911. [Google Scholar] [CrossRef]
- Zhang, N.; Chen, Y.; Yang, W.; Zhang, Z.; Liu, Y.; Mao, W. Application of Fault Tree Analysis for Reliability Evaluation and Weak Link Identification of Stadium Power Supply System Using Monte Carlo Simulation. In Proceedings of the 2021 IEEE Sustainable Power and Energy Conference (iSPEC), Nanjing, China, 23–25 December 2021; pp. 4209–4214. [Google Scholar]
- Chen, H.; Chen, L.; Zhang, Y. Research on Reliability Analysis Method Based on Dynamic Fault Tree. J. Phys. Conf. Ser. 2021, 1802, 042064. [Google Scholar] [CrossRef]
- Deng, L.; Liu, Y.; Yu, Y.; Bai, T. Reliability Assessment of Distribution Network CPS Considering Whole Fault Processing. Electr. Power Autom. Equip. 2017, 37, 22–29. [Google Scholar] [CrossRef]
- Xiong, X.; Tan, J.; Lin, X. Reliability Analysis of Communication Systems in Substation Based on Dynamic Fault Tree. Proc. Chin. Soc. Electr. Eng. 2012, 32, 135–141. [Google Scholar] [CrossRef]
- Kumari, R.; Naick, B.K. Reliability Assessment of Distribution System Considering Protection Coordination. In Proceedings of the 2022 2nd International Conference on Emerging Frontiers in Electrical and Electronic Technologies (ICEFEET), Patna, India, 24–25 June 2022; pp. 1–5. [Google Scholar]
- Liu, T.S.; Chiou, S.B. The Application of Petri Nets to Failure Analysis. Reliab. Eng. Syst. Saf. 1997, 57, 129–142. [Google Scholar] [CrossRef]
- Guo, J.; Liu, W.; Zhang, J.; Ma, T. A Survey of Reliability Modeling and Evaluation Methods for Active Distribution Cyber-Physics Systems. Power Syst. Technol. 2019, 43, 10. [Google Scholar] [CrossRef]
- Zhao, Y.; Li, P.; Gao, M.; Niu, B.; Hou, C.; Xiang, T. Reliability Classification Standard and Evaluation Method of Distribution Network. In Proceedings of the 2021 IEEE 5th Conference on Energy Internet and Energy System Integration (EI2), Taiyuan, China, 22–24 October 2021; pp. 1384–1389. [Google Scholar]
- Guo, J.; Zhao, T.; Liu, W.; Zhang, J. Reliability Modeling and Assessment of Isolated Microgrid Considering Influences of Frequency Control. IEEE Access 2019, 7, 50362–50371. [Google Scholar] [CrossRef]
- Chen, B.; Lu, Z.; Zhou, H. Reliability Assessment of Distribution Network Considering Cyber Attacks. In Proceedings of the 2018 2nd IEEE Conference on Energy Internet and Energy System Integration (EI2), Beijing, China, 20–22 October 2018; pp. 1–6. [Google Scholar]
- Zeng, G.; Yu, T.; Wang, Z.; Lin, D. Analytical Reliability Assessment of Cyber-Physical Distribution System with Distributed Feeder Automation. Electr. Power Syst. Res. 2022, 208, 107864. [Google Scholar] [CrossRef]
- Bessani, M.; Fanucchi, R.Z.; Delbem, A.C.C.; Maciel, C.D. Impact of Operators’ Performance in the Reliability of Cyber-Physical Power Distribution Systems. IET Gener. Transm. Distrib. 2016, 10, 2640–2646. [Google Scholar] [CrossRef]
- Hashemi-Dezaki, H.; Askarian-Abyaneh, H.; Haeri-Khiavi, H. Impacts of Direct Cyber-Power Interdependencies on Smart Grid Reliability under Various Penetration Levels of Microturbine/Wind/Solar Distributed Generations. IET Gener. Transm. Distrib. 2016, 10, 928–937. [Google Scholar] [CrossRef]
- Luo, F.; Yang, W.; Zhang, T.; Wang, C.; Wei, G.; Yao, L. Influence of Distribution Automation Data Transmission Errors on Power Supply Reliability of Distribution System. Dianli Xitong Zidonghua/Autom. Electr. Power Syst. 2018, 42, 10–17. [Google Scholar] [CrossRef]
- Zhang, T.; Luo, F.; Wang, C.; Wang, X.; Jin, Z.; Liu, Y. Influence of Information System on Microgrid Operation Reliability. Autom. Electr. Power Syst. 2016, 40, 28–35. [Google Scholar] [CrossRef]
- Wang, C.; Zhang, T.; Luo, F.; Li, F.; Liu, Y. Impacts of Cyber System on Microgrid Operational Reliability. IEEE Trans. Smart Grid 2019, 10, 105–115. [Google Scholar] [CrossRef]
- Li, H.; Guo, X. Reliability Evaluation of Cyber-Physical System of Distribution Network Based on Petri Net. Power Syst. Technol. 2023, 47, 347–359. [Google Scholar] [CrossRef]
- Wang, S.; Wu, Z.; Su, A.; Jin, S.; Xia, Y.; Zhao, D. Reliability Modeling and Simulation of Cyber-Physical Power Distribution System Considering the Impacts of Cyber Components and Transmission Quality. In Proceedings of the 2018 37th Chinese Control Conference (CCC), Wuhan, China, 25–27 July 2018; pp. 6166–6171. [Google Scholar]
- Lin, Z.; Wang, Z.; Li, X. Reliability Modeling and Fast Evaluation Method of Active Distribution System Considering Cyber Invalidity. Master’s Thesis, North China Electric Power University, Beijing, China, 2021. [Google Scholar] [CrossRef]
- Sun, X.; Liu, Y.; Deng, L. Reliability Assessment of Cyber-Physical Distribution Network Based on the Fault Tree. Renew. Energy 2020, 155, 1411–1424. [Google Scholar] [CrossRef]
- Bobbio, A.; Franceschinis, G.; Gaeta, R.; Portinale, L. Parametric Fault Tree for the Dependability Analysis of Redundant Systems and Its High-Level Petri Net Semantics. IEEE Trans. Softw. Eng. 2003, 29, 270–287. [Google Scholar] [CrossRef]
- Wu, Y.; Xu, H.; Ni, M. Defensive Resource Allocation Method for Improving Survivability of Communication and Information System in CPPS Against Cyber-Attacks. J. Mod. Power Syst. Clean Energy 2020, 8, 750–759. [Google Scholar] [CrossRef]
- Bhardwaj, M.; Agrawal, R. Application of Fault Tree Analysis and Petri Net Modeling in Perishable Product Supply Chain. In Proceedings of the 2020 IEEE International Conference on Industrial Engineering and Engineering Management (IEEM), Marina Bay Sands, Singapore, 14–17 December 2020; pp. 1189–1193. [Google Scholar]
- Niloofar, P.; Lazarova-Molnar, S. Fusion of Data and Expert Knowledge for Fault Tree Reliability Analysis of Cyber-Physical Systems. In Proceedings of the 2021 5th International Conference on System Reliability and Safety (ICSRS), Palermo, Italy, 24–26 November 2021; pp. 92–97. [Google Scholar]
- Allan, R.N.; Billinton, R.; Sjarief, I.; Goel, L.; So, K.S. A Reliability Test System for Educational Purposes-Basic Distribution System Data and Results. IEEE Trans. Power Syst. 1991, 6, 813–820. [Google Scholar] [CrossRef]
- Akula, S.; Salehfar, H. Comprehensive Reliability Modeling of Grid-Tied Microgrids Using Fault Tree Analysis. In Proceedings of the 2020 52nd North American Power Symposium (NAPS), Tempe, AZ, USA, 11–13 April 2021; Volume 9, p. 4. [Google Scholar]
- Billinton, R.; Wang, P. Distribution System Reliability Cost/Worth Analysis Using Analytical and Sequential Simulation Techniques. IEEE Trans. Power Syst. 1998, 13, 1245–1250. [Google Scholar] [CrossRef]
- Rong, X.; Huang, Y.; Ye, Y.; Li, G.; Bie, Z. Graph Theory-Based Distribution System Reliability Evaluation. In Proceedings of the 2022 China International Conference on Electricity Distribution (CICED), Changsha, China, 7–8 September 2022; pp. 1062–1066. [Google Scholar]





















| Components | Failure Rate (Times/Year) | Repair Time (Hour) |
|---|---|---|
| Server | 0.01 | 8 |
| Switch | 0.05 | 12 |
| IED | 0.06 | 12 |
| Indices | Case 1 | Case 2 | [38] | [39] |
|---|---|---|---|---|
| GSAIFI | 0.5576 | 0.2482 | 0.248 | 0.248 |
| GSAIDI | 7.2858 | 3.6126 | 3.61 | 3.56 |
| GEENS | 79.3715 | 37.7457 | 37.7626 | 36.956 |
| GASAI | 99.9168% | 99.9588% | 99.9588% | 99.9588% |
| Attack Type | Scenario | |||
|---|---|---|---|---|
| One IED | 1 IED1 | 2 IED4 | 3 IED5 | 4 IED8 |
| Two IEDs | 1 IED1, IED8 | 2 IED1, IED2 | 3 IED1, IED5 | 4 IED2, IED6 |
| 5 IED5, IED6 | 6 IED9, IED10 | 7 IED2, IED9 | 8 IED3, IED7 | |
| 9 IED3, IED11 | ||||
Disclaimer/Publisher’s Note: The statements, opinions and data contained in all publications are solely those of the individual author(s) and contributor(s) and not of MDPI and/or the editor(s). MDPI and/or the editor(s) disclaim responsibility for any injury to people or property resulting from any ideas, methods, instructions or products referred to in the content. |
© 2023 by the authors. Licensee MDPI, Basel, Switzerland. This article is an open access article distributed under the terms and conditions of the Creative Commons Attribution (CC BY) license (https://creativecommons.org/licenses/by/4.0/).
Share and Cite
Zhou, B.; Cai, Y.; Zang, T.; Wu, J.; Sun, B.; Chen, S. Reliability Assessment of Cyber–Physical Distribution Systems Considering Cyber Disturbances. Appl. Sci. 2023, 13, 3452. https://doi.org/10.3390/app13063452
Zhou B, Cai Y, Zang T, Wu J, Sun B, Chen S. Reliability Assessment of Cyber–Physical Distribution Systems Considering Cyber Disturbances. Applied Sciences. 2023; 13(6):3452. https://doi.org/10.3390/app13063452
Chicago/Turabian StyleZhou, Buxiang, Yating Cai, Tianlei Zang, Jiale Wu, Binjie Sun, and Shi Chen. 2023. "Reliability Assessment of Cyber–Physical Distribution Systems Considering Cyber Disturbances" Applied Sciences 13, no. 6: 3452. https://doi.org/10.3390/app13063452
APA StyleZhou, B., Cai, Y., Zang, T., Wu, J., Sun, B., & Chen, S. (2023). Reliability Assessment of Cyber–Physical Distribution Systems Considering Cyber Disturbances. Applied Sciences, 13(6), 3452. https://doi.org/10.3390/app13063452

