The Influence Assessment of Artifact Subspace Reconstruction on the EEG Signal Characteristics
Abstract
1. Introduction
2. Materials and Methods
2.1. Subjects
2.2. Devices
2.3. Procedure
- Resting state with the eyes open/eyes closed. Participants were instructed to look at the fixation cross at the center of the screen and think of nothing in particular for a period of 120 s. The beginning and the end of a block was announced with a brief sound. In the other condition participants were instructed to close their eyes when they heard a brief sound and think of nothing in particular for a period of 120 s. The end of a block was also announced with a sound which was also a signal to open their eyes.
- Stroboscopic stimulation with the eyes closed. The stroboscope was located straight above the computer screen. Participants were asked to close their eyes as soon as they heard a brief sound and keep them closed during the whole block. A strobe light was emitted at 16 Hz frequency for 8 s. There were 18 trials with 2 s blank screen breaks.
- The oddball procedure. Sequences consisting of 80% Xs and 20% Os were presented at the center of the computer screen. The participants had to press one button for X’s and another for O’s. Each letter was displayed for 100 ms, followed by a 1400 ms blank screen interstimulus interval (ISI).
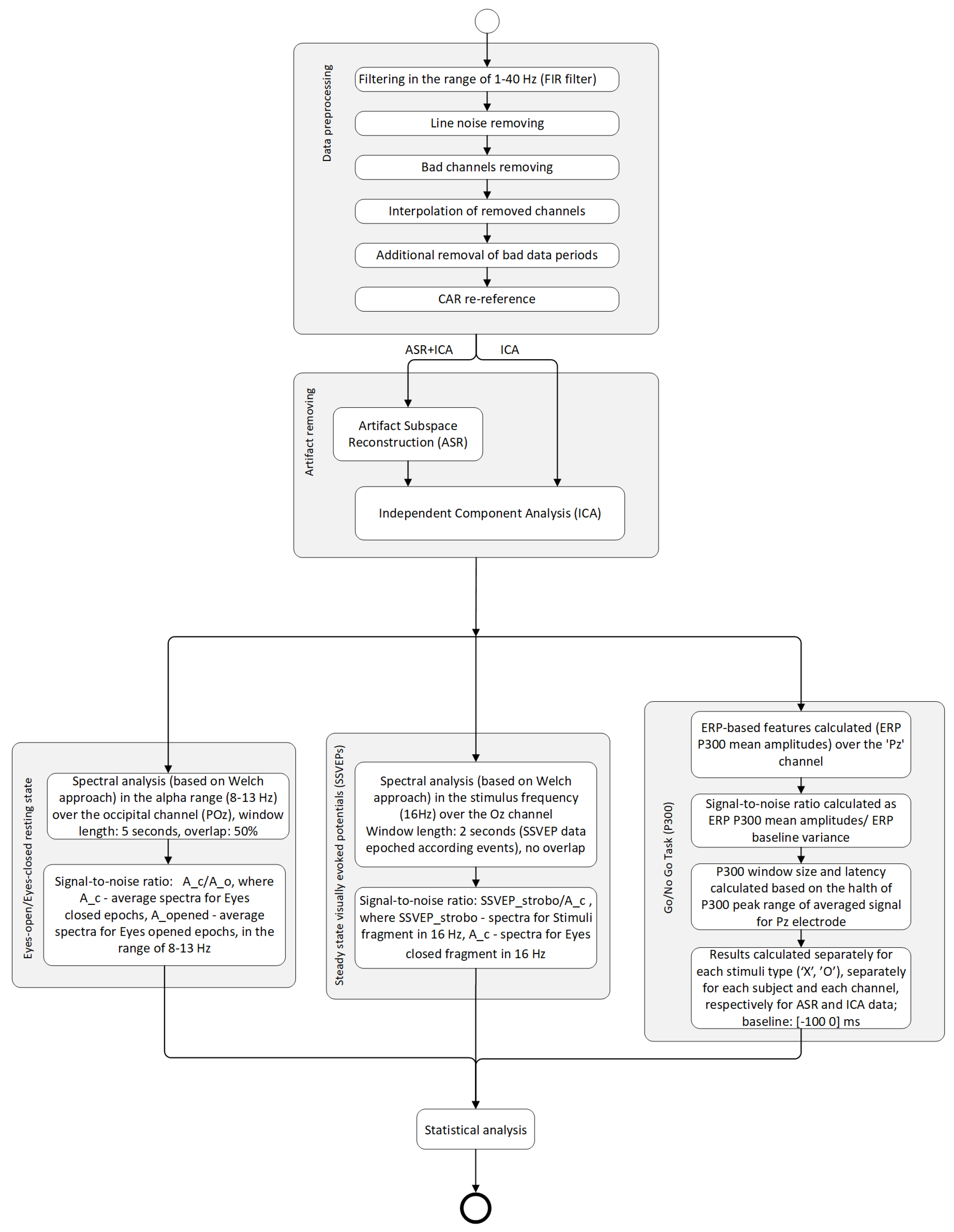
2.4. Data Analysis
2.5. Preprocessing
2.6. Feature Extraction
3. Results
3.1. Resting-State with Eyes Open/Eyes Closed
3.2. Stroboscopic Stimulation with Eyes Closed
3.3. Oddball Procedure
4. Discussion
5. Conclusions
Author Contributions
Funding
Institutional Review Board Statement
Informed Consent Statement
Data Availability Statement
Acknowledgments
Conflicts of Interest
References
- Jiang, X.; Bian, G.B.; Tian, Z. Removal of artifacts from EEG signals: A review. Sensors 2019, 19, 987. [Google Scholar] [CrossRef] [PubMed]
- Urigüen, J.A.; Garcia-Zapirain, B. EEG artifact removal-state-of-the-art and guidelines. J. Neural Eng. 2015, 12, 031001. [Google Scholar] [CrossRef] [PubMed]
- Leif, S.; Laguna, P. Bioelectrical Signal Processing in Cardiac and Neurological Applications; Elsevier Academic Press: Cambridge, MA, USA, 2005. [Google Scholar]
- Croft, R.J.; Barry, R.J. Removal of ocular artifacts from the EEG: A review. J. Clin. Neurophysiol. 2000, 30, 5–9. [Google Scholar] [CrossRef] [PubMed]
- Goncharova, I.I.; McFarland, D.J.; Vaughan, T.M.; Wolpaw, J. EMG contamination of EEG: Spectral and topographical characteristics. J. Clin. Neurophysiol. 2003, 114, 1580–1593. [Google Scholar] [CrossRef]
- Fish, B.J. Fisch and Spehlmann’s EEG Primer: Basic Principles of Digital and Analog EEG; Elsevier: Cambridge, MA, USA, 1999. [Google Scholar]
- Mannan, M.M.N.; Kamran, M.A.; Jeong, M.Y. Identification and removal of physiological artifacts from electroencephalogram signals: A review. IEEE Access 2018, 6, 30630–30652. [Google Scholar] [CrossRef]
- Joyce, C.A.; Gorodnitsky, I.F.; Kutas, M. Automatic removal of eye movement and blink artifacts from EEG data using blind component separation. Psychophysiology 2004, 41, 313–325. [Google Scholar] [CrossRef]
- Ahmed, M.; Iqubal, Z.; Sinha, N.; Ghaderpour, E.; Phadikar, S.; Ghosh, R. A Novel Baseline Removal Paradigm for Subject-Independent Features in Emotion Classification Using EEG. Bioengineering 2023, 10, 54. [Google Scholar] [CrossRef]
- Delorme, A.; Sejnowski, T.; Makeig, S. Enhanced detection of artifacts in EEG data using higher-order statistics and independent component analysis. NeuroImage 2007, 34, 1443–1449. [Google Scholar] [CrossRef]
- Jung, T.P.; Makeig, S.; McKeown, M.J.; Bell, A.J.; Lee, T.W.; Sejnowski, T.J. Imaging brain dynamics using Independent Component Analysis. Proc. IEEE Inst. Electr. Electron. Eng. 2001, 89, 1107–1122. [Google Scholar] [CrossRef]
- Berg, P.; Scherg, M. Dipole modelling of eye activity and its application to the removal of eye artefacts from the EEG and MEG. Clin. Phys. Physiol. Meas. 1991, 12, 49–54. [Google Scholar] [CrossRef]
- DeClercq, W.; Vergult, A.; Vanrumste, B.; VanPaesschen, W.; VanHuffel, S. Canonical correlation analysis applied to remove muscle artifacts from the electroencephalogram. IEEE Trans. Biomed. Eng. 2006, 53, 2583–2587. [Google Scholar] [CrossRef] [PubMed]
- Lee, T.W.; Girolami, M.; Sejnowski, T.J. Independent component analysis using an extended infomax algorithm for mixed subgaussian and supergaussian sources. Neural Comput. 1999, 11, 417–441. [Google Scholar] [CrossRef] [PubMed]
- Wang, Z.; Peng, X.; TieJun, L.; Yin, T.; Xu, L.; DeZhong, Y. Robust removal of ocular artifacts by combining Independent Component Analysis and system identification. Biomed. Signal Process. Control 2014, 10, 250–259. [Google Scholar] [CrossRef]
- Raduntz, T.; Scouten, J.; Hochmuth, O.; Meffert, B. EEG artifact elimination by extraction of ICA-component features using image processing algorithms. J. Neurosci. Methods 2015, 243, 84–93. [Google Scholar] [CrossRef] [PubMed]
- Delorme, A.; Palmer, J.; Onton, J.; Oostenveld, R.; Makeig, S. Independent EEG sources are dipolar. PLoS ONE 2012, 7, e30135. [Google Scholar] [CrossRef]
- Kothe, C.A.; Makeig, S. BCILAB: A platform for brain-computer interface development. J. Neural Eng. 2013, 10, 056014. [Google Scholar] [CrossRef]
- Mullen, T.R.; Kothe, C.A.E.; Chi, Y.M.; Ojeda, A.; Kerth, T.; Makeig, S.; Jung, T.P.; Cauwenberghs, G. Real-time neuroimaging and cognitive monitoring using wearable dry EEG. IEEE Trans. Bio-Med. Eng. 2015, 62, 2553–2567. [Google Scholar] [CrossRef]
- Kothe, C.A.E.; Jung, T.P. Artifact Removal Techniques with Signal Reconstruction. U.S. Patent Application No. 14/895,440, 3 June 2014. [Google Scholar]
- Pion-Tonachini, L.; Hsu, S.H.; Chang, C.Y.; Jung, T.P.; Makeig, S. Online automatic artifact rejection using the real-time EEG source-mapping toolbox (REST). Proceedings of 2018 40th Annual International Conference of the IEEE Engineering in Medicine and Biology Society (EMBC), Honolulu, HI, USA, 18–21 July 2018; pp. 106–109. [Google Scholar]
- Chang, C.Y.; Hsu, S.H.; Pion-Tonachini, L.; Jung, T.P. Evaluation of Artifact Subspace Reconstruction for Automatic Artifact Components Removal in Multi-channel EEG Recordings. IEEE Trans. Biomed. Eng. 2019, 67, 1114–1121. [Google Scholar] [CrossRef]
- Bulea, T.C.; Prasad, S.; Kilicarslan, A.; Contreras-Vidal, J.L. Sitting and standing intention can be decoded from scalp EEG recorded prior to movement execution. Front. Neurosci. 2014, 8, 376. [Google Scholar] [CrossRef]
- Bulea, T.C.; Kim, J.; Damiano, D.L.; Stanley, C.J.; Park, H.S. Prefrontal, posterior parietal and sensorimotor network activity underlying speed control during walking. Front. Hum. Neurosci. 2015, 9, 247. [Google Scholar] [CrossRef]
- Kumaravel, V.P.; Buiatti, M.; Farella, E. Hyperparameter selection for reliable EEG denoising using ASR: A benchmarking study. In Proceedings of the 2021 IEEE International Conference on Bioinformatics and Biomedicine (BIBM), Houston, TX, USA, 9–12 December 2021; pp. 3638–3641. [Google Scholar]
- Chang, C.Y.; Hsu, S.H.; Pion-Tonachini, L.; Jung, T.P. Evaluation of Artifact Subspace Reconstruction for Automatic EEG Artifact Removal. In Proceedings of the 2018 40th Annual International Conference of the IEEE Engineering in Medicine and Biology Society (EMBC), Honolulu, HI, USA, 17–21 July 2018; pp. 1242–1245. [Google Scholar]
- Cataldo, A.; Criscuolo, S.; De Benedetto, E.; Masciullo, A.; Pesola, M.; Schiavoni, R.; Invitto, S. A Method for Optimizing the Artifact Subspace Reconstruction Performance in Low-Density EEG. IEEE Sens. J. 2022, 22, 21257–21265. [Google Scholar] [CrossRef]
- Anders, P.; Müller, H.; Skjaeret-Maroni, N.; Vereijken, B.; Baumeister, J. The influence of motor tasks and cut-off parameter selection on artifact subspace reconstruction in EEG recordings. Med. Biol. Eng. Comput. 2020, 58, 2673–2683. [Google Scholar] [CrossRef] [PubMed]
- Kumaravel, V.P.; Kartsch, V.; Benatti, S.; Vallortigara, G.; Farella, E.; Buiatti, M. Efficient artifact removal from low-density wearable EEG using artifacts subspace reconstruction. In Proceedings of the 2021 43rd Annual International Conference of the IEEE Engineering in Medicine & Biology Society (EMBC), Mexico City, Mexico, 1–5 November 2021; pp. 333–336. [Google Scholar]
- Blum, S.; Jacobsen, N.; Bleichner, M.G.; Debener, S. A Riemannian modification of Artifact Subspace Reconstruction for EEG artifact handling. Front. Hum. Neurosci. 2019, 13, 141. [Google Scholar] [CrossRef] [PubMed]
- Tsai, B.Y.; Diddi, S.V.S.; Ko, L.W.; Wang, S.J.; Chang, C.Y.; Jung, T.P. Development of an Adaptive Artifact Subspace Reconstruction Based on Hebbian/Anti-Hebbian Learning Networks for Enhancing BCI Performance. IEEE Trans. Neural Netw. Learn. Syst. 2022, 1, 1–14. [Google Scholar] [CrossRef]
- Van, L.D.; Tu, Y.C.; Chang, C.Y.; Wang, H.J.; Jung, T.P. Hardware-Oriented Memory-Limited Online Artifact Subspace Reconstruction (HMO-ASR) Algorithm. IEEE Trans. Circuits Syst. II Express Briefs 2021, 68, 3493–3497. [Google Scholar] [CrossRef]
- Button, K.S.; Ioannidis, J.; Mokrysz, C.; Nosek, B.A.; Flint, J.; Robinson, E.S.; Munafò, M.R. Power failure: Why small sample size undermines the reliability of neuroscience. Nat. Rev. Neurosci. 2013, 14, 365–376. [Google Scholar] [CrossRef]
- Klug, M.; Gramann, K. Identifying key factors for improving ICA-based decomposition of EEG data in mobile and stationary experiments. Eur. J. Neurosci. 2021, 54, 8406–8420. [Google Scholar] [CrossRef]
- Custo, A.; Van De Ville, D.; Wells, W.M.; Tomescu, M.; Brunet, D.; Michel, C.M. Electroencephalographic Resting-State Networks: Source Localization of Microstates. Brain Connect 2017, 7, 671–682. [Google Scholar] [CrossRef]
- Barry, R.J.; Clarke, A.R.; Johnstone, S.J.; Magee, C.A.; Rushby, J.A. EEG differences between eyes-closed and eyes-open resting conditions. Clin. Neurophysiol. 2007, 118, 2765–2773. [Google Scholar] [CrossRef] [PubMed]
- Cohn, N.B.; Dustman, R.E.; Shearer, D.E. The effect of age, sex and interstimulus interval on augmenting and reducing of occipital VEPs. Electroencephalogr. Clin. Neurophysiol./Evoked Potentials Sect. 1985, 62, 177–183. [Google Scholar] [CrossRef] [PubMed]
- Bin, G.; Gao, X.; Yan, Z.; Hong, B.; Gao, S. An online multi-channel SSVEP-based brain-computer interface using a canonical correlation analysis method. J. Neural Eng. 2009, 6, 046002. [Google Scholar] [CrossRef] [PubMed]
- Squires, N.K.; Squires, K.C.; Hillyard, S.A. Two varieties of long-latency positive waves evoked by unpredictable auditory stimuli in man. Electroencephalogr. Clin. Neurophysiol. 1975, 38, 387–401. [Google Scholar] [CrossRef] [PubMed]
- Picton, W.T. The P300 wave of the human event-related potential. J. Clin. Neurophysiol. 1992, 9, 456–479. [Google Scholar] [CrossRef] [PubMed]
- Katayama, J.I.; Polich, J. P300 from one-, two-, and three-stimulus auditory paradigms. Int. J. Psychophysiol. 1996, 23, 33–40. [Google Scholar] [CrossRef]
- Polich, J. Updating P300: An integrative theory of P3a and P3b. Clin. Neurophysiol. 2007, 118, 2128–2148. [Google Scholar] [CrossRef]
- Fazel-Rezai, R.; Allison, B.Z.; Guger, C.; Sellers, E.W.; Kleih, S.C.; Kübler, A. P300 brain computer interface: Current challenges and emerging trends. Front. Neuroeng. 2007, 5, 14. [Google Scholar] [CrossRef]
- Delorme, A.; Makeig, S. EEGLAB: An open source toolbox for analysis of single-trial EEG dynamics including independent component analysis. J. Neurosci. Methods 2004, 134, 9–21. [Google Scholar] [CrossRef]
- Pion-Tonachini, L.; Kreutz-Delgado, K.; Makeig, S. ICLabel: An automated electroencephalographic independent component classifier, dataset, and website. NeuroImage 2019, 198, 181–197. [Google Scholar] [CrossRef]
- Mullen, T. CleanLine EEGLAB Plugin; Neuroimaging Informatics Tools and Resources Clearinghouse (NITRC): San Diego, CA, USA, 2012. [Google Scholar]
- Bellato, A.; Arora, I.; Kochhar, P.; Hollis, C.; Groom, M.J. Atypical electrophysiological indices of eyes-open and eyes-closed resting-state in children and adolescents with ADHD and autism. Brain Sci. 2020, 10, 272. [Google Scholar] [CrossRef]
- Berger, H. Über das elektrenkephalogramm des menschen. Arch. Psychiatr. Nervenkrankh. 1933, 98, 231–254. [Google Scholar] [CrossRef]
- Adrian, E.D.; Matthews, B.H. The Berger rhythm: Potential changes from the occipital lobes in man. Brain 1934, 57, 355–385. [Google Scholar] [CrossRef]
- Müller-Putz, G.R.; Eder, E.; Wriessnegger, S.C.; Pfurtscheller, G. Comparison of DFT and lock-in amplifier features and search for optimal electrode positions in SSVEP-based BCI. J. Neurosci. Methods 2008, 168, 174–181. [Google Scholar] [CrossRef] [PubMed]
- Polich, J.; Margala, C. P300 and probability: Comparison of oddball and single-stimulus paradigms. Int. J. Psychophysiol. 1997, 25, 169–176. [Google Scholar] [CrossRef] [PubMed]
- Armstrong, R.A. When to use the Bonferroni correction. Ophthalmic Physiol. Opt. 2014, 34, 502–508. [Google Scholar] [CrossRef]
- Laparra, V.; Camps-Valls, G.; Malo, J. Iterative gaussianization: From ICA to random rotations. IEEE Trans. Neural Netw. 2011, 22, 537–549. [Google Scholar] [CrossRef] [PubMed]





Disclaimer/Publisher’s Note: The statements, opinions and data contained in all publications are solely those of the individual author(s) and contributor(s) and not of MDPI and/or the editor(s). MDPI and/or the editor(s) disclaim responsibility for any injury to people or property resulting from any ideas, methods, instructions or products referred to in the content. |
© 2023 by the authors. Licensee MDPI, Basel, Switzerland. This article is an open access article distributed under the terms and conditions of the Creative Commons Attribution (CC BY) license (https://creativecommons.org/licenses/by/4.0/).
Share and Cite
Plechawska-Wójcik, M.; Augustynowicz, P.; Kaczorowska, M.; Zabielska-Mendyk, E.; Zapała, D. The Influence Assessment of Artifact Subspace Reconstruction on the EEG Signal Characteristics. Appl. Sci. 2023, 13, 1605. https://doi.org/10.3390/app13031605
Plechawska-Wójcik M, Augustynowicz P, Kaczorowska M, Zabielska-Mendyk E, Zapała D. The Influence Assessment of Artifact Subspace Reconstruction on the EEG Signal Characteristics. Applied Sciences. 2023; 13(3):1605. https://doi.org/10.3390/app13031605
Chicago/Turabian StylePlechawska-Wójcik, Małgorzata, Paweł Augustynowicz, Monika Kaczorowska, Emilia Zabielska-Mendyk, and Dariusz Zapała. 2023. "The Influence Assessment of Artifact Subspace Reconstruction on the EEG Signal Characteristics" Applied Sciences 13, no. 3: 1605. https://doi.org/10.3390/app13031605
APA StylePlechawska-Wójcik, M., Augustynowicz, P., Kaczorowska, M., Zabielska-Mendyk, E., & Zapała, D. (2023). The Influence Assessment of Artifact Subspace Reconstruction on the EEG Signal Characteristics. Applied Sciences, 13(3), 1605. https://doi.org/10.3390/app13031605

