Calculation of Main Circuit Steady-State Parameters for Capacitor Commutated Converter System
Abstract
1. Introduction
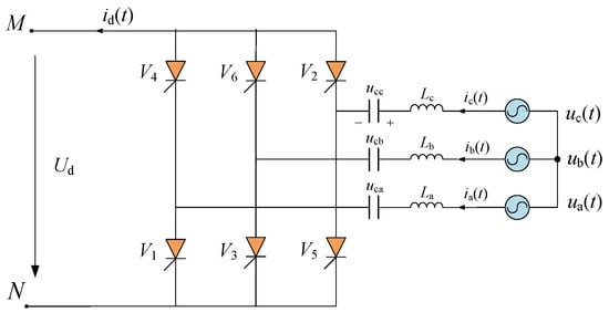
2. Topology of the LCC-CCC HVDC
3. Calculation Model and Method of the Main Circuit Parameters
3.1. Determination of the Capacitance Value
3.1.1. Voltage Waveform of Commutation Capacitors
3.1.2. Steady-State Mathematical Model of the CCC
3.1.3. Selection Principles of the Commutation Capacitor
3.2. Calculation Formulas of Main Circuit Parameters
3.2.1. Calculation of the DC Voltages
3.2.2. Calculation of the DC Voltage Difference
3.2.3. Calculation of the Rated Relative Inductive and Resistive Voltage Drops
3.2.4. Calculation of the Overlap Angles
3.2.5. Calculation of the Reactive Power Consumptions
3.2.6. Calculation of the Voltage and Current at the Valve Side
3.2.7. Calculation of the Rated Power of the Converter Transformer
3.2.8. Calculation of the Converter Transformer Tap
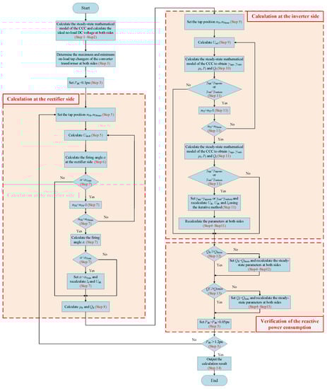
4. Calculation Procedure of Main Circuit Parameters
4.1. Basic Factors
4.1.1. System Parameters
4.1.2. Control Modes
4.1.3. Restriction Conditions
4.1.4. Operating Conditions
4.2. Detailed Calculation Procedure
- If α is in this range, go to the next Step.
- If α < αTmin, since α is negatively correlated with nTR, reduce nTR and recalculate α until α is within the specified range. If nTR decreases to the minimum value, there is still α < αTmin, then set α = αTmin, solve the Equations (51) and (53) to obtain Id and UdR.
4.3. Flow Chart of the Main Circuit Parameter Design
5. Case Study
- Due to the existence of the DC resistance, the DC voltage of the rectifier is always greater than that of the inverter. The voltage difference becomes larger as the DC power increases.
- An appropriate increase in the number of the on-load tap changers will be beneficial to the decrease in the firing angle at the rectifier and the extinction angle at the inverter, thus lowering the consumption of the reactive powers.
- At the low DC power level, due to the restriction of the minimum filter control mode at the rectifier side, the LCC operates under a larger firing angle and the CCC operates under a larger apparent extinction angle. Thus, the reactive power consumptions of both sides will increase. Meanwhile, the DC voltage is below the rated value and the tap changers of the converter transformer are at the higher position.
6. Conclusions
Author Contributions
Funding
Institutional Review Board Statement
Informed Consent Statement
Data Availability Statement
Conflicts of Interest
References
- Xiao, H.; Sun, K.; Pan, J.; Li, Y.; Liu, Y. Review of hybrid HVDC systems combining line communicated converter and voltage source converter. Int. J. Electr. Power Energy Syst. 2021, 129, 106713. [Google Scholar] [CrossRef]
- Xue, Y.; Zhang, X.; Yang, C. Elimination of commutation failures of LCC HVDC System with controllable capacitors. IEEE Trans. Power Syst. 2016, 31, 3289–3299. [Google Scholar] [CrossRef]
- Ottosson, N.; Kjellin, L. Modular back-to-back HVDC with capacitor commutated converters (CCC). In Proceedings of the 7th International Conference on AC-DC Power Transmission, London, UK, 28–30 November 2001; pp. 55–59. [Google Scholar]
- Stoltz, M.; Bahrman, M.; Dickinson, D.; Abrahamsson, B. The Rapid City DC Tie. In Proceedings of the 2006 IEEE PES Power Systems Conference and Exposition, Atlanta, GA, USA, 29 October–1 November 2006; pp. 476–479. [Google Scholar]
- Graham, J.; Holmgren, T.; Fischer, P.; Shore, N.L. The Rio Madeira HVDC system—Design aspects of bipole 1 and the connector to acre-rondonia. In Proceedings of the CIGRE 2012, Paris, France, 26–31 August 2012. [Google Scholar]
- Pinto, M.; Pagioro, A.; Azevedo, R. The Rio Madeira HVDC system—Implementation and commissioning of bipole 1 and the connector to acrerondonia. In Colloquium, HVDC and Power Electronics to Boost Network Performance, Proceedings of the CIGRE 2013, Brasilia, Brazil, 2–3 October 2013; ResearchGate: Berlin, Germany, 2013. [Google Scholar]
- Kaur, J.; Chaudhuri, N. Analytical modelling of point-to-point CCC-HVDC revisited. IET Gener. Transm. Distrib. 2019, 13, 916–926. [Google Scholar] [CrossRef]
- Wang, F.; Zhang, J. The calculation of main circuit steady state parameters for HVDC system. In Proceedings of the 2009 IEEE/PES Power Systems Conference and Exposition, Seattle, WA, USA, 15–18 March 2009; pp. 1–5. [Google Scholar]
- Xu, Z.; Xiao, H.; Zhang, Z. Selection methods of main circuit parameters for modular multilevel converters. IET Renew. Power Gener. 2016, 10, 788–797. [Google Scholar] [CrossRef]
- Han, X.; Li, Y.; Sun, J.; Zhang, Z.; Xu, Z.; Xu, Y. DC Side Main Circuit Parameter Selection of MMC-MTDC Systems with HVDC CBs and SFCLs. In Proceedings of the 2018 International Conference on Power System Technology (POWERCON), Guangzhou, China, 6–8 November 2018; pp. 2313–2318. [Google Scholar]
- Yu, S.; Wen, J.; Li, J.; Liu, H. Calculation of main circuit steady state parameters for S-MTDC transmission systems. J. Eng. 2019, 2019, 1715–1720. [Google Scholar] [CrossRef]
- Wang, L.; Wu, F.; Li, D.; Xue, Y. Study on the calculation of main circuit parameters of multi-terminal HVDC transmission systems. In Proceedings of the 16th IET International Conference on AC and DC Power Transmission (ACDC 2020), Online Conference, 2–3 July 2020; pp. 198–204. [Google Scholar]
- Ni, X.; Qiu, P.; Lin, J.; Lu, Y.; Jin, Y.; Xu, H. Selection Methods of Main Circuit Parameters for Modular Multilevel Matrix Converters. In Proceedings of the 2021 International Conference on Power System Technology (POWERCON), Haikou, China, 8–9 December 2021; pp. 1304–1309. [Google Scholar]
- Hou, L.; Zhang, S.; Wei, Y.; Zhao, B.; Jiang, Q. A Dynamic Series Voltage Compensator for the Mitigation of LCC-HVDC Commutation Failure. IEEE Trans. Power Deliv. 2021, 36, 3977–3987. [Google Scholar] [CrossRef]
- Zeineldin, H.H.; El-Saadany, E.F.; Kazerani, M. Capacitor commutated converter using an adaptive active capacitor for HVDC system. In Proceedings of the Canadian Conference on Electrical and Computer Engineering. Toward a Caring and Humane Technology (CCECE 2003), Montreal, QC, Canada, 4–7 May 2003; Volume 1, pp. 529–534. [Google Scholar]
- Tanaka, T.; Nakazato, M.; Funabiki, S. A new approach to the capacitor-commutated converter for HVDC-a combined commutation capacitor of active and passive capacitors. In Proceedings of the 2001 IEEE Power Engineering Society Winter Meeting, Columbus, OH, USA, 28 January–1 February 2001; Volume 2, pp. 968–973. [Google Scholar]
- Guo, C.; Yang, Z.; Jiang, B.; Zhao, C. An Evolved Capacitor-Commutated Converter Embedded With Antiparallel Thyristors Based Dual-Direc-tional Full-Bridge Module. IEEE Trans. Power Deliv. 2018, 33, 928–937. [Google Scholar] [CrossRef]
- Guo, C.; Liu, B.; Zhao, C. Improved Coordinated Control Approach for Evolved CCC-HVDC System to Enhance Mitigation Effect of Commutation Failure. J. Mod. Power Syst. Clean Energy 2021, 9, 338–346. [Google Scholar] [CrossRef]
- Xue, Y.; Zhang, X.; Yang, C. Commutation Failure Elimination of LCC HVDC Systems Using Thyristor-Based Controllable Capacitors. IEEE Trans. Power Deliv. 2018, 33, 1448–1458. [Google Scholar] [CrossRef]
- Kaur, J.; Chaudhuri, N. A Coordinating Control for Hybrid HVDC Systems in Weak Grid. IEEE Trans. Ind. Electron. 2019, 66, 8284–8295. [Google Scholar] [CrossRef]
- Zhu, Y.; Zhang, S.; Liu, D.; Zhu, L.; Zou, S.; Yu, S.; Sun, Y. Prevention and mitigation of high-voltage direct current commutation failures: A review and future directions. IET Gener. Transm. Distrib. 2019, 13, 5449–5456. [Google Scholar] [CrossRef]
- Xue, Y.; Zhang, X.; Yang, C. Series Capacitor Compensated AC Filterless Flexible LCC HVDC With Enhanced Power Transfer Under Unbalanced Faults. IEEE Trans. Power Syst. 2019, 34, 3069–3080. [Google Scholar] [CrossRef]
- Meisingset, M. Application of Capacitor Commutated Converters in Multi-Infeed HVDC-Schemes. Ph.D. Thesis, University of Manitoba, Winnipeg, MB, Canada, 2000. [Google Scholar]
- Yang, F.; Chang, Y. Study on Capacitor Commutated Converter applied in HVDC projects. In Proceedings of the 2007 IEEE Power Engineering Society General Meeting, Tampa, FL, USA, 24–28 June 2007; pp. 1–5. [Google Scholar]
- Björklund, P.E.; Jonsson, T. Capacitor commutated converters for HVDC systems. ABB Rev. 1997, 2, 25–33. [Google Scholar]
- Sadek, K.; Pereira, M.; Brandt, D.P.; Gole, A. Capacitor commutated converter circuit configurations for DC transmission. IEEE Trans. Power Deliv. 1998, 13, 1257–1264. [Google Scholar] [CrossRef]
- Zhang, Y.; Yan, W.; Zhu, L. Tap change control of converter transformers for hybrid AC/DC power transmission systems. Electr. Power 2008, 4, 20–24. [Google Scholar]










| Factors for Operating Condition | Classification of the Factor |
|---|---|
| Operating configuration | Bipolar mode (B) |
| Monopolar ground return mode (G) | |
| Monopolar metallic return mode (M) | |
| Power transmission direction | Forward direction (F) |
| Reverse direction (R) | |
| DC voltage level | Full voltage operation (F) |
| 80% reduced voltage operation (R) | |
| 70% reduced voltage operation (S) | |
| DC circuit resistance | High resistance (H) |
| Low resistance (L) | |
| AC system voltage level at the rectifier and the inverter side | Maximum rated voltage |
| Nominal voltage | |
| Minimum rated voltage | |
| Maximum extreme voltage | |
| Minimum extreme voltage |
| Name of the Parameters | Symbol of the Parameters | |
|---|---|---|
| Target main circuit parameters | DC power | PdR and PdI |
| DC voltage | UdR and UdI | |
| DC current | Id | |
| Firing angle | α | |
| Extinction angle | γapp and γreal | |
| Overlap angle | μR and μI | |
| Reactive power | QR and QI | |
| On-load tap changer of the converter transformer | nTR and nTI | |
| Intermediate parameters | Rated AC line voltage | UacNR and UacNI |
| AC line voltage | UacR and UacI | |
| Rated ideal no-load DC voltage | UdioNR and UdioNI | |
| Ideal no-load DC voltage | UdioR and UdioI | |
| Minimum firing angle | αTmin | |
| Minimum apparent extinction angle | γappmin | |
| Minimum real extinction angle | γrealmin | |
| Minimum reactive power consumption | QRmin and QImin |
| System Parameters | Value |
|---|---|
| Bipolar rated DC power/MW | 3000 |
| Rated DC current/kA | 3 |
| Rated DC voltage/kV | 500 |
| DC line resistance/Ω | 10.4 |
| System frequency/Hz | 50 |
| Converter Parameters | Value | |
|---|---|---|
| LCC at Rectifier | CCC at Inverter | |
| Rated angle/° 1 | 15 | 1.57 |
| Minimum angle of the transformer angle control mode/° | 12.5 | 1.57 |
| Maximum angle of the transformer angle control mode/° | 17.5 | / |
| Rated AC voltage/kV | 525 | 525 |
| Minimum reactive power consumption of the converter/Mvar | 140 | 0 |
| Commutation capacitor/μF | / | 129.75 |
| Main Parameters | Value | |
|---|---|---|
| LCC at Rectifier | CCC at Inverter | |
| Rated ideal no-load DC voltage UdioN/kV | 283.49 | 237.02 |
| Maximum ideal no-load DC voltage Udiomax/kV | 286.77 | 243.27 |
| Minimum ideal no-load DC voltage Udiomin/kV | 259.33 | 203.82 |
| Nominal ratio | 525/209.92 | 525/175.51 |
| Tap changer range | −5 to 24 | −6 to 32 |
| PdR/MW | UdR/kV | Id/kA | α/° | μR/° | QR/Mvar | Tap |
|---|---|---|---|---|---|---|
| 150 | 317.9 | 0.472 | 41.64 | 2.75 | 140 | 24 |
| 225 | 369.2 | 0.609 | 29.55 | 4.59 | 140 | 24 |
| 300 | 393.9 | 0.762 | 21.25 | 7.2 | 140 | 24 |
| 375 | 406.9 | 0.922 | 14.66 | 10.71 | 140 | 24 |
| 450 | 500 | 0.9 | 12.6 | 9.83 | 145.9 | 6 |
| 525 | 500 | 1.05 | 14.31 | 10.26 | 189.8 | 5 |
| 600 | 500 | 1.2 | 13.25 | 11.88 | 215.7 | 5 |
| 675 | 500 | 1.35 | 14.92 | 12.12 | 266.4 | 4 |
| 750 | 500 | 1.5 | 13.92 | 13.63 | 294.6 | 4 |
| 825 | 500 | 1.65 | 12.84 | 15.2 | 322.34 | 4 |
| 900 | 500 | 1.8 | 14.6 | 15.16 | 382.1 | 3 |
| 975 | 500 | 1.95 | 13.59 | 16.63 | 412 | 3 |
| 1050 | 500 | 2.1 | 15.3 | 16.51 | 477.9 | 2 |
| 1125 | 500 | 2.25 | 14.35 | 17.89 | 509.9 | 2 |
| 1200 | 500 | 2.4 | 13.33 | 19.33 | 541.4 | 2 |
| 1275 | 500 | 2.55 | 15.12 | 19.02 | 615.8 | 1 |
| 1350 | 500 | 2.7 | 14.16 | 20.37 | 649.4 | 1 |
| 1425 | 500 | 2.85 | 13.14 | 21.78 | 682.4 | 1 |
| 1500 | 500 | 3 | 15 | 21.3 | 765.3 | 0 |
| 1575 | 500 | 3.15 | 14.05 | 22.62 | 800.4 | 0 |
| 1650 | 500 | 3.3 | 13.04 | 24 | 835 | 0 |
| 1725 | 500 | 3.45 | 14.95 | 23.38 | 926.3 | −1 |
| 1800 | 500 | 3.6 | 14.01 | 24.67 | 962.9 | −1 |
| PdI/MW | UdI/kV | Id/kA | γapp/° | γreal/° | μI/° | QI/Mvar | Tap |
|---|---|---|---|---|---|---|---|
| 147.7 | 313 | 0.472 | 20.48 | 26.48 | 3.72 | 60.8 | 32 |
| 221.1 | 362.9 | 0.609 | 11.95 | 19.4 | 5.45 | 58.6 | 21 |
| 294 | 386 | 0.762 | 8.57 | 17.54 | 6.76 | 63.9 | 16 |
| 366.2 | 397.3 | 0.922 | 9.12 | 19.43 | 7.12 | 84.6 | 13 |
| 441.6 | 490.6 | 0.9 | 10.77 | 18.96 | 5.98 | 109.9 | −5 |
| 513.5 | 489.1 | 1.05 | 7.36 | 17.17 | 7.36 | 104 | −4 |
| 585 | 487.5 | 1.2 | 8.14 | 19.13 | 7.56 | 127.8 | −4 |
| 656 | 486 | 1.35 | 8.88 | 21 | 7.75 | 153.1 | −4 |
| 726.6 | 484.4 | 1.5 | 5.28 | 19.13 | 9.08 | 134.8 | −3 |
| 796.7 | 482.8 | 1.65 | 6.3 | 21.22 | 9.07 | 161.5 | −3 |
| 866.3 | 481.3 | 1.8 | 1.88 | 18.71 | 10.66 | 129.7 | −2 |
| 935.5 | 479.7 | 1.95 | 3.38 | 21.2 | 10.39 | 158.5 | −2 |
| 1004.1 | 478.2 | 2.1 | 4.63 | 23.42 | 10.23 | 188.5 | −2 |
| 1072.4 | 476.6 | 2.25 | 5.72 | 25.46 | 10.14 | 219.6 | −1 |
| 1140.1 | 475 | 2.4 | 1.58 | 23.31 | 11.44 | 175.9 | −1 |
| 1207.4 | 473.5 | 2.55 | 3.07 | 25.67 | 11.16 | 209.4 | −1 |
| 1274.2 | 471.9 | 2.7 | 4.34 | 27.78 | 10.97 | 243.9 | −1 |
| 1340.5 | 470.4 | 2.85 | 5.45 | 29.71 | 10.84 | 279.2 | −1 |
| 1406.4 | 468.8 | 3 | 1.57 | 27.94 | 11.91 | 225 | 0 |
| 1471.8 | 467.2 | 3.15 | 3.04 | 30.13 | 11.65 | 263.1 | 0 |
| 1536.7 | 465.7 | 3.3 | 4.3 | 32.1 | 11.47 | 301.9 | 0 |
| 1601.2 | 464.1 | 3.45 | 5.4 | 33.91 | 11.34 | 341.2 | 0 |
| 1665.2 | 462.6 | 3.6 | 1.81 | 32.49 | 12.21 | 278.1 | 1 |
| Parameters | Calculation Values of the CCC | Simulation Values of the CCC | Simulation Values of the Conventional LCC 2 | Relative Error between Calculation and Simulation of the CCC | Relative Error between CCC and LCC from Simulations |
|---|---|---|---|---|---|
| DC voltage/kV | 468.8 | 479.5 | 482.2 | 2.23% | 0.56% |
| DC current/kA | 3 | 3 | 3 | / | / |
| Active power/MW | 1406.4 | 1438 | 1447 | 2.20% | 0.62% |
| Reactive power consumption/Mvar | 225 | 230 | 816 | 2.17% | / |
| Extinction angle/° | 1.57 | 1.571 | 17 | 0.06% | / |
| Peak voltage across the valves/kV | 303.4 | 318.8 | 289.2 | 4.83% | 10.24% |
| Peak capacitor voltage/kV | 77.07 | 76.85 | / | 0.29% | / |
Disclaimer/Publisher’s Note: The statements, opinions and data contained in all publications are solely those of the individual author(s) and contributor(s) and not of MDPI and/or the editor(s). MDPI and/or the editor(s) disclaim responsibility for any injury to people or property resulting from any ideas, methods, instructions or products referred to in the content. |
© 2023 by the authors. Licensee MDPI, Basel, Switzerland. This article is an open access article distributed under the terms and conditions of the Creative Commons Attribution (CC BY) license (https://creativecommons.org/licenses/by/4.0/).
Share and Cite
Yan, M.; Zhang, Z.; Xu, Z. Calculation of Main Circuit Steady-State Parameters for Capacitor Commutated Converter System. Appl. Sci. 2023, 13, 1171. https://doi.org/10.3390/app13021171
Yan M, Zhang Z, Xu Z. Calculation of Main Circuit Steady-State Parameters for Capacitor Commutated Converter System. Applied Sciences. 2023; 13(2):1171. https://doi.org/10.3390/app13021171
Chicago/Turabian StyleYan, Ming, Zheren Zhang, and Zheng Xu. 2023. "Calculation of Main Circuit Steady-State Parameters for Capacitor Commutated Converter System" Applied Sciences 13, no. 2: 1171. https://doi.org/10.3390/app13021171
APA StyleYan, M., Zhang, Z., & Xu, Z. (2023). Calculation of Main Circuit Steady-State Parameters for Capacitor Commutated Converter System. Applied Sciences, 13(2), 1171. https://doi.org/10.3390/app13021171

