Correlation Dependence between Hydrophobicity of Modified Bitumen and Water Saturation of Asphalt Concrete
Abstract
:1. Introduction
- To study the influence of the concentration of additives in bitumen on the processes of the water wetting of bitumen films and the surface tension of binary “bitumen-additive” and ternary “bitumen-polymer-additive” systems.
- To develop mathematical models of the processes of water wetting of modified bitumen films, based on the established physical and chemical laws.
- To determine the effectiveness of additives in terms of the water saturation of modified asphalt concrete pavements.
- To derive correlations between the contact angle of wetting bitumen films with water and the water saturation index of asphalt concrete samples, which makes it possible to predict the hydrophobicity of the formed asphalt concrete coatings.
2. Materials and Methods
2.1. Materials and Laboratory Tests
- -
- AC-1: A product of amination of KON-92 and distillation residues of petrochemistry (molecular weight: 250 a.m.u) [51], which is a mixture of primary and secondary amines of the general formula: R′-NH2, R′-NH-R″, where R′ is n-butyl, and R″ is 2-ethyl-2-hexenyl in a ratio of 1:3.
- -
- AG-4I: A waste sealing liquid, solution of high molecular weight polyisobutylene (PIB) in mineral oil (molecular weight: 5400 a.m.u), manufacturer SIF “Germika” (Moscow, Russia).
- -
- AMDOR-10: A condensation product of polyamines and higher fatty acids (molecular weight: 2260 a.m.u), manufactured by Amdor CJSC (Saint-Petersburg, Russia).
2.2. Preparation of Modified Bituminous Compositions
2.3. Method for Applying Bituminous Compositions to the Surface of a Glass Plate
2.4. Method for Determining the Hydrophobizing Effect of Modifiers
2.5. Method for Determining the Specific Surface Energy at the “Liquid-Air” Interface
2.6. Method for Determining the Water Saturation of Asphalt Concrete Samples
2.7. Method of Probabilistic-Deterministic Planning
- Determining factors and levels of their variation.
- Constructing an experiment plan in the form of a plan matrix consisting of m rows corresponding to the number of levels of factor x1, and n columns, the number of levels of factor x2.
- Conducting an active experiment according to the generated plan matrix and establishing the numerical values of the response function (output parameter).
- Sampling the response function for each level of each factor.
- Constructing partial dependencies of the response function on each factor.
- Approximating partial dependencies and the derivation of a generalized mathematical model.
3. Results
3.1. Binary Systems “Bitumen-Additive”
3.2. Ternary Systems “Bitumen-AG-4I-AC-1”
3.3. Results of Probability-Deterministic Modeling
4. Discussion
4.1. Binary Systems “Bitumen-Additive”
4.2. Ternary Systems “Bitumen-AG-4I-AC-1”
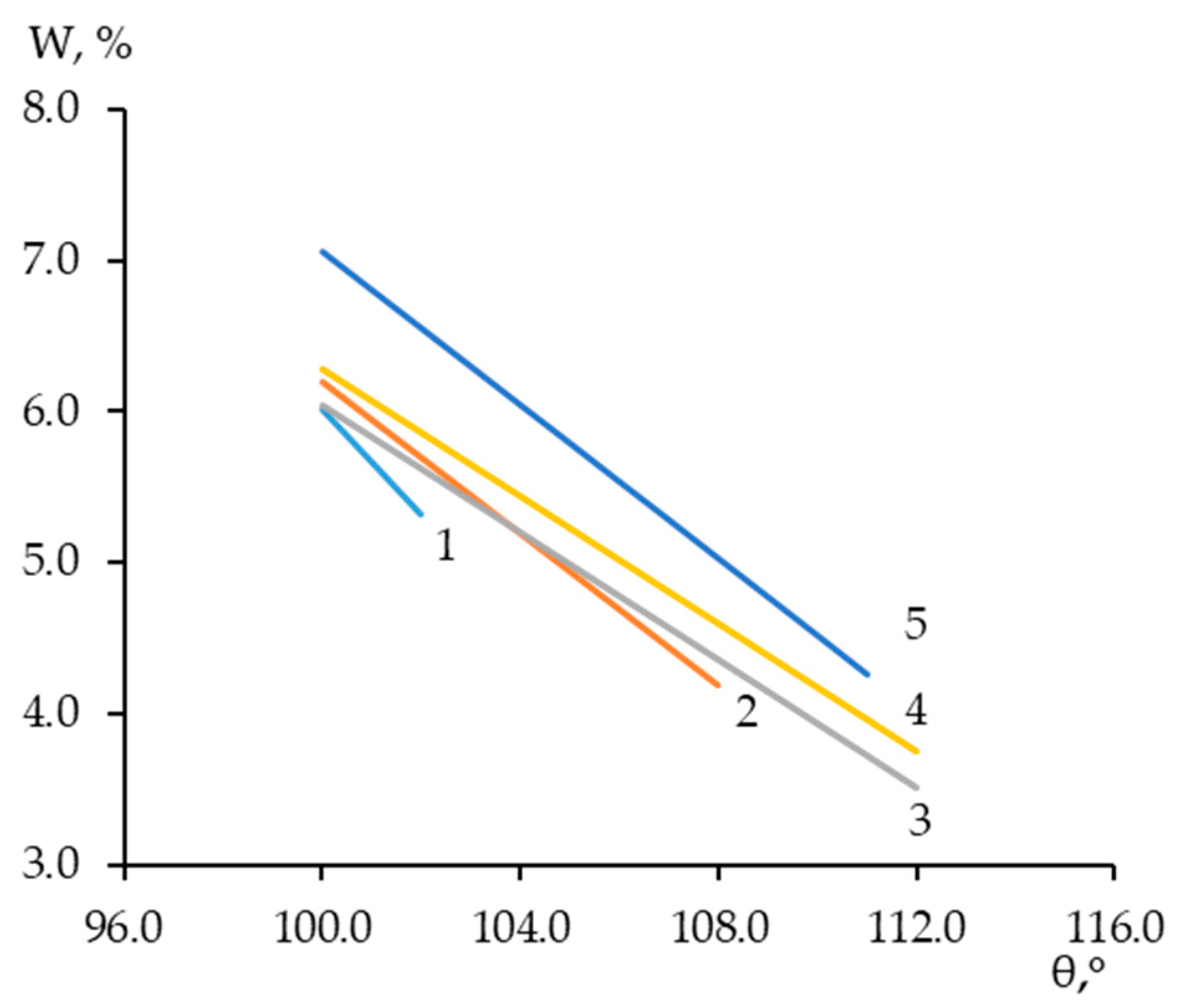
4.3. Correlation between the Marginal Angle of Wetting Bitumen Films with Water and the Indicator of Water Saturation of Asphalt Concrete
5. Conclusions
- Modifiers for the hydrophobic effect of the bituminous coating formed the series (in decreasing order): AG-4I > AC-1 > AMDOR-10. The maximum increase in the contact angle of wetting with water falls on their concentration of 1 g/dm3. In comparison with unmodified bitumen (θ = 95.05°), the wetting angle increased by 12.25° (AG-4I), by 8.16° (AC-1), and by 6.76° (AMDOR-10).
- The hydrophobic effect of additives was determined by the degree of shielding of the bitumen surface by hydrophobic regions of surfactant molecules. This process was determined by the length, the branching of the hydrocarbon radical, and the number of hydrocarbon chains of additives. The concentration of surfactants at the “bitumen-air” interface showed a decrease in surface tension relative to unmodified bitumen (Δσ): 4.59 mN/m (AC-1), 4.08 mN/m (AG-4I), and 0.68 mN/m (AMDOR-10).
- A close correlation was found between the hydrophobizing effect of modifiers in bitumen and the water resistance of modified asphalt concrete. The minimum water saturation of asphalt concrete samples was recorded at the same concentration of all studied additives (C = 1 g/dm3), at which the maximum contact angle of wetting with water θ (min cos θ) was observed.
- With the content of modifiers 1 g/dm3, the best results were achieved in the presence of AG-4I: water saturation decreased by 1.96 times (relative to the base variant without AG-4I) and amounted to 4.02%. The water saturation of asphalt concrete with the introduction of nitrogen-containing modifiers was at the levels of 4.85% (AC-1) and 4.92% (AMDOR-10).
- The addition of AC-1 to the “bitumen-AG-4I” system shifted the contact angle of wetting to higher values, with a maximum at CAG-4I = 1 g/dm3 and CAS-1 = 1 g/dm3. At these concentrations, the change in the contact angle of wetting by 20.85° in comparison to unmodified bitumen was an additive value (θc = 115.46° and θex = 115.90°), which ensured maximum shielding of the solid surface from water.
- The simultaneous presence of AG-4I and AC-1 in the binder at their optimal ratio (CAG-4I = 1 g/dm3 and CAC-1 = 1 g/dm3) led to a deeper decrease in the water saturation of asphalt concrete samples W = 3.05% than that of their individual use.
- A close correlation was revealed between the hydrophobicity of modified bitumen and the water saturation of asphalt concrete. Generalized equations and a graphical representation of a function of several variables allowed for optimizing compositions by the content of AG-4I and AC-1 modifiers to achieve the required performance properties of asphalt concrete coatings.
- The additives we offer can be used as effective modifiers to increase the hydrophobicity of asphalt concrete pavements. The water repellency of the two modifiers AG-4I and AC-1 manifested itself at the maximum level when they were introduced simultaneously into bitumen-mineral compositions in the optimal ratio. Additive AC-1 is obtained from petrochemical waste, which is undoubtedly a cost-effective factor, and the use of waste sealing liquid AG-4I is expedient from the point of view of environmental protection.
Author Contributions
Funding
Institutional Review Board Statement
Informed Consent Statement
Data Availability Statement
Conflicts of Interest
References
- Korochkin, A. Impact of rigid pavements with the asphalt-concrete wearing course on road performance and traffic safety. Transp. Res. Procedia 2018, 36, 315–319. [Google Scholar] [CrossRef]
- Klekovkina, M.; Gorshkov, V.; Lialinov, A. Development of methods for evaluating the impact of stress-strain state uniformity of composite pavements on road safety. Transp. Res. Procedia 2017, 20, 301–304. [Google Scholar] [CrossRef]
- Manfred, N. Partl. Quest for improving service life of asphalt roads. RILEM Tech. Lett. 2019, 4, 154–162. [Google Scholar] [CrossRef]
- Hamzah, M.; Putra, J.; Prasetijo, J.; Khairun, A. Effects of temperature and binder type on the dynamic creep of asphaltic concrete. Mod. Appl. Sci. 2009, 3, 3–14. [Google Scholar] [CrossRef]
- Vuong, B. Influence of density and moisture content on dynamic stress-strain behavior of a low plasticity crushed rock. Road Transp. Res. 1992, 1, 88–100. [Google Scholar]
- Thom, N.; Brown, S. Effect of moisture on the structural performance of a crushed-limestone road base. In 66th Annual Meeting of the Transportation Board; Transportation Research Board: Washington, DC, USA, 1987; pp. 50–56. [Google Scholar]
- Mehrara, A.; Khodaii, A. A review of state of the art on stripping phenomenon in asphalt concrete. Constr. Build. Mater. 2013, 38, 423–442. [Google Scholar] [CrossRef]
- Jahromi, S.G. Estimation of resistance to moisture destruction in asphalt mixtures. Constr. Build. Mater. 2009, 23, 2324–2331. [Google Scholar] [CrossRef]
- Xiao, R.; Ding, Y.; Polaczyk, P.; Ma, Y.; Jiang, X.; Huang, B. Moisture damage mechanism and material selection of HMA with amine antistripping agent. Mater. Des. 2022, 220, 110797. [Google Scholar] [CrossRef]
- Najjar, S.; Moghaddam, A.; Sahaf, A.; Aliha, M. Experimental and statistical exploring for mixed-mode (I&II) fracture behavior of cement emulsified asphalt mortar under freeze–thaw cycles and aging condition. Theor. Appl. Fract. Mech. 2022, 122, 103643. [Google Scholar] [CrossRef]
- Ding, D.; Gong, M.; Chen, J.; Sun, Y.; Tai, N. Factors influencing static and dynamic rheological properties of cement emulsified asphalt composite binder. Constr. Build. Mater. 2020, 264, 120257. [Google Scholar] [CrossRef]
- Li, Y.; He, X.; Sun, H.; Tan, Y. Effects of freeze-thaw on dynamic mechanical behavior of cement emulsified asphalt composite binder. Constr. Build. Mater. 2019, 213, 608–616. [Google Scholar] [CrossRef]
- Madeira, N.; Lacerda, V., Jr.; Romao, W. Characterization of asphalt aging by Analytical techniques: A Review on progress and perspectives. Energy Fuels 2022, 36, 5531–5549. [Google Scholar] [CrossRef]
- Valentin, J.; Trejbal, J.; Nezerka, V.; Valentova, T.; Vackova, P.; Ticha, P. A comprehensive study on adhesion between modified bituminous binders and mineral aggregates. Constr. Build. Mater. 2021, 305, 124686. [Google Scholar] [CrossRef]
- Pstrowska, K.; Gunka, V.; Sidun, I.; Demchuk, Y.; Vytrykush, N.; Kulazynski, M.; Bratychak, M. Adhesion in bitumen/aggregate system: Adhesion mechanism and test methods. Coatings 2022, 12, 1934. [Google Scholar] [CrossRef]
- Ma, L.; Varveri, A.; Jing, R.; Erkens, S. Comprehensive review on the transport and reaction of oxygen and moisture towards coupled oxidative ageing and moisture damage of bitumen. Constr. Build. Mater. 2021, 283, 122632. [Google Scholar] [CrossRef]
- Zhu, J.; Birgisson, B.; Kringos, N. Polymer modification of bitumen: Advances and challenges. Eur. Polym. J. 2014, 54, 18–38. [Google Scholar] [CrossRef]
- Polacco, G.; Muscente, A.; Biondi, D.; Santini, S. Effect of composition on the properties of SEBS modified asphalts. Eur. Polym. J. 2006, 42, 1113–1121. [Google Scholar] [CrossRef]
- Alatas, T.; Yilmaz, M. Effects of different polymers on mechanical properties of bituminous binders and hot mixtures. Constr. Build. Mater. 2013, 42, 161–167. [Google Scholar] [CrossRef]
- Rana, A.; Sady, A.; Israa, F.; Abbas, F. Physical and rheological properties of asphalt binder modified with recycled fibers. Adv. Civ. Eng. 2022, 2022, 1223467. [Google Scholar] [CrossRef]
- Golchin, B.; Meor, O.; Mohd, R. Optimization in producing warm mix asphalt with polymer modified binder and surfactant-wax additive. Constr. Build. Mater. 2017, 141, 578–588. [Google Scholar] [CrossRef]
- Xia, T.; Zhang, A.; Xu, J.; Chen, X.; Xia, X.; Zhu, H.; Li, Y. Rheological behavior of bitumen modified by reclaimed polyethylene and polypropylene from different recycling sources. J. Appl. Polym. Sci. 2021, 138, 50435. [Google Scholar] [CrossRef]
- Lu, G.; Zhang, S.; Xu, S.; Dong, N.; Yu, H. Rheological behavior of warm mix asphalt modified with foaming process and surfactant additive. Crystals 2021, 11, 410. [Google Scholar] [CrossRef]
- Porto, M.; Caputo, P.; Loise, V.; Eskandarsefat, S.; Teltayev, B.; Oliviero, R.C. Bitumen and bitumen modification: A review on latest advances. Appl. Sci. 2019, 9, 742. [Google Scholar] [CrossRef]
- Polacco, G.; Filippi, S.; Merusi, F.; Stastna, G. A review of the fundamentals of polymer-modified asphalts: Asphalt/polymer interactions and principles of compatibility. Adv. Colloid Interface Sci. 2015, 224, 72–112. [Google Scholar] [CrossRef] [PubMed]
- Musteata, M.; Musteata, V.; David, V.; Medvedovici, A.; Gagea, B.; Pârvulescu, V. Heterogeneous synthesis of amido-type surfactants for bitumenes. C. R. Chim. 2004, 7, 623–628. [Google Scholar] [CrossRef]
- Yu, Q.; Liu, J.; Xia, H. Analysis of influence of surfactant on the properties of diluted asphalt mixtures. Case Stud. Constr. Mater. 2022, 17, e01335. [Google Scholar] [CrossRef]
- Han, M.; Li, J.; Muhammad, Y.; Yin, Y.; Yang, J.; Yang, S.; Duan, S. Studies on the secondary modification of SBS modified asphalt by the application of octadecyl amine grafted graphene nanoplatelets as modifier. Diam. Relat. Mater. 2018, 89, 140–150. [Google Scholar] [CrossRef]
- Dyuryagina, A.; Byzova, Y.; Lezhneva, M.; Ostrovnoy, K.; Gorshkova, T. Synthesis of modifiers for asphalt concrete mixtures from petrochemical waste. Chem. J. Kaz. 2022, 1, 97–105. [Google Scholar] [CrossRef]
- Shi, L.; Chen, Y.; Gong, X.; Yu, X. Synthesis and characterization of quaternary ammonium salt tertiary amide type sodium hydroxypropyl phosphate asphalt emulsifier. Res. Chem. Intermed. 2019, 45, 5183–5201. [Google Scholar] [CrossRef]
- Bocoum, A.; Hosseinnezhad, S.; Fini, E. Investigating effect of amine based additives on asphalt rubber rheological properties. In Asphalt Pavements; CRC Press: Boca Raton, FL, USA, 2014; pp. 921–931. [Google Scholar]
- Pena, A.; Hirasaki, G.; Miller, C. Chemically Induced Destabilization of Water-in-Crude Oil Emulsions. Ind. Eng. Chem. Res. 2005, 44, 1139–1149. [Google Scholar] [CrossRef]
- He, L.; Lin, F.; Li, X.; Sui, H.; Xu, Z. Interfacial sciences in unconventional petroleum production: From fundamentals to applications. Chem. Soc. Rev. 2015, 44, 5446–5494. [Google Scholar] [CrossRef] [PubMed]
- Polacco, G.; Stastna, J.; Biondi, D.; Zanzotto, L. Relation between polymer architecture and nonlinear viscoelastic behavior of modified asphalts. COCIS 2006, 11, 230–245. [Google Scholar] [CrossRef]
- Sengoz, B.; Topal, A.; Isikyakar, G. Morphology and image analysis of polymer modified bitumens. Constr. Build. Mater. 2009, 23, 1986–1992. [Google Scholar] [CrossRef]
- Tayfur, S.; Ozen, H.; Aksoy, A. Investigation of rutting performance of asphalt mixtures containing polymer modifiers. Constr. Build. Mater. 2007, 21, 328–337. [Google Scholar] [CrossRef]
- Larsen, D.; Alessandrini, J.; Bosch, A.; Cortizo, S. Micro-structural and rheological characteristics of SBS-asphalt blends during their manufacturing. Constr. Build. Mater. 2009, 23, 2769–2774. [Google Scholar] [CrossRef]
- Soudani, K.; Cerezo, V.; Haddadi, S. Rheological characterization of bitumen modified with waste nitrile rubber (NBR). Constr. Build. Mater. 2016, 104, 126–133. [Google Scholar] [CrossRef]
- Yuliestyan, A.; Cuadri, A.; Garcia-Morales, M.; Partal, P. Binder Design for Asphalt Mixes with Reduced Temperature: EVA Modified Bitumen and its Emulsions. Transp. Res. Procedia 2016, 14, 3512–3518. [Google Scholar] [CrossRef]
- Saboo, N.; Kumar, P. Optimum Blending Requirements for EVA Modified Binder. Transp. Res. Procedia 2016, 17, 98–106. [Google Scholar] [CrossRef]
- Gama, D.; Rosa, J.J.; Alves de Melo, T.J.; Rodrigues, J.K. Rheological studies of asphalt modified with elastomeric polymer. Constr. Build. Mater. 2016, 106, 290–295. [Google Scholar] [CrossRef]
- Al-Haidri, H.A.; Tofan, A.S. Evaluation of modified asphalt mixtures with APP and IPP polymers by fatigue distress criteria. Innov. Infrastruct. Solut. 2021, 6, 131. [Google Scholar] [CrossRef]
- Lu, H.; Ye, F.; Yuan, J.; Yin, W. Properties comparison and mechanism analysis of naphthenic oil/SBS and nano-MMT/SBS modified asphalt. Constr. Build. Mater. 2018, 187, 1147–1157. [Google Scholar] [CrossRef]
- Yan, X.; Wu, D.; Hu, K.; Zhang, W.; Xing, J.; Cui, L.; Shi, S.; Yang, J.; Yang, C. The Modification Mechanism, Evaluation Method, and Construction Technology of Direct-to-Plant SBS Modifiers in Asphalt Mixture: A Review. Polymers 2023, 15, 2768. [Google Scholar] [CrossRef] [PubMed]
- Erofeev, V.; Rodin, A.; Yakunin, V.; Bogatov, A.; Bochkin, V.; Chegodajkin, A. Alkali-activated slag binders from rock-wool production wastes. Mag. Civ. Eng. 2018, 82, 219–227. [Google Scholar] [CrossRef]
- Foo, K.; Hameed, B. Utilization of biodiesel waste as a renewable resource for activated carbon: Application to environmental problems. Renew. Sust. Energ. Rev. 2009, 13, 2495–2504. [Google Scholar] [CrossRef]
- Bolden, J.; Abu-Lebdeh, T.; Fini, E. Utilization of recycled and waste materials in various construction applications. Am. J. Environ. Sci. 2013, 9, 14–24. [Google Scholar] [CrossRef]
- Cruz Sanchez, F.A.; Boudaoud, H.; Camargo, M.; Pearce, J.M. Plastic recycling in additive manufacturing: A systematic literature review and opportunities for the circular economy. J. Clean. Prod. 2020, 264, 121602. [Google Scholar] [CrossRef]
- GOST 31015-2002; Asphalt Concrete Mixes and Crushed Stone-Mastic Asphalt Concrete. Specifications. CPPC: Moscow, Russia, 2003.
- GOST 12801-98; Materials Based on Organic Binders for the Road and Airfield Construction. Test Methods. CPPC: Moscow, Russia, 1999.
- Bolatbaev, K.N.; Dyuryagina, A.N.; Nurushov, A.K.; Korỳtina, O.G. Sposob Polucheniya Ingibitorov Kislotnoj Korrozii Metallov (Variantỳ). Patent RK No14467, 25 February 2004. [Google Scholar]
- Rebinder, P.A. Poverhnostnye Yavleniya v Dispersnyh Sistemah. Kolloidnaya Himiya. Izbrannye Trudy; Nauka: Moskva, Russia, 1978; 368p. [Google Scholar]
- Holmberg, K. Surfactants and Polymers in Aqueous Solution, 2nd ed.; Chalmers University of Technology: Göteborg, Sweden, 2002; 412p. [Google Scholar]






| Component Name | Content, % wt. |
|---|---|
| Crushed stone fr. 11.2–16 mm | 25.0 |
| Crushed stone fr. 8–11.2 mm | 12.0 |
| Crushed stone fr. 4–8 mm | 20.0 |
| Crushed sand 0–4 mm | 41.0 |
| Mineral powder | 2.0 |
| Bitumen binder content, % by weight of the mineral part | 4.6 |
| The Name of Indicators | Requirements [50] | Actual Performance |
|---|---|---|
| Average density, g/cm3 | Not standardized | 2.69 |
| Porosity of the mineral framework, % by volume | 14 to 19 | 15.7 |
| Residual porosity, % by volume | 2.5 to 5.0 | 3.85 |
| Water saturation, % by volume | 2.0 to 5.0 | 7.9 |
| Compressive strength, MPa | ||
| 20 °C | At least 2.5 | 4.8 |
| 50 °C | At least 1.0 | 1.8 |
| 0 °C | No more than 11 | 10.7 |
| Water resistance | No less than 0.90 | 0.91 |
| Water resistance with long-term water saturation | No less than 0.85 | 0.86 |
| Adhesion of bitumen with the mineral part of the mixture | Must be provided | Provided |
| Crack resistance—tensile strength at a split at a temperature of 0 °C, MPa | 3.5 to 6.0 | 5.4 |
| Coefficient of internal friction | No less than 0.87 | 0.92 |
| Shear adhesion at 50 °C, MPa | No less than 0.25 | 0.55 |
| Factors | Level | ||||
|---|---|---|---|---|---|
| 1 | 2 | 3 | 4 | 5 | |
| CAC-1, g/dm3, (x1) | 0 | 0.5 | 1.0 | 1.5 | 2.0 |
| CAG-4I, g/dm3, (x2) | 0 | 0.5 | 1.0 | 1.5 | 2.0 |
| Factor Levels x1 | Factor Levels x2 | ||||
|---|---|---|---|---|---|
| 1 | 2 | 3 | 4 | 5 | |
| 1 | y1 | y6 | y11 | y16 | y21 |
| 2 | y2 | y7 | y12 | y17 | y22 |
| 3 | y3 | y8 | y13 | y18 | y23 |
| 4 | y4 | y9 | y14 | y19 | y24 |
| 5 | y5 | y10 | y15 | y20 | y25 |
| Factor Levels x1 | Sample | Factor Levels x2 | Sample |
|---|---|---|---|
| CAC-1, g/dm3 | CAG-4I, g/dm3 | ||
| 0 | (y1 + y6 + y11 + y16 + y21)/5 | 0 | (y1 + y2 + y3 + y4 + y5)/5 |
| 0.5 | (y2 + y7 + y12 + y17 + y22)/5 | 0.5 | (y6 + y7 + y8 + y9 + y10)/5 |
| 1.0 | (y3 + y8 + y13 + y18 + y23)/5 | 1.0 | (y11 + y12 + y13 + y14 + y15)/5 |
| 1.5 | (y4 + y9 + y14 + y19 + y24)/5 | 1.5 | (y16 + y17 + y18 + y19 + y20)/5 |
| 2.0 | (y5 + y10 + y15 + y20 + y25)/5 | 2.0 | (y21 + y22 + y23 + y24 + y25)/5 |
| AG-4I, g/dm3 | θ, ° | σ, mN/m | AC-1, g/dm3 | θ, ° | σ, mN/m | AMDOR-10, g/dm3 | θ, ° | σ, mN/m |
|---|---|---|---|---|---|---|---|---|
| 0 | 95.05 | 45.39 | 0 | 95.05 | 45.39 | 0 | 95.05 | 45.39 |
| 0.5 | 101.68 | 43.35 | 0.5 | 100.39 | 42.81 | 0.5 | 98.81 | 44.37 |
| 1.0 | 107.30 | 41.31 | 1.0 | 103.21 | 40.80 | 1.0 | 101.81 | 44.71 |
| 1.5 | 102.36 | 43.52 | 1.5 | 103.55 | 40.92 | 1.5 | 101.70 | 44.90 |
| 2.0 | 96.15 | 45.56 | 2.0 | 103.86 | 41.00 | 2.0 | 101.75 | 45.22 |
| AG-4I, g/dm3 | W, % | cos θ | AC-1, g/dm3 | W, % | cos θ | AMDOR-10, g/dm3 | W, % | cos θ |
|---|---|---|---|---|---|---|---|---|
| 0 | 7.87 | −0.09 | 0 | 7.87 | −0.09 | 0 | 7.87 | −0.09 |
| 0.5 | 5.65 | −0.20 | 0.5 | 6.05 | −0.18 | 0.5 | 6.30 | −0.15 |
| 1.0 | 4.02 | −0.30 | 1.0 | 4.85 | −0.22 | 1.0 | 4.92 | −0.21 |
| 1.5 | 4.80 | −0.21 | 1.5 | 4.90 | −0.23 | 1.5 | 5.20 | −0.20 |
| 2.0 | 5.20 | −0.11 | 2.0 | 5.05 | −0.24 | 2.0 | 5.85 | −0.20 |
| AG-4I, g/dm3 | AC-1, g/dm3 | θ, ° | σ, mN/m | AC-1, g/dm3 | θ, ° | σ, mN/m | AC-1, g/dm3 | θ, ° | σ, mN/m | AC-1, g/dm3 | θ, ° | σ, mN/m | AC-1, g/dm3 | θ, ° | σ, mN/m |
|---|---|---|---|---|---|---|---|---|---|---|---|---|---|---|---|
| 0 | 0 | 95.05 | 45.39 | 0.5 | 100.39 | 42.81 | 1.0 | 103.21 | 40.80 | 1.5 | 103.55 | 40.92 | 2.0 | 103.86 | 41.00 |
| 0.5 | 0 | 101.68 | 43.35 | 0.5 | 104.09 | 41.20 | 1.0 | 106.16 | 38.20 | 1.5 | 106.55 | 38.75 | 2.0 | 105.51 | 39.40 |
| 1.0 | 0 | 107.30 | 41.31 | 0.5 | 110.91 | 38.50 | 1.0 | 115.9 | 38.50 | 1.5 | 113.63 | 37.00 | 2.0 | 113.11 | 37.30 |
| 1.5 | 0 | 107.50 | 43.52 | 0.5 | 109.23 | 39.20 | 1.0 | 111.93 | 37.50 | 1.5 | 111.84 | 39.20 | 2.0 | 111.55 | 38.20 |
| 2.0 | 0 | 107.82 | 45.56 | 0.5 | 105.51 | 42.50 | 1.0 | 111.53 | 40.50 | 1.5 | 111.45 | 40.70 | 2.0 | 110.93 | 40.90 |
| AC-1, g/dm3 | AG-4I, g/dm3 | ΔθAC-1, ° | ΔθAG-4I, ° | θc, ° | θex, ° | Δ, ° |
|---|---|---|---|---|---|---|
| 0.5 | 0.5 | 5.34 | 6.63 | 107.02 | 104.09 | +2.93 |
| 1.0 | 0.5 | 8.16 | 6.63 | 109.84 | 106.16 | +3.68 |
| 1.5 | 0.5 | 8.5 | 6.63 | 110.18 | 106.55 | +3.63 |
| 2.0 | 0.5 | 8.81 | 6.63 | 110.49 | 105.51 | +4.98 |
| 0.5 | 1.0 | 5.34 | 12.25 | 112.64 | 110.91 | +1.73 |
| 1.0 | 1.0 | 8.16 | 12.25 | 115.46 | 115.90 | −0.44 |
| 1.5 | 1.0 | 8.50 | 12.25 | 115.80 | 113.63 | 2.17 |
| 2.0 | 1.0 | 8.81 | 12.25 | 116.11 | 113.11 | +3.00 |
| 0.5 | 1.5 | 5.34 | 7.31 | 107.7 | 109.23 | −1.53 |
| 1.0 | 1.5 | 8.16 | 7.31 | 110.52 | 111.93 | −1.41 |
| 1.5 | 1.5 | 8.50 | 7.31 | 110.86 | 111.84 | −0.98 |
| 2.0 | 1.5 | 8.81 | 7.31 | 111.17 | 111.65 | −0.48 |
| 0.5 | 2.0 | 5.34 | 1.10 | 101.49 | 105.51 | −4.02 |
| 1.0 | 2.0 | 8.16 | 1.10 | 104.31 | 111.53 | −7.22 |
| 1.5 | 2.0 | 8.50 | 1.10 | 104.65 | 111.45 | −6.80 |
| 2.0 | 2.0 | 8.81 | 1.10 | 104.96 | 110.93 | −5.97 |
| CAC-1, g/dm3 | CAG-4I, g/dm3 | |||||||||
|---|---|---|---|---|---|---|---|---|---|---|
| 0 | 0.5 | 1.0 | 1.5 | 2.0 | ||||||
| θ, ° | W, % | θ, ° | W, % | θ, ° | W, % | θ, ° | W, % | θ, ° | W, % | |
| 0 | 95.05 | 7.87 | 101.68 | 5.65 | 107.30 | 4.02 | 107.50 | 4.80 | 107.82 | 5.20 |
| 0.5 | 100.39 | 6.05 | 104.09 | 5.20 | 110.91 | 3.50 | 109.23 | 4.65 | 105.51 | 4.70 |
| 1.0 | 103.21 | 4.85 | 106.16 | 4.55 | 115.90 | 3.05 | 111.93 | 4.00 | 111.53 | 4.25 |
| 1.5 | 103.55 | 4.90 | 106.55 | 4.20 | 113.63 | 3.20 | 111.84 | 3.75 | 111.45 | 4.20 |
| 2.0 | 103.86 | 5.05 | 105.51 | 3.90 | 113.11 | 3.82 | 111.65 | 3.80 | 110.93 | 4.50 |
| CAC-1, g/dm3 | θ, ° | W, % | CAG-4I, g/dm3 | θ, ° | W, % |
|---|---|---|---|---|---|
| 0.0 | 103.87 | 5.51 | 0.0 | 101.21 | 5.74 |
| 0.5 | 106.03 | 4.82 | 0.5 | 104.80 | 4.70 |
| 1.0 | 109.75 | 4.14 | 1.0 | 112.17 | 3.52 |
| 1.5 | 109.40 | 4.05 | 1.5 | 110.43 | 4.20 |
| 2.0 | 109.01 | 4.21 | 2.0 | 109.45 | 4.57 |
| AG-4I, g/dm3 | AC-1, g/dm3 | W, % | AC-1, g/dm3 | W, % | AC-1, g/dm3 | W, % | AC-1, g/dm3 | W, % | AC-1, g/dm3 | W, % |
|---|---|---|---|---|---|---|---|---|---|---|
| 0 | 0 | 7.87 | 0.5 | 6.05 | 1.0 | 4.85 | 1.5 | 4.90 | 2.0 | 5.05 |
| 0.5 | 0 | 5.65 | 0.5 | 5.20 | 1.0 | 4.55 | 1.5 | 4.20 | 2.0 | 3.90 |
| 1.0 | 0 | 4.02 | 0.5 | 3.50 | 1.0 | 3.05 | 1.5 | 3.20 | 2.0 | 3.82 |
| 1.5 | 0 | 4.80 | 0.5 | 4.65 | 1.0 | 4.00 | 1.5 | 3.75 | 2.0 | 3.80 |
| 2.0 | 0 | 5.20 | 0.5 | 4.70 | 1.0 | 4.25 | 1.5 | 4.20 | 2.0 | 4.50 |
Disclaimer/Publisher’s Note: The statements, opinions and data contained in all publications are solely those of the individual author(s) and contributor(s) and not of MDPI and/or the editor(s). MDPI and/or the editor(s) disclaim responsibility for any injury to people or property resulting from any ideas, methods, instructions or products referred to in the content. |
© 2023 by the authors. Licensee MDPI, Basel, Switzerland. This article is an open access article distributed under the terms and conditions of the Creative Commons Attribution (CC BY) license (https://creativecommons.org/licenses/by/4.0/).
Share and Cite
Dyuryagina, A.; Byzova, Y.; Ostrovnoy, K.; Lutsenko, A. Correlation Dependence between Hydrophobicity of Modified Bitumen and Water Saturation of Asphalt Concrete. Appl. Sci. 2023, 13, 10946. https://doi.org/10.3390/app131910946
Dyuryagina A, Byzova Y, Ostrovnoy K, Lutsenko A. Correlation Dependence between Hydrophobicity of Modified Bitumen and Water Saturation of Asphalt Concrete. Applied Sciences. 2023; 13(19):10946. https://doi.org/10.3390/app131910946
Chicago/Turabian StyleDyuryagina, Antonina, Yuliya Byzova, Kirill Ostrovnoy, and Aida Lutsenko. 2023. "Correlation Dependence between Hydrophobicity of Modified Bitumen and Water Saturation of Asphalt Concrete" Applied Sciences 13, no. 19: 10946. https://doi.org/10.3390/app131910946
APA StyleDyuryagina, A., Byzova, Y., Ostrovnoy, K., & Lutsenko, A. (2023). Correlation Dependence between Hydrophobicity of Modified Bitumen and Water Saturation of Asphalt Concrete. Applied Sciences, 13(19), 10946. https://doi.org/10.3390/app131910946

