Landslide Susceptibility Using Climatic–Environmental Factors Using the Weight-of-Evidence Method—A Study Area in Central Italy
Abstract
1. Introduction
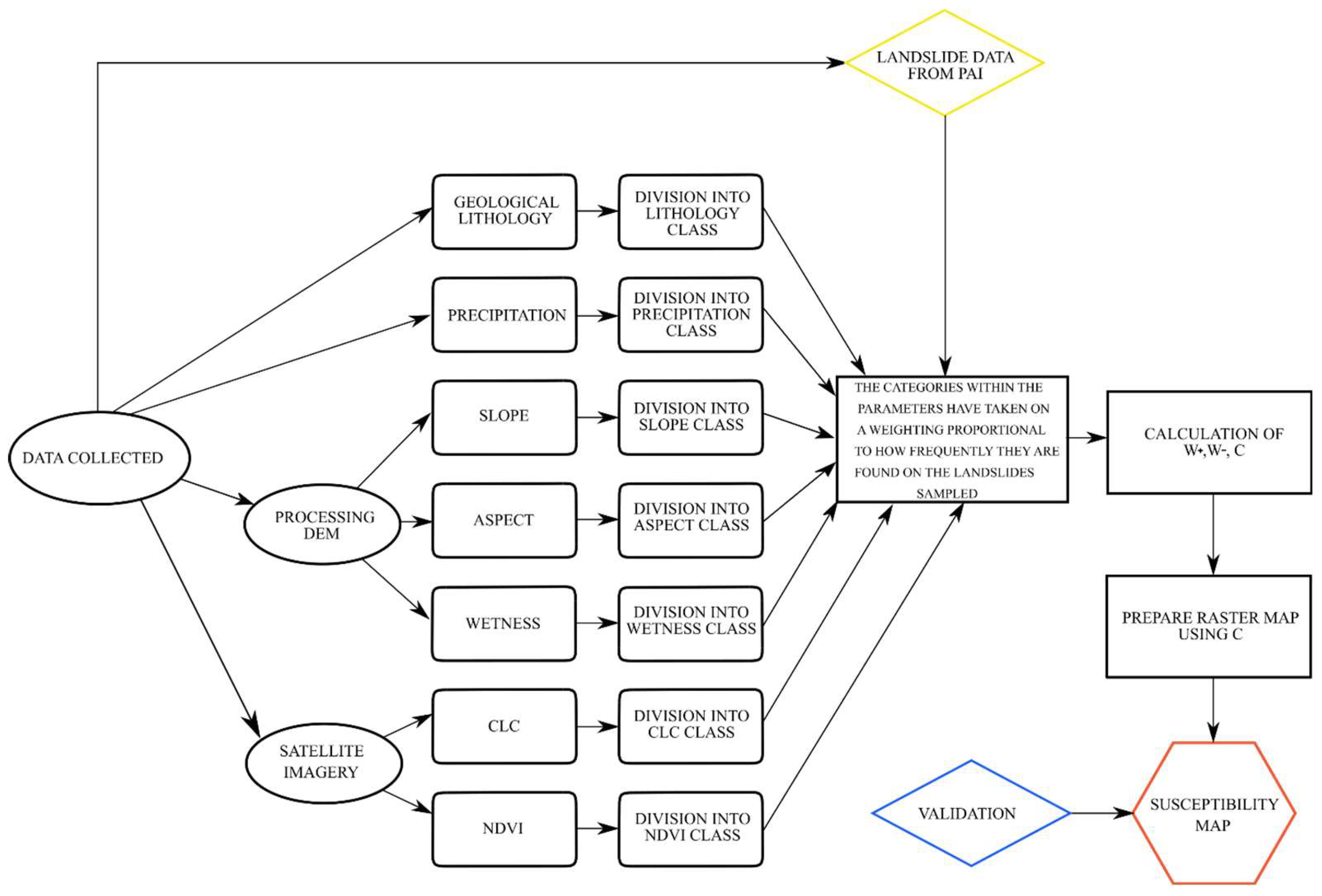
2. Materials and Methods
2.1. Study Area and Database
2.2. Database and Software
2.3. Statistical Model
2.4. Selected Landslide Causal Factors
- Flat (0°),
- North (0–22.5°),
- Northeast (22.5–67.5°),
- East (67.5–112.5°),
- Southeast (112.5–157.5°),
- South (157.5–202.5°),
- Southwest (202.5–247.5°),
- West (247.5–292.5°),
- Northwest (292.5–337.5°), and
- North (337.5–360°).
- 0–2,
- 2–4,
- 4–6,
- 6–8,
- 8–10,
- 10–12, and
- 12–23.
- Artificial Surfaces,
- Utilized Agricultural Areas,
- Wooded Territories and Semi-Natural Environments,
- Humid Zones (that are not present in the study area), and
- Water Bodies.
- Clays and marly clays with intercalations of sandstones, sands and conglomerates deposits;
- Deposits;
- Limestones, flinty limestones, subordinately marls and clay marls;
- Marls, clay marls and marly limestones;
- Sandstones, marly clays, subordinately conglomerates;
- Shales and marls encompassing calcareous, marly limestone and arenaceous bodies.
- 100–115,
- 115–130,
- 130–145,
- 145–160,
- 160–175,
- 175–190,
- 190–205, and
- 205–250.
- no-vegetation (−1 to 0.199);
- low vegetation (0.2 to 0.5);
- high vegetation (0.501 to 1.0).
2.5. Statistical Methods for Model Validation
- AUC = 0.5 the test is not informative;
- 0.5 < AUC ≤ 0.7 the test is inaccurate;
- 0.7 < AUC ≤ 0.9 the test is moderately accurate;
- 0.9 < AUC < 1.0 the test is highly accurate;
- AUC = 1 perfect test.
- the first file with the original landslide polygons then correctly georeferenced
- a second file with the landslide polygons deliberately shifted to create ‘fake’ landslide polygons to be used for the AUC calculation; this second file is crucial because a conservative model might detect landslide areas well, but mistake non-landslide areas for landslide areas.
3. Results
3.1. Causal Factors
3.2. Susceptibility Map and Validation
4. Discussion
5. Conclusions
Author Contributions
Funding
Institutional Review Board Statement
Informed Consent Statement
Data Availability Statement
Conflicts of Interest
References
- Trigila, A.; Iadanza, C.; Bussettini, M.; Lastoria, B. Dissesto Idrogeologico in Italia: Pericolosità e Indicatori di Rischio-Edizione 2018; ISPRA: Roma, Italy, 2018.
- Reichenbach, P.; Rossi, M.; Malamud, B.D.; Mihir, M.; Guzzetti, F. A review of statistically-based landslide susceptibility models. Earth-Sci. Rev. 2018, 180, 60–91. [Google Scholar] [CrossRef]
- Deng, X.; Li, L.; Tan, Y. Validation of spatial prediction models for landslide susceptibility mapping by considering structural similarity. ISPRS Int. J. Geo-Inf. 2017, 6, 103. [Google Scholar] [CrossRef]
- Dou, J.; Oguchi, T.; Hayakawa, Y.S.; Uchiyama, S.; Saito, H.; Paudel, U. GIS-based landslide susceptibility mapping using a certainty factor model and its validation in the Chuetsu Area, Central Japan. In Landslide Science for a Safer Geoenvironment, Volume 2: Methods of Landslide Studies; Springer International Publishing: Berlin/Heidelberg, Germany, 2014; Volume 2, pp. 419–424. [Google Scholar]
- Akgun, A.; Erkan, O. Landslide susceptibility mapping by geographical information system-based multivariate statistical and deterministic models: In an artificial reservoir area at Northern Turkey. Arab. J. Geosci. 2016, 9, 1–15. [Google Scholar] [CrossRef]
- Jia, N.; Mitani, Y.; Xie, M.; Djamaluddin, I. Shallow landslide hazard assessment using a three-dimensional deterministic model in a mountainous area. Comput. Geotech. 2012, 45, 1–10. [Google Scholar] [CrossRef]
- Chen, L.K.; Chang, C.H.; Liu, C.H.; Ho, J.Y. Application of a three-dimensional deterministic model to assess potential landslides, a case study: Antong Hot Spring Area in Hualien, Taiwan. Water 2020, 12, 480. [Google Scholar] [CrossRef]
- Huang, J.C.; Kao, S.J.; Hsu, M.L.; Lin, J.C. Stochastic procedure to extract and to integrate landslide susceptibility maps: An example of mountainous watershed in Taiwan. Nat. Hazards Earth Syst. Sci. 2006, 6, 803–815. [Google Scholar] [CrossRef]
- Ciurleo, M.; Cascini, L.; Calvello, M. A comparison of statistical and deterministic methods for shallow landslide susceptibility zoning in clayey soils. Eng. Geol. 2017, 223, 71–81. [Google Scholar] [CrossRef]
- Montgomery, D.R.; Dietrich, W.E. A physically based model for the topographic control on shallow landsliding. Water Resour. Res. 1994, 30, 1153–1171. [Google Scholar] [CrossRef]
- Pradhan, A.M.S.; Kim, Y.T. Evaluation of a combined spatial multi-criteria evaluation model and deterministic model for landslide susceptibility mapping. Catena 2016, 140, 125–139. [Google Scholar] [CrossRef]
- Cascini, L. Applicability of landslide susceptibility and hazard zoning at different scales. Eng. Geol. 2008, 102, 164–177. [Google Scholar] [CrossRef]
- Fell, R.; Corominas, J.; Bonnard, C.; Cascini, L.; Leroi, E.; Savage, W.Z. Guidelines for landslide susceptibility, hazard and risk zoning for land use planning. Eng. Geol. 2008, 102, 85–98. [Google Scholar] [CrossRef]
- Vergari, F.; Della Seta, M.; Del Monte, M.; Fredi, P.; Lupia Palmieri, E. Landslide susceptibility assessment in the Upper Orcia Valley (Southern Tuscany, Italy) through conditional analysis: A contribution to the unbiased selection of causal factors. Nat. Hazards Earth Syst. Sci. 2011, 11, 1475–1497. [Google Scholar] [CrossRef]
- Aditian, A.; Kubota, T.; Shinohara, Y. Comparison of GIS-based landslide susceptibility models using frequency ratio, logistic regression, and artificial neural network in a tertiary region of Ambon, Indonesia. Geomorphology 2018, 318, 101–111. [Google Scholar] [CrossRef]
- Juliev, M.; Mergili, M.; Mondal, I.; Nurtaev, B.; Pulatov, A.; Hübl, J. Comparative analysis of statistical methods for landslide susceptibility mapping in the Bostanlik District, Uzbekistan. Sci. Total Environ. 2019, 653, 801–814. [Google Scholar] [CrossRef]
- Kayastha, P.; Dhital, M.R.; De Smedt, F. Landslide susceptibility mapping using the weight of evidence method in the Tinau watershed, Nepal. Nat. Hazards 2012, 63, 479–498. [Google Scholar] [CrossRef]
- Cao, Y.; Wei, X.; Fan, W.; Nan, Y.; Xiong, W.; Zhang, S. Landslide susceptibility assessment using the Weight of Evidence method: A case study in Xunyang area, China. PLoS ONE 2021, 16, e0245668. [Google Scholar] [CrossRef] [PubMed]
- Duman, T.Y.; Can, T.; Gokceoglu, C.; Nefeslioglu, H.A.; Sonmez, H. Application of logistic regression for landslide susceptibility zoning of Cekmece Area, Istanbul, Turkey. Environ. Geol. 2006, 51, 241–256. [Google Scholar] [CrossRef]
- Onagh, M.; Kumra, V.K.; Rai, P.K. Landslide susceptibility mapping in a part of Uttarkashi district (India) by multiple linear regression method. Int. J. Geol. Earth Environ. Sci. 2012, 2, 102–120. [Google Scholar]
- Pradhan, B. Use of GIS-based fuzzy logic relations and its cross application to produce landslide susceptibility maps in three test areas in Malaysia. Environ. Earth Sci. 2011, 63, 329–349. [Google Scholar] [CrossRef]
- Van Dao, D.; Jaafari, A.; Bayat, M.; Mafi-Gholami, D.; Qi, C.; Moayedi, H.; Van Phong, T.; Ly, H.B.; Le, T.T.; Trinh, P.T.; et al. A spatially explicit deep learning neural network model for the prediction of landslide susceptibility. Catena 2020, 188, 104451. [Google Scholar]
- Saleem, N.; Huq, M.E.; Twumasi, N.Y.D.; Javed, A.; Sajjad, A. Parameters derived from and/or used with digital elevation models (DEMs) for landslide susceptibility mapping and landslide risk assessment: A review. ISPRS Int. J. Geo-Inf. 2019, 8, 545. [Google Scholar] [CrossRef]
- Günther, A.; Van Den Eeckhaut, M.; Malet, J.P.; Reichenbach, P.; Hervás, J. Climate-physiographically differentiated Pan-European landslide susceptibility assessment using spatial multi-criteria evaluation and transnational landslide information. Geomorphology 2014, 224, 69–85. [Google Scholar] [CrossRef]
- Gentilucci, M.; Materazzi, M.; Pambianchi, G. Statistical Analysis of Landslide Susceptibility, Macerata Province (Central Italy). Hydrology 2021, 8, 5. [Google Scholar] [CrossRef]
- Pourghasemi, H.R.; Pradhan, B.; Gokceoglu, C.; Deylami Moezzi, K. Landslide susceptibility mapping using a spatial multi criteria evaluation model at Haraz Watershed, Iran. In Terrigenous Mass Movements: Detection, Modelling, Early Warning and Mitigation Using Geoinformation Technology; Springer: Berlin/Heidelberg, Germany, 2012; pp. 23–49. [Google Scholar]
- Gentilucci, M.; Barbieri, M.; Materazzi, M.; Pambianchi, G. Effects of Climate Change on Vegetation in the Province of Macerata (Central Italy). In Advanced Studies in Efficient Environmental Design and City Planning; Springer International Publishing: Berlin/Heidelberg, Germany, 2021; pp. 463–474. [Google Scholar]
- Conoscenti, C.; Agnesi, V.; Angileri, S.; Cappadonia, C.; Rotigliano, E.; Märker, M. A GIS-based approach for gully erosion susceptibility modelling: A test in Sicily, Italy. Environ. Earth Sci. 2013, 70, 1179–1195. [Google Scholar] [CrossRef]
- Cervi, F.; Berti, M.; Borgatti, L.; Ronchetti, F.; Manenti, F.; Corsini, A. Comparing predictive capability of statistical and deterministic methods for landslide susceptibility mapping: A case study in the northern Apennines (Reggio Emilia Province, Italy). Landslides 2010, 7, 433–444. [Google Scholar] [CrossRef]
- Nsengiyumva, J.B.; Luo, G.; Amanambu, A.C.; Mind’je, R.; Habiyaremye, G.; Karamage, F.; Ochege, F.U.; Mupenzi, C. Comparing probabilistic and statistical methods in landslide susceptibility modeling in Rwanda/Centre-Eastern Africa. Sci. Total Environ. 2019, 659, 1457–1472. [Google Scholar] [CrossRef]
- Do, H.M.; Yin, K.L.; Guo, Z.Z. A comparative study on the integrative ability of the analytical hierarchy process, weights of evidence and logistic regression methods with the Flow-R model for landslide susceptibility assessment. Geomat. Nat. Hazards Risk 2020, 11, 2449–2485. [Google Scholar] [CrossRef]
- Othman, A.A.; Gloaguen, R.; Andreani, L.; Rahnama, M. Improving landslide susceptibility mapping using morphometric features in the Mawat area, Kurdistan Region, NE Iraq: Comparison of different statistical models. Geomorphology 2018, 319, 147–160. [Google Scholar] [CrossRef]
- Gentilucci, M.; Barbieri, M.; Pambianchi, G. Reliability of the IMERG product through reference rain gauges in Central Italy. Atmos. Res. 2022, 278, 106340. [Google Scholar] [CrossRef]
- Gentilucci, M.; Barbieri, M.; Dalei, N.N.; Gentilucci, E. Management and Creation of a New Tourist Route in the National Park of the Sibillini Mountains using GIS Software, for Economic Development. In Proceedings of the GISTAM, Heraklion, Greece, 3–5 May 2019; pp. 183–188. [Google Scholar]
- Coltorti, M.; Farabollini, P.; Gentili, B.; Pambianchi, G. Geomorphological evidence for anti-Apennine faults in the Umbro-Marchean Apennines and in the peri-Adriatic basin, Italy. Geomorphology 1996, 15, 33–45. [Google Scholar] [CrossRef]
- Bisci, C.; Dramis, F. Il concetto di attività in geomorfologia: Problemi e metodi di valutazione. Geogr. Fis. Dinam. Quat. 1991, 14, 193–199. [Google Scholar]
- Gentilucci, M.; Barbieri, M.; Lee, H.S.; Zardi, D. Analysis of rainfall trends and extreme precipitation in the Middle Adriatic Side, Marche Region (Central Italy). Water 2019, 11, 1948. [Google Scholar] [CrossRef]
- Gentilucci, M.; Burt, P. Using temperature to predict the end of flowering in the common grape (Vitis vinifera) in the Macerata wine region, Italy. Euro-Mediterr. J. Environ. Integr. 2018, 3, 38. [Google Scholar] [CrossRef]
- Bonham-Carter, G.F.; Agterberg, F.P.; Wright, D.F. Integration of geological datasets for gold exploration in Nova Scotia. Digit. Geol. Geogr. Inf. Syst. 1989, 10, 15–23. [Google Scholar]
- Barbieri, G.; Cambuli, P. The weight of evidence statistical method in landslide susceptibility mapping of the Rio Pardu Valley (Sardinia, Italy). In Proceedings of the 18th World IMACS Congress and MODSIM09 International Congress on Modelling and Simulation: Interfacing Modelling and Simulation with Mathematical and Computational Sciences, Cairns, Australia, 13–17 July 2009; pp. 2658–2664. [Google Scholar]
- Regmi, N.R.; Giardino, J.R.; Vitek, J.D. Modeling susceptibility to landslides using the weight of evidence approach: Western Colorado, USA. Geomorphology 2010, 115, 172–187. [Google Scholar] [CrossRef]
- Anbalagan, R. Landslide hazard evaluation and zonation mapping in mountainous terrain. Eng. Geol. 1992, 32, 269–277. [Google Scholar] [CrossRef]
- Sörensen, R.; Zinko, U.; Seibert, J. On the calculation of the topographic wetness index: Evaluation of different methods based on field observations. Hydrol. Earth Syst. Sci. 2006, 10, 101–112. [Google Scholar] [CrossRef]
- Aringoli, D.; Farabollini, P.; Gentili, B.; Materazzi, M.; Pambianchi, G. Examples of geoparks and geoconservation strategies from the Southern Umbro-Marchean Apennines (Central Italy). GeoActa 2010, 3, 153–166. [Google Scholar]
- Bharathkumar, L.; Mohammed-Aslam, M.A. Crop pattern mapping of tumkur taluk using NDVI technique: A remote sensing and GIS approach. Aquat. Procedia 2015, 4, 1397–1404. [Google Scholar] [CrossRef]
- Wubalem, A.; Meten, M. Landslide susceptibility mapping using information value and logistic regression models in Goncha Siso Eneses area, northwestern Ethiopia. SN Appl. Sci. 2020, 2, 807. [Google Scholar] [CrossRef]
- Goodenough, D.J.; Rossmann, K.; Lusted, L.B. Radiographic applications of receiver operating characteristic (ROC) curves. Radiology 1974, 110, 89–95. [Google Scholar] [CrossRef]
- Adams, N.M.; Hand, D.J. Comparing classifiers when the misallocation costs are uncertain. Pattern Recognit. 1999, 32, 1139–1147. [Google Scholar] [CrossRef]
- Hanley, J.A.; McNeil, B.J. The meaning and use of the area under a receiver operating characteristic (ROC) curve. Radiology 1982, 143, 29–36. [Google Scholar] [CrossRef] [PubMed]
- Swets, J.A. Measuring the accuracy of diagnostic systems. Science 1988, 240, 1285–1293. [Google Scholar] [CrossRef] [PubMed]
- Getachew, N.; Meten, M. Weights of evidence modeling for landslide susceptibility mapping of Kabi-Gebro locality, Gundomeskel area, Central Ethiopia. Geoenviron. Disasters 2021, 8, 1–22. [Google Scholar] [CrossRef]
- Ilia, I.; Tsangaratos, P. Applying weight of evidence method and sensitivity analysis to produce a landslide susceptibility map. Landslides 2016, 13, 379–397. [Google Scholar] [CrossRef]
- Lee, S.; Choi, J. Landslide susceptibility mapping using GIS and the weight-of-evidence model. Int. J. Geogr. Inf. Sci. 2004, 18, 789–814. [Google Scholar] [CrossRef]
- Vakhshoori, V.; Zare, M. Landslide susceptibility mapping by comparing weight of evidence, fuzzy logic, and frequency ratio methods. Geomat. Nat. Hazards Risk 2016, 7, 1731–1752. [Google Scholar] [CrossRef]
- Gomez, H.; Kavzoglu, T. Assessment of shallow landslide susceptibility using artificial neural networks in Jabonosa River Basin, Venezuela. Eng. Geol. 2005, 78, 11–27. [Google Scholar] [CrossRef]
- Nicu, I.C. Frequency ratio and GIS-based evaluation of landslide susceptibility applied to cultural heritage assessment. J. Cult. Herit. 2017, 28, 172–176. [Google Scholar] [CrossRef]
- Panahi, M.; Rahmati, O.; Rezaie, F.; Lee, S.; Mohammadi, F.; Conoscenti, C. Application of the group method of data handling (GMDH) approach for landslide susceptibility zonation using readily available spatial covariates. Catena 2022, 208, 105779. [Google Scholar] [CrossRef]
- Schicker, R.; Moon, V. Comparison of bivariate and multivariate statistical approaches in landslide susceptibility mapping at a regional scale. Geomorphology 2012, 161, 40–57. [Google Scholar] [CrossRef]
- Chen, W.; Xie, X.; Peng, J.; Shahabi, H.; Hong, H.; Bui, D.T.; Duan, Z.; Li, S.; Zhu, A.X. GIS-based landslide susceptibility evaluation using a novel hybrid integration approach of bivariate statistical based random forest method. Catena 2018, 164, 135–149. [Google Scholar] [CrossRef]
- Conoscenti, C.; Rotigliano, W.; Cama, M.; Almaru Caraballo-Arias, N.; Lombardo, L.; Agnesi, V. Exploring the effect of absence selection on landslide susceptibility models: A case study in Sicily, Italy. Geomorphology 2016, 261, 222–235. [Google Scholar] [CrossRef]
- Jia, W.; Wen, T.; Li, D.; Guo, W.; Quan, Z.; Wang, Y.; Huang, D.; Hu, M. Landslide Displacement Prediction of Shuping Landslide Combining PSO and LSSVM Model. Water 2023, 15, 612. [Google Scholar] [CrossRef]
- Dai, F.C.; Lee, C.F.; Li, J.; Xu, Z.W. Assessment of landslide susceptibility on the natural terrain of Lantau Island, Hong Kong. Environ. Geol. 2001, 40, 381–391. [Google Scholar]
- Caniani, D.; Pascale, S.; Sdao, F.; Sole, A. Neural networks and landslide susceptibility: A case study of the urban area of Potenza. Nat. Hazards 2008, 45, 55–72. [Google Scholar] [CrossRef]
- Armaş, I. Weights of evidence method for landslide susceptibility mapping. Prahova Subcarpathians, Romania. Nat. Hazards 2012, 60, 937–950. [Google Scholar] [CrossRef]
- Baeza, C.; Corominas, J. Assessment of shallow landslide susceptibility by means of multivariate statistical techniques. Earth Surf. Process. Landf. J. Br. Geomorphol. Res. Group 2001, 26, 1251–1263. [Google Scholar] [CrossRef]
- Pourghasemi, H.R.; Kornejady, A.; Kerle, N.; Shabani, F. Investigating the effects of different landslide positioning techniques, landslide partitioning approaches, and presence-absence balances on landslide susceptibility mapping. Catena 2020, 187, 104364. [Google Scholar] [CrossRef]
- Ayalew, L.M.; Yamagishi, H. The application of GIS-based logistic regression for landslide susceptibility mapping in the Kakuda-Yahiko Mountains, Central Japan. Geomorphology 2005, 65, 15–31. [Google Scholar] [CrossRef]
- Clarke, M.L.; Rendell, H.M. Process–form relationships in Southern Italian badlands: Erosion rates and implications for landform evolution. Earth Surf. Process. Landf. J. Br. Geomorphol. Res. Group 2006, 31, 15–29. [Google Scholar] [CrossRef]
- Papathoma-Koehle, M.; Keiler, M.; Totschnig, R.; Glade, T. Improvement of vulnerability curves using data from extreme events: Debris flow event in South Tyrol. Nat. Hazards 2012, 64, 2083–2105. [Google Scholar] [CrossRef]
- Soldini, L.; Darvini, G. Extreme rainfall statistics in the Marche region, Italy. Hydrol. Res. 2017, 48, 686–700. [Google Scholar] [CrossRef]
- Meneses, B.M.; Pereira, S.; Reis, E. Effects of different land use and land cover data on the landslide susceptibility zonation of road networks. Nat. Hazards Earth Syst. Sci. 2019, 19, 471–487. [Google Scholar] [CrossRef]
- Chen, W.; Li, Y. GIS-based evaluation of landslide susceptibility using hybrid computational intelligence models. Catena 2020, 195, 104777. [Google Scholar] [CrossRef]
- Lee, S.; Talib, J.A. Probabilistic landslide susceptibility and factor effect analysis. Environ. Geol. 2005, 47, 982–990. [Google Scholar] [CrossRef]









| Causal Factor | Classes | W+ | W− | C |
|---|---|---|---|---|
| SLOPE | 0–16° | −0.18 | 0.13 | −0.31 |
| 16–25° | 0.35 | −0.29 | 0.64 | |
| 25–35° | −1.18 | 0.03 | −1.22 | |
| >35° | −0.61 | 0.06 | −0.66 | |
| ASPECT | FLAT (0°) | −2.40 | 0.04 | −2.44 |
| NORTH (337.5–22.5°) | 0.50 | −0.03 | 0.53 | |
| NORTH-EAST (22.5–67.5°) | 0.23 | −0.04 | 0.27 | |
| EAST (67.5–112.5°) | 0.03 | −0.01 | 0.04 | |
| SOUTH-EAST (112.5–157.5°) | −0.34 | 0.05 | −0.39 | |
| SOUTH (157.5–202.5°) | −0.46 | 0.04 | −0.51 | |
| SOUTH-WEST (202.5–247.5°) | −0.29 | 0.03 | −0.32 | |
| WEST (247.5–292.5°) | −0.01 | 0.00 | −0.01 | |
| NORTH-WEST (292.5–337.5°) | 0.31 | −0.05 | 0.36 | |
| EXTREME DAILY PRECIPITATION | 100–115 | 0.23 | −0.05 | 0.28 |
| 115–130 | −0.02 | 0.01 | −0.02 | |
| 130–145 | 0.17 | −0.04 | 0.21 | |
| 145–160 | 0.13 | −0.02 | 0.15 | |
| 160–175 | −0.12 | 0.01 | −0.14 | |
| 175–190 | −0.46 | 0.02 | −0.48 | |
| 190–205 | −0.78 | 0.03 | −0.81 | |
| 205–250 | −1.59 | 0.03 | −1.61 | |
| NDVI | −1 to 0.2 | 0.61 | −0.00 | 0.61 |
| 0.2 to 0.5 | 0.05 | −0.02 | 0.07 | |
| 0.5 to 1 | −0.03 | 0.06 | −0.09 | |
| LITHOLOGY | Clays and marly clays with intercalations of sandstone, sands and conglomerates | −0.08 | 0.01 | −0.09 |
| Deposits | 0.34 | −0.39 | 0.73 | |
| Limestones, flinty limestones, subordinately marls and clay marls | −1.20 | 0.11 | −1.32 | |
| Marls, clay marls and marly limestones | −0.31 | 0.02 | −0.33 | |
| Sandstones, marly clays, subordinately conglomerates | −0.48 | 0.06 | −0.54 | |
| Shales and marls encompassing calcareous, marly limestones and arenaceous bodies | −1.54 | 0.01 | −1.55 | |
| CLC | Artificial surface | −1.32 | 0.04 | −1.36 |
| Agricultural surface used | 0.21 | −0.49 | 0.69 | |
| Semi-natural wooded territories | −0.40 | 0.15 | −0.54 | |
| Water bodies | −1.41 | 0.00 | −1.41 | |
| TWI | 0–2 | −3.46 | 0.00 | −3.46 |
| 2–4 | −0.58 | 0.03 | −0.60 | |
| 4–6 | 0.11 | −0.11 | 0.23 | |
| 6–8 | 0.07 | −0.04 | 0.11 | |
| 8–10 | −0.01 | −0.01 | −0.01 | |
| 10–12 | −0.49 | 0.01 | −0.50 | |
| 12–23 | −1.14 | 0.02 | −1.16 |
| Value | Area (km2) | Area (%) |
|---|---|---|
| 0–10 | 0.03 | 0.0003 |
| 10–20 | 1.75 | 0.0187 |
| 20–30 | 48.16 | 0.5150 |
| 30–40 | 392.84 | 4.2006 |
| 40–50 | 780.72 | 8.3483 |
| 50–60 | 1165.00 | 12.4573 |
| 60–70 | 1678.68 | 17.9502 |
| 70–80 | 2896.69 | 30.9743 |
| 80–90 | 1994.09 | 21.3228 |
| 90–100 | 393.94 | 4.2125 |
| Probability of Landslide | Area (km2) | Area (%) |
|---|---|---|
| Very low (0–28) | 1.78 | 0.02 |
| Low (28–46) | 444.00 | 4.72 |
| Moderate (46–64) | 1945.72 | 20.81 |
| High (64–82) | 4575.37 | 48.92 |
| Very high (82–100) | 2388.04 | 25.54 |
Disclaimer/Publisher’s Note: The statements, opinions and data contained in all publications are solely those of the individual author(s) and contributor(s) and not of MDPI and/or the editor(s). MDPI and/or the editor(s) disclaim responsibility for any injury to people or property resulting from any ideas, methods, instructions or products referred to in the content. |
© 2023 by the authors. Licensee MDPI, Basel, Switzerland. This article is an open access article distributed under the terms and conditions of the Creative Commons Attribution (CC BY) license (https://creativecommons.org/licenses/by/4.0/).
Share and Cite
Gentilucci, M.; Pelagagge, N.; Rossi, A.; Domenico, A.; Pambianchi, G. Landslide Susceptibility Using Climatic–Environmental Factors Using the Weight-of-Evidence Method—A Study Area in Central Italy. Appl. Sci. 2023, 13, 8617. https://doi.org/10.3390/app13158617
Gentilucci M, Pelagagge N, Rossi A, Domenico A, Pambianchi G. Landslide Susceptibility Using Climatic–Environmental Factors Using the Weight-of-Evidence Method—A Study Area in Central Italy. Applied Sciences. 2023; 13(15):8617. https://doi.org/10.3390/app13158617
Chicago/Turabian StyleGentilucci, Matteo, Niccolò Pelagagge, Alessandro Rossi, Aringoli Domenico, and Gilberto Pambianchi. 2023. "Landslide Susceptibility Using Climatic–Environmental Factors Using the Weight-of-Evidence Method—A Study Area in Central Italy" Applied Sciences 13, no. 15: 8617. https://doi.org/10.3390/app13158617
APA StyleGentilucci, M., Pelagagge, N., Rossi, A., Domenico, A., & Pambianchi, G. (2023). Landslide Susceptibility Using Climatic–Environmental Factors Using the Weight-of-Evidence Method—A Study Area in Central Italy. Applied Sciences, 13(15), 8617. https://doi.org/10.3390/app13158617

