Abstract
Within the competitive global market and fast-advancing technology environment, in order to survive and to succeed, firms need to spontaneously respond to market changes and the uncertainty of customer needs. Therefore, New Product Development (NPD) is extremely important for the success of firms. Artificial Intelligence (AI) has gradually entered people’s lives, and consumer demand for AI products is increasing. Firms need to understand the AI development trend and consider the preferences of consumers for AI-related products under social changes so that suitable consumer AI products can be properly developed. In this study, the evaluation and selection of operation systems for a commercially available AI product (smart TV) is studied, and a Multi-Criteria Decision-Making (MCDM) model for facilitating the selection of the most suitable operation system for product development is constructed. The proposed model consists of three phases: Interpretative Structural Modelling (ISM) to construct a decision-making network, Fuzzy Analytic Network Process (FANP) to obtain the weights of factors, and Fuzzy Technique for Order of Preference by Similarity to Ideal Solution (fuzzy TOPSIS) to rank the operation systems. The proposed model is applied to select an operation system that companies can use to develop a smart TV. The results show that the proposed model can provide a systematic method that helps companies make appropriate operation system selection decisions.
1. Introduction
In recent years, Artificial Intelligence (AI) has received attention from policymakers, researchers, businesses, the media, and the public as it is seen as critical to national competitiveness, security, and economic strength. With the advancement of big data and computing power, there have been great breakthroughs in both AI research and technology, and the application of AI in various fields, such as manufacturing, the service industry, healthcare, and agriculture, is booming [1]. The Internet of Things (IoT), robotics, cyber-physical systems, financial technology (fintech), and cybersecurity are just some examples. Recently, AI has emerged as an important player in business competitiveness.
AI can be used in consumer products or services, such as driving and cleaning. ChatGPT, Google Translate, and Apple’s Siri are also examples of AI applications that are familiar to most people. Toys for children, for example, Hello Barbie and the Star Wars BB-8 droid, can make use of AI technologies, such as speech recognition and machine vision. AI toys can be standard toys with machine learning software or they can be block-based coding toys [2]. Domestic service robots can perform care, monitoring, and communication tasks, and they will become very important in the future since most populations in developed countries are aging dramatically. Some other examples of consumer AI products are AI-enabled smartphones, chatbots, self-driving cars, digital assistants and conversational interfaces, household electronics with AI features, small household devices, etc. With an increasing interest in the use of smart products among consumers and changes in society, the demand for consumer AI products and services will escalate in the near future. Therefore, firms may need to consider incorporating AI technology into their consumer products to be sustainable in today’s cutthroat business environment.
New Product Development (NPD) is critical in maintaining a firm’s competitive edge. Because product technology advancement is often required, NPD is a rather risky activity. The failure rate of NPD is extremely high, especially in high-tech industries. For firms that want to pursue the development of AI-related products, the risk can be even higher. Therefore, a firm needs to implement appropriate NPD project management in order to have a higher success rate of NPD in AI-related products. In addition, a good evaluation model is necessary to assess the performance of NPD projects so that some guidance and recommendations on what factors should be adjusted and improved and what kind of AI technologies should be incorporated into the products can be provided to managers. As a result of a good evaluation model, a successful NPD process and successful outcomes can be achieved.
In order to be competitive in an increasingly competitive global market with short product life cycles and to provide products and services that can attract new customers and retain existing customers, more and more firms are considering introducing AI-related products and services. Therefore, evaluating and selecting the most appropriate operation systems for developing AI-related products is an important task. In multiple-criteria decision-making, we often assume that the criteria are independent; however, many of the criteria are indeed interrelated. Some methods are developed to tackle the interrelationships, including Interpretative Structural Modelling (ISM), Decision Making Trial and Evaluation Laboratory (DEMATEL), and Analytic Network Process (ANP). In this research, the ISM and ANP are integrated to facilitate decision making. Therefore, this study proposes a three-phase Multi-Criteria Decision-Making (MCDM) model for evaluating operation systems for developing smart TVs. First, a preliminary network that contains a criteria and sub-criteria is constructed. In phase 1, the Interpretative Structural Modelling (ISM) is adopted to understand the interrelationships among the criteria and sub-criteria, and a revised network is constructed for further evaluation. In phase 2, the fuzzy Analytic Network Process (FANP) is applied to solve the network and obtain the importance weights of the sub-criteria. In phase 3, the Fuzzy Technique for Order of Preference by Similarity to Ideal Solution (fuzzy TOPSIS) is used to evaluate the expected performances of the operation systems and generate the ranking of these systems. Later in this paper, a case study regarding a manufacturer in Taiwan is carried out to examine the implementation of the proposed model for developing smart TVs. The proposed model can help the firm evaluate the operation system alternatives, and the alternative with the highest ranking can be selected for NPD.
The rest of this paper is organized as follows: In Section 2, we present a review of the literature on the AI industry, NPD, technology selection, and supplier selection. In Section 3, the three-phased MCDM model for evaluating operation systems for developing smart TVs is constructed. In Section 4, a case study is carried out to examine the practicality of the proposed model. In Section 5, the final section, closing remarks are made and conclusions are drawn.
2. Literature Review
2.1. Artificial Intelligence (AI) Industry
Artificial Intelligence (AI) is the science behind creating intelligent machinery capable of performing tasks that were previously only performed by humans [3]. AI has been discussed in the literature for more than half a century and does not have a universally agreed definition. Agwu et al. [4] listed varied definitions of AI from scholars in the past.
AI is sometimes used to refer to the ability of a system to correctly interpret external data, learn from these data, and use these learnings to achieve specific goals and tasks through flexible adaptation [5]. Basically, AI processes computer programs with their own decision-making capabilities to solve problems of interest, and it is concerned with creating computing systems that mimic the intelligent behavior of expert knowledge [6]. Since John McCarthy invented AI in 1956, AI has experienced more than sixty years of continuous development; though there have been three major setbacks to AI development, recent advancements have been made [7]. Fox [3] divided AI research into two basic categories: knowledge representation and research. Knowledge representation deals with how to represent knowledge in a computer understandable form so that systems can behave in an intelligent manner. Research is carried out to solve problems. Howe [8] broke AI down into several sub-fields, each dealing with a particular kind of processing activity, and the distinct fields are natural language processing, expert systems, and computer vision. AI systems can perform tasks with human-like perception, interpretation, reasoning, learning, communication, and decision making to construct a solution to a given problem [6]. AI employs fundamental techniques from various fields, such as logic, probability and statistics, optimization, photogrammetry, neuroscience, and game theory [1]. AI can be deployed in search and optimization parameters, machine learning and probabilistic reasoning, neural networks, natural language processing and knowledge representation, fuzzy systems, computer vision, and planning and decision making processes [1]. The applications of AI include speech recognition, pattern recognition, automation, computer vision, virtual reality, diagnosis, image processing, nonlinear control, robotics, cybersecurity, automated reasoning, bioinformatics, data mining, process planning, intelligent agent and control, manufacturing, healthcare, etc. [1,6]. With the current popularity of the Internet, the ubiquity of sensors, the emergence of big data, the development of e-commerce, the rise of information communities, and the interconnection and fusion of data and knowledge in society, physical space, and cyberspace, the advancement of AI has entered a new era [7].
Some recent works have discussed the history and advancement of AI. Pan [7] reviewed the history behind AI development, analyzed the external environment promoting the formation of AI 2.0, and presented suggestions for attaining AI 2.0. Li et al. [9] discussed the applications of AI technology in manufacturing processes, and analyzed the rapid development of core technologies in the new era of “Internet plus AI”. The authors also proposed how to combine AI technology with information communication, manufacturing processes, and related product technologies to develop new models, means, and forms of smart manufacturing, smart manufacturing system architecture, and smart manufacturing technology systems. Kumar [6] reviewed the applications of AI in Computer Aided Process Planning (CAPP) and manufacturing from 1981 to 2016. Three main areas were reviewed: feature-based design (a primary input for a CAPP system); Expert System (ES) usefulness in Process Planning (PP) and manufacturing; and evolutionary-approach applications. Makridakis [10] discussed the impact of the AI revolutions on the society, life, firms, and employment; stated how the AI revolution would substitute, supplement, and amplify many tasks currently performed by humans; and suggested how society and firms could face challenges. Lee et al. [11] reviewed the current state of AI technology and the ecosystem needed to harness the power of AI in industrial applications, providing guidelines for developing strategies regarding the implementation of industrial AI systems. Kaplan and Haenlein [5] define the concept of AI and analyze how AI can be differentiated from other related concepts, such as the IoT and big data. In their study, the evolutionary stages of AI and different types of AI systems are introduced, and the potential of AI and its associated implications for universities, corporations, and governments are discussed.
Industries currently applying AI include (but are not limited to) consumer goods, entertainment, media, finance, healthcare, transportation, heavy industry, natural resources, professional services, and government [12]. The four major areas of AI are: Internet AI (recommender systems), business AI (fraud detection, financial forecasting), perception AI (smart devices), and autonomous AI (new hardware applications, e.g., self-driving cars) [1]. AI can be deployed in many different fields, including business intelligence and analytics, e-commerce, customer service, data management, enterprise resource planning, research and development, automation and robotics, process automation, marketing and advertising, sales, logistics, security, etc. [12].
In the future, consumer AI could transform many things that we do every day. Routine tasks such as driving, cleaning, food production, food preparation, gardening, and paying bills will be augmented or replaced by AI [13]. A study of AI consumer tech trends was performed by asking 35 AI startup founders directly about the future of AI and machine learning in consumer technology [13]. Some of these trends are discussed below [13]:
- Virtual agents/chatbots: These virtual intelligent personal assistants could become familiar with the person (user), their preferences, and learn from their activity. They have the ability to sense the world around them, predict consumer behavior, and make informed recommendations accordingly. Some existing examples are ChatGPT (OpenAI), Siri (Apple), Cortana (Windows), and Echo and Alexa (Amazon). In the near future, the use of virtual agents and chatbots in online search engines, e-commerce, and online shopping will become more and more popular.
- Smart objects/environments: Smart means that AI can be applied to generate usable data from noisy and partial data. Smart appliances and devices will transform homes, transportation, and delivery, and some examples include smart cars, smart homes, and smart cities. For example, a smart car could have self-driving/parking technology and access real-time road and parking information.
- Physical embodiment: The use of autonomous robots will be very popular in the future. Robotic applications can allow safe and reliable interactions with humans, and some examples include dermatology, radiology, person/object recognition, and surveillance tracking. Domestic service robots can perform care and communication tasks, and with the growth of elderly populations in most developed countries, the demand for service robots is will likely rise.
- Natural language processing: Advancements in machine language comprehension will fundamentally change how we interact with products and services. In addition, AI will help extract business intelligence while utilizing different types of data through speech, image, and text recognition.
- Personalization of User Experience (UX): More and more software will become adaptive and have the ability to learn. Systems that perform and involve web searches, image recognition, and robotics will become adaptive or learn new information based on user experience.
- Process automation: AI technologies will be embedded or integrated to automate or improve existing processes and applications.
2.2. New Product Development (NPD), Technology Selection and Supplier Selection
Successfully introducing and accelerating New Product Development (NPD) is an important source of competitive advantages, survival, and renewal for many organizations [14]. Due to ever-changing technology, shorter product lifecycles, and increasing global competition, companies must continually develop new and successful products. The advantages of NPD include speed and economy [15], increased product reliability [16], increased diversity, simplified management complexity, and increased flexibility for strategic goals [17].
Product conceptualization is the first step in NPD, and it is crucial to the ultimate success of the product. Quality Function Deployment (QFD) is a well-known comprehensive quality management system that carefully considers customer needs from the beginning of product conceptualization. Failure Mode and Effect Analysis (FMEA) is a proven risk management technique that improves the reliability and safety of products, processes, structures, systems, and services across a wide range of industries [18].
ISO 9001 provides a standard for the project management of implementing the design process, which includes seven parts: Design and Development (D&D) planning, design inputs, design and development outputs, design and development review, design and development verification, design and development validation, and control of design and development changes [19]. Hamzeh and Xu [20] performed a comprehensive review of the Multiple Attribute Decision Making (MADM) methods used for technology selection in the manufacturing field from 1990 to 2017. The study provided a taxonomy of past research works and identified trends in the development and application of these methods. The common uses of MADM techniques included Analytic Hierarchy Process (AHP), Data Envelopment Analysis (DEA), fuzzy logic, financial analysis, Mathematical Programming (MP), and hybrid methods. The authors also categorized the applications of technology selection in manufacturing into four major groups: product design and production process, Advanced Manufacturing Technologies (AMT), supply chain and inventory management, and robot selection. Fuzzy logic has been adopted in many related works, and a review of the types of fuzzy sets was conducted by Bustince et al. [21]. Some recent works regarding technology selection are reviewed here. Maretto et al. [22] proposed a methodological framework for selecting optimal digital technology and also the most suitable group of similar and interconnected technologies in the industrial sector. Key performance indicators were a part of the criteria, and fuzzy logic and AHP were applied to rank the technologies and the groups of technologies. Cabrera et al. [23] studied the technology selection problem of sensors with IoT features for an Industry 4.0-oriented condition-based monitoring system. Multiple criteria for evaluating technology providers were listed under four dimensions: technical features, purchase features, product requirements, and operating costs. Lizarralde et al. [24] studied the selection of technology at research and development (R&D) centers focusing on three areas: technological characteristics, characteristics of the R&D center, and characteristics of the potential industrial customers. An MCDM-based evaluation model called the Integrated Value Model for Sustainability Assessment (MIVES) was applied for evaluating new technology in a R&D center. Chakrabortty et al. [25] constructed a decision-making framework for chatbot evaluation in the telecommunication industry. Using the data of single-valued neutrosophic sets, the most suitable chatbot was selected by an integrated strategy based on the weights of the criteria generated from the AHP and the ranking of alternatives by the Combined Compromise Solution (CoCoSo). Yang et al. [26] studied the adoption of Information and Digital Technologies (IDTs) for sustainable smart manufacturing systems for Industry 4.0 in Small, Medium, and Micro Enterprises (SMMEs). A decision-making framework, which integrated q-ROF-MEREC-RS and q-ROF-DNMA, was developed to analyze, rank, and evaluate the criteria for adopting IDTs. Garg et al. [27] studied the selection of appropriate industrial robots for the automotive industry. An integrated fuzzy MCDM model based on Bonferroni functions was proposed by applying the fuzzy SWARA’B and fuzzy CoCoSo’B techniques. The model could help select the most appropriate industrial robotics by considering various criteria and several alternatives. Bhatia and Diaz-Elsayed [28] developed a framework for identifying the best smart manufacturing technology based on selected criteria while ranking the criteria in order of importance for Small- and Medium-sized Enterprises (SMEs). The framework was constructed by incorporating fuzzy set theory and fuzzy TOPSIS. To summarize, the problem of choosing a technology for an industrial environment and using a MCDM to solve the problem has been extensively studied. However, in AI and R&D scenarios, references in the literature are still limited.
Technology can be developed in house or obtained from other entities. For the latter, the technology selection problem is highly related to supplier selection. Supplier selection is an important business decision that has large implications on whether a business can gain a competitive advantage with suitable suppliers/partners and provide products/services more effectively and efficiently [29]. When the selection process is performed correctly, a higher-quality, longer-lasting buyer–supplier relationship can be achieved. The literature on supplier selection has two directions: one is mainly qualitative and focuses on methodological aspects, and the other introduces mathematical or quantitative decision-making methods [30]. MP models can be divided into linear programming, mixed integer programming, goal programming, and MCDM. Since the supplier selection problem is multi-criteria in nature, various multi-criteria decision-making methods have been proposed [28]. Furthermore, fuzzy set theory is often used to account for imprecision and uncertainty in the supplier selection process. Chang [31] performed a Cause–Effect Grey Relational Analysis (CEGRA) for evaluating intelligent system suppliers to further improve a firm’s operational efficiency. The criteria for evaluating the systems were identified using a method involving focus group discussions. The causal association assessment model and TOPSIS model were applied to evaluate collaborative technology software products and suppliers. Lopes and Rodriguez-Lopez [32] applied the Preference Ranking Organization Method for Enrichment of Evaluations- Geometrical Analysis for Interactive Assistance (PROMETHEE-GAIA) method, which allowed decision makers to simultaneously set preferences considering all the relevant criteria, to classify and select suppliers for an agrifood company. Alavi et al. [33] constructed a dynamic decision support system for sustainable supplier selection in a circular supply chain. The system allowed decision makers to customize their economic, social, and circular criteria; applied a fuzzy best–worst method to weigh the criteria; and used a fuzzy inference system to calculate the final scores of suppliers. Chang et al. [34] developed a hybrid decision-making model for sustainable supplier evaluation. The Indifference Threshold-based Attribute Ratio Analysis (ITARA) technique was improved to calculate the weights of the criteria, and the Preference Ranking Organization Method for Enrichment Evaluation based on Aspiration Level concept (PROMETHEE-AL) was applied to determine the performance ranking of the suppliers. Kaya and Aycin [35] considered the key criteria of Industry 4.0 technologies and constructed a framework to select the right supplier for the Industry 4.0 era. An interval type 2 fuzzy AHP was used to calculate the supplier evaluation criteria, and then the Complex Proportional Assessment method with Gray interval numbers (COPRAS-G) method was applied to rank the suppliers. Liou et al. [36] constructed a model that integrated MCDM and data mining techniques for evaluating green suppliers. The Support Vector Machine (SVM) was applied to extract the core criteria from a firm’s historical supplier performance data, then the Fuzzy Best Worst Method (FBWM) was used to calculate the weights of the criteria, and the fuzzy TOPSIS was finally adopted to select the most suitable green suppliers. Pitchaiah et al. [37] reviewed past works regarding the evaluation and selection of suppliers for materials using MADM. Some commonly used methodologies include DEA, AHP, Simple Multi-Attribute Rating Technique (SMART). Mathematical programming such as linear programming, integer linear programming, integer non-linear programming, goal programming, multi-objective programming, and SMART are often adopted. Some preliminary AI methods, including Genetic Algorithms (GAs), Neural Networks (NNs), Rough Set Theory (RST), Particle Swarm Optimization (PSO), Grey System Theory (GST), and Ant Colony Algorithms (ACAs), have been applied. Demiralay and Paksoy [38] developed a strategy for a smart and sustainable supplier selection process. The importance weights of smart and sustainable criteria were determined by different MCDM methods, including AHP, best worst method, and TOPSIS in triangular and Pythagorean fuzzy environments, and supplier rankings were calculated and compared. Solely considering environmental criteria, Ecer [39] proposed a green supplier selection model based on the AHP under the interval type-2 fuzzy environment model. The interval type-2 fuzzy sets were found to handle uncertainty well because their membership functions were also fuzzy numbers. Menon and Ravi [40] considered ethics as a dimension of sustainability in purchasing activity and supplier selection and proposed an AHP–TOPSIS approach to tackle uncertainty and both quantitative and qualitative data. The AHP was applied to find the importance weights of the criteria and sub-criteria, and the TOPSIS was used to determine the ranking of the suppliers. Chai et al. [41] proposed a fuzzy MCDM approach for selecting the most sustainable supplier. The sustainable supplier selection was decomposed hierarchically into dimensions and criteria, and the criteria weights and the alternative performance with respect to each criterion were evaluated by using linguistic terms and were further transformed into triangular interval-valued fuzzy sets. To consider the decision makers’ risk preferences, cumulative prospect theory was applied to rank the suppliers.
Identifying suitable materials is an important issue in the conception and improvement of new products. Material selection is regarded as an important MCDM problem because multiple criteria need to be considered from different dimensions [42]. A poor choice of materials can negatively impact a company’s success. Dursun and Arslan [42] proposed a fuzzy multi-criteria group decision-making approach for material selection. QFD was used to incorporate customer requirements in the evaluation process, and 2-tuple fuzzy linguistic representation and linguistic hierarchies were used to unify the data provided by experts. The most suitable alternative could be selected using the fuzzy complex proportional assessment method. Liu et al. [43] studied the design partner selection in green product collaboration design, and a two-stage MADM framework was proposed. In stage one, the evaluation indices were determined by using a Fuzzy Decision-Making Trial and Evaluation Laboratory (fuzzy DEMATEL) approach. In stage two, the dynamic information generated in different stages of product design was obtained by using a dynamic evaluation method based on the fuzzy theory, the importance weights of the indices were generated by the fuzzy Karnik–Mendel Algorithm (KMA), and the ranking of the design partner alternatives was calculated by using the Fuzzy VlseKriterijumska Optimizacija I Kompromisno Resenje (in Serbian) (Fuzzy VIKOR). Tian et al. [44] constructed a framework for assessing product design alternatives by integrating AHP, Gray Correlation (GC), and TOPSIS. The weights of criteria were obtained by the AHP, and the alternatives were evaluated by using an integrated approach involving TOPSIS and GC. Liu et al. [45] proposed a hybrid MADM model for evaluating smart home product improvement. The Dominance-based Rough Set Approach (DRSA) was first applied to determine core factors, and the DEMATEL technique was subsequently adopted to understand the interrelationships among core factors. A DEMATEL-based Analytic Network Process (DANP) was then used to calculate the influential weights of the factors, and fuzzy integration was applied to generate a final ranking of the smart home alternatives.
The evaluation of a business process information system, such as Enterprise Resource Planning (ERP), not only involves the information system itself but also requires one to consider the cooperation of the system provider. Kang et al. [46] proposed a hybrid multi-criteria decision-making model for evaluating business process information systems. The DEMATEL was first adopted to determine the interrelationships among the criteria to shorten the length of the FANP questionnaire. The FANP was subsequently applied to obtain the priorities of sub-criteria. Finally, fuzzy TOPSIS was used to generate a final ranking of the business process information systems. Lee et al. [47] constructed an ERP system evaluation framework by integrating DEMATEL, ANP, VIKOR, and fuzzy set theory. The framework could be adopted to facilitate the selection of the most appropriate ERP system. Deb et al. [48] proposed a decision-making model with intuitionistic fuzzy information for selecting ERP systems. An optimization model based on cross entropy was adopted to calculate criteria weights, and an integrated Intuitionistic Fuzzy Improved Measurement Alternatives and Ranking based on the Compromise Solution (IF-IMARCOS) approach was developed to aggregate the criteria values.
A comparison of some selected research works in terms of dependency structuring, evaluation of weights, ranking of options, new product development, technology selection, and fuzzy logic is shown in Table 1, in which a checked mark indicates that the issue is covered in the work.
Table 1.
Fuzzy numbers for relative importance.
3. Proposed Model
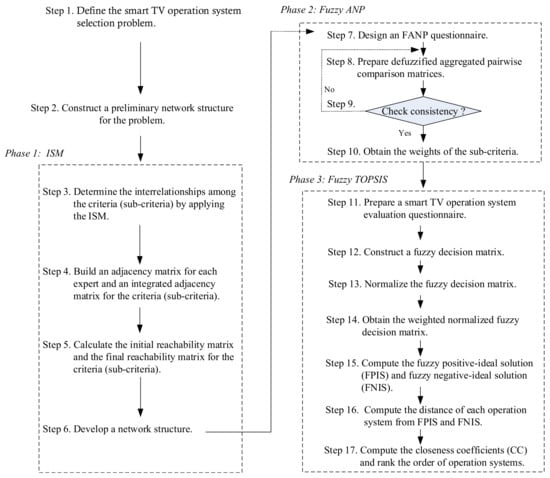
A three-phased MCDM model that incorporates the ISM, FANP, and fuzzy TOPSIS is constructed here to select the most suitable operating system for smart TVs. A flowchart of the model is shown in Figure 1. In phase 1, the ISM is applied to understand the interrelationships among the criteria and sub-criteria and to build a network. In phase 2, the FANP is used to compute the importance weights of the sub-criteria in the network. In phase 3, based on the weights of the sub-criteria obtained from the FANP, fuzzy TOPSIS is applied to rank the overall performances of the smart TV operation systems.
Figure 1.
Flowchart of the model.
The procedures involved in the model are as follows:
- Step 1.
- Define the smart TV operating system selection problem. Conduct a comprehensive review of the literature and consult experts in the field on the issue.
- Step 2.
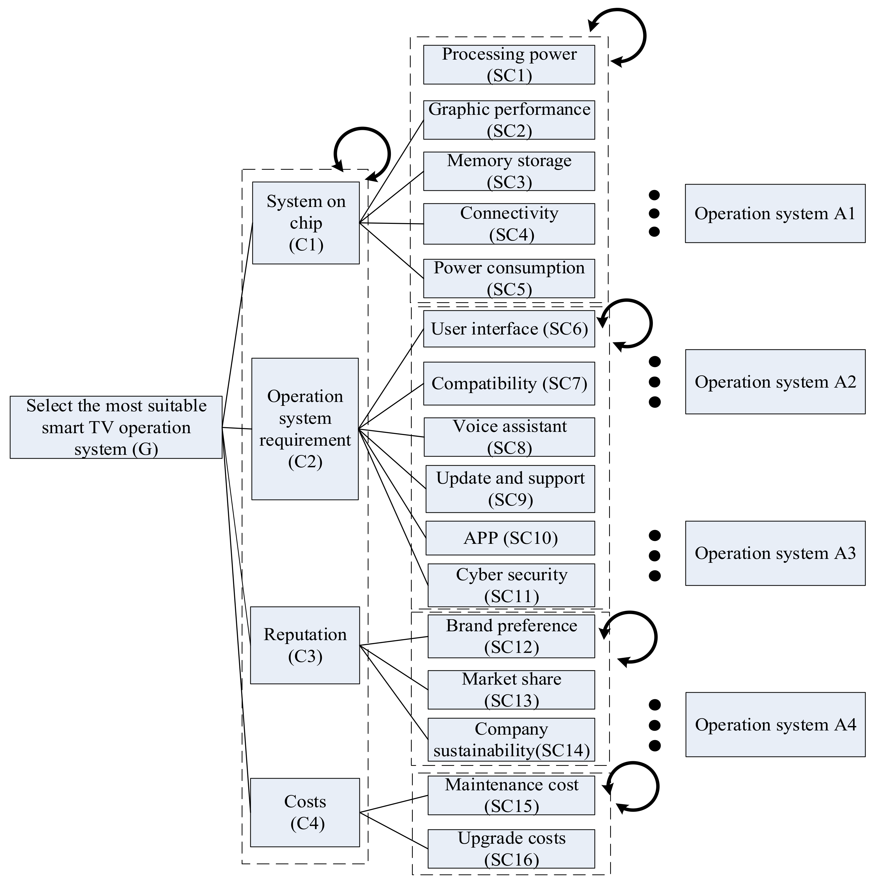
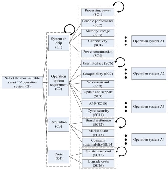
- Construct a preliminary network structure for the problem. After conducting a review of the literature and interviews with experts, a network of criteria and sub-criteria is developed. Figure 2 depicts an example network, where the interrelationships among the criteria and sub-criteria will be examined in phase 1.
Figure 2. A network structure.
3.1. Phase 1: ISM
- Step 3.
- Determine the interrelationships among the criteria and sub-criteria by adopting the ISM. First, an ISM questionnaire is prepared. Based on the preliminary network, the questionnaire asks about the interrelationships among the criteria and sub-criteria. For instance, the relationship between criterion 1 and criterion 2 can be from C1 to C2, from C2 to C1, in both directions between C1 and C2, or C1 and C2 can be unrelated.
- Step 4.
- Build an adjacency matrix for each expert and an integrated adjacency matrix for the criteria (sub-criteria).
- Step 4.1.
- Construct an adjacency matrix for the criteria and for the sub-criteria from each expert. For instance, the adjacency matrix for the criteria from expert k can be expressed as follows:where denotes the relation between criteria Ci and Cj assessed by expert k, and = 1 if Cj is reachable from Ci; otherwise, = 0.
- Step 4.2.
- Develop an integrated adjacency matrix for the criteria and for the sub-criteria. For instance, the adjacency matrix for the criteria is formed by integrating the adjacency matrices for the criteria from all experts via the arithmetic mean method. Let be 1 if the calculated value for is greater than or equal to 0.5; otherwise, let be 0. The integrated adjacency matrix for the criteria can be expressed as follows:where denotes the relation between criteria Ci and Cj, and = 1 if Cj is reachable from Ci; otherwise, = 0.
- Step 5.
- Calculate the initial and the final reachability matrices for the criteria (sub-criteria).
- Step 5.1.
- Form the initial reachability matrix for the criteria and for the sub-criteria. The initial reachability matrix is calculated by summing up the integrated adjacency matrix and the unit matrix. For instance, the initial reachability matrix for the criteria is as follows:
- Step 5.2.
- Obtain the final reachability matrix. A convergence is satisfied by the Boolean multiplication and addition. The final reachability matrix shows the transitivity of the contextual relation among the criteria and among the sub-criteria. For instance, the final reachability matrix for the criteria is as follows:where denotes the impact of criterion Ci to criterion Cj.
- Step 6.
- Develop a network structure under the FANP. A completed network structure is built based on the final reachability matrix for the criteria and for the sub-criteria.
3.2. Phase 2: Fuzzy ANP
- Step 7.
- Using the network constructed in Figure 2, design a FANP questionnaire. The FANP questionnaire asks about the importance of the criteria, the importance of the sub-criteria, the interrelationships among the criteria, and the interrelationships among the sub-criteria. Experts are asked to complete the pairwise comparison questionnaire using linguistic variables in Table 2 [28].
Table 2. Fuzzy numbers for relative importance. - Step 8.
- Prepare the defuzzified aggregated pairwise comparison matrices.
- Step 8.1.
- Develop fuzzy pairwise comparison matrices for each expert. In accordance with Table 2, the questionnaire results of each expert should be converted into triangular fuzzy numbers. For instance, the fuzzy pairwise comparison matrix of criteria for expert k is as follows:where is the pairwise comparison value between criterion i and j determined by expert k.
- Step 8.2.
- Prepare fuzzy aggregated pairwise comparison matrices. Expert opinions are synthesized using the geometric mean method. For K experts, the geometric mean of the pairwise comparison values between criteria i and j is as follows:The fuzzy aggregated pairwise comparison matrix for the criteria is as follows:
- Step 8.3.
- Compute the defuzzified aggregated pairwise comparison matrices. Transform the fuzzy aggregated pairwise comparison matrices into defuzzified aggregated pairwise comparison matrices using the center of gravity method.
- Step 8.4.
- Obtain the importance vector of the criteria, importance vector of the sub-criteria, interdependence among the criteria, and interdependence among the sub-criteria. For instance, the importance vector for the defuzzified aggregated pairwise comparison for the criteria is as follows [49,50]:where WC is the defuzzified aggregated comparison matrix for the criteria, is the eigenvector, and is the largest eigenvalue of WC.
- Step 9.
- Check the consistency of each defuzzified aggregated pairwise comparison matrix. The Consistency Index (CI) and Consistency Ratio (CR) for the defuzzified aggregated comparison matrix for the criteria are calculated using the following [49,50]:where RI is a Random Index [49,50]. If the consistency ratio is greater than 0.1, there is an inconsistency and experts will need to revise part of the questionnaire. In such cases, the calculations will need to be carried out again.
- Step 10.
- Calculate the weights of the sub-criteria,
- Step 10.1.
- Develop an unweighted supermatrix. An unweighted supermatrix is formed using the importance vector of the criteria, the importance vectors of the sub-criteria, the interdependence among criteria, and the interdependence among sub-criteria, as depicted in Figure 3.
- Step 10.2.
- Develop a weighted supermatrix. Convert the unweighted supermatrix to a weighted supermatrix to guarantee column stochastic [49,50,51].
- Step 10.3.
- Obtain the limit supermatrix and compute the importance of the sub-criteria. The weighted supermatrix can converge into a stable supermatrix by taking powers, and the result is called the limit supermatrix. The final priorities (importance) of the sub-criteria, , are listed in the sub-criteria-to-goal column of the limit supermatrix.
Figure 3.
Unweighted supermatrix.
Figure 3.
Unweighted supermatrix.

3.3. Phase 3: Fuzzy TOPSIS
- Step 11.
- Prepare a smart TV operation system evaluation questionnaire. Form a questionnaire asking about the expected performance of each smart TV operation system relative to each sub-criterion [52]. The seven linguistic levels of performance are shown in Table 3 [53].
Table 3. Membership function of fuzzy numbers for operation system evaluation. - Step 12.
- Construct a fuzzy decision matrix. Using the questionnaires collected from the experts, a fuzzy decision matrix for the group can be formed via the arithmetic mean method by using Equation (14) [54,55,56]:where is a fuzzy decision matrix, and is the synthesized performance of system with respect to sub-criterion j.
- Step 13.
- Normalize the fuzzy decision matrix.where and .
- Step 14.
- Obtain the weighted normalized fuzzy decision matrix.where is calculated from Step 10.
- Step 15.
- Compute the Fuzzy Positive-Ideal Solution (FPIS) and the Fuzzy Negative-Ideal Solution (FNIS) [53,54,55].where is the FPIS for sub-criterion j, and is the FNIS for sub-criterion j.
- Step 16.
- Compute the distance of each smart TV operation system from FPIS and FNIS [54,55,56].where , is the distance of operation system from FPIS, and is the distance of operation system from FNIS.
- Step 17.
- Compute the Closeness Coefficients (CC) and rank the order of operation systems. The CC is calculated using Equation (21):where is the closeness coefficient of smart TV operation system . The operation system with the highest CC is the best alternative.
4. Case Study
The proposed operation system evaluation framework is applied to a case study to examine its practicality. To maintain anonymity, the four operation systems evaluated are named A1, A2, A3, and A4, and the information is shown in Table 4.
Table 4.
Information of the four operation systems.
4.1. Construct a Preliminary Network for the Smart TV Operation System Selection Problem
After a comprehensive review of the literature and interviews with experts, a preliminary network structure is developed, as shown in Figure 4. In a smart TV operating system, the AI-related consumer technology applied includes virtual agents, natural language processing, and Personalization of User Experience (UX), as discussed in Section 2.1. To achieve the goal of selecting the most suitable smart TV operation system, four criterion are taken into consideration and form the criteria: system on chip (C1), operation system requirement (C2), reputation (C3), and costs (C4). Under system on chip (C1), there are five sub-criterion that form the sub-criteria: processing power (SC1), graphic performance (SC2), memory storage (SC3), connectivity (SC4), and power consumption (SC5). Under operation system requirement (C2), there are six sub-criteria: user interface (SC6), compatibility (SC7), voice assistant (SC8), update and support (SC9), APP (SC10), and cyber security (SC11). Under reputation (C3), there are three sub-criteria: brand preference (SC12), market share (SC13), and company sustainability (SC14). Under costs (C4), there are two sub-criteria: maintenance cost (SC15) and upgrade costs (SC16). Four operation systems are being evaluated: operation system 1, operation system 2, operation system 3, and operation system 4. Five experts were invited to fill out the questionnaires, including three system engineers and two academics. There were three sets of questionnaires: the ISM questionnaire, the FANP questionnaire, and the fuzzy TOPSIS questionnaire.
Figure 4.
Network for selecting a smart TV operation system.
4.2. Determine the Interrelationships among the Criteria and among the Sub-Criteria
In the first phase, the ISM is adopted to understand the interrelationships among the criteria and among the sub-criteria. Responses from the five experts to the ISM questionnaire were collected, and an adjacency matrix for the criteria and an adjacency matrix for the sub-criteria were compiled based on each expert’s opinion. For instance, the adjacency matrix for the criteria from expert 1 is as follows:
The adjacency matrix for the sub-criteria under criterion 1 from expert 1 is as follows:
Compute the integrated adjacency matrix for the criteria and an integrated adjacency matrix for the sub-criteria. The arithmetic mean method is applied to combine the experts’ opinions, and the threshold is set to 0.5. That is, if the integrated value is greater than or equal to 0.5, the value is set to 1; otherwise, it is set to 0. The results are as follows:
The initial reachability matrix and the final reachability matrix for the criteria are calculated based on the integrated adjacency matrix for the criteria. They are as follows:
The initial reachability matrix and the final reachability matrix for the sub-criteria are calculated based on the integrated adjacency matrix for the sub-criteria. The calculations of the matrices for the sub-criteria under criterion 1 are as follows:
According to the final reachability matrix for the criteria and the final reachability matrix for the sub-criteria, determine the interrelationship among the criteria and among the sub-criteria, as depicted in Figure 5 and Figure 6. The result of the ISM shows that every criterion can be reached by other criteria. This means that all the criteria are interrelated in this case study. However, not all the sub-criteria are interrelated.
Figure 5.
Interrelationships among the criteria.
Figure 6.
Interrelationships among the sub-criteria under system on chip (C1).
4.3. Calculate the Importance Weights of the Sub-Criteria
In phase 2, the importance weights of the sub-criteria are calculated by applying the FANP. In accordance with Figure 4, Figure 5 and Figure 6, a FANP questionnaire was prepared and distributed to five experts. Based on the questionnaire feedback, fuzzy pairwise comparison matrices for each expert are formed. For instance, the fuzzy pairwise comparison matrix of criteria for expert 1 is as follows:
Fuzzy aggregated pairwise comparison matrices are prepared by integrating the experts’ opinions using the geometric mean approach. The fuzzy aggregated pairwise comparison matrix for the criteria is as follows:
Next, the center of gravity method is used to calculate the defuzzified aggregated pairwise comparison matrices, and then the importance vectors of the criteria, the importance vectors of the sub-criteria, the interdependence among criteria, and the interdependence among sub-criteria are calculated. Then, compute the defuzzified aggregated pairwise comparison matrix and the importance vector of the criteria, and run a consistency test:
Since is less than 0.1, the comparison matrix is deemed to have passed the consistency test. After calculating the importance vector of the criteria, the importance vectors of the sub-criteria, the interdependence among the criteria, and the interdependence among the sub-criteria, an unweighted supermatrix is formed, as shown in Table 5. The weighted supermatrix and limit supermatrix are also obtained, as shown in Table 6 and Table 7, respectively. The importance weights of the sub-criteria can be found in the sub-criteria-to-goal column of the limit supermatrix in Table 7 and in Table 8. They are as follows:
Table 5.
Unweighted supermatrix.
Table 6.
Weighted supermatrix.
Table 7.
Limit supermatrix.
Table 8.
Priorities of the sub-criteria.
In this case study, the experts stressed that the most important criterion in the criteria is the operation system requirement (C2) criterion, with an importance weight of 0.381, followed by the system on chip (C1) criterion, with an importance weight of 0.373. Regarding the sub-criteria, processing power (SC1) is the most important criterion, with an importance weight of 0.131, followed by graphic performance (SC2), with an importance weight of 0.128. The third and fourth most important sub-criteria are, respectively, voice assistant (SC8), with an importance weight of 0.101, and market share (SC13), with an importance weight of 0.087.
4.4. Obtain the Ranking of the Operation System Alternatives
In phase 3, the ranking of the operation system alternatives is calculated. A questionnaire was prepared asking experts to evaluate the expected performance of each operating system according to each sub-criteria. Four operation systems were evaluated, and five experts (k1–k5) were invited to complete the questionnaire based on the seven linguistic levels of performance shown in Table 3. The results are shown in Table 9. Through the arithmetic mean method, a fuzzy decision matrix is developed, as shown in Table 10.
Table 9.
Performance evaluation of the four operation systems by the experts.
Table 10.
Fuzzy decision matrix .
Apply Equation (15) to normalize the fuzzy decision matrix , and the result is listed in Table 11. Next, apply Equation (16) to compute the weighted normalized fuzzy decision matrix, as shown in Table 12. Next, use Equations (17) and (18) to calculate the fuzzy positive-ideal solution (FPIS) and fuzzy negative-ideal solution (FNIS), respectively, and the results are shown in Table 13. Finally, the distance of each operation system from FPIS, , and the distance of each operation system from FNIS, , are calculated using Equations (19) and (20), respectively. The results are shown in Table 14 and Table 15. The closeness coefficient of each operation system is calculated by applying Equation (21). For example, the closeness coefficient of operation system 1 is as follows:
Table 11.
Normalized fuzzy decision matrix .
Table 12.
Weighted normalized fuzzy decision matrix.
Table 13.
Fuzzy positive-ideal solution (FPIS) and fuzzy negative-ideal solution (FNIS).
Table 14.
Distance of each operation system from FPIS.
Table 15.
Distance of each operation system from FNIS.
The closeness coefficients of the four operation systems are: = 0.2157, = 0.7465, = 0.5426, and = 0.4298. Since has the largest value, operation system 2 is the most recommended system. This can be seen from Table 14, which shows that operation system 2 performs well in connectivity (SC4), cyber security (SC11), and brand preference (SC12), as its performance is the same as the Fuzzy Positive-Ideal Solution (FPIS) of each of these sub-criteria with equals to 0. By observing in Table 15, we can see that operation system 2 performs rather well in terms of graphic performance (SC2), market share (SC13), and voice assistant (SC8) since its position is farther away from the Fuzzy Negative-Ideal Solution (FNIS).
5. Conclusions
In this research study, we aimed to examine the selection of the most suitable operation system for new product development. A three-phased Multi-Criteria Decision-Making (MCDM) model, which integrates Interpretative Structural Modelling (ISM), Fuzzy Analytic Network Process (FANP), and fuzzy TOPSIS, is described. The reasons for applying the proposed model instead of using the traditional AHP are that the AHP assumes that all criteria are independent and that decision makers are very certain in determining the relative importance of the criteria and the relative performance of the alternatives with respect to each criterion. Since the criteria are often interrelated and uncertainty exists in the problem setting, the FANP can tackle these problems. However, adopting the FANP can lead to the construction of a very lengthy questionnaire. The proposed model can solve this problem. By using ISM, the interrelationship among criteria and among sub-criteria can be understood, and the FANP questionnaire can be shortened considerably. FANP analysis can obtain the relative importance weights of sub-criteria to evaluate operation systems. Since the fuzzy TOPSIS questionnaire is rather short compared with the FANP questionnaire in evaluating the operation systems, the ranking of the operation systems is computed by the fuzzy TOPSIS questionnaire.
The case study results show that operation system requirement (C2) is the most important criterion in the opinion of experts, followed by system on chip (C1) and reputation (C3). The most important sub-criteria are processing power (SC1), graphic performance (SC2), voice assistant (SC8), market share (SC13), memory storage (SC3), and user interface (SC6) (in descending order). Based on the ranking of these systems, companies can choose the most suitable operation system when developing new smart TVs.
Author Contributions
Conceptualization, A.H.I.L. and H.-Y.K.; Methodology, A.H.I.L. and H.-Y.K.; Software, H.-Y.K.; Validation, A.H.I.L.; Formal Analysis, A.H.I.L.; Investigation, H.-Y.K.; Resources, A.H.I.L. and H.-Y.K.; Data Curation, H.-Y.K.; Writing—Original Draft Preparation, A.H.I.L. and H.-Y.K.; Writing—Review and Editing, A.H.I.L. and H.-Y.K.; Visualization, H.-Y.K.; Supervision, A.H.I.L. and H.-Y.K.; Project Administration, A.H.I.L. and H.-Y.K.; Funding Acquisition, A.H.I.L. All authors have read and agreed to the published version of the manuscript.
Funding
This research was funded by the National Science and Technology Council in Taiwan, grant number MOST 109-2410-H-216-001-MY3.
Institutional Review Board Statement
Not applicable.
Informed Consent Statement
Not applicable.
Data Availability Statement
The data presented in this study are available on request from the corresponding author.
Conflicts of Interest
The authors declare no conflict of interest.
References
- Olley, D. Artificial Intelligence: How Knowledge is Created, Transferred, and Used. Trends in China, Europe, and the United States; Elsevier: Amsterdam, The Netherlands, 2018. [Google Scholar]
- Mejia, N. Artificial Intelligence Toys for Kids—Current Products and Categories. 2018. Available online: https://emerj.com/ai-sector-overviews/artificial-intelligence-toys-for-kids/ (accessed on 20 December 2020).
- Fox, M.S. Industrial applications of artificial intelligence. Robotics 1986, 2, 301–311. [Google Scholar] [CrossRef]
- Agwu, O.E.; Akpabio, J.U.; Alabi, S.B.; Dosunmu, A. Artificial intelligence techniques and their applications in drilling fluid engineering: A review. J. Pet. Sci. Eng. 2018, 167, 300–315. [Google Scholar] [CrossRef]
- Kaplan, A.; Haenlein, M. Siri, Siri, in my hand: Who’s the fairest in the land? On the interpretations, illustrations, and implications of artificial intelligence. Bus. Horiz. 2019, 62, 15–25. [Google Scholar]
- Kumar, S.P.L. State of the art-intense review on artificial intelligence systems application in process planning and manufacturing. Eng. Appl. Artif. Intell. 2017, 65, 294–329. [Google Scholar] [CrossRef]
- Pan, Y. Heading toward Artificial Intelligence 2.0. Engineering 2016, 2, 409–413. [Google Scholar] [CrossRef]
- Howe, J. Knowledge-based systems and artificial intelligence: Emerging technology. Futur. Gener. Comp. Syst. 1991, 7, 55–68. [Google Scholar] [CrossRef]
- Li, B.; Hou, B.; Yu, W.; Lu, X.; Yang, C. Applications of artificial intelligence in intelligent manufacturing: A review. Front. Inform. Technol. Elect. Eng. 2017, 18, 86–96. [Google Scholar] [CrossRef]
- Makridakis, S. The forthcoming Artificial Intelligence (AI) revolution: Its impact on society and firms. Futures 2017, 90, 46–60. [Google Scholar] [CrossRef]
- Lee, J.; Davari, H.; Singh, J.; Pandhare, V. Industrial artificial intelligence for industry 4.0-based manufacturing systems. Manuf. Lett. 2018, 18, 20–23. [Google Scholar] [CrossRef]
- Emerj. ROI Insights at the Cutting Edge of IT and Data. 2019. Available online: https://emerj.com/ (accessed on 20 December 2020).
- Techemergence. Where Do You See the Consumer Applications of Si Taking Off in 5 Years? Artificial Intelligence Startup Consensus. June 2016. Available online: https://imgur.com/x7WKD7o (accessed on 20 December 2020).
- Howell, J.M.; Shea, C.M.; Higgins, C.A. Champions of product innovation: Defining, developing, and validating a measure of champion behavior. J. Bus. Ventur. 2006, 20, 641–661. [Google Scholar] [CrossRef]
- Wheelwright, S.C.; Clark, K.B. Revolutionizing Product Development: Quantum Leaps in Speed, Efficiency and Quality; The Free Press: New York, NY, USA, 1992. [Google Scholar]
- Sanderson, S.; Uzumeri, M. A framework for model and product family competition. Res. Policy 1995, 24, 761–782. [Google Scholar] [CrossRef]
- Meyer, M.H.; Lehnerd, A.P. The Power of Product Platforms: Building Value and Cost Leadership; The Free Press: New York, NY, USA, 1997. [Google Scholar]
- Lo, H.-W.; Liou, J.J.H. A novel multiple-criteria decision-making-based FMEA model for risk assessment. Appl. Soft. Comput. 2018, 73, 684–696. [Google Scholar] [CrossRef]
- McBride, T. Application of ISO 9001 Design and Development. 2018. Available online: https://www.ebsindy.com/application-iso-9001-design-and-development/ (accessed on 20 December 2020).
- Hamzeh, R.; Xu, X. Technology selection methods and applications in manufacturing: A review from 1990 to 2017. Comput. Ind. Eng. 2019, 138, 106123. [Google Scholar] [CrossRef]
- Bustince, H.; Barrenechea, E.; Pagola, M.; Fernandez, J.; Xu, Z.; Bedregal, B.; Montero, J.; Hagras, H.; Herrera, F.; De Baets, B. A historical account of types of fuzzy sets and their relationships. IEEE Trans. Fuzzy Syst. 2016, 24, 179–194. [Google Scholar] [CrossRef]
- Maretto, L.; Faccio, M.; Battini, D. A multi-criteria decision-making model based on fuzzy logic and AHP for the selection of digital technologies. IFAC Pap. 2022, 55, 319–324. [Google Scholar] [CrossRef]
- Cabrera, D.; Cerrada, M.; Macancela, J.C.; Siguencia, J.; Sánchez, R.V. Technology selection for Industry 4.0 oriented condition-based monitoring system: A case study in the paper mills industry. IFAC Pap. 2022, 55, 211–216. [Google Scholar] [CrossRef]
- Lizarralde, R.; Ganzarain, J.; Zubizarreta, M. Adaptation of the MIVES method for the strategic selection of new technologies at an R&D centre. Focus on the manufacturing sector. Technovation 2022, 115, 102462. [Google Scholar]
- Chakrabortty, R.K.; Abdel-Basset, M.; Ali, A.M. A multi-criteria decision analysis model for selecting an optimum customer service chatbot under uncertainty. Decis. Anal. J. 2023, 6, 100168. [Google Scholar] [CrossRef]
- Yang, L.; Zou, H.; Shang, C.; Ye, X.; Rani, P. Adoption of information and digital technologies for sustainable smart manufacturing systems for industry 4.0 in small, medium, and micro enterprises (SMMEs). Technol. Forecast. Soc. Change 2023, 188, 122308. [Google Scholar] [CrossRef]
- Garg, C.P.; Görçün, Ö.F.; Kundu, P.; Küçükönder, H. An integrated fuzzy MCDM approach based on Bonferroni functions for selection and evaluation of industrial robots for the automobile manufacturing industry. Expert Syst. Appl. 2023, 213 Pt A, 118863. [Google Scholar] [CrossRef]
- Bhatia, P.; Diaz-Elsayed, N. Facilitating decision-making for the adoption of smart manufacturing technologies by SMEs via fuzzy TOPSIS. Int. J. Prod. Econ. 2023, 257, 108762. [Google Scholar] [CrossRef]
- Kang, H.Y.; Lee, A.H.I.; Yang, C.Y. A fuzzy ANP model for supplier selection as applied to IC packaging. J. Intell. Manuf. 2012, 23, 1477–1488. [Google Scholar] [CrossRef]
- Stefanovic, D.; Stefanovic, N. Methodology for modeling and analysis of supply networks. J. Intell. Manuf. 2008, 19, 485–503. [Google Scholar] [CrossRef]
- Chang, C.-W. Evaluation of smart alarm systems for Industry 4.0 technologies. Appl. Sci. 2020, 10, 2022. [Google Scholar] [CrossRef]
- Lopes, A.P.; Rodriguez-Lopez, N. A decision support tool for supplier evaluation and selection. Sustainability 2021, 13, 12387. [Google Scholar] [CrossRef]
- Alavi, B.; Tavana, M.; Mina, H. A dynamic decision support system for sustainable supplier selection in circular economy. Sustain. Prod. Consump. 2021, 27, 905–920. [Google Scholar] [CrossRef]
- Chang, T.-W.; Pai, C.-J.; Lo, H.-W.; Hu, S.-K. A hybrid decision-making model for sustainable supplier evaluation in electronics manufacturing. Comput. Ind. Eng. 2021, 156, 107283. [Google Scholar] [CrossRef]
- Kaya, K.S.; Aycin, E. An integrated interval type 2 fuzzy AHP and COPRAS-G methodologies for supplier selection in the era of Industry 4.0. Neural Comput. Appl. 2021, 33, 10515–10535. [Google Scholar] [CrossRef]
- Liou, J.J.H.; Chang, M.-H.; Lo, H.-W.; Hsu, M.-H. Application of an MCDM model with data mining techniques for green supplier evaluation and selection. Appl. Soft Comput. 2021, 109, 107534. [Google Scholar] [CrossRef]
- Pitchaiah, D.S.; Hussaian, M.; Govardhan, D. A review on multi attribute decision making for evaluation and selection of supplier for materials. Mater. Today Proc. 2021, 39, 296–300. [Google Scholar] [CrossRef]
- Demiralay, E.; Paksoy, T. Strategy development for supplier selection process with smart and sustainable criteria in fuzzy environment. Clean. Logist. Supply Chain 2022, 5, 100076. [Google Scholar] [CrossRef]
- Ecer, F. Multi-criteria decision making for green supplier selection using interval type-2 fuzzy AHP: A case study of a home appliance manufacturer. Oper. Res. 2022, 22, 199–233. [Google Scholar] [CrossRef]
- Menon, R.R.; Ravi, V. Using AHP-TOPSIS methodologies in the selection of sustainable suppliers in an electronics supply chain. Clean. Mater. 2022, 5, 100130. [Google Scholar] [CrossRef]
- Chai, N.; Zhou, W.; Jiang, Z. Sustainable supplier selection using an intuitionistic and interval-valued fuzzy MCDM approach based on cumulative prospect theory. Inf. Sci. 2023, 626, 710–737. [Google Scholar] [CrossRef]
- Dursun, M.; Arslan, Ö. An integrated decision framework for material selection procedure: A case study in a detergent manufacturer. Symmetry 2018, 10, 657. [Google Scholar] [CrossRef]
- Liu, A.; Liu, H.; Xiao, Y.; Tsai, S.-B.; Lu, H. An empirical study on design partner selection in green product collaboration design. Sustainability 2018, 10, 133. [Google Scholar] [CrossRef]
- Tian, G.; Zhang, H.; Zhou, M.; Li, Z. AHP, gray correlation, and TOPSIS combined approach to green performance evaluation of design alternatives. IEEE Trans. Syst. Man Cybern. Syst. 2018, 48, 1093–1105. [Google Scholar] [CrossRef]
- Liu, Y.; Li, M.; Chen, Y.; Tzeng, G.-H. Evaluation of and improvement planning for smart homes using rough knowledge-based rules on a hybrid multiple attribute decision-making model. Soft Comput. 2020, 24, 7781–7800. [Google Scholar] [CrossRef]
- Kang, H.-Y.; Lee, A.H.I.; Chan, Y.C. An integrated fuzzy multi-criteria decision-making approach for evaluating business process information systems. Mathematics 2019, 7, 982. [Google Scholar] [CrossRef]
- Lee, A.H.I.; Chen, S.-C.; Kang, H.-Y. A decision-making framework for evaluating enterprise resource planning systems in a high-tech industry. Qual. Technol. Quant. Manag. 2020, 17, 319–336. [Google Scholar] [CrossRef]
- Deb, P.P.; Bhattacharya, D.; Chatterjee, I.; Saha, A.; Mishra, A.R.; Ahammad, S.H. A decision-making model with intuitionistic fuzzy information for selection of enterprise resource planning systems. IEEE Trans. Eng. Manage 2022, in press. [Google Scholar] [CrossRef]
- Saaty, T.L. The Analytic Hierarchy Process; McGraw-Hill: New York, NY, USA, 1980. [Google Scholar]
- Saaty, T.L. Decision Making with Dependence and Feedback: The Analytic Network Process; RWS Publications: Pittsburgh, PA, USA, 1996. [Google Scholar]
- Lee, A.H.I.; Chen, H.H.; Tong, Y. Developing new products in a network with efficiency and innovation. Int. J. Prod. Res. 2008, 48, 4687–4707. [Google Scholar] [CrossRef]
- Wang, C.-N.; Yang, C.-Y.; Cheng, H.-C. Fuzzy multi-criteria decision-making model for supplier evaluation and selection in a wind power plant project. Mathematics 2019, 7, 417. [Google Scholar] [CrossRef]
- Kang, H.-Y. A multi-criteria decision-making approach for capacity allocation problem in semiconductor fabrication. Int. J. Prod. Res. 2011, 49, 5893–5916. [Google Scholar] [CrossRef]
- Büyüközkan, G.; Çifçi, G. A novel hybrid MCDM approach based on fuzzy DEMATEL, fuzzy ANP and fuzzy TOPSIS to evaluate green suppliers. Expert Syst. Appl. 2012, 39, 3000–3011. [Google Scholar] [CrossRef]
- Khatir, M.V.; Akbarzadeh, Z. Elucidation of structural relationships of SWOT: A mixed method approach based on FMADM for formulating science and technology strategies. Technol. Soc. 2019, 56, 44–56. [Google Scholar] [CrossRef]
- Nilashi, M.; Samad, S.; Manaf, A.A.; Ahmadi, H.; Rashid, T.A.; Munshi, A.; Almukadi, W.; Ibrahim, O.; Ahmed, O.H. Factors influencing medical tourism adoption in Malaysia: A dematel fuzzy topsis approach. Comput. Ind. Eng. 2019, 137, 106005. [Google Scholar] [CrossRef]
Disclaimer/Publisher’s Note: The statements, opinions and data contained in all publications are solely those of the individual author(s) and contributor(s) and not of MDPI and/or the editor(s). MDPI and/or the editor(s) disclaim responsibility for any injury to people or property resulting from any ideas, methods, instructions or products referred to in the content. |
© 2023 by the authors. Licensee MDPI, Basel, Switzerland. This article is an open access article distributed under the terms and conditions of the Creative Commons Attribution (CC BY) license (https://creativecommons.org/licenses/by/4.0/).




