Abstract
Ferroptosis is a regulated form of cell death that involves iron-dependent lipid peroxidation. Ferroptosis-related genes (FRGs) play an essential role in the tumorigenesis of gastric cancer (GC), which is one of the most common and lethal cancers worldwide. Understanding the prognostic significance of FRGs in GC can shed light on GC treatment and diagnosis. In this study, we proposed a new gene co-expression network analysis method, namely EP-WGCNA. This method used Euclidean and Pearson weighted distance (EP_dis) to construct a weighted gene co-expression network instead of the Pearson’s correlation coefficient used in the original WGCNA method. The aim was to better capture the interactions and functional associations among genes. We used EP-WGCNA to identify the FRGs related to GC phenotype and applied bioinformatics methods to select the FRGs associated with the prognosis (P-FRGs) of GC patients. Firstly, we screened the FRGs that were differentially expressed based on the TCGA and GTEx databases. Then, we selected the P-FRGs using EP-WGCNA, Cox regression, and Kaplan–Meier analysis. The prognostic model based on P-FRGs-Cox (ALB, BNIP3, DPEP1, GLS2, MEG3, PDK4, TF, and TSC22D3) was constructed on the TCGA-GTEx dataset. According to the median risk score, all patients in the TCGA training dataset and GSE84426 testing dataset were classified into a high- or low-risk group. GC patients in the low-risk group showed higher survival probability than those in the high-risk group. The time-dependent receiver operating characteristic (timeROC) showed that EP-WGCNA-Cox predicted 0.77 in the training set and 0.64 in the testing set for the 5-year survival rate of GC patients, which was better than traditional WGCNA-Cox (P-WGCNA-Cox). In addition, we validated that the P-FRGs were significantly differentially expressed in the adjacent non-tumor gastric tissues and tumor tissues by immunohistochemical staining from the Human Protein Atlas (HPA) database. We also found that the P-FRGs were enriched in tumorigenic pathways by enrichment analysis. In conclusion, our study demonstrated that EP-WGCNA can mine the key FRGs related to the phenotype of GC and is superior to the P-WGCNA. The EP-WGCNA-Cox model based on P-FRGs is reliable in predicting the survival rate of GC patients and can provide potential biomarkers and therapeutic targets for GC.
1. Introduction
Gastric cancer (GC) is a prevalent and deadly malignancy worldwide. According to the recent statistics from the GLOBOCAN database, it ranks fifth in incidence and fourth in mortality in the world [1]. Surgery is the primary and most effective treatment for GC patients, which can significantly improve their survival rate [2]. However, the survival rate remains constrained by low early diagnosis rate [3] and poor postoperative recovery [4]. Therefore, there is an urgent need to identify novel biomarkers for GC screening, diagnosis, prognosis, and therapy. Biomarkers are molecules that can facilitate disease screening, diagnosis, characterization, and monitoring [5], and they are more convenient and economical than the direct measurement of the final clinical endpoint in clinic [6]. Effective biomarkers can assist in finding optimal individualized treatment approaches for GC patients.
Ferroptosis is a novel form of programmed cell death that depends on iron and involves free lipid peroxidation and plasma membrane rupture. Unlike apoptosis, cell necrosis, and autophagy, ferroptosis has distinct features and mechanisms [7]. Its main characteristics are shown in two aspects: cell morphology and cellular component. Ferroptosis leads to smaller mitochondria, increased membrane density, and a ridge reduction in cells. Ferroptosis also increases lipid peroxidation and reactive oxygen species (ROS) in cells. The main mechanism of ferroptosis is to catalyze the highly expressed unsaturated fatty acids on the cell membrane under the action of ferric or ester oxygenase. This results in lipid peroxidation, thus inducing cell death. In addition, ferroptosis decreases the expression of the antioxidant system (glutathione GSH and glutathione peroxidase 4-GPX4) [7]. Many studies have revealed that ferroptosis-related genes (FRGs) are potential prognostic biomarkers for cancer. For example, Sun et al. [8] constructed a ferroptosis-related risk score (FRRS) using random forest and principal component analysis on 1328 samples and 36 FRGs. They validated the FRRS in three independent datasets and showed that it could predict the prognosis and immunotherapy response of lung adenocarcinoma patients. Similarly, Mou et al. [9] identified 25 FRGs and methylation genes that correlated with the survival of renal clear cell carcinoma patients using bioinformatics methods. Moreover, Zhu et al. [10] reported that a low expression of two FRGs was associated with poor outcomes of adrenocortical carcinoma patients. However, the role of these FRGs in GC prognosis remains unclear.
Weighted gene co-expression network analysis (WGCNA) is a widely used and powerful network analysis method for identifying key genes in tumor datasets. It organizes genes with similar functions and regulatory mechanisms into common modules and explores the relationship between these modules and biological processes. WGCNA analysis is based on two assumptions: (1) Genes with similar expression patterns may have co-regulation, functional relevance or be in the same pathway; (2) Gene networks follow a scale-free distribution. Based on these two points, we can divide gene networks into different modules according to expression similarity and then identify hub genes [11]. WGCNA has been widely used in the predicting research of cancer prognosis-related genes. However, the classical WGCNA methods usually measure linear similarity between genes based on the Pearson correlation coefficient (denoted as P-WGCNA). This measure can only capture the local variable trends between two gene expression levels and may lose some necessary information for complex structured datasets. Therefore, Ning et al. [12] proposed a new similarity measure method—EP_dis—that combined Euclidean distance and Pearson distance by a weighted method. EP_dis captures both global spatial correlation and local variation trend between data points. Based on this, we consider using EP_dis as a method to measure gene similarity and construct a gene co-expression network (EP-WGCNA) to capture more intrinsic relationships between gene expression levels. A smaller EP_dis represents a stronger similarity between the two genes.
In summary, we focused on the GC dataset as the research object and utilized the EP-WGCNA-Cox to predicted prognosis-related ferroptosis genes (P-FRGs). We comprehensively analyzed the function and biological significance of P-FRGs from multiple perspectives. We used timeROC [13] to assess the predictive performance of the prognostic model, GO functional enrichment analysis [14] to analyze gene function enrichment, literature report to validate the findings, and immunohistochemical staining in the Human Protein Atlas (HPA) database to confirm the gene expression.
2. Materials and Methods
2.1. Data Source and Preprocessing
We downloaded RNA sequencing data (HTSeq-Counts) of 407 GC samples (adjacent non-tumor: 32, tumor: 375) and corresponding clinical data from the TCGA database (TCGA-STAD, https://xenabrowser.net/datapages (accessed on 25 April 2022)). To balance the number of tumor and non-tumor tissue samples, we also downloaded gene expression data of 174 normal gastric tissue samples from the GTEx database (https://xenabrowser.net/datapages (accessed on 30 April 2022)) and combined them with the adjacent non-tumor tissue samples [15]. We used this combined dataset of TCGA-GTEx as the training set (all data were generated by Illumina platform). For validation, we used the GSE84426 dataset from the GEO database. On 12 August 2022, we downloaded 564 FRGs from the FerrDB database [16]. We extracted probe information from the annotation file to annotate the genes for both TCGA and GTEx data. Then, we classified the tumor and non-tumor tissues based on clinical information. We merged the tumor, non-tumor, and normal tissues by gene names. We normalized the sequencing depth and removed batch effects. This resulted in a new dataset, with sample name as row name and gene name as column name, including 581 GC samples (normal: 206, tumor: 375) and 57,793 genes. Table 1 shows the clinical pathological features of patients in TCGA-STAD and GSE84426. Some patients had incomplete clinical data, so not all information is shown in Table 1.
Table 1.
Clinical characteristics of the GC patients included in this study.
We used R (version 4.2.1) language to filter out genes with low expression in the TCGA-GTEx dataset (quantitative analysis was performed by count-per-million first, and then those whose gene value was less than 1 were filtered out) and conducted a Trimmed Mean of M-values (TMM) normalization of the data. Next, we screened the differentially expressed genes (DEGs) in the dataset using empirical Bayesian estimation and exact test based on the negative binomial model, with |logFC| > 1 and padj < 0.05 as screening criteria. We obtained the padj using the Benjamini–Hochberg (BH) method. Finally, we took the genes shared by DEGs and FRGs and noted them as DE-FRGs.
2.2. Co-Expression Network Analysis—P-WGCNA and EP-WGCNA
In this study, the classical P-WGCNA construction was implemented directly using a series of functions provided by the WGCNA package in R language, while the improved EP-WGCNA was implemented by self-coding based on the related functions in the WGCNA package. The main implementation steps of the two are as follows:
- (1)
- Calculate the similarity matrix . Based on the P-WGCNA method, the elements in the similarity matrix are composed of Pearson linear correlation coefficients between gene and gene , that is ; and based on the EP-WGCNA method, the elements are composed of EP_dis between gene and gene , that is, .
- (2)
- Define the adjacency matrix , that is, perform power law operation on the similarity. In order to make the connection between genes in the network follow a scale-free distribution, select the soft threshold according to the scale-free network model index ; is represented in code by softPower. The code implemented by the two methods in this step:
| #P-WGCNA Adjacency = adjacency (datExpr, power=softPower); #calculate the adjacencies, datExpr represents gene expression matrix |
| #EP-WGCNA Adjacency = adjacency.fromSimilarity (EP_dis, power=softPower) #calculate the adjacencies based on EP_dis |
- (3)
- Construct a topological overlap matrix .
- (4)
- Calculate the distance matrix , construct a hierarchical clustering tree, and use the dynamic pruning algorithm to obtain gene modules. The minimum number of genes in the module is set to 30. Then, merge similar modules with a merge threshold of 0.2.
- (5)
- Calculate the correlation coefficient between gene module feature genes and phenotypes (denoted as ME) to identify significant modules. The P-WGCNA used Pearson correlation coefficients, and the EP-WGCNA used EP_dis [12]. The larger the ME value of a module, the more related it is to the phenotype. This study selected modules with as significant modules.
2.3. Prognostic Model Construction and Validation
We used univariate and multivariate Cox regression analyses [17] to identify the P-FRGs. Based on the P-FRGs, we constructed a Cox regression model of prognostic hazard ratios on the training set. The expression values of the P-FRGs were the expressions of corresponding genes in TCGA-GTEx. We used the overall survival time and status of GC patients in TCGA as our response variables. To quantify the risk for each patient, we calculated the risk score based on the standardized expression level () as follows:
where is the number of genes and is the coefficient from Cox regression analysis. We dichotomized the patients into high- and low-risk groups based on whether their risk score was above or below the median value. Subsequently, we conducted Kaplan–Meier (KM) analysis [17] to assess the survival outcomes between the two groups. We also used timeROC to evaluate the predictive ability of the prognostic model for the 5-year survival rate of patients. In addition, we validated the prognostic model in an external dataset, GSE84426.
2.4. GO Enrichment Analysis
Gene ontology (GO) enrichment analysis was used to analyze the gene function of P-FRGs, including biological process (BP), cellular component (CC), and molecular function (MF). The GO pathway with a p-value and false discovery rate (FDR) below 0.05 was selected and recorded for further analysis.
2.5. Immunohistochemical Staining from the HPA Database
The Human Protein Atlas (HPA, https://www.proteinatlas.org/ (accessed on February 2023)) database examined the expression of each protein in detail in 64 cell lines, 48 normal human tissues, and 20 tumor tissues using highly specific antibodies and immunoassay techniques (Western blotting, immunofluorescence, and immunohistochemistry). It provides information on the tissue and cellular distribution of 26,000 human proteins. In this study, we used the HPA database to explore the expression of P-FRGs in GC.
2.6. Statistical Analysis
Fisher’s exact test with p-values adjusted by the BH method was used to compare gene expression between tumor tissues and non-tumorous tissues. Univariate and multivariate Cox regression analyses were conducted to identify the independent factors related to survival time and survival status. The overall survival between different groups was compared by Kaplan–Meier analysis with the Log-rank test. If not specified above, a p-value below 0.05 was considered statistically significant. All statistical analyses were performed with R software (version 4.2.1).
3. Results
3.1. Phenotypic Related Genes Were Identified by P-WGCNA and EP-WGCNA
Following the differential expression analysis, total number of 11,606 DEGs were identified. To reduce the computational complexity of gene co-expression network analysis, we selected the top 30% of genes based on their absolute median deviation. Subsequently, we organized the data into a data matrix with rows as samples (581) and columns as genes (3000) and used it as the input matrix for both the P-WGCNA and EP-WGCNA.
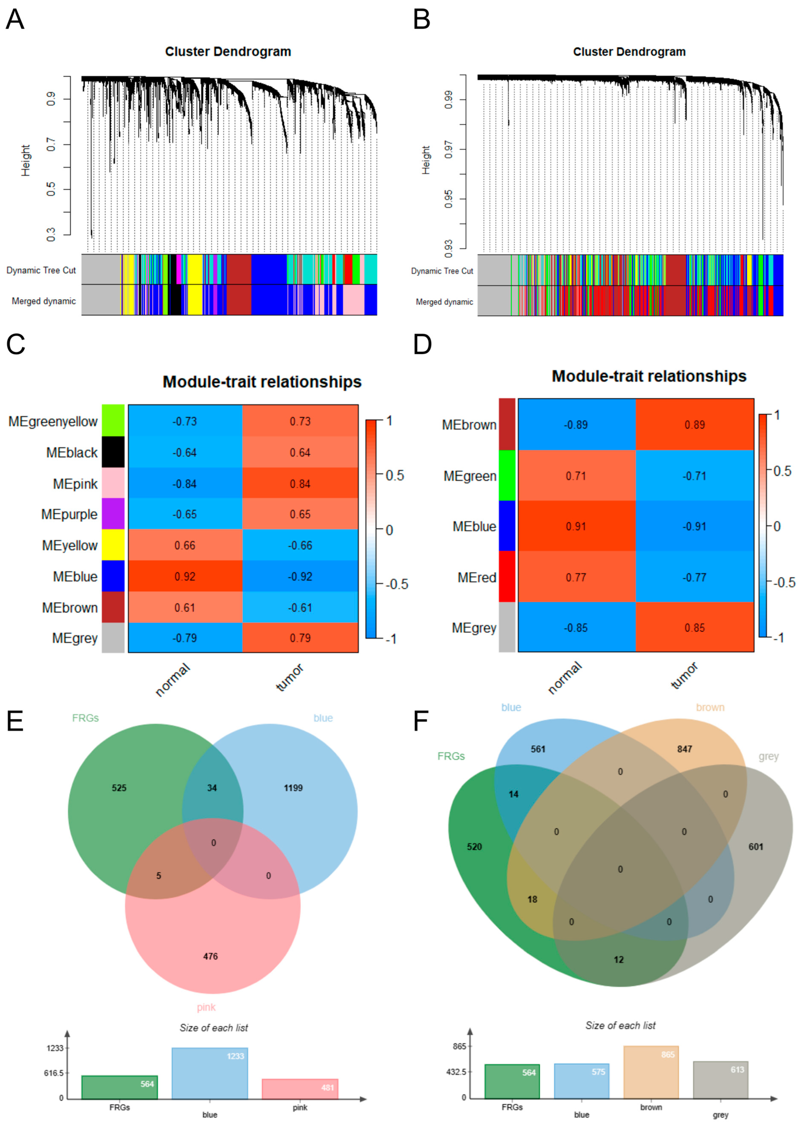
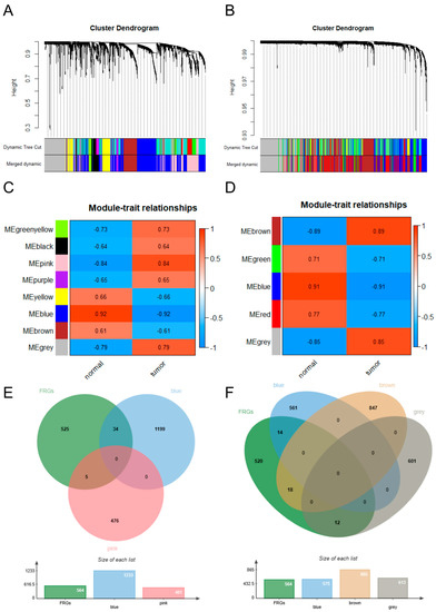
As shown in Figure 1A,B, when performing weighted gene co-expression network analysis based on P-WGCNA, 13 gene modules were obtained by dynamic cutting, and 8 modules were obtained after merging; when performing network analysis based on EP-WGCNA, 7 gene modules were obtained by dynamic cutting, and 5 modules were obtained after merging. The correlation between each module and GC phenotype is shown in Figure 1C,D, where different colors on the y-axis represent different modules, and two phenotypes of normal people and GC patients are listed on the x-axis. Modules with a correlation greater than 0.8 with the phenotype were selected as significant modules. The significant modules and the number of genes in each module identified based on P-WGCNA were blue (1233) and pink (481), with a total of 1714 genes. However, the genes identified based on EP-WGCNA were brown (865), blue (575), and grey (613), with a total of 2053 genes. To find out the DE-FRGs in the significant modules identified by both algorithms, we intersected each module with 564 FRGs. As shown in Figure 1E,F, there were 39 DE-FRGs identified by P-WGCNA, and 44 DE-FRGs were identified by EP-WGCNA.
Figure 1.
(A,B): Gene clustering tree and module division based on P-WGCNA and EP-WGCNA methods, respectively. The dynamic tree cut represents the module divided by the original calculation and the merged dynamic represents the merged result; (C,D): The correlation between each module and GC phenotype based on P-WGCNA and EP-WGCNA methods, respectively. Red indicates that the module is positively correlated with GC phenotypes, and blue indicates that the module is negatively correlated with GC phenotypes. The greater the absolute value of the number, the stronger the correlation; (E,F): The number of DE-FRGs contained in significant modules identified based on P-WGCNA and EP-WGCNA methods, respectively. Green represents the ferroptosis-related genes, other colors represent the module colors selected, and numbers represent the number of genes contained in each module.
3.2. Selection of Ferroptosis-Related Genes Associated with Patient Prognosis
We performed univariate and multivariate Cox regression analysis to evaluate the association between the DE-FRGs identified by P-WGCNA and EP-WGCNA and the prognosis of GC patients, using their survival time and status as dependent variables. We used a p-value < 0.1 for univariate analysis and a p-value < 0.05 for multivariate analysis as the screening criteria. Among the DE-FRGs identified by P-WGCNA, nine P-FRGs were identified, including ALB, AR, BNIP3, CBS, CDC25A, FABP4, MEG3, MYB and PDK4 (Supplementary Materials Table S1), while among the DE-FRGs identified by EP-WGCNA, eight P-FRGs were identified, including ALB, BNIP3, DPEP1, GLS2, MEG3, PDK4, TF and TSC22D3, as shown in Table 2. The complete results of Cox regression analysis based on P-WGCNA and EP-WGCNA screened genes are presented in Supplementary Materials Tables S2 and S3. Then, we used Log-rank test (with Log-rank p < 0.05 as the screening criterion) and Kaplan–Meier (KM) curve analysis to examine the correlation between these P-FRGs and the overall survival of GC patients. We found that all of them were significantly associated with the overall survival. In Figure 2 are the KM curves of the eight P-FRGs screened by EP-WGCNA-Cox. Among these genes, ALB, BNIP3, DPEP1, FABP4, MEG3, PDK4, TF and TSC22D3 demonstrated significantly higher survival time in the low expression group than in the high expression group, while GLS2 had significantly higher survival time in the high expression group than in the low expression group. The KM curves of the nine P-FRGs screened by P-WGCNA-Cox are presented in Supplementary Materials Figure S1.
Table 2.
Univariate and multivariate regression analysis of the correlation between overall survival of GC patients and DE-FRGs identified by EP-WGCNA (p-value < 0.05).
Figure 2.
Relationship between P-FRGs identified by EP-WGCNA-Cox and overall survival of GC patients. Blue represents the low expression group and red represents the high expression group. (A) ALB. (B) BNIP3. (C) DPEP1. (D) GLS2. (E) MEG3. (F) PDK4. (G) TF. (H) TSC22D3.
3.3. Prognostic Model Construction and Validation
Using P-WGCNA-Cox and EP-WGCNA-Cox, nine P-FRGs and eight P-FRGs were identified, respectively. Then, risk score models were established on the training set TCGA-STAD using the following formulas:
P-WGCNA-Cox:
EP-WGCNA-Cox:
Based on the median risk score of P-WGCNA-Cox and EP-WGCNA-Cox models, 375 GC cases were classified into a high-risk group (n = 187) and a low-risk group (n = 188), as depicted in Figure 3A,B. The KM curves showed that the overall survival rate of the low-risk group was significantly higher compared to that of the high-risk group (p < 0.05) for both methods. The timeROC curve showed that for the 5-year survival rate of GC patients, the prognostic model constructed by P-WGCNA-Cox predicted 0.69 (Figure 3C), while the prognostic model constructed by EP-WGCNA-Cox predicted 0.77 (Figure 3D), indicating that the EP-WGCNA-Cox model had a better performance in predicting the survival rate of GC patients.
Figure 3.
P-WGCNA-Cox and EP-WGCNA-Cox prognostic models were constructed on TCGA-STAD. (A,B): KM curves of overall survival of GC patients in the P-WGCNA-Cox and EP-WGCNA-Cox prognostic models in the high and low risk groups; (C,D): timeROC curve of 5-year survival in GC patients predicted by P-WGCNA-Cox and EP-WGCNA-Cox prognostic models.
To assess the robustness of the prognostic model, the risk score for each patient in the validation set GSE84426 was calculated using the same formulas employed in the training set. Similar to the classification in the training set, the patients in the validation set were divided into a high-risk group (n = 37) and a low-risk group (n = 38), and the KM curve showed that the overall survival rate of the GC low-risk group was also significantly higher than that of the high-risk group (p < 0.05) (Figure 4A,B). The timeROC analysis showed that the AUC of the P-WGCNA-Cox was 0.59 at 5 years (Figure 4C). On the other hand, the AUC of the EP-WGCNA-Cox was 0.64 at 5 years (Figure 4D). This results indicate that the prognostic model constructed by EP-WGCNA-Cox had a good reliability.
Figure 4.
P-WGCNA-Cox and EP-WGCNA-Cox prognostic models were constructed on GSE84426. (A,B): KM curves of overall survival of GC patients in the P-WGCNA-Cox and EP-WGCNA-Cox prognostic models in the high and low risk groups; (C,D): timeROC curve of 5-year survival in GC patients predicted by P-WGCNA-Cox and EP-WGCNA-Cox prognostic models.
3.4. GO Enrichment Analysis
We performed GO enrichment analysis on the eight P-FRGs identified by EP-WGCNA-Cox to explore their gene function; the specific enrichment results are shown in Table 3. In terms of BP, the significantly enriched pathways included reactive oxygen species metabolic process (GO:0072593), cellular response to metal ion (GO:0071248), cellular response to inorganic substance (GO:0071241), cellular response to iron ion (GO:0071281), transferrin transport (GO:0033572), ferric iron transport (GO:0015682) and cellular iron ion homeostasis (GO:0006879). In terms of CC, these genes were significantly enriched in blood microparticle (GO:0072562), integral component of mitochondrial outer membrane (GO:0031307), intrinsic component of mitochondrial outer membrane (GO:0031306), platelet alpha granule lumen (GO:0031093) and platelet alpha granule (GO:0031091). In terms of MF, the significantly enriched pathways were ferric iron binding (GO:0008199), oxygen binding (GO:0019825), antioxidant activity (GO:0016209), hydrolase activity, acting on carbon-nitrogen bonds (GO:0016810) and iron ion binding (GO:0050662).
Table 3.
Partial results of GO enrichment analysis of P-FRGs.
3.5. Immunohistochemical Staining
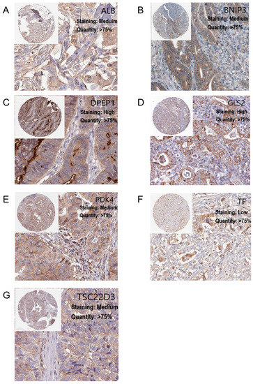
We searched the immunohistochemical images of P-FRGs from the HPA database. In the HPA database, the quantity of cells stained is greater than 75%, indicating significant differential expression. In accordance with the degree of staining and the quantity of stained cells, it was found that ALB, BNIP3, DPEP1, GLS2, PDK4, TF, and TSC22D3 were significantly differentially expressed in the adjacent non-tumor gastric tissues and tumor tissues (Figure 5). According to the information provided by the database, immunostaining was performed with following antibodies: ALB (HPA031025), BNIP3 (CAB011676), DPEP1 (HPA009426), GLS2 (HPA038608), PDK4 (HPA056731), TF (HPA001527) and TSC22D3 (CAB034364). No immunohistochemical images of MEG3 were found.
Figure 5.
The expression characteristics of 7 P-FRGs in GC. (A) ALB. (B) BNIP3. (C) DPEP1. (D) GLS2. (E) PDK4. (F) TF. (G) TSC22D3.
4. Discussion
The current incidence and mortality rates of gastric cancer (GC) are on the rise, with a concerning trend of increasing proportions and younger age of onset [18]. Researchers have found that iron metabolism is altered in GC cells, making iron vital for their growth and survival [19]. This finding offers a new perspectives for GC prevention and treatment, as well as opportunities for studying FRGs in GC. However, GC datasets usually have large samples and high dimensions, making it challenging to identify FRGs that directly impact patient outcomes from these datasets. Therefore, the selection of relevant and informative genes becomes crucial. Eliminating irrelevant, redundant, and noisy genes can reduce the computational burden of the classifier and enhance their accuracy. Additionally, this gene selection process facilitates the validation of selected genes in molecular biology experiments [20].
In this study, we used P-WGCNA and EP-WGCNA to select genes that are closely related to phenotype. Then, we further used univariate and multivariate Cox regression analyses and KM curves to calculate the correlation between these genes and GC prognosis. Then, we identified nine P-FRGs (ALB, AR, BNIP3, CBS, CDC25A, FABP4, MEG3, MYB and PDK4) based on P-WGCNA-Cox. Eight P-FRGs (ALB, BNIP3, DPEP1, GLS2, MEG3, PDK4, TF, and TSC22D3) were identified based on EP-WGCNA-Cox. Risk scoring models based on nine and eight P-FRGs were constructed, respectively. The KM curve showed that the survival rate of the low-risk group divided based on the median risk score was significantly higher than that of the high-risk group. TimeROC showed that the prognostic model constructed by P-FRGs based on the EP-WGCNA-Cox method was reliable and superior to P-WGCNA-Cox in predicting the 5-year survival of patients, which was also verified in the validation set GSE84426. In addition, we used GO functional enrichment analysis and the HPA database to further study the eight P-FRGs. It was found that eight P-FRGs were significantly enriched in ferric iron binding (GO: 0008199), blood microparticle (GO: 0072562), reactive oxygen species metabolic process (GO: 0072593) and so on. Relevant studies have shown that these pathways are important factors in the occurrence and development of GC and the occurrence of ferroptosis [21,22,23]. According to the degree of immunohistochemical staining and the quantity of stained cells staining from HPA, seven P-FRGs (ALB, BNIP3, DPEP1, GLS2, PDK4, TF, and TSC22D3) were significantly differentially expressed in the adjacent non-tumor gastric tissues and tumor tissues.
In the past, clinical characteristics such as age, TNM stages, and some serum markers were commonly used to predict the prognosis of GC patients. However, due to individual differences, these single factors may not provide sufficient accuracy or effectiveness in improving treatment options [24]. With the development of molecular biology and genomics, researchers have found that cancer is a genetic disease and have proposed therapies targeting specific genes [25]. Ferroptosis has been proven to be closely related to the proliferation, invasion, metastasis, and drug resistance of GC [26], but its connections to the prognosis of GC patients remains unclear. In this context, we constructed a new prognostic model (EP-WGCNA-Cox) based on eight FRGs and found it is more reliable in predicting the survival rate of GC patients than P-WGCNA-Cox. In addition, compared with other studies, the EP-WGCNA-Cox model also has some advantages. For example, Huang et al. [27] and Zhang et al. [28] found the 5-year survival rate of GC patients was 0.668 and 0.713, respectively, using LASSO-Cox. Wang et al. [29] constructed a three-FRG risk score to predict the survival rate of GC patients by P-WGCNA-Cox and the AUC was 0.611, which is lower than our P-WGCNA-Cox result. This is likely due to the additional dataset, GTEX, included in our training process. Mao et al. [30] used P-WGCNA-LASSO-Cox to construct an 18-gene signature and it predicted that the 5-year survival rate was 0.726, while our EP-WGCNA-Cox result was 0.77. This indicates that EP-WGCNA can be mined for key genes and EP-WGCNA-Cox is reliable in predicting the survival rate of GC patients.
Referring to the literature reports, among the eight P-FRGs screened based on EP-WGCNA, ALB (Albumin) has a variety of important physiological functions, including maintaining blood colloid osmotic pressure between blood vessels and tissues, binding and participating in the transport of various small molecule substances, detoxification and reprocessing of metabolic products, inhibiting platelet aggregation and anticoagulation, etc., which are of great significance in the life process. Recent studies have shown that postoperative ALB expression is an effective prognostic factor for elderly GC patients [31], and the ratio of C-reactive protein to ALB can predict poor local prognosis for late-stage GC patients [32]. In addition, ALB expression is also closely related to the occurrence and development of endometrial cancer [33], liver cancer [34] and osteosarcoma [35]. BNIP3 (BCL2 Interacting Protein 3) polymorphism is highly correlated with GC patients’ disease susceptibility and clinicopathological characteristics [36], and histidine deficiency promotes GC mitochondrial autophagy by mediating BNIP3 promoter demethylation via IncRNA PVT1, thereby inhibiting GC cell proliferation [37]. GLS2 (Glutaminase 2) overexpression can significantly inhibit GC cell proliferation and migration and enhance GC cell apoptosis by upregulating cystathionine gamma-lyase 3 expression [38]. MEG3 (Maternally Expressed 3, non-coding protein) has been proven to be related to the primary tumor site of GC [39] and may be a susceptibility factor for the development of lung cancer, colorectal cancer, and GC [40]. Studies have shown that PDK4 (Pyruvate Dehydrogenase Kinase 4) has been identified as a potential candidate diagnostic biomarker and therapeutic target for GC patients [41], TF (Transferrin) has been shown to be highly expressed in GC and associated with poor prognosis of GC patients [42], and TSC22D3 (TSC22 Domain Family Member 3) is considered to be involved in the GC iron death-related key competitive endogenous RNA network [43]. DPEP1 (Dipeptidase 1) has been shown to be an important regulator of single-pathway iron death and to cause kidney disease development by altering cellular iron transport [44], and it is also related to leukemia [45], hepatoblastoma [46], osteoarthritis [47] and colon cancer resistance [48]; however, DPEP1’s relationship with GC patient prognosis is less studied. Based on this chapter’s research, DPEP1 may be a new research direction for GC.
This study has several limitations that need to be acknowledged. Firstly, datasets are all from public databases, and as such the results should be validated through in vitro and vivo experiments. Secondly, we relied on the HPA database to explore the expression of P-FRGs. Furthermore, the immunohistochemical image of MEG3 is not available, and this should be validated via alternative experiments, such as RT-PCR and Western blot.
5. Conclusions
In conclusion, the EP-WGCNA proposed in this paper can mine the key FRGs related to the prognosis of GC patients and is superior to the P-WGCNA. The EP-WGCNA-Cox model, based on ALB, BNIP3, DPEP1, GLS2, MEG3, PDK4, TF and TSC22D3, is reliable for predicting the 5-year survival rate of GC patients. For clinical use, P-FRGs can be measured to monitor the development of GC. In the follow-up research process, the EP-WGCNA proposed in this paper can be extended to the prognostic gene prediction of other types of cancers. By utilizing gene expression from various cancer types, it is possible to explore the differences and commonalities between different cancers. In addition, the research results of this paper can be further explored using techniques such as RT-PCR and Western blot.
Supplementary Materials
The following supporting information can be downloaded at: https://www.mdpi.com/article/10.3390/app13127108/s1, Figure S1: Relationship between P-FRGs identified by P-WGCNA-Cox and overall survival of GC patients, blue represents the low expression group and red represents the high expression group. (A) ALB. (B) AR. (C) BNIP3. (D) CBS. (E) CDC25A. (F) FABP4. (G) MEG3. (H) MYB. (I) PDK4.; Table S1: Univariate and multivariate regression analysis of the correlation between overall survival of GC patients and DE-FRGs identified by P-WGCNA (p-value < 0.05); Table S2: Univariate and multivariate regression analysis of the correlation between overall survival of GC patients and DE-FRGs identified by P-WGCNA; Table S3: Univariate and multivariate regression analysis of the correlation between overall survival of GC patients and DE-FRGs identified by EP-WGCNA; Ref. [20].
Author Contributions
Conceptualization, H.Z., Z.N. and Y.X.; methodology, H.Z., Z.N., D.C. and Y.X.; software, Y.X. and L.Z.; validation, H.Z., Z.N. and D.C.; formal analysis, Y.X., L.Z. and X.L.; investigation, H.Z. and Y.X.; resources, H.Z. and Z.N.; data curation, Y.X., L.Z. and X.L.; writing—original draft preparation, H.Z., D.C., Y.X. and L.Z.; writing—review and editing, H.Z., D.C., Z.N., L.Z. and X.L.; visualization, H.Z. and Y.X.; supervision, H.Z.; project administration, H.Z.; funding acquisition, H.Z. and D.C. All authors have read and agreed to the published version of the manuscript.
Funding
This research was funded by Natural Science Foundation of Hunan Province, grant number 2021JJ30351, the Scientific Research Fund of Hunan Provincial Education Department, grant number No. 21C0133 and the Key Research and Development Program of Hunan Province, grant number 2020NK2033.
Institutional Review Board Statement
Not applicable.
Informed Consent Statement
Not applicable.
Data Availability Statement
The datasets analyzed during the current study are available in the TCGA repository, TCGA-STAD, the GTEX repository, Normal Tissue Expression and the GEO database repository, GSE84426.
Conflicts of Interest
The authors declare no conflict of interest.
Abbreviations
The following abbreviations are used in this manuscript:
| FRGs | Ferroptosis-related genes |
| GC | Gastric Cancer |
| WGCNA/ P-WGCNA | Weighted gene co-expression network analysis based on Pearson |
| EP_dis | Euclidean and Pearson weighted distance |
| EP-WGCNA | Construction of weighted gene co-expression network based on EP_dis |
| P-FRGs | Ferroptosis-related Genes associated with the prognosis of patients |
| TCGA | The Cancer Genome Atlas |
| GTEx | Genotype-Tissue Expression |
| GEO | Gene Expression Omnibus |
| timeROC | Time-dependent Receiver Operating Characteristic |
| HPA | Human Protein Atlas |
| DEGs | Differentially expressed genes |
| DE-FRGs | Differentially expressed ferroptosis-related genes |
| TMM | Trimmed Mean of M-values |
| ME | The correlation coefficient between gene module feature genes and phenotypes |
| KM | Kaplan–Meier |
| GO | Gene ontology |
| BP | Biological process |
| CC | Cellular component |
| MF | Molecular function |
| FDR | False discovery rate |
References
- Sung, H.; Ferlay, J.; Siegel, R.L.; Laversanne, M.; Soerjomataram, I.; Jemal, A.; Bray, F. Global Cancer Statistics 2020: GLOBOCAN Estimates of Incidence and Mortality Worldwide for 36 Cancers in 185 Countries. CA Cancer J. Clin. 2021, 71, 209–249. [Google Scholar] [CrossRef] [PubMed]
- Kanda, M. Preoperative predictors of postoperative complications after gastric cancer resection. Surg. Today 2020, 50, 3–11. [Google Scholar] [CrossRef] [PubMed]
- Eusebi, L.H.; Telese, A.; Marasco, G.; Bazzoli, F.; Zagari, R.M. Gastric cancer prevention strategies: A global perspective. J. Gastroenterol. Hepatol. 2020, 35, 1495–1502. [Google Scholar] [CrossRef] [PubMed]
- Lin, Y.; Shen, C.; Guo, X.K.; Li, Y.; Wang, D.D.; Chen, X.; Wang, Z.; Wu, K.; Tao, K.X.; Wu, C.Q. Safety evaluation of hyperthermic intraperitoneal chemotherapy in patients with local advanced gastric cancer after radical resection for prevention of peritoneal metastasis. Zhonghua Wei Chang Wai Ke Za Zhi 2022, 25, 48–55. (In Chinese) [Google Scholar] [CrossRef] [PubMed]
- Matsuoka, T.; Yashiro, M. Biomarkers of gastric cancer: Current topics and future perspective. World J. Gastroenterol. 2018, 24, 2818–2832. [Google Scholar] [CrossRef]
- Aronson, J.K.; Ferner, R.E. Biomarkers—A General Review. Curr. Protoc. Pharmacol. 2017, 76, 9.23.1–9.23.17. [Google Scholar] [CrossRef]
- Mou, Y.; Wang, J.; Wu, J.; He, D.; Zhang, C.; Duan, C.; Li, B. Ferroptosis, a new form of cell death: Opportunities and challenges in cancer. J. Hematol. Oncol. 2019, 12, 34. [Google Scholar] [CrossRef]
- Sun, S.; Guo, W.; Lv, F.; Zhang, G.; Wang, J.; Li, R.; Tan, F.; Li, N.; Xue, Q.; Gao, Y.; et al. Comprehensive Analysis of Ferroptosis Regulators in Lung Adenocarcinomas Identifies Prognostic and Immunotherapy-Related Biomarkers. Front. Mol. Biosci. 2021, 8, 587436. [Google Scholar] [CrossRef]
- Mou, Y.; Zhang, Y.; Wu, J.; Hu, B.; Zhang, C.; Duan, C.; Li, B. The Landscape of Iron Metabolism-Related and Methylated Genes in the Prognosis Prediction of Clear Cell Renal Cell Carcinoma. Front. Oncol. 2020, 10, 788. [Google Scholar] [CrossRef]
- Zhu, B.; Zhi, Q.; Xie, Q.; Wu, X.; Gao, Y.; Chen, X.; Shi, L. Reduced expression of ferroportin1 and ceruloplasmin predicts poor prognosis in adrenocortical carcinoma. J. Trace Elem. Med. Biol. 2019, 56, 52–59. [Google Scholar] [CrossRef]
- Cheng, Y.; Li, L.; Qin, Z.; Li, X.; Qi, F. Identification of castration-resistant prostate cancer-related hub genes using weighted gene co-expression network analysis. J. Cell. Mol. Med. 2020, 24, 8006–8017. [Google Scholar] [CrossRef]
- Ning, Z.; Chen, J.; Huang, J.; Sabo, U.J.; Yuan, Z.; Dai, Z. WeDIV—An improved k-means clustering algorithm with a weighted distance and a novel internal validation index. Egypt. Inform. J. 2022, 4, 1110–8665. [Google Scholar] [CrossRef]
- Blanche, P.; Dartigues, J.; Jacqmin-Gadda, H. Estimating and Comparing time-dependent areas under receiver operating characteristic curves for censored event times with competing risks. Stat. Med. 2013, 32, 5381–5397. [Google Scholar] [CrossRef]
- Alexa, A.; Rahnenfuhrer, J.; Lengauer, T. Improved scoring of functional groups from gene expression data by decorrelating GO graph structure. Bioinformatics. 2006, 22, 1600–1607. [Google Scholar] [CrossRef]
- Liu, Y.; Zhang, X.; Zhang, J.; Tan, J.; Li, J.; Song, Z. Development and Validation of a Combined Ferroptosis and Immune Prognostic Classifier for Hepatocellular Carcinoma. Front. Cell Dev. Biol. 2020, 8, 596679. [Google Scholar] [CrossRef] [PubMed]
- Zhou, N.; Bao, J. FerrDb: A manually curated resource for regulators and markers of ferroptosis and ferroptosis-disease associations. Database 2020, 2020, baaa021. [Google Scholar] [CrossRef] [PubMed]
- Therneau, T. A Package for Survival Analysis in R. R Package Version 3.5-3. 2023. Available online: https://CRAN.R-project.org/package=survival (accessed on 15 February 2023).
- Qu, X.; Zhao, X.; Liu, Y.; Wang, N.; Zhang, L.; Zhu, X.; Dong, Q.; Liu, J.; Shi, Y. The clinicopathological characteristics of early-onset gastric cancer and its evolutionary trends: A retrospective study. Am. J. Cancer Res. 2022, 12, 2757–2769. Available online: https://www.ncbi.nlm.nih.gov/pmc/articles/PMC9251691/ (accessed on 20 March 2023).
- Qu, L.; He, X.; Tang, Q.; Fan, X.; Liu, J.; Lin, A. Iron metabolism, ferroptosis, and lncRNA in cancer: Knowns and unknowns. J. Zhejiang Univ. Sci. B 2022, 23, 844–862. [Google Scholar] [CrossRef]
- Li, X. Gene Selection for Cancer Classification Using the Combination of SVM-RFE and GA. Comput. Model. New Technol. 2014, 18, 262–267. [Google Scholar]
- Eom, J.W.; Lim, J.W.; Kim, H. Lutein Induces Reactive Oxygen Species-Mediated Apoptosis in Gastric Cancer AGS Cells via NADPH Oxidase Activation. Molecules 2023, 28, 1178. [Google Scholar] [CrossRef] [PubMed]
- Huang, M.; Wang, Z.; Yao, L.; Zhang, L.; Gou, X.; Mo, H.; Li, H.; Hu, L.; Zhou, X. Ferric chloride induces ferroptosis in Pseudomonas aeruginosa and heals wound infection in a mouse model. Int. J. Antimicrob. Agents 2023, 61, 106794. [Google Scholar] [CrossRef]
- Yin, Y.; Jiang, T.; Hao, Y.; Zhang, J.; Li, W.; Hao, Y.; He, W.; Song, Y.; Feng, Q.; Ma, W. Cascade catalytic nanoplatform based on ions interference strategy for calcium overload therapy and ferroptosis. Int. J. Pharm. 2021, 606, 120937. [Google Scholar] [CrossRef]
- Ye, Y.; Dai, Q.; Li, S.; He, J.; Qi, H. A Novel Defined Risk Signature of the Ferroptosis-Related Genes for Predicting the Prognosis of Ovarian Cancer. Front. Mol. Biosci. 2021, 8, 645845. [Google Scholar] [CrossRef]
- Hu, J.; Cao, J.; Topatana, W.; Juengpanich, S.; Li, S.; Zhang, B.; Shen, J.; Cai, L.; Cai, X.; Chen, M. Targeting mutant p53 for cancer therapy: Direct and indirect strategies. J. Hematol. Oncol. 2021, 14, 157. [Google Scholar] [CrossRef]
- Gu, R.; Xia, Y.; Li, P.; Zou, D.; Lu, K.; Ren, L.; Zhang, H.; Sun, Z. Ferroptosis and its Role in Gastric Cancer. Front. Cell Dev. Biol. 2022, 10, 860344. [Google Scholar] [CrossRef]
- Huang, Y.; Zhou, Y.M.; Sun, W.; Peng, P.; Zhou, L. Screening Ferroptosis Related Genes Influencing Prognosis of Gastric Adenocarcinoma Through Bioinformatics Analysis. Acta Med. Univ. Sci. Technol. Huazhong 2021, 50, 597–602. [Google Scholar] [CrossRef]
- Zhang, J.; Zhang, N.; Fu, X.; Wang, W.; Liu, H.; McKay, M.J.; Dejkriengkraikul, P.; Nie, Y. Bioinformatic analysis of cancer-associated fibroblast related gene signature as a predictive model in clinical outcomes and immune characteristics of gastric cancer. Ann. Transl. Med. 2022, 10, 698. [Google Scholar] [CrossRef]
- Wang, F.; Chen, C.; Chen, W.P.; Li, Z.L.; Cheng, H. Development and Validation of a Novel Ferroptosis-Related Gene Signature for Predicting Prognosis and the Immune Microenvironment in Gastric Cancer. Biomed. Res. Int. 2021, 2021, 6014202. [Google Scholar] [CrossRef] [PubMed]
- Mao, D.; Zhou, Z.; Song, S.; Li, D.; He, Y.; Wei, Z.; Zhang, C. Identification of Stemness Characteristics Associated With the Immune Microenvironment and Prognosis in Gastric Cancer. Front. Oncol. 2021, 11, 626961. [Google Scholar] [CrossRef] [PubMed]
- Li, X.; Shao, L.; Lu, X.; Yang, Z.; Ai, S.; Sun, F.; Wang, M.; Guan, W.; Liu, S. Risk factors for lymph node metastasis in gastric neuroendocrine tumor: A retrospective study. BMC Surg. 2021, 21, 174. [Google Scholar] [CrossRef]
- Alkurt, E.G.; Durak, D.; Turhan, V.B.; Sahiner, I.T. Effect of C-Reactive Protein-to-Albumin Ratio on Prognosis in Gastric Cancer Patients. Cureus 2022, 14, e23972. [Google Scholar] [CrossRef] [PubMed]
- Lei, J.; Wang, Y.; Guo, X.; Yan, S.; Ma, D.; Wang, P.; Li, B.; Du, W.; Guo, R.; Kan, Q. Low preoperative serum ALB level is independently associated with poor overall survival in endometrial cancer patients. Future Oncol. 2020, 16, 307–316. [Google Scholar] [CrossRef]
- Fujioka-Kobayashi, M.; Schaller, B.; Mourão, C.F.A.B.; Zhang, Y.; Sculean, A.; Miron, R.J. Biological characterization of an injectable platelet-rich fibrin mixture consisting of autologous albumin gel and liquid platelet-rich fibrin (Alb-PRF). Platelets 2021, 32, 74–81. [Google Scholar] [CrossRef]
- Pan, Q.; Lou, J.; Yan, P.; Kang, X.; Li, P.; Huang, Z. WTAP contributes to the tumorigenesis of osteosarcoma via modulating ALB in an m6A-dependent manner. Genomics 2023, 20, 110566. [Google Scholar] [CrossRef] [PubMed]
- Lou, X.; Hu, D.; Li, Z.; Teng, Y.; Lou, Q.; Huang, S.; Zou, Y.; Wang, F. Associations of BNIP3 and DAPK1 gene polymorphisms with disease susceptibility, clinicopathologic features, anxiety, and depression in gastric cancer patients. Int. J. Clin. Exp. Pathol. 2021, 14, 633–645. Available online: https://www.ncbi.nlm.nih.gov/pmc/articles/PMC8167493/ (accessed on 15 March 2023).
- Xin, L.; Lu, H.; Liu, C.; Zeng, F.; Yuan, Y.W.; Wu, Y.; Wang, J.L.; Wu, D.Z.; Zhou, L.Q. Methionine deficiency promoted mitophagy via lncRNA PVT1-mediated promoter demethylation of BNIP3 in gastric cancer. Int. J. Biochem. Cell Biol. 2021, 141, 106100. [Google Scholar] [CrossRef]
- Xu, L.; Zhou, D.; Li, F.; Ji, L. Glutaminase 2 functions as a tumor suppressor gene in gastric cancer. Transl. Cancer Res. 2020, 9, 4906–4913. [Google Scholar] [CrossRef] [PubMed]
- Soghala, S.; Harsiny, K.; Momeni, P.; Hatami, M.; Kholghi Oskooei, V.; Hussen, B.M.; Taheri, M.; Ghafouri-Fard, S. Down-regulation of LINC-ROR, HOXA-AS2 and MEG3 in gastric cancer. Heliyon 2022, 8, e11155. [Google Scholar] [CrossRef] [PubMed]
- Wang, W.; Xiong, W.; Zheng, J.; Jin, Y.; Dong, L.; Feng, X.; Ban, Y.; Chen, B. The contribution of MALAT1 gene rs3200401 and MEG3 gene rs7158663 to the risk of lung, colorectal, gastric and liver cancer. Pathol. Res. Pract. 2022, 240, 154212. [Google Scholar] [CrossRef]
- Zhang, Z.; Han, S.; Ouyang, S.; Zeng, Z.; Liu, Z.; Sun, J.; Kang, W. PDK4 Constitutes a Novel Prognostic Biomarker and Therapeutic Target in Gastric Cancer. Diagnostics 2022, 12, 1101. [Google Scholar] [CrossRef]
- Chen, J.; Sun, B.; Wu, J.; Du, C. ONECUT2 Accelerates Tumor Proliferation Through Activating ROCK1 Expression in Gastric Cancer. Cancer Manag. Res. 2020, 12, 6113–6121. [Google Scholar] [CrossRef] [PubMed]
- Jin, W.; Liu, J.; Yang, J.; Feng, Z.; Feng, Z.; Huang, N.; Yang, T.; Yu, L. Identification of a key ceRNA network associated with ferroptosis in gastric cancer. Sci. Rep. 2022, 12, 20088. [Google Scholar] [CrossRef] [PubMed]
- Guan, Y.; Liang, X.; Ma, Z.; Hu, H.; Liu, H.; Miao, Z.; Linkermann, A.; Hellwege, J.N.; Voight, B.F.; Susztak, K. A single genetic locus controls both expression of DPEP1/CHMP1A and kidney disease development via ferroptosis. Nat. Commun. 2021, 12, 5078. [Google Scholar] [CrossRef]
- Zhang, J.M.; Xu, Y.; Gale, R.P.; Wu, L.X.; Zhang, J.; Feng, Y.H.; Qin, Y.Z.; Jiang, H.; Jiang, Q.; Jiang, B.; et al. DPEP1 expression promotes proliferation and survival of leukaemia cells and correlates with relapse in adults with common B cell acute lymphoblastic leukaemia. Br. J. Haematol. 2020, 190, 67–78. [Google Scholar] [CrossRef] [PubMed]
- Chen, J.; Jin, H.; Zhou, H.; Hei, X.; Liu, K. Research into the characteristic molecules significantly affecting liver cancer immunotherapy. Front. Immunol. 2023, 14, 1029427. [Google Scholar] [CrossRef]
- Zhang, Z.; Mei, Y.; Feng, M.; Wang, C.; Yang, P.; Tian, R. The relationship between common variants in the DPEP1 gene and the susceptibility and clinical severity of osteoarthritis. Int. J. Rheum. Dis. 2021, 24, 1192–1199. [Google Scholar] [CrossRef]
- Zeng, C.; Qi, G.; Shen, Y.; Li, W.; Zhu, Q.; Yang, C.; Deng, J.; Lu, W.; Liu, Q.; Jin, J. DPEP1 promotes drug resistance in colon cancer cells by forming a positive feedback loop with ASCL2. Cancer Med. 2023, 12, 412–424. [Google Scholar] [CrossRef]
Disclaimer/Publisher’s Note: The statements, opinions and data contained in all publications are solely those of the individual author(s) and contributor(s) and not of MDPI and/or the editor(s). MDPI and/or the editor(s) disclaim responsibility for any injury to people or property resulting from any ideas, methods, instructions or products referred to in the content. |
© 2023 by the authors. Licensee MDPI, Basel, Switzerland. This article is an open access article distributed under the terms and conditions of the Creative Commons Attribution (CC BY) license (https://creativecommons.org/licenses/by/4.0/).




