A Study of Collaborative Trajectory Planning Method Based on Starling Swarm Bionic Algorithm for Multi-Unmanned Aerial Vehicle
Abstract
1. Introduction
2. Starling-Mimicking Flock Algorithm
2.1. A Model of Starling Cluster Behavior
- Gathering behavior (Figure 2a):When performs the gathering behavior, set the current position of to , retrieve other agents in the sensing range , and select the seven nearest neighbors . A central location C is determined according to the location of each nearest neighbor object, and denotes the distance between and the centroid C of the nearest neighbor, if which is beyond the farthest range of keeping distance, the centroid C is calculated as:When the agent performs gathering behavior, flies in the direction of the nearest neighbor centroid C as shown in Equation (3) The average velocity of the nearest neighbor cluster is the average of the seven nearest neighbors:The acceleration of the agent body is calculated as shown in Equation (4):where and are the displacement deviation and velocity deviation weight parameters, respectively.The values of and determine the sensitivity of the UAV to the clustering state. These values are adjusted based on the movement speed of each UAV in the cluster and the expected distance between individuals. A larger value for makes the UAV more sensitive to distance and increases the amplitude of its clustering behavior. The value of smooths the clustering behavior and constrains the amplitude of the UAV’s actions, resulting in a smoother clustering process.
- Dispersal behavior (Figure 2b):When performs dispersion behavior, denotes the distance between and the nearest neighbor center point C, if that is, it enters the nearest range of keeping distance, when the agent body performs dispersion behavior, faces away from the nearest neighbor center point C in the direction, the acceleration of the agent body is calculated as shown in Equation (4):where is the displacement deviation.
- Return behavior:After conducting specific experimental tests, it was found that it is less efficient to return to the cluster by gathering behavior when multiple agents are far away from more than the cluster because of exploring the environment, so a returning behavior is defined, denotes the center of the cluster, denotes the distance from the agent to the center of the cluster, and when , it means the agent has left the cluster. Performing regression behavior, denotes the cluster activity range, which is a dynamic variable. When the cluster is in a safe flight space is at a smaller value, constraining the cluster to fly as a compact whole, and when the cluster is in a complex environment or disturbed by invasion is at a larger value, enabling the cluster to have a relatively large margin of space to escape and evade, shown in the Figure 3. When none of the agents in the whole cluster is disturbed by the external environment and it lasts for a period of time, the environment at that time is defined as a safe space. If the disturbance information is received by one agent body, then the information will be quickly propagated to the whole through individual local information interactions, canceling the definition of safe space. The acceleration of the regression behavior is calculated as follows:where and are the displacement deviation weight parameter and velocity proportional adjustment parameter, respectively.When traversing certain terrains, the cluster may split into two clusters. In such cases, it is important for the two clusters to quickly reconstitute as a whole. This can be achieved by adjusting the and parameters. Increasing the value of results in a greater acceleration of cluster regression. Increasing the value of increases the desired speed of cluster regression, allowing for faster cluster regression even in challenging terrains such as narrow mountains.
- Avoidance escape behavior:The avoidance escape behavior is the highest priority behavior, which is triggered when an individual agent is disturbed by external factors. The individual agent that perceives the disturbance will randomly choose a direction to avoid the disturbing individual and start to escape, continue accelerating to the maximum speed during the escape process, and stop the behavior when the disturbing individual is outside the perception range for a period of time, and at the same time, the agent will synchronize the escape information to the surrounding neighbors. The agent that receives the synchronized escape information but does not perceive the interfering individual will imitate and learn from the agent at the outermost part of the current perception range and will no longer stay in close formation, but will change into a spread formation away from the center of its immediate neighbors C. The escape acceleration is calculated as:where denotes the escape acceleration parameter and denotes the position of the interfering individual.The value of determines the amplitude of the cluster’s evasive escape behavior. Setting a larger value, based on the acceleration capability of the UAVs, allows the cluster to reach its maximum escape speed faster and avoid danger in a timely manner.
- Free flight exploration behavior:Free flight exploration behavior is the lowest priority intelligent body behavior. When the agent body keeps in the appropriate position interval in the near-neighbor group, the starling will make a comparative judgment of its own state and the surrounding near-neighbor individuals, and adjust its flight state. When the flight position estimated by the agent body based on its own state is better than other individuals, in this paper this judgment criterion is the distance from the target position, the intelligent body chooses to explore the flight and randomly selects a direction to fly. When the agent body’s flight position is not the best among its immediate neighbors, the intelligent body executes a learning flight strategy to adjust its position by selecting a learning object. The better the current flight position, the higher the probability of being selected as the learning object, and the probability is shown in the Formula (8):where is the distance of each nearest neighbor individual from the target position. According to the calculated probability, one nearest neighbor UAV is selected as the learning object, and the learning flight policy update speed is given by:where is the learning flight weight parameter, the larger this parameter is the faster the rate of cluster convergence, is the weight function of randomly explored paths, which determines the intensity of exploring feasible paths at each iteration, and is the increment of randomly chosen velocity and heading.By interchanging the above five behaviors under different conditions, it is possible to achieve a cluster of agents to keep in a certain formation for flight missions.
2.2. Drone Half-Spring Model
- perception radius:Each can perceive the maximum radius of the search, that is, the perception radius
- holding radius:An appropriate distance between each and its neighbors is used to constrain the tightness of the cluster. The drones within this range and the current drone do not interfere with each other to perform various actions, that is, maintain the radius .
- rejection radius:In order to avoid collisions, UAVs need to receive early warning of upcoming dangers, so a repelling range is set within the surrounding range of UAVs, and the repelling radius is the minimum distance that can be maintained between UAVs.
- collision radius:The collision radius is the range in which the UAV cannot successfully complete the avoidance behavior for the encountered object, which is defined as the collision radius .
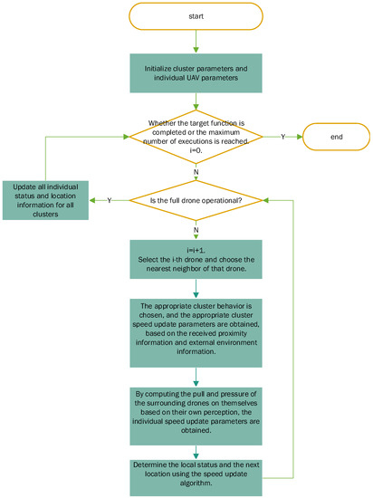
2.3. Overall Flow of the Algorithm to Mimic a Flock of Starlings
3. Rrt UAV Path Planning
3.1. Rrt Path Planning
3.2. Path Smoothing
3.3. Spatial Path Planning Algorithm
4. Cluster Path Planning Method That Resembles a Starling Flock
4.1. Dubins Aircraft Path
- Low Climbing Dobins Path:The height increase between the start and end points can be achieved by increasing the flight path to satisfy the necessary pitch angle within the limitations, provided that the required climb height does not exceed the minimum path’s limited climb height. The optimal route can be determined using the following equation:The formula below determines the length of the shortest flight path.The steep climb of the Dubins flight route is based on the minimum path of the car with the inclusion of the optimal flight pitch angle , together with the pitch angles for the start point attitude and the pitch angles for the termination point attitude.A Dubins airplane path with a medium height difference of 75 m and a Dubins automobile route distance of 185 m are depicted in Figure 9.
- Mid Climb Dobins Path:In the case of a medium climb, the climb height is both greater than the model’s maximum height restriction at the minimum car path distance, is insufficient to add a climb to the initial path for a full climb spiral, and is also higher than the termination point without adjusting the proper pitch angle. This means that the pitch angle can reach the termination point under the model restriction, and only a section of an arc can be added to the path. In order to increase the path length in this paper so that the climb height with pitch angle is exactly , an additional section of path must be inserted. As indicated in Figure 10a, the arc is added after the starting helix if the final height is greater than the starting height. In Figure 10b, the arc is inserted before the end helix if the final height is lower than the starting height.Figure 10. (a) Arc insertion method one. (b) Arc insertion method two.The intermediate arc is parameterized as shown in Figure 11 to demonstrate how the Dubins path can be obtained for modest climb heights, where the expression for is given by Equation:On the basis of the discovered position , a typical Dubins aircraft path is then plotted to the endpoint. The path is a distance from:The pitch angle is determined using the binary search algorithm, which produces:The following equation yields the corresponding Dubins aircraft path distance:The parameters required for modeling the planning of the Dubins aircraft path for the medium climb case are shown in Figure 11. The intermediate parameters introduced are , so the parameters of the Dubins aircraft path can be defined as:Figure 11. Illustration of the criteria for the medium-height climbing Dobbins path.A Dubins airplane path with a medium altitude variation of 175 m and a Dubins automobile route distance of 185 m are depicted in Figure 12.
- High Climbing Dobins Path:States within the model limitations cannot achieve height increments for starting or ending locations with significant height variations relative to the car path. To achieve the height increase, the Dubins car path can be extended by adding a specified number of spiral revolutions and increasing the turning radius at the beginning or end of the path. The minimum number of spiral revolutions required, if any, is the lowest integer k that satisfies the following conditions:The formula for k is given byThe formula represents a function that rounds x down to the nearest integer and then increases the radius of the beginning and ending spiral to , achieving:To create a query in that answers Equation (25), use a tiling search. The resulting path, which is the ideal Dobins plane path, has the following formula for path length:The path of the automobile is 185 m, the height difference is 400 m, and Figure 13 shows the course of the high-climbing Dubins aircraft. The minimum radius is swapped out for when defining the high-rise Dubins aircraft path, which otherwise shares the same specifications as the Dubins automobile path. Increase the optimal flight path angle , the starting point flight pitch angle , the terminal point flight pitch angle , and the quantity of spiral spin k following the initial spiral.
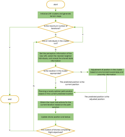
4.2. Cluster Path Planning Method That Resembles a Starling Flock
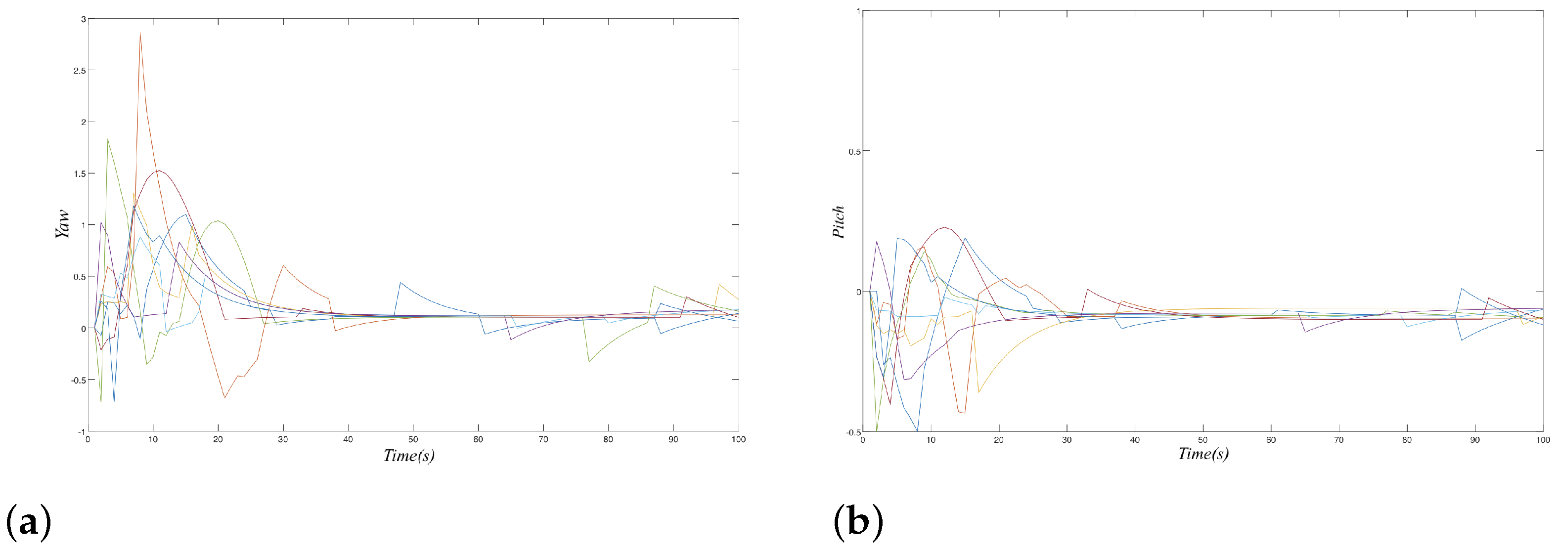
5. Conclusions
Author Contributions
Funding
Data Availability Statement
Conflicts of Interest
Abbreviations
| Parameters | Definition |
| velocity of the ith rack of agent | |
| position of the ith rack of agent | |
| the set of agent close to the | |
| threshold value for the cluster distance | |
| C | A central location |
| speed update reference values of starling behavior | |
| displacement deviation weight parameter | |
| velocity deviation weight parameter | |
| the distance between and the nearest neighbor center point C | |
| keeping distance | |
| displacement deviation weight parameter | |
| velocity proportional adjustment parameter | |
| escape acceleration parameter | |
| position of the interfering individual | |
| keeping distance | |
| learning flight weight parameter | |
| weight function of randomly explored paths | |
| spring elastic recovery coefficient | |
| kinetic energy weight coefficient | |
| repulsion radius | |
| holding radius | |
| collision radius | |
| speed update reference values of half-spring model | |
| minimum turning radius | |
| maximum tilt angle | |
| altitude difference | |
| Dubins car path | |
| maximum pitch angle | |
| V | Aircraft airspeed |
| g | Gravitational acceleration |
| Dubins aircraft path | |
| UAV path | |
| X | An array of drone status variables |
| Learning weights parameters | |
| Explore the weighting parameters |
References
- Jiang, H.; Zhang, Z.; Gui, G. Three-Dimensional Non-Stationary Wideband Geometry-Based UAV Channel Model for A2G Communication Environments. IEEE Access 2019, 7, 26116–26122. [Google Scholar] [CrossRef]
- Wan, Y.; Zhong, Y.; Ma, A.; Zhang, L. An Accurate UAV 3-D Path Planning Method for Disaster Emergency Response Based on an Improved Multiobjective Swarm Intelligence Algorithm. IEEE Trans. Cybern. 2023, 53, 2658–2671. [Google Scholar] [CrossRef] [PubMed]
- Zhang, F.; Yang, T.; Bai, Y.; Ning, Y.; Li, Y.; Fan, J.; Li, D. Online Ground Multitarget Geolocation Based on 3-D Map Construction Using a UAV Platform. IEEE Trans. Geosci. Remote Sens. 2022, 60, 1–17. [Google Scholar] [CrossRef]
- Fei, T.; Yong, L.; Yongbing, G.; Wen, L.; Changjie, W. On design and numerical simulation for linear throttling cavitation venturi. J. Space Control. Technol. Appl. 2013, 39, 12–16. [Google Scholar]
- Chen, S.; Wu, F.; Shen, L.; Chen, J.; Ramchurn, S.D. Decentralized patrolling under constraints in dynamic environments. IEEE Trans. Cybern. 2015, 46, 3364–3376. [Google Scholar] [CrossRef]
- Yu, Z.; Zhang, Y.; Jiang, B.; Yu, X. Fault-tolerant time-varying elliptical formation control of multiple fixed-wing UAVs for cooperative forest fire monitoring. J. Intell. Robot. Syst. 2021, 101, 48. [Google Scholar] [CrossRef]
- Agarwal, V.; Tewari, R.R. Delivering newspapers using fixed wing unmanned aerial vehicles. In Proceedings of the Congress on Intelligent Systems: Proceedings of CIS 2020, New Delhi, India, 5–6 September 2020; Springer: Berlin/Heidelberg, Germany, 2021; Volume 1, pp. 615–627. [Google Scholar]
- Muñoz, J.; López, B.; Quevedo, F.; Monje, C.; Garrido, S.; Moreno, L. Coverage Strategy for Target Location in Marine Environments Using Fixed-Wing UAVs. Drones 2021, 5, 120. [Google Scholar] [CrossRef]
- Haibin, D.; Pei, L. Autonomous control for unmanned aerial vehicle swarms based on biological collective behaviors. Sci. Technol. Rev. 2017, 35, 17–25. [Google Scholar]
- Krause, J.; Ruxton, G.D.; Krause, S. Swarm intelligence in animals and humans. Trends Ecol. Evol. 2010, 25, 28–34. [Google Scholar] [CrossRef]
- Yang, X.S.; Karamanoglu, M. Swarm intelligence and bio-inspired computation: An overview. In Swarm Intelligence and Bio-Inspired Computation; Elsevier: Amsterdam, The Netherlands, 2013; pp. 3–23. [Google Scholar]
- Campion, M.; Ranganathan, P.; Faruque, S. UAV swarm communication and control architectures: A review. J. Unmanned Veh. Syst. 2018, 7, 93–106. [Google Scholar] [CrossRef]
- Gaudiano, P.; Shargel, B.; Bonabeau, E.; Clough, B. Control of UAV swarms: What the bugs can teach us. In Proceedings of the 2nd AIAA “Unmanned Unlimited” Conf. and Workshop & Exhibit, San Diego, CA, USA, 15–18 September 2003; p. 6624. [Google Scholar]
- Ziquan, Y.; Zhang, Y.; Jiang, B.; Jun, F.; Ying, J. A review on fault-tolerant cooperative control of multiple unmanned aerial vehicles. Chin. J. Aeronaut. 2022, 35, 1–18. [Google Scholar]
- Chakraborty, A.; Kar, A.K. Swarm intelligence: A review of algorithms. In Nature-Inspired Computing and Optimization: Theory and Applications; Springer: Berlin/Heidelberg, Germany, 2017; pp. 475–494. [Google Scholar]
- Bansal, J.C.; Singh, P.K.; Pal, N.R. (Eds.) Evolutionary and Swarm Intelligence Algorithms; Springer: Berlin/Heidelberg, Germany, 2019; Volume 779. [Google Scholar]
- Kushleyev, A.; Mellinger, D.; Powers, C.; Kumar, V. Towards a swarm of agile micro quadrotors. Auton. Robot. 2013, 35, 287–300. [Google Scholar] [CrossRef]
- Preiss, J.A.; Honig, W.; Sukhatme, G.S.; Ayanian, N. Crazyswarm: A large nano-quadcopter swarm. In Proceedings of the 2017 IEEE International Conference on Robotics and Automation (ICRA), Singapore, 29 May–3 June 2017; pp. 3299–3304. [Google Scholar] [CrossRef]
- Vicsek, T.; Czirók, A.; Ben-Jacob, E.; Cohen, I.; Shochet, O. Novel type of phase transition in a system of self-driven particles. Phys. Rev. Lett. 1995, 75, 1226–1229. [Google Scholar] [CrossRef] [PubMed]
- LaValle, S.M.; James, J.; Kuffner, J. Randomized Kinodynamic Planning. Int. J. Robot. Res. 2001, 20, 378–400. [Google Scholar] [CrossRef]
- Chung, T.H.; Clement, M.R.; Day, M.A.; Jones, K.D.; Davis, D.; Jones, M. Live-fly, large-scale field experimentation for large numbers of fixed-wing UAVs. In Proceedings of the 2016 IEEE International Conference on Robotics and Automation (ICRA), Stockholm, Sweden, 16–21 May 2016; pp. 1255–1262. [Google Scholar] [CrossRef]
- Frattolillo, F.; Brunori, D.; Iocchi, L. Scalable and Cooperative Deep Reinforcement Learning Approaches for Multi-UAV Systems: A Systematic Review. Drones 2023, 7, 236. [Google Scholar] [CrossRef]
- Ma, L.; Lin, B.; Zhang, W.; Tao, J.; Zhu, X.; Chen, H. A Survey of Research on the Distributed Cooperation Method of the UAV Swarm based on Swarm Intelligence. In Proceedings of the 2022 IEEE 13th International Conference on Software Engineering and Service Science (ICSESS), Beijing, China, 21–23 October 2022; pp. 305–309. [Google Scholar]
- Bürkle, A.; Segor, F.; Kollmann, M. Towards autonomous micro uav swarms. J. Intell. Robot. Syst. 2011, 61, 339–353. [Google Scholar] [CrossRef]
- Seleckỳ, M.; Meiser, T. Integration of autonomous UAVs into multi-agent simulation. Acta Polytech. 2012, 52, 93–99. [Google Scholar] [CrossRef]
- Bialek, W.; Cavagna, A.; Giardina, I.; Mora, T.; Pohl, O.; Silvestri, E.; Viale, M.; Walczak, A.M. Social interactions dominate speed control in poising natural flocks near criticality. Proc. Natl. Acad. Sci. USA 2014, 111, 7212–7217. [Google Scholar] [CrossRef]
- Puente-Castro, A.; Rivero, D.; Pazos, A.; Fernandez-Blanco, E. A review of artificial intelligence applied to path planning in UAV swarms. Neural Comput. Appl. 2022, 34, 153–170. [Google Scholar] [CrossRef]
- Sauter, J.A.; Mathews, R.S.; Yinger, A.; Robinson, J.S.; Moody, J.; Riddle, S. Distributed pheromone-based swarming control of unmanned air and ground vehicles for rsta. In Proceedings of the Unmanned Systems Technology X, SPIE, Orlando, FL, USA, 17–20 March 2008; Volume 6962, pp. 109–120. [Google Scholar]
- Kada, B.; Khalid, M.; Shaikh, M.S. Distributed cooperative control of autonomous multi-agent UAV systems using smooth control. J. Syst. Eng. Electron. 2020, 31, 1297–1307. [Google Scholar] [CrossRef]
- Reynolds, C.W. Flocks, herds and schools: A distributed behavioral model. In Proceedings of the 14th annual conference on Computer graphics and interactive techniques, Anaheim, CA, USA, 27–31 July 1987; pp. 25–34. [Google Scholar]
- Gaudiano, P.; Shargel, B.; Bonabeau, E.; Clough, B.T. Swarm Intelligence: A New c2 Paradigm with an Application to Control Swarms of Uavs; Technical Report; Icosystem Corp: Cambridge, MA, USA, 2003. [Google Scholar]
- Allison, M.; Spradling, M.; Knock, N. Uav collaborative search using probabilistic finite state machines. In Proceedings of the International Command and Control Research and Technology Symposium-Knowledge Systems for Coalition Operations (ICCRTS-KSCO 2017), Los Angeles, CA, USA, 6–8 November 2017. [Google Scholar]
- Lua, C.; Altenburg, K.; Nygard, K. Synchronized multi-point attack by autonomous reactive vehicles with simple local communication. In Proceedings of the 2003 IEEE Swarm Intelligence Symposium, SIS’03 (Cat. No.03EX706), Indianapolis, IN, USA, 26 April 2003; pp. 95–102. [Google Scholar] [CrossRef]
- Wang, Y.; Bai, P.; Liang, X.; Wang, W.; Zhang, J.; Fu, Q. Reconnaissance mission conducted by UAV swarms based on distributed PSO path planning algorithms. IEEE Access 2019, 7, 105086–105099. [Google Scholar] [CrossRef]
- Roberge, V.; Tarbouchi, M.; Labonté, G. Comparison of parallel genetic algorithm and particle swarm optimization for real-time UAV path planning. IEEE Trans. Ind. Inform. 2012, 9, 132–141. [Google Scholar] [CrossRef]
- Azam, M.A.; Dey, S.; Mittelmann, H.D.; Ragi, S. Decentralized UAV swarm control for multitarget tracking using approximate dynamic programming. In Proceedings of the 2021 IEEE World AI IoT Congress (AIIoT), Seattle, WA, USA, 10–13 May 2021; pp. 0457–0461. [Google Scholar]
- Han, K.; Lee, J.; Kim, Y. Unmanned aerial vehicle swarm control using potential functions and sliding mode control. Proc. Inst. Mech. Eng. Part J. Aerosp. Eng. 2008, 222, 721–730. [Google Scholar] [CrossRef]
- Sauter, J.; Matthews, R.; Parunak, H.; Brueckner, S. Demonstration of digital pheromone swarming control of multiple unmanned air vehicles. In Proceedings of the AIAA 2005-7046, Arlington, VA, USA, 26–29 September 2005; p. 7046. [Google Scholar]
- Aznar, F.; Pujol, M.; Rizo, R.; Rizo, C. Modelling multi-rotor UAVs swarm deployment using virtual pheromones. PLoS ONE 2018, 13, e0190692. [Google Scholar] [CrossRef] [PubMed]
- Frantz, N. Swarm Intelligence for Autonomous UAV Control; Naval Postgraduate School: Monterey, CA, USA, 2005. [Google Scholar]
- Ernest, N. Genetic Fuzzy Trees for Intelligent Control of Unmanned Combat Aerial Vehicles. Ph.D. Thesis, University of Cincinnati, Cincinnati, OH, USA, 2015. [Google Scholar] [CrossRef]
- Xie, R. Starling Swarm Algorithm: An Approach to Autonomous Coordination of Intensive Agents. In Proceedings of the MobiQuitous 2020—17th EAI International Conference on Mobile and Ubiquitous Systems: Computing, Networking and Services (MobiQuitous’20), New York, NY, USA, 8–11 November 2021; pp. 10–17. [Google Scholar] [CrossRef]
- Cavagna, A.; Cimarelli, A.; Giardina, I.; Parisi, G.; Santagati, R.; Stefanini, F.; Viale, M. Scale-free correlations in starling flocks. Proc. Natl. Acad. Sci. USA 2009, 107, 11865–11870. [Google Scholar] [CrossRef]
- Chitsaz, H.; LaValle, S. Time-optimal paths for a dubins airplane. In Proceedings of the 46th IEEE Conference on Decision and Control 2007, CDC, New Orleans, LA, USA, 12–14 December 2007; pp. 2379–2384. [Google Scholar] [CrossRef]
- Park, J.K.; Chung, T.M. Boundary-RRT* Algorithm for Drone Collision Avoidance and Interleaved Path Re-planning. J. Inf. Process. Syst. 2020, 16, 1324–1342. [Google Scholar]



















Disclaimer/Publisher’s Note: The statements, opinions and data contained in all publications are solely those of the individual author(s) and contributor(s) and not of MDPI and/or the editor(s). MDPI and/or the editor(s) disclaim responsibility for any injury to people or property resulting from any ideas, methods, instructions or products referred to in the content. |
© 2023 by the authors. Licensee MDPI, Basel, Switzerland. This article is an open access article distributed under the terms and conditions of the Creative Commons Attribution (CC BY) license (https://creativecommons.org/licenses/by/4.0/).
Share and Cite
Chen, F.; Tang, Y.; Li, N.; Wang, T.; Hu, Y. A Study of Collaborative Trajectory Planning Method Based on Starling Swarm Bionic Algorithm for Multi-Unmanned Aerial Vehicle. Appl. Sci. 2023, 13, 6795. https://doi.org/10.3390/app13116795
Chen F, Tang Y, Li N, Wang T, Hu Y. A Study of Collaborative Trajectory Planning Method Based on Starling Swarm Bionic Algorithm for Multi-Unmanned Aerial Vehicle. Applied Sciences. 2023; 13(11):6795. https://doi.org/10.3390/app13116795
Chicago/Turabian StyleChen, Fayin, Yong Tang, Nannan Li, Tao Wang, and Yiwen Hu. 2023. "A Study of Collaborative Trajectory Planning Method Based on Starling Swarm Bionic Algorithm for Multi-Unmanned Aerial Vehicle" Applied Sciences 13, no. 11: 6795. https://doi.org/10.3390/app13116795
APA StyleChen, F., Tang, Y., Li, N., Wang, T., & Hu, Y. (2023). A Study of Collaborative Trajectory Planning Method Based on Starling Swarm Bionic Algorithm for Multi-Unmanned Aerial Vehicle. Applied Sciences, 13(11), 6795. https://doi.org/10.3390/app13116795

