Abstract
To achieve the goal of training translators that meet the current social needs, the innovation of translation teaching methods is necessary. Studies have proven that students in flipped classrooms (FCs) have greater performance than students in traditional classrooms. However, the preparation time for FCs could be three times higher than that of traditional classrooms, which leads to the reluctance of teachers to conduct FCs. Machine translation (MT) is believed to be a useful tool to improve the translation efficiency of human translators. However, in practice, teachers found that many students cannot work with MT effectively. To solve the above problems, this paper designs a Translation Flipped Classroom Assistance System (TFCAS) based on cloud computing and MT. A parameter is proposed to measure students’ ability to translate evaluation. TFCAS has reduced the burden of teachers in the FC mode and helped students become accustomed to working with MT. Application data stored in the MySQL database, such as sentence pairs, will be used to optimize the neural machine translation model we developed for the system. The system makes MT and the training of translators support each other’s sustainable development and conforms to the trend of deepening teaching reform.
1. Introduction
Translation courses are common in but not limited to language education. They are set in various fields that require cross-language communication, such as Business Economics, Law, and Medicine. The discipline of translation itself is also an independent degree course. The general purpose of translation is to achieve barrier-free communication or share important achievements. The rapid progress of international exchanges has brought a tremendous amount of translation needs [1,2,3,4]. It is necessary to improve teaching methods to cultivate more professional solid translation talents that can meet the higher demands of modern society [5,6,7].
In higher education, teacher-centered methodologies suffer from a lack of opportunities for students to practice more elevated levels of thinking and a lack of connection to actual professional tasks [8]. In contrast, student-centered methodologies, such as the flipped classroom (FC), combine theoretical and practical contents and apply them to real-world problems so as to improve students’ study interest and initiative [9]. FC requires students to learn the content assigned by the teacher and complete specific tasks outside the classroom. At scheduled class times, students share their work, discuss it with each other, and receive immediate feedback from the instructor [10]. This new teaching mode and the support of modern information technology develop translation teaching to focus on personalized and active learning [11]. Students have different levels of learning ability and professional proficiency. To meet the learning needs of all students, teachers have to meticulously design the content for students’ pre-class learning, which will take considerable time. In addition, the effectiveness of FC depends heavily on the efficient use of classroom time [12]. Teachers need to be aware of students’ learning situation before class so as to reasonably arrange the time and content for presentation, discussion and guidance in class. All these works make the preparation time of FC perhaps three times that of traditional classes [13], which has led to teachers’ reluctance to conduct FC. It is difficult for most teachers to devote so much time, especially when the course schedule is tight. The resulting lack of global control affects the efficiency of classroom utilization and makes it difficult for FC to play its advantages.
Machine translation (MT) is a subfield of computational linguistics that can realize low-cost communication between the world’s different languages through algorithms. It has the advantages of convenience, fast speed, and so on. Early MT models were based on artificial knowledge. Firstly, an accurate and universal set of rules is summarized from the monolingual, bilingual or multilingual dictionaries and grammars by linguists. The whole translation system analyzes the form, syntax, and semantics of the source language in the specific translation task, then deduces the target language with the corresponding rules. Statistical machine translation (SMT) abandons these prior linguistic rules. It learns statistical rules from massively parallel corpora and turns translation problems into probabilistic computation problems.
With the fast growth of artificial intelligence, neural machine translation (NMT) has become a mainstream of research for MT. NMT, based on deep learning, adopts an end-to-end approach. The whole NMT model is represented as a large neural network consisting of millions of trained parameters, taking as input a sequence of source tokens and returning a sequence of target tokens. Although NMT is considered a revolution in MT, it cannot yet be trusted to apply independently in practical applications. It will generally require post-translation human editing, especially when the sentences to be translated are long and complex.
On the one hand, MT is difficult to take full of context into account. The most basic context is the linguistic context, which needs to consider the context before and after the source text. Current NMT has been able to extract this information well within a certain length. Situational context has put forward higher requirements on the reasoning and generalization ability of NMT. Cultural context is the most difficult to extract from the text, requiring an understanding of the background, such as social, cultural, economic, religious and political contexts. The context of these three levels restricts the production of the original text. Meanwhile, translators will be consciously or unconsciously influenced by their own ideology and purpose to understand and reproduce the meaning of the three levels [14]. To NMT, while sometimes being free from subjective influences is not a bad thing, it is difficult for a machine to simulate the “faithfulness, expressiveness, and elegance” of human translation without prior knowledge, such as culture and history.
On the other hand, the development of NMT is inseparable from machine translation output (MTO) evaluation and the support of a large number of the high-quality corpus. Researchers need to track the progress of MT performance against accurate evaluation metrics, and the evaluation of MTO is exploited for improvements of translation models [15]. Lexical metrics [16], like BLEU [17], are widely used in the automatic evaluation of MTO. However, these metrics cannot represent lexical relationships very well and always impose strict identity matching, which results in low relevance to the human assessment of morphologically rich languages [18]. For low-resource languages, the corpus needs to be further collected and expanded, which is a long-term process.
MT is believed to be able to help human translators efficiently perform language translation [19,20,21]. Studies have found that MT has excellent potential in translation training and can provide a new environment for translation teaching [22,23]. There are more and more voices suggesting that translation students and graduates need to familiarise themselves with MT to ensure professional robustness and sustainability in the industry [24,25,26]. Some universities and private institutions have embraced MT as an innovative, pedagogically-enhanced tool to help learners become qualified translators and work efficiently in their practical lives [27,28]. In education practice, teachers found that many students could not work effectively with MT, especially some who relied too much on it: phraseology of students’ translation is easily influenced by MT; some students use MT outputs (MTO) directly as submissions to daily exercises. This greatly limits the improvement of students’ translation ability.
In order to solve the above problems, the translation flipped classroom assistant system (TFCAS) was developed. The system provides the corresponding MT result of the original sentence and asks the students to evaluate the quality of the MTO and give their own translation. Teachers can use the system to evaluate students’ assignments, find common or typical problems and carry out targeted translation teaching. The function of the system also includes the collection of bilingual sentence pairs, which can be used for NMT model training, and the manual evaluation of MTOs, which can be used to guide further improvement of MT models. An Evaluation capability assessment algorithm is proposed to increase the dimensions of evaluating students’ performance.
There are several benefits of using this system: it reduces the burden of teachers in flipped classroom mode, helps students get used to working with MT and develop the habit of critically evaluating the output of MT, and it encourages both MT and translator training to support each other’s sustainable development.
2. Related Work
FC has received much attention and has been widely researched. There are few studies on FC in which teachers are the subjects. Arpaci and G. Basol [29] examined the responses of 550 preservice teachers and argued that there is a significant relationship between cognitive and technological factors and the intention to use FC. Yasmin et al. [30] found that it is difficult to cultivate learner autonomy if teachers have problems such as a lack of enthusiasm, a lack of trust in learners’ ability and a lack of willingness to listen. Ways to solve these problems include increasing restrictions on teacher hiring and implementing relevant training and seminars based on actual needs.
Most studies of FC focus on students [31] and tend to pay close attention to students’ academic performance and learning behavior [32].
A survey [33] of 154 students in Tecnocampus was conducted to analyze whether FC is conducive to learning sustainable development. Results showed that FC is a good approach to making students conscious of the requirements of sustainable development, and the active and reflexive learning taught to students in FC seems to be related to the sustainable development commitment gained by students. After analyzing the data collected from the FC of a junior college in Taiwan, Han et al. [34] found that both the average grade and the pass rate of students were raised. According to the meta-analysis of Hew et al. [35], compared with traditional teaching methods, FC has a statistically significant improvement in learners’ academic performance and engagement. A comparative study [36] shows that student performance was improved under active learning compared to traditional lectures, and transversal skills could be developed. The study of Murillo-Zamorano et al. [37] confirms that the FC helps students acquire knowledge and skills. The effectiveness of the FC in medical education has been widely recognized. A meta-analysis conducted by Ge et al. [38] in radiology education illustrated multiple advantages of FC versus the traditional lecture-based teaching mode. Al-Mugheed et al. [39] pointed out that FC has strengths in knowledge broadening and deepening, technical support, team learning and satisfaction, while traditional teaching methods fail to provide motivation, development and integrated understanding. A control–treatment experiment [40] shows that students quickly adapted to FC and performed as well or better than the students in a traditional classroom on similar quizzes, examination questions, and open-ended design problems. All these researches have provided empirical evidence for the reform of pedagogical and also motivation for the discipline to implement FC.
FC may also have some limitations [41,42], which need to be overcome via technology and reasonable curriculum design. The FC is increasingly applied with the Teaching Assists System [43,44]. Researchers have recognized that curriculum design that engages students in behavioral, emotional, and cognitive aspects could promote achievement, which is helpful in developing educational strategies supported by information technology. Wang [45] demonstrates that the design of attractive and progressive problem-solving activities greatly affects the effectiveness of FC. The study of Lamia et al. [46] proposed that perceived usefulness, self-efficacy, compatibility, and support are essential premises of the willingness to use FC. Z. Li and J. Li [47] argue that the flipped class should be designed and implemented by considering the positive and negative factors that affect learners’ engagement. Zhang and Yan [48] found that participation and communication can help restrain students’ autonomous learning behavior; students’ interest-oriented teaching and other guidance from the instructor can stimulate students’ interest in learning. Yang et al. [49] evaluated and studied the effect of the combination of FC and human anatomy web-based learning system in anatomy teaching and found this teaching mode could stimulate students’ learning interest and cultivate students’ thinking ability, thus achieving the effect of improving students’ academic performance. Oudbier et al. [50] also outlined the factors that influence the effectiveness of FC and how to motivate them. Wu et al. [13] put forward that the conducting of FC requires changes not only in the learning and teaching modes but also in the evaluation system. Class hours and schedules should be adjusted to accommodate the FC. Li et al. [51] pointed out that for the FC learning mode to be successful, face-to-face classrooms must be combined with an online learning experience assisted by artificial intelligence technology, and the two should coherently support each other.
Although FC and Teaching Assists Systems have received much attention in education, both research and applications in language teaching are still few. Ren and Cao [52] found that the adoption of a mobile learning mode is feasible and necessary, which can effectively improve the English proficiency level of students in different majors. Wang et al. [53] created the FC of Japanese teaching based on the Intelligent Decision-Making System to capture students’ attention and streamline their learning approach. It turns out that Japanese application skills and the learning efficiency of students are both improved. Li and Ly [54] built a learning exchange platform for English translation FC, which helps promote the quality of teaching. Shang [55] adopted the Internet of Things technology based on machine learning and verified that it could optimize students’ pre-class preview efficiency and after-class reflection. Chen and Sun [56] constructed a multidimensional corpus English teaching model and found that the model improved students’ autonomous learning abilities.
Most of the previous flipped studies aimed at the cognitive performance of students, while little research on courses is focused on the development of student skills and strategies [57]. At present, no Assistant System has been developed to apply NMT to the translation FC.
3. Design of the System
3.1. Architecture of the System
Figure 1 shows the architecture of the system. The controllable, stable, and secure private cloud platform is developed to provide safe and reliable service. The system administrator is allowed to access the server from the internet for remote development. Users on a LAN can access the web page from a computer, smartphone, or another electronic device to obtain services.
Figure 1.
The Architecture of TFCAS.
The system administrator is responsible for the registration of teachers, setting passwords, granting permissions, and timely modification to enhance the confidentiality of the system. A student account is created by the teacher.
The translation course is designed to help students to more easily complete the transition from “language” to “translation” and pay attention to the quality of translation. To achieve this purpose, we designed the system workflow as shown in Figure 2.
Figure 2.
The workflow of TFCAS.
First, the teacher uploads the original sentence and standard translation on the web, and the NMT module generates MTO according to the original sentence. The FC approach incentivizes the students to complete their “homework” since the pre-lecture learning activities conclude with the online quiz. Students will only see original sentences and the MTOs. They are asked to rate the quality of MTOs on a scale of 0 to 10 and then give their own translations.
The automatic analysis module produces data such as the phrases that frequently appear in the students’ translation but are not in the standard translation. The student performance evaluation model gives the students’ scores in this task. The teacher checks the data to understand the common or typical problems of students’ translation and carries out targeted translation teaching. Phrases or sentences in the assignments could be chosen by the teacher to add them for standard translations. The automatic grading model updates the student’s score in this task according to the current standard translation, and the teacher can modify this score. With the teacher’s authorization, students can view the standard translation and their ratings in the historical task.
3.2. Cloud Platform Management System
The web interface for the cloud platform was developed by XOJO, a visual development interface development tool that supports cross-platform development. Teachers can get a quick preliminary analysis of the information submitted by students. The scores of student performance will be displayed on the webpage, and teachers can modify these scores on the web. There is a list of words and phrases commonly used in students’ translations but not in standard translations. It helps the teacher to make more targeted guidance in class. Teachers can click to include students’ translations (phrases or whole sentences) in the standard translation. Both teachers and students can upload Excel files on the interface to import content into the database at once. These functions are supported by controls in XOJO.
The cloud platform adopts the B/S architecture, takes the WEB browser as the client application software, and deploys the core part of the system function realization on the server, thus simplifying the use and maintenance of the system. The server side installs the MYSQL database, the NMT module and the automatic student performance evaluation module. They communicate with XOJO, and the necessary information is rendered on the web page for the user to view. This design makes the client application not restricted by the user’s system platform and can be expanded on the mobile platform. The system framework of the cloud platform is shown in Figure 3.
Figure 3.
Cloud platform system framework.
The program of MT and Automatic evaluation module reside on the server side in the form of an executable program group. The user sends a message through the browser, parses it through the XOJO web platform, and transmits it to the corresponding executable program. After the program responds to this instruction, the related result is sent back to the client via the internet. To make the platform functionality easy to extend, we designed unified standard interface parameters to form an Algorithms Kernel module. Using this method, multiple developers can use various development tools to develop programs in different programming languages simultaneously. The executable program group only needs to interact with XOJO in the end. This approach greatly shortens the development cycle of the entire cloud platform.
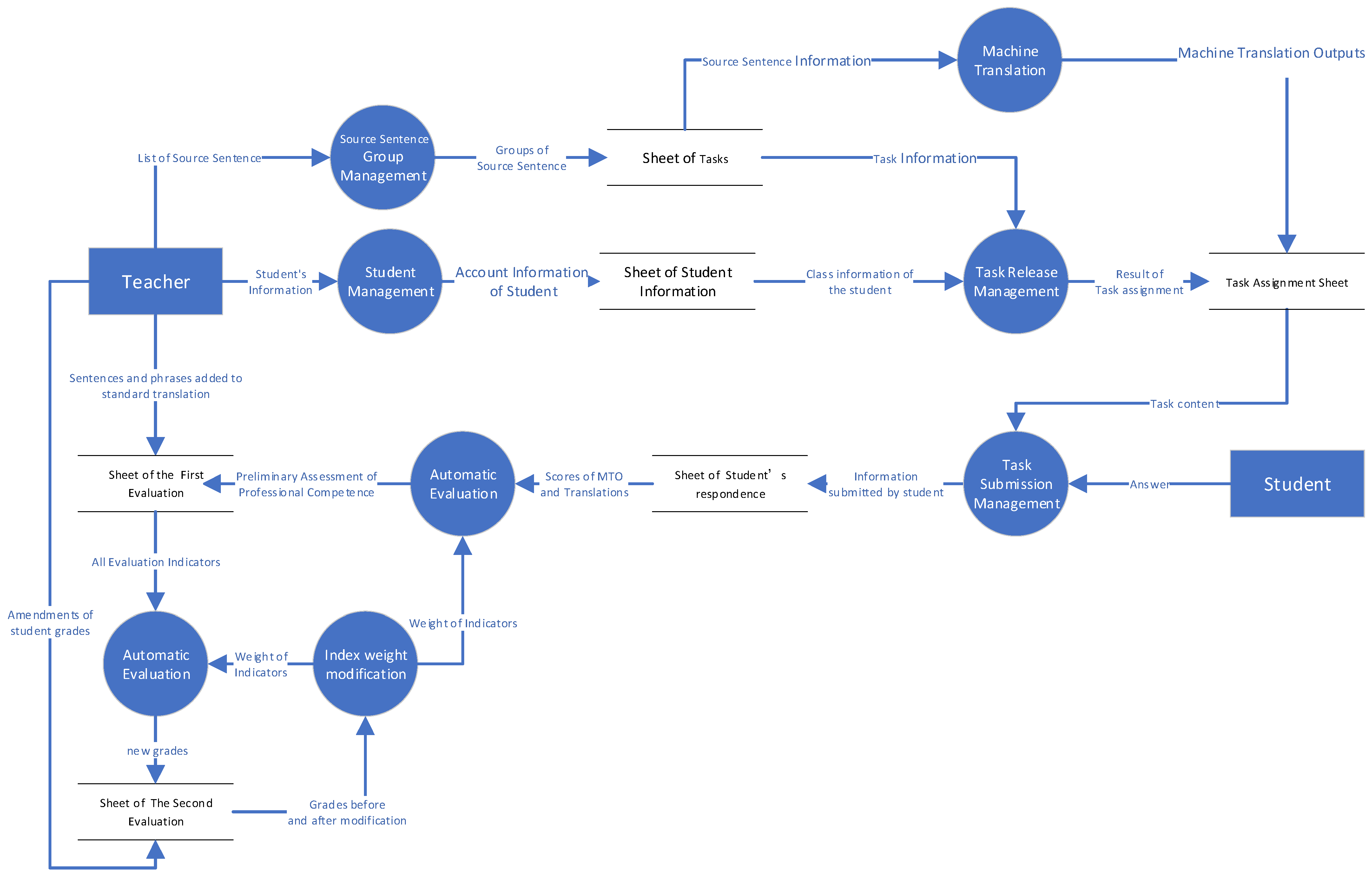
3.3. Database Development
We use the open-source database MySQL8.0.11 to store the information. MySQL is a relational database management system developed by MySQL AB, a Swedish company owned by Oracle. SQL (Structured Query Language) is the most popular and standardized database language in the world, which makes it easier to store, update, and access information. As a multi-user, multi-threaded SQL database server, MySQL helps deliver high-performance, scalable database applications. The data relationships are shown in Figure 4.
Figure 4.
Data Flow Diagram.
The ratings of MTO given by teachers and students can be used to guide the further optimization of the NMT model. The original text and standard translation provided by teachers can be made into the corpus for MT model training.
3.4. Machine Translation
According to actual needs, we have realized the support of Chinese–English and Chinese–Japanese mutual translation FC. If you just want to quickly implement FC assistance, there are many MT models that are now available and have convenient interfaces to call upon. We are interested in further research on NMT, especially Chinese–Japanese NMT, so we adopted a self-developed model based on Transformer. The NMT model uses the “encoder–decoder” framework, self-attention and cross-attention mechanisms. The mechanisms can model token alignments between source and target sentences effectively. We used Asian Scientific Paper Excerpt Corpus (ASPEC) Version 1.0 for model training. ASPEC is one of the fruits of the Japanese-Chinese MT project conducted between 2006 and 2010 using the Special Coordination Funds for Promoting Science and Technology. We used the Chinese–Japanese scientific paper excerpt corpus of approximately 0.68 million parallel sentences in ASPEC.
4. Student’s Performance Analysis Model
We use BLEU and the value of the n-gram as indicators to evaluate the quality of student translations. Each word or phrase that the teacher added to the standard translation is expanded into a complete sentence by identifying the synonyms in the existing complete sentences and replacing them to get new sentences. The abilities to judge and translate are rated on a scale of 1 to 10 as supplementary indexes to the traditional evaluation. Depending on the weighted sum of the indicators, students will receive a recommendation score of 0 to 100. The weight of each index is optimized by the three-layer artificial neural network every four weeks.
4.1. Array Similarity
Here is a description of the method to measure array similarity based on the idea of bubble sort:
- Step 1. for i = 0 to n − 1 do
- Step 2. for j = 0 to n − i − 1 do
- Step 3. If the order of A [j] and A [j + 1] is different from the order in array B, then
- Step 4. Val = A [j]
- Step 5. A [j] = A [j + 1]
- Step 6. A [j + 1] = Val
- Step 7. m = m + 1
where A and B are arrays of size n; m starting at 1. Array similarity can be expressed as:
Arrays-similarity (A, B) = 1/m,
4.2. Quantification of Assessment Capabilities to MTO
The habit of critically evaluating MTO should be developed, and the ability to evaluate the quality of MTO is also part of professional competence. The similarity between a student’s rating and the standard rating in a task can be expressed as the following formula:
where C1 is an array composed of scores given by a student for each MTO in a task, C2 is an array composed of scores given by the teacher for each MTO or the average of scores given by all students for each MTO, and argsort is to sort elements in the array from smallest to largest and return a new array of indexes.
PC1,C2 = Arrays-similarity argsort (C1), argsort (C2)
Taking a task with five sentences, for example, a student gave the scores as shown in Table 1. After sorting the score from smallest to largest, we get the array of indexes R [0, 2, 3, 4, 1], as shown in Table 1.
Table 1.
Rating from a student for the MTO.
The system will take the average scores for each MTO. After ranking the average score from smallest to largest, the array of indexes SA [4, 1, 3, 0, 2] is obtained, as shown in Table 2.
Table 2.
The average score from all students for the MTO.
The Similarity between array R and array SA is 0.125. The teacher can also give a rating of the MTO, which will be sorted and get the indexes to array T. If the order in array T is different from that in array SA, the teacher will be reminded and make the decision whether to evaluate the students according to array T or array SA.
4.3. Results and Analysis
We invited ten teachers to take part in the experiment. Two of the teachers taught Japanese translation, and eight taught English translation. We randomly selected 12 classes taught by these 10 teachers, including 4 classes for Japanese majors, 4 classes for English majors, and 4 classes for other majors. The 10 classes have a total of 541 students, 126 of whom are Japanese majors. We optimized the weight of each parameter by the neural network every 4 weeks while taking the parameters used to evaluate students ‘task scores as input and the teacher’s modified scores as output. The system was put into use in the third semester beginning in July 2022, with updates in July, September, October and November.
Before the first update, the system provided a total of 2715 final grades, of which 868 had to be manually modified by the teacher. Between the first update and the second update, the system provided a total of 2319 final grades, of which 811 had to be manually modified by the teacher. Between the second update and the third update, the system provided a total of 3597 final grades, of which 964 required manual revision by the teacher. Between the third update and the fourth update, the system provided a total of 3481 final grades, of which 765 had to be manually modified by the teacher. The change in the modification rate is shown in Figure 5.
Figure 5.
Grading and Modification.
The accuracy of scoring is expected to continue to improve as the system is further optimized.
Teachers validate that the system has reduced their burden in the mode of FC. According to the questionnaire survey, teachers used to spend an average of 15–24 h per week preparing for class. Two teachers spent 15 h, two teachers spent 16 h, one teacher spent 18 h, one teacher spent 19 h, three teachers spent 20 h, and one teacher spent 24 h. Through the data produced by TFCAS, they can more easily trace the performance of students and control the teaching process. The preparation time has dropped to between 10 and 20 h. One teacher spends 10 h, three teachers spend 12 h, two teachers spend 15 h, three teachers spend 16 h, and one teacher spends 20 h. Overall, our system improves lesson preparation efficiency by about 27.1%.
Students have quickly adapted to the new approach and think the system brings convenience to their studies. According to the teachers’ feedback, the students’ enthusiasm has been mobilized and judging from the assignments, the students are completing daily exercises with a more serious attitude, and the quality of translation has improved. The above situation shows that our system can promote the implementation of FC and arouse students’ attention to translation practice.
5. Conclusions
The development of NMT cannot be separated from manual evaluation and bilingual data. At the beginning of this project, we wanted to design a system to collect bilingual text and achieve a manual evaluation of MT to provide the raw material direction for further model improvement. Professors specializing in translation believe that our work is well in line with the needs of translation talent training, so according to the suggestions of professional teachers, we developed this auxiliary system suitable for translation FC. This system, combined with the FC, plays a positive role in mobilizing students’ enthusiasm and improving teachers’ work efficiency, which is consistent with the conclusion of most previous studies.
So far, the periodic test results we have collected according to the teaching plan are not sufficient for quantitative analysis of the degree of improvement in students’ translation ability. Although the rationality and effectiveness of the system are recognized by the teachers of the translation major, the promotion effect of the system on students’ translation competence needs further research.
Author Contributions
Conceptualization, X.Z.; methodology, J.C.; software, J.C.; validation, F.L.; formal analysis, J.C.; investigation, F.L.; writing—original draft preparation, J.C.; writing—review and editing, J.C. and F.L.; supervision, X.Z.; project administration, X.Z. and B.L.; All authors have read and agreed to the published version of the manuscript.
Funding
This research was funded by the Science and Technology Key Projects of Guangxi Province, grant number 2020AA21077007; the Innovation Project of Guangxi Graduate Education, grant number YCSW2022042; the Guangxi New Engineering Research and Practice Project, grant number XGK2022003. The APC was funded by Science and Technology Key Projects of Guangxi Province, grant number 2020AA21077007.
Institutional Review Board Statement
Not applicable.
Informed Consent Statement
Not applicable.
Data Availability Statement
ASPEC, Asian Scientific Paper Excerpt Corpus, is constructed by the Japan Science and Technology Agency (JST) in collaboration with the National Institute of Information and Communications Technology (NICT). The data presented in this study are available on request from the corresponding author.
Acknowledgments
The authors would like to express appreciation to the editors and reviewers for their valuable comments and suggestions. Relevant teachers from the School of Foreign Languages of Guangxi University are greatly appreciated for their valuable comments and suggestions, especially Zhaohui Bu. This work is supported by Guangxi Key Laboratory of Multimedia Communications and Network Technology, Guangxi, China, School of Computer, Electronics and Information, Guangxi University, Nanning, Guangxi, China.
Conflicts of Interest
The authors declare no conflict of interest.
References
- Vreeman, D.J.; Chiaravalloti, M.T.; Hook, J.; McDonald, C.J. Enabling international adoption of LOINC through translation. J. Biomed. Inf. 2012, 45, 667–673. [Google Scholar] [CrossRef]
- Harris, A.J.L.; Belousov, A.; Calvari, S.; Delgado-Granados, H.; Hort, M.; Koga, K.; Mei, E.T.W.; Harijoko, A.; Pacheco, J. Translations of volcanological terms: Cross-cultural standards for teaching, communication, and reporting. Bull. Volcanol. 2017, 79, 57. [Google Scholar] [CrossRef]
- Niu, R.; Yang, W.; Rao, Y. Innovative System for Analyzing English Translation Software Based on IoT Big Data. Mob. Inf. Syst. 2022, 2022, 1–14. [Google Scholar] [CrossRef]
- Ban, H.; Ning, J.; Tsai, S.-B. Design of English Automatic Translation System Based on Machine Intelligent Translation and Secure Internet of Things. Mob. Inf. Syst. 2021, 2021, 1–8. [Google Scholar] [CrossRef]
- Zhang, M.; Huang, Z. Crowdsourcing Used in Higher Education: An Empirical Study on a Sustainable Translation Teaching Mode Based on Crowdsourced Translation. Sustainability 2022, 14, 3140. [Google Scholar] [CrossRef]
- Kong, L. Artificial Intelligence-Based Translation Technology in Translation Teaching. Comput. Intell Neurosci 2022, 2022, 6016752. [Google Scholar] [CrossRef]
- Wang, F.; Wang, Q.; Du, C.; Tsai, S.-B. WeChat-Based Interactive Translation Mobile Teaching Model. Mob. Inf. Syst. 2021, 2021, 1–9. [Google Scholar] [CrossRef]
- Elzainy, A.; Sadik, A. The impact of flipped classroom: Evaluation of cognitive level and attitude of undergraduate medical students. Ann. Anat. -Anat. Anz. 2022, 243, 151952. [Google Scholar] [CrossRef]
- Andujar, A.; Salaberri-Ramiro, M.S.; Martínez, M.S.C. Integrating Flipped Foreign Language Learning through Mobile Devices: Technology Acceptance and Flipped Learning Experience. Sustainability 2020, 12, 1110. [Google Scholar] [CrossRef]
- Zhang, L.; Xuan, Y.; Zhang, H. Construction and application of SPOC-based flipped classroom teaching mode in Installation Engineering Costcurriculum based on OBE concept. Comput. Appl. Eng. Educ. 2020, 28, 1503–1519. [Google Scholar] [CrossRef]
- Cevikbas, M.; Kaiser, G. Promoting Personalized Learning in Flipped Classrooms: A Systematic Review Study. Sustainability 2022, 14, 11393. [Google Scholar] [CrossRef]
- Rotellar, C.; Cain, J. Research, Perspectives, and Recommendations on Implementing the Flipped Classroom. Am. J. Pharm. Educ. 2016, 80, 34. [Google Scholar] [CrossRef] [PubMed]
- Wu, S.; Pan, S.; Ren, Y.; Yu, H.; Chen, Q.; Liu, Z.; Guo, Q. Existing contradictions and suggestions: Flipped classroom in radiology courses of musculoskeletal disease under Chinese medical educational mode from medical imaging student perspective. BMC Med. Educ. 2020, 20, 75. [Google Scholar] [CrossRef]
- Irshad, I.; Yasmin, M. Feminism and literary translation: A systematic review. Heliyon 2022, 8, e09082. [Google Scholar] [CrossRef] [PubMed]
- Comelles, E.; Atserias, J. VERTa: A linguistic approach to automatic machine translation evaluation. Lang. Resour. Eval. 2018, 53, 57–86. [Google Scholar] [CrossRef]
- Chauhan, S.; Daniel, P. A Comprehensive Survey on Various Fully Automatic Machine Translation Evaluation Metrics. Neural Process. Lett. 2022, 54, 1–55. [Google Scholar] [CrossRef]
- Reiter, E. A Structured Review of the Validity of BLEU. Comput. Linguist. 2018, 44, 393–401. [Google Scholar] [CrossRef]
- Guzmán, F.; Joty, S.; Màrquez, L.; Nakov, P. Machine translation evaluation with neural networks. Comput. Speech Lang. 2017, 45, 180–200. [Google Scholar] [CrossRef][Green Version]
- Huang, G.; Zhang, J.; Zhou, Y.; Zong, C. Input Method for Human Translators. ACM Trans. Asian Low-Resour. Lang. Inf. Process. 2019, 18, 1–22. [Google Scholar] [CrossRef]
- Peng, H. The Impact of Machine Translation and Computer-aided Translation on Translators. IOP Conf. Ser. Mater. Sci. Eng. 2018, 322, 052024. [Google Scholar] [CrossRef]
- Bahadur, P.; Chauhan, D.S. Machine Translation-A Journey. In Proceedings of the 2014 Science and Information Conference, London, UK, 27–29 August 2014; pp. 187–195. [Google Scholar]
- Guo, Z.; Jifeng, Z.; Saravanan, V. Japanese translation teaching corpus based on bilingual non parallel data model. J. Intell. Fuzzy Syst. 2021, 40, 3731–3741. [Google Scholar] [CrossRef]
- Ren, B. The use of machine translation algorithm based on residual and LSTM neural network in translation teaching. PLoS One 2020, 15, e0240663. [Google Scholar] [CrossRef] [PubMed]
- Olkhovska, A.; Frolova, I. Using Machine Translation Engines in the Classroom: A Survey of Translation Students’ Performance. Adv. Educ. 2020, 7, 47–55. [Google Scholar] [CrossRef]
- Navarro, Á.; Casacuberta, F. Neural Models for Measuring Confidence on Interactive Machine Translation Systems. Appl. Sci. 2022, 12, 1100. [Google Scholar] [CrossRef]
- Kapusta, J.; Benko, Ľ.; Munkova, D.; Munk, M. Analysis of Edit Operations for Post-editing Systems. Int. J. Comput. Intell. Syst. 2021, 14, 197. [Google Scholar] [CrossRef]
- Kanglang, L. Artificial Intelligence (AI) and Translation Teaching: A Critical Perspective on the Transformation of Education. Int. J. Educ. Sci. 2021, 33, 64–73. [Google Scholar] [CrossRef]
- Urlaub, P.; Dessein, E. Machine translation and foreign language education. Front. Artif. Intell. 2022, 5, 936111. [Google Scholar] [CrossRef]
- Arpaci, I.; Basol, G. The impact of preservice teachers’ cognitive and technological perceptions on their continuous intention to use flipped classroom. Educ. Inf. Technol. 2020, 25, 3503–3514. [Google Scholar] [CrossRef]
- Yasmin, M.; Naseem, F.; Abas, N. Constraints to developing learner autonomy in Pakistan: University lecturers’ perspectives. Educ. Res. Policy Pract. 2019, 19, 125–142. [Google Scholar] [CrossRef]
- Cheng, S.-C.; Hwang, G.-J.; Lai, C.-L. Critical research advancements of flipped learning: A review of the top 100 highly cited papers. Interact. Learn. Environ. 2022, 30, 1751–1767. [Google Scholar] [CrossRef]
- Birgili, B.; Seggie, F.; Oğuz, E. The trends and outcomes of flipped learning research between 2012 and 2018: A descriptive content analysis. J. Comput. Educ. 2021, 8, 365–394. [Google Scholar] [CrossRef]
- Buil-Fabregá, M.; Casanovas, M.M.; Ruiz-Munzón, N.; Filho, W. Flipped Classroom as an Active Learning Methodology in Sustainable Development Curricula. Sustainability 2019, 11, 4577. [Google Scholar] [CrossRef]
- Han, T.-Y.; Chen, H.-R.; Lin, H.-C.K. Using Flipped Classroom to Improve the Learning Effectiveness of Digital Logic Courses. Electronics 2021, 10, 1602. [Google Scholar] [CrossRef]
- Hew, K.F.; Lo, C.K. Flipped classroom improves student learning in health professions education: A meta-analysis. BMC Med. Educ. 2018, 18, 38. [Google Scholar] [CrossRef] [PubMed]
- Leite, F.N.; Hoji, E.S.; Abdalla, H. A Blended Learning Method Applied in Data Communication and Computer Networks Subject. IEEE Lat. Am. Trans. 2018, 16, 163–171. [Google Scholar] [CrossRef]
- Murillo-Zamorano, L.R.; Sánchez, J.Á.L.; Godoy-Caballero, A.L. How the flipped classroom affects knowledge, skills, and engagement in higher education: Effects on students’ satisfaction. Comput. Educ. 2019, 141, 103608. [Google Scholar] [CrossRef]
- Ge, L.; Chen, Y.; Yan, C.; Chen, Z.; Liu, J. Effectiveness of flipped classroom vs traditional lectures in radiology education: A meta-analysis. Medicine 2020, 99, e22430. [Google Scholar] [CrossRef]
- Al-Mugheed, K.; Bayraktar, N. Effectiveness of flipped classroom among nursing students on venous thromboembolism (VTE). Niger. J. Clin. Pract. 2021, 24, 1463–1470. [Google Scholar] [CrossRef]
- Mason, G.; Shuman, T.; Cook, K. Comparing the Effectiveness of an Inverted Classroom to a Traditional Classroom in an Upper-Division Engineering Course. IEEE Trans. Educ. 2013, 56, 430–435. [Google Scholar] [CrossRef]
- Hotle, S.L.; Garrow, L.A. Effects of the Traditional and Flipped Classrooms on Undergraduate Student Opinions and Success. J. Prof. Issues Eng. Educ. Pract. 2016, 142, 05015005. [Google Scholar] [CrossRef]
- Chiang, Y.H.; Wang, H.C. Effects of the In-flipped Classroom on the Learning Environment of Database Engineering. Int. J. Eng. Educ. 2015, 31, 454–460. [Google Scholar]
- Jing, L.; Bo, Z.; Tian, Q.; Xu, W.; Shi, J.; Patnaik, S. Network education platform in flipped classroom based on improved cloud computing and support vector machine. J. Intell. Fuzzy Syst. 2020, 39, 1793–1803. [Google Scholar] [CrossRef]
- Zheng, M.; Chu, C.-C.; Wu, Y.; Gou, W. The Mapping of On-Line Learning to Flipped Classroom: Small Private Online Course. Sustainability 2018, 10, 748. [Google Scholar] [CrossRef]
- Wang, F.H. An exploration of online behaviour engagement and achievement in flipped classroom supported by learning management system. Comput. Educ. 2017, 114, 79–91. [Google Scholar] [CrossRef]
- Lamia, M.; Hafidi, M.; Tricot, A.; Benmesbah, O. Implementing Flipped Classroom that Used a Context Aware Mobile Learning System into Learning Process. J. Univers. Comput. Sci. 2019, 25, 1531–1553. [Google Scholar]
- Li, Z.; Li, J. Using the Flipped Classroom to Promote Learner Engagement for the Sustainable Development of Language Skills: A Mixed-Methods Study. Sustainability 2022, 14, 5983. [Google Scholar] [CrossRef]
- Zhang, P.; Yan, Z.K. Autonomous or Self-learning: A Study on the Constraint and Incentive Mechanism of Foreign Language Flipped Classroom in China. Agro Food Ind. Hi-Tech 2017, 28, 1588–1592. [Google Scholar]
- Yang, C.; Yang, X.; Yang, H.; Fan, Y. Flipped classroom combined with human anatomy web-based learning system shows promising effects in anatomy education. Medicine 2020, 99, e23096. [Google Scholar] [CrossRef]
- Oudbier, J.; Spaai, G.; Timmermans, K.; Boerboom, T. Enhancing the effectiveness of flipped classroom in health science education: A state-of-the-art review. BMC Med. Educ. 2022, 22, 34. [Google Scholar] [CrossRef]
- Li, B.; Peng, M.; Farouk, A. Integration of an AI-Based Platform and Flipped Classroom Instructional Model. Sci. Program. 2022, 2022, 1–8. [Google Scholar] [CrossRef]
- Ren, Y.; Cao, N. The Innovation of Blended Teaching Mode of College English in Mobile Network Environment. Math. Probl. Eng. 2022, 2022, 1–6. [Google Scholar] [CrossRef]
- Wang, X.; Li, Z.; Dong, L.; Li, W.; Farouk, A. The Flipped Classroom Model of Japanese Teaching Based on Intelligent Decision-Making System. Sci. Program. 2022, 2022, 1–12. [Google Scholar] [CrossRef]
- Li, L.; Lv, Z. English Translation Teaching Model of Flipped Classroom Based on the Fusion Algorithm of Network Communication and Artificial Intelligence. Wirel. Commun. Mob. Comput. 2021, 2021, 1–14. [Google Scholar] [CrossRef]
- Shang, W. Application of Machine Learning and Internet of Things Techniques in Evaluation of English Teaching Effect in Colleges. Comput. Intell. Neurosci. 2022, 2022, 7643006. [Google Scholar] [CrossRef] [PubMed]
- Chen, D.; Sun, G. Constructing a Data-Driven Model of English Language Teaching with a Multidimensional Corpus. Math. Probl. Eng. 2022, 2022, 1–11. [Google Scholar] [CrossRef]
- Lin, Y.-N.; Hsia, L.-H.; Hwang, G.-J. Promoting pre-class guidance and in-class reflection: A SQIRC-based mobile flipped learning approach to promoting students’ billiards skills, strategies, motivation and self-efficacy. Comput. Educ. 2021, 160, 104035. [Google Scholar] [CrossRef]
Disclaimer/Publisher’s Note: The statements, opinions and data contained in all publications are solely those of the individual author(s) and contributor(s) and not of MDPI and/or the editor(s). MDPI and/or the editor(s) disclaim responsibility for any injury to people or property resulting from any ideas, methods, instructions or products referred to in the content. |
© 2022 by the authors. Licensee MDPI, Basel, Switzerland. This article is an open access article distributed under the terms and conditions of the Creative Commons Attribution (CC BY) license (https://creativecommons.org/licenses/by/4.0/).




