An Energy-Autonomous Smart Shirt Employing Wearable Sensors for Users’ Safety and Protection in Hazardous Workplaces
Abstract
:Featured Application
Abstract
1. Introduction
1.1. Survey on Wearable Systems for Monitoring Biophysical and Environmental Parameters
1.2. Aims and Contributions of the Presented Research Work
- Development of a low-power and versatile wearable solution for monitoring the operating conditions of workers who operate in particularly harsh environments. The aim is to create a monitoring system fully based on the edge computing paradigm, allowing remote control of working conditions to detect the lack of a healthy state in the workplace and accidents suffered by workers.
- An efficient and conformable multisource energy harvesting section integrated into the garment, tailored to scavenge energy even in conditions with low illuminance and a small difference in temperature between the skin and environment.
- Low-power conditioning sections for electrochemical gas sensors, integrated into the garment to detect the environmental concentrations of dangerous gas species.
- A custom gateway mobile application to gather data from the wearable device and forward them to a cloud application, where they are displayed, stored, and processed to detect dangerous situations for workers.
2. Materials and Methods
2.1. Architecture of the Developed Smart Garment
2.2. Integration of the Sensing and Processing Sections into the Smart Garment
2.3. Operating Modalities to Characterize the Energy Harvesting Section
3. Results
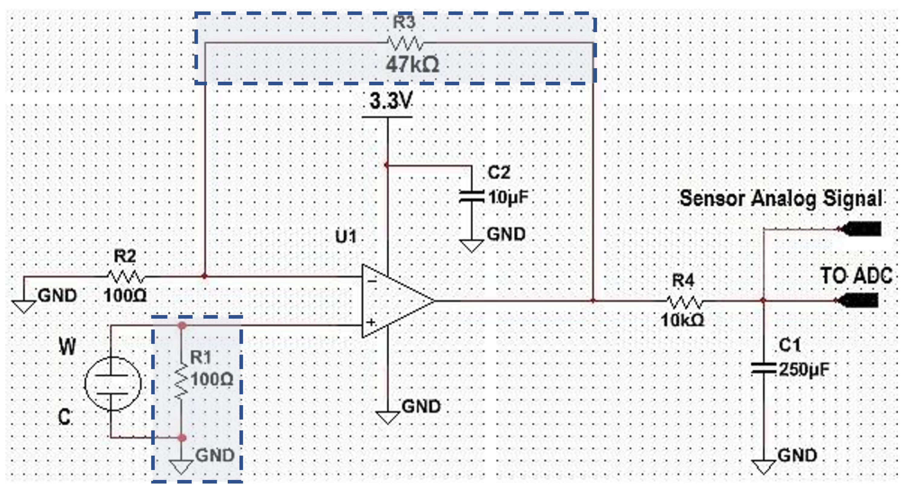
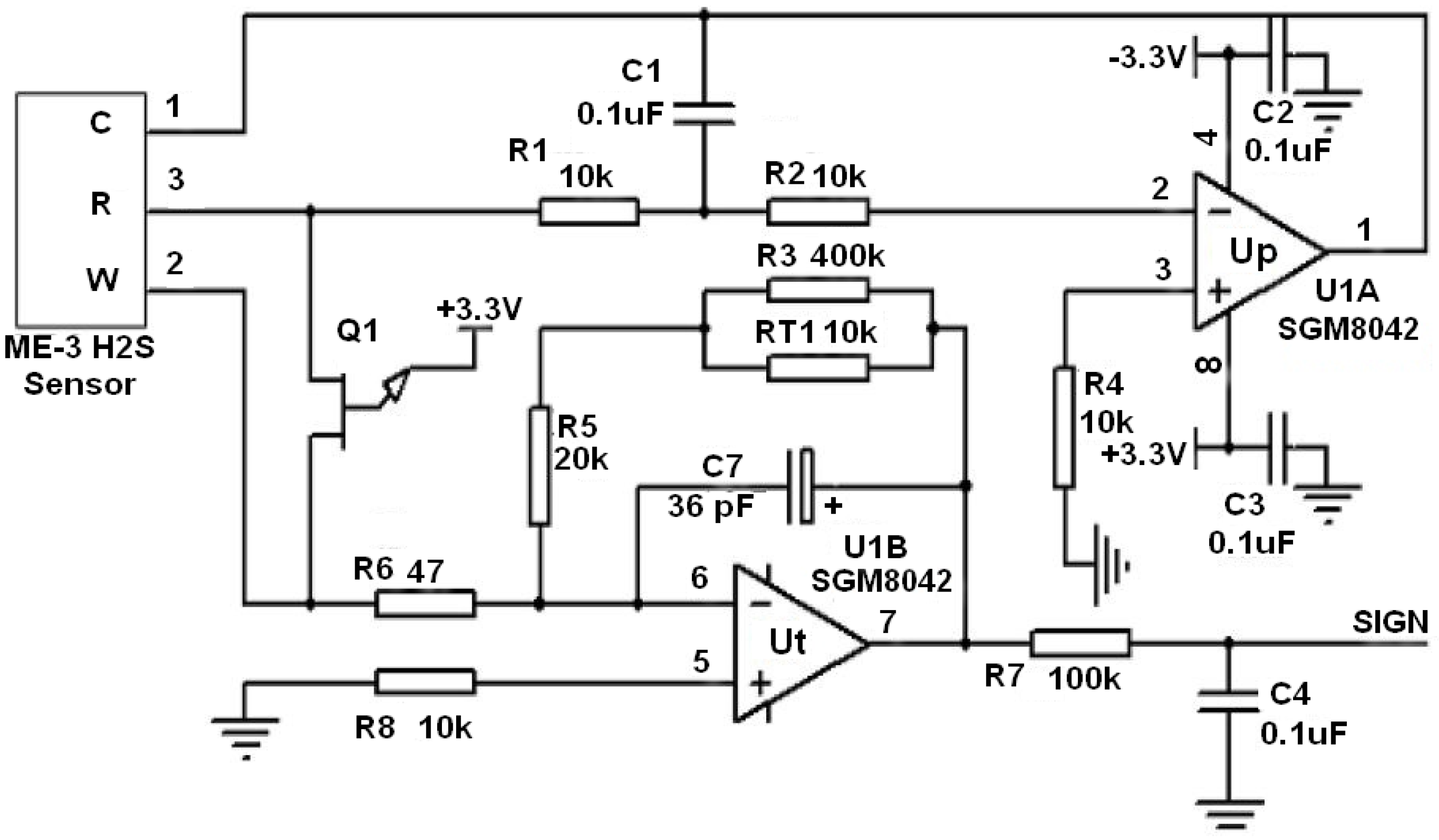
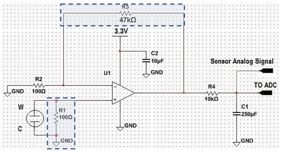
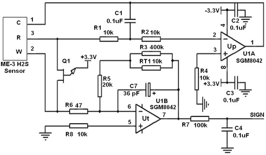
3.1. Design of the Conditioning Sections for Electrochemical Gas Sensors
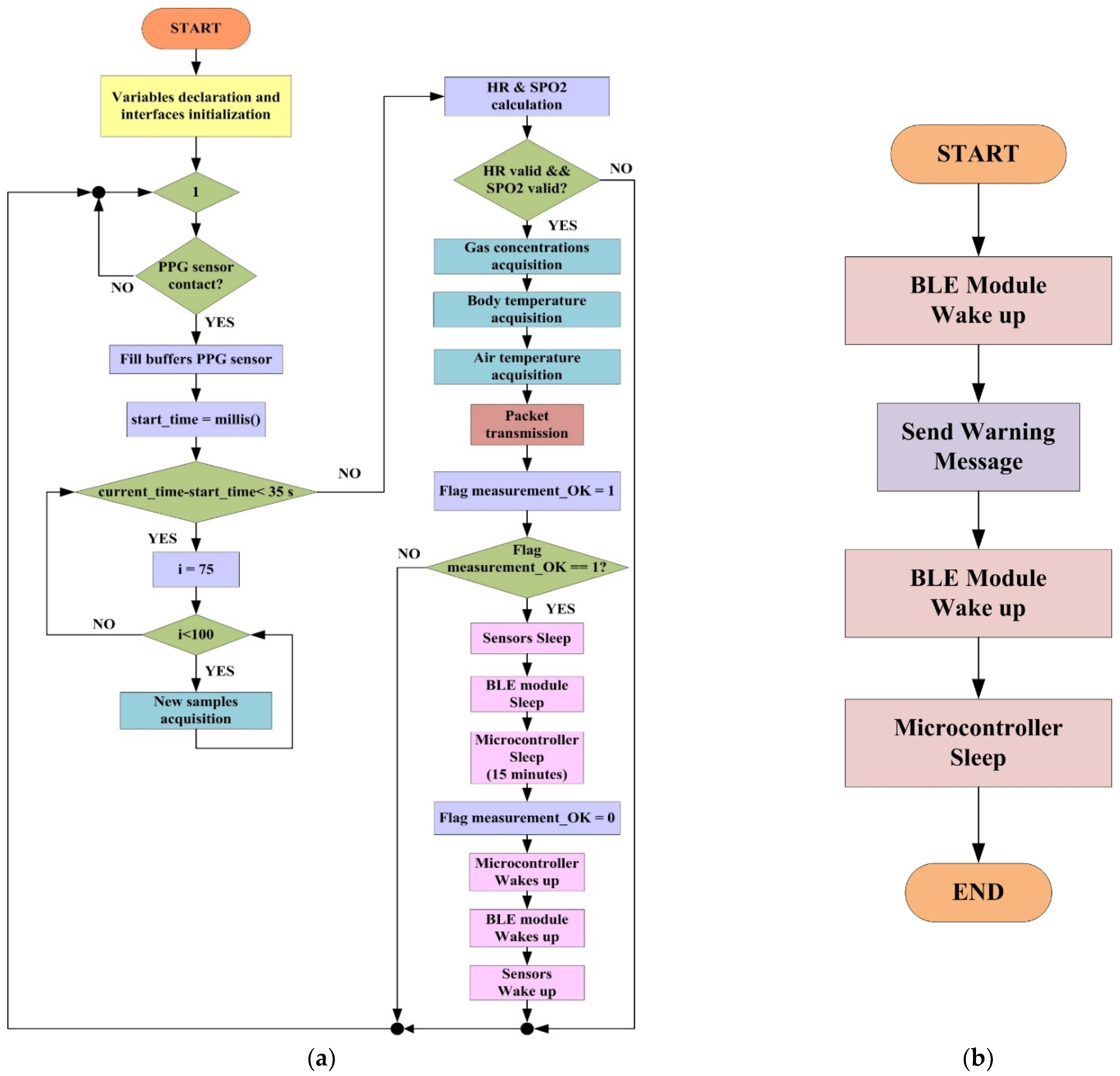
3.2. Firmware Development and Experimental Tests on Realized Smart Garment
3.3. Characterization of the Multisource Harvesting Section Integrated into the Smart Jacket
4. Discussion
4.1. Mobile Application for Routing Acquired Data to the Cloud Platform
- The first section is devoted to communication with the cloud platform (yellow box);
- The second section manages the connection with the Bluetooth device (red box);
- The third section displays the data received in the last valid measurement, even storing them during the 15 min system sleep interval (purple box). Then, the formatted JSON packet containing the received data is published on the cloud;
- The last section shows the trends of the acquired parameters (blue box).
4.2. Characterization and Testing of the Sensors Integrated into the Smart Garment
5. Conclusions
Author Contributions
Funding
Institutional Review Board Statement
Informed Consent Statement
Data Availability Statement
Conflicts of Interest
References
- Nguyen, H.H.; Mirza, F.; Naeem, M.A.; Nguyen, M. A Review on IoT Healthcare Monitoring Applications and a Vision for Transforming Sensor Data into Real-Time Clinical Feedback. In Proceedings of the 2017 IEEE 21st International Conference on Computer Supported Cooperative Work in Design (CSCWD), Wellington, New Zealand, 26–28 April 2017; IEEE: Wellington, New Zealand, 2017; pp. 257–262. [Google Scholar]
- Ashfaq, Z.; Rafay, A.; Mumtaz, R.; Hassan Zaidi, S.M.; Saleem, H.; Raza Zaidi, S.A.; Mumtaz, S.; Haque, A. A Review of Enabling Technologies for Internet of Medical Things (IoMT) Ecosystem. Ain Shams Eng. J. 2022, 13, 101660. [Google Scholar] [CrossRef]
- Visconti, P.; de Fazio, R.; Costantini, P.; Miccoli, S.; Cafagna, D. Innovative Complete Solution for Health Safety of Children Unintentionally Forgotten in a Car: A Smart Arduino-Based System with User App for Remote Control. IET Sci. Meas. Technol. 2020, 14, 665–675. [Google Scholar] [CrossRef]
- Yempally, S.; Singh, S.K.; Velliangiri, S. Review of an IoT-Based Remote Patient Health Monitoring System. In Proceedings of the 2021 Smart Technologies, Communication and Robotics (STCR), Sathyamangalam, India, 9–10 October 2021; IEEE: Sathyamangalam, India, 2021; pp. 1–5. [Google Scholar]
- Surantha, N.; Atmaja, P.; David; Wicaksono, M. A Review of Wearable Internet-of-Things Device for Healthcare. Procedia Comput. Sci. 2021, 179, 936–943. [Google Scholar] [CrossRef]
- Cheng, Y.; Wang, K.; Xu, H.; Li, T.; Jin, Q.; Cui, D. Recent Developments in Sensors for Wearable Device Applications. Anal. Bioanal. Chem. 2021, 413, 6037–6057. [Google Scholar] [CrossRef] [PubMed]
- De Fazio, R.; De Vittorio, M.; Visconti, P. Innovative IoT Solutions and Wearable Sensing Systems for Monitoring Human Biophysical Parameters: A Review. Electronics 2021, 10, 1660. [Google Scholar] [CrossRef]
- Tachiquin, R.; Velázquez, R.; Del-Valle-Soto, C.; Gutiérrez, C.A.; Carrasco, M.; De Fazio, R.; Trujillo-León, A.; Visconti, P.; Vidal-Verdú, F. Wearable Urban Mobility Assistive Device for Visually Impaired Pedestrians Using a Smartphone and a Tactile-Foot Interface. Sensors 2021, 21, 5274. [Google Scholar] [CrossRef] [PubMed]
- Mamun, M.A.A.; Yuce, M.R. Sensors and Systems for Wearable Environmental Monitoring Toward IoT-Enabled Applications: A Review. IEEE Sens. J. 2019, 19, 7771–7788. [Google Scholar] [CrossRef]
- Phillips, S.M.; Cadmus-Bertram, L.; Rosenberg, D.; Buman, M.P.; Lynch, B.M. Wearable Technology and Physical Activity in Chronic Disease: Opportunities and Challenges. Am. J. Prev. Med. 2018, 54, 144–150. [Google Scholar] [CrossRef] [PubMed]
- Bouhadiba, B.; Guetarni, I.H.M.; Aissani, N. Occupational Risks Analysis Metallurgy Industry. In Proceedings of the 5th International E-conference on Engineering, Technology and Management—ICETM 2021, Online, 25 April 2021; pp. 4–8. [Google Scholar] [CrossRef]
- Montano, D. Chemical and Biological Work-Related Risks across Occupations in Europe: A Review. J. Occup. Med. Toxicol. 2014, 9, 1–3. [Google Scholar] [CrossRef] [PubMed] [Green Version]
- Gunningham, N. Occupational Health and Safety, Worker Participation and the Mining Industry in a Changing World of Work. Econ. Ind. Democr. 2008, 29, 336–361. [Google Scholar] [CrossRef]
- Mardonova, M.; Choi, Y. Review of Wearable Device Technology and Its Applications to the Mining Industry. Energies 2018, 11, 547. [Google Scholar] [CrossRef] [Green Version]
- Binajjaj, A.; Sheltami, T.; Aliyu, F.; Kaosar, M. Design and Implementation of a Wearable Gas Sensor Network for Oil and Gas Industry Workers. J. Comput. 2018, 13, 547. [Google Scholar] [CrossRef]
- Noorin, M.; Suma, K. IoT Based Wearable Device Using WSN Technology for Miners. In Proceedings of the 2018 3rd IEEE International Conference on Recent Trends in Electronics, Information Communication Technology (RTEICT), Bangalore, India, 18–19 May 2018; IEEE: Bangalore, India, 2018; pp. 992–996. [Google Scholar]
- Boulemtafes, A.; Badache, N. Design of Wearable Health Monitoring Systems: An Overview of Techniques and Technologies. In mHealth Ecosystems and Social Networks in Healthcare; Lazakidou, A.A., Zimeras, S., Iliopoulou, D., Koutsouris, D.-D., Eds.; Annals of Information Systems; Springer International Publishing: Cham, Switzerland, 2016; pp. 79–94. ISBN 978-3-319-23341-3. [Google Scholar]
- Lee, E.; Lee, C.-Y. PPG-Based Smart Wearable Device with Energy-Efficient Computing for Mobile Health-Care Applications. IEEE Sens. J. 2021, 21, 13564–13573. [Google Scholar] [CrossRef]
- Calabrese, B.; Velázquez, R.; Del-Valle-Soto, C.; de Fazio, R.; Giannoccaro, N.I.; Visconti, P. Solar-Powered Deep Learning-Based Recognition System of Daily Used Objects and Human Faces for Assistance of the Visually Impaired. Energies 2020, 13, 6104. [Google Scholar] [CrossRef]
- Haghi, M.; Danyali, S.; Ayasseh, S.; Wang, J.; Aazami, R.; Deserno, T.M. Wearable Devices in Health Monitoring from the Environmental towards Multiple Domains: A Survey. Sensors 2021, 21, 2130. [Google Scholar] [CrossRef] [PubMed]
- Noushin, N. Wearable Devices and Their Implementation in Various Domains. In Wearable Devices: The Big Wave of Innovation; InTechOpen: London, UK, 2019; pp. 113–132. ISBN 978-1-83880-342-1. [Google Scholar]
- Patel, V.; Chesmore, A.; Legner, C.M.; Pandey, S. Trends in Workplace Wearable Technologies and Connected-Worker Solutions for Next-Generation Occupational Safety, Health, and Productivity. Adv. Intell. Syst. 2021, 4, 2100099. [Google Scholar] [CrossRef]
- de Fazio, R.; Cafagna, D.; Marcuccio, G.; Minerba, A.; Visconti, P. A Multi-Source Harvesting System Applied to Sensor-Based Smart Garments for Monitoring Workers’ Bio-Physical Parameters in Harsh Environments. Energies 2020, 13, 2161. [Google Scholar] [CrossRef]
- Saoutieff, E.; Polichetti, T.; Jouanet, L.; Faucon, A.; Vidal, A.; Pereira, A.; Boisseau, S.; Ernst, T.; Miglietta, M.L.; Alfano, B.; et al. A Wearable Low-Power Sensing Platform for Environmental and Health Monitoring: The Convergence Project. Sensors 2021, 21, 1802. [Google Scholar] [CrossRef]
- Haghi, M.; Danyali, S.; Thurow, K.; Warnecke, J.M.; Wang, J.; Deserno, T.M. Hardware Prototype for Wrist-Worn Simultaneous Monitoring of Environmental, Behavioral, and Physiological Parameters. Appl. Sci. 2020, 10, 5470. [Google Scholar] [CrossRef]
- Santos, M.; Araujo, M.; Tello, R.; Nascimento, L.; Komati, K. Smart Clothing for Gases Sensing. In Proceedings of the e IV School of Systems and Networks (SSN 2020), Vitòria, Brazil, 14–15 December 2020; CEUR: Vitòria, Brazil, 2020; Volume 2988, pp. 1–4. [Google Scholar]
- Haghi, M.; Neubert, S.; Geissler, A.; Fleischer, H.; Stoll, N.; Stoll, R.; Thurow, K. A Flexible and Pervasive IoT-Based Healthcare Platform for Physiological and Environmental Parameters Monitoring. IEEE Internet Things J. 2020, 7, 5628–5647. [Google Scholar] [CrossRef]
- Prabhu, P.; Umang; Jayakumar, J.; Kumar, C. Intelligent Wearable Device for Coal Miners. Int. J. Eng. Technol. 2018, 7, 677–680. [Google Scholar] [CrossRef]
- Abro, G.E.M.; Shaikh, S.A.; Soomro, S.; Abid, G.; Kumar, K.; Ahmed, F. Prototyping IOT Based Smart Wearable Jacket Design for Securing the Life of Coal Miners. In Proceedings of the 2018 International Conference on Computing, Electronics Communications Engineering (iCCECE), Southend, UK, 16–17 August 2018; pp. 134–137. [Google Scholar]
- Jethwa, B.; Panchasara, M.; Zanzarukiya, A.; Parekh, R. Realtime Wireless Embedded Electronics for Soldier Security. In Proceedings of the 2020 IEEE International Conference on Electronics, Computing and Communication Technologies (CONECCT), Bangalore, India, 2–4 July 2020; IEEE: Bangalore, India, 2020; pp. 1–6. [Google Scholar]
- Baranova, E.; Spirjakina, D.; Akbaria, S.; Somovb, A. Optimization of Power Consumption for Gas Sensor Nodes: A Survey. Sens. Actuators 2015, 273, 279–289. [Google Scholar] [CrossRef]
- Li, H.; Mu, X.; Wang, Z.; Liu, X.; Guo, M.; Jin, R.; Zeng, X.; Mason, A.J. Wearable Autonomous Microsystem with Electrochemical Gas Sensor Array for Real-Time Health and Safety Monitoring. In Proceedings of the 2012 Annual International Conference of the IEEE Engineering in Medicine and Biology Society, San Diego, CA, USA, 28 August–1 September 2012; IEEE: San Diego, CA, USA, 2012; pp. 503–506. [Google Scholar]
- Gilby, J. Electrochemical Sensors a Modern Success Story for an Old Idea. Sens. Rev. 1994, 14, 30–32. [Google Scholar] [CrossRef]
- Privett, B.J.; Shin, J.H.; Schoenfisch, M.H. Electrochemical Sensors. Anal. Chem. 2008, 80, 4499–4517. [Google Scholar] [CrossRef] [PubMed] [Green Version]
- Winsen Inc. ME2-CO Electrochemical Carbon Monoxide Sensor. Available online: https://www.winsen-sensor.com/sensors/co-sensor/me2-co.html (accessed on 13 December 2021).
- Winsen Inc. ME2-CH2O-16X15 Formaldhyde Sensor. Available online: https://www.tme.eu/it/details/me2-ch2o-16x15/sensori-di-gas/winsen/ (accessed on 13 December 2021).
- Winsen Inc. ME3-H2S Hydrogen Sulfide Sensor. Available online: https://www.winsen-sensor.com/sensors/h2s-sensor/me3-h2s.html (accessed on 13 December 2021).
- Winen Inc. Datasheet of ME2-O2 Oxygen Sensor. Available online: https://www.tme.eu/it/details/me2-o2-20mm/sensori-di-gas/winsen/ (accessed on 13 December 2021).
- Maxim Integrated Inc. Datasheet of MAX30102 High-Sensitivity Pulse Oximeter and Heart-Rate Sensor for Wearable Health|Maxim Integrated. Available online: https://www.maximintegrated.com/en/products/interface/sensor-interface/MAX30102.html (accessed on 6 December 2021).
- NXP Semiconductor Datasheet of MMA8452Q. Available online: https://www.nxp.com/part/MMA8452Q#/ (accessed on 6 December 2021).
- Texas Instruments LM75A Data Sheet, Product Information and Support|TI.Com. Available online: https://www.ti.com/product/LM75A (accessed on 2 December 2021).
- Zeng, X.; Peng, R.; Fan, Z.; Lin, Y. Self-Powered and Wearable Biosensors for Healthcare. Mater. Today Energy 2022, 23, 100900. [Google Scholar] [CrossRef]
- Yin, L.; Nam Kim, K.; Trifonov, A.; Podhajny, T.; Wang, J. Designing Wearable Microgrids: Towards Autonomous Sustainable on-Body Energy Management. Energy Environ. Sci. 2022, 15, 82–101. [Google Scholar] [CrossRef]
- Proto, A.; Bibbo, D.; Cerny, M.; Vala, D.; Kasik, V.; Peter, L.; Conforto, S.; Schmid, M.; Penhaker, M. Thermal Energy Harvesting on the Bodily Surfaces of Arms and Legs through a Wearable Thermo-Electric Generator. Sensors 2018, 18, 1927. [Google Scholar] [CrossRef] [PubMed] [Green Version]
- De Fazio, R.; Cafagna, D.; Marcuccio, G.; Visconti, P. Limitations and Characterization of Energy Storage Devices for Harvesting Applications. Energies 2020, 13, 783. [Google Scholar] [CrossRef] [Green Version]
- Kitronik Datasheet: Electro-Fashion Conductive Thread. Available online: https://resources.kitronik.co.uk/pdf/2722_2724_2727_electro-fashion_conductive_thread_datasheet.pdf (accessed on 12 December 2021).
- Makerfabs MAX30102 Pulse Oximeter & Heart-Rate Module Breakout Board. Available online: http://www.makerfabs.com/max30102-pulse-oximeter-heart-rate-module.html (accessed on 2 December 2021).
- Zoodmall LM75A IIC I2C High Accuracy Digital Temperature Sensor Module. Available online: https://www.zoodmall.kz/en/product/1015237/lm75a-iic-i2c-high-accuracy-digital-temperature-sensor-module-for-arduino/ (accessed on 2 December 2021).
- Elecrow Triple Axis Accelerometer—MMA8452Q Breakout Board. Available online: https://www.elecrow.com/triple-axis-accelerometer-mma8452q-p-599.html (accessed on 2 December 2021).
- Sangeeta, B.; Laxmi, S. A Real Time Analysis of PPG Signal for Measurement of SpO2 and Pulse Rate. Int. J. Comput. Appl. 2011, 36, 45–50. [Google Scholar] [CrossRef]
- Abay, T.Y.; Kyriacou, P.A. Photoplethysmography for Blood Volumes and Oxygenation Changes during Intermittent Vascular Occlusions. J. Clin. Monit. Comput. 2018, 32, 447–455. [Google Scholar] [CrossRef]
- Padmini, S.; Shafeulwara, M.D.; Sharmini, K.S.; Mridula, V.; Kar, I.; Raj, K. Development of Pulse Oximeter for Heart Rate Monitoring. AIP Conf. Proc. 2019, 2117, 020009. [Google Scholar] [CrossRef]
- Baura, G. Chapter 11—Pulse Oximeters. In Medical Device Technologies, 2nd ed.; Baura, G., Ed.; Academic Press: Cambridge, MA, USA, 2021; pp. 281–303. ISBN 978-0-12-811984-6. [Google Scholar]
- Özdemir, A.T. An Analysis on Sensor Locations of the Human Body for Wearable Fall Detection Devices: Principles and Practice. Sensors 2016, 16, 1161. [Google Scholar] [CrossRef] [PubMed]























| Gas Species | Exposure Limit | Advisory Body |
|---|---|---|
| Carbon Monoxide (CO) |
| WHO 1 |
| Hydrogen sulfide (H2S) |
| SCOEL 2 |
| Formaldehyde (CH2O) |
| SCOEL 2 |
| Oxygen (O2) |
| - |
| Scenario 1 | Scenario 2 | Scenario 3 | Scenario 4 | Scenario 5 | |
|---|---|---|---|---|---|
| Illuminance (lux) | 27918 a | 29322 a | 530 a | 530 b | 530 b |
| ΔT (°C) c | 10.4 | 11.8 | 12 | 12.7 | 11.4 |
| Action | steady | walking d | walking | walking | pushups e |
| Parameters | ME2-CO | ME2-CH2O | ME2-O2 | ME3-H2S |
|---|---|---|---|---|
| Sensitivity | 0.025 µA/ppm | 0.55 µA/ppm | 0.25 mA/Vol | 0.85 µA/ppm |
| τR [s] | 18 | 22 | 12 | 18 |
| τF [s] | 19 | 27 | 14 | 24 |
| Test | Carbon Monoxide CO (ppm) | Formaldehyde CH2O (ppm) | Hydrogen Sulfide H2S (ppm) | Oxygen O2s (%Vol) | ||||
|---|---|---|---|---|---|---|---|---|
| Garment | Reference | Garment | Reference | Garment | Reference | Garment | Reference | |
| 1 | 1.9 | 2.1 | 0 | 0 | 0.9 | 1.0 | 21.1 | 20.9 |
| 2 | 1.8 | 1.7 | 0 | 0 | 1.9 | 2.0 | 21.2 | 21.0 |
| 3 | 2.7 | 2.6 | 0 | 0 | 0.5 | 0.5 | 21.2 | 21.3 |
| 4 | 3.0 | 3.2 | 0 | 0 | 1.6 | 1.7 | 21.3 | 21.8 |
| 5 | 3.2 | 3.1 | 0 | 0 | 1.7 | 1.8 | 21.1 | 21.2 |
| HR MAX30102 (BPM) | HR Medel Check (BPM) | SpO2 MAX30102 (%) | SpO2 CocoBear (%) | BT MAX30102 (°C) | BT HT-820d (°C) | AT LM75A (°C) | AT DM120 (°C) | ΔHR (BPM) | ΔSpO2 (%) | ΔBT (°C) | ΔAT (°C) |
|---|---|---|---|---|---|---|---|---|---|---|---|
| 60 | 65 | 98 | 97 | 35.44 | 35.60 | 22.1 | 23.2 | 5 | 1 | 0.16 | 1.1 |
| 66 | 67 | 97 | 97 | 35.44 | 35.63 | 24.2 | 23.9 | 1 | 0 | 0.19 | −0.3 |
| 75 | 73 | 95 | 96 | 35.38 | 35.35 | 24.7 | 24.1 | −2 | 1 | −0.03 | −0.6 |
| 75 | 75 | 96 | 95 | 35.00 | 35.24 | 24.3 | 23.6 | 0 | −1 | 0.24 | −0.7 |
| 75 | 78 | 97 | 96 | 35.63 | 35.63 | 24.5 | 23.8 | 3 | −1 | 0 | −0.7 |
| 75 | 74 | 98 | 98 | 35.50 | 35.59 | 23.4 | 22.1 | −1 | 0 | 0.09 | −1.3 |
| 75 | 77 | 98 | 97 | 35.25 | 34.89 | 25.1 | 23.8 | 2 | −1 | −0.36 | −1.3 |
| 75 | 79 | 98 | 98 | 35.50 | 35.33 | 25.2 | 24.4 | 4 | 0 | −0.17 | −0.8 |
| 75 | 75 | 98 | 98 | 35.38 | 35.81 | 24.9 | 23.9 | 0 | 0 | 0.43 | −1 |
| 80 | 82 | 97 | 97 | 35.25 | 35.72 | 25.2 | 24.1 | 2 | 0 | 0.47 | −1.1 |
| 102 | 100 | 99 | 99 | 35.35 | 34.35 | 24.8 | 24.1 | −2 | 0 | −1 | −0.7 |
| 118 | 115 | 100 | 99 | 35.00 | 35.20 | 25.3 | 24.2 | −3 | −1 | 0.2 | −1.1 |
| 135 | 135 | 99 | 99 | 35.50 | 25.6 | 24.7 | 3 | 0 | 0 | −0.9 |
| Work | # of Biophysical/Behavioral Parameters | # of Environmental Parameters | Availability of Harvesting Section | Invasiveness |
|---|---|---|---|---|
| [15] | 0 | 3 (AT a, CO, CH4) | No | Medium |
| [16] | 1 (collision) | 3 (AT, RH b, CH4) | No | Medium |
| [26] | 1 (HR) | 2 (LPG and CO) | No | Low |
| [24] | 1 (Activity level) | 5 (AT, RH, NO2, CO2, NH3) | No | Low |
| [25] | 4 (BT c, HR, Activity level) | 9 (UV, sound level, AT, RH, P d, UV e, O2, CO, O3) | No | Low |
| [30] | 4 (HR, SpO2, Activity Level) | 5 (AT, P, Altitude, Smoke, CO2) | No | Medium |
Publisher’s Note: MDPI stays neutral with regard to jurisdictional claims in published maps and institutional affiliations. |
© 2022 by the authors. Licensee MDPI, Basel, Switzerland. This article is an open access article distributed under the terms and conditions of the Creative Commons Attribution (CC BY) license (https://creativecommons.org/licenses/by/4.0/).
Share and Cite
De Fazio, R.; Al-Hinnawi, A.-R.; De Vittorio, M.; Visconti, P. An Energy-Autonomous Smart Shirt Employing Wearable Sensors for Users’ Safety and Protection in Hazardous Workplaces. Appl. Sci. 2022, 12, 2926. https://doi.org/10.3390/app12062926
De Fazio R, Al-Hinnawi A-R, De Vittorio M, Visconti P. An Energy-Autonomous Smart Shirt Employing Wearable Sensors for Users’ Safety and Protection in Hazardous Workplaces. Applied Sciences. 2022; 12(6):2926. https://doi.org/10.3390/app12062926
Chicago/Turabian StyleDe Fazio, Roberto, Abdel-Razzak Al-Hinnawi, Massimo De Vittorio, and Paolo Visconti. 2022. "An Energy-Autonomous Smart Shirt Employing Wearable Sensors for Users’ Safety and Protection in Hazardous Workplaces" Applied Sciences 12, no. 6: 2926. https://doi.org/10.3390/app12062926
APA StyleDe Fazio, R., Al-Hinnawi, A.-R., De Vittorio, M., & Visconti, P. (2022). An Energy-Autonomous Smart Shirt Employing Wearable Sensors for Users’ Safety and Protection in Hazardous Workplaces. Applied Sciences, 12(6), 2926. https://doi.org/10.3390/app12062926

