Artificial Intelligence-Based Methods for Business Processes: A Systematic Literature Review
Abstract
1. Introduction
2. Background
2.1. Related Work
2.2. Business Processes and Business Processes Management
2.3. Aligning Information Technology with Business
2.4. Method vs. Model
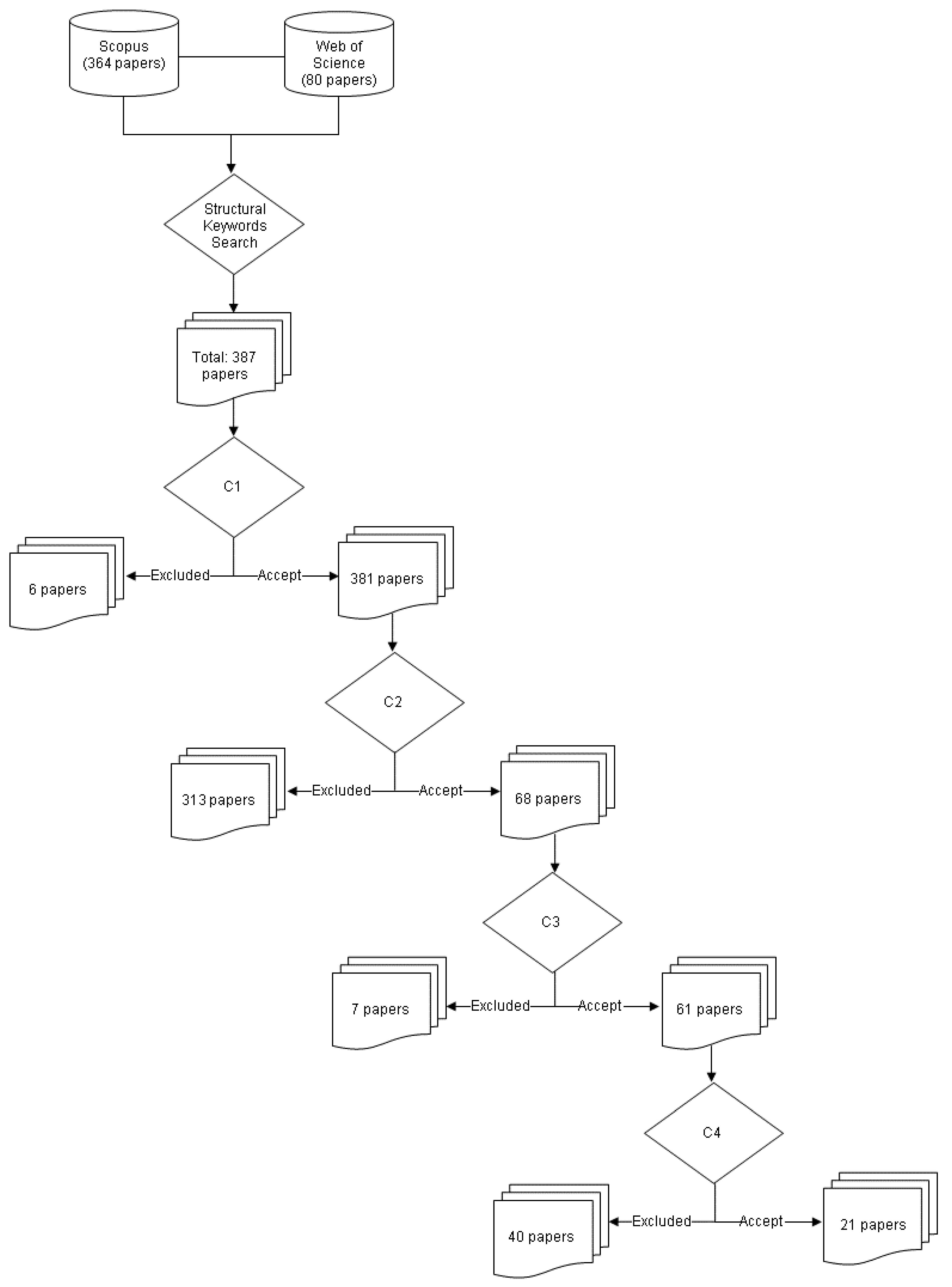
3. Methodology
- Method: a suitable study should, as one of its main outputs, have a method, its creation, or analysis.
- Artificial intelligence: a relevant study must include some level of automation and less human action, which could be identified as computational or artificial intelligence technique.
- Business process: an adequate study needs to focus on the processes in a business context.
4. Results and Analysis
4.1. Profile of Papers
4.2. AI-Based Methods—Categories
4.2.1. Discovery Methods
4.2.2. Conformance Methods
4.2.3. Security Methods
4.2.4. Support Methods
4.2.5. Decision Support Methods
4.2.6. Process Enhancement Methods
5. Discussion
6. Conclusions
6.1. Practical Implications
6.2. Limitations
6.3. Direction for Future Research
Author Contributions
Funding
Institutional Review Board Statement
Informed Consent Statement
Data Availability Statement
Conflicts of Interest
References
- Weske, M. Business Process Management Architectures; Springer: Berlin/Heidelberg, Germany, 2007. [Google Scholar]
- Aalst, W. Business process management: A comprehensive survey. ISRN Softw. Eng. 2013, 2013, 507984. [Google Scholar] [CrossRef]
- Iafrate, F. Artificial Intelligence and Big Data: The Birth of a New Intelligence; John Wiley & Sons: Hoboken, NJ, USA, 2018. [Google Scholar]
- Mohri, M.; Rostamizadeh, A.; Talwalkar, A. Foundations of Machine Learning; MIT Press: Cambridge, MA, USA, 2018. [Google Scholar]
- Buchanan, B.G. A (very) brief history of artificial intelligence. Ai Mag. 2005, 26, 53. [Google Scholar]
- Hazem, A.; Janice, G. Swarm Intelligence: Concepts, Models and Applications; School of Computing, Queens University Technical Report; Queens University: Kingston, ON, Canada, 2012. [Google Scholar]
- Gröner, G.; Bošković, M.; Parreiras, F.S.; Gašević, D. Modeling and validation of business process families. Inf. Syst. 2013, 38, 709–726. [Google Scholar] [CrossRef]
- Yu, E.S.; Mylopoulos, J.; Lespérance, Y. Al models for business process reengineering. IEEE Expert 1996, 11, 16–23. [Google Scholar] [CrossRef][Green Version]
- Diorio, S. “Realizing the Growth Potential of AI”: Forbes. Available online: https://www.forbes.com/sites/forbesinsights/2020/05/08/realizing-the-growth-potential-of-ai/?sh=567d044433f3 (accessed on 8 May 2020).
- dos Santos Garcia, C.; Meincheim, A.; Junior, E.R.F.; Dallagassa, M.R.; Sato, D.M.V.; Carvalho, D.R.; Santos, E.A.P.; Scalabrin, E.E. Process mining techniques and applications–A systematic mapping study. Expert Syst. Appl. 2019, 133, 260–295. [Google Scholar] [CrossRef]
- Maita, A.R.C.; Martins, L.C.; Lopez Paz, C.R.; Rafferty, L.; Hung, P.C.; Peres, S.M.; Fantinato, M. A systematic mapping study of process mining. Enterp. Inf. Syst. 2018, 12, 505–549. [Google Scholar] [CrossRef]
- Taymouri, F.; La Rosa, M.; Dumas, M.; Maggi, F.M. Business process variant analysis: Survey and classification. Knowl.-Based Syst. 2021, 211, 106557. [Google Scholar] [CrossRef]
- Pourshahid, A.; Amyot, D.; Shamsaei, A.; Mussbacher, G.; Weiss, M. A Systematic Review and Assessment of Aspect-Oriented Methods Applied to Business Process Adaptation; Uiversity of Ottawa: Ottawa, ON, Canada, 2012. [Google Scholar]
- Rojas, E.; Munoz-Gama, J.; Sepúlveda, M.; Capurro, D. Process mining in healthcare: A literature review. J. Biomed. Inform. 2016, 61, 224–236. [Google Scholar] [CrossRef]
- Neu, D.A.; Lahann, J.; Fettke, P. A systematic literature review on state-of-the-art deep learning methods for process prediction. Artif. Intell. Rev. 2021, 55, 801–827. [Google Scholar] [CrossRef]
- Harmon, P.; Trends, B.P. Business Process Change: A Guide for Business Managers and BPM and Six Sigma Professionals; Elsevier: Amsterdam, The Netherlands, 2010. [Google Scholar]
- Ibanez, M.J.; Alvarez, P.; Ezpeleta, J. Flow and data compatibility for the correct interaction between web processes. In Proceedings of the 2008 International Conference on Computational Intelligence for Modelling Control & Automation, Vienna, Austria, 10–12 December 2008; pp. 715–721. [Google Scholar]
- Schonenberg, H.; Mans, R.; Russell, N.; Mulyar, N.; van der Aalst, W. Process flexibility: A survey of contemporary approaches. In Advances in Enterprise Engineering I; Springer: Berlin/Heidelberg, Germany, 2008; pp. 16–30. [Google Scholar]
- Ter Hofstede, A.H.; Van der Aalst, W.M.; Adams, M.; Russell, N. Modern Business Process Automation: YAWL and Its Support Environment; Springer Science & Business Media: Berlin/Heidelberg, Germany, 2009. [Google Scholar]
- Houy, C.; Fettke, P.; Loos, P. Empirical research in business process management–analysis of an emerging field of research. Bus. Process Manag. J. 2010, 16, 619–661. [Google Scholar] [CrossRef]
- Van Der Aalst, W.M. Business process management as the “Killer App” for Petri nets. Softw. Syst. Model. 2015, 14, 685–691. [Google Scholar] [CrossRef]
- Van Der Aalst, W.; Van Hee, K.M.; van Hee, K. Workflow Management: Models, Methods, and Systems; MIT Press: Cambridge, MA, USA, 2004. [Google Scholar]
- Davenport, T.H.; Prusak, L. Working Knowledge: How Organizations Manage What They Know; Harvard Business Press: Boston, MA, USA, 1998. [Google Scholar]
- March, S.T.; Smith, G.F. Design and natural science research on information technology. Decis. Support Syst. 1995, 15, 251–266. [Google Scholar] [CrossRef]
- Offermann, P.; Blom, S.; Schönherr, M.; Bub, U. Artifact types in information systems design science–A literature review. In Proceedings of the International Conference on Design Science Research in Information Systems, St. Gallen, Switzerland, 4–5 June 2010; Springer: Berlin/Heidelberg, Germany, 2010; pp. 77–92. [Google Scholar]
- Winter, R.; Gericke, A.; Bucher, T. Method Versus Model–Two Sides of the Same Coin? In Advances in Enterprise Engineering III; Springer: Berlin/Heidelberg, Germany, 2009; pp. 1–15. [Google Scholar]
- Encyclopedia Britannica. Merriam-Webster. Available online: https://www.merriam-webster.com (accessed on 3 July 2021).
- Mulrow, C.D. Systematic reviews: Rationale for systematic reviews. BMJ 1994, 309, 597–599. [Google Scholar] [CrossRef]
- Corallo, A.; Lazoi, M.; Striani, F. Process mining and industrial applications: A systematic literature review. Knowl. Process Manag. 2020, 27, 225–233. [Google Scholar] [CrossRef]
- Tranfield, D.; Denyer, D.; Smart, P. Towards a methodology for developing evidence-informed management knowledge by means of systematic review. Br. J. Manag. 2003, 14, 207–222. [Google Scholar] [CrossRef]
- De Ramon Fernandez, A.; Ruiz Fernandez, D.; Sabuco Garcia, Y. Business Process Management for optimizing clinical processes: A systematic literature review. Health Inform. J. 2020, 26, 1305–1320. [Google Scholar] [CrossRef] [PubMed]
- Paperpile. The Top List of Academic Research Databases. 2019. Available online: https://paperpile.com/g/academic-research-databases/ (accessed on 6 July 2021).
- Lima, L.; Teixeira, J.G. The SDCS method: A new service design method for companies undergoing a servitization process. In Proceedings of the International Conference on Exploring Services Science, Porto, Portugal, 5–7 February 2020; Springer: Berlin/Heidelberg, Germany, 2020; pp. 245–258. [Google Scholar]
- Van Der Aalst, W.; Adriansyah, A.; De Medeiros, A.K.A.; Arcieri, F.; Baier, T.; Blickle, T.; Bose, J.C.; Van Den Brand, P.; Brandtjen, R.; Buijs, J.; et al. Process mining manifesto. In Proceedings of the International Conference on Business Process Management, Clermont-Ferrand, France, 30 August–2 September 2011; Springer: Berlin/Heidelberg, Germany, 2011; pp. 169–194. [Google Scholar]
- Wiśniewski, P.; Ligęza, A. Constraint-based identification of complex gateway structures in business process models. In Proceedings of the International Conference on Artificial Intelligence and Soft Computing, Zakopane, Poland, 3–7 June 2018; Springer: Berlin/Heidelberg, Germany, 2018; pp. 788–798. [Google Scholar]
- Chinces, D.; Salomie, I. Process discovery using ant colony optimization. In Proceedings of the 2013 19th International Conference on Control Systems and Computer Science, Bucharest, Romania, 29–31 May 2013; pp. 448–454. [Google Scholar]
- Mukhi, N.K. Monitoring Unmanaged Business Processes. In Proceedings of the OTM Confederated International Conferences “On the Move to Meaningful Internet Systems”, Crete, Greece, 25–29 October 2010; Springer: Berlin/Heidelberg, Germany, 2010; pp. 44–59. [Google Scholar]
- Pelayo, D.R.; Ramírez, R.A.T. Business Process Mining by Means of Statistical Languages Model. In Proceedings of the 2008 Seventh Mexican International Conference on Artificial Intelligence, Atizapan de Zaragoza, Mexico, 27–31 October 2008; pp. 404–407. [Google Scholar]
- Pettai, M.; Laud, P. Combining differential privacy and mutual information for analyzing leakages in workflows. In Proceedings of the International Conference on Principles of Security and Trust, Uppsala, Sweden, 22–29 April 2017; Springer: Berlin/Heidelberg, Germany, 2017; pp. 298–319. [Google Scholar]
- Huang, Y.; Zhong, L.; Chen, Y. Filtering Infrequent Behavior in Business Process Discovery by Using the Minimum Expectation. Int. J. Cogn. Inform. Nat. Intell. (IJCINI) 2020, 14, 1–15. [Google Scholar] [CrossRef]
- Rosemann, M.; Van der Aalst, W.M. A configurable reference modelling language. Inf. Syst. 2007, 32, 1–23. [Google Scholar] [CrossRef]
- Ordoñez, H.; Torres-Jimenez, J.; Ordoñez, A.; Cobos, C. Clustering business process models based on multimodal search and covering arrays. In Proceedings of the Mexican International Conference on Artificial Intelligence, Cancún, Mexico, 23–29 October 2016; Springer: Berlin/Heidelberg, Germany, 2016; pp. 317–328. [Google Scholar]
- Jiménez-Ramırez, A.; Weber, B.; Barba, I.; Del Valle, C. Automatic Generation of Questionnaires for Managing Configurable BP Models. Analyst 2014, 3, 3. [Google Scholar]
- Bobek, S.; Baran, M.; Kluza, K.; Nalepa, G.J. Application of Bayesian Networks to Recommendations in Business Process Modeling; CEUR: Aachen, Germany, 2013; pp. 41–50. Available online: http://ceur-ws.org/Vol-1101/paper5.pdf (accessed on 6 July 2021).
- Borgianni, Y.; Cascini, G.; Rotini, F. Business process reengineering driven by customer value: A support for undertaking decisions under uncertainty conditions. Comput. Ind. 2015, 68, 132–147. [Google Scholar] [CrossRef]
- Griesberger, P. Developing the Evaluation of a Pattern-Based Approach for Business Process Improvement. In Proceedings of the International Conference on Design Science Research in Information Systems, Miami, FL, USA, 22–24 May 2014; Springer: Berlin/Heidelberg, Germany, 2014; pp. 225–240. [Google Scholar]
- Horita, H.; Hirayama, H.; Hayase, T.; Tahara, Y.; Ohsuga, A. A Method for Goal Model Repair Based on Process Mining. In Proceedings of the 2019 20th IEEE/ACIS International Conference on Software Engineering, Artificial Intelligence, Networking and Parallel/Distributed Computing (SNPD), Toyama, Japan, 8–11 July 2019; pp. 121–126. [Google Scholar]
- Takeuchi, H.; Yamamoto, S. Business analysis method for constructing business–AI alignment model. Procedia Comput. Sci. 2020, 176, 1312–1321. [Google Scholar] [CrossRef]
- Fotoglou, C.; Tsakalidis, G.; Vergidis, K.; Chatzigeorgiou, A. Complexity Clustering of BPMN Models: Initial Experiments with the K-means Algorithm. In Proceedings of the International Conference on Decision Support System Technology, Zaragoza, Spain, 27–29 May 2020; Springer: Berlin/Heidelberg, Germany, 2020; pp. 57–69. [Google Scholar]
- Pop, C.B.; Chifu, V.R.; Salomie, I.; Kovacs, T.; Niculici, A.N.; Suia, D.S. Business process optimization using bio-inspired methods—Ants or bees intelligence? In Proceedings of the 2012 IEEE 8th International Conference on Intelligent Computer Communication and Processing, Cluj-Napoca, Romania, 30 August–1 September 2012; pp. 65–71. [Google Scholar]
- Saitoh, Y.; Uchiumi, T.; Watanabe, Y. A Resource Trend Analysis from a Business Perspective Based on a Component Decomposition Approach. In Proceedings of the International Conference on Cloud Computing, Beijing, China, 18–24 October 2020; Springer: Berlin/Heidelberg, Germany, 2020; pp. 31–48. [Google Scholar]
- Witteborg, H.; Charfi, A.; Wei, W.; Holmes, T. Method and System for In-Place Modeling of Business Process Extensions as First-Class Entities. In Proceedings of the International Conference on Service-Oriented Computing, Shanghai, China, 12–15 November 2012; Springer: Berlin/Heidelberg, Germany, 2012; pp. 456–459. [Google Scholar]
- Moghaddam, S.M.; Shabgahi, G.L.; Moghaddam, M.M.; Nasiri, R. A Proposal for Using Parallel Flows with the Aid of DSS in ERP Projects. In Proceedings of the 2009 Second International Conference on Computer and Electrical Engineering, Dubai, United Arab Emirates, 28–30 December 2009; Institute of Electrical and Electronics Engineers (IEEE): Piscataway, NJ, USA, 2009; Volume 2, pp. 11–14. [Google Scholar]
- Huang, Y.; You, I. Business Process Merging Based on Topic Cluster and Process Structure Matching. In Proceedings of the International Symposium on Computational Intelligence and Intelligent Systems, Guangzhou, China, 21–22 November 2015; Springer: Berlin/Heidelberg, Germany, 2015; pp. 424–434. [Google Scholar]
- Folino, F.; Guarascio, M.; Pontieri, L. Context-aware predictions on business processes: An ensemble-based solution. In Proceedings of the International Workshop on New Frontiers in Mining Complex Patterns, Bristol, UK, 24–28 September 2012; Springer: Berlin/Heidelberg, Germany, 2012; pp. 215–229. [Google Scholar]
- Firouzian, I.; Zahedi, M.; Hassanpour, H. Investigation of the Effect of Concept Drift on Data-Aware Remaining Time Prediction of Business Processes. Int. J. Nonlinear Anal. Appl. 2019, 10, 153–166. [Google Scholar]
- LeCun, Y.; Bengio, Y.; Hinton, G. Deep learning. Nature 2015, 521, 436–444. [Google Scholar] [CrossRef] [PubMed]
- Tay, Y.; Dehghani, M.; Bahri, D.; Metzler, D. Efficient transformers: A survey. arXiv 2020, arXiv:2009.06732. [Google Scholar]
- Settles, B. Active Learning Literature Survey; University of Wisconsin: Madison, WI, USA, 2010; Volume 52. [Google Scholar]
- Raina, R.; Battle, A.; Lee, H.; Packer, B.; Ng, A.Y. Self-taught learning: Transfer learning from unlabeled data. In Proceedings of the 24th International Conference on Machine Learning, Corvalis, OR, USA, 20–24 June 2007; Association for Computing Machinery: New York, NY, USA, 2007; pp. 759–766. [Google Scholar]










| Exclusion Criterion | Justification |
|---|---|
| C1: articles written in a language other than English | English is regarded as a standard language in the scientific community, and publications with high impacts and global reach use it as the standard language. As a result, research that was not written in English was excluded. |
| C2: titles and abstracts outside the scope of this research: AI methods used to optimize business processes | Outside the scope were: (i) articles that did not create or research a method. (ii) Articles that did not develop the method for a business process. |
| C3: articles not fully available | The study excluded papers that only had abstracts available throughout the data-gathering period. |
| C4: articles outside the scope of this research: AI methods used to optimize business processes | Outside the scope were: (i) articles that only mentioned a method’s use in creating a model without delving into it. (ii) Papers that developed the method only conceptually/theoretically, without AI or computational techniques. (iii) Articles that described methods used to improve system architecture performance or computational methods rather than a business process. |
| Year | Paper | Authors | Country | Keywords | Publisher Type | Subject Publisher Area |
|---|---|---|---|---|---|---|
| 2008 | Business process mining by means of statistical languages model. | Pelayo, D.R., Trejo Ramírez, R.A. | Mexico | - | Event | Computer Science |
| 2009 | A proposal for using parallel flows with the aid of DSS in ERP projects | Moghaddam, S.M., Shabgahi, G.L., Moghaddam, M.M., Nasiri, R. | Iran | Decision Support System; Enterprise Resource Planning; Parallel Flows | Event | Computer Science/Engineering |
| 2010 | Monitoring unmanaged business processes | Mukhi, N.K. | United States | Unmanaged processes, process compliance, probabilistic data | Event | Computer Science/Mathematics |
| 2012 | Business process optimization using bio-inspired methods—Ants or bees intelligence | Pop, C. B., Chifu, V. R., Salomie, I., Kovacs, T., Niculici, A. N., Suia, D. S. | Romania | Business process optimization, Ant Colony Optimization, Bee Colony Optimization, Resource Allocation | Event | Computer Science |
| 2013 | Application of Bayesian Networks to Recommendations in Business Process Modeling | Bobek, S., Baran, M., Kluza, K., Nalepa, G.J. | Poland | - | Event | Computer Science |
| 2013 | Context-Aware Predictions on Business Processes: An Ensemble-Based Solution | Folino, F., Guarascio, M., Pontieri, L. | Italy | Process Mining, Clustering, Prediction, Ensemble Learning | Event | Computer Science/Mathematics |
| 2013 | Method and system for in-place modeling of business process extensions as first-class entities | Witteborg, H., Charfi, A., Wei, W., Holmes, T. | Germany | Process Extensions, Extensibility, Business Process Modeling, Model Driven | Event | Computer Science/Mathematics |
| 2013 | Process discovery using ant colony optimization | Chinces, D., Salomie, I. | Romania | Business Process Mining, Business Process Discovery, Ant Colony Optimization, Artificial Ant, Event Logs, BPMN, Genetic Miner | Event | Computer Science/Engineering |
| 2014 | Automatic generation of questionnaires for managing configurable BP models | Jiménez-Ramírez, A., Weber, B., Barba, I., Del Valle, C. | Spain | Configurable Business Process Models, Classification Trees, Questionnaires | Event | Computer Science |
| 2014 | Developing the Evaluation of a Pattern-Based Approach for Business Process Improvement | Griesberger, P. | Germany | Business Process Improvement, Patterns, Evaluation | Event | Computer Science/Mathematics |
| 2015 | Business process reengineering driven by customer value: A support for undertaking decisions under uncertainty conditions | Borgianni, Y., Cascini, G., Rotini, F. | Italy | Decision Support Systems, Business Process Reengineering, Process Value Analysis, Monte Carlo simulation, Customer Perceived Satisfaction | Journal | Computer Science/Engineering |
| 2016 | Business process merging based on topic cluster and process structure matching | Huang, Y., You, I. | China | Correlated Topic Model, Topic distillation, Business process merge, gSpan, Process Sub-Graph | Journal | Computer Science/Mathematics |
| 2016 | Clustering Business Process Models Based on Multimodal Search and Covering Arrays | Ordoñez, H., Torres-Jimenez, J., Ordoñez, A., & Cobos, C. | Colombia | Clustering, Business Process Models, Multimodal Search, Covering Arrays | Event | Computer Science/Mathematics |
| 2017 | Combining Differential Privacy and Mutual Information for Analyzing Leakages in Workflows | Pettai, M., Laud, P. | Estonia | - | Event | Computer Science/Mathematics |
| 2018 | Constraint-based identification of complex gateway structures in business process models | Wiśniewski, P., Ligęza, A | Poland | Business process management, Graph theory, Decision support, Structure identification | Event | Computer Science/Mathematics |
| 2019 | A Method for Goal Model Repair Based on Process Mining | Horita, H., Hirayama, H., Hayase, T., Tahara, Y., Ohsuga, A. | Japan | Requirements Engineering, Business Process Management, Goal Modeling, Process Mining | Event | Computer Science/Decision Sciences |
| 2019 | Investigation of the effect of concept drift on data-aware remaining time prediction of business processes | Firouzian, I., Zahedi, M., Hassanpour, H. | Iran | Business Process, Process Mining, Remaining Time Prediction, Concept Drift | Journal | Mathematics |
| 2020 | A Resource Trend Analysis from a Business Perspective Based on a Component Decomposition Approach | Saitoh, Y., Uchiumi, T., Watanabe, Y. | Japan | Non-Negative Matrix Factorization, Capacity Provisioning, Resource Management, IT Operations Management, Business Semantics | Event | Computer Science/Business Perspective |
| 2020 | Business analysis method for constructing business-AI alignment model | Takeuchi, H., Yamamoto, S. | Japan | Artificial Intelligence, Business–IT Alignment, Enterprise Architecture, Business Process Analysis | Journal | Computer Science |
| 2020 | Complexity Clustering of BPMN Models: Initial Experiments with the K-means Algorithm | Fotoglou, C., Tsakalidis, G., Vergidis, K., Chatzigeorgiou, A. | Greece | Business Intelligence, Business Process Complexity, Data Mining, Cluster Analysis, Multi-criteria Decision Making, BPMN · K-Means | Event | Decision Sciences/Business, Management and Accounting/Computer Science/Mathematics/ Engineering |
| 2020 | Filtering infrequent behavior in business process discovery by using the minimum expectation | Huang, Y., Zhong, L., Chen, Y. | China | Business Process, Infrequent Events, Minimum Expectation, Process Mining | Journal | Computer Science |
Publisher’s Note: MDPI stays neutral with regard to jurisdictional claims in published maps and institutional affiliations. |
© 2022 by the authors. Licensee MDPI, Basel, Switzerland. This article is an open access article distributed under the terms and conditions of the Creative Commons Attribution (CC BY) license (https://creativecommons.org/licenses/by/4.0/).
Share and Cite
Gomes, P.; Verçosa, L.; Melo, F.; Silva, V.; Filho, C.B.; Bezerra, B. Artificial Intelligence-Based Methods for Business Processes: A Systematic Literature Review. Appl. Sci. 2022, 12, 2314. https://doi.org/10.3390/app12052314
Gomes P, Verçosa L, Melo F, Silva V, Filho CB, Bezerra B. Artificial Intelligence-Based Methods for Business Processes: A Systematic Literature Review. Applied Sciences. 2022; 12(5):2314. https://doi.org/10.3390/app12052314
Chicago/Turabian StyleGomes, Poliana, Luiz Verçosa, Fagner Melo, Vinícius Silva, Carmelo Bastos Filho, and Byron Bezerra. 2022. "Artificial Intelligence-Based Methods for Business Processes: A Systematic Literature Review" Applied Sciences 12, no. 5: 2314. https://doi.org/10.3390/app12052314
APA StyleGomes, P., Verçosa, L., Melo, F., Silva, V., Filho, C. B., & Bezerra, B. (2022). Artificial Intelligence-Based Methods for Business Processes: A Systematic Literature Review. Applied Sciences, 12(5), 2314. https://doi.org/10.3390/app12052314

