Reducing the Complexity of Musculoskeletal Models Using Gaussian Process Emulators
Abstract
1. Introduction
2. Materials and Methods
2.1. Mechanistic Modelling
2.1.1. Input Data and Baseline Musculoskeletal Models
- Scaled-generic model (SGM). Marker-based scaling of a literature model (Gait2392, [1]) allowed to obtain a scaled generic model of the participant’s limb. Scaling was performed according to best practice recommendation [33] using a static standing trial and the OpenSim Scaling Tool [34]. Muscle Fmax was linearly scaled [34] from Gait2392 default values based on participant’s body mass.
- Subject-specific model (SSM). MRI segmentation enabled the generation of a subject-specific model with personalised bone geometries and segment inertia [7] and joint axes determined via morphological fitting to the articular surface of the segmented bone geometries. The same set of muscles included in SGM was included in SSM but their origin, insertion and via points were personalised based on the MRI. In SSM, muscle length parameters were linearly scaled from Gait2392 values in order to maintain their ratio to musculotendon length. Fmax of 29 lower-limb muscles was personalised using MRI-segmented muscle volume available from the online free repository associated with a study by Montefiori and colleagues [23], comprising of eleven older women (including the participant used in this study) enrolled as part of the above-mentioned Multisim project [35]. Fmax of the remaining 14 muscles (not available in the above-mentioned repository as deemed as not-repeatably measurable) were linearly scaled from Gait2392 values based on body mass of the participant.
2.1.2. Virtual Population
2.1.3. Dynamic Simulations and Data Analysis
2.2. Statistical Modelling: Gaussian Process Emulator
2.3. Model Reduction
2.3.1. Sobol’s Sensitivity Analysis
2.3.2. Muscle Ranking
3. Results
3.1. Mechanistic Simulations
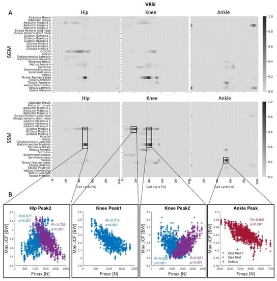
3.2. Sobol’s Sensitivity Analysis
3.3. Model Reduction
4. Discussion
Author Contributions
Funding
Institutional Review Board Statement
Informed Consent Statement
Data Availability Statement
Acknowledgments
Conflicts of Interest
References
- Delp, S.L.; Loan, J.P.; Hoy, M.G.; Zajac, F.E.; Topp, E.L.; Rosen, J.M. An interactive graphics-based model of the lower extremity to study orthopaedic surgical procedures. IEEE Trans. Biomed. Eng. 1990, 37, 757–767. [Google Scholar] [CrossRef] [PubMed]
- Pitto, L.; Kainz, H.; Falisse, A.; Wesseling, M.; Van Rossom, S.; Hoang, H.; Papageorgiou, E.; Hallemans, A.; Desloovere, K.; Molenaers, G. SimCP: A simulation platform to predict gait performance following orthopedic intervention in children with cerebral palsy. Front. Neurorobot. 2019, 13, 54. [Google Scholar] [CrossRef] [PubMed]
- Montefiori, E.; Modenese, L.; Di Marco, R.; Magni-Manzoni, S.; Malattia, C.; Petrarca, M.; Ronchetti, A.; De Horatio, L.T.; Van Dijkhuizen, P.; Wang, A.; et al. Linking Joint Impairment and Gait Biomechanics in Patients with Juvenile Idiopathic Arthritis. Ann. Biomed. Eng. 2019, 47, 2155–2167. [Google Scholar] [CrossRef] [PubMed]
- Arnold, E.M.; Ward, S.R.; Lieber, R.L.; Delp, S.L. A Model of the Lower Limb for Analysis of Human Movement. Ann. Biomed. Eng. 2010, 38, 269–279. [Google Scholar] [CrossRef] [PubMed]
- Scheys, L.; Loeckx, D.; Spaepen, A.; Suetens, P.; Jonkers, I. Atlas-based non-rigid image registration to automatically define line-of-action muscle models: A validation study. J. Biomech. 2009, 42, 565–572. [Google Scholar] [CrossRef] [PubMed]
- Valente, G.; Pitto, L.; Testi, D.; Seth, A.; Delp, S.L.; Stagni, R.; Viceconti, M.; Taddei, F. Are Subject-Specific Musculoskeletal Models Robust to the Uncertainties in Parameter Identification? PLoS ONE 2014, 9, e112625. [Google Scholar] [CrossRef] [PubMed]
- Modenese, L.; Montefiori, E.; Wang, A.; Wesarg, S.; Viceconti, M.; Mazzà, C. Investigation of the dependence of joint contact forces on musculotendon parameters using a codified workflow for image-based modelling. J. Biomech. 2018, 73, 108–118. [Google Scholar] [CrossRef]
- Charles, J.P.; Grant, B.; D’Août, K.; Bates, K.T. Subject—Specific muscle properties from diffusion tensor imaging significantly improve the accuracy of musculoskeletal models. J. Anat. 2020, 237, 941–959. [Google Scholar] [CrossRef]
- Arnold, A.S.; Salinas, S.; Hakawa, D.J.; Delp, S.L. Accuracy of Muscle Moment Arms Estimated from MRI-Based Musculoskeletal Models of the Lower Extremity. Comput. Aided Surg. 2000, 5, 108–119. [Google Scholar] [CrossRef]
- Lenaerts, G.; Bartels, W.; Gelaude, F.; Mulier, M.; Spaepen, A.; Van der Perre, G.; Jonkers, I. Subject-specific hip geometry and hip joint centre location affects calculated contact forces at the hip during gait. J. Biomech. 2009, 42, 1246–1251. [Google Scholar] [CrossRef]
- Benemerito, I.; Modenese, L.; Montefiori, E.; Mazza, C.; Viceconti, M.; Lacroix, D.; Guo, L. An extended discrete element method for the estimation of contact pressure at the ankle joint during stance phase. Proc. Inst. Mech. Eng. Part H J. Eng. Med. 2020, 234, 507–516. [Google Scholar] [CrossRef] [PubMed]
- Carbone, V.; Van der Krogt, M.; Koopman, H.F.; Verdonschot, N. Sensitivity of subject-specific models to Hill muscle–tendon model parameters in simulations of gait. J. Biomech. 2016, 49, 1953–1960. [Google Scholar] [CrossRef] [PubMed]
- Wesseling, M.; De Groote, F.; Bosmans, L.; Bartels, W.; Meyer, C.; Desloovere, K.; Jonkers, I. Subject-specific geometrical detail rather than cost function formulation affects hip loading calculation. Comput. Methods Biomech. Biomed. Eng. 2016, 19, 1475–1488. [Google Scholar] [CrossRef] [PubMed]
- Carbone, V.; van der Krogt, M.M.; Koopman, H.F.J.M.; Verdonschot, N. Sensitivity of subject-specific models to errors in musculo-skeletal geometry. J. Biomech. 2012, 45, 2476–2480. [Google Scholar] [CrossRef]
- Montefiori, E.; Hayford, C.F.; Mazzà, C. Variations of lower-limb joint kinematics associated with the use of different ankle joint models. J. Biomech. 2022, 136, 111072. [Google Scholar] [CrossRef]
- Conconi, M.; Montefiori, E.; Sancisi, N.; Mazzà, C. Modeling musculoskeletal dynamics during gait: Evaluating the best personalization strategy through model anatomical consistency. Appl. Sci. 2021, 11, 8348. [Google Scholar] [CrossRef]
- Martelli, S.; Valente, G.; Viceconti, M.; Taddei, F. Sensitivity of a subject-specific musculoskeletal model to the uncertainties on the joint axes location. Comput. Methods Biomech. Biomed. Eng. 2015, 18, 1555–1563. [Google Scholar] [CrossRef]
- Thelen, D.G. Adjustment of muscle mechanics model parameters to simulate dynamic contractions in older adults. J. Biomech. Eng. 2003, 125, 70–77. [Google Scholar] [CrossRef]
- De Groote, F.; Van Campen, A.; Jonkers, I.; De Schutter, J. Sensitivity of dynamic simulations of gait and dynamometer experiments to hill muscle model parameters of knee flexors and extensors. J. Biomech. 2010, 43, 1876–1883. [Google Scholar] [CrossRef]
- Navacchia, A.; Myers, C.A.; Rullkoetter, P.J.; Shelburne, K.B. Prediction of in vivo knee joint loads using a global probabilistic analysis. J. Biomech. Eng. 2016, 138, 4032379. [Google Scholar] [CrossRef]
- Handsfield, G.G.; Meyer, C.H.; Hart, J.M.; Abel, M.F.; Blemker, S.S. Relationships of 35 lower limb muscles to height and body mass quantified using MRI. J. Biomech. 2014, 47, 631–638. [Google Scholar] [CrossRef] [PubMed]
- Fick, R. Handbuch der Anatomie und Mechanik der Gelenke; G. Fisher: Schaffhausen, Switzerland, 1904. [Google Scholar]
- Montefiori, E.; Kalkman, B.M.; Henson, W.H.; Paggiosi, M.A.; McCloskey, E.V.; Mazzà, C. MRI-based anatomical characterisation of lower-limb muscles in older women. PLoS ONE 2020, 15, e0242973. [Google Scholar] [CrossRef] [PubMed]
- Saltelli, A. Making best use of model evaluations to compute sensitivity indices. Comput. Phys. Commun. 2002, 145, 280–297. [Google Scholar] [CrossRef]
- Melis, A.; Clayton, R.H.; Marzo, A. Bayesian sensitivity analysis of a 1D vascular model with Gaussian process emulators. Int. J. Numer. Methods Biomed. Eng. 2017, 33, e2882. [Google Scholar] [CrossRef] [PubMed]
- Williams, C.K.; Rasmussen, C.E. Gaussian Processes in Machine Learning; MIT Press: Cambrige, MA, USA, 2006. [Google Scholar]
- Chang, E.T.Y.; Strong, M.; Clayton, R.H. Bayesian sensitivity analysis of a cardiac cell model using a Gaussian process emulator. PLoS ONE 2015, 10, e0130252. [Google Scholar] [CrossRef]
- Han, J.; Zhang, X.-P.; Wang, F. Gaussian Process Regression Stochastic Volatility Model for Financial Time Series. IEEE J. Sel. Top. Signal Process. 2016, 10, 1015–1028. [Google Scholar] [CrossRef]
- Roberts, S.; Osborne, M.; Ebden, M.; Reece, S.; Gibson, N.; Aigrain, S. Gaussian processes for time-series modelling. Philos. Trans. R. Soc. A Math. Phys. Eng. Sci. 2013, 371, 20110550. [Google Scholar] [CrossRef]
- Gurchiek, R.D.; Ursiny, A.T.; McGinnis, R.S. Modeling Muscle Synergies as a Gaussian Process: Estimating Unmeasured Muscle Excitations using a Measured Subset. In Proceedings of the 2020 42nd Annual International Conference of the IEEE Engineering in Medicine & Biology Society (EMBC), Montreal, QC, Canada, 20–24 July 2020. [Google Scholar] [CrossRef]
- Deisenroth, M.P.; Fox, D.; Rasmussen, C.E. Gaussian Processes for Data-Efficient Learning in Robotics and Control. IEEE Trans. Pattern Anal. Mach. Intell. 2015, 37, 408–423. [Google Scholar] [CrossRef]
- Altai, Z.; Montefiori, E.; van Veen, B.; Paggiosi, M.A.; McCloskey, E.V.; Viceconti, M.; Mazzà, C.; Li, X. Femoral neck strain prediction during level walking using a combined musculoskeletal and finite element model approach. PLoS ONE 2021, 16, e0245121. [Google Scholar] [CrossRef]
- Hicks, J.L.; Uchida, T.K.; Seth, A.; Rajagopal, A.; Delp, S.L. Is my model good enough? Best practices for verification and validation of musculoskeletal models and simulations of movement. J. Biomech. Eng. 2015, 137, 020905. [Google Scholar] [CrossRef]
- Delp, S.L.; Anderson, F.C.; Arnold, A.S.; Loan, P.; Habib, A.; John, C.T.; Guendelman, E.; Thelen, D.G. OpenSim: Open-source software to create and analyze dynamic simulations of movement. IEEE Trans. Biomed. Eng. 2007, 54, 1940–1950. [Google Scholar] [CrossRef] [PubMed]
- Montefiori, E.; Kalkman, B.M.; Mazza, C.; Paggiosi, M.A.; McCloskey, E.V.; Henson, W.H. Data for Paper “MRI-Based Anatomical Characterisation of Lower-limb Muscles in Older Women”. Available online: https://figshare.shef.ac.uk/articles/dataset/Data_for_paper_MRI-based_anatomical_characterisation_of_lower-limb_muscles_in_older_women_/9934055/1 (accessed on 20 November 2022). [CrossRef]
- Steele, K.M.; DeMers, M.S.; Schwartz, M.H.; Delp, S.L. Compressive tibiofemoral force during crouch gait. Gait Posture 2012, 35, 556–560. [Google Scholar] [CrossRef]
- GPy: A Gaussian Process Framework in Python. Available online: http://github.com/SheffieldML/GPy (accessed on 14 November 2022).
- Coveney, S.; Clayton, R.H. Sensitivity and uncertainty analysis of two human atrial cardiac cell models using Gaussian process emulators. Front. Physiol. 2020, 11, 364. [Google Scholar] [CrossRef] [PubMed]
- Benemerito, I.; Narata, A.P.; Narracott, A.; Marzo, A. Determining Clinically-Viable Biomarkers for Ischaemic Stroke Through a Mechanistic and Machine Learning Approach. Ann. Biomed. Eng. 2022, 50, 740–750. [Google Scholar] [CrossRef] [PubMed]
- Sobol, I.M. Global sensitivity indices for nonlinear mathematical models and their Monte Carlo estimates. Math. Comput. Simul. 2001, 55, 271–280. [Google Scholar] [CrossRef]
- Herman, J.; Usher, W. SALib: An open-source Python library for sensitivity analysis. J. Open Source Softw. 2017, 2, 97. [Google Scholar] [CrossRef]
- Kainz, H.; Wesseling, M.; Jonkers, I. Generic scaled versus subject-specific models for the calculation of musculoskeletal loading in cerebral palsy gait: Effect of personalized musculoskeletal geometry outweighs the effect of personalized neural control. Clin. Biomech. 2021, 87, 105402. [Google Scholar] [CrossRef]
- Bicer, M.; Phillips, A.T.; Modenese, L. Altering the strength of the muscles crossing the lower limb joints only affects knee joint reaction forces. Gait Posture 2022, 95, 210–216. [Google Scholar] [CrossRef]
- Mohammed, R.O.; Cawley, G.C. Over-Fitting in Model Selection with Gaussian Process Regression. In Machine Learning and Data Mining in Pattern Recognition; Springer: Berlin/Heidelberg, Germany, 2017; pp. 192–205. [Google Scholar]
- Bicer, M.; Phillips, A.T.M.; Melis, A.; McGregor, A.H.; Modenese, L. Generative deep learning applied to biomechanics: A new augmentation technique for motion capture datasets. J. Biomech. 2022, 144, 111301. [Google Scholar] [CrossRef]
- Mouret, J.-B.; Clune, J. Illuminating search spaces by mapping elites. arXiv 2015, arXiv:1504.04909. [Google Scholar]





Publisher’s Note: MDPI stays neutral with regard to jurisdictional claims in published maps and institutional affiliations. |
© 2022 by the authors. Licensee MDPI, Basel, Switzerland. This article is an open access article distributed under the terms and conditions of the Creative Commons Attribution (CC BY) license (https://creativecommons.org/licenses/by/4.0/).
Share and Cite
Benemerito, I.; Montefiori, E.; Marzo, A.; Mazzà, C. Reducing the Complexity of Musculoskeletal Models Using Gaussian Process Emulators. Appl. Sci. 2022, 12, 12932. https://doi.org/10.3390/app122412932
Benemerito I, Montefiori E, Marzo A, Mazzà C. Reducing the Complexity of Musculoskeletal Models Using Gaussian Process Emulators. Applied Sciences. 2022; 12(24):12932. https://doi.org/10.3390/app122412932
Chicago/Turabian StyleBenemerito, Ivan, Erica Montefiori, Alberto Marzo, and Claudia Mazzà. 2022. "Reducing the Complexity of Musculoskeletal Models Using Gaussian Process Emulators" Applied Sciences 12, no. 24: 12932. https://doi.org/10.3390/app122412932
APA StyleBenemerito, I., Montefiori, E., Marzo, A., & Mazzà, C. (2022). Reducing the Complexity of Musculoskeletal Models Using Gaussian Process Emulators. Applied Sciences, 12(24), 12932. https://doi.org/10.3390/app122412932

