Geospatial Evaluation of Cropping Pattern and Cropping Intensity Using Multi Temporal Harmonized Product of Sentinel-2 Dataset on Google Earth Engine
Abstract
1. Introduction
2. Materials and Methods
2.1. Study Area
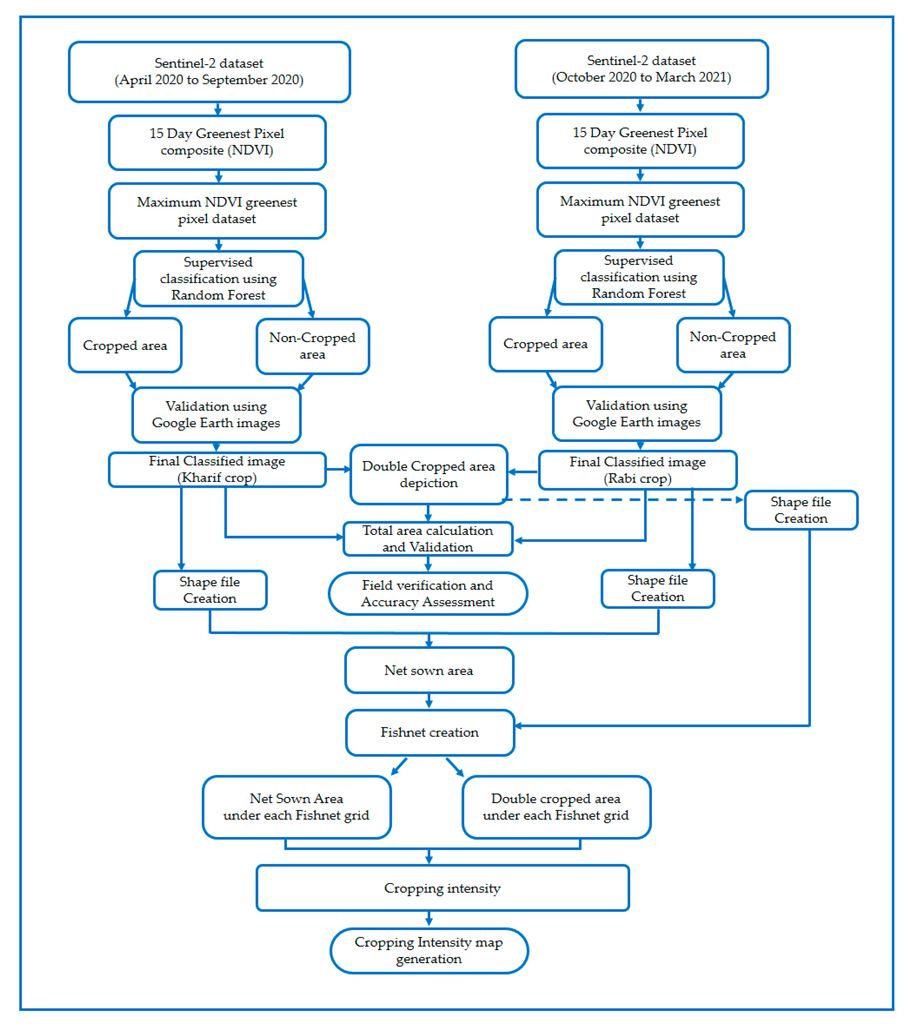
2.2. Algorithm Execution
2.3. Dataset and Pre-Processing
2.4. Vegetation Index Computation
2.5. Data Processing
2.6. Cropping Intensity Computation
3. Results
3.1. Spatial Distribution of Cropping Pattern
3.2. Spatial Distribution of Cropping Intensity
4. Discussion
4.1. Accuracy Assessment
4.2. Potential Applications of Crop Intensity Map
4.3. Uncertainty
5. Conclusions
Supplementary Materials
Author Contributions
Funding
Institutional Review Board Statement
Informed Consent Statement
Data Availability Statement
Conflicts of Interest
References
- Tudi, M.; Daniel Ruan, H.; Wang, L.; Lyu, J.; Sadler, R.; Connell, D.; Phung, D.T. Agriculture development, pesticide application and its impact on the environment. Int. J. Environ. Res. Public Health 2021, 18, 1112. [Google Scholar] [CrossRef] [PubMed]
- Kozak, M.; Pudełko, R. Impact assessment of the long-term fallowed land on agricultural soils and the possibility of their return to agriculture. Agriculture 2021, 11, 148. [Google Scholar] [CrossRef]
- Gupta, M.; Abdelsalam, M.; Khorsandroo, S.; Mittal, S. Security and privacy in smart farming: Challenges and opportunities. IEEE Access 2020, 8, 34564–34584. [Google Scholar] [CrossRef]
- Sanghera, G.S.; Malhotra, P.K.; Singh, H.; Bhatt, R. Climate change impact in sugarcane agriculture and mitigation strategies. Harnessing Plant Biotechnol. Physiol. Stimul. Agric. Growth 2019, 99–115. [Google Scholar]
- Girip, M.; Mărăcine, D.; Dracea, L. Environmental impact of conventional agriculture. Ovidius Univ. Ann. Econ. Sci. Ser. 2020, 20, 372–381. [Google Scholar]
- Farooq, M.; Rehman, A.; Pisante, M. Sustainable Agriculture and Food Security. In Innovations in Sustainable Agriculture; Springer: Cham, Switzerland, 2019; pp. 3–24. [Google Scholar]
- Wang, S.; Hu, Y.; Yuan, R.; Feng, W.; Pan, Y.; Yang, Y. Ensuring water security, food security, and clean water in the North China Plain–conflicting strategies. Curr. Opin. Environ. Sustain. 2019, 40, 63–71. [Google Scholar] [CrossRef]
- Abraham, M.; Pingali, P. Climate Change and Food Security. In Population, Agriculture, and Biodiversity: Problems and Prospects; Gustafson, J.P., Raven, P.H., Ehrlich, P.R., Eds.; University of Missouri Press: Columbia, MO, USA, 2020; p. 97. [Google Scholar]
- Singh, S.K.; Laari, P.B.; Mustak, S.K.; Srivastava, P.K.; Szabó, S. Modelling of land use land cover change using earth observation data-sets of Tons River Basin, Madhya Pradesh, India. Geocarto Int. 2018, 33, 1202–1222. [Google Scholar] [CrossRef]
- Talukdar, S.; Eibek, K.U.; Akhter, S.; Ziaul, S.K.; Islam, A.R.M.T.; Mallick, J. Modeling fragmentation probability of land-use and land-cover using the bagging, random forest and random subspace in the Teesta River Basin, Bangladesh. Ecol. Indic. 2021, 126, 107612. [Google Scholar] [CrossRef]
- Waha, K.; Dietrich, J.P.; Portmann, F.T.; Siebert, S.; Thornton, P.K.; Bondeau, A.; Herrero, M. Multiple cropping systems of the world and the potential for increasing cropping intensity. Glob. Environ. Chang. 2020, 64, 102131. [Google Scholar] [CrossRef]
- Liu, L.; Xiao, X.; Qin, Y.; Wang, J.; Xu, X.; Hu, Y.; Qiao, Z. Mapping cropping intensity in China using time series Landsat and Sentinel-2 images and Google Earth Engine. Remote Sens. Environ. 2020, 239, 111624. [Google Scholar] [CrossRef]
- Hu, Q.; Xiang, M.; Chen, D.; Zhou, J.; Wu, W.; Song, Q. Global cropland intensification surpassed expansion between 2000 and 2010: A spatio-temporal analysis based on GlobeLand30. Sci. Total Environ. 2020, 746, 141035. [Google Scholar] [CrossRef]
- Panigrahy, S.; Sharma, S.A. Crop rotation mapping using multidate IRS digital data. ISPRS J. Photogramm. Remote Sens. 1997, 52, 85–91. [Google Scholar] [CrossRef]
- Xu, Y.; Yu, L.; Peng, D.; Zhao, J.; Cheng, Y.; Liu, X.; Gong, P. Annual 30-m land use/land cover maps of China for 1980–2015 from the integration of AVHRR, MODIS and Landsat data using the BFAST algorithm. Sci. China Earth Sci. 2020, 63, 1390–1407. [Google Scholar] [CrossRef]
- Giordano, S.; Bailly, S.; Landrieu, L.; Chehata, N. Improved crop classification with rotation knowledge using sentinel-1 and-2 time series. Photogramm. Eng. Remote Sens. 2020, 86, 431–441. [Google Scholar] [CrossRef]
- Som-ard, J.; Immitzer, M.; Vuolo, F.; Ninsawat, S.; Atzberger, C. Mapping of crop types in 1989, 1999, 2009 and 2019 to assess major land cover trends of the Udon Thani Province, Thailand. Comput. Electron. Agric. 2022, 198, 107083. [Google Scholar] [CrossRef]
- Bharathkumar, L.; Mohammed-Aslam, M.A. Crop pattern mapping of Tumkur Taluk using NDVI technique: A remote sensing and GIS approach. Aquat. Procedia 2015, 4, 1397–1404. [Google Scholar] [CrossRef]
- Bisht, P.; Kumar, P.; Yadav, M.; Rawat, J.S.; Sharma, M.P.; Hooda, R.S. Spatial dynamics for relative contribution of cropping pattern analysis on environment by integrating remote sensing and GIS. Int. J. Plant Prod. 2014, 8, 1–17. [Google Scholar]
- Guo, Y.; Xia, H.; Pan, L.; Zhao, X.; Li, R. Mapping the northern limit of double cropping using a phenology-based algorithm and Google Earth Engine. Remote Sens. 2022, 14, 1004. [Google Scholar] [CrossRef]
- Mirelva, P.R.; Nagasawa, R. Application of Sentinel-1 Data for Classifying Croplands Using Google Earth Engine. Int. J. Geoinform. 2019, 15, 21–31. [Google Scholar]
- Minasny, B.; Shah, R.M.; Che Soh, N.; Arif, C.; Indra Setiawan, B. Automated near-real-time mapping and monitoring of rice extent, cropping patterns, and growth stages in Southeast Asia using Sentinel-1 time series on a Google Earth Engine platform. Remote Sens. 2019, 11, 1666. [Google Scholar]
- Magidi, J.; Nhamo, L.; Mpandeli, S.; Mabhaudhi, T. Application of the random forest classifier to map irrigated areas using google earth engine. Remote Sens. 2021, 13, 876. [Google Scholar] [CrossRef]
- Adrian, J.; Sagan, V.; Maimaitijiang, M. Sentinel SAR-optical fusion for crop type mapping using deep learning and Google Earth Engine. ISPRS J. Photogramm. Remote Sens. 2021, 175, 215–235. [Google Scholar] [CrossRef]
- Amani, M.; Kakooei, M.; Moghimi, A.; Ghorbanian, A.; Ranjgar, B.; Mahdavi, S.; Mohammadzadeh, A. Application of google earth engine cloud computing platform, sentinel imagery, and neural networks for crop mapping in Canada. Remote Sens. 2020, 12, 3561. [Google Scholar] [CrossRef]
- Xiong, J.; Thenkabail, P.S.; Gumma, M.K.; Teluguntla, P.; Poehnelt, J.; Congalton, R.G.; Thau, D. Automated cropland mapping of continental Africa using Google Earth Engine cloud computing. ISPRS J. Photogramm. Remote Sens. 2017, 126, 225–244. [Google Scholar] [CrossRef]
- Ding, Y.; Zhao, K.; Zheng, X.; Jiang, T. Temporal dynamics of spatial heterogeneity over cropland quantified by time-series NDVI, near infrared and red reflectance of Landsat 8 OLI imagery. Int. J. Appl. Earth Obs. Geoinf. 2014, 30, 139–145. [Google Scholar] [CrossRef]
- Kumar, P.; Prasad, R.; Mishra, V.N.; Gupta, D.K.; Singh, S.K. Artificial neural network for crop classification using C-band RISAT-1 satellite datasets. Russ. Agric. Sci. 2016, 42, 281–284. [Google Scholar] [CrossRef]
- Sitokonstantinou, V.; Papoutsis, I.; Kontoes, C.; Lafarga Arnal, A.; Armesto Andrés, A.P.; Garraza Zurbano, J.A. Scalable parcel-based crop identification scheme using Sentinel-2 data time-series for the monitoring of the common agricultural policy. Remote Sens. 2018, 10, 911. [Google Scholar] [CrossRef]
- Orusa, T.; Borgogno Mondino, E. Exploring Short-term climate change effects on rangelands and broad-leaved forests by free satellite data in Aosta Valley (Northwest Italy). Climate 2021, 9, 47. [Google Scholar] [CrossRef]
- Orusa, T.; Mondino, E.B. Landsat 8 thermal data to support urban management and planning in the climate change era: A case study in Torino area, NW Italy. In Remote Sensing Technologies and Applications in Urban Environments IV; SPIE: Bellingham, WA, USA, 2019; Volume 11157, pp. 133–149. [Google Scholar]
- Carella, E.; Orusa, T.; Viani, A.; Meloni, D.; Borgogno-Mondino, E.; Orusa, R. An Integrated, Tentative Remote-Sensing Approach Based on NDVI Entropy to Model Canine Distemper Virus in Wildlife and to Prompt Science-Based Management Policies. Animals 2022, 12, 1049. [Google Scholar] [CrossRef]
- De Marinis, P.; De Petris, S.; Sarvia, F.; Manfron, G.; Momo, E.J.; Orusa, T.; Borgogno, E.M. Supporting Pro-Poor Reforms of Agricultural Systems in Eastern DRC (Africa) with Remotely Sensed Data: A Possible Contribution of Spatial Entropy to Interpret Land Management Practices. Land 2021, 10, 1368. [Google Scholar] [CrossRef]
- District Census Handbook. Village and Town Directory; Part XII-A & B, Series-9; Directorate of Census Operations: Churu, India, 2016.
- Moharana, P.C.; Santra, P.; Singh, D.V.; Kumar, S.; Goyal, R.K.; Machiwal, D.; Yadav, O.P. ICAR-Central Arid Zone Research Institute, Jodhpur: Erosion Processes and Desertification in the Thar Desert of India. Proc. Indian Natl. Sci. Acad. 2016, 82, 1117–1140. [Google Scholar] [CrossRef]
- Survey of India: State Map of Rajasthan. Available online: https://surveyofindia.gov.in/files/Raj_State_Map.pdf (accessed on 12 October 2022).
- Earth Engine Data Catalog: Harmonized Sentinel-2 MSI: MultiSpectral Instrument, Level-2A. Available online: https://developers.google.com/earth-engine/datasets/catalog/COPERNICUS_S2_SR_HARMONIZED#bands (accessed on 15 October 2022).
- Wang, R.; Cherkauer, K.; Bowling, L. Corn response to climate stress detected with satellite-based NDVI time series. Remote Sens. 2016, 8, 269. [Google Scholar] [CrossRef]
- Zheng, H.; Cheng, T.; Yao, X.; Deng, X.; Tian, Y.; Cao, W.; Zhu, Y. Detection of rice phenology through time series analysis of ground-based spectral index data. Field Crops Res. 2016, 198, 131–139. [Google Scholar] [CrossRef]
- Savitzky, A.; Golay, M.J. Smoothing and differentiation of data by simplified least squares procedures. Anal. Chem. 1964, 36, 1627–1639. [Google Scholar] [CrossRef]
- Zhang, D.; Pan, Y.; Zhang, J.; Hu, T.; Zhao, J.; Li, N.; Chen, Q. A generalized approach based on convolutional neural networks for large area cropland mapping at very high resolution. Remote Sens. Environ. 2020, 247, 111912. [Google Scholar] [CrossRef]
- Razali, S.M.; Marin, A.; Nuruddin, A.A.; Shafri, H.Z.M.; Hamid, H.A. Capability of integrated MODIS imagery and ALOS for oil palm, rubber and forest areas mapping in tropical forest regions. Sensors 2014, 14, 8259–8282. [Google Scholar] [CrossRef]
- Kwak, G.H.; Park, C.W.; Lee, K.D.; Na, S.I.; Ahn, H.Y.; Park, N.W. Potential of hybrid CNN-RF model for early crop mapping with limited input data. Remote Sens. 2021, 13, 1629. [Google Scholar] [CrossRef]
- Pan, L.; Xia, H.; Yang, J.; Niu, W.; Wang, R.; Song, H.; Qin, Y. Mapping cropping intensity in Huaihe basin using phenology algorithm, all Sentinel-2 and Landsat images in Google Earth Engine. Int. J. Appl. Earth Obs. Geoinf. 2021, 102, 102376. [Google Scholar] [CrossRef]















| Band | Pixel Size (m) | Central Wavelength (nm) | Description |
|---|---|---|---|
| B1 | 60 | 443 | Aerosols |
| B2 | 10 | 490 | Blue |
| B3 | 10 | 560 | Green |
| B4 | 10 | 665 | Red |
| B5 | 20 | 705 | Red Edge 1 |
| B6 | 20 | 740 | Red Edge 2 |
| B7 | 20 | 783 | Red Edge 3 |
| B8 | 10 | 842 | NIR |
| B8a | 20 | 865 | Red Edge 4 |
| B9 | 60 | 940 | Water Vapor |
| B11 | 20 | 1610 | Short Wave Infrared (SWIR) SWIR 1 |
| B12 | 20 | 2190 | Short Wave Infrared (SWIR) SWIR 2 |
| Actual | Double | Kharif | Rabi | |
|---|---|---|---|---|
| Observed | ||||
| Double | 19 | 1 | 2 | |
| Kharif | 1 | 32 | 0 | |
| Rabi | 5 | 2 | 16 | |
| Crop | Accuracy | Precision | Recall | F1 Score |
|---|---|---|---|---|
| Double | 0.88 | 0.86 | 0.76 | 0.81 |
| Kharif | 0.95 | 0.97 | 0.91 | 0.94 |
| Rabi | 0.88 | 0.70 | 0.89 | 0.78 |
| Mean | 0.90 | 0.84 | 0.85 | 0.84 |
Publisher’s Note: MDPI stays neutral with regard to jurisdictional claims in published maps and institutional affiliations. |
© 2022 by the authors. Licensee MDPI, Basel, Switzerland. This article is an open access article distributed under the terms and conditions of the Creative Commons Attribution (CC BY) license (https://creativecommons.org/licenses/by/4.0/).
Share and Cite
Sonia; Ghosh, T.; Gacem, A.; Alsufyani, T.; Alam, M.M.; Yadav, K.K.; Amanullah, M.; Cabral-Pinto, M.M.S. Geospatial Evaluation of Cropping Pattern and Cropping Intensity Using Multi Temporal Harmonized Product of Sentinel-2 Dataset on Google Earth Engine. Appl. Sci. 2022, 12, 12583. https://doi.org/10.3390/app122412583
Sonia, Ghosh T, Gacem A, Alsufyani T, Alam MM, Yadav KK, Amanullah M, Cabral-Pinto MMS. Geospatial Evaluation of Cropping Pattern and Cropping Intensity Using Multi Temporal Harmonized Product of Sentinel-2 Dataset on Google Earth Engine. Applied Sciences. 2022; 12(24):12583. https://doi.org/10.3390/app122412583
Chicago/Turabian StyleSonia, Tathagata Ghosh, Amel Gacem, Taghreed Alsufyani, M. Mujahid Alam, Krishna Kumar Yadav, Mohammed Amanullah, and Marina M. S. Cabral-Pinto. 2022. "Geospatial Evaluation of Cropping Pattern and Cropping Intensity Using Multi Temporal Harmonized Product of Sentinel-2 Dataset on Google Earth Engine" Applied Sciences 12, no. 24: 12583. https://doi.org/10.3390/app122412583
APA StyleSonia, Ghosh, T., Gacem, A., Alsufyani, T., Alam, M. M., Yadav, K. K., Amanullah, M., & Cabral-Pinto, M. M. S. (2022). Geospatial Evaluation of Cropping Pattern and Cropping Intensity Using Multi Temporal Harmonized Product of Sentinel-2 Dataset on Google Earth Engine. Applied Sciences, 12(24), 12583. https://doi.org/10.3390/app122412583

