Research on Horizontal Directional Drilling (HDD) Trajectory Design and Optimization Using Improved Radial Movement Optimization
Abstract
1. Introduction
2. HDD Trajectory Designs
2.1. Geometric Designs
- Length of entry straight segment, L1
- Inclined angle of entry inclined straight segment, θ1
- Radius of entry curved segment, R2
- Central straight segment length, L3
- Inclined angle of exit inclined straight segment, R4
- Radius of exit curved segment, θ2
2.2. Mechanical Design Considering Drilling Mud Pressure
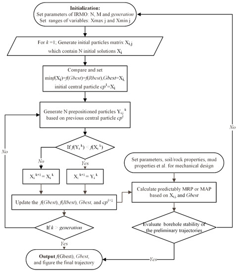
3. Improved Radial Movement Optimization
3.1. Concepts of IRMO
3.2. Implementation of IRMO
4. Comparison and Analysis
4.1. Comparison and Analysis of Numerical
4.2. Comparison of an Actual Drill Path Design
5. Conclusions
- With the application of intelligence algorithms, specifically the IRMO algorithm, the design and optimization of HDD trajectories could obviously improve the efficiency and accuracy in this study. All the calculations and optimizations were tested on a 2.30 GHz computer (CPU: Intel i5-6300 HQ), and the total time of fitting and length optimization was stabilized within 60 s, which shows great potential for shortening the manual adjustment time required in actual projects.
- This study proposed and tested a new method to design the HDD trajectory combining five-segment trajectory with catenary trajectory. With two processes, the five-segment trajectory could be designed with a great similarity to the catenary trajectory, and simultaneously with the shortest length, thereby reducing the associated costs. Both processes were verified through data from the literature or from actual projects. It was proved that the catenary trajectory has great potential to design a traditional drilling path with precise and achievable parameters.
- Six concise parameters (L1, L3, R2, R4, θ1, and θ2) were concluded herein to design trajectories and be optimized by the IRMO algorithm. According to the analysis of the parameters, it was found that the limits of L3 and R2 have fewer impacts on the optimization results. Therefore, the optimization ranges of the other four parameters should be set carefully during the trajectory design.
- By improving the structure data of the radial movement optimization, the obtained IRMO algorithm had a great ability to solve the extremum value of the multidimensional nonlinear objective function. Benefitting from the refined parameter matrix and efficient data structure, the authors believe IRMO has further potential in more complex trajectory design such as 3D construction or in avoiding obstacles.
- It should be emphasized that the importance of the accuracy and viability of the results by algorithm are mostly based on the set of the constraints and validated ranges of input parameters which largely rely on the experience of trained engineers. This method hopes to provide more advice in terms of geometrical parameters and drilling mud pressure for current practice preparations with a large consideration of site and soil property factors. There are more factors, such as geology, rock properties, and drilling rigs that should be discussed in further study to ensure the mechanical design. What is more, the mechanical advantages of the five-segments trajectory similar to the catenary trajectory also need more experimental studies to be verified.
Author Contributions
Funding
Institutional Review Board Statement
Informed Consent Statement
Data Availability Statement
Conflicts of Interest
References
- Yan, X.; Ariaratnam, S.T.; Dong, S.; Zeng, C. Horizontal directional drilling: State-of-the-art review of theory and applications. Tunn. Undergr. Space Technol. 2018, 72, 162–173. [Google Scholar] [CrossRef]
- Allouche, E.N.; Ariaratnam, S.T.; Lueke, J.S. Horizontal directional drilling: Profile of an emerging industry. J. Constr. Eng. Manag. 2000, 126, 68–76. [Google Scholar] [CrossRef]
- Lu, H.; Behbahani, S.; Azimi, M.; Matthews, J.C.; Han, S.; Iseley, T. Trenchless Construction Technologies for Oil and Gas Pipelines: State-of-the-Art Review. J. Constr. Eng. Manag. 2020, 146, 03120001. [Google Scholar] [CrossRef]
- Yan, X.; Ma, B.; Zeng, C.; Liu, Y. Analysis of formation fracturing for the Maxi-HDD Qin River crossing project in China. Tunn. Undergr. Space Technol. 2016, 53, 1–12. [Google Scholar] [CrossRef]
- Bennett, D.; Ariaratnam, S.T. Horizontal Directional Drilling: Good Practices Guidelines; North American Society for Trenchless Technology: Bothel, DC, USA, 2008. [Google Scholar]
- Jaganathan, A.P.; Shah, J.N.; Allouche, E.N.; Kieba, M.; Ziolkowski, C.J. Modeling of an obstacle detection sensor for horizontal directional drilling (HDD) operations. Autom. Constr. 2011, 20, 1079–1086. [Google Scholar] [CrossRef]
- Liu, T.; Wang, B.; Cui, Y.; Luo, X. Trajectory error analysis and optimization in horizontal directional drilling. J. Tsinghua Univ. Sci. Technol. 2011, 51, 592–596. (In Chinese) [Google Scholar] [CrossRef]
- Shi, T.; Wu, J.; Hu, Y.D.L. The Attitude Measurement of Horizontal Directional Drilling Equipment Based on Quaternion and Extended Kalman Filtering Method. J. Phys. Conf. Ser. 2020, 1654, 012099. [Google Scholar] [CrossRef]
- Wang, R.; Wang, B.; Kang, J.; Liu, T. Attitude measurement and error compensation for horizontal directional drilling. J. Tsinghua Univ. Sci. Technol. 2010, 50, 215–218. (In Chinese) [Google Scholar] [CrossRef]
- Eren, T.; Suicmez, V.S. Directional drilling positioning calculations. J. Nat. Gas Sci. Eng. 2020, 73, 103081. [Google Scholar] [CrossRef]
- Daniel, J.; Penn, C.; Antonangelo, J.; Zhang, H. Land Application of Urban Horizontal Directional Drilling Residuals to Established Grass and Bare Soils. Sustainability 2020, 12, 10264. [Google Scholar] [CrossRef]
- Krechowicz, M. Comprehensive risk management in horizontal directional drilling projects. J. Constr. Eng. Manag. 2020, 146, 04020034. [Google Scholar] [CrossRef]
- Saruev, L.; Shadrina, A.; Saruev, A.; Vasenin, S.; Pakharev, A. Prospects for development of technology and facilities of pilot bores horizontal directional drilling for trenchless laying of pipelines. Bull. Tomsk. Polytech. Univ. Geo Assets Eng. 2019, 330, 89–97. [Google Scholar]
- Zhou, C. Research of Horizontal Directional Drilling Trace Optimization abd Software Design in No-Dig Engineering. 2004. Available online: https://kns.cnki.net/KCMS/detail/detail.aspx?dbname=CMFD9904&filename=2004086050.nh (accessed on 8 October 2022). (In Chinese).
- Lu, Q. Research on Trajectory Design and Control Technology of Horizontal Directional Drilling. 2004. Available online: https://kns.cnki.net/KCMS/detail/detail.aspx?dbname=CMFD0506&filename=2005143742.nh (accessed on 8 October 2022). (In Chinese).
- Niu, H. Research on the Optimum Design of 3D Pilot-Hole Trace in HDD. 2008. Available online: https://kns.cnki.net/KCMS/detail/detail.aspx?dbname=CMFD2008&filename=2008095745.nh (accessed on 13 April 2022). (In Chinese).
- Liu, S.-J.; Zhou, X.-M.; Zhang, J.-W.; Xie, Z.-D. The optimization algorithm for application in directional drilling trajectories of energy field. Energy Rep. 2022, 8, 1212–1217. [Google Scholar] [CrossRef]
- Wiśniowski, R. Selected Aspects of Directional Wells Construction Design with the Use of Numeric Methods; AGH: Kraków, Poland, 2002. [Google Scholar]
- Wiśniowski, R.; Łopata, P.; Orłowicz, G. Numerical Methods for Optimization of the Horizontal Directional Drilling (HDD) Well Path Trajectory. Energies 2020, 13, 3806. [Google Scholar] [CrossRef]
- Wiśniowski, R.; Skrzypaszek, K.; Łopata, P.; Orłowicz, G. The Catenary Method as an Alternative to the Horizontal Directional Drilling Trajectory Design in 2D Space. Energies 2020, 13, 1112. [Google Scholar] [CrossRef]
- Patino-Ramirez, F.; Layhee, C.; Arson, C. Horizontal directional drilling (HDD) alignment optimization using ant colony optimization. Tunn. Undergr. Space Technol. 2020, 103, 103450. [Google Scholar] [CrossRef]
- Aadnoy, B.; Toff, V.; Djurhuus, J. Construction of Ultralong Wells Using a Catenary Well Profile. In Proceedings of the IADC/SPE Drilling Conference, Miami, FL, USA, 21–23 February 2006. [Google Scholar] [CrossRef]
- Teodoriu, C.; Asgharzadeh, A. A Novel Model for Catenary Drilling and Drill String Induced Stresses. Polar Arct. Sci. Technol. Pet. Technol. 2017, 8. [Google Scholar] [CrossRef]
- Liu, X.; Samuel, R. Catenary Well Profiles for Ultra Extended-Reach Wells. In Proceedings of the SPE Annual Technical Conference and Exhibition, New Orleans, LA, USA, 4–7 October 2009. [Google Scholar] [CrossRef]
- McClendon, R. Directional drilling using the catenary method. In Proceedings of the SPE/IADC Drilling Conference, New Orleans, LA, USA, 5–8 March 1985; OnePetro: Richardson, TX, USA, 1985. [Google Scholar]
- Wen, J. A Novel and High-Efficiency Reaming Assembly for Underground Pipelines Pulling Back Laying in Horizontal Directional Drilling. In Proceedings of the 2019 International Conference on Energy, Environmental and Civil Engineering(EECE 2019), Wuhan, China, 23 June 2019. [Google Scholar]
- Bourgoyne, A.T.; Millheim, K.K.; Chenevert, M.E.; Young, F.S. Applied Drilling Engineering; Society of Petroleum Engineers: Richardson, TX, USA, 1986; Volume 2. [Google Scholar]
- Shu, B.; Zhang, S.; Liang, M. Estimation of the maximum allowable drilling mud pressure for a horizontal directional drilling borehole in fractured rock mass. Tunn. Undergr. Space Technol. 2018, 72, 64–72. [Google Scholar] [CrossRef]
- Keulen, B.; Arends, G.; Mastbergen, D.R. Maximum Allowable Pressures during Horizontal Directional Drillings Focused on Sand. Geomechinics 2001. Available online: https://repository.tudelft.nl/islandora/object/uuid:ad91dad8-b958-481b-82d8-c7395d1a3874?collection=education (accessed on 20 November 2022).
- Xia, H.W. Investigation of Maximum Mud Pressure within Sand and Clay during Horizontal Directional Drilling. Ph.D. Thesis, Queen’s University, Kingston, ON, Canada, 2009. [Google Scholar]
- Jin, L.; Feng, Q. Improved radial movement optimization to determine the critical failure surface for slope stability analysis. Environ. Earth Sci. 2018, 77, 564. [Google Scholar] [CrossRef]
- Jin, L.; Feng, Q.; Pan, Z. Slope Stability Analysis Based on Morgenstern-Price Method and Improved Radial Movement Optimization Algorithm. China J. Highw. Transp. 2018, 31, 39–47. [Google Scholar] [CrossRef]
- Pan, Z.F.; Jin, L.X.; Chen, W.S. Improved radial movement optimization algorithm for slope stability analysis. Rock Soil Mech. 2016, 37, 2079–2084. [Google Scholar] [CrossRef]
- Rahmani, R.; Yusof, R. A new simple, fast and efficient algorithm for global optimization over continuous search-space problems: Radial Movement Optimization. Appl. Mech. Mater. 2014, 248, 287–300. [Google Scholar] [CrossRef]























| Parameters of Catenary Trajectory [19] | Parameters of Five-Segment Trajectory |
|---|---|
| Horizontal distance of exit and entry point: A = 1000 m Vertical distance of exit and entry point: H = −15 m Casing unit weight: q = 80 kg/m Pullback force: Np = 25,000 kgf | Length of the entry straight segment, L1∈[1, 300] m; Length of the central segment, L3∈[1, 300] m; Radius of curved segments, R2, R4∈[1, 300] m; Angle of the entry straight segment, θ1∈[1, 300] °; Angle of the entry straight segment, θ2∈[1, 300] °; |
| Series | dx [m] | N | Generation | SOS | R2 | Time [ms] |
|---|---|---|---|---|---|---|
| 1 | 50 | 100 | 100 | 10.25 | 0.9991 | 765 |
| 2 | 50 | 50 | 100 | 21.01 | 0.9981 | 487 |
| 3 | 5 | 50 | 100 | 70.68 | 0.9991 | 532 |
| 4 | 5 | 50 | 250 | 57.27 | 0.9993 | 1275 |
| 5 | 1 | 50 | 250 | 287.22 | 0.9995 | 1680 |
| Method | SOS | Time [ms] |
|---|---|---|
| I: Searching the entire solution space [19] | 370.19 | 4183 |
| II: GA [19] | 366.53 | 212.55 |
| III: IRMO (this study) | 287.22 | 1680 |
| Method | L1 [m] | θ1 [°] | R2 [m] | θ2 [°] | R4 [m] | L3 [m] |
|---|---|---|---|---|---|---|
| GA [12] | — | −9.3 | 2473.96 | 7.44 | 2378.51 | 100.78 |
| IRMO (this study) | — | −8.83 | 2678.16 | 6.49 | 2133.25 | 100.00 |
| The Narrowed Optimization Ranges of Trajectory Parameters |
|---|
| Length of the entry straight segment, L1∈[60, 110] m; |
| Length of the central straight segment, L3∈[100, 120] m; |
| Radius of curved segments, R2∈[2500, 3000] m, R4∈[1800, 2400] m; |
| Inclination angle of the entry straight segment, θ1∈[−10, −8] °; |
| Inclination angle of the exit straight segment, θ2∈[6, 8] °; |
| L1 [m] | θ1 [°] | R2 [m] | θ2 [°] | R4 [m] | L3 [m] | L5 [m] | Total Length [m] | |
|---|---|---|---|---|---|---|---|---|
| Before | 94.76 | −8.87 | 2699.64 | 6.44 | 2063.20 | 100.00 | 289.06 | 1013.45 |
| After | 95.64 | −8.00 | 3000 | 6.16 | 2330.27 | 104.96 | 131.18 | 1001.04 |
| Parameters of Catenary Trajectory | Parameters of Five-Segment Trajectory | |
|---|---|---|
| Horizontal distance of exit and entry point: A = 1750 m Vertical distance of exit and entry point: H = −1 m Casing unit weight: q = 100 kg/m Pullback force: Np = 1,000,000 kgf | Length of the entry straight segment, L1∈[1, 100] m; Length of the central segment, L3∈[1000, 1500] m; | |
| Radius of curved segments, | case 1: R2&R4∈[2000, 3000] m; case 1: R2&R4∈[2300, 3000] m; | |
| Inclination angle of the entry straight segment, θ2∈[−18, 5] °; Inclination angle of the exist straight segment, θ4∈[5, 18] °; | ||
| L1 [m] | θ1 [°] | R2 [m] | θ2 [°] | R4 [m] | L3 [m] | Minimum Burial Depth [m] | Total Length [m] | |
|---|---|---|---|---|---|---|---|---|
| Actual design | — | −7 | 2290 | 8 | 2290 | 1015 | 29.78 | — |
| Case 1 (IRMO) | 100 | −7.49 | 2000 | 6.04 | 2000 | 1000 | 31.90 | 1752.99 |
| Case 2 (IRMO) | 50.65 | −8.00 | 2300 | 7.07 | 2300 | 1000 | 31.24 | 1752.26 |
Publisher’s Note: MDPI stays neutral with regard to jurisdictional claims in published maps and institutional affiliations. |
© 2022 by the authors. Licensee MDPI, Basel, Switzerland. This article is an open access article distributed under the terms and conditions of the Creative Commons Attribution (CC BY) license (https://creativecommons.org/licenses/by/4.0/).
Share and Cite
Jin, L.; Wei, J. Research on Horizontal Directional Drilling (HDD) Trajectory Design and Optimization Using Improved Radial Movement Optimization. Appl. Sci. 2022, 12, 12207. https://doi.org/10.3390/app122312207
Jin L, Wei J. Research on Horizontal Directional Drilling (HDD) Trajectory Design and Optimization Using Improved Radial Movement Optimization. Applied Sciences. 2022; 12(23):12207. https://doi.org/10.3390/app122312207
Chicago/Turabian StyleJin, Liangxing, and Junjie Wei. 2022. "Research on Horizontal Directional Drilling (HDD) Trajectory Design and Optimization Using Improved Radial Movement Optimization" Applied Sciences 12, no. 23: 12207. https://doi.org/10.3390/app122312207
APA StyleJin, L., & Wei, J. (2022). Research on Horizontal Directional Drilling (HDD) Trajectory Design and Optimization Using Improved Radial Movement Optimization. Applied Sciences, 12(23), 12207. https://doi.org/10.3390/app122312207

