Sound Activity Monitor Circuit for Low Power Consumption of Always-On Microphone Applications
Abstract
1. Introduction
2. Proposed Approach and Detailed Circuit
2.1. Approach 1: Connection Location of SAM Input
2.2. Approach 2: Front-End Amplifier Type on SAM
2.3. Approach 3: Removal of Envelope Detector
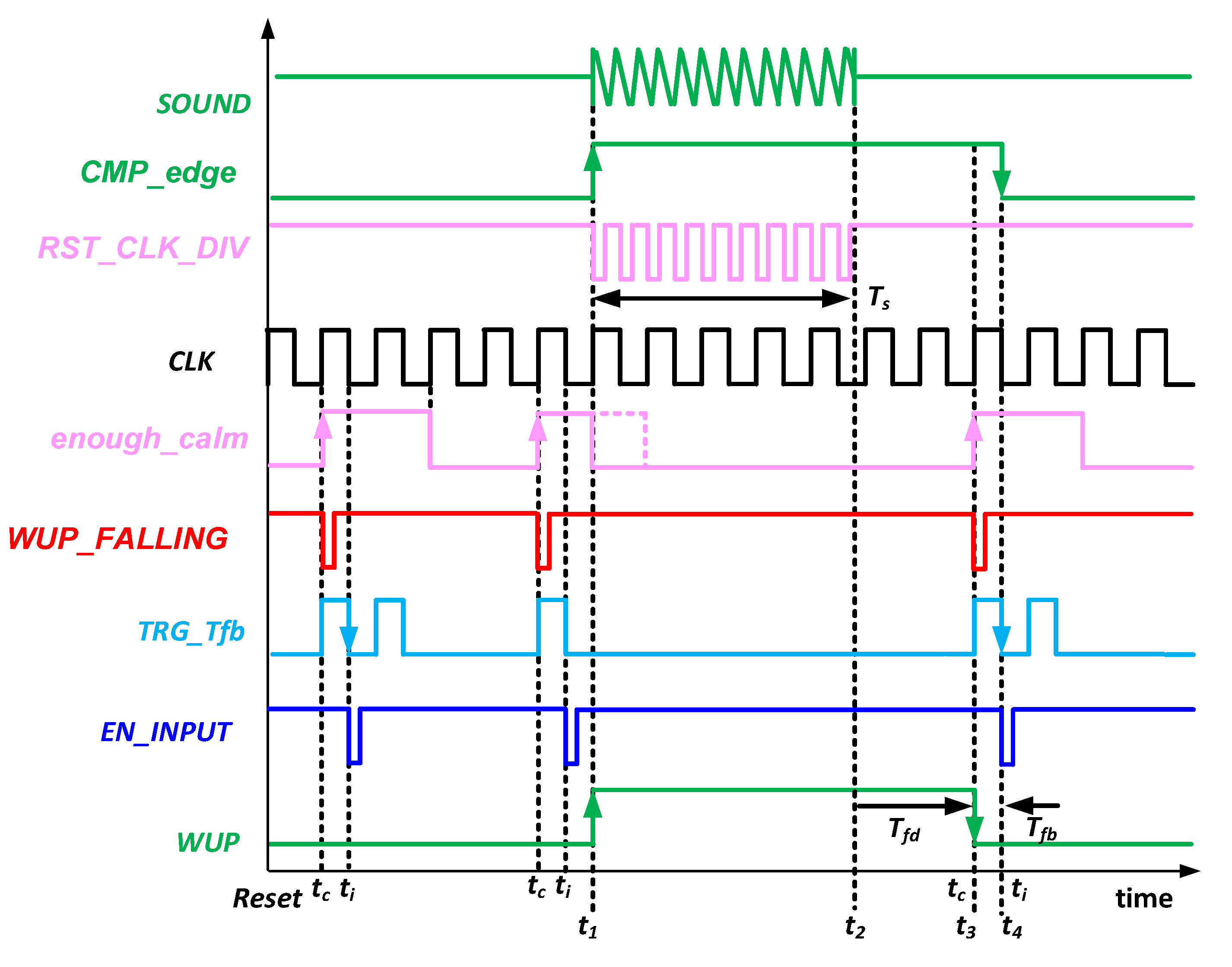
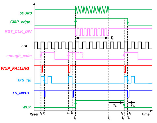
2.4. Approach 4: Delay and Input-Blind Falling Edge of WUP Signal
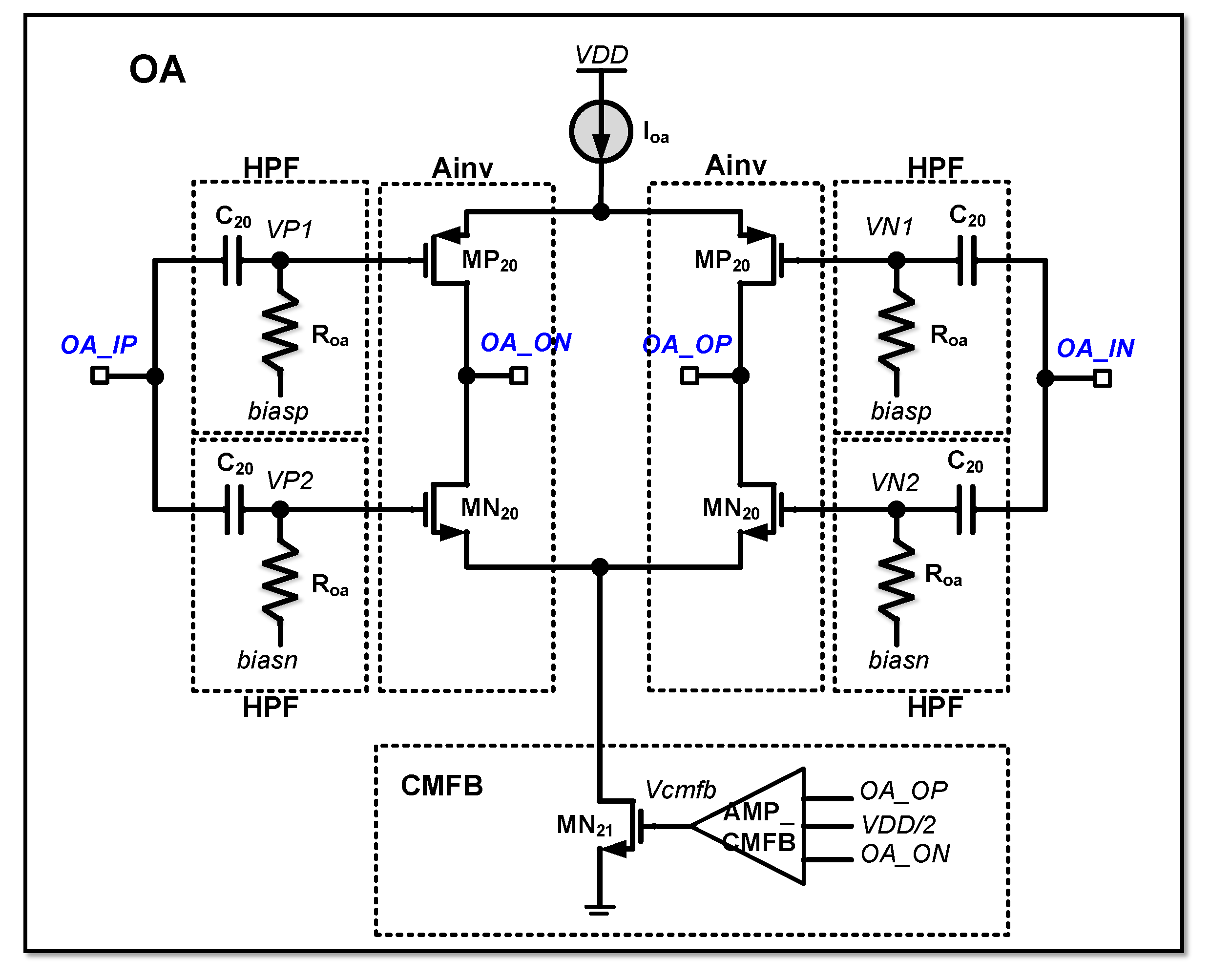
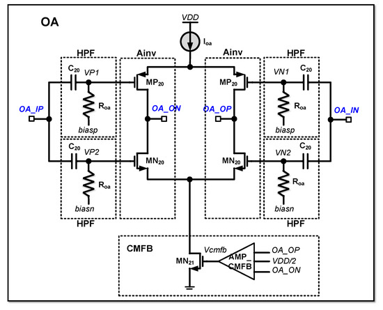
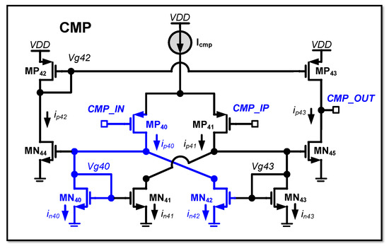
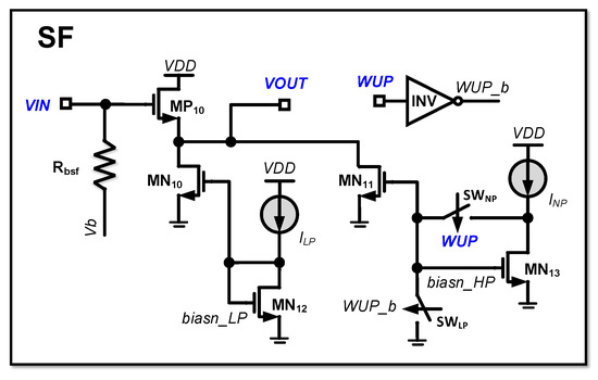
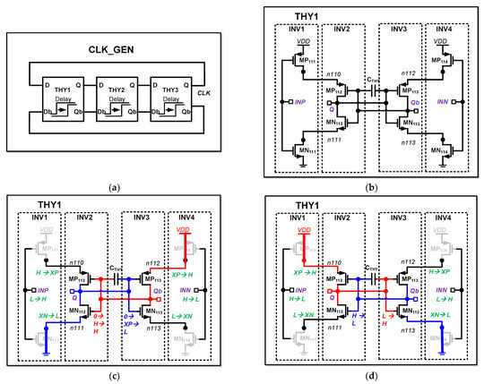
2.5. Detail Circuits
3. Simulation Verification and Results
4. Conclusions
Funding
Institutional Review Board Statement
Informed Consent Statement
Data Availability Statement
Acknowledgments
Conflicts of Interest
References
- Meeker, M. Internet Trends. 2018. Available online: https://www.kleinerperkins.com/perspectives/internet-trends-report-2018 (accessed on 2 November 2022).
- Five Voice Recognition Technology Trends & Applications. Available online: https://www.dolbeyspeech.com/blog/5-speech-voice-recognition-trends-applications (accessed on 2 November 2022).
- Fortune Business Insights, Speech and Voice Recognition Market Projection. Available online: https://www.globenewswire.com/en/news-release/2022/05/31/2453438/0/en/Speech-and-Voice-Recognition-Market-US-28-3-Billion-by-2026-at-CAGR-of-19-8.html (accessed on 2 November 2022).
- Yole Development 2017 Report, Acoustic MEMS and Audio Solutions. Available online: https://www.electronicspecifier.com/products/micros/audio-market-expected-to-be-worth-20bn-in-2022 (accessed on 2 November 2022).
- MARKETANDMARKET, Microphone Market Global Forecast. Available online: https://www.marketsandmarkets.com/ResearchInsight/microphone-market.asp (accessed on 2 November 2022).
- Du, D.; Odame, K. An adaptive microphone preamplifier for low power applications. In Proceedings of the IEEE International Symposium on Circuits and Systems (ISCAS), Seoul, Republic of Korea, 20–23 May 2012; pp. 660–663. [Google Scholar]
- Chung, C.J.; Lu, C.; Rih, W.; Lee, C.; Shih, C.; Yeh, Y. An Ultra-low Power Voice Interface Design for MEMS Microphones Sensor. In Proceedings of the IEEE Sensors, Sydney, Australia, 31 October–3 November 2021; pp. 1–4. [Google Scholar]
- Berti, C.; Malcovati, P.; Crespi, L.; Baschirotto, A. A 106 dB A-Weighted DR Low-Power Continuous-Time ΣΔ Modulator for MEMS Microphones. IEEE J. Solid-State Circuits 2016, 51, 1607–1618. [Google Scholar] [CrossRef]
- Cho, S.; Kim, B.; Sim, J.; Park, H. Low-Power Small-Area Inverter-Based DSM for MEMS Microphone. IEEE Trans. Circuits Syst. II Express Briefs. 2020, 67, 2392–2396. [Google Scholar] [CrossRef]
- Delbruck, T.; Koch, T.; Berner, R.; Hermansky, H. Fully integrated 500 μW speech detection wake-up circuit. In Proceedings of the IEEE International Symposium on Circuits and Systems (ISCAS), Paris, France, 30 May–2 June 2010; pp. 2015–2018. [Google Scholar]
- Badami, K.M.H.; Lauwereins, S.; Meert, W.; Verhelst, M. A 90 nm CMOS 6μW power-proportional acoustic sensing frontend for voice activity detection. IEEE J. Solid-State Circuits 2016, 51, 291–302. [Google Scholar]
- Cho, M.; Oh, S.; Shi, Z.; Lim, J.; Kim, Y.; Jeong, S.; Chen, Y.; Blaauw, D.; Kim, H.; Sylvester, D. A 142nW voice and acoustic activity detection chip for mm-scale sensor nodes using time-interleaved mixer-based frequency scanning. In Proceedings of the IEEE International Solid-State Circuits Conference (ISSCC) Digest of Technical Papers, San Francisco, CA, USA, 11–15 February 2019; pp. 278–279. [Google Scholar]
- Yang, Y.; Lee, B.; Cho, J.S.; Kim, S.; Lee, H. A Digital Capacitive MEMS Microphone for Speech Recognition with Fast Wake-Up Feature Using a Sound Activity Detector. IEEE Trans. Circuits Syst. II Express Briefs. 2020, 67, 1509–1513. [Google Scholar] [CrossRef]
- Geronimo, G.; O’Connor, P.; Kandasamy, A. Analog CMOS peak detect and hold circuits. Part 1. Analysis of the classical configuration. Nucl. Instrum. Methods Phys. Res. A 2002, 484, 533–534. [Google Scholar] [CrossRef]
- Kruiskamp, M.W.; Leenaerts, D.M. A CMOS peak detect sample and hold circuit. IEEE Trans. Nucl. Sci. 1994, 41, 295–298. [Google Scholar] [CrossRef]
- Sharroush, S.M. Design of the CMOS inverter-based amplifier: A quantitative approach. Int. J. Circuit Theory Appl. 2019, 47, 1006–1036. [Google Scholar] [CrossRef]
- Figueiredo, M.; Santos-Tavares, R.; Santin, E.; Ferreira, J.; Evans, G.; Goes, J. A Two-Stage Fully Differential Inverter-Based Self-Biased CMOS Amplifier with High Efficiency. IEEE Trans. Circuits Syst. I Regul. Pap. 2011, 58, 1591–1603. [Google Scholar] [CrossRef]
- Harrison, R.R.; Watkins, P.T.; Kier, R.J.; Lovejoy, R.O.; Black, D.J.; Greger, B.; Solzbacher, F. A Low-Power Integrated Circuit for a Wireless 100-Electrode Neural Recording System. IEEE J. Solid-State Circuits 2007, 42, 123–133. [Google Scholar] [CrossRef]
- Zhang, F.; Holleman, J.; Otis, B.P. Design of Ultra-Low Power Biopotential Amplifiers for Biosignal Acquisition Applications. IEEE Trans. Biomed. Circuits Syst. 2012, 6, 344–355. [Google Scholar] [CrossRef] [PubMed]
- Sun, Y.; Yu, X. Capacitive Biopotential Measurement for Electrophysiological Signal Acquisition: A Review. IEEE Trans. Biomed. Circuits Syst. 2016, 16, 2832–2853. [Google Scholar] [CrossRef]
- Allen, P.E.; Holberg, D.R. Chapter 8 Comparators. In CMOS Analog Circuit Design, 3rd ed.; Oxford University Press: Oxford, UK, 2011. [Google Scholar]
- Leakage Current-Based Delay Circuit. U.S. Patent US9667241B2, 30 May 2017.

















| Specification | This Work | TCAS-II’20 [13] |
|---|---|---|
| Technology | 0.18 µm | 0.18 µm |
| Supply voltage | 1.8 V | 1.8 V |
| Wake-up feature | YES | YES |
| Current consumption of SAM | 1 µA | 2.5 µA |
| SAM architecture | Amplifiers + Comparator | Amplifiers + Envelope Detector + Comparator |
| SAM input | SF output | MEMS device |
| Noise level at 1 kHz at low power mode | 72 nVrms/√Hz | N.A. |
Publisher’s Note: MDPI stays neutral with regard to jurisdictional claims in published maps and institutional affiliations. |
© 2022 by the author. Licensee MDPI, Basel, Switzerland. This article is an open access article distributed under the terms and conditions of the Creative Commons Attribution (CC BY) license (https://creativecommons.org/licenses/by/4.0/).
Share and Cite
Kim, J.P. Sound Activity Monitor Circuit for Low Power Consumption of Always-On Microphone Applications. Appl. Sci. 2022, 12, 11947. https://doi.org/10.3390/app122311947
Kim JP. Sound Activity Monitor Circuit for Low Power Consumption of Always-On Microphone Applications. Applied Sciences. 2022; 12(23):11947. https://doi.org/10.3390/app122311947
Chicago/Turabian StyleKim, Jong Pal. 2022. "Sound Activity Monitor Circuit for Low Power Consumption of Always-On Microphone Applications" Applied Sciences 12, no. 23: 11947. https://doi.org/10.3390/app122311947
APA StyleKim, J. P. (2022). Sound Activity Monitor Circuit for Low Power Consumption of Always-On Microphone Applications. Applied Sciences, 12(23), 11947. https://doi.org/10.3390/app122311947
