Visibility Assessment of New Photovoltaic Power Plants in Areas with Special Landscape Value
Abstract
:1. Introduction
- Assessment of the degree of visibility (total or partial) of the new PV plants;
- Assessment of the possible observation time of visitors or tourists, taking into account the route they follow and their speed;
- The proposed visibility enhancement factor for PV plants that may be fully or partially visible with the sky in the background.
2. Methodology
2.1. Accumulated Perception Time
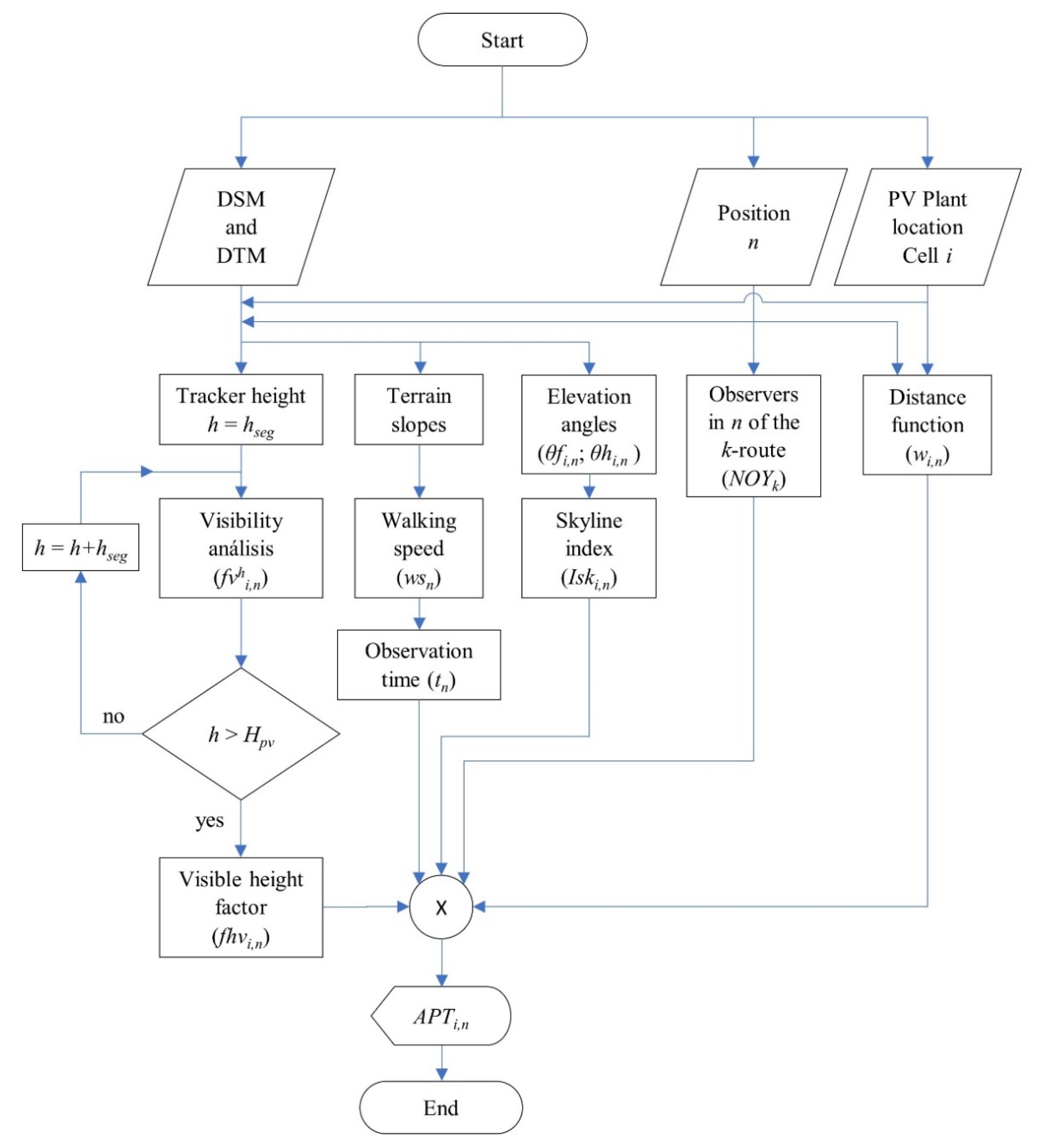
2.1.1. Required Data
- Orography: Hills and depressions ensure that PV power plants remain hidden from the eyes of observers. In other areas, PV power plants can be fully or partially visible and some of their elements can be seen above the skyline, which increases their visibility. The orography is considered in a GIS using the digital elevation model (DEM) of the study area. The DEM is the digital representation of the elevation of the earth’s surface with respect to a reference. Specifically, DEMs are a set that include digital terrain models (DTMs) and digital surface models (DSMs). DTMs represent the elevation of bare ground, while DSMs represent the elevation of the land surface, including obstacles not exclusively associated with terrain orography such as trees, vegetation, buildings, and other natural or artificial objects [30]. In this work, in order to consider visual obstacles on the ground, we have used a DSM of the analysed area. Different DSMs could also be used, as the density of vegetation can change over the seasons;
- Observation points: These represent the places where potential observers in motion can be located at a given time. These points are represented in a vector layer and have an associated attribute table containing the following data: geographic coordinates, height of the observer’s eyes above the ground, height of the observed object above the ground, observation point elevation (z-coordinate), slope of the terrain in the direction of travel, and travel speed of the observers. From the speed value, it is possible to calculate the average observation time of the observers, as will be discussed in detail later in this section;
- Average annual number of observers travelling along the observation points of a given route;
- Colour contrast of the observed object with respect to the background. According to [31], objects with a higher colour contrast will have greater visibility than objects with a low contrast, therefore it is necessary to introduce a weighting factor as a function of this colour contrast of the facility;
- Distance between the observer and the observed object (proposed PV plant). According to [32], the visual acuity of the human being decreases with distance, therefore it is necessary to enter a weighting factor as a function of this distance.
2.1.2. Calculation Process
- Generation of the set of positions of observation points. The positions of the observation points are generated by taking equidistant nodes along the route at a distance equal to the size of the cell selected to represent the values of the APT variable. The nodes, stored in a vector layer, have an associated attribute table containing the information required for each point: the geographical coordinates, the height of the eyes of the observer above the ground, the height of the observed object above the ground, the elevation of the observation point (z-coordinate), the slope of the terrain in the direction of travel, the average speed of the observer as he/she moves from one node to the next one, and the average observation time in each node. These last values are calculated in the next two stages;
- Evaluation of the walking speed of the observer. An observer walking along delimited routes over different types of terrain does not have a constant speed, as may occur when walking on flat terrain clear of obstacles. The observer’s speed will generally be slower when walking over rough terrain with steep slopes. In order to take into account the difficulty of walking routes in rough terrain, the Modified Tobler’s Function proposed by Márquez et al. in [36] has been used. It consists of an exponential function that provides the walking speed depending on the slope of the route section by which the potential observer is walking. This function is shown in (2), where wsn is the walking speed (km/h) in node n and δn is the angle of the terrain slope, in degrees, in the usual direction of the hiker, in that node.To determine the angles of the terrain slopes δn in the direction of travel associated with each node, the following steps are performed:
- To each node the value that collects the DTM cell with the same coordinates is assigned. Let us call this value the z-coordinate of the node, which is stored in the attribute table;
- Knowing the difference between the values of the z-coordinate of nodes n and n + 1 and the distance dn between them, it is easy to obtain the angle of the slope δn, when the observer moves from node n to n + 1. If δn has a positive value, it is an upward slope, while if it is negative, it is a downward slope. The value obtained is stored in the register corresponding to node n in the attribute table;
- All the nodes of route k are analysed in the direction of travel, obtaining the values δn of each node;
- The value of the real distance (Dn) separating nodes n and n + 1 is determined. The value of the distance dn corresponds to the projection on the horizontal plane of the real distance Dn;
- Then, applying the hiking function (2), the values of the observer’s velocity wsn at each node n are obtained and stored in the attribute table.
- Calculation of the average observation time tn in node n. This corresponds to the travel time used by the walker to travel from node n to node n + 1 along the route k. The time tn is calculated as the distance between consecutive nodes Dn divided by the velocity of observer wsn assigned to node n; tn = Dn/wsn. The value of tn obtained for each node n is stored in the attribute table;
- Determination of the distance between the new PV plant and the observation point. By using GIS tools, it is possible to determine the Euclidean distance di,n between the area represented by cell i and the observation point represented by node n of route k. Subsequently, the weighting factor wi,n is obtained for each cell i, as a function of the distance di,n, using the expression previously shown in (1);
- Determination of the visible height factor (). This represents the visible part (in terms of height) of the future PV plant, placed in the cell i, when the observer is in the observation point represented by node n. Previously, the maximum height (Hpv) of the PV plant was divided into segments of equal length (hseg). To determine , for each node n, several repeated analyses are performed, following the steps outlined below:
- To carry out a correct “visibility analysis” with a DSM, a new DSM must be generated in which the elevation of the observer in node n and of the PV plant placed in the cell i must correspond to the elevation values for bare ground in that position or cell, collected from the DTM;
- Let h be the analysed height of the PV plant. In each analysis, h is increased by one segment of length hseg, i.e., h ranges hseg to the total height Hpv of the PV facility;
- Using GIS tools, visibility analyses are performed to evaluate the visibility factor () of the PV plant with a height h, placed in the cell i, when the observer is in node n. The result obtained for will take the value 0, if from node n it is not possible to see the PV plant in cell i. On the contrary, will take the value 1, if from node n it is possible to see the PV facility with a height of h meters. The results, after applying the analysis to all the cells in the study area, are collected in a binary raster, which only stores ones and zeros;
- The value of h is increased by one segment and the visibility analysis is subsequently repeated from the same node n. The last analysis will be when h reaches the value of Hpv. As a result of each analysis for each value of h, a binary raster dataset of is obtained;
- The values of obtained for each value of h are then summed. The result corresponds to the portion in meters of the PV plant height placed in the area represented by cell i that can be seen by the observer in node n. Finally, it is multiplied by the term hseg/Hpv, as shown in expression (3), obtaining the visible height factor , which represents the value per unit of the height Hpv seen from the observation point n.
- Evaluation of the skyline index. Generally, facilities above the skyline (with the sky in the background) will have a higher colour contrast and, therefore, higher visibility than facilities below the skyline (with the terrain in the background) [37]. In order to take this aspect into account, a skyline index (Isk) is calculated. Considering a PV facility in cell i and an observer in node n, with the index it is possible to give more weight to the visibility of the facility which is seen partially or completely above the horizon. Therefore, it is necessary to determine what fraction, in terms of height, of the PV facility is visible from node n above the horizon line. This index is calculated using the expression shown in (4), where only positive values are considered:where is the angle of elevation of the line of sight [38] between the observation point represented by node n and the maximum height Hpv of the PV facility placed in the cell i, and corresponds to the angle of elevation of the line of sight connecting the position of the observer’s eyes in node n to the global horizon beyond cell i, as shown in Figure 1.
- First, we assume that observers can look in any direction, so it is necessary to determine the horizon line around each observation point or node n, whose geographical coordinates are known. That is, the horizon height must be evaluated for observer azimuth values from 0 to 360 sexagesimal degrees. The observer’s azimuth refers to the angle, measured on the horizontal plane, formed by the direction in which the observer is looking with respect to a reference direction. In our work, the azimuth value was 0 degrees when the observer was facing east and 90 degrees when facing north. After applying GIS tools, the result obtained, for each node n, is a raster dataset in which each cell i contains the value of the elevation angle of the line of sight connecting the observer’s eyes in node n to the global horizon beyond the area represented by the cell i. Consequently, all cells with the same azimuth value, will also take the same value of ;
- To obtain the elevation angle , visibility analysis GIS tools are applied at each node n. As result, a raster dataset is obtained in which each cell i contains the value of the elevation angle of the line of sight connecting the observer’s eyes in node n with the highest part of the possible PV facility placed in the cell i;
- Subsequently, by means of raster data layer processing techniques (map algebra) the index is determined using the expression (4).
2.2. Global Accumulated Perception Time
3. Case Study
4. Results and Discussion
- Using a GIS tool and considering the cell size of the DSM, equidistant nodes were generated every 25 m (dn = 25 m) along each route of the Way of St. James. The points corresponding to each of the five routes were collected in different vector data layers, in whose attribute tables, each node had associated data such as the average height above the ground of the observer’s eyes (1.61 m in this study), and the maximum height Hpv above the ground of the PV facility (Hpv = 6 m);
- GIS tools were used to obtain the value of the pilgrim’s walking speed wsn associated with each node n. This value was obtained applying expression (2). The value of walking speed was calculated for all the nodes of the five routes in the studied area;
- The average observation time, tn, was calculated for each node, dividing the real distance between consecutive nodes Dn by the value of the observer’s walking speed wsn at that node;
- With the suitable GIS tool, a Euclidean distance raster map was generated for each node n, what allows to generate a new raster dataset containing the weight factor wi,n;
- Several repeated visibility analyses were performed to calculate the visible height factor of the future PV plant placed in the cell i, following the methodology described in Section 2. Note that the length of the segment used in this case study was 1 m (hseg = 1 m) and, therefore, a set of six binary raster maps was obtained. Afterwards, using map algebra GIS tools, expression (3) was applied, obtaining a raster map with the values of the factor as a result, which represents the fraction of the PV facility located in the cell i, that can be seen from node n;
- The skyline index was evaluated using the expression (4). For each node n, two raster maps were obtained, each one storing the values of and , respectively, in cell i. Then, using map algebra techniques, the index was determined, which made it possible to give more weight to the visibility of future PV plants that could be seen above the skyline.
5. Conclusions
- A high computational effort is required to achieve detailed results. Each visibility analysis for different heights of the PV facility produces a raster map.
- All the nodes of the routes have been considered as waypoints for the observers. In a more detailed analysis, a special treatment could be considered for some of these nodes corresponding to places on the Way of St. James where pilgrims usually stop on their way: viewpoints, fountains or rest areas. The APTi,n value for these nodes should be proportional to the average stopping time of pilgrims at such locations.
- The visual impact caused by glares from PV panels has not been taken into account.
Author Contributions
Funding
Institutional Review Board Statement
Informed Consent Statement
Data Availability Statement
Conflicts of Interest
Abbreviations
| DEM | Digital Elevation Model |
| DSM | Digital Surface Model |
| DTM | Digital Terrain Model |
| GIS | Geographic Information System |
| PV | Photovoltaic |
| APTi,n | Accumulated perception time in cell i, with the observers located at node n (h/y) |
| APTi,k | Accumulated perception time in cell i by all observers moving along route k (h/y) |
| dn | Distance in the horizontal plane between nodes n and n + 1 (meters) |
| Dn | True distance between nodes n and n + 1 (meters) |
| di,n | Euclidean distance between cell i and node n (meters) |
| Visible height factor of a PV plant placed in cell i and viewed from node n | |
| Visibility factor of a PV plant of height h, placed in cell i and viewed from node n | |
| GAPTi | Global Accumulated Perception Time in cell i |
| h | Analysed height of the PV plant (meters) |
| Hpv | Maximum height of the PV plant (meters) |
| hseg | Segment length by which the height of the PV plant is increased in the visibility analysis |
| i | Geographic elemental area or cell with the possibility of housing a PV plant |
| Skyline index for a PV plant placed in cell i and viewed from node n | |
| k | Any route considered in the study area |
| n | Observation point or node contained in route k |
| Nk | Total number of routes in the study area |
| Nn | Total number of nodes on route k |
| NOYk | Annual number of potential observers moving along the route k |
| tn | Average observation time when the observer moves from node n to node n + 1 (hours) |
| Weighting factor calculated as a function of distance di,n | |
| Walking speed of the observer at node n (km/h) | |
| Angle of the terrain slope in the direction of travel of the observer | |
| Elevation angle of the line of sight between node n and the top of the PV plant in cell i | |
| Elevation angle of the line of sight connecting the observer’s eyes at n with the horizon, beyond cell i |
References
- Bachner, G.; Steininger, K.W.; Williges, K.; Tuerk, A. The economy-wide effects of large-scale renewable electricity expansion in Europe: The role of integration costs. Renew. Energy 2019, 134, 1369–1380. [Google Scholar] [CrossRef]
- Al Garni, H.Z.; Awasthi, A. Solar PV power plant site selection using a GIS-AHP based approach with application in Saudi Arabia. Appl. Energy 2017, 206, 1225–1240. [Google Scholar] [CrossRef]
- Carrión, J.A.; Estrella, A.E.; Dols, F.A.; Toro, M.Z.; Rodríguez, M.; Ridao, A.R. Environmental decision-support systems for evaluating the carrying capacity of land areas: Optimal site selection for grid-connected photovoltaic power plants. Renew. Sustain. Energy Rev. 2008, 12, 2358–2380. [Google Scholar] [CrossRef]
- Xu, Y.; Li, Y.; Zheng, L.; Cui, L.; Li, S.; Li, W.; Cai, Y. Site selection of wind farms using GIS and multi-criteria decision making method in Wafangdian, China. Energy 2020, 207, 118222. [Google Scholar] [CrossRef]
- Eroğlu, H. Multi-criteria decision analysis for wind power plant location selection based on fuzzy AHP and geographic information systems. Environ. Dev. Sustain. 2021, 23, 18278–18310. [Google Scholar] [CrossRef]
- Terkenli, T.; Skowronek, E.; Georgoula, V. Landscape and Tourism: European Expert Views on an Intricate Relationship. Land 2021, 10, 327. [Google Scholar] [CrossRef]
- Mouflis, G.D.; Gitas, I.Z.; Iliadou, S.; Mitri, G.H. Assessment of the visual impact of marble quarry expansion (1984–2000) on the landscape of Thasos island, NE Greece. Landsc. Urban Plan. 2008, 86, 92–102. [Google Scholar] [CrossRef]
- Ioannidis, R.; Koutsoyiannis, D. A review of land use, visibility and public perception of renewable energy in the context of landscape impact. Appl. Energy 2020, 276, 115367. [Google Scholar] [CrossRef]
- Cohen, J.J.; Reichl, J.; Schmidthaler, M. Re-focussing research efforts on the public acceptance of energy infrastructure: A critical review. Energy 2014, 76, 4–9. [Google Scholar] [CrossRef]
- Sibille, A.D.C.T.; Cloquell-Ballester, V.-A.; Cloquell-Ballester, V.-A.; Darton, R. Development and validation of a multicriteria indicator for the assessment of objective aesthetic impact of wind farms. Renew. Sustain. Energy Rev. 2009, 13, 40–66. [Google Scholar] [CrossRef]
- Bishop, I.D. The implications for visual simulation and analysis of temporal variation in the visibility of wind turbines. Landsc. Urban Plan. 2019, 184, 59–68. [Google Scholar] [CrossRef]
- Maslov, N.; Claramunt, C.; Wang, T.; Tang, T. Method to estimate the visual impact of an offshore wind farm. Appl. Energy 2017, 204, 1422–1430. [Google Scholar] [CrossRef]
- Torres-Sibille, A.d.C.; Cloquell-Ballester, V.A.; Cloquell-Ballester, V.A.; Artacho Ramírez, M.Á. Aesthetic impact assessment of solar power plants: An objective and a subjective approach. Renew. Sustain. Energy Rev. 2009, 13, 986–999. [Google Scholar] [CrossRef]
- Chiabrando, R.; Fabrizio, E.; Garnero, G. The territorial and landscape impacts of photovoltaic systems: Definition of impacts and assessment of the glare risk. Renew. Sustain. Energy Rev. 2009, 13, 2441–2451. [Google Scholar] [CrossRef]
- Moser, D.; Vettorato, D.; Vaccaro, R.; Del Buono, M.; Sparber, W. The PV Potential of South Tyrol: An Intelligent Use of Space. Energy Procedia 2014, 57, 1392–1400. [Google Scholar] [CrossRef] [Green Version]
- Munkhbat, U.; Choi, Y. GIS-Based Site Suitability Analysis for Solar Power Systems in Mongolia. Appl. Sci. 2021, 11, 3748. [Google Scholar] [CrossRef]
- Rodrigues, M.; Montañés, C.; Fueyo, N. A method for the assessment of the visual impact caused by the large-scale deployment of renewable-energy facilities. Environ. Impact Assess. Rev. 2010, 30, 240–246. [Google Scholar] [CrossRef]
- Manchado, C.; Gomez-Jauregui, V.; Lizcano, P.E.; Iglesias, A.; Galvez, A.; Otero, C. Wind farm repowering guided by visual impact criteria. Renew. Energy 2019, 135, 197–207. [Google Scholar] [CrossRef]
- Hurtado, J.; Fernández, J.; Parrondo, J.L.; Blanco, E. Spanish method of visual impact evaluation in wind farms. Renew. Sustain. Energy Rev. 2004, 8, 483–491. [Google Scholar] [CrossRef]
- Molina-Ruiz, J.; Sánchez, M.J.M.; Pérez-Sirvent, C.; Serrano, M.L.T.; Lorenzo, M.L.G. Developing and applying a GIS-assisted approach to evaluate visual impact in wind farms. Renew. Energy 2011, 36, 1125–1132. [Google Scholar] [CrossRef]
- Wróżyński, R.; Sojka, M.; Pyszny, K. The application of GIS and 3D graphic software to visual impact assessment of wind turbines. Renew. Energy 2016, 96, 625–635. [Google Scholar] [CrossRef]
- Garcia-Garrido, E.; Lara-Santillan, P.; Zorzano-Alba, E.; Mendoza-Villena, M.; Zorzano-Santamaria, P.; Fernandez-Jimenez, L.A.; Falces, A. Visual impact assessment for small and medium size PV plants. In Proceedings of the 12th WSEAS International Conference on Electric Power Systems, High Voltages, Electric Machines, Prague, Czech Republic, 24–26 September 2012; pp. 57–61. [Google Scholar]
- Fernandez-Jimenez, L.A.; Mendoza-Villena, M.; Zorzano-Santamaria, P.; Garcia-Garrido, E.; Lara-Santillan, P.; Zorzano-Alba, E.; Falces, A. Site selection for new PV power plants based on their observability. Renew. Energy 2015, 78, 7–15. [Google Scholar] [CrossRef]
- Florio, P.; Probst, M.C.M.; Schüler, A.; Roecker, C.; Scartezzini, J.-L. Assessing visibility in multi-scale urban planning: A contribution to a method enhancing social acceptability of solar energy in cities. Sol. Energy 2018, 173, 97–109. [Google Scholar] [CrossRef]
- Pham, V.-M.; Van Nghiem, S.; Van Pham, C.; Luu, M.P.T.; Bui, Q.-T. Urbanization impact on landscape patterns in cultural heritage preservation sites: A case study of the complex of Huế Monuments, Vietnam. Landsc. Ecol. 2021, 36, 1–26. [Google Scholar] [CrossRef]
- Ashrafi, B.; Kloos, M.; Neugebauer, C. Heritage Impact Assessment, beyond an Assessment Tool: A comparative analysis of urban development impact on visual integrity in four UNESCO World Heritage Properties. J. Cult. Herit. 2021, 47, 199–207. [Google Scholar] [CrossRef]
- QGIS. A Free and Open Source Geographic Information System. Available online: https://www.qgis.org/en/site/ (accessed on 28 January 2021).
- Fisher, P.F. Extending the applicability of viewsheds in landscape planning. Photogramm. Eng. Remote Sens. 1996, 62, 1297–1302. [Google Scholar]
- UNESCO. Routes of Santiago de Compostela: Camino Francés and Routes of Northern Spain. Available online: https://whc.unesco.org/en/list/669 (accessed on 10 September 2021).
- Polidori, L.; El Hage, M. Digital Elevation Model Quality Assessment Methods: A Critical Review. Remote. Sens. 2020, 12, 3522. [Google Scholar] [CrossRef]
- Bishop, I. Testing perceived landscape colour difference using the Internet. Landsc. Urban Plan. 1997, 37, 187–196. [Google Scholar] [CrossRef]
- Ogburn, D.E. Assessing the level of visibility of cultural objects in past landscapes. J. Archaeol. Sci. 2006, 33, 405–413. [Google Scholar] [CrossRef]
- Fisher, P.F. Probable and fuzzy models of the viewshed operation. In Innovations in GIS; CRC Press: Boca Raton, FL, USA, 1994; pp. 161–175. [Google Scholar]
- Weigel, J. Kompensationsflächenberechnung für Freileitungen. Available online: https://www.yumpu.com/de/document/read/6771445/kompensationsflachenberechnung-fur-freileitungen (accessed on 31 August 2021).
- Paul, H.-U.; Uther, D.; Neuhoff, M.; Winkler-Hartenstein, K.; Schmidtkunz, H.; Grossnick, J. GIS-gestütztes Verfahren zur Bewertung visueller Eingriffe durch Hochspannungsfreileitungen. Nat. Und Landschaftsplan. Z. Für Angew. Okol. 2004, 36, 139–144. [Google Scholar]
- Pérez, J.M.; Vallejo, I.; Álvarez-Francoso, J.I. Estimated travel time for walking trails in natural areas. Geogr. Tidsskr.-Danish J. Geogr. 2017, 117, 53–62. [Google Scholar] [CrossRef]
- Fontani, F. Application of the Fisher’s “Horizon Viewshed” to a proposed power transmission line in Nozzano (Italy). Trans. GIS 2016, 21, 835–843. [Google Scholar] [CrossRef]
- Caha, J.; Rášová, A. Line-of-Sight Derived Indices: Viewing Angle Difference to a Local Horizon and the Difference of Viewing Angle and the Slope of Line of Sight. Lect. Notes Geoinf. Cartogr. 2015, 211, 61–72. [Google Scholar] [CrossRef]
- Serra, J.; Llinares, C.; Iñarra, S.; Torres, A.; Llopis, J. Improvement of the integration of visually impacting architectures in historical urban scene, an application of semantic differencial method. Environ. Impact Assess. Rev. 2019, 81, 106353. [Google Scholar] [CrossRef]
- Jerpåsen, G.B.; Larsen, K.C. Visual impact of wind farms on cultural heritage: A Norwegian case study. Environ. Impact Assess. Rev. 2011, 31, 206–215. [Google Scholar] [CrossRef]
- CETS 199—Council of Europe Framework Convention on the Value of Cultural Heritage for Society. Available online: https://rm.coe.int/1680083746 (accessed on 6 September 2021).
- European Commission Directorate-General for Research and Innovation. Preserving our Heritage, Improving our Environment. Volume I, 20 Years of EU Research into Cultural Heritage; Chapuis, M., Ed.; Publications Office of the European Union: Luxembourg, 2009; Available online: https://data.europa.eu/doi/10.2777/17146 (accessed on 3 September 2021).
- Informe Estadístico. 2019. Available online: http://oficinadelperegrino.com/wp-content/uploads/2016/02/peregrinaciones2019.pdf (accessed on 24 August 2021).
- Instituto Geográfico Nacional. Available online: https://www.ign.es/web/ign/portal (accessed on 4 September 2021).
- R Development Core Team. The R project for statistical computing, R version 3.5.2. 2018. Available online: https://www.r-project.org (accessed on 2 September 2021).
- Lovelace, R.; Nowosad, J.; Muenchow, J. Geocomputation with R; Chapman and Hall/CRC: Boca Raton, FL, USA, 2019. [Google Scholar]




Publisher’s Note: MDPI stays neutral with regard to jurisdictional claims in published maps and institutional affiliations. |
© 2022 by the authors. Licensee MDPI, Basel, Switzerland. This article is an open access article distributed under the terms and conditions of the Creative Commons Attribution (CC BY) license (https://creativecommons.org/licenses/by/4.0/).
Share and Cite
Zorzano-Alba, E.; Fernandez-Jimenez, L.A.; Garcia-Garrido, E.; Lara-Santillan, P.M.; Falces, A.; Zorzano-Santamaria, P.J.; Capellan-Villacian, C.; Mendoza-Villena, M. Visibility Assessment of New Photovoltaic Power Plants in Areas with Special Landscape Value. Appl. Sci. 2022, 12, 703. https://doi.org/10.3390/app12020703
Zorzano-Alba E, Fernandez-Jimenez LA, Garcia-Garrido E, Lara-Santillan PM, Falces A, Zorzano-Santamaria PJ, Capellan-Villacian C, Mendoza-Villena M. Visibility Assessment of New Photovoltaic Power Plants in Areas with Special Landscape Value. Applied Sciences. 2022; 12(2):703. https://doi.org/10.3390/app12020703
Chicago/Turabian StyleZorzano-Alba, Enrique, Luis Alfredo Fernandez-Jimenez, Eduardo Garcia-Garrido, Pedro M. Lara-Santillan, Alberto Falces, Pedro J. Zorzano-Santamaria, Candido Capellan-Villacian, and Montserrat Mendoza-Villena. 2022. "Visibility Assessment of New Photovoltaic Power Plants in Areas with Special Landscape Value" Applied Sciences 12, no. 2: 703. https://doi.org/10.3390/app12020703
APA StyleZorzano-Alba, E., Fernandez-Jimenez, L. A., Garcia-Garrido, E., Lara-Santillan, P. M., Falces, A., Zorzano-Santamaria, P. J., Capellan-Villacian, C., & Mendoza-Villena, M. (2022). Visibility Assessment of New Photovoltaic Power Plants in Areas with Special Landscape Value. Applied Sciences, 12(2), 703. https://doi.org/10.3390/app12020703

