Role of Alumni Program in the Prediction of Career Success in an Ecuadorian Public University
Abstract
1. Introduction
2. Materials and Methods
2.1. Information Analysis of the Alumni Tracking and Career Success
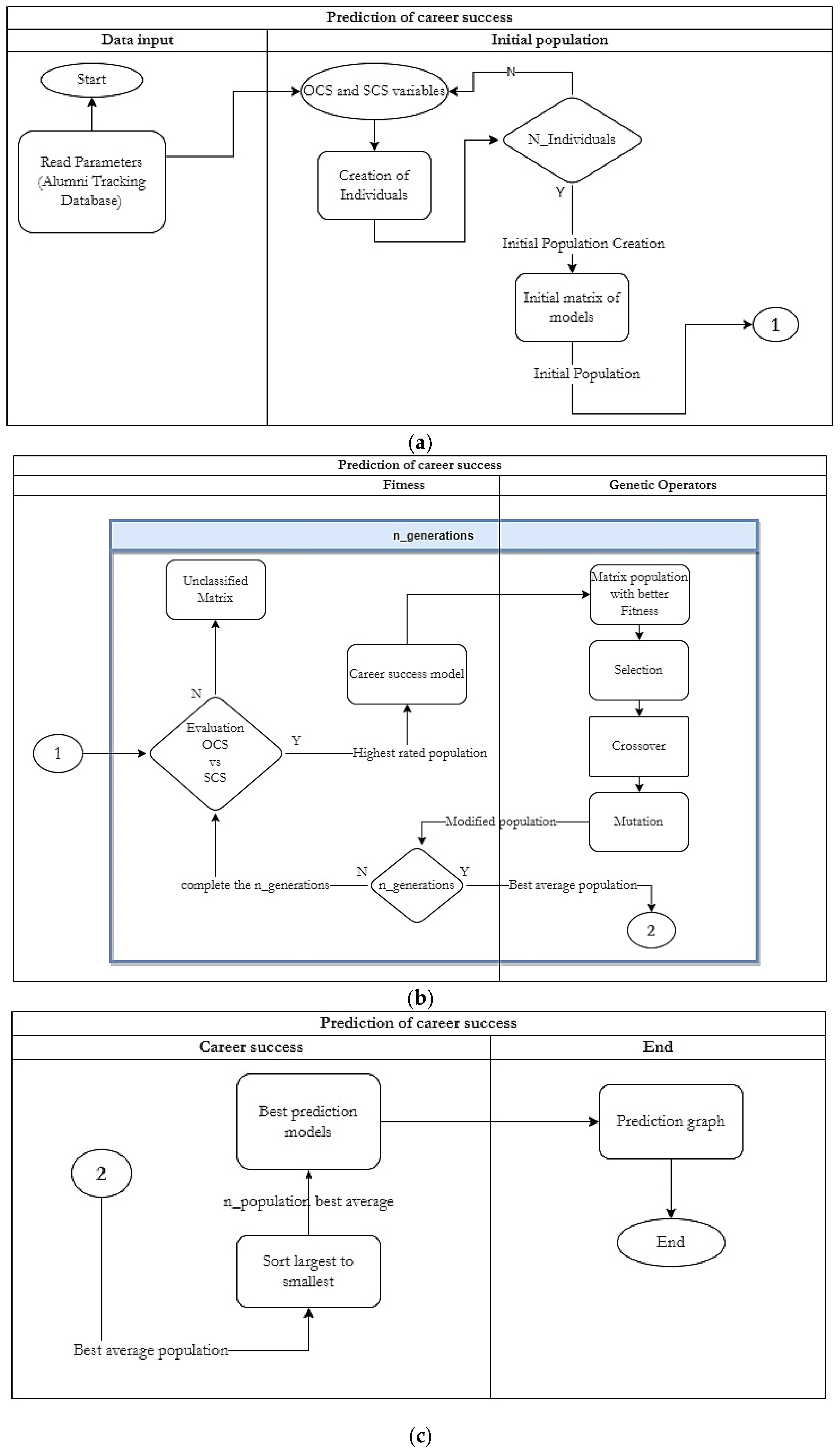
2.2. Career Success Prediction Model
2.2.1. Representation of Chromosome
2.2.2. Genetic Algorithm Parameter Settings
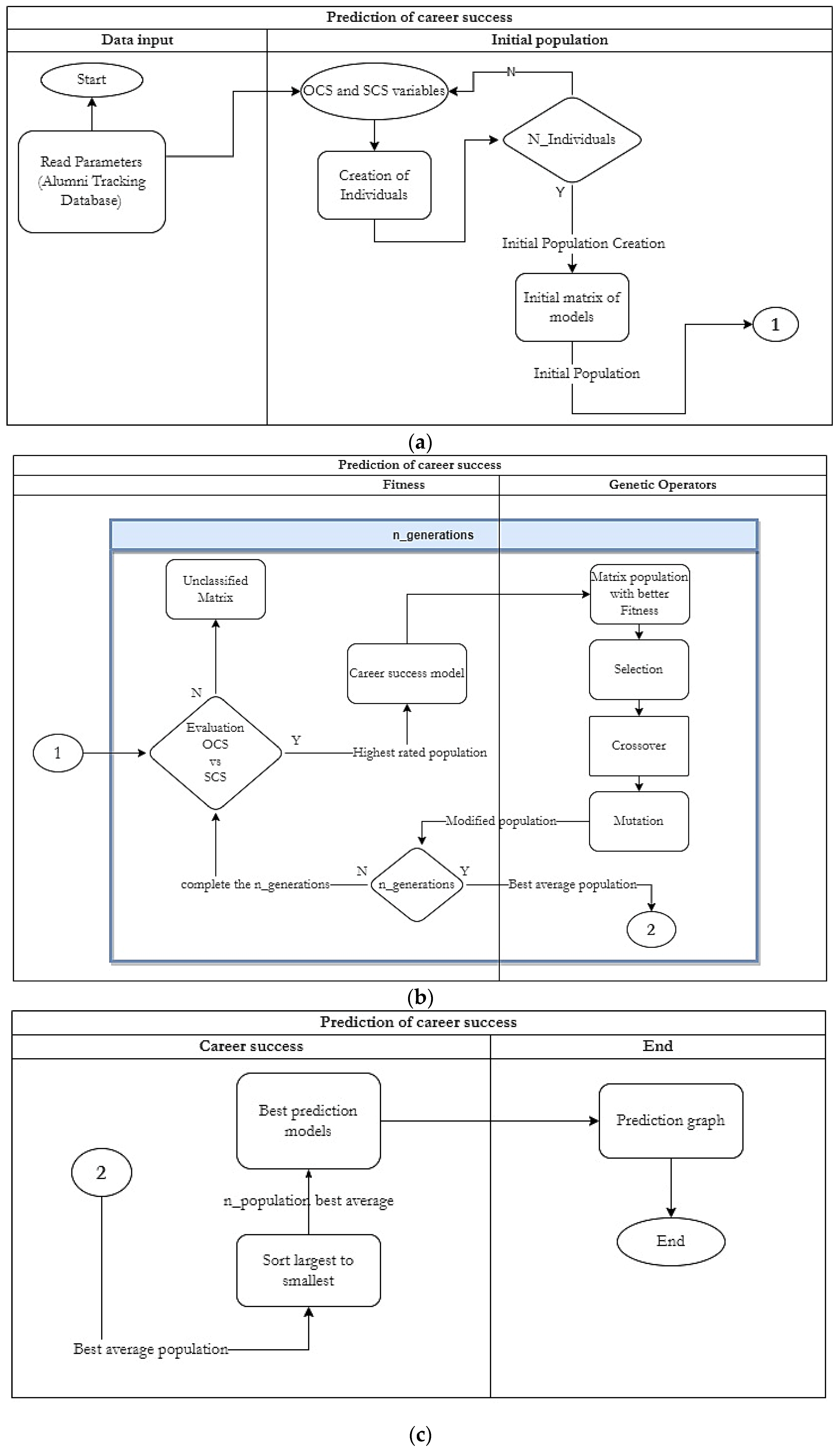
2.2.3. Genetic Algorithm Design
2.3. Statistic Analysis
2.4. Relationship between Career Success and Alumni Tracking
3. Results
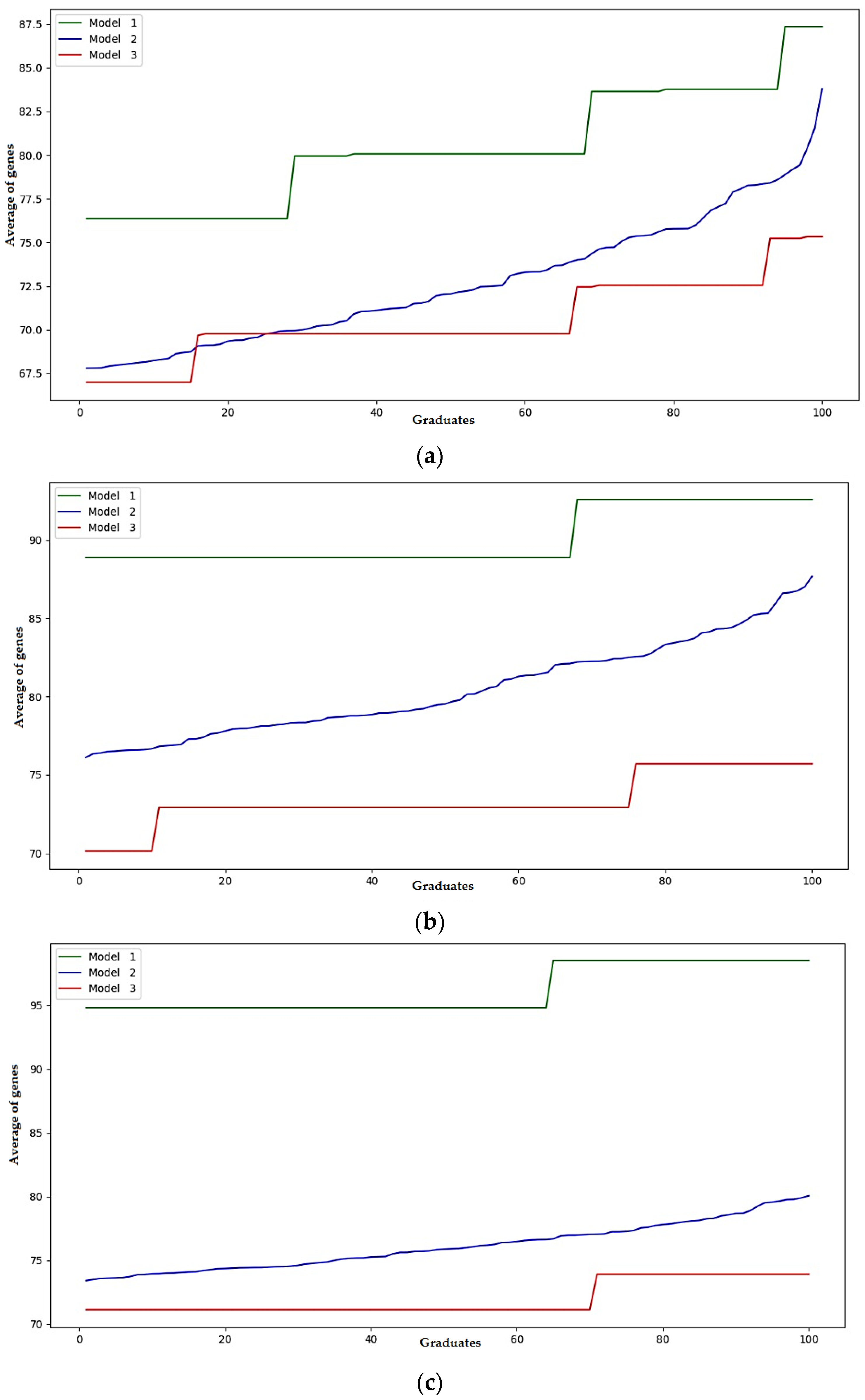
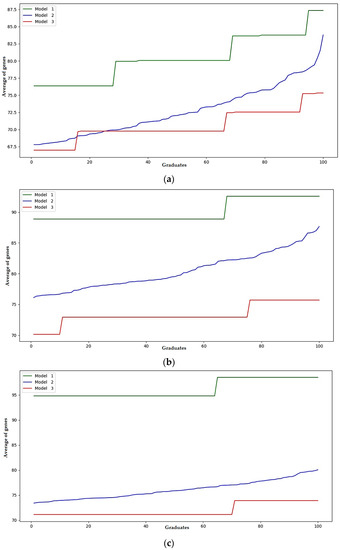
3.1. Prediction Models
3.2. The Elitist Weighting of Graduates
3.3. Dynamics of Prediction Models
3.4. Validation of Prediction Models
3.5. Relationship between Career Success and Alumni Tracking
4. Discussion
5. Conclusions
- -
- Continuous training strategies as an opportunity to interact with professionals.
- -
- Follow-up of graduates for the objective and subjective measurement of job satisfaction.
- -
- Improve formal and informal communication policies that promote interaction and benefits with professionals as a digital employment exchange.
- -
- Involve professionals in research projects and link society developed in universities.
Supplementary Materials
Author Contributions
Funding
Institutional Review Board Statement
Informed Consent Statement
Data Availability Statement
Acknowledgments
Conflicts of Interest
References
- Žalėnienė, I.; Pereira, P. Higher Education For Sustainability: A Global Perspective. Geogr. Sustain. 2021, 2, 99–106. [Google Scholar] [CrossRef]
- Carrión-Mero, P.; Morante-Carballo, F.; Herrera-Franco, G.; Jaya-Montalvo, M.; Rodríguez, D.; Loor-Flores de Valgas, C.; Berrezueta, E. Community-University Partnership in Water Education and Linkage Process. Study Case: Manglaralto, Santa Elena, Ecuador. Water 2021, 13, 1998. [Google Scholar] [CrossRef]
- Miranda, J.; Navarrete, C.; Noguez, J.; Molina-Espinosa, J.M.; Ramírez-Montoya, M.S.; Navarro-Tuch, S.A.; Bustamante-Bello, M.R.; Rosas-Fernández, J.B.; Molina, A. The Core Components of Education 4.0 in Higher Education: Three Case Studies in Engineering Education. Comput. Electr. Eng. 2021, 93, 1998. [Google Scholar] [CrossRef]
- Bautista-Puig, N.; Sanz-Casado, E. Sustainability Practices in Spanish Higher Education Institutions: An Overview of Status and Implementation. J. Clean. Prod. 2021, 295, 107278. [Google Scholar] [CrossRef]
- Herrera-Franco, G.; Montalván-Burbano, N.; Mora-Frank, C.; Bravo-Montero, L. Lady Scientific Research in Ecuador: A Bibliometric Analysis. Publications 2021, 9, 55. [Google Scholar] [CrossRef]
- Morante-Carballo, F.; Merchán-Sanmartín, B.; Cárdenas-Cruz, A.; Jaya-Montalvo, M.; Mata-Perelló, J.; Herrera-Franco, G.; Carrión-Mero, P. Sites of Geological Interest Assessment for Geoeducation Strategies, ESPOL University Campus, Guayaquil, Ecuador. Land 2022, 11, 771. [Google Scholar] [CrossRef]
- Herrera-Franco, G.; Alvarado, J.; Gordillo, P.; Veintimilla, L.; Merchán, B.; Carrión-Mero, P.; Berrezueta, E. Communication Methods on Water Care during the COVID-19 Pandemic and Its Impact on the Resilience of the Rural Community of “Libertador Bolívar”, Ecuador. In Sustainable Water Resources Management XI; WIT Press: Southampton, UK, 27 July 2021; Volume 250, pp. 109–118. [Google Scholar]
- Gricelda, H.F.; Paúl, C.M.; Niurka, A.M. Participatory Process for Local Development: Sustainability of Water Resources in Rural Communities: Case Manglaralto-Santa Elena, Ecuador. In Handbook of Sustainability Science and Research; Leal Filho, W., Ed.; Springer International Publishing: Cham, Switzerland, 2018; pp. 663–676. ISBN 978-3-319-63007-6. [Google Scholar]
- Herrera-Franco, G.; Erazo, K.; Mora-Frank, C.; Carrión-Mero, P.; Berrezueta, E. Evaluation of a Paleontological Museum as Geosite and Base for Geotourism. A Case Study. Heritage 2021, 4, 1208–1227. [Google Scholar] [CrossRef]
- Altuntaş, S.; Baykal, Ü. An Analysis of Alumni Performance: A Study of the Quality of Nursing Education. Nurse Educ. Today 2017, 49, 135–139. [Google Scholar] [CrossRef]
- Wiranto, R.; Slameto, S. Alumni Satisfaction in Terms of Classroom Infrastructure, Lecturer Professionalism, and Curriculum. Heliyon 2021, 7, e06679. [Google Scholar] [CrossRef]
- Kismul, H.; Hasha, W.; Hinderaker, S.G.; Moen, B.E. An Alumni Study of a Master’s in International Health. Public Health 2020, 181, 168–170. [Google Scholar] [CrossRef]
- Salazar, A.M.; Schelbe, L. Factors Associated with Post-College Success for Foster Care Alumni College Graduates. Child Youth Serv. Rev. 2021, 126, 168–170. [Google Scholar] [CrossRef]
- Shen, H.; Sha, B.L. Conceptualizing and Operationalizing Alumni Engagement: When Conversational Voice Matters More than Openness and Assurances of Legitimacy. Public Relat. Rev. 2020, 46, 101974. [Google Scholar] [CrossRef]
- Lavi, R.; Tal, M.; Dori, Y.J. Perceptions of STEM Alumni and Students on Developing 21st Century Skills through Methods of Teaching and Learning. Stud. Educ. Eval. 2021, 70, 101002. [Google Scholar] [CrossRef]
- Campbell, A.C.; Baxter, A.R. Exploring the Attributes and Practices of Alumni Associations That Advance Social Change. Int. J. Educ. Dev. 2019, 66, 164–172. [Google Scholar] [CrossRef]
- Geiger, J.M.; Piel, M.H.; Day, A.; Schelbe, L. A Descriptive Analysis of Programs Serving Foster Care Alumni in Higher Education: Challenges and Opportunities. Child Youth Serv. Rev. 2018, 85, 287–294. [Google Scholar] [CrossRef]
- Rattanamethawong, N.; Sinthupinyo, S.; Chandrachai, A. An Innovation Model of Alumni Relationship Management: Alumni Segmentation Analysis. Kasetsart J. Soc. Sci. 2018, 39, 150–160. [Google Scholar] [CrossRef]
- McDonald, K.S.; Hite, L.M. The Next Generation of Career Success: Implications for HRD. Adv. Dev. Hum. Resour. 2008, 10, 86–103. [Google Scholar] [CrossRef]
- Bagdadli, S.; Gianecchini, M. Organizational Career Management Practices and Objective Career Success: A Systematic Review and Framework. Hum. Resour. Manag. Rev. 2019, 29, 353–370. [Google Scholar] [CrossRef]
- Golden, T.D.; Eddleston, K.A. Is There a Price Telecommuters Pay? Examining the Relationship between Telecommuting and Objective Career Success. J. Vocat. Behav. 2020, 116, 103348. [Google Scholar] [CrossRef]
- Hirschi, A.; Johnston, C.S.; de Fruyt, F.; Ghetta, A.; Orth, U. Does Success Change People? Examining Objective Career Success as a Precursor for Personality Development. J. Vocat. Behav. 2021, 127, 103582. [Google Scholar] [CrossRef]
- Blickle, G.; Schütte, N.; Wihler, A. Political Will, Work Values, and Objective Career Success: A Novel Approach—The Trait-Reputation-Identity Model. J. Vocat. Behav. 2018, 107, 42–56. [Google Scholar] [CrossRef]
- Stumpf, S.A.; Tymon, W.G. The Effects of Objective Career Success on Subsequent Subjective Career Success. J. Vocat. Behav. 2012, 81, 345–353. [Google Scholar] [CrossRef]
- Janssen, E.; van der Heijden, B.I.J.M.; Akkermans, J.; Audenaert, M. Unraveling the Complex Relationship between Career Success and Career Crafting: Exploring Nonlinearity and the Moderating Role of Learning Value of the Job. J. Vocat. Behav. 2021, 130, 103620. [Google Scholar] [CrossRef]
- Hall, D.T.; Lee, M.D.; Kossek, E.E.; las Heras, M. Pursuing Career Success While Sustaining Personal and Family Well-Being: A Study of Reduced-Load Professionals over Time. J. Soc. Issues 2012, 68, 742–766. [Google Scholar] [CrossRef]
- Gordon, S.E.; Shi, X. (Crystal) The Well-Being and Subjective Career Success of Workaholics: An Examination of Hospitality Managers’ Recovery Experience. Int. J. Hosp. Manag. 2021, 93, 102804. [Google Scholar] [CrossRef]
- Haenggli, M.; Hirschi, A.; Rudolph, C.W.; Peiró, J.M. Exploring the Dynamics of Protean Career Orientation, Career Management Behaviors, and Subjective Career Success: An Action Regulation Theory Approach. J. Vocat. Behav. 2021, 131, 103650. [Google Scholar] [CrossRef]
- Xie, B.; Xia, M.; Xin, X.; Zhou, W. Linking Calling to Work Engagement and Subjective Career Success: The Perspective of Career Construction Theory. J. Vocat. Behav. 2016, 94, 70–78. [Google Scholar] [CrossRef]
- Spurk, D.; Abele, A.E. Synchronous and Time-Lagged Effects between Occupational Self-Efficacy and Objective and Subjective Career Success: Findings from a Four-Wave and 9-Year Longitudinal Study. J. Vocat. Behav. 2014, 84, 119–132. [Google Scholar] [CrossRef]
- Heslev, P.A. Conceptualizing and Evaluating Career Success. J. Organ. Behav. 2005, 26, 113–136. [Google Scholar]
- Guo, W.; Xiao, H.; Yang, X. An Empirical Research on the Correlation between Human Capital and Career Success of Knowledge Workers in Enterprise. Phys. Procedia 2012, 25, 715–725. [Google Scholar] [CrossRef]
- Blokker, R.; Akkermans, J.; Tims, M.; Jansen, P.; Khapova, S. Building a Sustainable Start: The Role of Career Competencies, Career Success, and Career Shocks in Young Professionals’ Employability. J. Vocat. Behav. 2019, 112, 172–184. [Google Scholar] [CrossRef]
- Guan, Y.; Zhou, W.; Ye, L.; Jiang, P.; Zhou, Y. Perceived Organizational Career Management and Career Adaptability as Predictors of Success and Turnover Intention among Chinese Employees. J. Vocat. Behav. 2015, 88, 230–237. [Google Scholar] [CrossRef]
- Duta, A.; Wielgoszewska, B.; Iannelli, C. Different Degrees of Career Success: Social Origin and Graduates’ Education and Labour Market Trajectories. Adv. Life Course Res. 2021, 47, 100376. [Google Scholar] [CrossRef]
- Chang, Y.Y.; Chen, M.H. Creative Entrepreneurs’ Creativity, Opportunity Recognition, and Career Success: Is Resource Availability a Double-Edged Sword? Eur. Manag. J. 2020, 38, 750–762. [Google Scholar] [CrossRef]
- Russo, M.; Guo, L.; Baruch, Y. Work Attitudes, Career Success and Health: Evidence from China. J. Vocat. Behav. 2014, 84, 248–258. [Google Scholar] [CrossRef]
- Zacher, H. Career Adaptability Predicts Subjective Career Success above and beyond Personality Traits and Core Self-Evaluations. J. Vocat. Behav. 2014, 84, 21–30. [Google Scholar] [CrossRef]
- Lei, C.; Hossain, M.S.; Mostafiz, M.I.; Khalifa, G.S.A. Factors Determining Employee Career Success in the Chinese Hotel Industry: A Perspective of Job-Demand Resources Theory. J. Hosp. Tour. Manag. 2021, 48, 301–311. [Google Scholar] [CrossRef]
- Healy, M.; Hammer, S.; McIlveen, P. Mapping Graduate Employability and Career Development in Higher Education Research: A Citation Network Analysis. Stud. High. Educ. 2020, 47, 799–811. [Google Scholar] [CrossRef]
- Hamdia, K.M.; Zhuang, X.; Rabczuk, T. An Efficient Optimization Approach for Designing Machine Learning Models Based on Genetic Algorithm. Neural Comput. Appl. 2021, 33, 1923–1933. [Google Scholar] [CrossRef]
- Kordos, M.; Blachnik, M.; Scherer, R. Fuzzy Clustering Decomposition of Genetic Algorithm-Based Instance Selection for Regression Problems. Inf. Sci. 2022, 587, 23–40. [Google Scholar] [CrossRef]
- Ji, Y.; Liu, S.; Zhou, M.; Zhao, Z.; Guo, X.; Qi, L. A Machine Learning and Genetic Algorithm-Based Method for Predicting Width Deviation of Hot-Rolled Strip in Steel Production Systems. Inf. Sci. 2022, 589, 360–375. [Google Scholar] [CrossRef]
- Pham, T.D.; Hong, W.K. Genetic Algorithm Using Probabilistic-Based Natural Selections and Dynamic Mutation Ranges in Optimizing Precast Beams. Comput. Struct. 2022, 258, 106681. [Google Scholar] [CrossRef]
- Liashchynskyi, P.; Liashchynskyi, P. Grid Search, Random Search, Genetic Algorithm: A Big Comparison for NAS. arXiv 2019, arXiv:1912.06059. [Google Scholar]
- Mirjalili, S. Genetic Algorithm. In Evolutionary Algorithms and Neural Networks. Studies in Computational Intelligence; Springer: Berlin/Heidelberg, Germany, 2019; Volume 780, pp. 43–55. [Google Scholar]
- Liang, H.; Zou, J.; Zuo, K.; Khan, M.J. An Improved Genetic Algorithm Optimization Fuzzy Controller Applied to the Wellhead Back Pressure Control System. Mech. Syst. Signal Process. 2020, 142, 106708. [Google Scholar] [CrossRef]
- Mathew, T. Genetic Algorithm; 2012. Available online: https://datajobs.com/data-science-repo/Genetic-Algorithm-Guide-[Tom-Mathew].pdf (accessed on 20 March 2022).
- Lambora, A.; Gupta, K.; Chopra, K. Genetic Algorithm—A Literature Review. In Proceedings of the 2019 International Conference on Machine Learning, Big Data, Cloud and Parallel Computing (COMITCon), Faridabad, India, 14–16 February 2019; IEEE: Piscataway, NJ, USA; pp. 380–384. [Google Scholar]
- Kumar, M.; Husain, M.; Upreti, N.; Gupta, D. Genetic Algorithm: Review and Application. SSRN Electron. J. 2010, 2, 451–454. [Google Scholar] [CrossRef]
- Ghaheri, A.; Shoar, S.; Naderan, M.; Hoseini, S.S. The Applications of Genetic Algorithms in Medicine. Oman Med. J. 2015, 30, 406–416. [Google Scholar] [CrossRef]
- Baker, B.M.; Ayechew, M.A. A Genetic Algorithm for the Vehicle Routing Problem. Comput. Oper. Res. 2003, 30, 787–800. [Google Scholar] [CrossRef]
- Sun, Y.; Xue, B.; Zhang, M.; Yen, G.G.; Lv, J. Automatically Designing CNN Architectures Using the Genetic Algorithm for Image Classification. IEEE Trans. Cybern. 2020, 50, 3840–3854. [Google Scholar] [CrossRef]
- Lü, X.; Wu, Y.; Lian, J.; Zhang, Y.; Chen, C.; Wang, P.; Meng, L. Energy Management of Hybrid Electric Vehicles: A Review of Energy Optimization of Fuel Cell Hybrid Power System Based on Genetic Algorithm. Energy Convers. Manag. 2020, 205, 112474. [Google Scholar] [CrossRef]
- Dwivedi, P.; Kant, V.; Bharadwaj, K.K. Learning Path Recommendation Based on Modified Variable Length Genetic Algorithm. Educ. Inf. Technol. 2018, 23, 819–836. [Google Scholar] [CrossRef]
- Katoch, S.; Chauhan, S.S.; Kumar, V. A Review on Genetic Algorithm: Past, Present, and Future. Multimed. Tools Appl. 2021, 80, 8091–8126. [Google Scholar] [CrossRef] [PubMed]
- Jackson, D.; Tomlinson, M. Investigating the Relationship between Career Planning, Proactivity and Employability Perceptions among Higher Education Students in Uncertain Labour Market Conditions. High Educ. 2020, 80, 435–455. [Google Scholar] [CrossRef]
- Pico-Saltos, R.; Carrión-Mero, P.; Montalván-Burbano, N.; Garzás, J.; Redchuk, A. Research Trends in Career Success: A Bibliometric Review. Sustainability 2021, 13, 4625. [Google Scholar] [CrossRef]
- Pico-Saltos, R.; Bravo-Montero, L.; Montalván-Burbano, N.; Garzás, J.; Redchuk, A. Career Success in University Graduates: Evidence from an Ecuadorian Study in Los Ríos Province. Sustainability 2021, 13, 9337. [Google Scholar] [CrossRef]
- Consejo de Aseguramiento de la Calidad de la Educación Superior. Modelo de Evaluación Externa de Universidades y Escuelas Politécnicas. Quito, Ecuador. 2019. Available online: https://www.caces.gob.ec/wp-content/uploads/downloads/2019/12/3.-Modelo_Eval_UEP_2019_compressed.pdf (accessed on 27 March 2022).
- Orozco, E.; Jaya, A.; Ramos, F.; Guerra, R. Retos a La Gestión de La Calidad en las Instituciones de Educación Superior En Ecuador. Educ. Méd. Super. 2020, 34. Available online: http://www.ems.sld.cu/index.php/ems/article/view/2268 (accessed on 15 March 2022).
- Schomburg, H. Manual Para Estudios de Seguimiento de Graduados Universitarios; Centro para la Investigación sobre la Educación Superior y el Trabajo; Universidad de Kassel-Alemania: Kassel, Germany, 2004. [Google Scholar]
- Red Gradua2; Asociación Columbus. Manual de Instrumentos y Recomendaciones Sobre el Seguimiento de Egresados; Editorial del Tecnológico de Monterrey: Nuevo León, México, 2006. [Google Scholar]
- Tirado Morueta, R.; Tejeda, R.; Cedeño, G.; Laica Eloy Alfaro de Manabí, U. Implementación Institucional de un Modelo Cooperativo Para El Seguimiento a Graduados En Ecuador. Rev. De La Educ. Super. 2015, 44, 125–156. [Google Scholar]
- Saltos, M.; Muñoz, E.; Rodríguez, L. Empleabilidad y Seguimiento a Graduados de la Carrera de Administración de Empresas de la Universidad Central del Ecuador, Año 2014, Su Aporte En la Perspectiva para el Proceso de Construcción del Modelo de Formación Universitaria. Rev. Publicando 2016, 3, 116–146. [Google Scholar]
- Palmer, S.P.; Lundberg, K.; de la Cruz, K.; Corbett, C.; Heaston, S.; Reed, S.; Williams, M. Long-Term Effects on Nursing Alumni: Assessing a Course in Public and Global Health. J. Prof. Nurs. 2017, 33, 436–440. [Google Scholar] [CrossRef]
- Hutapea, L.M.N.; Balthip, K.; Chunuan, S. Perceptions of Nursing Educators and Alumni of an Effective Preparation Programme for the Indonesian National Nursing Licensure Examination. Collegian 2021, 28, 565–571. [Google Scholar] [CrossRef]
- Deros, B.M.; Mohamed, A.; Mohamed, N.; Ihsan, A.K.A.M. A Study of Alumni Feedback on Outcome Based Education in the Faculty of Engineering & Built Environment, Universiti Kebangsaan Malaysia. Procedia Soc. Behav. Sci. 2012, 60, 313–317. [Google Scholar] [CrossRef][Green Version]
- Rattanamethawong, V.; Sinthupinyo, S.; Chandrachai, E.A. An Innovation System That Can Quickly Responses to the Needs of Students and Alumni. Procedia Soc. Behav. Sci. 2015, 182, 645–652. [Google Scholar] [CrossRef]
- Nabi, G.R. An Investigation into the Differential Profile of Predictors of Objective and Subjective Career Success. Career Dev. Int. 1999, 4, 212–225. [Google Scholar] [CrossRef]
- Psacharopoulos, G.; Patrinos, H.A. Returns to Investment in Education: A Further Update. Educ. Econ. 2004, 12, 111–134. [Google Scholar] [CrossRef]
- Spurk, D.; Hirschi, A.; Dries, N. Antecedents and Outcomes of Objective Versus Subjective Career Success: Competing Perspectives and Future Directions. J. Manag. 2019, 45, 35–69. [Google Scholar] [CrossRef]
- Valcour, M.; Ladge, J.J. Family and Career Path Characteristics as Predictors of Women’s Objective and Subjective Career Success: Integrating Traditional and Protean Career Explanations. J. Vocat. Behav. 2008, 73, 300–309. [Google Scholar] [CrossRef]
- Abele, A.E.; Spurk, D. The Longitudinal Impact of Self-Efficacy and Career Goals on Objective and Subjective Career Success. J. Vocat. Behav. 2009, 74, 53–62. [Google Scholar] [CrossRef]
- Ng, T.W.H.; Feldman, D.C. Subjective Career Success: A Meta-Analytic Review. J. Vocat. Behav. 2014, 85, 169–179. [Google Scholar] [CrossRef]
- Domínguez, J.F.C.; Gutiérrez, C.R. A Public University or a Private University: What Effect Does This Choice Have on the Professional Success of Graduates in Spain? Rev. Esp. De Investig. Sociol. 2020, 169, 21–39. [Google Scholar] [CrossRef]
- Tlaiss, H.; Kauser, S. The Importance of Wasta in the Career Success of Middle Eastern Managers. J. Eur. Ind. Train. 2011, 35, 467–486. [Google Scholar] [CrossRef]
- Gelissen, J.; de Graaf, P.M. Personality, Social Background, and Occupational Career Success. Soc. Sci. Res. 2006, 35, 702–726. [Google Scholar] [CrossRef]
- Dyke, L.S.; Murphy, S.A. How We Define Success: A Qualitative Study of What Matters Most to Women and Men. Sex Roles 2006, 55, 357–371. [Google Scholar] [CrossRef]
- Pachulicz, S.; Schmitt, N.; Kuljanin, G. A Model of Career Success: A Longitudinal Study of Emergency Physicians. J. Vocat. Behav. 2008, 73, 242–253. [Google Scholar] [CrossRef]
- Zhao, H.; O’Connor, G.; Wu, J.; Lumpkin, G.T. Age and Entrepreneurial Career Success: A Review and a Meta-Analysis. J. Bus. Ventur. 2021, 36, 106007. [Google Scholar] [CrossRef]
- Stamm, M.; Buddeberg-Fischer, B. The Impact of Mentoring during Postgraduate Training on Doctors’ Career Success. Med. Educ. 2011, 45, 488–496. [Google Scholar] [CrossRef] [PubMed]
- Xu, X.; Payne, S.C. Quantity, Quality, and Satisfaction with Mentoring: What Matters Most? J. Career Dev. 2014, 41, 507–525. [Google Scholar] [CrossRef]
- Danziger, N.; Valency, R. Career Anchors: Distribution and Impact on Job Satisfaction, the Israeli Case. Career Dev. Int. 2006, 11, 293–303. [Google Scholar] [CrossRef]
- Spangler, W.D. Validity of Questionnaire and TAT Measures of Need for Achievement: Two Meta-Analyses. Psychol. Bull. 1992, 112, 140. [Google Scholar] [CrossRef]
- Kim, M.; Beehr, T.A. Can Empowering Leaders Affect Subordinates’ Well-Being and Careers Because They Encourage Subordinates’ Job Crafting Behaviors? J. Leadersh. Organ. Stud. 2018, 25, 184–196. [Google Scholar] [CrossRef]
- van den Born, A.; van Witteloostuijn, A. Drivers of Freelance Career Success. J. Organ. Behav. 2013, 34, 24–46. [Google Scholar] [CrossRef]
- Hennequin, E. What “Career Success” Means to Blue-Collar Workers. Career Dev. Int. 2007, 12, 565–581. [Google Scholar] [CrossRef]
- Kirchmeyer, C. The Different Effects of Family on Objective Career Success across Gender: A Test of Alternative Explanations. J. Vocat. Behav. 2006, 68, 323–346. [Google Scholar] [CrossRef]
- Briscoe, J.P.; Kaše, R.; Dries, N.; Dysvik, A.; Unite, J.A.; Adeleye, I.; Andresen, M.; Apospori, E.; Babalola, O.; Bagdadli, S.; et al. Here, There, & Everywhere: Development and Validation of a Cross-Culturally Representative Measure of Subjective Career Success. J. Vocat. Behav. 2021, 130, 103612. [Google Scholar] [CrossRef]
- Goh, S.C. Sex Differences in Perceptions of Interpersonal Work Style, Career Emphasis, Supervisory Mentoring Behavior, and Job Satisfaction I. Sex Roles 1991, 24, 701–710. [Google Scholar] [CrossRef]
- de Vos, A.; Soens, N. Protean Attitude and Career Success: The Mediating Role of Self-Management. J. Vocat. Behav. 2008, 73, 449–456. [Google Scholar] [CrossRef]
- Cope, P.M. The Women of “Who’s Who”: A Statistical Study. Soc. Forces 1928, 7, 212–223. [Google Scholar] [CrossRef]
- Schworm, S.K.; Cadin, L.; Carbone, V.; Festing, M.; Leon, E.; Muratbekova-Touron, M. The Impact of International Business Education on Career Success—Evidence from Europe. Eur. Manag. J. 2017, 35, 493–504. [Google Scholar] [CrossRef]
- Verbruggen, M. Psychological Mobility and Career Success in the “New” Career Climate. J. Vocat. Behav. 2012, 81, 289–297. [Google Scholar] [CrossRef]
- Wiese, B.S.; Freund, A.M.; Baltes, P.B. Subjective Career Success and Emotional Well-Being: Longitudinal Predictive Power of Selection, Optimization, and Compensation. J. Vocat. Behav. 2002, 60, 321–335. [Google Scholar] [CrossRef]
- de Haro, J.M.; Castejón, J.L.; Gilar, R. General Mental Ability as Moderator of Personality Traits as Predictors of Early Career Success. J. Vocat. Behav. 2013, 83, 171–180. [Google Scholar] [CrossRef]
- Cesinger, B. Measurement of Objective and Subjective Career Success; Stiftungslehrstuhl Für Unternehmensgründungen Und Unternehmertum (Entrepreneurship) an Der Universitat Hohenheim; Universitat Hohenheim: Stuttgart, Germany, 2011; pp. 1–12. [Google Scholar]
- Ng, T.W.H.; Eby, L.T.; Sorensen, K.L.; Feldman, D.C. Predictors of Objective and Subjective Career Success: A Meta-Analysis. Pers. Psychol. 2005, 58, 367–409. [Google Scholar]
- Schomburg, H. The Professional Success of Higher Education Graduates. Eur. J. Educ. 2007, 42, 35–57. [Google Scholar] [CrossRef]
- Savolainen, T. Towards a New Workplace Culture: Development Strategies for Employer-Employee Relations. J. Workplace Learn. 2000, 12, 318–326. [Google Scholar] [CrossRef]
- Koh, H.; Boo, E. The Link between Organizational Ethics and Job Satisfaction: A Study of Managers in Singapore. J. Bus. Ethics 2001, 29, 309–324. [Google Scholar] [CrossRef]
- Denissen, J.J.A.; Bleidorn, W.; Hennecke, M.; Luhmann, M.; Orth, U.; Specht, J.; Zimmermann, J. Uncovering the Power of Personality to Shape Income. Psychol. Sci. 2018, 29, 3–13. [Google Scholar] [CrossRef]
- Wang, Y.F.; Horng, J.S.; Cheng, S.Y.S.; Killman, L. Factors Influencing Food and Beverage Employees’ Career Success: A Contextual Perspective. Int. J. Hosp. Manag. 2011, 30, 997–1007. [Google Scholar] [CrossRef]
- Colakoglu, S.N. The Impact of Career Boundarylessness on Subjective Career Success: The Role of Career Competencies, Career Autonomy, and Career Insecurity. J. Vocat. Behav. 2011, 79, 47–59. [Google Scholar] [CrossRef]
- Serinelli, B.M.; Collen, A.; Nijdam, N.A. On the Analysis of Open Source Datasets: Validating IDS Implementation for Well-Known and Zero Day Attack Detection. In Proceedings of the Procedia Computer Science; Elsevier B.V.: Amsterdam, The Netherlands, 2021; Volume 191, pp. 192–199. [Google Scholar]
- Munk, M.; Pilkova, A.; Benko, L.; Blazekova, P.; Svec, P. Pilar 3-Preprocessed Web Server Log File Dataset of the Banking Institution. Data Brief 2021, 39, 1–7. [Google Scholar] [CrossRef] [PubMed]
- Miller, J.J.; Benner, K.; Donohue-Dioh, J.; Segress, M. Supporting Collegiate Foster Youth and Alumni: A Mixed-Method Planning Approach for Higher Education. Eval. Program Plan. 2019, 72, 67–76. [Google Scholar] [CrossRef] [PubMed]
- Berger, D.; Wessel, R. The Relationship between Academic Program Delivery Method, Alumni Demographics, and Graduate Alumni Engagement: A Correlation Study; Ball State University: Muncie, Indiana, 2016. [Google Scholar]
- Rosso, F.; Ciancio, V.; Dell’Olmo, J.; Salata, F. Multi-Objective Optimization of Building Retrofit in the Mediterranean Climate by Means of Genetic Algorithm Application. Energy Build 2020, 216. [Google Scholar] [CrossRef]
- Salata, F.; Ciancio, V.; Dell’Olmo, J.; Golasi, I.; Palusci, O.; Coppi, M. Effects of Local Conditions on the Multi-Variable and Multi-Objective Energy Optimization of Residential Buildings Using Genetic Algorithms. Appl. Energy 2020, 260, 114289. [Google Scholar] [CrossRef]
- Moya, A.; Navarro, E.; Jaén, J.; López-Jaquero, V.; Capilla, R. Exploiting Variability in the Design of Genetic Algorithms to Generate Telerehabilitation Activities. Appl. Soft Comput. 2022, 117, 108441. [Google Scholar] [CrossRef]
- Gustafson, J.A.; Wilmer, C.E. Intelligent Selection of Metal–Organic Framework Arrays for Methane Sensing via Genetic Algorithms. ACS Sens. 2019, 4, 1586–1593. [Google Scholar] [CrossRef] [PubMed]
- Karakatič, S. Optimizing Nonlinear Charging Times of Electric Vehicle Routing with Genetic Algorithm. Expert Syst. Appl. 2021, 164, 114039. [Google Scholar] [CrossRef]
- Akcan, H. A Genetic Algorithm Based Solution to the Minimum-Cost Bounded-Error Calibration Tree Problem. Appl. Soft Comput. J. 2018, 73, 83–95. [Google Scholar] [CrossRef]
- Mayer, M.J.; Szilágyi, A.; Gróf, G. Environmental and Economic Multi-Objective Optimization of a Household Level Hybrid Renewable Energy System by Genetic Algorithm. Appl. Energy 2020, 269, 115058. [Google Scholar] [CrossRef]
- Ali, M.Z.; Awad, N.H.; Suganthan, P.N.; Shatnawi, A.M.; Reynolds, R.G. An Improved Class of Real-Coded Genetic Algorithms for Numerical Optimization. Neurocomputing 2018, 275, 155–166. [Google Scholar] [CrossRef]
- Haq, E.; Ahmad, I.; Hussain, A.; Almanjahie, I.M. A Novel Selection Approach for Genetic Algorithms for Global Optimization of Multimodal Continuous Functions. Comput. Intell. Neurosci. 2019, 2019, 1–14. [Google Scholar] [CrossRef]
- Reddy, G.T.; Reddy, M.P.K.; Lakshmanna, K.; Rajput, D.S.; Kaluri, R.; Srivastava, G. Hybrid Genetic Algorithm and a Fuzzy Logic Classifier for Heart Disease Diagnosis. Evol. Intell. 2020, 13, 185–196. [Google Scholar] [CrossRef]
- Chen, R.; Yang, B.; Li, S.; Wang, S. A Self-Learning Genetic Algorithm Based on Reinforcement Learning for Flexible Job-Shop Scheduling Problem. Comput. Ind. Eng. 2020, 149, 106778. [Google Scholar] [CrossRef]
- Liu, H.; Shi, S.; Yang, P.; Yang, J. An Improved Genetic Algorithm Approach on Mechanism Kinematic Structure Enumeration with Intelligent Manufacturing. J. Intell. Robot Syst. 2018, 89, 343–350. [Google Scholar] [CrossRef]
- Pourrajabian, A.; Dehghan, M.; Rahgozar, S. Genetic Algorithms for the Design and Optimization of Horizontal Axis Wind Turbine (HAWT) Blades: A Continuous Approach or a Binary One? Sustain. Energy Technol. Assess. 2021, 44, 101022. [Google Scholar] [CrossRef]
- Luo, X.; Qian, Q.; Fu, Y.F. Improved Genetic Algorithm for Solving Flexible Job Shop Scheduling Problem. Procedia Comput. Sci. 2020, 166, 480–485. [Google Scholar] [CrossRef]
- Protopopova, J.; Kulik, S. Educational Intelligent System Using Genetic Algorithm. Procedia Comput. Sci. 2020, 169, 168–172. [Google Scholar] [CrossRef]
- D’Angelo, G.; Palmieri, F. GGA: A Modified Genetic Algorithm with Gradient-Based Local Search for Solving Constrained Optimization Problems. Inf. Sci. 2021, 547, 136–162. [Google Scholar] [CrossRef]
- Chen, Y.-H.; Huang, H.-C.; Cai, H.-Y.; Chen, P.-F. A Genetic Algorithm Approach for the Multiple Length Cutting Stock Problem. In Proceedings of the 2019 IEEE 1st Global Conference on Life Sciences and Technologies (LifeTech), Osaka, Japan, 12–14 March 2019; IEEE: Piscataway, NJ, USA; pp. 162–165. [Google Scholar]
- Lamini, C.; Benhlima, S.; Elbekri, A. Genetic Algorithm Based Approach for Autonomous Mobile Robot Path Planning. Procedia Comput. Sci. 2018, 127, 180–189. [Google Scholar] [CrossRef]
- Peng, K.; Du, J.; Lu, F.; Sun, Q.; Dong, Y.; Zhou, P.; Hu, M. A Hybrid Genetic Algorithm on Routing and Scheduling for Vehicle-Assisted Multi-Drone Parcel Delivery. IEEE Access 2019, 7, 49191–49200. [Google Scholar] [CrossRef]
- Haldurai, L.; Madhubala, T.; Rajalakshmi, R. A Study on Genetic Algorithm and Its Applications. Int. J. Comput. Sci. Eng. 2016, 4, 139–143. [Google Scholar]
- Abaci, H.; Parr, G.; McClean, S.; Moore, A.; Krug, L. Using Genetic Algorithms to Optimise Dynamic Power Saving in Communication Links Subject to Quality of Service Requirements. Sustain. Comput. Inform. Syst. 2016, 10, 1–19. [Google Scholar] [CrossRef]
- Escandón-Panchana, P.; Morante-Carballo, F.; Herrera-Franco, G.; Pineda, E.; Yagual, J. Computer Application to Estimate PVT Conditions in Oil Wells in the Ecuadorian Amazon. Math. Model. Eng. Probl. 2021, 8, 727–738. [Google Scholar] [CrossRef]
- Gholami, A.; Bonakdari, H.; Ebtehaj, I.; Mohammadian, M.; Gharabaghi, B.; Khodashenas, S.R. Uncertainty Analysis of Intelligent Model of Hybrid Genetic Algorithm and Particle Swarm Optimization with ANFIS to Predict Threshold Bank Profile Shape Based on Digital Laser Approach Sensing. Measurement 2018, 121, 294–303. [Google Scholar] [CrossRef]
- Escandón-Panchana, P.; Morante-Carballo, F.; Herrera-Franco, G.; Rodríguez, H.; Carvajal, F. Fluid Level Measurement System in Oil Storage. Python, Lab-Based Scale. Math. Model. Eng. Probl. 2022, 9, 787–795. [Google Scholar] [CrossRef]
- Abreu, L.R.; Cunha, J.O.; Prata, B.A.; Framinan, J.M. A Genetic Algorithm for Scheduling Open Shops with Sequence-Dependent Setup Times. Comput. Oper. Res. 2020, 113, 104793. [Google Scholar] [CrossRef]
- Panwar, V.; Kumar Sharma, D.; Pradeep Kumar, K.V.; Jain, A.; Thakar, C. Experimental Investigations and Optimization of Surface Roughness in Turning of En 36 Alloy Steel Using Response Surface Methodology and Genetic Algorithm. Mater. Today Proc. 2021, 46, 6474–6481. [Google Scholar] [CrossRef]
- Tiessen, R.; Grantham, K.; Cameron, J. The Relationship Between Experiential Learning and Career Outcomes for Alumni of International Development Studies Programs in Canada. Can. J. High. Educ. 2019, 48, 23–42. [Google Scholar] [CrossRef]
- Ahmad, B.; Latif, S.; Bilal, A.R.; Hai, M. The Mediating Role of Career Resilience on the Relationship between Career Competency and Career Success. Asia-Pac. J. Bus. Adm. 2019, 11, 209–231. [Google Scholar] [CrossRef]
- Chen, C.H.; Liu, T.K.; Chou, J.H.; Tasi, C.H.; Wang, H. Optimization of Teacher Volunteer Transferring Problems Using Greedy Genetic Algorithms. Expert Syst Appl. 2015, 42, 668–678. [Google Scholar] [CrossRef]
- Castelli, M.; Dondi, R.; Hosseinzadeh, M.M. Genetic Algorithms for Finding Episodes in Temporal Networks. Procedia Comput. Sci. 2020, 176, 215–224. [Google Scholar] [CrossRef]
- Vlašić, I.; Ðurasević, M.; Jakobović, D. Improving Genetic Algorithm Performance by Population Initialisation with Dispatching Rules. Comput. Ind. Eng. 2019, 137, 106030. [Google Scholar] [CrossRef]
- Pan, J.; Guan, Y.; Wu, J.; Han, L.; Zhu, F.; Fu, X.; Yu, J. The Interplay of Proactive Personality and Internship Quality in Chinese University Graduates’ Job Search Success: The Role of Career Adaptability. J. Vocat. Behav. 2018, 109, 14–26. [Google Scholar] [CrossRef]
- Drewery, D.W.; Sproule, R.; Pretti, T.J. Lifelong Learning Mindset and Career Success: Evidence from the Field of Accounting and Finance. High. Educ. Ski. Work-Based Learn. 2020, 10, 567–580. [Google Scholar] [CrossRef]
- Orser, B.; Leck, J. Gender Influences on Career Success Outcomes. Gend. Manag. Int. J. 2010, 25, 386–407. [Google Scholar] [CrossRef]
- Bacon, D.R. Revisiting the Relationship Between Marketing Education and Marketing Career Success. J. Mark. Educ. 2017, 39, 109–123. [Google Scholar] [CrossRef]
- Al-Hussami, M.; Hammad, S.; Alsoleihat, F. The Influence of Leadership Behavior, Organizational Commitment, Organizational Support, Subjective Career Success on Organizational Readiness for Change in Healthcare Organizations. Leadersh. Health Serv. 2018, 31, 354–370. [Google Scholar] [CrossRef] [PubMed]
- Martínez-León, I.M.; Olmedo-Cifuentes, I.; Ramón-Llorens, M.C. Work, Personal and Cultural Factors in Engineers’ Management of Their Career Satisfaction. J. Eng. Technol. Manag. 2018, 47, 22–36. [Google Scholar] [CrossRef]
- Kraimer, M.L.; Greco, L.; Seibert, S.E.; Sargent, L.D. An Investigation of Academic Career Success: The New Tempo of Academic Life. Acad. Manag. Learn. Educ. 2019, 18, 128–152. [Google Scholar] [CrossRef]
- Roy, S.K.; De, D. Genetic Algorithm Based Internet of Precision Agricultural Things (IopaT) for Agriculture 4.0. Internet Things 2020, 100201. [Google Scholar] [CrossRef]
- González-Martín, J.M.; Sánchez-Medina, A.J.; Alonso, J.B. Optimization of the Prediction of Financial Problems in Spanish Private Health Companies Using Genetic Algorithms. Gac. Sanit. 2019, 33, 462–467. [Google Scholar] [CrossRef]
- Tlili, T.; Masri, H.; Krichen, S. Towards an Efficient Collection and Transport of COVID-19 Diagnostic Specimens Using Genetic-Based Algorithms. Appl. Soft Comput. 2022, 116, 108264. [Google Scholar] [CrossRef]
- Rahim, S.; Gendron, T.; Slattum, P.W.; Donohoe, K.L. Alumni Survey of a Combined Doctor of Pharmacy/Graduate Certificate in Aging Studies Program. Curr. Pharm. Teach. Learn. 2021, 13, 964–967. [Google Scholar] [CrossRef]






| N° | General Features | Variables | Reference Citation |
|---|---|---|---|
| AT1 | Sociodemographic | Age, marital status, gender, place of birth and place of residence | [17,18] |
| AT2 | Formation | Obtained title | [13,64] |
| AT3 | Graduation average | [64] | |
| AT4 | First job | Job | [63,64] |
| AT5 | Time elapsed to obtain the first job | ||
| AT6 | Relationship with career | ||
| AT7 | Relationship with the post-formation labor market | Employment level | [13,64] |
| AT8 | Relationship of employment to career | [12,64] | |
| AT9 | Job and salary | [18,64] | |
| AT10 | Contract period | [13,64] | |
| AT11 | Job satisfaction | [63,64] | |
| AT12 | Organization type | [17,64] | |
| AT13 | General skills | Domain skills (learning, critical thinking, communication and leadership) | [10,15,66,67] |
| AT14 | Competencies of knowledge acquired in the career | [12,64,66,67,68] | |
| AT15 | Knowledge competencies required on the job | [10,64,66,68] | |
| AT16 | Relationship with the institution | Satisfaction with the training received | [64,69] |
| AT17 | Career utility | [64,69] | |
| AT18 | Teaching professionalism and curricular relevance | [11,64,69] |
| N° | Variables | Reference Citation |
|---|---|---|
| O1 | Profession | [62,70,71] |
| O2 | Graduation note | |
| O3 | Graduation year | |
| O4 | Year of employment | |
| O5 | Salary | [21,22,31,72,73,74,75,76] |
| O6 | Promotion | [21,31,73,75,77] |
| O7 | Job | [74,78,79] |
| O8 | Age | [25,76,80,81] |
| O9 | The educational level of the parents | [82,83] |
| O10 | Monthly family income | [74,79,84] |
| O11 | Professional prestige | [22,72,85] |
| O12 | Job in a prestigious institution | [86,87,88] |
| O13 | Leadership | [39,86] |
| O14 | Hierarchical level | [31,74,89] |
| O15 | Years of career | [70,89] |
| N° | Variables | Reference Citation |
|---|---|---|
| S1 | Professional or job satisfaction | [31,72,90,91,92,93] |
| S2 | Identification with job | [31,73,94] |
| S3 | Emotional intelligence | [91,95,96] |
| S4 | Fulfillment of goals and professional achievements | [31,97,98,99] |
| S5 | Satisfaction with the knowledge and skills acquired in the higher education institution | [100,101] |
| S6 | Ethical behavior | [102] |
| S7 | Personality | [103] |
| S8 | Authenticity | [72,90] |
| S9 | Development of basic skills and competencies | [90,92,104,105] |
| S10 | Self-efficacy | [80] |
| Parameters | Assignment |
|---|---|
| Population size | 500 |
| Maximum generation | 100 |
| Crossover probability | 0.8 |
| Mutation probability | 0.05 |
| Genes | Description | GA Fitness Functions |
|---|---|---|
| OCS Variables | ||
| O1 | Frequent professions of UTEQ graduates. | Frequency percentage. |
| O3 and O4 | The difference between these variables determined the transition time to employment. | The longer the transition time, the lower the aptitude assessment. The shorter the transition time, the higher the aptitude assessment. |
| O8 | Age of graduates. | Three weights:
|
| O10 | Variation in family income. | The higher the family income, the higher the aptitude assessment. |
| SCS Variables | ||
| S1, S5 y S9 | SCS variables, professional satisfaction and satisfaction with the knowledge and skills acquired at the University. | Value of 1 for satisfaction and 0 for dissatisfaction. |
| def fitnes (self, O4-O3, O10, PromS, O8, Actual-O3, O1, model): #the sum of individuals for genes if(model == “1”): average_ individuals = ((O4-O3) + O10 + PromS)/3 elif(model == “2”): average_ individuals = ((O4-O3) + O8 + O10 + PromS)/4 elif(model == “3”): average_ individuals = (O1 + (A-O3) + PromS)/3 return average_individuals |
| N° | Prediction Models | Genes |
|---|---|---|
| 1 | O3, O4, O10, S1, S5, S9 | |
| 2 | O3, O4, O8, O10, S1, S5, S9 | |
| 3 | ; where A represents the current year | O1, O3, S1, S5, S9 |
| Statistics | Values | ||
|---|---|---|---|
| Model 1 | Model 2 | Model 3 | |
| Significance level | 0.95 | 0.95 | 0.95 |
| Standard deviation | 0.316 | 0.375 | 0.569 |
| Confidence interval | 0.062 | 0.074 | 0.112 |
| Confidence level | 87.61% | 85.2% | 77.40% |
| Alumni Tracking | Career Success (Genetic Algorithm Variables) | Relationship |
|---|---|---|
| Product (knowledge, skills, career, motivation) | Career Salary | Career success depends on the knowledge acquired during the training process. |
| Age | Age is a significant predictor in estimating professional success and a dynamic parameter contributing to alumni’s decision making. | |
| Development of basic skills and competencies | Contributes to the analysis of the professional profile of the graduate. | |
| Job satisfaction | Subjective metrics for the occupational analysis of graduates. | |
| Results (transition to employment, employment, contribution to society) | Satisfaction with the knowledge and skills acquired in the higher education institution | Satisfaction with the knowledge acquired and skills development are complementary to professional development. |
| Employment | Employment measures career success, and it is an indicator of the professional results of universities. | |
| Transition to employment (the year of getting a job and year of graduation) | The lack of a link between the labor market and the university influences the transition to employment. | |
| Family income | Contributes to the socioeconomic analysis of graduates. |
Publisher’s Note: MDPI stays neutral with regard to jurisdictional claims in published maps and institutional affiliations. |
© 2022 by the authors. Licensee MDPI, Basel, Switzerland. This article is an open access article distributed under the terms and conditions of the Creative Commons Attribution (CC BY) license (https://creativecommons.org/licenses/by/4.0/).
Share and Cite
Pico-Saltos, R.; Garzás, J.; Redchuk, A.; Escandón-Panchana, P.; Morante-Carballo, F. Role of Alumni Program in the Prediction of Career Success in an Ecuadorian Public University. Appl. Sci. 2022, 12, 9892. https://doi.org/10.3390/app12199892
Pico-Saltos R, Garzás J, Redchuk A, Escandón-Panchana P, Morante-Carballo F. Role of Alumni Program in the Prediction of Career Success in an Ecuadorian Public University. Applied Sciences. 2022; 12(19):9892. https://doi.org/10.3390/app12199892
Chicago/Turabian StylePico-Saltos, Roberto, Javier Garzás, Andrés Redchuk, Paulo Escandón-Panchana, and Fernando Morante-Carballo. 2022. "Role of Alumni Program in the Prediction of Career Success in an Ecuadorian Public University" Applied Sciences 12, no. 19: 9892. https://doi.org/10.3390/app12199892
APA StylePico-Saltos, R., Garzás, J., Redchuk, A., Escandón-Panchana, P., & Morante-Carballo, F. (2022). Role of Alumni Program in the Prediction of Career Success in an Ecuadorian Public University. Applied Sciences, 12(19), 9892. https://doi.org/10.3390/app12199892

