Next Article in Journal
Risk Allocation Optimization between Owner and Contractor in Construction Projects by Using the UTA-STAR Method
Previous Article in Journal
The Use of Social Robots in the Diagnosis of Autism in Preschool Children
Previous Article in Special Issue
Aerodynamic Performance Analysis of a Modified Joukowsky Airfoil: Parametric Control of Trailing Edge Thickness
 
 
Font Type:
Arial Georgia Verdana
Font Size:
Aa Aa Aa
Line Spacing:
Column Width:
Background:
Article

Fractional Order Controller Design for Wind Turbines

1
Department of Automation, Technical University of Cluj-Napoca, 400114 Cluj-Napoca, Romania
2
Department of Engineering and Environmental Protection, University of Agricultural Sciences and Veterinary Medicine Cluj-Napoca, 400372 Cluj-Napoca, Romania
*
Authors to whom correspondence should be addressed.
Appl. Sci. 2022, 12(17), 8400; https://doi.org/10.3390/app12178400
Submission received: 4 August 2022 / Revised: 19 August 2022 / Accepted: 20 August 2022 / Published: 23 August 2022
(This article belongs to the Special Issue Wind Turbines and Aerodynamics)

Abstract

:
According to recent studies, it has been concluded that renewable electricity generation is being requested to replace all other fuels more often. In China and the USA, among renewable electricity sources, wind usage has increased significantly compared to 2020. Given these circumstances, the aim of this study was to develop a suitable speed control method for wind power systems in order to achieve maximum power generation while reducing mechanical loads. Several control strategies have been proposed in the literature, all of which offer a compromise between performance and robustness. The present research developed fractional order PID (FOPID) controllers and proved which would be the most suitable controller to address the challenges that wind turbine systems face. The parameters of the FOPID controllers (KP, KI, KD, λ and µ) were tuned with the help of the following optimization algorithms: a genetic algorithm (GA), a multi-objective genetic algorithm (MOGA) and particle swarm optimization (PSO). The results from these three turning methods were then compared to find the method that offered the best performance and system robustness.

1. Introduction

Over recent years, renewable energy generation has been demanded more frequently for social and environmental reasons, including climate change and the dangers of the consumption of fossil fuel resources. In view of this increased demand, energy generation from wind turbine systems has been proved to be clean and efficient in many places, such as China, the USA and Europe [1]. However, due to their complex nonlinear structures, wind turbine systems come with great challenges because they have uncertain parameters, unknown disturbances and unmodeled dynamics. Nonetheless, these challenges could be overcome using advanced control strategies that contribute to improving turbine functionality. Bearing this in mind, the current study focused on obtaining electrical energy efficiently and reducing mechanical stress.
Numerous control techniques have been proposed for this purpose, from conventional to artificial intelligence-based methods. The authors of [2] presented an innovative solution for controlling the mitigation of loads on wind turbines using a combination of nacelle acceleration feedback and the LiDAR-based feedforward control method. The authors of [3] highlighted the importance of improving estimation strategies for both the rotor flux and rotor speed; therefore, an adaptive Kalman filter was used to estimate the rotor flux and the concept of artificial neural networks was applied to estimate the rotor speed. This method proved to be very effective and resulted in enhanced robustness against parametric variations and uncertainties in the adaptation mechanisms.
A generalized version of a PID controller is a fractional order PID controller, which has two more degrees of freedom. Over recent years, the use of FOPID controllers has become more and more common for a wide range of applications. In particular, numerous studies have shown that the FOPID control strategy leads to better closed-loop performance, as well as increased robustness. In [4], advanced tuning methods for FOPID controllers were compared to those for classic PID structures. An artificial bee colony PID (ABC-PID) controller and a particle swarm optimization FOPID controller were used for controller tuning. In [5,6,7,8], the advantages of FOPID controllers and new tuning methods were studied and developed. In [5], a non-smooth optimization technique called µ-synthesis was applied to tune the parameters of an FOPID controller that was used to control a multiple-input and multiple-output (MIMO) system. This methodology was proved to ensure the robust and stabile performance of a TRAS mechanism. The authors of [6] developed a new tuning method for FOPID controllers in order to improve the disturbance attenuation of periodic disturbances with estimated frequencies. The reference-to-disturbance (RTD) ratio was used as a quantitative measure of the control system’s ability to reject disturbances. The authors of [7] proposed a tuning method for FOPID controllers that was inspired by the symmetrical optimum principles of Kessler. The main advantage of this technique was its simplicity in comparison to other methods. It could also be applied in a wide range of process models, from integer order models to fractional order models, which assured also both its robustness and the desired closed-loop characteristics.
Although FOPID controllers present many advantages for system performance, the hardware requirements for FOPID implementation are high when higher order systems need to be controlled. Due to this drawback, the authors of [8] proposed a new implementation method for FO-IMC controllers. Their method consisted of event-based implementation in order to optimize the bandwidth allocation and energy usage. This method was tested using first-order plus dead-time (FOPDT) processes and produced better results in terms of reference tracking, disturbance rejection and robustness compared to a classic PI controller.
Baseline research has focused on the use of state-of-the-art optimization algorithms for tuning FOPID parameters. Among these algorithms, this section considers genetic algorithms (GAs), artificial neural networks (ANNs), particle swarm optimization (PSO) and radial basis function neural networks (RBFNNs). In [9], the authors presented the use of a genetic algorithm to tune the parameters of an FOPID controller. The “ranking method” was used to select the best combinations of parameters, in which every combination was put into a “duel” and only the combination that produced the best results was compared to the other combinations. This process continued until the minimum “fit” was found. The cost function was represented by the sum of the error norm and the square of the control signal. This particular function was chosen in order to avoid large control inputs and to achieve good dynamic performance. Another GA was also used in [10]; however, instead of using the generalized rule of GAs in which optimization is achieved using strings, the authors used a set of equations that were determined by the imposed performance of the gain margin, phase margin, robustness, the sensitivity of the process and the complementary sensitivity. The process for identifying the optimal parameters was repeated until the integral of the absolute error (IAE) was minimal. In [11], an innovative idea was evinced for developing FOPID controllers that were tuned with the help of neural network (NN) algorithms. In this method, neural networks were assigned to each FOPID parameter and the weights from the NNs were updated using the extended Kalman filter so convergence was accomplished in fewer iterations. The activation function for the hidden layer was the hyperbolic tangent and a linear function was used to activate the neurons in the output layer, with the aim of mapping the data at the desired magnitude.
Due to the fact that artificial neural network controllers provide adaptability and generalizability, researchers have started to use them more and more often because they offer the possibility of managing both linear and nonlinear systems [12].
Another useful optimization algorithm that has become more frequently used in control systems is PSO. The important benefit of this algorithm is the ability to avoid becoming trapped in local optima and in this way, the search area is reduced. Moreover, PSO has proved to be very efficient in tuning the parameters of FOPID controllers for various controlling systems, such as automatic voltage regulators (AVRs) [13], twin rotor aerodynamical systems (TRASs) [14], chemical processes (e.g., isotope separation columns) [15] and mobile robots [16]. The authors of [13] defined a new cost function in order to simplify their control strategy equally for the time domain and the frequency domain. Thus, when a particle generated instability in their system, a “penalty” in the closed-loop was applied. This penalty consisted of a large constant value that meant that the faulty particle was not able to resist during the updating process. In [14], a new initialization procedure for search areas was developed. By applying the spreading factor (SF) method, the inertia weight and the acceleration coefficient converged linearly toward predefined values. The authors of [15] highlighted the use of a hybridization method for transforming FOPID controllers into a discrete form. This hybridization method consisted of the interpolation of the Euler and Tustin methods of discretization. In order to approximate the parameters of the FOPID controller, the Oustaloup approximation method was used. Despite all of the advantages of the PSO algorithm, it also has its down sides: premature convergence and the need for a user to set both the values of the parameters and the value of the exploration capacity. Consequently, to address these disadvantages, the authors of [16] proposed an innovative hybridized form of the PSO algorithm that was combined with the fruit fly optimization (FFO) algorithm. Firstly, the global best value was obtained using the PSO algorithm, then the previous best locations of the swarm particles were updated with the help of the FFO. In [17], the PSO algorithm was used to tune the FOPID controller of an automatic voltage regulator system. The practical implementation of FOPID controllers was detailed in [18], which highlighted the advantages of using FOPID controllers for multicopter systems that require high levels of stability and maneuverability.
The radial basis function (RBF) is an artificial neural network that utilizes the Gaussian function as the activation function for the hidden layer neurons. Structurally, the algorithm is simple: it has one input layer, one hidden layer and one output layer, which uses a linear function to activate its neurons. As a result of this simplified structure and logic, researchers (such as the authors of [19] and [20]) have identified the opportunity to use these networks for tuning the parameters of FOPID controllers. The architecture of the RBF algorithm that was used in [19] was similar. The input layer consisted of a control signal, output signal and time-delayed output. Another strategy for the use of the RBF algorithm was presented in [20]. The FMINCON function from MATLAB was used to find the optimal parameters for an FOPID controller. The main functions that needed to be minimized included the gain margin and the phase margin, while robustness, process sensitivity and complementary sensitivity were used as constraints.
Other powerful optimization methods include the artificial bee colony (ABC) method [21] and the flower pollination algorithm (FPA) [22].
The present study used three optimization methods to tune FOPID controllers for two-mass wind turbine systems and compared their performance. For the FOPID controller tuning, the considered parameters were steady-state error, settling time, overshoot, stability and robustness. The controller design was realized in the frequency domain, in which the gain crossover frequency, system sensitivity and robustness equations could secure the management of the system performance, with the help of the phase margin. The equations in the frequency domain were used to compute the FOPID parameters with the help of the following optimization algorithms: a genetic algorithm (GA), a multi-objective genetic algorithm (MOGA) and particle swarm optimization (PSO). Another objective of the present study was to compare the obtained results to those in the specific literature of the field, particularly for ABC-PID, PSO-PID, FOPID and PI controllers that were evaluated using the IAE.
This paper consists of four main sections. After this introductory section, Section 2 describes the wind turbine model and the mathematics behind the system. The structures of the FOPID controllers are also detailed, along with the optimization algorithms that were used to tune the controllers. Then, the third section presents the simulation results from our experiments using the two-mass wind turbine model. The results are presented in tables for easier interpretation. In the conclusions section, the main findings of this paper are highlighted, along with a discussion about the benefits of using this control strategy.

2. Materials and Methods

2.1. Two-Mass Wind Turbine Model

Thanks to mechanical improvements that have been developed over recent years, wind turbines can transform the kinetic energy in wind into electrical power rapidly and efficiently. Consequently, the development of robust and intelligent controllers is also required. Although aeroelastic simulators exist, an analysis of their highly complex structures was unnecessary for this study. Furthermore, in this section, we present our simplified model that focused on controlling the speed of wind turbines.
In the literature [23], the dynamics of wind turbines has been commonly examined using two-mass models. These models are specifically chosen due to their generalization of the derived control laws, which can be applied for wind turbines of various sizes.
Generally, the structure of a variable speed wind turbine consists of a gearbox, a generator and an air turbine, as displayed in Figure 1. Furthermore, a set of nonlinear ordinary differential equations are listed, which were used during the design of our final model.
Equation (1) was used to calculate the aerodynamic power of the rotor, where ρ is the density of air, R is the rotor radius, v   is the wind speed and Cp is the power coefficient, which depended on the tip speed ratio λ and pitch angle β of the blade:
P t = 1 2 ρ R 2 C p ( λ , β ) v 3  
As can be seen in Equation (2), the tip speed ratio λ was defined as the difference between the rotor speed multiplied by the rotor radius and the wind speed:
λ = ω t R v
In this study, the power coefficient Cp of the wind turbine blades was analytically estimated as in [24]:
C p ( λ , β ) = 0.5176 ( 116 λ i 0.4 β 5 ) e 21 λ i + 0.0068 λ
1 λ i = 1 λ + 0.08 β 0.035 β 3 + 1
Equation (5) was presented by Liu et al. [25] and was used to represent the aerodynamic torque Tt that was produced by the wind turbine model:
T t = P t ω t = ρ π R 3 v C p ( λ , β ) 2 λ
Furthermore, the dynamic response of the rotor was interpreted using Equation (6), where   J t symbolizes the turbine side inertia at speed ω t using the torque Tt from Equation (5) and Kt is the wind turbine external damping coefficient:
J t d ω t d t = T t T l s K t ω t
Equation (7) was employed to calculate the low-speed shaft torque T l s using the low-speed shaft stiffness K l s , the damping coefficient Bls, the low-speed shaft ω l s , the rotor side angular deviation θ t and the gearbox side angular deviation θ l s :
T l s = K l s ( θ t θ l s ) + B l s ( ω t ω l s )
The generator inertia J g was calculated using the high-speed shaft torque T h s and the electromagnetic torque T e m , as can be seen in Equation (8), where Kg and ω g stand for the generator external damping coefficient and the generator speed, respectively:
J g d ω g d t = T h s T e m K g ω g
The mathematical equation that was used for T e m is shown in Equation (9), where K1 and K2 are electromagnetic torque coefficients:
T e m = K 1 ω g 2 K 2 ω g
By assuming that the gearbox n g was ideal, the transmission ratio could be expressed as:
n g = T l s T h s = ω g ω l s = θ g θ l s
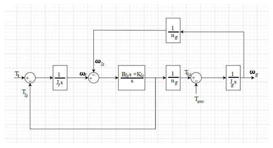
Finally, with the help of Equations (6)–(10), a block diagram of the wind turbine could be constructed (as shown in Figure 2) and a transfer function for the two-mass system was derived in the form of Equation (11):
G t = ω t T t = n g 2 J g s 2 + B l s s + K l s n g 2 J t J g s 3 + B l s ( J t + n g 2 J g ) s 2 + K l s ( J t + n g 2 J g ) s
where all of the constant values that were used are presented in Table 1 to compare the results, similar to in [4]. Obviously, these values could be updated for any turbine under consideration.
After obtaining the transfer function for the wind turbine, a control scheme (as shown in Figure 3) was proposed for implementation in MATLAB Simulink.

2.2. Fractional Order PID (FOPID) Controller

The electric system is the fastest component of a wind turbine system. Therefore, the design of the air turbine and generator can be separated into two individual control loops. The inner loop, which is the faster of the two loops, controls the electric generator, while the outer loop controls the air turbine, which generates the optimal power for the rotor speed. In this study, the outer control loop was our focus to ensure that the proposed performance could be achieved.
For this reason, fractional order PID (FOPID) controllers were used for the outer control loop. FOPID controllers are a generalization of classical PID controllers: their output is represented by a linear assembly of the inputs, a fractional integral of the inputs and a fractional derivative of the inputs. In many scientific articles, they have most often been used in the form PIλDµ, where λ represents the fractional order of the integral and µ indicates the fractional order of the derivative. When both values are equal to 1, a classic PID controller is obtained. Thus, their values are represented by the interval (0; 1), which offers an advantage for adjusting the dynamic properties of a system [18]. Thanks to the additional two degrees of freedom (λ and µ), supplementary parameters can be monitored, such as robustness, system sensitivity and complementary sensitivity.
Equation (12) shows the FOPID control equation that was used:
u FOPID ( s )   = K P · e ( s ) + K I · e ( s ) s λ     + K D s μ e ( s )  
Nonetheless, tuning the parameters of FOPID controllers can be difficult and often requires continuous updating over time. This highlights the importance of tuning FOPID parameters to improve the rejection of external disturbances, the system robustness and its tracking precision [18]. The tuning of FOPID parameters can be performed in multiple ways. In this study, we chose three different optimization algorithms (GA, MOGA and PSO) to compare.
Before explaining each of these three optimization algorithms, the cost function that was used to achieve the desired performance must be discussed.
As mentioned earlier, the objective was to design FOPID controllers for the purpose of maximizing wind power extraction. Additionally, the controllers had to deliver good results for stability, steady-state error, settling time, overshoot and, of course, robustness. Specifications regarding the phase margin, sensitivity function and robustness constraints were considered with the aim of achieving the desired performance requirements. Moreover, it should be noted that the values that were chosen for the crossover frequency (ωgc) and the phase margin (ϕm) were 1000 rad/s and 85°, respectively.
Firstly, the system and FOPID controllers had to operate in the frequency domain. Therefore, the following transformation had to be derived for the fractional order α :
s α = ( j ω ) α = e j π α 2 = ω α cos ( π α 2 ) + j ω α sin ( π α 2 )  
The gain crossover frequency and the phase margin were calculated using Equations (14) and (15), respectively:
|C(jωgc)G(ωgc)| dB = 0 dB
arg(C(gc)G(gc)) = −π + ϕm
where with C is the controller and G represents the process model.
The complementary sensitivity function (Equation (16)) and the sensitivity function (Equation (17)) were also used as constraints for the system:
| T ( j ω ) = C ( j ω ) G ( j ω ) 1 + C ( j ω ) G ( j ω ) | dB     A dB ;
where A is the designed noise attenuation for frequencies ω ω g c rad/s, and:
| S ( j ω ) = 1 1 + C ( j ω ) G ( j ω )   | dB     B dB ;  
where B is the desired value for frequencies ω   ω g c rad/s.
Equation (18) represents the iso-damping property, which was used to ensure that the process was more robust in the presence of gain changes and that the overshoot was close to a constant value within the gain range [26]:
d ( a r g ( C ( j ω ) · G ( j ω ) ) ) d ω   | ω = ω g c
As for the main function that had to be minimized, the IAE function that was imposed produced the best results compared to other performance indices, such as ITAE, ITSE, ISE:
IAE = o | e ( t ) | d t
The controllers were evaluated using the steady-state error, overshoot, settling time, IAE and robustness to noise and disturbances.
Additionally, it should be mentioned that all three algorithms were labeled in the MATLAB script with the following function form:
x = algorithm_name(@main_fun, x0, A, b, Aeq, beq, lb, ub, @nonlcon, options)
where fun is the main function that the GA, MOGA and PSO algorithms had to minimize, x0 is the initial value of the FOPID parameters that had to be tuned, lb is the lower bound and ub is the upper bound. For the options section, the optimization algorithm that was used had to be specified (i.e., “ga”, “gamultiobj” or “particleswarm”) and for the constraint function in MATLAB, we had to create a separate function in which all of the equalities and inequalities were recorded in Ceq (for equalities functions) and C (for inequalities constraints) vectors. Each optimization algorithm was labeled separately.
Furthermore, the following subsections of the article present brief descriptions of the optimization algorithms and the options and main functions that were used in each case.

2.3. Genetic Algorithm

Genetic algorithms (GAs) are part of a family of evolutionary algorithms that are based on the principle of natural selection as a technique for solving problems. This method has three main operations: repopulation (copying the best combinations), intersection (a principle that is based on the combination of chromosomes, in which the two best solutions are combined to obtain a better solution) and mutation (the alternate selection of good combinations and random changes).
The selection of the combinations can be carried out in multiple ways, such as “Stochastic Uniform”, “Tournament”, “Uniform”, “Roulette” and “Remainder”. After many trials and errors, the best result for the main function that the GA had to minimize (Equation (19)) was obtained using “Tournament”.
The settings that were used to label the GA function in MATLAB are illustrated in Table 2.

2.4. Multi-Objective Genetic Algorithm

Multi-objective genetic algorithms (MOGAs) use the non-dominated classification of a GA population. In this case, multiple constraints could be specified, which could not be achieved using the previous method. In order to use this method in MATLAB, the library “gamultiobj” was installed in the library section.
The settings that were used to label the MOGA function in MATLAB are illustrated in Table 3.

2.5. Particle Swarm Optimization

Particle swarm optimization (PSO) is an optimization algorithm that was inspired by the manner in which birds communicate when searching for food. Over recent years, this algorithm has been used more and more often within the field of system control due to its robustness features when solving nonlinearity and indistinguishability problems [17]. Basically, the PSO algorithm is based on a group of particles moving within a search area in which certain measurement and “fit” qualities have been optimized. All of the particles are represented by a position vector and a velocity vector [13]. Each particle also retains its best position (“personal best”), as well as the best position of the neighboring particles (“global best”). This position is updated according to the particle’s current position, current speed, the distance between its current position and its “personal best” and the distance between its current position and the “global best”. The main purpose of this algorithm is to find the best values for all particles so that the “fit” function is minimal [15].
In order to tune the parameters of our FOPID controller, the fitness function that was used was the sum of the absolute values for Equations (14), (15) and (18), which was a method that was inspired by that in [15]. The values of the other specific parameters of the PSO algorithm are listed in Table 4.
After each algorithm was tested, the numerical values for the FOPID parameters were calculated (as shown in Table 5, along with the values of other controllers that were developed in [4]). The first three rows in Table 5 show the results for the controllers that were developed in this study and the rest of the rows show the results for the controllers that were developed in [4].
In terms of computation time, the considered algorithms presented different values for the TIC/TOC time. The GA used a total time of 12 min, the MOGA used a total time of 1.01 s and the PSO used approximately 7 min. Therefore, based on these results, it could be concluded that the fastest algorithm in this study was the MOGA and the slowest was the GA.

3. Results and Discussion

The simulation structure that was presented in Figure 3 was implemented in a blank MATLAB/Simulink workspace. The resultant controllers (GA-FOPID, MOGA-FOPID and PSO-FOPID), along with the controllers from [4] (PSO-PID, ABC-PID, FOPID and PI), were tested using different types of references, which are discussed in this section.
Firstly, the controllers were tested using a classic step response with a reference of 1 rad/sec (normalized value). As can be seen in Figure 4, all of the controllers worked exceptionally well, with quite low overshoots, small settling times and zero steady-state errors. Figure 5 shows the corresponding control signals. Secondly, a disturbance was simulated using a step signal at 0.08 s (Figure 6). In all of the cases, very high overshoots could be noticed, although this could be overlooked due to the quick return to the reference signal.
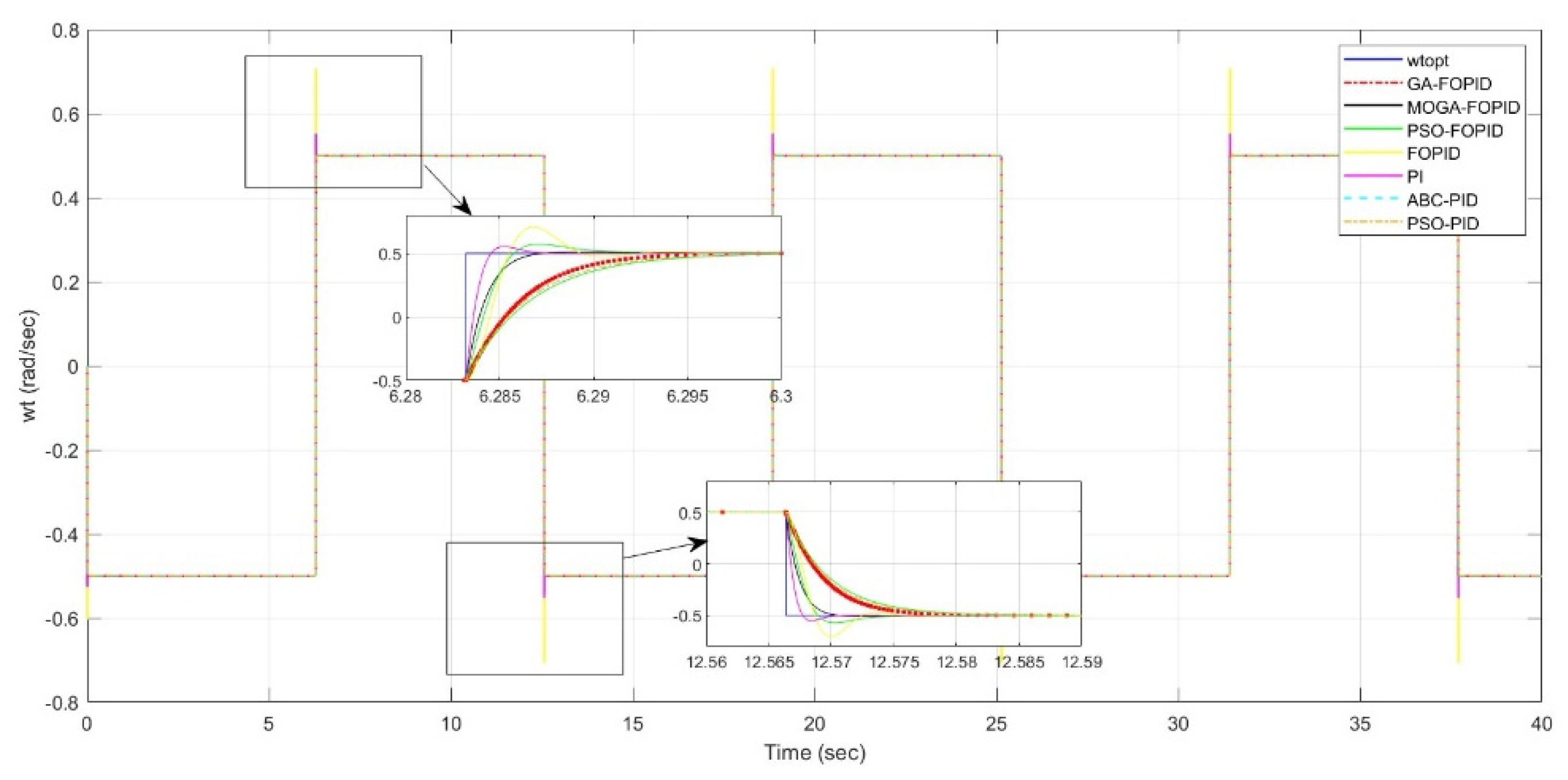
The next stage was to test the behavior of the controllers using a square wave signal with an amplitude of 0.5 and a frequency of 0.5 (rad/s). Figure 7 shows the same performance results that were obtained for the step input, both for positive and the negative slopes.
As another test, a sine wave was used, which had an amplitude of 0.3, a bias of 0.45, a frequency of 2π/60 (rad/s) and a phase of 0 rad. As shown in Figure 8, all of the controllers displayed an ideal overlap on the reference signal.
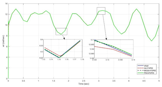
For a final test, the performance of the controllers was tested using a wind gust reference, which was obtained from random values for a sine wave. As shown in Figure 9, the proposed PSO-FOPID had the fastest response.
By taking into account all of these results (which can also be seen in Table 6 and Table 7), a conclusion could be drawn. Based on Table 6, the fastest controller in terms of settling time was the PSO-FOPID and the lowest overshoots were produced by GA-FOPID, PSO-PID and ABC-PID. The lowest amplitude value was obtained by PSO-FOPID.
As shown in Table 7, the fastest controllers to return to the reference signal after the simulated step disturbance were the MOGA-FOPID and PSO-FOPID, with very little difference between their results.
From the obtained results, it could be observed that the controllers that were developed in this study produced better performances in terms of settling time, overshoot and the robustness of the control signal compared to the controllers that were developed in [4]. Which of the developed controllers was the best would depend on the needs of the client. PSO-FOPID would be an excellent choice for a fast system but GA-FOPID would be a better choice for a low overshoot. On the other hand, MOGA-FOPID would be the best option for a mid-range performance for both settling time and overshoot.
Additionally, Table 8 and Table 9 present the results for the behavior of the controllers when system parameter uncertainties of ± 50% of their nominal values occurred. The changes in performance were minimal. In this robustness test, it could be concluded that GA-FOPID, PSO-PID and ABC-PID were the controllers with the most stable performance.

4. Conclusions

The first objective of this study was to develop a two-mass wind turbine model in order to derive a transfer function that accurately described the behavior of a regular wind turbine motor.
After acquiring the wind turbine model, the next objective was to develop controllers that could extract the maximum amount of energy from wind.
After analyzing the properties of many types of controllers, we concluded that an FOPID controller would be the best choice. As FOPID controllers involve complex calculus, the parameters (KP, KI, KD, λ, µ) of the FOPID controllers were tuned using optimization methods in order to reduce the required human effort. Three optimization algorithms (GA, MOGA and PSO) were chosen to investigate which produced the best performance for our model. The controllers had to ensure a steady-state error that was equal to zero, a low overshoot, a small settling time and robustness to noise and disturbances. In Section 3, our results and discussion about the optimized FOPID controllers showed that the MOGA-FOPID controller produced the best overall performance compared to all of the other controllers (PSO-FOPID, GA-FOPID, ABC-PID [4], PSO-PID [4], FOPID [4] and PI [4]). Additionally, this outcome highlighted the improved performances that were achieved in this study compared to those in [4].
In conclusion, in order to control the speed of a two-mass wind turbine system, the fractional order PID controller that was tuned using a multi-objective genetic algorithm (MOGA-FOPID) was the best choice thanks to the ease of implementing the controller and tuning method in the MATLAB environment and also due to its remarkable results.
Our future work will include implementation analyses using different platforms for the tuning process for these controllers.

Author Contributions

Conceptualization, I.P. and C.O.S.; methodology, I.P.; software, I.P.; validation, I.P. and C.O.S.; formal analysis, I.P.; investigation, C.O.S.; writing—original draft preparation, I.P.; writing—review and editing, E.-H.D.; supervision, E.-H.D. All authors have read and agreed to the published version of the manuscript.

Funding

This work was supported by a grant of the Ministry of Research, Innovation and Digitization, CNCS-UEFISCDI, project number PN-III-P4-PCE-2021-0750, within PNCDI III.

Conflicts of Interest

The authors declare no conflict of interest.

Abbreviations

The following abbreviations are used in this paper:
IAEIntegral of absolute error
ITAEIntegral of time-weighted absolute error
ISEIntegral of squared error
ITSEIntegral of time-weighted squared error
FOPIDFractional order proportional–integral–derivative controller
GAGenetic algorithm
MOGAMulti-objective genetic algorithm
PSOParticle swarm optimization
ABCArtificial bee colony
ALinear inequality constraint
bLinear inequality constraint
AeqLinear equality constraint
beqLinear equality constraint
lbLower bound
ubUpper bound
CLinear inequality constraint vector
CeqLinear equality constraint vector
List of Symbols
The following symbols are used in this paper:
v Wind speed
ρ Density of air
RRotor radius
PtAerodynamic power of rotor
λ Tip speed ratio
β Pitch angle of blade
C p ( λ , β ) Power coefficient
ω t Rotor speed
ω l s Low-speed shaft
ω g Generator speed
ω t o p t Optimal value of ω t
θ t Rotor side angular deviation
θ l s Gearbox side angular deviation
θ g Generator side angular deviation
TtAerodynamic torque of wind turbine
T l s Low-speed shaft torque
T h s High-speed shaft torque
T e m Electromagnetic torque
J t Turbine side inertia
J g Generator side inertia
BlsLow-speed damping coefficient
KtWind turbine external damping coefficient
K l s Low-speed shaft stiffness coefficient
KgGenerator external damping coefficient
K1Electromagnetic torque coefficient
K2Electromagnetic torque coefficient
n g Gearbox ratio
GtTransfer function of two-mass wind turbine system
eError between reference input and actual rotor speed of wind turbine system
uFOPID(s)Control signal of FOPID controller
KPProportional gain of FOPID controller
KIIntegral gain of FOPID controller
KDDerivative gain of FOPID controller
λFractional order of integral
μ Fractional order of derivative
ϕmPhase margin
C(jω)Transfer function of FOPID controller in the frequency domain
G(jω)Transfer function of the two-mass wind turbine system in the frequency domain
T()Complementary sensitivity function
S()Sensitivity function
ADesigned noise attenuation value
BDesired sensitivity value
ωgcGain crossover frequency

References

  1. International Energy Agency. Global Energy Review. 2021. Available online: https://www.iea.org/reports/global-energy-review-2021/renewables (accessed on 10 January 2022).
  2. Yamaguchi, A.; Yousefi, I.; Ishihara, T. Reduction in the Fluctuating Load on Wind Turbines by Using a Combined Nacelle Acceleration Feedback and Lidar-Based Feedforward Control. Energies 2020, 13, 4558. [Google Scholar] [CrossRef]
  3. Tanvir, A.A.; Merabet, A. Artificial Neural Network and Kalman Filter for Estimation and Control in Standalone Induction Generator Wind Energy DC Microgrid. Energies 2020, 13, 1743. [Google Scholar] [CrossRef] [Green Version]
  4. Frikh, M.L.; Soltani, F.; Bensiali, N.; Boutasseta, N.; Fergani, N. Fractional order PID controller design for wind turbine systems using analytical and computational tuning approaches. Comput. Electr. Eng. 2021, 95, 107410. [Google Scholar] [CrossRef]
  5. Mihaly, V.; Şuşcă, M.; Dulf, E.H. μ-Synthesis FO-PID for Twin Rotor Aerodynamic System. Mathematics 2021, 9, 2504. [Google Scholar] [CrossRef]
  6. Muresan, C.I.; Birs, I.R.; Copot, D.; Dulf, E.H.; Ionescu, C.M. Fractional-Order PI Controller Design Based on Reference–to–Disturbance Ratio. Fractal Fract. 2022, 6, 224. [Google Scholar] [CrossRef]
  7. Dulf, E.-H. Simplified Fractional Order Controller Design Algorithm. Mathematics 2019, 7, 1166. [Google Scholar] [CrossRef] [Green Version]
  8. Muresan, C.I.; Birs, I.R.; Dulf, E.H. Event-Based Implementation of Fractional Order IMC Controllers for Simple FOPDT Processes. Mathematics 2020, 8, 1378. [Google Scholar] [CrossRef]
  9. Cao, J.-Y.; Liang, J.; Cao, B.-G. Optimization of fractional order PID controllers based on genetic algorithms. In Proceedings of the 2005 International Conference on Machine Learning and Cybernetics, Guangzhou, China, 18–21 August 2005; Volume 9, pp. 5686–5689. [Google Scholar] [CrossRef]
  10. Merrikh-Bayat, F.; Mirebrahimi, N.; Khalili, M.R. Discrete-time fractional-order PID controller: Definition, tuning, digital realization and some applications. Int. J. Control. Autom. Syst. 2014, 13, 81–90. [Google Scholar] [CrossRef]
  11. Pirasteh-Moghadam, M.; Saryazdi, M.G.; Loghman, E.; Kamali, A.; Bakhtiari-Nejad, F. Development of neural fractional order PID controller with emulator. ISA Trans. 2020, 106, 293–302. [Google Scholar] [CrossRef]
  12. Taşören, A.E.; Gökçen, A.; Soydemir, M.U.; Şahin, S. Artificial neural network-based adaptive PID controller design for vertical takeoff and landing model. Avrupa Bilim ve Teknoloji Dergisi 2020, 87–93. [Google Scholar] [CrossRef]
  13. Zamani, M.; Karimi-Ghartemani, M.; Sadati, N.; Parniani, M. Design of a fractional order PID controller for an AVR using particle swarm optimization. Control Eng. Pract. 2009, 17, 1380–1387. [Google Scholar] [CrossRef]
  14. Norsahperi, N.; Danapalasingam, K. Particle swarm-based and neuro-based FOPID controllers for a Twin Rotor System with improved tracking performance and energy reduction. ISA Trans. 2020, 102, 230–244. [Google Scholar] [CrossRef] [PubMed]
  15. Dulf, E.H.; Timis, D.; Muresan, C.I. Robust fractional order controllers for distributed systems. Acta Polytechnica Hungarica 2017, 14, 163–176. [Google Scholar]
  16. Ibraheem, G.A.R.; Azar, A.T.; Ibraheem, I.K.; Humaidi, A.J. A Novel Design of a Neural Network-Based Fractional PID Controller for Mobile Robots Using Hybridized Fruit Fly and Particle Swarm Optimization. Complexity 2020, 2020, 3067024. [Google Scholar] [CrossRef]
  17. Gaing, Z.-L. A Particle Swarm Optimization Approach for Optimum Design of PID Controller in AVR System. IEEE Trans. Energy Convers. 2004, 19, 384–391. [Google Scholar] [CrossRef] [Green Version]
  18. Timis, D.D.; Muresan, C.I.; Dulf, E.-H. Design and Experimental Results of an Adaptive Fractional-Order Controller for a Quadrotor. Fractal Fract. 2022, 6, 204. [Google Scholar] [CrossRef]
  19. Shan, W.-J.; Tang, W. A neural network fractional order PID controller for FOLPD process. In Proceedings of the 2016 35th Chinese Control Conference (CCC), Chengdu, China, 27–29 July 2016; pp. 10459–10463. [Google Scholar] [CrossRef]
  20. Ou, B.; Song, L.; Chang, C. Tuning of fractional PID controllers by using radial basis function neural networks. In Proceedings of the IEEE ICCA 2010, Xiamen, China, 9–11 June 2010; pp. 1239–1244. [Google Scholar] [CrossRef]
  21. Karaboga, D.; Basturk, B. A powerful and efficient algorithm for numerical function optimization: Artificial bee colony (ABC) algorithm. J. Glob. Optim. 2007, 39, 459–471. [Google Scholar] [CrossRef]
  22. Dash, P.; Saikia, L.C.; Sinha, N. Flower Pollination Algorithm Optimized PI-PD Cascade Controller in Automatic Generation Control of a Multi-area Power System. Int. J. Electr. Power Energy Syst. 2016, 82, 19–28. [Google Scholar] [CrossRef]
  23. Boukhezzar, B.; Siguerdidjane, H. Comparison between linear and nonlinear control strategies for variable speed wind turbines. Control Eng. Pract. 2010, 18, 1357–1368. [Google Scholar] [CrossRef]
  24. Ghasemi, S.; Tabesh, A.; Askari-Marnani, J. Application of Fractional Calculus Theory to Robust Controller Design for Wind Turbine Generators. IEEE Trans. Energy Convers. 2014, 29, 780–787. [Google Scholar] [CrossRef]
  25. Liu, J.; Gao, Y.; Geng, S.; Wu, L. Nonlinear Control of Variable Speed Wind Turbines via Fuzzy Techniques. IEEE Access 2016, 5, 27–34. [Google Scholar] [CrossRef]
  26. Novak, P.; Ekelund, T.; Jovik, I.; Schmidtbauer, B. Modeling and control of variable-speed wind-turbine drive-system dynamics. IEEE Control Syst. 1995, 15, 28–38. [Google Scholar] [CrossRef]
Figure 1. A mechanical schematic of a two-mass wind turbine system.
Figure 1. A mechanical schematic of a two-mass wind turbine system.
Applsci 12 08400 g001
Figure 2. A Simulink block diagram of the two-mass wind turbine mathematical model.
Figure 2. A Simulink block diagram of the two-mass wind turbine mathematical model.
Applsci 12 08400 g002
Figure 3. The control scheme for the two-mass wind turbine mathematical model.
Figure 3. The control scheme for the two-mass wind turbine mathematical model.
Applsci 12 08400 g003
Figure 4. The speed of the wind turbine model for a step reference.
Figure 4. The speed of the wind turbine model for a step reference.
Applsci 12 08400 g004
Figure 5. The control signal of the wind turbine model for a step reference.
Figure 5. The control signal of the wind turbine model for a step reference.
Applsci 12 08400 g005
Figure 6. The behavior of the wind turbine model when a step disturbance occurred.
Figure 6. The behavior of the wind turbine model when a step disturbance occurred.
Applsci 12 08400 g006
Figure 7. The speed response of the wind turbine model for a square wave reference.
Figure 7. The speed response of the wind turbine model for a square wave reference.
Applsci 12 08400 g007
Figure 8. The speed response of the wind turbine model for a sinusoidal reference.
Figure 8. The speed response of the wind turbine model for a sinusoidal reference.
Applsci 12 08400 g008
Figure 9. The speed response of the wind turbine model for a wind gust reference.
Figure 9. The speed response of the wind turbine model for a wind gust reference.
Applsci 12 08400 g009
Table 1. The parameters of the two-mass wind turbine mathematical model.
Table 1. The parameters of the two-mass wind turbine mathematical model.
Parameter Constant Value
Air density ρ = 1.29 kg/m3
Rotor radiusR = 21.65 m
Gearbox ratio n g   = 43.165
Turbine side inertia J t = 3.2 × 105 kg·m2
Generator inertia J g = 34.4 kg·m2
Wind turbine external damping coefficient K t = 0
Generator external damping coefficient K g = 0
Shaft stiffness coefficient K l s = 2.691 × 105 Nm/rad
Shaft damping coefficient B l s   = 9500 Nm/rad/s
Electromagnetic torque coefficients K 1 = 0.1082   ; K 2 = 0.2147
Table 2. The function parameters of the genetic algorithm.
Table 2. The function parameters of the genetic algorithm.
FunctionsOption Specifications
Main FunctionConstraint FunctionPopulation SizeFitness ScalingSelection FunctionTournament SizeGenerationsStall GenerationsFunction Tolerance
(19)C = [(16), (17)]
Ceq = [(14), (15), (18)]
50RankTournament45005010−6
Table 3. The function parameters of the multi-objective genetic algorithm.
Table 3. The function parameters of the multi-objective genetic algorithm.
FunctionsOption Specifications
Main FunctionConstraint FunctionPopulation SizePareto FractionGenerationsStall GenerationsCrossover FractionConstraint ToleranceFunction Tolerance
(19)C = [(16), (17)]
Ceq = [(14), (15), (18)]
2000.3510001000.810−310−4
Table 4. The function parameters of the particle swarm optimization algorithm.
Table 4. The function parameters of the particle swarm optimization algorithm.
FunctionsOption Specifications
Main FunctionConstraint FunctionEpochsSwarmsInertia Weight weAcceleration Coefficient c1 RangeAcceleration Coefficient c2 RangePosition RangeVelocity Range
|(14)| + |(15)| + |(18)|(16), (17)1000501.490.05 to 2.00.05 to 2.00.01 to 15−0.001 to 0.5
Table 5. The numerical values for the FOPID and PID parameters.
Table 5. The numerical values for the FOPID and PID parameters.
Controller TypeKPKIKD λ μ  
GA-FOPID9.796 × 1079.932 × 1078.361 × 1070.1150.014
MOGA-FOPID3.012 × 1083.051 × 1081.372 × 1060.4130.301
PSO-FOPID1.646 × 1086.155 × 1081.009 × 1080.3390.01
PSO-PID (IAE [4])10710 × 103011
ABC-PID (IAE [4])9.389 × 1079.2616 × 106136.752811
FOPID (IAE [4])−1.344 × 1064.781 × 1083.364 × 1080.0553−1.023
PI (IAE [4])4.768 × 1083.364 × 10801−1
Table 6. Step reference results.
Table 6. Step reference results.
Controller TypeSettling Time
(s)
Overshoot
(%)
[Minimum Amplitude Value; Maximum Amplitude Value]
GA-FOPID0.0170 [ 0.69   ×   10 6 ;   0.97   ×   10 7 ]
MOGA-FOPID0.010.8 [ 0.13   ×   10 6 ;   1.79   ×   10 8 ]
PSO-FOPID0.0097 [ 0.69   ×   10 7 ;   3.01   ×   10 8 ]
PSO-PID
(IAE [4])
0.0180 [ 8.56   ×   10 6 ; 10 8 ]
ABC-PID (IAE [4])0.0190 [ 1.07   ×   10 6 ;   9.38   ×   10 7 ]
FOPID
(IAE [4])
0.0132.76 [ 3.49   ×   10 7 ; 1.82 × 10 8 ]
PI (IAE [4])0.0045.1 [ 1.15   ×   10 7 ;   4.76   ×   10 8 ]
Table 7. Step disturbance results.
Table 7. Step disturbance results.
Controller TypeDisturbance Rejection Time
(s)
GA-FOPID0.011
MOGA-FOPID0.004
PSO-FOPID0.008
PSO-PID
(IAE [4])
0.931
ABC-PID (IAE [4])0.93
FOPID
(IAE [4])
0.011
PI (IAE [4])0.92
Table 8. The effects of system parameter uncertainties on controller performance.
Table 8. The effects of system parameter uncertainties on controller performance.
ControllerSettling Time (s) + 50% BlsOvershoot (%)Rise Time (s)Settling Time (s) + 50% KlsOvershoot (%)Rise Time (s)Settling Time (s)
+ 50% Jt
Overshoot (%)Rise Time (s)
GA-FOPID0.0204.675 × 10−30.02204.398 × 10−30.02503.275 × 10−3
MOGA-FOPID0.0250.72.112 × 10−30.0240.74.398 × 10−30.0250.92.625 × 10−3
PSO-FOPID0.0157.22.181 × 10−30.0157.24.398 × 10−30.0135.72.550 × 10−3
PSO-PID (IAE [4])0.0204.744 × 10−30.0105.021 × 10−30.0303.450 × 10−3
ABC-PID (IAE [4])0.02505.436 × 10−30.02504.675 × 10−30.0303.450 × 10−3
FOPID
(IAE [4])
0.01520.82.181 × 10−30.0220.62.389 × 10−30.01513.42.850 × 10−3
PI (IAE [4])0.0055.21.004 × 10−30.0055.29.349 × 10−40.0054.21.525 × 10−3
Table 9. The effects of system parameter uncertainties on controller performance.
Table 9. The effects of system parameter uncertainties on controller performance.
ControllerSettling Time (s) − 50% BlsOvershoot (%)Rise Time (s)Settling Time (s) − 50% KlsOvershoot (%)Rise Time (s)Settling Time (s)
− 50% Jt
Overshoot (%)Rise Time (s)
GA-FOPID0.0203.889 × 10−30.0204.726 × 10−30.0101.323 × 10−3
MOGA-FOPID0.0250.82.984 × 10−30.0250.92.512 × 10−30.0150.89.525 × 10−4
PSO-FOPID0.017.22.437 × 10−30.017.22.512 × 10−30.0059.19.525 × 10−4
PSO-PID (IAE [4])0.0204.736 × 10−30.0205.616 × 10−30.0101.414 × 10−3
ABC-PID (IAE [4])0.02504.736 × 10−30.02305.616 × 10−30.0201.511 × 10−3
FOPID
(IAE [4])
0.0220.72.254 × 10−30.01720.72.230 × 10−30.01534.41.371 × 10−3
PI (IAE [4])0.0055.21.283 × 10−30.0055.21.264 × 10−30.0035.56.734 × 10−4
Publisher’s Note: MDPI stays neutral with regard to jurisdictional claims in published maps and institutional affiliations.

Share and Cite

MDPI and ACS Style

Paducel, I.; Safirescu, C.O.; Dulf, E.-H. Fractional Order Controller Design for Wind Turbines. Appl. Sci. 2022, 12, 8400. https://doi.org/10.3390/app12178400

AMA Style

Paducel I, Safirescu CO, Dulf E-H. Fractional Order Controller Design for Wind Turbines. Applied Sciences. 2022; 12(17):8400. https://doi.org/10.3390/app12178400

Chicago/Turabian Style

Paducel, Ioana, Calin Ovidiu Safirescu, and Eva-H. Dulf. 2022. "Fractional Order Controller Design for Wind Turbines" Applied Sciences 12, no. 17: 8400. https://doi.org/10.3390/app12178400

APA Style

Paducel, I., Safirescu, C. O., & Dulf, E.-H. (2022). Fractional Order Controller Design for Wind Turbines. Applied Sciences, 12(17), 8400. https://doi.org/10.3390/app12178400

Note that from the first issue of 2016, this journal uses article numbers instead of page numbers. See further details here.

Article Metrics

Back to TopTop