Artificial Intelligence Synergetic Opportunities in Services: Conversational Systems Perspective
Abstract
:1. Introduction
- The fundamental AI techniques could serve almost any purpose, and any application specialty. Some examples of pure AI techniques are pattern recognition, data mining (DM), machine learning (ML), deep learning (DL), rule-based reasoning, fuzzy logic, expert systems, etc.
- The domain specialization AI techniques, generate a specific domain specialization (for example, natural language processing (NLP)) mostly by adjusting and improving one or more of the pure AI techniques (e.g., NLP may use pattern recognition, machine learning or deep learning); these domain specializations may possibly integrate other non-AI techniques as well (for example, statistics and statistical inference).
- The application-tailored bundles; are already solutions for specific needs based on use cases.
- Speech-related cluster—AI techniques that focus on speech analysis and generation.
- Text analysis cluster—AI techniques that focus on analyzing different types of text.
- Emotional recognition cluster—AI technique that focuses on emotions recognition and analysis.
- Computer vision cluster—AI techniques that focus on various methods of analysis pictures, photos and videos.
- Collaborative cluster—AI techniques that focus on collaboration between human operators and digital machines.
- Awareness cluster—AI techniques that focus on various awareness capabilities such as self-awareness and context awareness.
2. Literature Review
2.1. AI Deployment in Services
2.2. Advocating Integration of Several AI Techniques or Technologies in Services
2.3. Literature as a Background to the Robo-Chef Case Study
2.4. Literature for the Chatbot Case Study
- Understanding the explicit and implicit meaning, and the emotional implication of the text;
- Close human-AI collaboration;
- Human-like behavior (including empathy, and social cues);
- Continuous improvement (including learning and updates);
- Personalization;
- Culture adaption;
- Responsiveness and simple.
3. Case Study 1: Robo-Chef
- Voice/speech recognition;
- Emotion recognition;
- Face recognition;
- Navigation;
- Gesture recognition;
- Cobots capabilities.
Synergy Opportunities for Robo-Chef
- Speech communication potential: the Robo chef could get instructions from the human chef while the human chef is busy; this has the potential for activating the robo-chef without immediate closeness and while the chef’s hands are occupied in other activities. Speech instructions are easy and flowing, with the ability for passing much more information and exerting tighter control on the robo-chef; this would make the robo chef more flexible and easier to guide.
- Gesture recognition: collaborative work with humans is the hallmark of the new digital age. Therefore, a robo chef should be able to collaborate with a human chef. Using gesture recognition, the human chef can efficiently signal the robo—chef several important instructions such as: (1) stop current activity, (2) increase or decrease the flames, (3) operate faster or slower, (4) wait, (5) start stirring etc.
- Face and sentiment recognition: These abilities are currently missing form Robo-chefs, but greatly improve the conversational capabilities of many other service AI systems (e.g., chatbots). Thus, they hold the same potential for Robo-chefs.
- Computer vision potential: certain robo-chefs currently have ability to verify the readiness of the food they cook and its location; however, there is no evidence of using vision capabilities for identifying silverware and cookware and bringing them to the cooking arena, as well as removing them for washing and cleaning.
- Navigation potential: If robo-chefs could navigate the clattered kitchen, this would enable them to move from place to place, to bring pots, pans mixers and other large cookware from different parts of the kitchen; this dramatically increases the robo-chef’s independence and efficiency.
- Machine learning (ML): ML is a very efficient tool for identifying patterns and their effects, Identify the correct combination of dosages that would make a recipe a great success. ML can identify repeating situations and can infer when and what to do, to improve the process. For example: (1) when to bring hot or cold water to the chef, (2) when to bring salt or certain spices to the chef, (3) when to change the oven temperature and how to control it, etc.
4. Case Study 2: Chatbot
4.1. Chatbot Adoption of AI Technologies
4.1.1. Voice Recognition and Text to Speech Chatbots
4.1.2. Tone Recognition and Chatbots
4.1.3. Gesture Recognition and Chatbots
4.1.4. Face and Sentiment Recognition and Chatbots
4.1.5. Case Based Reasoning
4.1.6. Avatar Technology and Chatbots
4.1.7. Context and Client History Analysis and Chatbots
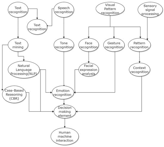
5. Capabilities Evolution of the Major AI Specializations in Conversational Services
6. Discussion
- The first stage is to evaluate and prioritize the importance of elements from a preliminary use-case analysis (both functional and non-functional) and generate an importance hierarchy (prioritization list) of these requirements.
- The second stage is to derive AI requirements from the prioritization list (of functional and non-functional elements); this is to define the major outcomes required from the AI technology capabilities.
- The third stage is to use AI capability evolution (Figure 3) to elicit required AI technologies, or combination of AI technologies, related to relevant functional or non-functional elements. In some cases, there is more than one way to achieve the same capability—For example, given available training data, one can build a single deep learning architecture for emotion recognition based on raw text and speech data, without building the intermediate modules illustrated in Figure 3. At this stage we show all alternatives to be chosen in the next stage.
- The fourth stage is to determine the content of AI technologies in the implementation (based on contribution cost tradeoff. Including: priority, maturity and availability of each AI technology). At this stage, at most, only one AI alternative is chosen (e.g., deep learning vs. machine learning).
- The fifth stage is to generate a conceptual rough-cut plan for implementing AI technology integration (possibly a conceptual Gantt chart).
6.1. Simple Illustrative Example
- “Heavy dependency on text communication” → Human machine interaction through text leading to natural language understanding.
- “Speech communication is crucial” → Speech interaction ability.
- “Structured communication” → Easy text mining.
6.2. Limitations and Potential Benefits of the Proposed Approach
6.2.1. Limitations
- The study focused on conversational service systems, therefore is may not fully reflect all the situations and practices of other domains.
- The study did not consider the point that deep learning may outperform classic machine learning methods because deep learning automatically “combines” raw data features instead of requiring feature engineering.
- The study contains only 2 case studies, so there may be points that the study overlooks which may appear in other case studies.
- The study gives a time snapshot that may be short lived in our dynamic changing technological world.
6.2.2. Potential Benefits
- The benefit of this study is its discovery of unused synergetic potential of integration between several AI techniques into an orchestrated effort to improve service.
- The study tackles the problem of AI knowledge silos in service provision; it discusses the reasons for the isolation of these silos, and reveals the barriers and the traps for their integration.
- The study described a roadmap of AI clusters in the service domain.
- The study illustrates the synergetic use of AI technologies in a mature case study, and the lack of major AI synergy in a less matured second case study.
- The paper presents a novel evolutionary inclusion model of conversational AI capabilities.
- The paper presents a novel sequential approach for generating AI implementation plan.
7. Conclusions
Author Contributions
Funding
Institutional Review Board Statement
Informed Consent Statement
Data Availability Statement
Conflicts of Interest
References
- Gomi, T. New AI and Service Robots. Ind. Robot. 2003, 30, 123–138. [Google Scholar] [CrossRef]
- Trappey, A.J.; Trappey, C.V.; Chao, M.-H.; Wu, C.-T. VR-Enabled Engineering Consultation Chatbot for Integrated and Intelligent Manufacturing Services. J. Ind. Inf. Integr. 2022, 26, 100331. [Google Scholar] [CrossRef]
- Gupta, S.; Langhans, S.D.; Domisch, S.; Fuso-Nerini, F.; Felländer, A.; Battaglini, M.; Tegmark, M.; Vinuesa, R. Assessing Whether Artificial Intelligence Is an Enabler or an Inhibitor of Sustainability at Indicator Level. Transp. Eng. 2021, 4, 100064. [Google Scholar] [CrossRef]
- Miriyev, A.; Kovač, M. Skills for Physical Artificial Intelligence. Nat. Mach. Intell. 2020, 2, 658–660. [Google Scholar] [CrossRef]
- Meunier, F.-X.; Bellais, R. Technical Systems and Cross-Sector Knowledge Diffusion: An Illustration with Drones. Technol. Anal. Strateg. Manag. 2019, 31, 433–446. [Google Scholar] [CrossRef]
- Miller, L.C.; Jones, B.B.; Graves, R.S.; Sievert, M.C. Merging Silos: Collaborating for Information Literacy. J. Contin. Educ. Nurs. 2010, 41, 267–272. [Google Scholar] [CrossRef]
- De Gregorio, G.; Ranchordás, S. Breaking down Information Silos with Big Data: A Legal Analysis of Data Sharing. In Legal Challenges of Big Data; Edward Elgar Publishing: Cheltenham, UK, 2020. [Google Scholar]
- Charbonneau, D.H.; Priehs, M.; Hukill, G. Beyond Knowledge Silos: Preserving and Sharing Institutional Knowledge in Academic Libraries. Knowl. Silos Preserv. Shar. Inst. Knowl. Acad. Libr. 2016, 1–8. [Google Scholar]
- Martínez-Plumed, F.; Gómez, E.; Hernández-Orallo, J. Futures of Artificial Intelligence through Technology Readiness Levels. Telemat. Inform. 2021, 58, 101525. [Google Scholar] [CrossRef]
- Huang, M.-H.; Rust, R.T. Artificial Intelligence in Service. J. Serv. Res. 2018, 21, 155–172. [Google Scholar] [CrossRef]
- Li, M.; Yin, D.; Qiu, H.; Bai, B. A Systematic Review of AI Technology-Based Service Encounters: Implications for Hospitality and Tourism Operations. Int. J. Hosp. Manag. 2021, 95, 102930. [Google Scholar] [CrossRef]
- De Keyser, A.; Köcher, S.; Alkire, L.; Verbeeck, C.; Kandampully, J. Frontline Service Technology Infusion: Conceptual Archetypes and Future Research Directions. J. Serv. Manag. 2019, 30, 156–183. [Google Scholar] [CrossRef]
- Robinson, S.; Orsingher, C.; Alkire, L.; De Keyser, A.; Giebelhausen, M.; Papamichail, K.N.; Shams, P.; Temerak, M.S. Frontline Encounters of the AI Kind: An Evolved Service Encounter Framework. J. Bus. Res. 2020, 116, 366–376. [Google Scholar] [CrossRef]
- Wirtz, J.; Patterson, P.G.; Kunz, W.H.; Gruber, T.; Lu, V.N.; Paluch, S.; Martins, A. Brave New World: Service Robots in the Frontline. J. Serv. Manag. 2018, 29, 907–931. [Google Scholar] [CrossRef] [Green Version]
- Belanche, D.; Casaló, L.V.; Flavián, C.; Schepers, J. Robots or Frontline Employees? Exploring Customers’ Attributions of Responsibility and Stability after Service Failure or Success. J. Serv. Manag. 2020, 31, 267–289. [Google Scholar] [CrossRef]
- Belk, R. Ethical Issues in Service Robotics and Artificial Intelligence. Serv. Ind. J. 2021, 41, 860–876. [Google Scholar] [CrossRef] [Green Version]
- Benbya, H.; Pachidi, S.; Jarvenpaa, S. Special Issue Editorial: Artificial Intelligence in Organizations: Implications for Information Systems Research. J. Assoc. Inf. Syst. 2021, 22, 10. [Google Scholar] [CrossRef]
- Chen, M.; Decary, M. Artificial Intelligence in Healthcare: An Essential Guide for Health Leaders. Healthc. Manag. Forum 2020, 33, 10–18. [Google Scholar] [CrossRef] [PubMed]
- Androutsopoulou, A.; Karacapilidis, N.; Loukis, E.; Charalabidis, Y. Transforming the Communication between Citizens and Government through AI-Guided Chatbots. Gov. Inf. Q. 2019, 36, 358–367. [Google Scholar] [CrossRef]
- Elfatih, N.M.; Hasan, M.K.; Kamal, Z.; Gupta, D.; Saeed, R.A.; Ali, E.S.; Hosain, M.S. Internet of Vehicle’s Resource Management in 5G Networks Using AI Technologies: Current Status and Trends. IET Commun. 2022, 16, 400–420. [Google Scholar] [CrossRef]
- Pokhrel, S.R. Software Defined Internet of Vehicles for Automation and Orchestration. IEEE Trans. Intell. Transp. Syst. 2021, 22, 3890–3899. [Google Scholar] [CrossRef]
- Vocke, C.; Constantinescu, C.; Popescu, D. Application Potentials of Artificial Intelligence for the Design of Innovation Processes. Procedia CIRP 2019, 84, 810–813. [Google Scholar] [CrossRef]
- Rosete, A.; Soares, B.; Salvadorinho, J.; Reis, J.; Amorim, M. Service Robots in the Hospitality Industry: An Exploratory Literature Review. In International Conference on Exploring Services Science; Springer: Berlin/Heidelberg, Germany, 2020; pp. 174–186. [Google Scholar]
- Afsheen, S.; Fathima, L.; Khan, Z.; Elahi, M. A Self-Sufficient Waiter Robo for Serving in Restaurants. Int. J. Adv. Res. Dev. 2018, 3, 57–67. [Google Scholar]
- Al-Sayed, L. Technologies at the Crossroads of Food Security and Migration. In Food Tech Transitions; Springer: Berlin/Heidelberg, Germany, 2019; pp. 129–148. [Google Scholar]
- Sener, F.; Yao, A. Zero-Shot Anticipation for Instructional Activities. In Proceedings of the IEEE/CVF International Conference on Computer Vision, Seoul, Korea, 27 October–2 November 2019; pp. 862–871. [Google Scholar]
- Garcia-Haro, J.M.; Oña, E.D.; Hernandez-Vicen, J.; Martinez, S.; Balaguer, C. Service Robots in Catering Applications: A Review and Future Challenges. Electronics 2020, 10, 47. [Google Scholar] [CrossRef]
- Zhu, D.H.; Chang, Y.P. Robot with Humanoid Hands Cooks Food Better? Effect of Robotic Chef Anthropomorphism on Food Quality Prediction. Int. J. Contemp. Hosp. Manag. 2020, 32, 1367–1383. [Google Scholar] [CrossRef]
- Bollini, M.; Tellex, S.; Thompson, T.; Roy, N.; Rus, D. Interpreting and Executing Recipes with a Cooking Robot. In Experimental Robotics: The 13th International Symposium on Experimental Robotics; Desai, J.P., Dudek, G., Khatib, O., Kumar, V., Eds.; Springer International Publishing: Berlin/Heidelberg, Germany, 2013; pp. 481–495. ISBN 978-3-319-00065-7. [Google Scholar]
- Adamopoulou, E.; Moussiades, L. An Overview of Chatbot Technology. In IFIP International Conference on Artificial Intelligence Applications and Innovations; Springer: Berlin/Heidelberg, Germany, 2020; pp. 373–383. [Google Scholar]
- Rapp, A.; Curti, L.; Boldi, A. The Human Side of Human-Chatbot Interaction: A Systematic Literature Review of Ten Years of Research on Text-Based Chatbots. Int. J. Hum.-Comput. Stud. 2021, 151, 102630. [Google Scholar] [CrossRef]
- Hien, H.T.; Cuong, P.-N.; Nam, L.N.H.; Nhung, H.L.T.K.; Thang, L.D. Intelligent Assistants in Higher-Education Environments: The FIT-EBot, a Chatbot for Administrative and Learning Support. In Proceedings of the 9th International Symposium on Information and Communication Technology, Danang City, Vietnam, 6–7 December 2018; pp. 69–76. [Google Scholar]
- Yarovyi, A.; Kudriavtsev, D. Method of Multi-Purpose Text Analysis Based on a Combination of Knowledge Bases for Intelligent Chatbot. In Proceedings of the CEUR Workshop Proceedings, Vulnius, Lithuania, 8 December 2021; Volume 2870, pp. 1238–1248. [Google Scholar]
- Locke, S.; Bashall, A.; Al-Adely, S.; Moore, J.; Wilson, A.; Kitchen, G.B. Natural Language Processing in Medicine: A Review. Trends Anaesth. Crit. Care 2021, 38, 4–9. [Google Scholar] [CrossRef]
- Okuda, T.; Shoda, S. AI-Based Chatbot Service for Financial Industry. Fujitsu Sci. Tech. J. 2018, 54, 4–8. [Google Scholar]
- Sidaoui, K.; Jaakkola, M.; Burton, J. AI Feel You: Customer Experience Assessment via Chatbot Interviews. J. Serv. Manag. 2020, 31, 745–766. [Google Scholar] [CrossRef]
- Chen, Q.; Gong, Y.; Lu, Y.; Tang, J. Classifying and Measuring the Service Quality of AI Chatbot in Frontline Service. J. Bus. Res. 2022, 145, 552–568. [Google Scholar] [CrossRef]
- Bulla, C.; Parushetti, C.; Teli, A.; Aski, S.; Koppad, S. A Review of AI Based Medical Assistant Chatbot. Res. Appl. Web Dev. Des. 2020, 3. [Google Scholar] [CrossRef]
- Varitimiadis, S.; Kotis, K.; Pittou, D.; Konstantakis, G. Graph-Based Conversational AI: Towards a Distributed and Collaborative Multi-Chatbot Approach for Museums. Appl. Sci. 2021, 11, 9160. [Google Scholar] [CrossRef]
- Borsci, S.; Malizia, A.; Schmettow, M.; Van Der Velde, F.; Tariverdiyeva, G.; Balaji, D.; Chamberlain, A. The Chatbot Usability Scale: The Design and Pilot of a Usability Scale for Interaction with AI-Based Conversational Agents. Pers. Ubiquitous Comput. 2022, 26, 95–119. [Google Scholar] [CrossRef]
- Erickson, M.; Kim, P. Can chatbots work well with knowledge management systems? Issues Inf. Syst. 2020, 21, 53–58. [Google Scholar]
- Chao, M.-H.; Trappey, A.J.C.; Wu, C.-T. Emerging Technologies of Natural Language-Enabled Chatbots: A Review and Trend Forecast Using Intelligent Ontology Extraction and Patent Analytics. Complexity 2021, 2021, 5511866. [Google Scholar] [CrossRef]
- Mydyti, H.; Kadriu, A. The Impact of Chatbots in Driving Digital Transformation. Int. J. E-Serv. Mob. Appl. IJESMA 2021, 13, 88–104. [Google Scholar] [CrossRef]
- Um, T.; Kim, T.; Chung, N. How Does an Intelligence Chatbot Affect Customers Compared with Self-Service Technology for Sustainable Services? Sustainability 2020, 12, 5119. [Google Scholar] [CrossRef]
- Ban, P.; Desale, S.; Barge, R.; Chavan, P. Intelligent Robotic Arm. In ITM Web of Conferences; EDP Sciences: Les Ulis, France, 2020; Chapter 32; p. 01005. [Google Scholar]
- Danno, D.; Hauser, S.; Iida, F. Robotic Cooking Through Pose Extraction from Human Natural Cooking Using OpenPose. In Intelligent Autonomous Systems 16; Ang, M.H., Jr., Asama, H., Lin, W., Foong, S., Eds.; Springer International Publishing: Berlin/Heidelberg, Germany, 2022; pp. 288–298. [Google Scholar]
- Park, S.Y.; Kim, S.; Leifer, L. “Human Chef” to “Computer Chef”: Culinary Interactions Framework for Understanding HCI in the Food Industry. In International Conference on Human-Computer Interaction; Springer: Berlin/Heidelberg, Germany, 2017; pp. 214–233. [Google Scholar]
- Heller, B.; Proctor, M.; Mah, D.; Jewell, L.; Cheung, B. Freudbot: An Investigation of Chatbot Technology in Distance Education. In EdMedia+ Innovate Learning, Publisher: Association for the Advancement of Computing in Education (AACE)); Association for the Advancement of Computing in Education (AACE): Waynesville, NC, USA, 2005; pp. 3913–3918. [Google Scholar]
- Du Preez, S.J.; Lall, M.; Sinha, S. Sinha An Intelligent Web-Based Voice Chat Bot. In Proceedings of the IEEE EUROCON 2009, St. Petersburg, Russia, 18–23 May 2009; pp. 386–391. [Google Scholar]
- Satu, M.S.; Parvez, M.H. Review of Integrated Applications with Aiml Based Chatbot. In 2015 International Conference on Computer and Information Engineering (ICCIE); IEEE: Piscataway, NJ, USA, 2015; pp. 87–90. [Google Scholar]
- Abdul-Kader, S.A.; Woods, J.C. Survey on Chatbot Design Techniques in Speech Conversation Systems. Int. J. Adv. Comput. Sci. Appl. 2015, 6, 72–80. [Google Scholar]
- Shakhovska, N.; Basystiuk, O.; Shakhovska, K. Development of the Speech-to-Text Chatbot Interface Based on Google API. In MoMLeT; CEUR-WS: Aachen, Germany, 2019; pp. 212–221. [Google Scholar]
- Kumar, M.N.; Chandar, P.L.; Prasad, A.V.; Sumangali, K. Android Based Educational Chatbot for Visually Impaired People. In Proceedings of the 2016 IEEE International Conference on Computational Intelligence and Computing Research (ICCIC), Chennai, India, 15–17 December 2016; pp. 1–4. [Google Scholar]
- Athota, L.; Shukla, V.K.; Pandey, N.; Rana, A. Chatbot for Healthcare System Using Artificial Intelligence. In Proceedings of the 2020 8th International Conference on Reliability, Infocom Technologies and Optimization (Trends and Future Directions) (ICRITO), Noida, India, 4–5 June 2020; pp. 619–622. [Google Scholar]
- Tjiptomongsoguno, A.R.W.; Chen, A.; Sanyoto, H.M.; Irwansyah, E.; Kanigoro, B. Medical Chatbot Techniques: A Review. Proc. Comput. Methods Syst. Softw. 2020, 1294, 346–356. [Google Scholar] [CrossRef]
- Perrachione, T.K.; Del Tufo, S.N.; Gabrieli, J.D. Human Voice Recognition Depends on Language Ability. Science 2011, 333, 595. [Google Scholar] [CrossRef] [Green Version]
- Anand, A.; Shanmugam, R. Voice Speech and Recognition—An Overview. In Proceedings of the 3rd International Conference on Computing Informatics and Networks, Delhi, India, 29–30 July 2020; Springer: Berlin/Heidelberg, Germany, 2021; pp. 347–356. [Google Scholar]
- Todkar, S.P.; Babar, S.S.; Ambike, R.U.; Suryakar, P.B.; Prasad, J.R. Speaker Recognition Techniques: A Review. In Proceedings of the 2018 3rd International Conference for Convergence in Technology (I2CT), Pune, India, 6–8 April 2018; pp. 1–5. [Google Scholar]
- Kabir, M.M.; Mridha, M.F.; Shin, J.; Jahan, I.; Ohi, A.Q. A Survey of Speaker Recognition: Fundamental Theories, Recognition Methods and Opportunities. IEEE Access 2021, 9, 79236–79263. [Google Scholar] [CrossRef]
- Chaves, A.P.; Doerry, E.; Egbert, J.; Gerosa, M. It’s How You Say It: Identifying Appropriate Register for Chatbot Language Design. In Proceedings of the 7th International Conference on Human-Agent Interaction, Kyoto, Japan, 6–10 October 2019; pp. 102–109. [Google Scholar]
- Jain, M.; Kumar, P.; Kota, R.; Patel, S.N. Evaluating and Informing the Design of Chatbots. In Proceedings of the 2018 Designing Interactive Systems Conference, Hong Kong, China, 9–13 June 2018; pp. 895–906. [Google Scholar]
- Johnson, A.; Roush, T.; Fulton, M.; Reese, A. Implementing Physical Capabilities for an Existing Chatbot by Using a Repurposed Animatronic to Synchronize Motor Positioning with Speech. Int. J. Adv. Stud. Comput. Sci. Eng. 2017, 6, 20. [Google Scholar]
- Lee, M.-C.; Chiang, S.-Y.; Yeh, S.-C.; Wen, T.-F. Study on Emotion Recognition and Companion Chatbot Using Deep Neural Network. Multimed. Tools Appl. 2020, 79, 19629–19657. [Google Scholar] [CrossRef]
- Sheth, A.; Yip, H.Y.; Iyengar, A.; Tepper, P. Cognitive Services and Intelligent Chatbots: Current Perspectives and Special Issue Introduction. IEEE Internet Comput. 2019, 23, 6–12. [Google Scholar] [CrossRef] [PubMed]
- Iurgel, I. From Another Point of View: Art-E-Fact. In International Conference on Technologies for Interactive Digital Storytelling and Entertainment; Springer: Berlin/Heidelberg, Germany, 2004; pp. 26–35. [Google Scholar]
- Montero, C.A.; Araki, K. Enhancing Computer Chat: Toward a Smooth User-Computer Interaction. In International Conference on Knowledge-Based and Intelligent Information and Engineering Systems; Springer: Berlin/Heidelberg, Germany, 2005; pp. 918–924. [Google Scholar]
- Gopinath, D.; Vijayakumar, S.; Harish, J. Analyze of Facial Expression and Hand Gestures Using Deep Learning. In AIP Conference Proceedings; AIP Publishing LLC: Melville, NY, USA, 2022; Volume 2444, p. 030001. [Google Scholar]
- Pardasani, A.; Sharma, A.K.; Banerjee, S.; Garg, V.; Roy, D.S. Enhancing the Ability to Communicate by Synthesizing American Sign Language Using Image Recognition in a Chatbot for Differently Abled. In Proceedings of the 2018 7th International Conference on Reliability, Infocom Technologies and Optimization (Trends and Future Directions) (ICRITO), Noida, India, 29–31 August 2018; pp. 529–532. [Google Scholar]
- Huang, X.; Wu, B.; Kameda, H. Development of a Sign Language Dialogue System for a Healing Dialogue Robot. In Proceedings of the 2021 IEEE International Conference on Dependable, Autonomic and Secure Computing, International Conference on Pervasive Intelligence and Computing, International Conference on Cloud and Big Data Computing, International Conference on Cyber Science and Technology Congress (DASC/PiCom/CBDCom/CyberSciTech), Virtual Conference, 25–28 October 2021; pp. 867–872. [Google Scholar]
- Fadhlallah, G.M. A Deep Learning-Based Approach for Chatbot: Medical Assistance a Case Study. Master’s Thesis, University of Mohamed Khider—BISKRA, Khider, Algeria, 2021. [Google Scholar]
- AbdElminaam, D.S.; ElMasry, N.; Talaat, Y.; Adel, M.; Hisham, A.; Atef, K.; Mohamed, A.; Akram, M. HR-Chat Bot: Designing and Building Effective Interview Chat-Bots for Fake CV Detection. In Proceedings of the 2021 International Mobile, Intelligent, and Ubiquitous Computing Conference (MIUCC), Cairo, Egypt, 26–27 May 2021; pp. 403–408. [Google Scholar]
- Angeline, R.; Gaurav, T.; Rampuriya, P.; Dey, S. Supermarket Automation with Chatbot and Face Recognition Using IoT and AI. In Proceedings of the 2018 3rd International Conference on Communication and Electronics Systems (ICCES), Coimbatore, India, 15–16 October 2018; pp. 1183–1186. [Google Scholar]
- Ahmed, S.; Paul, D.; Masnun, R.; Shanto, M.U.A.; Farah, T. Smart Home Shield and Automation System Using Facebook Messenger Chatbot. In Proceedings of the 2020 IEEE Region 10 Symposium (TENSYMP), Dhaka, Bangladesh, 5–7 June 2020; pp. 1791–1794. [Google Scholar]
- Angga, P.A.; Fachri, W.E.; Elevanita, A.; Agushinta, R.D. Design of Chatbot with 3D Avatar, Voice Interface, and Facial Expression. In Proceedings of the 2015 international conference on science in information technology (ICSITech), Yogyakarta, Indonesia, 27–28 October 2015; pp. 326–330. [Google Scholar]
- Margreat, L.; Paul, J.J.; Mary, T.B. Chatbot-Attendance and Location Guidance System (ALGs). In Proceedings of the 2021 3rd International Conference on Signal Processing and Communication (ICPSC), Coimbatore, India, 13–14 May 2021; pp. 718–722. [Google Scholar]
- Lee, D.; Oh, K.-J.; Choi, H.-J. The Chatbot Feels You-a Counseling Service Using Emotional Response Generation. In Proceedings of the 2017 IEEE international conference on big data and smart computing (BigComp), Jeju, Korea, 13–16 February 2017; pp. 437–440. [Google Scholar]
- Devaram, S. Empathic Chatbot: Emotional Intelligence for Empathic Chatbot: Emotional Intelligence for Mental Health Well-Being. arXiv 2020, arXiv:201209130. [Google Scholar]
- Silapasuphakornwong, P.; Uehira, K. Smart Mirror for Elderly Emotion Monitoring. In Proceedings of the 2021 IEEE 3rd Global Conference on Life Sciences and Technologies (LifeTech), Nara, Japan, 9–11 March 2021; pp. 356–359. [Google Scholar]
- Huang, D.-H.; Chueh, H.-E. Chatbot Usage Intention Analysis: Veterinary Consultation. J. Innov. Knowl. 2021, 6, 135–144. [Google Scholar] [CrossRef]
- Alsarayreh, S. The Impact of Technology on Knowledge Retention: A Systematic Review. Int. J. Inf. Technol. Lang. Stud. 2021, 5, 38–46. [Google Scholar]
- Leonhardt, M.D.; Tarouco, L.; Vicari, R.M.; Santos, E.R.; da Silva, M.D.S. Using Chatbots for Network Management Training through Problem-Based Oriented Education. In Proceedings of the Seventh IEEE International Conference on Advanced Learning Technologies (ICALT 2007), Niigata, Japan, 18–20 July 2007; pp. 845–847.
- Buyrukoğlu, S.; Yilmaz, Y. A Novel Semi-Automated Chatbot Model: Providing Consistent Response of Students’ Email in Higher Education Based on Case-Based Reasoning and Latent Semantic Analysis. Int. J. Multidiscip. Stud. Innov. Technol. 2021, 5, 6–12. [Google Scholar]
- Lee, C.-H.; Wang, Y.-H.; Trappey, A.J. Ontology-Based Reasoning for the Intelligent Handling of Customer Complaints. Comput. Ind. Eng. 2015, 84, 144–155. [Google Scholar] [CrossRef]
- Miao, F.; Kozlenkova, I.V.; Wang, H.; Xie, T.; Palmatier, R.W. An Emerging Theory of Avatar Marketing. J. Mark. 2022, 86, 67–90. [Google Scholar] [CrossRef]
- Przegalinska, A.; Ciechanowski, L.; Stroz, A.; Gloor, P.; Mazurek, G. In Bot We Trust: A New Methodology of Chatbot Performance Measures. Digit. Transform. Disrupt. 2019, 62, 785–797. [Google Scholar] [CrossRef]
- Saravanan, D.; Kaur, P. Customer Relationship Management in Banking in the UK Industry: Case of Lloyds Bank. ECS Trans. 2022, 107, 14325. [Google Scholar]
- Knickerbocker, J.U.; Budd, R.; Dang, B.; Chen, Q.; Colgan, E.; Hung, L.W.; Kumar, S.; Lee, K.W.; Lu, M.; Nah, J.W.; et al. Heterogeneous Integration Technology Demonstrations for Future Healthcare, IoT, and AI Computing Solutions. In Proceedings of the 2018 IEEE 68th Electronic Components and Technology Conference (ECTC), San Diego, CA, USA, 29 June 2018; pp. 1519–1528. [Google Scholar]




Publisher’s Note: MDPI stays neutral with regard to jurisdictional claims in published maps and institutional affiliations. |
© 2022 by the authors. Licensee MDPI, Basel, Switzerland. This article is an open access article distributed under the terms and conditions of the Creative Commons Attribution (CC BY) license (https://creativecommons.org/licenses/by/4.0/).
Share and Cite
Rozenes, S.; Cohen, Y. Artificial Intelligence Synergetic Opportunities in Services: Conversational Systems Perspective. Appl. Sci. 2022, 12, 8363. https://doi.org/10.3390/app12168363
Rozenes S, Cohen Y. Artificial Intelligence Synergetic Opportunities in Services: Conversational Systems Perspective. Applied Sciences. 2022; 12(16):8363. https://doi.org/10.3390/app12168363
Chicago/Turabian StyleRozenes, Shai, and Yuval Cohen. 2022. "Artificial Intelligence Synergetic Opportunities in Services: Conversational Systems Perspective" Applied Sciences 12, no. 16: 8363. https://doi.org/10.3390/app12168363
APA StyleRozenes, S., & Cohen, Y. (2022). Artificial Intelligence Synergetic Opportunities in Services: Conversational Systems Perspective. Applied Sciences, 12(16), 8363. https://doi.org/10.3390/app12168363

