Energy Prediction and Energy Management in Kinetic Energy-Harvesting Wireless Sensors Network for Industry 4.0
Abstract
:Featured Application
Abstract
1. Introduction
1.1. Context and Problem Definition
1.2. Related Work and Main Contribution
2. Design Method, Study Case, Objectives and Assumptions
2.1. Design Steps
2.2. Network Model for HEBP Design
2.3. Study Case
2.4. Specific Objectives and Assumptions
- Each WS in the network is equipped with a vibratory energy harvesting system and a wireless energy transfer/reception system [36].
- Data storage memory is assumed to be sufficient [7].
- The shaping of the energy harvested from the vibrations is not processed; it will be assumed that the WSs are equipped with maximum power point tracking [37].
- Linear behavior of piezoelectric transducers is assumed given the low vibration levels [38].
- The time division multiple access is considered to avoid interference when accessing the common radio channel [39].
- The gain of the channel between a needy WS and a self-sufficient WS is assumed to be unity.
- For the transfer of energy between the WS, time switching is considered; that is, the needy WS receives power for a fraction of time and transfers data during the other fraction of time (. being the duration of a measurement cycle [40].
- QoS is characterized by the number of active WSs and the amount of data transferred to the BS.
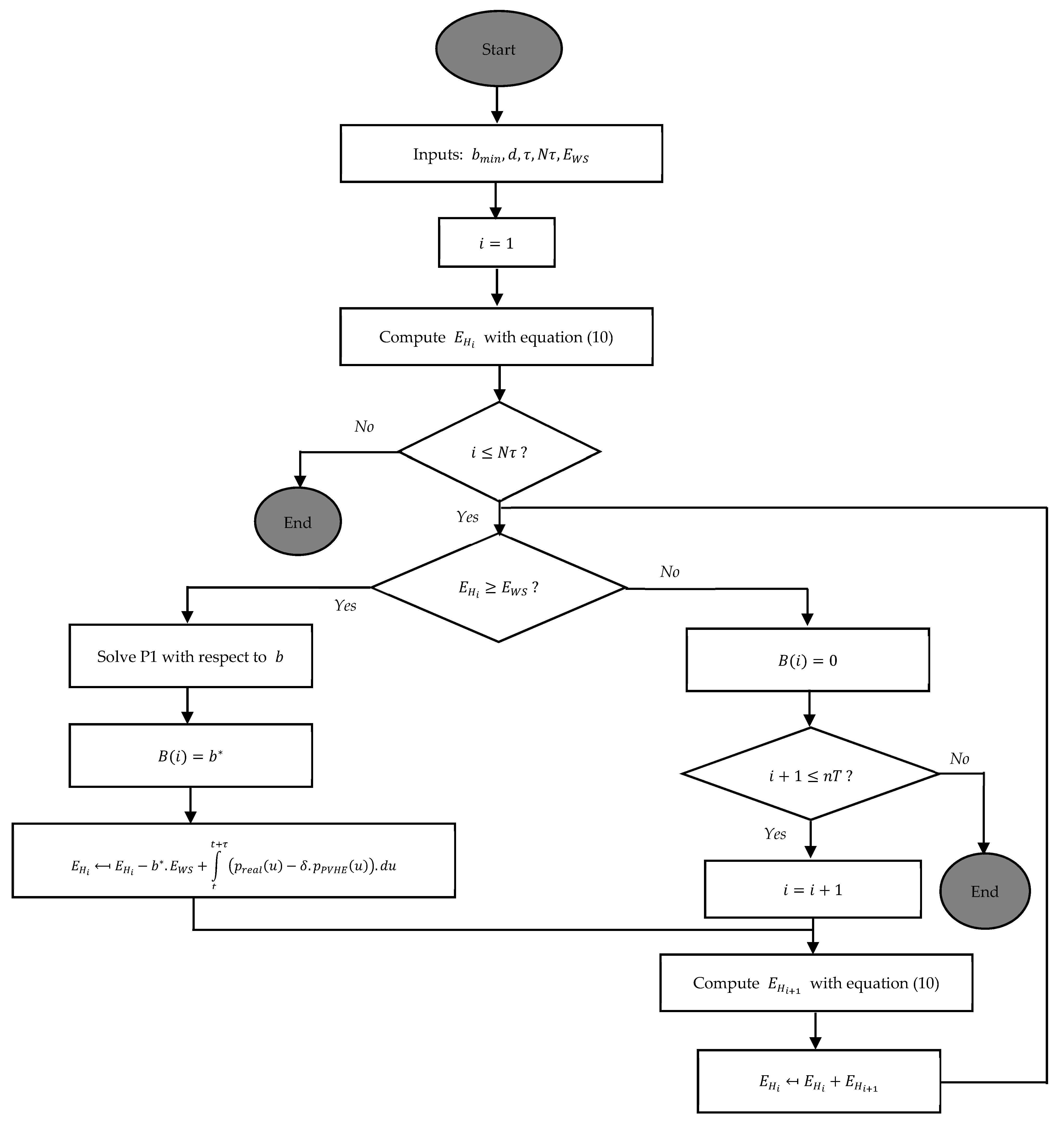
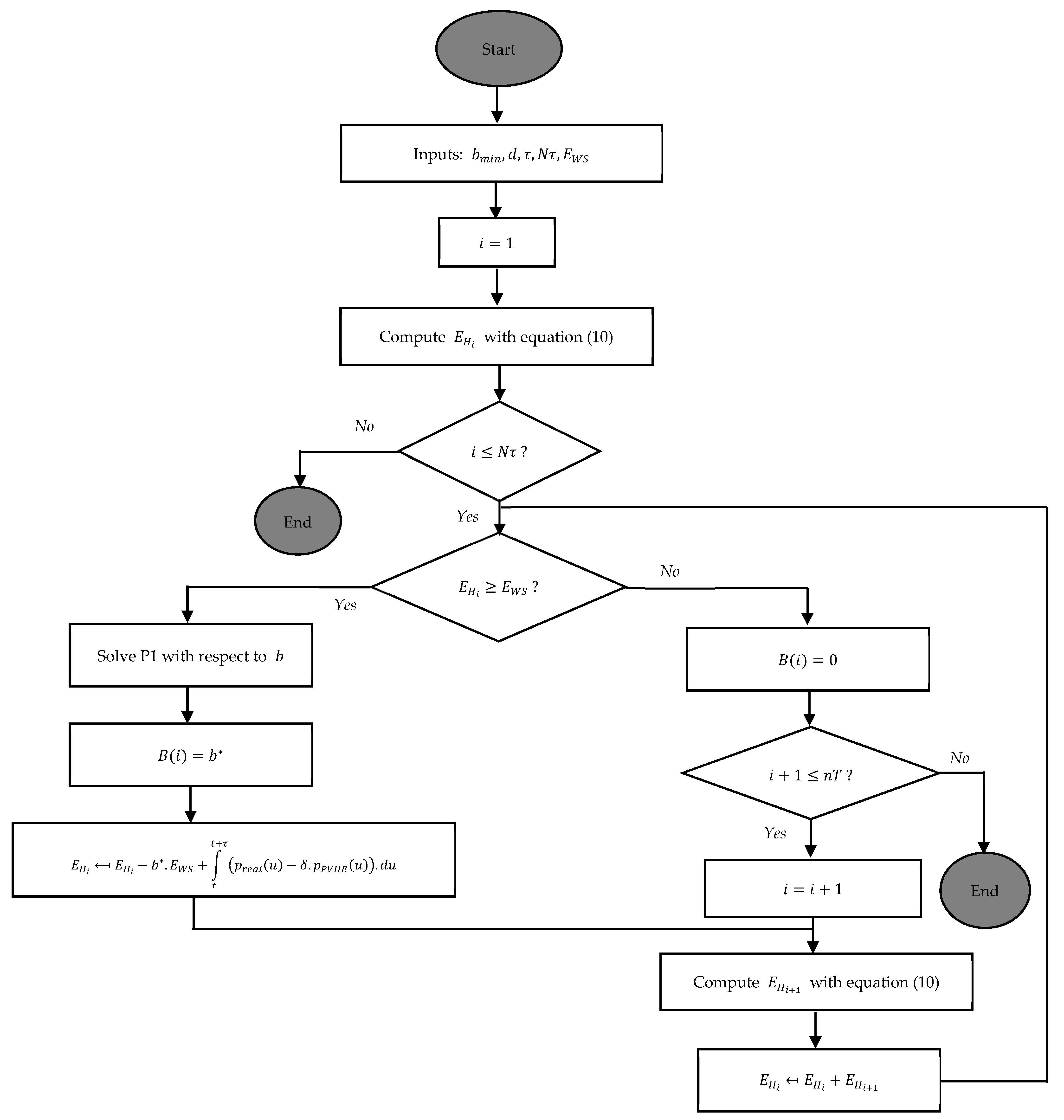
3. Predictor of the Harvestable Power from Vibrations (PHPV) Design
3.1. Frequency Analysis and Mechanical-Electrical Conversion of the Vibration Signals
- To obtain the level of power for each WS deployed on the industrial process that can be harvested, we carried out a frequency analysis of the acceleration signals at the various locations of the accelerometers. The results are shown in Figure 5, and the used terminology is provided in Appendix A. The vibration peaks reached, as well as the corresponding frequencies, are indicated in the legend on each of the figures.
- The maximum acceleration values occurred at approximately the same frequency when the measurement concerned the same element (motor, gearbox, or crusher). For example, the maximum values occurred around 21 Hz for the measures concerning the crusher pinion, as shown in Figure 5a.
- The measurement campaign made it possible to identify four points with a low harvest rate: this is the level of vibrations at the outside the crusher pinion (black curve in Figure 5a); vibrations at the inside the crusher pinion (blue curve in Figure 5a), vibration at the outlet of the crusher gearbox (red curve Figure 5a) and vibration at the inlet of the crusher gearbox (green curve in Figure 5b).
- We also obtained three points with a high harvest rate which are the vibrations inside the engine (gray curve in Figure 5b), the vibrations at the level of the reducer on the output side (magenta curve in Figure 5b), and finally the vibrations at the level of the external ventilation of the engine (purple curve in Figure 5c).
- The acceleration peaks occurred at very low frequencies for measuring points with a high harvest rate. Although these low-frequency values contributed to obtaining high power levels, the fact remains that the appropriate transducers will also be bulky (this issue is not dealt with here).
- Overall, acceleration peaks occurred at low frequencies (less than 27 Hz) for all the measurement points. Thus cantilever-type piezoelectric transducers [15], which make it possible to reach low resonance frequencies while maintaining acceptable dimensions, would be appropriate for actual implementation.
- Numerous power peaks can be observed at each of the measurement points. These may be due to the different operating speeds of the engine, which generates the vibrations. Note that the engine can be empty (during loading), at full load (after loading) and sometimes overloaded or underloaded in the event of failure or wear of one or more teeth in the crusher.
- There is also (as expected) a hierarchy regarding the amount of energy harvested by the different nodes. For example, low harvest rate points exhibit power peaks of up to 5 μW, while for high harvest rate points, up to 49 mW are achieved, as is the case for vibrations at the output side reducer (magenta curve in Figure 7b). It would then be interesting to better exploit these different power peaks to predict them with good precision. This is the objective of Section 3.3, but before that, it is recalled in Section 3.2 for a brief state-of-the-art on energy prediction.
3.2. Brief State of the Art on Linear Power Prediction
3.3. Proposed Predictor
- Compared to the EWMA (curve in black dotted line), we observed shifts in the appearance of the power peaks with the real power represented in solid black lines. This can give rise to an overestimation of the performance of a WS at a given instant and an underestimation of its performance at the next time slot.
- The signals predicted by the PHEV algorithm (in red) are more in phase with the real power in most cases. This can be explained by the fact that the algorithm, as defined in Equation (7), considers the time slots after the current time slots. However, there are considerable differences between the actual and predicted power. This discrepancy can be explained by the fact that the periodicity in the signals is shifted because of wear in the equipment.
4. Hierarchical Energy Balancing Protocol (HEBP) Design
4.1. Quality of Service in WSN
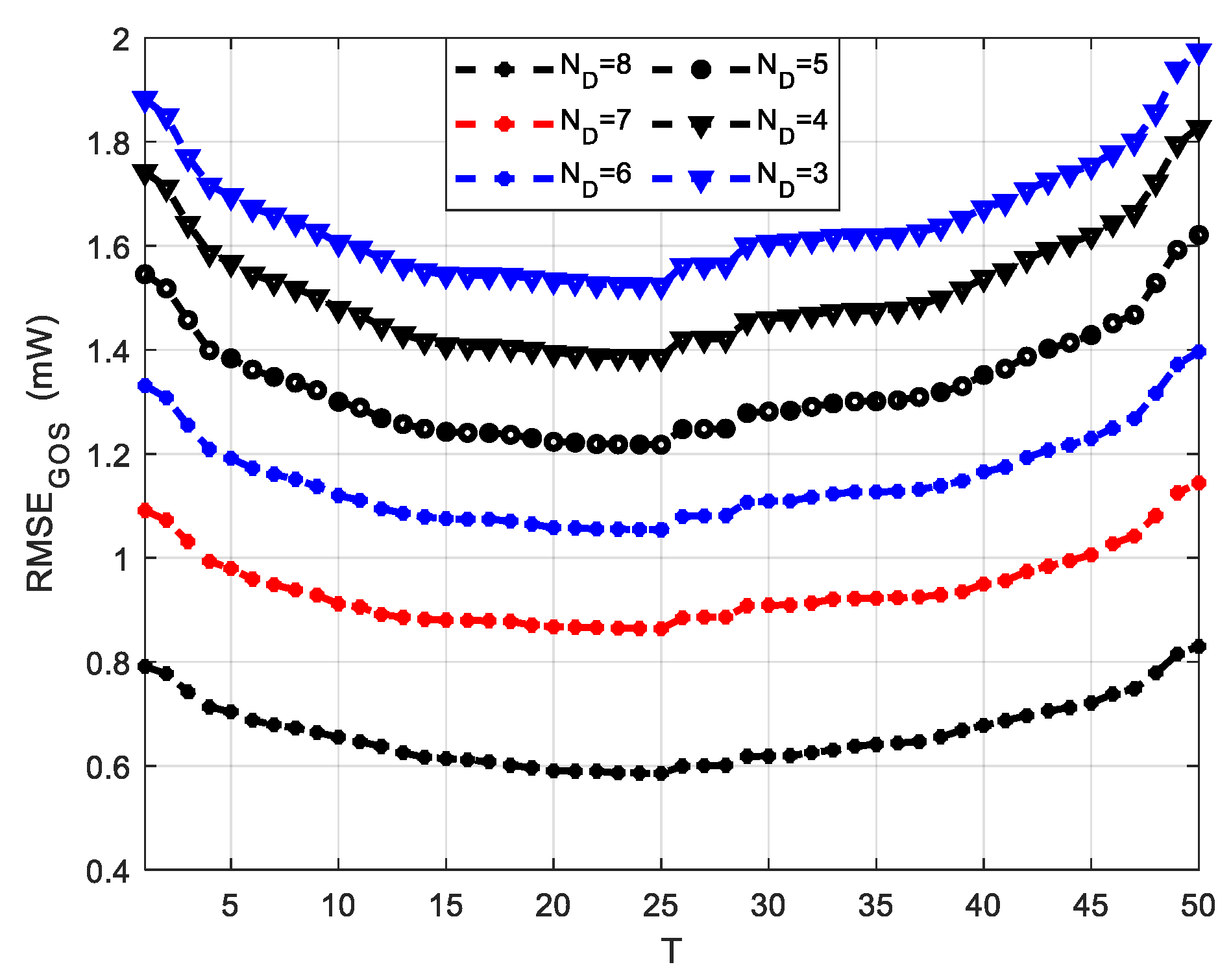
4.2. Performance Evaluation of Each WS Based on Its Harvesting Capacity
- Figure 12a shows the evolution of each node’s quantity of transmitted data during 31 days when the data size is set to 512 bits. It was observed that some WSs cannot transmit information on the state of the system because of the QoS requirement. This would make decision-making difficult, particularly for predictive maintenance operations in which the interventions consider the simultaneous observation of several data about the controlled system.
- Figure 12b shows the total amount of data transmitted by each WS during the month. It can be observed that the hierarchy observed in the harvest rate is respected. The node with the highest harvest rate transmits up to 10 kbits of data during the month.
- For Figure 12c,d, the QoS was set to 4096 bits of data, and it is observed that only 8 WS out of the 12 deployed are capable of transmitting data on the state of the system. It was also obtained that the total amount of transmitted data by each WS was greater than the case in Figure 12a,b, for which the data size was set at 512 bits. For example, the WS with a higher harvest rate transmits up to 80 kbits during the month instead of 10 kbits transferred when the data size is set at 512 bits.
- For Figure 12e,f, a variable data size between 128 and 4096 bits was assumed. It was observed that overall, the total quantity of data transmitted by each of the WSs had increased. However, the WS with the highest harvest rate is not the one that sends the most long-term data. This is explained by the fact that it exhausts its energy reserve at the start of the cycle while the other WSs accumulate enough energy to be then able to transmit large quantities of data.
4.3. Optimizing WSN Performance with HEBP
4.3.1. Conceptual View
- For the needy WSs, the classification is made from the least needy to the neediest.
- Self-sufficient WSs are classified from most self-sufficient to least self-sufficient.
4.3.2. HEBP Performance
- In Figure 14b, the data size is set to 1024 bits, and it was observed that the maximum data size had doubled; each WS transmitted up to more than 45 Mbits of data.
- Figure 14c compares the performances achieved in the case of DSMP and HEBP; this was for a variable data size between 512 and 4096 bits. It was first observed that all the WSs of the network transmit information, unlike the result obtained with the DSMP, where only 5 of the 12 WSs could communicate.
- Figure 14d shows the effective range of HEBP; for this, the number of active WSs for each protocol is compared as a function of the data size. It shows that with HEBP, the 12 WSs deployed on the system transmit data when the data size is less than 1100 bits.
5. Conclusions and Prospects
Author Contributions
Funding
Institutional Review Board Statement
Informed Consent Statement
Data Availability Statement
Conflicts of Interest
Appendix A
| Name of Sensors | Corresponding Acceleration | Corresponding Harvested Power/Harvested Energy/Transmitted Data | Description |
|---|---|---|---|
| External Crusher Pinion vibration | |||
| Inside Crusher Pinion vibration | |||
| Vibration at the Outlet of the Crusher Gearbox. | |||
| Vibration at the Inlet of the Crusher Gearbox | |||
| Internal Engine vibration | |||
| Vibration on the Gearbox at the Output Side | |||
| Vibration on the Gearbox Output SHaft | |||
| Vibration at Radial Shaft 1 | |||
| Vibration Radial Shaft 2 | |||
| Vibration Radial Shaft 3 | |||
| Vibration on the Ventilation Side of the Engine | |||
| Engine Fan vibration |
References
- Guo, Y.; Wang, N.; Xu, Z.-Y.; Wu, K. The internet of things-based decision support system for information processing in intelligent manufacturing using data mining technology. Mech. Syst. Signal Process. 2020, 142, 106630. [Google Scholar]
- Zhang, S.; Zhang, H. A review of wireless sensor networks and its applications. In Proceedings of the 2012 IEEE International Conference on Automation and Logistics, Zhengzhou, China, 15–17 August 2012; pp. 386–389. [Google Scholar]
- Rehman, M.A.U.; Ullah, R.; Park, C.-W.; Kim, B.S. Towards network lifetime enhancement of resource constrained iot devices in heterogeneous wireless sensor networks. Sensors 2020, 20, 4156. [Google Scholar]
- Mishu, M.K.; Rokonuzzaman, M.; Pasupuleti, J.; Shakeri, M.; Rahman, K.S.; Hamid, F.A.; Tiong, S.K.; Amin, N. Prospective efficient ambient energy harvesting sources for iot-equipped sensor applications. Electronics 2020, 9, 1345. [Google Scholar]
- Lefeuvre, E.; Badel, A.; Richard, C.; Guyomar, D. Energy harvesting using piezoelectric materials: Case of random vibrations. J. Electroceram. 2007, 19, 349–355. [Google Scholar]
- Bacci di Capaci, R.; Scali, C. A cloud-based monitoring system for performance assessment of industrial plants. Ind. Eng. Chem. Res. 2020, 59, 2341–2352. [Google Scholar]
- Mouapi, A.; Hakem, N.; Kandil, N. Piezoelectric Energy Harvesting Prediction and Efficient Management for Industrial Wireless Sensor. Appl. Sci. 2020, 10, 8486. [Google Scholar]
- Basaran, S. Hybrid energy harvesting system under the electromagnetic induced vibrations with non-rigid ground connection. Mech. Syst. Signal Process. 2022, 163, 108198. [Google Scholar]
- Abou-Rjeily, C.; Kaddoum, G. Free space optical cooperative communications via an energy harvesting harvest-store-use relay. IEEE Trans. Wirel. Commun. 2020, 19, 6564–6577. [Google Scholar]
- Beeby, S.P.; Tudor, M.J.; White, N. Energy harvesting vibration sources for microsystems applications. Meas. Sci. Technol. 2006, 17, R175. [Google Scholar]
- Ahmad, I.; Hee, L.M.; Abdelrhman, A.M.; Imam, S.A.; Leong, M.S. Scopes, challenges and approaches of energy harvesting for wireless sensor nodes in machine condition monitoring systems: A review. Measurement 2021, 183, 109856. [Google Scholar]
- Roundy, S.; Wright, P.K. A piezoelectric vibration based generator for wireless electronics. Smart Mater. Struct. 2004, 13, 1131. [Google Scholar]
- Roundy, S.; Wright, P.K.; Rabaey, J. A study of low level vibrations as a power source for wireless sensor nodes. Comput. Commun. 2003, 26, 1131–1144. [Google Scholar]
- Mouapi, A.; Hakem, N.; Kandil, N. Cantilevered piezoelectric micro generator design issues and application to the mining locomotive. Energies 2019, 13, 63. [Google Scholar]
- Mouapi, A. Piezoelectric micro generator design and characterization for self-supplying industrial wireless sensor node. Mem.-Mater. Devices Circuits Syst. 2022, 1, 100002. [Google Scholar] [CrossRef]
- Lan, C.; Chen, Z.; Hu, G.; Liao, Y.; Qin, W. Achieve frequency-self-tracking energy harvesting using a passively adaptive cantilever beam. Mech. Syst. Signal Process. 2021, 156, 107672. [Google Scholar]
- Caliò, R.; Rongala, U.B.; Camboni, D.; Milazzo, M.; Stefanini, C.; De Petris, G.; Oddo, C.M. Piezoelectric energy harvesting solutions. Sensors 2014, 14, 4755–4790. [Google Scholar]
- Yu, H.; Zhou, J.; Deng, L.; Wen, Z. A vibration-based MEMS piezoelectric energy harvester and power conditioning circuit. Sensors 2014, 14, 3323–3341. [Google Scholar]
- Shi, G.; Xia, Y.; Yang, Y.; Chen, J.; Peng, Y.; Xia, H.; Wang, X.; Qian, L. A Sensor-less Self-tuning Resonance System for Piezoelectric Broadband Vibration Energy Harvesting. IEEE Trans. Ind. Electron. 2020, 68, 2225–2235. [Google Scholar]
- Del-Rio-Ruiz, R.; Echevarria, J.J.; Eguiluz, X.; Lopez-Garde, J.-M.; Legarda, J. Experimental Frequency Tuning Methodology of a Cantilever Piezoelectric Harvester Validated in a Multimodal Transportation. Electronics 2020, 9, 79. [Google Scholar]
- Asanuma, H.; Komatsuzaki, T. Nonlinear piezoelectricity and damping in partially-covered piezoelectric cantilever with self-sensing synchronized switch damping on inductor circuit. Mech. Syst. Signal Process. 2020, 144, 106867. [Google Scholar]
- Liang, J.; Liao, W.-H. Improved design and analysis of self-powered synchronized switch interface circuit for piezoelectric energy harvesting systems. IEEE Trans. Ind. Electron. 2011, 59, 1950–1960. [Google Scholar]
- Li, Z.; Chen, Z.; Wan, Q.; Kuai, Q.; Liang, J.; Mok, P.K.; Zeng, X. An Energy Harvesting System with Reconfigurable Piezoelectric Energy Harvester Array for IoT Applications. In Proceedings of the 2020 IEEE International Symposium on Circuits and Systems (ISCAS), Seville, Spain, 12–14 October 2020; pp. 1–5. [Google Scholar]
- Kassan, S.; Gaber, J.; Lorenz, P. Autonomous energy management system achieving piezoelectric energy harvesting in wireless sensors. Mob. Netw. Appl. 2020, 25, 794–805. [Google Scholar]
- Han, Y.; Feng, Y.; Yu, Z.; Lou, W.; Liu, H. A study on piezoelectric energy-harvesting wireless sensor networks deployed in a weak vibration environment. IEEE Sens. J. 2017, 17, 6770–6777. [Google Scholar]
- Liu, X.; Liu, A.; Wang, T.; Ota, K.; Dong, M.; Liu, Y.; Cai, Z. Adaptive data and verified message disjoint security routing for gathering big data in energy harvesting networks. J. Parallel Distrib. Comput. 2020, 135, 140–155. [Google Scholar]
- Ma, Y.; Ji, Q.; Chen, S.; Song, G. An experimental study of ultra-low power wireless sensor-based autonomous energy harvesting system. J. Renew. Sustain. Energy 2017, 9, 054702. [Google Scholar]
- Ren, Q.; Yao, G. An energy-efficient cluster head selection scheme for energy-harvesting wireless sensor networks. Sensors 2020, 20, 187. [Google Scholar]
- Sah, D.K.; Amgoth, T. A novel efficient clustering protocol for energy harvesting in wireless sensor networks. Wirel. Netw. 2020, 26, 4723–4737. [Google Scholar]
- Sah, D.K.; Amgoth, T. Renewable Energy Harvesting Schemes in Wireless Sensor Networks: A Survey. Inf. Fusion 2020, 63, 223–247. [Google Scholar]
- Heinzelman, W.B.; Chandrakasan, A.P.; Balakrishnan, H. An application-specific protocol architecture for wireless microsensor networks. IEEE Trans. Wirel. Commun. 2002, 1, 660–670. [Google Scholar]
- Radhika, M.; Sivakumar, P. Energy optimized micro genetic algorithm based LEACH protocol for WSN. Wirel. Netw. 2020, 27, 27–40. [Google Scholar]
- Han, B.; Ran, F.; Li, J.; Yan, L.; Shen, H.; Li, A. A Novel Adaptive Cluster Based Routing Protocol for Energy-Harvesting Wireless Sensor Networks. Sensors 2022, 22, 1564. [Google Scholar] [PubMed]
- Engineering, O. ACC101, ACC102A, ACC103, ACC301A, ACC310, ACC320 Accelerometers. Available online: https://assets.omega.com/manuals/M5097.pdf (accessed on 15 March 2020).
- Srikanth, K.V.A.K. State of art: Piezoelectric vibration energy harvesters. Mater. Today Proc. 2017, 4, 1091–1098. [Google Scholar]
- Ibrahim, H.H.; Singh, M.S.; Al-Bawri, S.S.; Islam, M.T. Synthesis, Characterization and Development of Energy Harvesting Techniques Incorporated with Antennas: A Review Study. Sensors 2020, 20, 2772. [Google Scholar]
- Yang, F.; Du, L.; Yu, H.; Huang, P. Magnetic and Electric Energy Harvesting Technologies in Power Grids: A Review. Sensors 2020, 20, 1496. [Google Scholar]
- Newbury, K.M.; Leo, D.J. Linear electromechanical model of ionic polymer transducers-Part I: Model Development. J. Intell. Mater. Syst. Struct. 2003, 14, 333–342. [Google Scholar]
- Saraereh, O.A.; Alsaraira, A.; Khan, I.; Choi, B.J. A hybrid energy harvesting design for on-body Internet-of-Things (IoT) networks. Sensors 2020, 20, 407. [Google Scholar]
- He, S.; Tang, Y.; Li, Z.; Li, F.; Xie, K.; Kim, H.-J.; Kim, G.-J. Interference-aware routing for difficult wireless sensor network environment with SWIPT. Sensors 2019, 19, 3978. [Google Scholar]
- Mathworks. Piezo Stack. Available online: https://www.mathworks.com/help/physmod/elec/ref/piezostack.html (accessed on 18 May 2020).
- MIDE. QuickPack Packaged Piezoelectric Actuators and Sensors. Available online: https://www.mouser.com/datasheet/2/606/mide%20technology_quickpack-actuator-sensor-datashee-1214998.pdf (accessed on 30 March 2018).
- Piorno, J.R.; Bergonzini, C.; Atienza, D.; Rosing, T.S. Prediction and management in energy harvested wireless sensor nodes. In Proceedings of the 2009 1st International Conference on Wireless Communication, Vehicular Technology, Information Theory and Aerospace & Electronic Systems Technology, Aalborg, Denmark, 17–20 May 2009; pp. 6–10. [Google Scholar]
- Bouguera, T.; Diouris, J.-F.; Andrieux, G.; Chaillout, J.-J.; Jaouadi, R. A novel solar energy predictor for communicating sensors. IET Commun. 2018, 12, 2145–2149. [Google Scholar]
- Kansal, A.; Hsu, J.; Zahedi, S.; Srivastava, M.B. Power management in energy harvesting sensor networks. ACM Trans. Embed. Comput. Syst. 2007, 6, 32-es. [Google Scholar]
- Zhang, C.; Hu, G.; Yurchenko, D.; Lin, P.; Gu, S.; Song, D.; Peng, H.; Wang, J. Machine learning based prediction of piezoelectric energy harvesting from wake galloping. Mech. Syst. Signal Process. 2021, 160, 107876. [Google Scholar]
- Cox, D.R. Prediction by exponentially weighted moving averages and related methods. J. R. Stat. Soc. Ser. B 1961, 23, 414–422. [Google Scholar]
- Wang, S.; Zhu, R.; Xiao, Z. Investigation on crack failure of helical gear system of the gearbox in wind turbine: Mesh stiffness calculation and vibration characteristics recognition. Ocean Eng. 2022, 250, 110972. [Google Scholar]
- Martínez, J.-F.; Garcí, A.-B.; Corredor, I.; López, L.; Hernández, V.; Dasilva, A. QoS in wireless sensor networks: Survey and approach. In Proceedings of the 2007 Euro American Conference on Telematics and Information Systems, Faro, Portugal, 14–17 May 2007; pp. 1–8. [Google Scholar]
- Siddiqui, A.M.; Musavian, L.; Ni, Q. Energy efficiency optimization with energy harvesting using harvest-use approach. In Proceedings of the 2015 IEEE International Conference on Communication Workshop (ICCW), London, UK, 8–12 June 2015; pp. 1982–1987. [Google Scholar]
- Wang, H.; Zhou, G.; Bhatia, L.; Zhu, Z.; Li, W.; McCann, J.A. Energy-Neutral and QoS-Aware Protocol in Wireless Sensor Networks for Health Monitoring of Hoisting Systems. IEEE Trans. Ind. Inform. 2020, 16, 5543–5553. [Google Scholar]
- Halgamuge, M.N.; Zukerman, M.; Ramamohanarao, K.; Vu, H.L. An estimation of sensor energy consumption. Prog. Electromagn. Res. B 2009, 12, 259–295. [Google Scholar]
- Mekki, K.; Bajic, E.; Chaxel, F.; Meyer, F. A comparative study of LPWAN technologies for large-scale IoT deployment. ICT Express 2019, 5, 1–7. [Google Scholar]
- Roy, N.R.; Chandra, P. Energy dissipation model for wireless sensor networks: A survey. Int. J. Inf. Technol. 2019, 12, 1343–1353. [Google Scholar]
- Semtech. SX1280/SX1281 Long Range, Low Power, 2.4 GHz Transceiver with Ranging Capability. Available online: https://semtech.my.salesforce.com/sfc/p/E0000000JelG/a/2R000000HoCW/8EVYKPLcthcKCB_cKzApAc6Xf6tAHtn9.UKcOh7SNmg?__hstc=212684107.a2777854172938a3600e24e6b3622154.1640973435576.1640973435576.1640973435576.1&__hssc=212684107.1.1640973435577&__hsfp=3233074646 (accessed on 12 October 2021).
- Choudhary, P.; Bhargava, L.; Singh, V.; Choudhary, M.; Kumar Suhag, A. A survey–Energy harvesting sources and techniques for internet of things devices. Mater. Today Proc. 2020, 30, 52–56. [Google Scholar]
- Schott, L.; Fromm, R.; Bouattour, G.; Kanoun, O.; Derbel, F. Analytical and Experimental Performance Analysis of Enhanced Wake-Up Receivers Based on Low-Power Base-Band Amplifiers. Sensors 2022, 22, 2169. [Google Scholar]
- Orser. CONGA: THE WORLD’S FIRST 42 FOOT DIAMETER 28 MW GEARLESS SAG MILL. Available online: https://library.e.abb.com/public/e23fc5fb2ee49033c125793d0056bce5/CONGA%20-%20THE%20WORLDS%20FIRST%2042%20FOOT%20DIAMETER%2028%20MW%20GEARLESS%20SAG%20MILL.pdf (accessed on 15 March 2022).














| Parameter | Value and Unit |
|---|---|
| Stack area | 2.353 in2 |
| Stack length | 1.81 in |
| Test voltage | 20 V |
| No-load displacement at test voltage | 0.04 mm |
| Blocking force at test voltage | 500 N |
| Capacitance | 125 nF |
| Resonant frequency at constant field | Values labeled in Figure 5 |
| Mechanical quality factor | 80 |
| Load resistance | 2.5 kΩ |
| Measuring Points | Absolute Error | RMSE | |||||
|---|---|---|---|---|---|---|---|
| EWMA | PHEV | PHPV | EWMA | PHEV | PHPV | Improvement | |
| 72.41% | |||||||
| 71% | |||||||
| 69% | |||||||
| 37.2% | |||||||
| 77.6% | |||||||
| 77.6% | |||||||
| 78.24% | |||||||
| 77.4% | |||||||
| 78.32% | |||||||
| 67.3% | |||||||
| 72.58% | |||||||
| 74.65% | |||||||
| Symbol | Description | Value |
|---|---|---|
| Supply Voltage to sensor | ||
| Current sensing activity | ||
| Time duration: sensor node sensing | ||
| Current: flash reading 1 byte data | ||
| Time duration: flash reading | ||
| Current: flash writing 1 byte data | ||
| Time duration: flash writing | ||
| Energy dissipation electronics | ||
| Number of clock cycles per task | ||
| Avg. capacitance switch per cycle | ||
| Leakage Current | ||
| Constant: depending on the processor | 21.26 | |
| Sensor frequency | ||
| Thermal voltage | ||
| LoRa transmitter/receiver frequency | 2.4 GHz | |
| LoRa SX1280 transceiver sensitivity | −99 dBm | |
| SF | Spreading factor | 5 |
| BW | Bandwidth | |
| Distance from WS to Base station |
Publisher’s Note: MDPI stays neutral with regard to jurisdictional claims in published maps and institutional affiliations. |
© 2022 by the authors. Licensee MDPI, Basel, Switzerland. This article is an open access article distributed under the terms and conditions of the Creative Commons Attribution (CC BY) license (https://creativecommons.org/licenses/by/4.0/).
Share and Cite
Mouapi, A.; Mrad, H. Energy Prediction and Energy Management in Kinetic Energy-Harvesting Wireless Sensors Network for Industry 4.0. Appl. Sci. 2022, 12, 7298. https://doi.org/10.3390/app12147298
Mouapi A, Mrad H. Energy Prediction and Energy Management in Kinetic Energy-Harvesting Wireless Sensors Network for Industry 4.0. Applied Sciences. 2022; 12(14):7298. https://doi.org/10.3390/app12147298
Chicago/Turabian StyleMouapi, Alex, and Hatem Mrad. 2022. "Energy Prediction and Energy Management in Kinetic Energy-Harvesting Wireless Sensors Network for Industry 4.0" Applied Sciences 12, no. 14: 7298. https://doi.org/10.3390/app12147298
APA StyleMouapi, A., & Mrad, H. (2022). Energy Prediction and Energy Management in Kinetic Energy-Harvesting Wireless Sensors Network for Industry 4.0. Applied Sciences, 12(14), 7298. https://doi.org/10.3390/app12147298

