Power Factor Correction Application Based on Independent Double-Boost Interleaved Converter (IDBIC)
Abstract
:1. Introduction
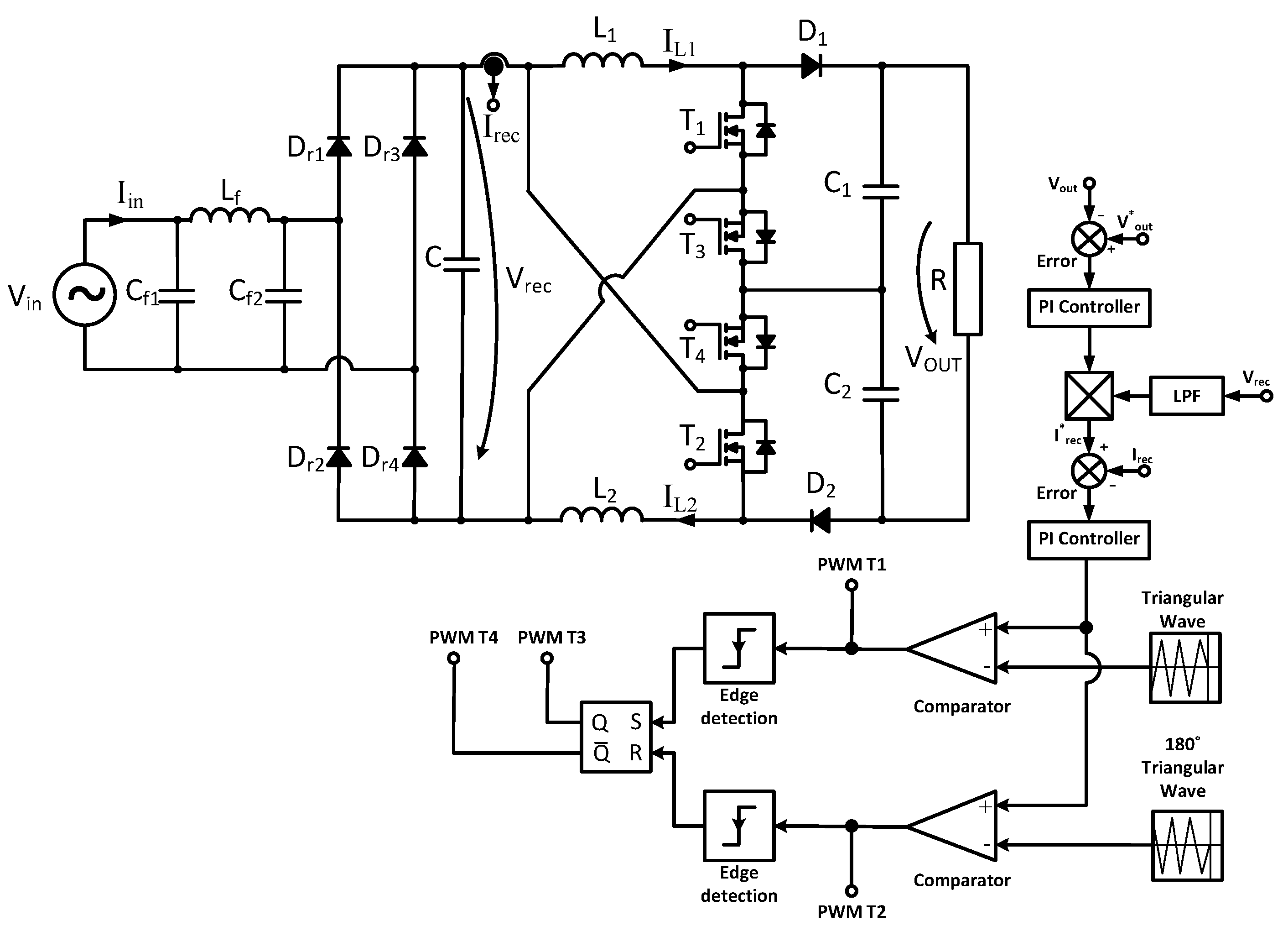
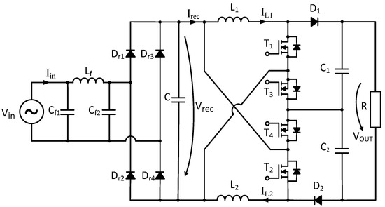
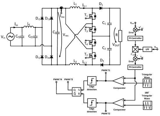
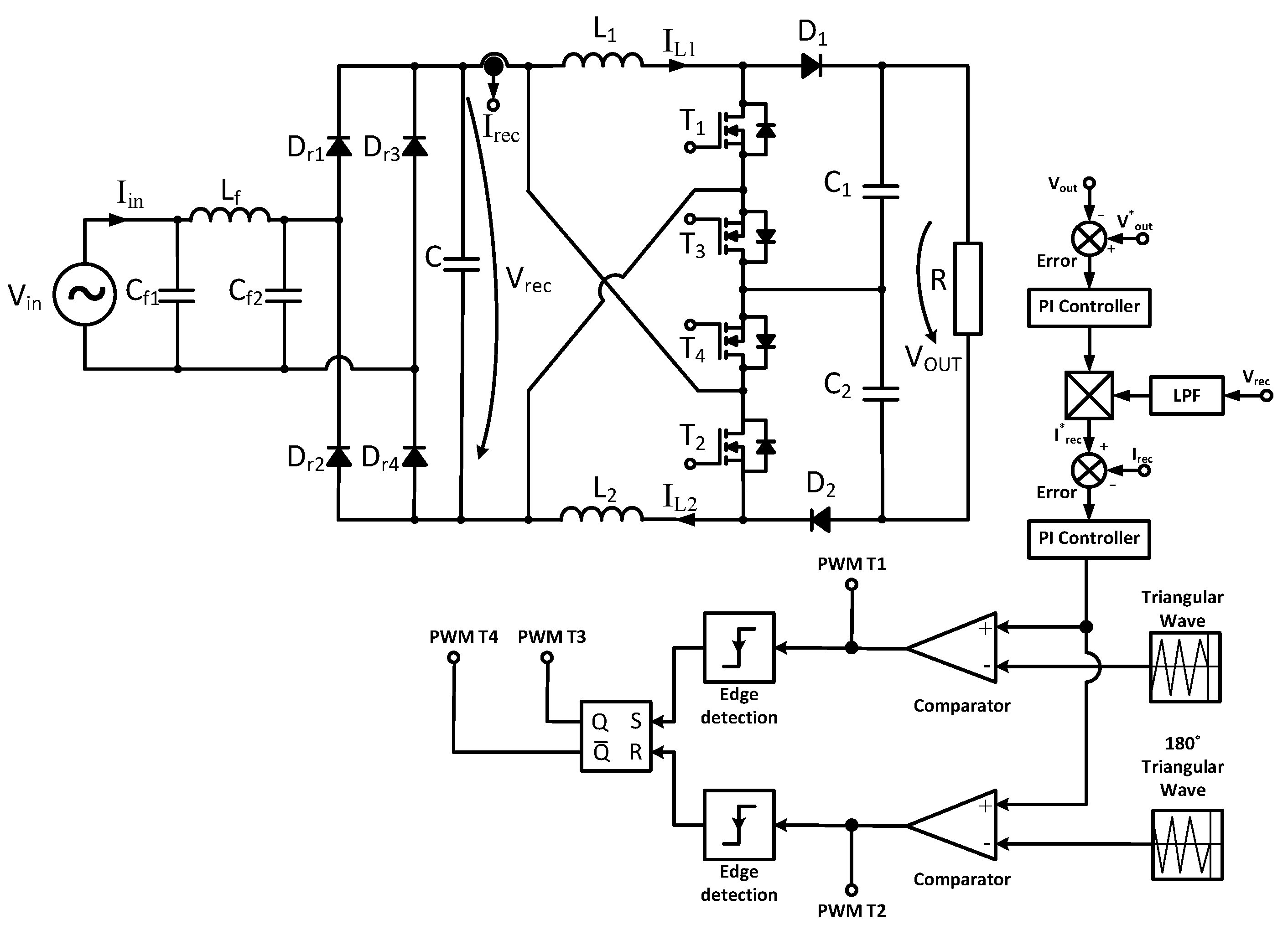
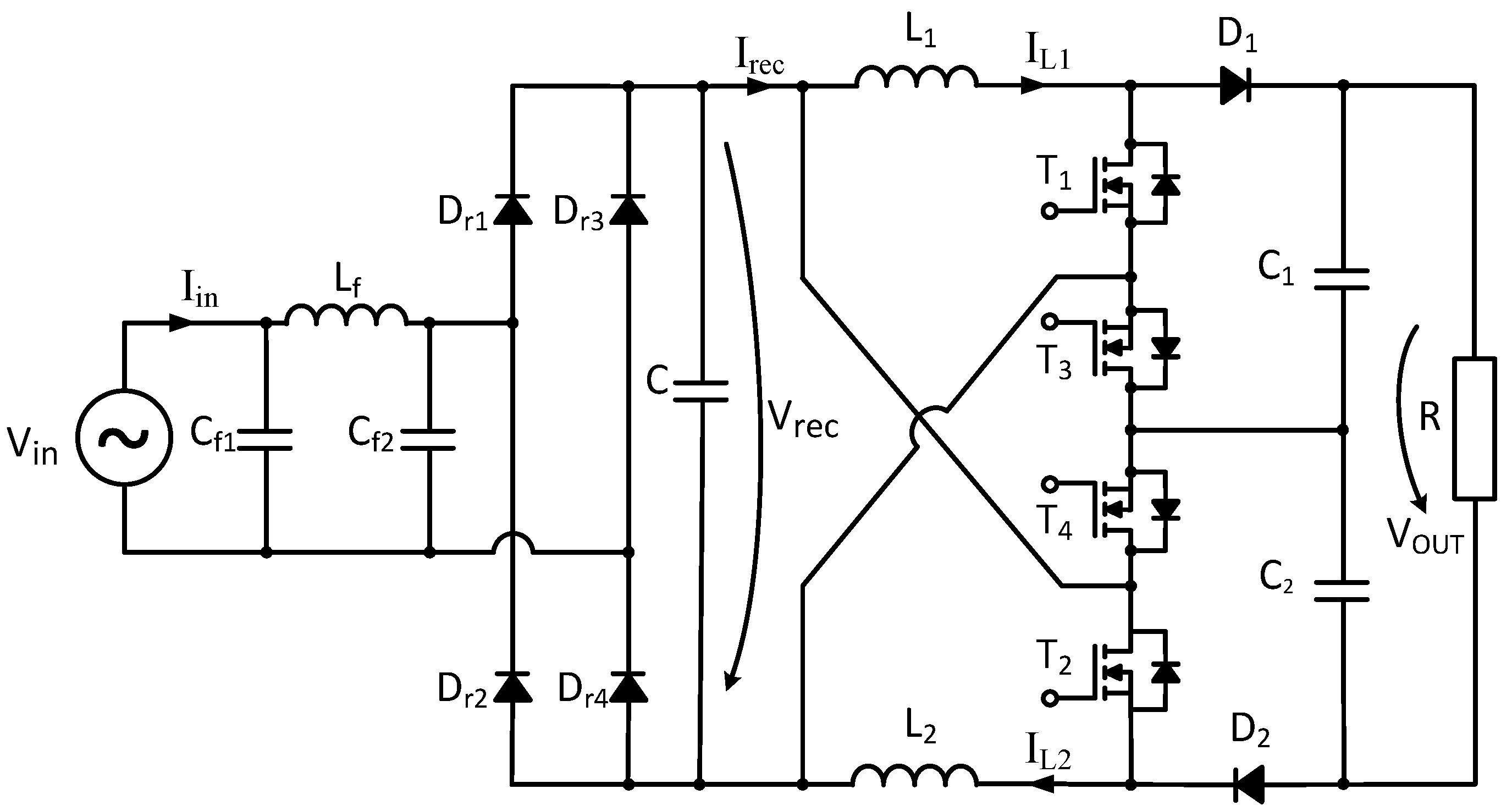
2. Converter Topology Analysis
2.1. General Representation of the Switching States
2.2. State-Space Modeling of the Converter
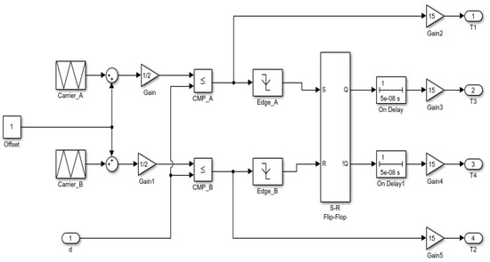
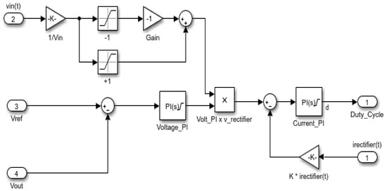
3. Simulation Results
4. Experimental Implementation
5. Conclusions
Author Contributions
Funding
Institutional Review Board Statement
Informed Consent Statement
Conflicts of Interest
References
- dos Santos, A.H.C.; Fagá, M.T.W.; dos Santos, E.M. The Risks of an Energy Efficiency Policy for Buildings Based Solely on the Consumption Evaluation of Final Energy. Int. J. Electr. Power Energy Syst. 2013, 44, 70–77. [Google Scholar] [CrossRef]
- Bye, B.; Fæhn, T.; Rosnes, O. Residential Energy Efficiency Policies: Costs, Emissions and Rebound Effects. Energy 2018, 143, 191–201. [Google Scholar] [CrossRef]
- Brown, M. Innovative Energy-Efficiency Policies: An International Review. WIREs Energy Environ. 2015, 4, 1–25. [Google Scholar] [CrossRef]
- The European Commission. COMMISION REGULATION (EU) 2019/1782 of 1 October 2019. Off. J. Eur. Union 2019, 92–106. [Google Scholar]
- Teixeira, C.A.; Holmes, D.G.; McGrath, B.P. Single-Phase Semi-Bridge Five-Level Flying-Capacitor Rectifier. IEEE Trans. Ind. Appl. 2013, 49, 2158–2166. [Google Scholar] [CrossRef]
- Figueiredo, J.P.M.; Tofoli, F.L.; Silva, B.L.A. A Review of Single-Phase PFC Topologies Based on the Boost Converter. In Proceedings of the 2010 9th IEEE/IAS International Conference on Industry Applications-INDUSCON 2010, São Paulo, Brazil, 8–10 November 2010; pp. 1–6. [Google Scholar]
- Zhang, S.; Garner, R.; Zhang, Y.; Bakre, S. Quantification Analysis of Input/Output Current of Interleaved Power Factor Correction (PFC) Boost Converter. In Proceedings of the 2014 IEEE Applied Power Electronics Conference and Exposition-APEC 2014, Fort Worth, TX, USA, 16–20 March 2014; pp. 1902–1908. [Google Scholar]
- Hua, C.-C.; Chou, L.-K.; Chuang, C.-W.; Chuang, C.-C. Interleaved Voltage-Doubler Boost PFC with Coupled Inductor. In Proceedings of the 2019 2nd International Conference on High Voltage Engineering and Power Systems (ICHVEPS), Denpasar, Bali, Indonesia, 1–4 October 2019; pp. 1–6. [Google Scholar]
- Yang, F.; Ruan, X.; Yang, Y.; Ye, Z. Interleaved Critical Current Mode Boost PFC Converter with Coupled Inductor. IEEE Trans. Power Electron. 2011, 26, 2404–2413. [Google Scholar] [CrossRef]
- Yang, F.; Li, C.; Cao, Y.; Yao, K. Two-Phase Interleaved Boost PFC Converter with Coupled Inductor under Single-Phase Operation. IEEE Trans. Power Electron. 2020, 35, 169–184. [Google Scholar] [CrossRef]
- Yang, F.; Ruan, X.; Yang, Y.; Ye, Z. Design Issues of Interleaved Critical Conduction Mode Boost PFC Converter with Coupled Inductor. In Proceedings of the 2010 IEEE Energy Conversion Congress and Exposition, Atlanta, GA, USA, 12–16 September 2010; pp. 2245–2252. [Google Scholar]
- Hu, J.; Xiao, W.; Zhang, B.; Qiu, D.; Ho, C.N.M. A Single Phase Hybrid Interleaved Parallel Boost PFC Converter. In Proceedings of the 2018 IEEE Energy Conversion Congress and Exposition (ECCE), Portland, OR, USA, 23–27 September 2018; pp. 2855–2859. [Google Scholar]
- Wang, Q.; Wen, B.; Burgos, R.; Boroyevich, D.; White, A. Efficiency Evaluation of Two-Level and Three-Level Bridgeless PFC Boost Rectifiers. In Proceedings of the 2014 IEEE Applied Power Electronics Conference and Exposition-APEC 2014, Fort Worth, TX, USA, 16–20 March 2014; pp. 1909–1915. [Google Scholar]
- Ando, I.; Abe, K.; Ochiai, M.; Ohishi, K. Soft-Switching-Interleaved Power Factor Correction Converter with Lossless Snubber. In Proceedings of the IECON 2013—39th Annual Conference of the IEEE Industrial Electronics Society, Vienna, Austria, 10–13 November 2013; pp. 7216–7221. [Google Scholar]
- Cheng, C.-A.; Chang, C.-H.; Cheng, H.-L.; Chang, E.-C.; Chung, T.-Y.; Chang, M.-T. A Single-Stage LED Streetlight Driver with Soft-Switching and Interleaved PFC Features. Electronics 2019, 8, 911. [Google Scholar] [CrossRef] [Green Version]
- Musumeci, S.; Bojoi, R.; Armando, E.; Borlo, S.; Mandrile, F. Three-Legs Interleaved Boost Power Factor Corrector for High-Power LED Lighting Application. Energies 2020, 13, 1728. [Google Scholar] [CrossRef] [Green Version]
- Wang, H.; Dusmez, S.; Khaligh, A. Design Considerations for a Level-2 on-Board PEV Charger Based on Interleaved Boost PFC and LLC Resonant Converters. In Proceedings of the 2013 IEEE Transportation Electrification Conference and Expo (ITEC), Metro Detroit, MI, USA, 16–19 June 2013; pp. 1–8. [Google Scholar]
- Indalkar, S.S.; Sabnis, A. An OFF Board Electric Vehicle Charger Based On ZVS Interleaved AC-DC Boost PFC Converter. In Proceedings of the 2019 8th International Conference on Power Systems (ICPS), Jaipur, India, 20–22 December 2019; pp. 1–6. [Google Scholar]
- Musavi, F.; Eberle, W.; Dunford, W.G. A High-Performance Single-Phase Bridgeless Interleaved PFC Converter for Plug-in Hybrid Electric Vehicle Battery Chargers. IEEE Trans. Ind. Appl. 2011, 47, 1833–1843. [Google Scholar] [CrossRef]
- Lin, B.-R.; Lu, H.-H. Single-Phase Three-Level PWM Rectifier. In Proceedings of the IEEE 1999 International Conference on Power Electronics and Drive Systems, PEDS’99 (Cat. No.99TH8475), Hong Kong, 27–29 July 1999; Volume 1, pp. 63–68. [Google Scholar]
- Ortmann, M.S.; Mussa, S.A.; Heldwein, M.L. Concepts for High Efficiency Single-Phase Three-Level PWM Rectifiers. In Proceedings of the 2009 IEEE Energy Conversion Congress and Exposition, San Jose, CA, USA, 20–24 September 2009; pp. 3768–3775. [Google Scholar]
- Kim, J.-S.; Lee, S.-H.; Cha, W.-J.; Kwon, B.-H. High-Efficiency Bridgeless Three-Level Power Factor Correction Rectifier. IEEE Trans. Ind. Electron. 2017, 64, 1130–1136. [Google Scholar] [CrossRef]
- Su, B.; Zhang, J.; Wen, H.; Lu, Z. Low Conduction Loss and Low Device Stress Three-level Power Factor Correction Rectifier. IET Power Electron. 2013, 6, 478–487. [Google Scholar] [CrossRef]
- Kakigano, H.; Miura, Y.; Ise, T. Low-Voltage Bipolar-Type DC Microgrid for Super High Quality Distribution. IEEE Trans. Power Electron. 2010, 25, 3066–3075. [Google Scholar] [CrossRef]
- Rivera, S.; Lizana, F.R.; Kouro, S.; Dragičević, T.; Wu, B. Bipolar DC Power Conversion: State-of-the-Art and Emerging Technologies. IEEE J. Emerg. Sel. Top. Power Electron. 2021, 9, 1192–1204. [Google Scholar] [CrossRef]
- Wang, R.; Feng, W.; Xue, H.; Gerber, D.; Li, Y.; Hao, B.; Wang, Y. Simulation and Power Quality Analysis of a Loose-Coupled Bipolar DC Microgrid in an Office Building. Appl. Energy 2021, 303, 117606. [Google Scholar] [CrossRef]
- Li, Q.; Huangfu, Y.; Xu, L.; Wei, J.; Ma, R.; Zhao, D.; Gao, F. An Improved Floating Interleaved Boost Converter With the Zero-Ripple Input Current for Fuel Cell Applications. IEEE Trans. Energy Conv. 2019, 34, 2168–2179. [Google Scholar] [CrossRef]
- Ganjavi, A.; Ghoreishy, H.; Ahmad, A.A. A Novel Single-Input Dual-Output Three-Level DC–DC Converter. IEEE Trans. Ind. Electron. 2018, 65, 8101–8811. [Google Scholar] [CrossRef]
- Chen, J.; Hou, S.; Sun, T.; Deng, F.; Chen, Z. A New Interleaved Double-Input Three-level Boost Converter. J. Power Electron. 2016, 16, 925–935. [Google Scholar] [CrossRef] [Green Version]
- Marzang, V.; Hosseini, S.H.; Rostami, N.; Alavi, P.; Mohseni, P.; Hashemzadeh, S.M. A High Step-Up Nonisolated DC–DC Converter with Flexible Voltage Gain. IEEE Trans. Power Electron. 2020, 35, 10489–10500. [Google Scholar] [CrossRef]
- Maheri, H.M.; Babaei, E.; Sabahi, M.; Hosseini, S.H. High Step-Up DC-DC Converter with Minimum Output Voltage Ripple. IEEE Trans. Ind. Electron. 2017, 64, 3568–3575. [Google Scholar] [CrossRef]
- Zhang, Y.; Gao, Y.; Zhou, L.; Sumner, M. A Switched-Capacitor Bidirectional DC-DC Converter with Wide Voltage Gain Range for Electric Vehicles with Hybrid Energy Sources. IEEE Trans. Power Electron. 2018, 33, 9459–9469. [Google Scholar] [CrossRef]
- Haji-Esmaeili, M.M.; Babei, E.; Sabahi, M. High Step-up Quasi-Z Source DC-DC Converter. IEEE Trans. Power Electron. 2018, 33, 10563–10571. [Google Scholar] [CrossRef]
- Maroti, P.K.; Ranjana, M.S.B.; Prabhakar, D.K. A Novel High Gain Switched Inductor Multilevel Buck-Boost DC-DC Converter for Solar Applications. In Proceedings of the IEEE 2nd International Conference on Electrical Energy Systems (ICEES), Chennai, India, 7–9 January 2014; pp. 152–156. [Google Scholar]
- Lee, M.; Lai, J.-S. Unified Voltage Balancing Feedforward for Three-Level Boost PFC Converter in Discontinuous and Critical Conduction Modes. IEEE Trans. Circuits Syst. II Express Briefs 2021, 68, 441–445. [Google Scholar] [CrossRef]
- Su, B.; Zhang, J.; Lu, Z. Single inductor three-level boost bridgeless PFC rectifier with nature voltage clamp. In Proceedings of the 2010 International Power Electronics Conference-ECCE ASIA, Sapporo, Japan, 8–10 November 2010; pp. 2092–2097. [Google Scholar]
- Aldosari, O.; Rodriguez, L.A.G.; Oggier, G.G.; Balda, J.C. A High-Efficiency Isolated PFC AC-DC Topology with Reduced Number of Semiconductor Devices. IEEE J. Emerg. Sel. Top. Power Electron. 2021. [Google Scholar] [CrossRef]
- Aldosari, O.; Rodriguez, L.A.G.; Oggier, G.G.; Balda, J.C. A Three-Level Isolated AC–DC PFC Power Converter Topology with a Reduced Number of Switches. IEEE J. Emerg. Sel. Top. Power Electron. 2021, 9, 1052–1063. [Google Scholar] [CrossRef]













| Ref. | Converter Application | Voltage Stress On | Maximum Efficiency | Components S*/D*/L*/C*/C.I*/T* | |
|---|---|---|---|---|---|
| Switches VS/VO | Diodes VD/VO | ||||
| [27] | DC–DC | (M + 1)/2 M | (M + 1)/2 M | 91.7 | 2/2/2/4/2/- |
| [28] | DC–DC | 0.5 | 0.5 | 95.9 | 4/2/2/3/-/- |
| [29] | DC–DC | 0.5 | 0.5 | 95 | 2/3/2/3/-/- |
| [30] | DC–DC | (M + 1)/4 M (M − 1)/2 M | (M + 1)2 M | 95.85 | 3/4/2/3/-/- |
| [31] | DC–DC | (1 + 5 M)/6 M | (M + 1)/M | 95.9 | 6/9/6/1/-/- |
| [32] | DC–DC | 0.5 | - | 94.3 | 4/0/1/4/-/- |
| [33] | DC–DC | 0.33 | 0.33 | 93.9 | 1/5/1/5/0/- |
| [34] | DC–DC | (M + 1)/4 M | (M + 1)/2 M | 96 | 2/3/-/3/1/- |
| [35] | Boost PFC | 0.5 | 0.5 | 95.8 | 2/6/1/2/-/- |
| [36] | Boost PFC | 0.5 | 0.5 | 94.8 | 2/4/1/2/-/- |
| [37] | Boost PFC | Vdc/2; Vdc; VO/2 | - | 95.1 | 6/6/2/5/-/1 |
| [38] | Boost PFC | Vdc/2; VO/2 | - | 94.2 | 6/8/2/6/-/1 |
| Proposed | Boost PFC | 1/M + 0.5 1/M | 0.5 | 95.8 | 4/6/2/2/-/- |
Publisher’s Note: MDPI stays neutral with regard to jurisdictional claims in published maps and institutional affiliations. |
© 2022 by the authors. Licensee MDPI, Basel, Switzerland. This article is an open access article distributed under the terms and conditions of the Creative Commons Attribution (CC BY) license (https://creativecommons.org/licenses/by/4.0/).
Share and Cite
Szekely, N.C.; Salcu, S.I.; Suciu, V.M.; Pintilie, L.N.; Fasola, G.I.; Teodosescu, P.D. Power Factor Correction Application Based on Independent Double-Boost Interleaved Converter (IDBIC). Appl. Sci. 2022, 12, 7209. https://doi.org/10.3390/app12147209
Szekely NC, Salcu SI, Suciu VM, Pintilie LN, Fasola GI, Teodosescu PD. Power Factor Correction Application Based on Independent Double-Boost Interleaved Converter (IDBIC). Applied Sciences. 2022; 12(14):7209. https://doi.org/10.3390/app12147209
Chicago/Turabian StyleSzekely, Norbert Csaba, Sorin Ionut Salcu, Vasile Mihai Suciu, Lucian Nicolae Pintilie, Gheorghe Ioan Fasola, and Petre Dorel Teodosescu. 2022. "Power Factor Correction Application Based on Independent Double-Boost Interleaved Converter (IDBIC)" Applied Sciences 12, no. 14: 7209. https://doi.org/10.3390/app12147209
APA StyleSzekely, N. C., Salcu, S. I., Suciu, V. M., Pintilie, L. N., Fasola, G. I., & Teodosescu, P. D. (2022). Power Factor Correction Application Based on Independent Double-Boost Interleaved Converter (IDBIC). Applied Sciences, 12(14), 7209. https://doi.org/10.3390/app12147209

