Risk-Based Selection of Inspection Method for External Post-Tensioning System of Bridges
Abstract
:1. Introduction
2. Literature Review
2.1. Deterioration of Post-Tensioning Elements
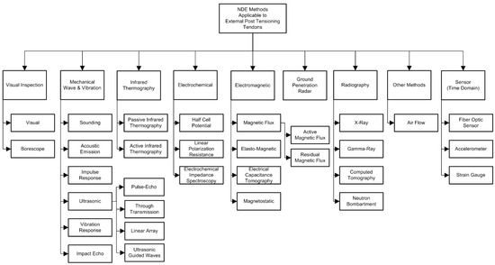
2.2. Defining and Classifying Applicable Inspection Methods
2.2.1. Visual Inspection
2.2.2. Mechanical Waves and Vibration Methods
2.2.3. Infrared Thermography
2.2.4. Electrochemical Methods
2.2.5. Electromagnetic Methods
2.2.6. Ground Penetration Radar
2.2.7. Radiography
2.2.8. Other Methods
2.2.9. Sensors
3. Risk-Based Framework and Attributes for Selection of Inspection Method
3.1. Estimation of the Current Condition
3.2. Inspection Error in Health Monitoring of Post-Tensioning System Using NDE Methods
3.3. Two-Stage Inspection Methods
3.4. Calculation of the Risk for Selection of Inspection Method
4. Application of RBSIM for Selection of Inspection Method, a Case Study
- Review of the last inspection report ()
- Conducting Kolmogorov–Smirnov test to verify normal distribution
- Conducting the spot inspection ()
- Conducting test hypothesis to see if the condition change is significant
- Identifying available NDE methods and estimating cost
- Calculating joint probability density function Perror for available NDE methods
- Determining the consequences of a false negative report
- Calculating risk corresponding to available NDE methods
- Selecting the inspection method with minimum risk
4.1. Spot Inspection and Sample Size
4.2. Determination of Consequences for Risk Analysis
4.3. Selection of Inspection Method, Application, and Results
5. Summary and Conclusions
Author Contributions
Funding
Institutional Review Board Statement
Informed Consent Statement
Data Availability Statement
Conflicts of Interest
References
- Decò, A.; Frangopol, D.M. Risk assessment of highway bridges under multiple hazards. J. Risk Res. 2011, 14, 1057–1089. [Google Scholar] [CrossRef]
- Khatami, D.; Shafei, B.; Smadi, O. Management of Bridges under Aging Mechanisms and Extreme Events: Risk-Based Approach. Transp. Res. Rec. 2016, 2550, 89–95. [Google Scholar] [CrossRef]
- Saydam, D.; Frangopol, D.M. Risk-Based Maintenance Optimization of Deteriorating Bridges. J. Struct. Eng. 2015, 141, 4014120. [Google Scholar] [CrossRef]
- Ellingwood, B.R. Acceptable risk bases for design of structures. Prog. Struct. Eng. Mater. 2001, 3, 170–179. [Google Scholar] [CrossRef]
- Abrahamsen, T.A.E. On the use of cost-benefit analysis in ALARP processes. Int. J. Perform. Eng. 2007, 3, 345. [Google Scholar]
- Abdallah, A.M.; Atadero, R.A.; Ozbek, M.E. A Comprehensive Uncertainty-Based Framework for Inspection Planning of Highway Bridges. Infrastructures 2021, 6, 27. [Google Scholar] [CrossRef]
- Tabatabai, H. Inspection and Maintenance of Bridge Stay Cable Systems: A Synthesis of Highway Practice; Transportation Research Board: Washington, DC, USA, 2005. [Google Scholar]
- Mehrabi, A.B.; Ligozio, C.A.; Ciolko, A.T.; Wyatt, S.T. Condition assessment, rehabilitation planning, and stay cable replacement design for the Hale Boggs Bridge in Luling, Louisiana. In Proceedings of the International Bridge and Structure Management Conference, Buffalo, NY, USA, 20–22 October 2008; pp. 215–233. [Google Scholar]
- Hurlebaus, S.; Hueste, M.; Karthik, M.M.; Terzioglu, T. Condition assessment of bridge post-tensioning and stay cable systems using NDE methods. In Transportation Research Board of the National Academies; Texas A&M Transportation Institute: College Station, TX, USA, 2016. [Google Scholar]
- Ott/Longnecker. Introduction to Statistical Methods and Data Analysis; Cengage Learning: Boston, MA, USA, 2015. [Google Scholar]
- Chen, W.; Duan, L. Bridge Engineering Handbook: (Construction and Maintenance); CRC Press: Boca Raton, FL, USA, 2019. [Google Scholar]
- Burdet, O.; Badoux, M. Long-Term Deflection Monitoring of Prestressed Concrete Bridges Retrofitted by External Post-Tensioning—Examples from Switzerland; IABSE: Zürich, Switzerland, 2007. [Google Scholar]
- Suntharavadivel, T.G.; Aravinthan, T. Overview of external post-tensioning in bridges. In Proceedings of the 2005 Southern Region Engineering Conference (SREC 2005), Toowoomba, Queensland, 15 October 2005. [Google Scholar]
- Terzioglu, T.; Karthik, M.M.; Hurlebaus, S.; Hueste, M.B.D. Nondestructive Evaluation of External Post-Tensioning Systems to Detect Grout Defects. J. Struct. Eng. 2019, 145, 5018002. [Google Scholar] [CrossRef]
- Permeh, S.; Krishna Vigneshwaran, K.K.; Lau, K.; Lasa, I. Corrosion of Post-Tensioned Tendons with Deficient Grout, Part 3: Segregated Grout with Elevated Sulfate and Vestigial Chloride Content. Corrosion 2019, 75, 848–864. [Google Scholar] [CrossRef]
- Azizinamini, A.; Gull, J. FDOT Protocol for Condition Assessment of Steel Strands in Post-Tensioned Segmental Concrete Bridges: Volume II; Florida Department of Transportation (FDOT): Tallahassee, FL, USA, 2012. [Google Scholar]
- Trejo, D.; Pillai, R.G.; Hueste, M.B.; Reinschmidt, K.F.; Gardoni, P. Parameters Influencing Corrosion and Tension Capacity of Post-Tensioning Strands. ACI Mater. J. 2009, 106, 144. [Google Scholar]
- Freyermuth, C.L.; Harder, J.; Webster, N. Status of the durability of post-tensioning tendons in the United States. BULLETIN-FIB 2001, 15, 43–50. [Google Scholar]
- Lau, K.; Lasa, I. Corrosion of Steel in Concrete Structures; Poursaee, A., Ed.; Woodhead Publishing: Cambridge, UK, 2016; pp. 37–57. [Google Scholar]
- Minh, H.; Mutsuyoshi, H.; Niitani, K. Influence of grouting condition on crack and load-carrying capacity of post-tensioned concrete beam due to chloride-induced corrosion. Constr. Build. Mater. 2007, 21, 1568–1575. [Google Scholar] [CrossRef]
- Andersen, U.S.; Nielsen, H. Assessment and repair of bridges subjected to de-icing salts. Routes/Roads 2014, 361, 82–89. [Google Scholar]
- Woodward, R.J. Collapse of a segmental post-tensioned concrete bridge. In Transportation Research Record; Transportation Research Board, National Research Council: Washington, DC, USA, 1989; Volume 1211. [Google Scholar]
- FHWA. Post-Tensioning Tendon Installation and Grouting Manual; Federal Highway Administration: Washington, DC, USA, 2013; p. 184. [Google Scholar]
- Perrin, M.; Gaillet, L.; Tessier, C.; Idrissi, H. Hydrogen embrittlement of prestressing cables. Corros. Sci. 2010, 52, 1915–1926. [Google Scholar] [CrossRef]
- ACI Committee 222. ACI Report on Corrosion of Prestressing Steels; American Concrete Institute: Farmington Hills, MI, USA, 2014. [Google Scholar]
- Lau, K.; Rafols, J.; Lasa, I.; Paredes, M. Laboratory Corrosion Assessment of Post-Tensioned Tendons Repaired with Dissimilar Grout; CORROSION: Orlando, FL, USA, 2013. [Google Scholar]
- Ramadan, S.; Gaillet, L.; Tessier, C.; Idrissi, H. Detection of stress corrosion cracking of high-strength steel used in prestressed concrete structures by acoustic emission technique. Appl. Surf. Sci. 2008, 254, 2255–2261. [Google Scholar] [CrossRef]
- Yang, D.; Yi, T.; Li, H. Coupled Fatigue-Corrosion Failure Analysis and Performance Assessment of RC Bridge Deck Slabs. J. Bridge Eng. 2017, 22, 4017077. [Google Scholar] [CrossRef]
- Remitz, J.; Empelmann, M. Cyclic tensile tests on prestressing strands embedded in concrete. Mater. Struct. 2020, 53, 53. [Google Scholar] [CrossRef]
- Krishna Vigneshwaran, K.K.; Permeh, S.; Echeverría, M.; Lau, K.; Lasa, I. Corrosion of Post-Tensioned Tendons with Deficient Grout, Part 1: Electrochemical Behavior of Steel in Alkaline Sulfate Solutions. Corrosion 2018, 74, 362–371. [Google Scholar] [CrossRef]
- Permeh, S.; Krishna Vigneshwaran, K.K.; Echeverría, M.; Lau, K.; Lasa, I. Corrosion of Post-Tensioned Tendons with Deficient Grout, Part 2: Segregated Grout with Elevated Sulfate Content. Corrosion 2018, 74, 457–467. [Google Scholar] [CrossRef] [Green Version]
- Angst, U.M. Challenges and opportunities in corrosion of steel in concrete. Mater. Struct. 2018, 51, 1–20. [Google Scholar] [CrossRef] [Green Version]
- Freij, H.; Dukeman, D.; Alexander, C.L.; Sagüés, A.A. Practical Cross-Section Imaging of External Tendons to Reveal Grout Deficiencies Relative to Strand Pattern. J. Bridge Eng. 2020, 25, 4020100. [Google Scholar] [CrossRef]
- Permeh, S.; Lau, K. Review of Electrochemical Testing to Assess Corrosion of Post-Tensioned Tendons with Segregated Grout. Constr. Mater. 2022, 2, 70–84. [Google Scholar] [CrossRef]
- Lee, J.K. Structural Responses of External Post-Tensioned Tendons to Increasing Localized Damage. ACI Struct. J. 2017, 114, 1155. [Google Scholar] [CrossRef]
- Dolati, S.S.K.; Mehrabi, A.; Dolati, S.S.K.; Caluk, N. NDT methods for damage detection in steel bridges. In Health Monitoring of Structural and Biological Systems XVI; SPIE: Bellingham, WA, USA, 2022; Volume 12048, pp. 385–394. [Google Scholar]
- Dolati, S.S.K.; Malla, P.; Mehrabi, A.; Polanco, J.O.; Nanni, A. Non-destructive testing applications for in-service FRP reinforced/strengthened concrete bridge elements. In Nondestructive Characterization and Monitoring of Advanced Materials, Aerospace, Civil Infrastructure, and Transportation XVI; SPIE: Bellingham, WA, USA, 2022; Volume 12047, pp. 59–74. [Google Scholar]
- Khedmatgozar Dolati, S.S.; Caluk, N.; Mehrabi, A.; Khedmatgozar Dolati, S.S. Non-Destructive Testing Applications for Steel Bridges. Appl. Sci. 2021, 11, 9757. [Google Scholar] [CrossRef]
- Phares, B.M.; Rolander, D.D.; Graybeal, B.A.; Washer, G.A. Reliability of visual bridge inspection. Public Roads 2001, 64, 22–29. [Google Scholar]
- Hurlebaus, S.; Hueste, M.B.D.; Karthik, M.M.; Terzioglu, T. Inspection Guidelines for Bridge Post-Tensioning and Stay Cable Systems Using NDE Methods; Transportation Research Board: Washington, DC, USA, 2017. [Google Scholar]
- Im, S.B.; Hurlebaus, S.; Trejo, D. Inspection of Voids in External Tendons of Posttensioned Bridges. Transp. Res. Rec. 2010, 2172, 115–122. [Google Scholar] [CrossRef]
- Sharp, S.R.; Ozyildirim, H.C. Nondestructive Measurements Using Mechanical Waves in Reinforced Concrete Structures; Virginia Department of Transportation: Richmond, VA, USA, 2014. [Google Scholar]
- Im, S.B.; Hurlebaus, S. Non-destructive testing methods to identify voids in external post-tensioned tendons. KSCE J. Civ. Eng. 2012, 16, 388–397. [Google Scholar] [CrossRef]
- Ebrahimkhanlou, A.; Choi, J.; Hrynyk, T.D.; Salamone, S.; Bayrak, O. Acoustic emission monitoring of containment structures during post-tensioning. Eng. Struct. 2020, 209, 109930. [Google Scholar] [CrossRef]
- Sajid, S.; Chouinard, L. Impulse response test for condition assessment of concrete: A review. Constr. Build. Mater. 2019, 211, 317–328. [Google Scholar] [CrossRef]
- Tinkey, Y.; Olson, L.D. Sensitivity Studies of Grout Defects in Posttensioned Bridge Ducts Using Impact Echo Scanning Method. Transp. Res. Rec. 2007, 2028, 154–162. [Google Scholar] [CrossRef]
- Muldoon, R.; Chalker, A.; Forde, M.C.; Ohtsu, M.; Kunisue, F. Identifying voids in plastic ducts in post-tensioning prestressed concrete members by resonant frequency of impact–echo, SIBIE and tomography. Constr. Build. Mater. 2007, 21, 527–537. [Google Scholar] [CrossRef]
- Beard, M.D.; Lowe, M.J.S.; Cawley, P. Ultrasonic Guided Waves for Inspection of Grouted Tendons and Bolts. J. Mater. Civ. Eng. 2003, 15, 212–218. [Google Scholar] [CrossRef]
- Pavlakovic, B.; Lowe, M.; Cawley, P. Guided Ultrasonic Waves for the Inspection of Post-Tensioned Bridges. In Review of Progress in Quantitative Nondestructive Evaluation; Springer: Boston, MA, USA, 1998. [Google Scholar]
- Musgrove, R.R. Nondestructive Detection of Post-Tensioning Tendons and Simulated Voids in Concrete Specimens Using Thermal Imaging. Doctoral Dissertation, Washington State University, Pullman, WA, USA, 2006. [Google Scholar]
- Novokshchenov, V. Corrosion Surveys of Prestressed Bridge Members Using a Half-Cell Potential Technique. Corrosion 1997, 53, 489–498. [Google Scholar] [CrossRef]
- Pacheco, A.R.; Schokker, A.J.; Volz, J.S.; Hamilton, H.R. Linear Polarization Resistance Tests on Corrosion Protection Degree of Post-Tensioning Grouts. ACI Mater. J. 2011, 108, 365. [Google Scholar]
- Alexander, C.L.; Orazem, M.E. Indirect electrochemical impedance spectroscopy for corrosion detection in external post-tensioned tendons: 1. Proof of concept. Corros. Sci. 2020, 164, 108331. [Google Scholar] [CrossRef]
- Karthik, M.M.; Terzioglu, T.; Hurlebaus, S.; Hueste, M.B.; Weischedel, H.; Stamm, R. Magnetic flux leakage technique to detect loss in metallic area in external post-tensioning systems. Eng. Struct. 2019, 201, 109765. [Google Scholar] [CrossRef]
- Kim, J.; Park, S. Field applicability of a machine learning–based tensile force estimation for pre-stressed concrete bridges using an embedded elasto-magnetic sensor. Struct. Health Monit. 2020, 19, 281–292. [Google Scholar] [CrossRef]
- Changdoga, M.; Jarosevic, A. Health Monitoring of the Prestressing Steel Using the Elasto-Magnetic Method. In Proceedings of the 3rd ACF International Conference-ACF/VCA, Ho Chi Minh City, Vietnam, 11–13 November 2008; pp. 910–917. [Google Scholar]
- Matt, P. Non-destructive evaluation and monitoring of post-tensioning tendons. BULLETIN-FIB 2001, 15, 103–108. [Google Scholar]
- Pimentel, M.; Figueiras, J.; Mariscotti, M.; Thieberger, P.; Ruffolo, L.M.; Frigerio, T. Gamma-ray inspection of post tensioning cables in a concrete bridge. Struct. Faults Repair 2010, 2010, 1–8. [Google Scholar]
- Freij, H.; Dukeman, D.; Alexander, C.L.; Ruffolo, M.D.; Frigerio, T.; Boselli, J.; Mariscotti, M.A.J.; Sagüés, A.A. Comparison of novel imaging sensor and gamma ray tomography imaging of grout deficiencies in external post-tensioned structural tendons. NDT E Int. Indep. Nondestruct. Test. Eval. 2021, 117, 102368. [Google Scholar] [CrossRef]
- Stain, R.T.; Dixon, S. Inspection of cables in post-tensioned bridges. Constr. Repair 1994, 8, 38–40. [Google Scholar]
- Duke, J.C. Health Monitoring of Post-Tension Tendons in Bridges; Virginia Transportation Research Council: Charlottesville, VA, USA, 2003. [Google Scholar]
- Olund, J.; DeWolf, J. Passive Structural Health Monitoring of Connecticut’s Bridge Infrastructure. J. Infrastruct. Syst. 2007, 13, 330–339. [Google Scholar] [CrossRef]
- Ferguson Structural Engineering Laboratory. Installation of Strain Gages on Prestressing Strands; Ferguson Structural Engineering Laboratory: Austin, TX, USA, 2016. [Google Scholar]
- Hesse, A.A.; Atadero, R.A.; Ozbek, M.E. Uncertainty in Common NDE Techniques for Use in Risk-Based Bridge Inspection Planning: Existing Data. J. Bridge Eng. 2015, 20, 4015004. [Google Scholar] [CrossRef]
- Omar, T.; Nehdi, M.L.; Zayed, T. Performance of NDT Techniques in Appraising Condition of Reinforced Concrete Bridge Decks. J. Perform. Constr. Facil. 2017, 31, 4017104. [Google Scholar] [CrossRef]
- Martin, J.; Hardy, M.S.A.; Usmani, A.S.; Forde, M.C. Accuracy of NDE in bridge assessment. Eng. Struct. 1998, 20, 979–984. [Google Scholar] [CrossRef]
- Estes, A.C.; Frangopol, D.M. Bridge Lifetime System Reliability under Multiple Limit States. J. Bridge Eng. 2001, 6, 523–528. [Google Scholar] [CrossRef]
- Frangopol, D.M.; Dong, Y.; Sabatino, S. Bridge life-cycle performance and cost: Analysis, prediction, optimisation and decision-making. Struct. Infrastruct. Eng. 2017, 13, 1239–1257. [Google Scholar] [CrossRef]
- Yang, D.Y.; Frangopol, D.M. Risk-Informed Bridge Ranking at Project and Network Levels. J. Infrastruct. Syst. 2018, 24, 4018018. [Google Scholar] [CrossRef]
- FHWA. Specifications for the National Bridge Inventory; Federal Highway Administration: Washington, DC, USA, 2022. [Google Scholar]
- McCoy, K.M. Non-Destructive Evaluation of Bridge Stay Cable and External Post Tensioning Systems. Doctoral Dissertation, Texas A&M University, College Station, TX, USA, 2014. [Google Scholar]
- Sheils, E.; O’Connor, A.; Breysse, D.; Schoefs, F.; Yotte, S. Development of a two-stage inspection process for the assessment of deteriorating infrastructure. Reliab. Eng. Syst. Saf. 2010, 95, 182–194. [Google Scholar] [CrossRef] [Green Version]
- Li, M.; Jia, G. Bayesian Updating of Bridge Condition Deterioration Models Using Complete and Incomplete Inspection Data. J. Bridge Eng. 2020, 25, 4020007. [Google Scholar] [CrossRef]
- Andrić, J.M.; Lu, D. Risk assessment of bridges under multiple hazards in operation period. Saf. Sci. 2016, 83, 80–92. [Google Scholar] [CrossRef]
















| Rating | Condition | Description of the Condition |
|---|---|---|
| 9 | Excellent | Excellent. |
| 8 | Very Good | No problems were noted with corrosion protection barriers and no sign of water or moisture infiltration. |
| 7 | Good | Some minor problems with corrosion protection barriers. |
| 6 | Satisfactory | Major issues exist with corrosion protection barriers; the potential for water infiltration and steel corrosion initiation exists. Corrective action for restoring the barriers can prevent damage to main steel tension elements. |
| 5 | Fair | Main steel tension elements of the post-tensioning system show minor corrosion. Deterioration is active in post-tensioning elements. |
| 4 | Poor | Advanced corrosion and deterioration of main steel tension elements exist. |
| 3 | Serious | Corrosion, deterioration, and potential breakage of main tension elements have seriously affected external post-tensioning elements. |
| 2 | Critical | Advanced deterioration of external post-tensioning elements is apparent. The integrity of the structure may have been affected and may be necessary to close the bridge until corrective action is taken. |
| 1 | Imminent Failure | Major deterioration or corrosion of the main tension elements of the post-tensioning system, or obvious vertical or horizontal movement affecting structural stability. The bridge is closed to traffic but corrective action may put back the bridge in light service. |
| 0 | Failed | Out of service—beyond corrective action. |
| No | Class | Accuracy |
|---|---|---|
| 1 | Visual | Poor |
| 2 | Borescope | Good |
| 3 | Sounding | Fair |
| 4 | Acoustic Emission | Poor |
| 5 | Impulse Response | Fair |
| 6 | Ultrasonic\Pulse-Echo | Good |
| 7 | Ultrasonic\Through Transmission | Good |
| 8 | Ultrasonic\Linear Array | Good |
| 9 | Ultrasonic\Ultrasonic Guided Waves | Good |
| 10 | Vibraion Reponse | Poor |
| 11 | Impact Echo | Fair |
| 12 | Passive Infrared Thermography | Poor |
| 13 | Active Infrared Thermography | Good |
| 14 | Half Cell Potential | Good |
| 15 | Linear Polarization Resistance | Very Good |
| 16 | Electrochemical Impedance Spectroscopy | Good |
| 17 | Magnetic Flux/Active Magnetic Flux | Good |
| 18 | Magnetic Flux/Residual Magnetic Flux | Good |
| 19 | Elasto-Magnetic | Good |
| 20 | Electrical Capasitance Tomography | Good |
| 21 | Magnetostics | Poor |
| 22 | Ground Penetration Radar | Poor |
| 23 | X-Ray | Very Good |
| 24 | Gamma-Ray | Very Good |
| 25 | Computed Tomography | Very Good |
| 26 | Notron Bombartment | Very Good |
| 27 | Air Flow | Fair |
| 28 | Fiber Optic Sensor | Fair |
| 29 | Accelerometer | Poor |
| 30 | Strain Gauge | Fair |
| Two-Stage Inspection | TRUE Diagnosis; P(R ≤ C) | Applied Accuracy | ||||
|---|---|---|---|---|---|---|
| Primary Inspection | Secondary Inspection | C = 6 | C = 7 | C = 8 | ||
| P(R ≤ 6) = 0.638 | P(R ≤ 6) = 0.362 | P(R ≤ 6) = 0.1575 | ||||
| Poor | Fair | 0.8392 | 0.773 | 0.7239 | 0.7647 | Fair |
| Poor | Good | 0.8522 | 0.7803 | 0.7271 | 0.7647 | Fair |
| Poor | Very Good | 0.8699 | 0.7903 | 0.7314 | 0.7647 | Fair |
| Fair | Good | 0.8892 | 0.8354 | 0.7954 | 0.8295 | Good |
| Fair | Very Good | 0.9025 | 0.8429 | 0.7987 | 0.8295 | Good |
| Good | Very Good | 0.9293 | 0.8861 | 0.8541 | 0.8295 | Good |
| Zone | Last Inspection Report | Spot Inspection Report | p-Value | ||||
|---|---|---|---|---|---|---|---|
| Number of Tendons | Sample Size | ||||||
| City X East | 122 | 8.2 | 0.7 | 12 | 5.2 | 1.0 | 0.0000 a |
| City X West | 118 | 8.2 | 0.8 | 12 | 8.1 | 0.8 | 0.3442 |
| City Y East | 84 | 7.4 | 0.6 | 9 | 6.9 | 0.8 | 0.0531 a |
| City Y West | 84 | 8.6 | 0.8 | 9 | 6.6 | 0.8 | 0.0000 a |
| City Y- Ramp A | 142 | 8.1 | 0.7 | 14 | 5.7 | 0.9 | 0.0000 a |
| City Y- Ramp B | 146 | 8.2 | 0.8 | 14 | 5.4 | 0.9 | 0.0000 a |
| City Y- Ramp C | 242 | 7.2 | 0.7 | 25 | 6.1 | 0.8 | 0.0000 a |
| City Y- Ramp D | 242 | 8.2 | 0.5 | 25 | 5.7 | 0.7 | 0.0000 a |
| Main Bridge | 40 | 7.7 | 0.8 | 8 | 6.3 | 0.8 | 0.0006 a |
| Total | 1220 | 7.9 | 0.8 | 130 | 6.0 | 1.3 | 0.0000 a |
| No | Available Methods | Perror (%) | Risk Error (K$) | Cpi (K$) | Csi (K$) | Cti (K$) | Total Risk (K$) | Remark |
|---|---|---|---|---|---|---|---|---|
| 1 | Visual | 1.1228 | 1123 | 50 | 50 | 1173 | ||
| 2 | Sounding | 0.8391 | 839 | 100 | 100 | 939 | ||
| 3 | Impulse Response | 0.8391 | 839 | 300 | 300 | 1139 | ||
| 4 | Ultrasonic\Pulse-Echo | 0.6329 | 633 | 300 | 300 | 933 | ||
| 5 | Vibraion Reponse | 1.1280 | 1123 | 100 | 100 | 1223 | ||
| 6 | Infrared Termography\Passive | 1.1280 | 1123 | 200 | 200 | 1323 | ||
| 7 | Magnetic Flux\Residual Magnetic Flux | 0.6329 | 633 | 400 | 400 | 1033 | ||
| 8 | Radiography\X-Ray | 0.4801 | 480 | 500 | 500 | 980 | ||
| 9 | Sounding + Broscope | 0.6329 | 633 | 100 | 127.6 | 227.6 | 860.6 | Min Risk |
| 10 | Sounding + Radigraphy | 0.6329 | 633 | 100 | 319 | 419 | 1052 |
Publisher’s Note: MDPI stays neutral with regard to jurisdictional claims in published maps and institutional affiliations. |
© 2022 by the authors. Licensee MDPI, Basel, Switzerland. This article is an open access article distributed under the terms and conditions of the Creative Commons Attribution (CC BY) license (https://creativecommons.org/licenses/by/4.0/).
Share and Cite
Taeby, M.; Mehrabi, A.B. Risk-Based Selection of Inspection Method for External Post-Tensioning System of Bridges. Appl. Sci. 2022, 12, 7103. https://doi.org/10.3390/app12147103
Taeby M, Mehrabi AB. Risk-Based Selection of Inspection Method for External Post-Tensioning System of Bridges. Applied Sciences. 2022; 12(14):7103. https://doi.org/10.3390/app12147103
Chicago/Turabian StyleTaeby, Mahdy, and Armin B. Mehrabi. 2022. "Risk-Based Selection of Inspection Method for External Post-Tensioning System of Bridges" Applied Sciences 12, no. 14: 7103. https://doi.org/10.3390/app12147103
APA StyleTaeby, M., & Mehrabi, A. B. (2022). Risk-Based Selection of Inspection Method for External Post-Tensioning System of Bridges. Applied Sciences, 12(14), 7103. https://doi.org/10.3390/app12147103

