Recent Application of Dijkstra’s Algorithm in the Process of Production Planning
Abstract
:1. Introduction
- Increasing efficiency: To a large extent, successful business activity depends on planning. For these activities to be as effective as possible, it is necessary that the objectives are set as clearly as possible and that the optimal options for achieving them and the evaluation criteria are defined.
- Risk reduction: Risk in the organization can be eliminated by good planning. Planning makes it possible to identify risks in various business activities and can thus reduce their negative impact on them.
- Successful organizational changes: The better managers’ ideas about organizational change are, the easier it will be for them to cope with the consequences. Successful adaptation in the organization is not possible without a good planning process.
2. The Work Methodology
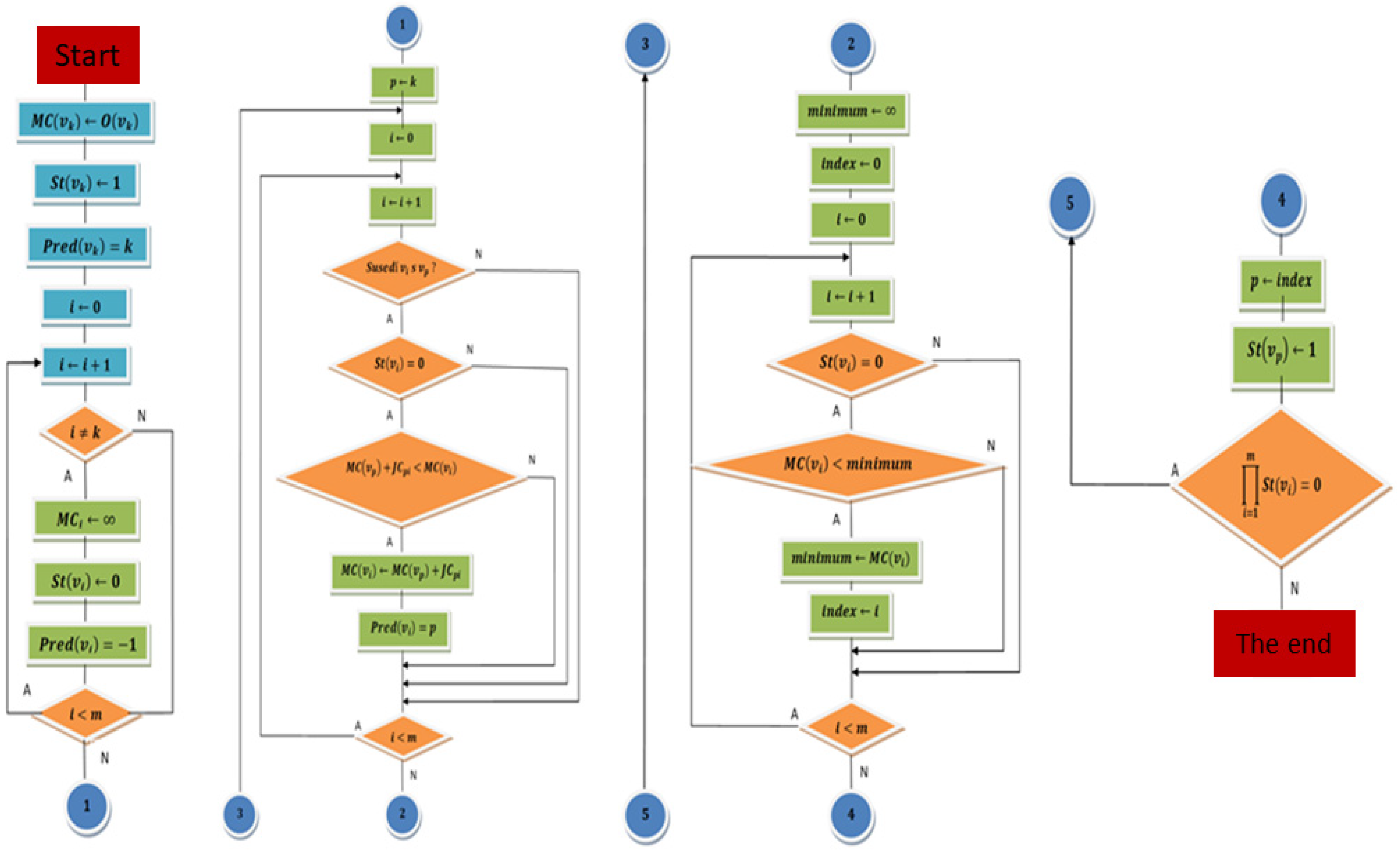
- Assign the vertex vk:
- The value of minimum path MC(vk) = O(vk), i.e., MC(vk) = JCkk;
- The permanent condition (St(vk) = 1);
- The predecessor Pred(vk) = k.
- Assign to the other vertices vi, where i = 1, 2, …, m, i k:
- The value of minimum path MC(vi) = ;
- The transient state (St(vi) = 0);
- The predecessor Pred(vi) = −1.
- Choose the vertex vk as the working vertex vp (we assigned the value k to the p, i.e., p = k).
- For each vertex vi where i ≠ p, which is adjacent to the working vertex vk, and whose state is transient, calculate the value MC(vp) + O(hj) = MC(vp) + JCpi (hj is the edge connecting the working vertex with the vertex vi), and if this value is lower than MC(vi), then set MC(vi) = MC(vp) + JCpi and Pred(vi) = p.
- For all of the vertices vi whose state is transient, find the vertex vl with the lowest value MC(vl) and
- Choose the vertex vl as the working vertex;
- A it a permanent state (St(vl) = 1).
- Repeat the procedure in points 4 and 5 until all peaks have a permanent state.
3. Results and Discussion
- G is a continuous undirected graph without multiple edges and loops;
- V = {v1, v2, ⋯, vm} is a set of graph vertices that represent mining and processing and consumption points;
- H = {h1, h2, ⋯, hn} is a set of graph edges that represent the transport network (road or rail) between individual places; the vertices of the graph, which correspond to the mining processing, are evaluated, and the evaluation of such a peak vi is defined by [22]:
Discussion and Limitation
- Methods that deal with editing a graph, representing a graph, or creating auxiliary graphs. This group includes, for example, dual graph representations.
- Methods that modify the crawling algorithm without changing the original graph.
4. Conclusions
Author Contributions
Funding
Institutional Review Board Statement
Informed Consent Statement
Data Availability Statement
Conflicts of Interest
References
- Mula, J.; Poler, R.; García-Sabater, J.; Lario, F. Models for production planning under uncertainty: A review. Int. J. Prod. Econ. 2006, 103, 271–285. [Google Scholar] [CrossRef] [Green Version]
- Maravelias, C.T.; Sung, C. Integration of production planning and scheduling: Overview, challenges and opportunities. Comput. Chem. Eng. 2009, 33, 1919–1930. [Google Scholar] [CrossRef]
- Straka, M.; Khouri, S.; Rosova, A.; Caganova, D.; Culkova, K. Utilization of Computer Simulation for Waste Separation Design as a Logistics System. Int. J. Simul. Model. 2018, 17, 583–596. [Google Scholar] [CrossRef]
- Kuo, Y.-H.; Kusiak, A. From data to big data in production research: The past and future trends. Int. J. Prod. Res. 2019, 57, 4828–4853. [Google Scholar] [CrossRef] [Green Version]
- Rosova, A. Indices system design of distribution logistics, transport logistics and materials flow as parts of controlling in enterprise’s logistics. Acta Montan. Slovaca 2010, 15, 67–72. [Google Scholar]
- Wang, F.; Lai, X.; Shi, N. A multi-objective optimization for green supply chain network design. Decis. Support Syst. 2011, 51, 262–269. [Google Scholar] [CrossRef]
- Erol, I.; Sencer, S.; Sari, R. A new fuzzy multi-criteria framework for measuring sustainability performance of a supply chain. Ecol. Econ. 2011, 70, 1088–1100. [Google Scholar] [CrossRef]
- Kumar, S.; Putnam, V. Cradle to cradle: Reverse logistics strategies and opportunities across three industry sectors. Int. J. Prod. Econ. 2008, 115, 305–315. [Google Scholar] [CrossRef]
- Abdallah, T.; Farhat, A.; Diabat, A.; Kennedy, S. Green supply chains with carbon trading and environmental sourcing: Formulation and life cycle assessment. Appl. Math. Model. 2011, 36, 4271–4285. [Google Scholar] [CrossRef]
- Straka, M.; Rosová, A. Principles of computer simulation design for the needs of improvement of the raw materials combined transport system. Acta Montan. Slovaca 2018, 23, 163–174. [Google Scholar]
- Bai, C.; Sarkis, J. Integrating sustainability into supplier selection with grey system and rough set methodologies. Int. J. Prod. Econ. 2010, 124, 252–264. [Google Scholar] [CrossRef]
- Chen, R.J.; Gotman, C. Efficient fastest-path computations for road maps. Comput. Vis. Media 2021, 7, 267–281. [Google Scholar] [CrossRef]
- Žic, J.; Zic, S. Multi-criteria decision making in supply chain management based on inventory levels, environmental impact and costs. Adv. Prod. Eng. Manag. 2020, 15, 151–163. [Google Scholar] [CrossRef]
- Delling, D.; Goldberg, A.V.; Pajor, T.; Werneck, R.F. Customizable Route Planning in Road Networks. Transp. Sci. 2017, 51, 566–591. [Google Scholar] [CrossRef]
- Nagyová, A.; Pačaiová, H.; Markulik, Š.; Turisová, R.; Kozel, R.; Džugan, J. Design of a Model for Risk Reduction in Project Management in Small and Medium-Sized Enterprises. Symmetry 2021, 13, 763. [Google Scholar] [CrossRef]
- Ahluwalia, P.K.; Nema, A.K. Multi-objective reverse logistics model for integrated computer waste management. Waste Manag. Res. J. Sustain. Circ. Econ. 2006, 24, 514–527. [Google Scholar] [CrossRef]
- Yanjun, L.; Xiaobo, L.; Osamu, Y. Traffic engineering framework with machine learning based meta-layer un software-defined networks. In Proceedings of the 2014 4th IEEE International Conference on Network Infrastructure and Digital Content, Beijing, China, 19–21 September 2014; pp. 121–125. [Google Scholar]
- Malindzakova, M.; Straka, M.; Rosova, A.; Kanuchova, M.; Trebuna, P. Modeling the process for incineration of municipal waste. Przem. Chem. 2015, 94, 1260–1264. [Google Scholar] [CrossRef]
- Wicher, P.; Staš, D.; Karkula, M.; Lenort, R.; Besta, P. A computer simulation-based analysis of supply chains resilience in industrial environment. Metalurgija 2015, 54, 703–706. [Google Scholar]
- Sinay, J.; Balážiková, M.; Dulebová, M.; Markulik, Š.; Kotianová, Z. Measurement of low-frequency noise during CNC machining and its assessment. Measurement 2018, 119, 190–195. [Google Scholar] [CrossRef]
- Sobrino, D.R.D.; Košťál, P.; Cagáňová, D.; Čambál, M. On the Possibilities of Intelligence Implementation in Manufacturing: The Role of Simulation. Appl. Mech. Mater. 2013, 309, 96–104. [Google Scholar] [CrossRef]
- Kleijnen, J. Supply chain simulation tools and techniques: A survey. Int. J. Simul. Process Model. 2005, 1, 82. [Google Scholar] [CrossRef] [Green Version]
- Pačaiová, H.; Sinay, J.; Turisová, R.; Hajduová, Z.; Markulik, Š. Measuring the qualitative factors on copper wire surface. Measurement 2017, 109, 359–365. [Google Scholar] [CrossRef]
- Wielki, J.; Grabara, J. The Impact of Ad-Blocking on the Sustainable Development of the Digital Advertising Ecosystem. Sustainability 2018, 10, 4039. [Google Scholar] [CrossRef] [Green Version]
- Drastich, A. Optimization of material flow by simulation methods. Acta Logist. 2017, 4, 23–26. [Google Scholar] [CrossRef]
- Hadi, M.A.; Brillinger, M.; Wuwer, M.; Schmid, J.; Trabesinger, S.; Jäger, M.; Haas, F. Sustainable peak power smoothing and energy-efficient machining process thorough analysis of high-frequency data. J. Clean. Prod. 2021, 318, 128548. [Google Scholar] [CrossRef]
- Cvitić, I.; Peraković, D.; Perisa, M.; Gupta, B.B. Ensemble machine learning approach for classification of IoT devices in smart home. Int. J. Mach. Learn. Cybern. 2021, 12, 3179–3202. [Google Scholar] [CrossRef]













| 0 | 5 | 9 | - | 22 | - | - | - | |
| 5 | 0 | 5 | 8 | - | - | - | - | |
| 9 | 5 | 0 | - | 13 | - | - | - | |
| - | 8 | - | 0 | - | 8 | - | - | |
| 22 | - | 13 | - | 0 | 9 | - | 25 | |
| - | - | - | 8 | 9 | 0 | 25 | - | |
| - | - | - | - | - | 25 | 0 | 3 | |
| - | - | - | - | 25 | - | 3 | 0 |
| 1 | 2 | 3 | 4 | 5 | 6 | 7 | 8 | |
|---|---|---|---|---|---|---|---|---|
| 1 | 7.20 | 0.75 | 1.35 | ∞ | 3.30 | ∞ | ∞ | ∞ |
| 2 | 0.75 | 7.00 | 0.75 | 1.20 | ∞ | ∞ | ∞ | ∞ |
| 3 | 1.35 | 0.75 | 0 | ∞ | 1.95 | ∞ | ∞ | ∞ |
| 4 | ∞ | 1.20 | ∞ | 0 | ∞ | 1.20 | ∞ | ∞ |
| 5 | 3.30 | ∞ | 1.95 | ∞ | 0 | 1.35 | ∞ | 3.75 |
| 6 | ∞ | ∞ | ∞ | 1.20 | 1.35 | 0 | 3.75 | ∞ |
| 7 | ∞ | ∞ | ∞ | ∞ | ∞ | 3.75 | 0 | 0.45 |
| 8 | ∞ | ∞ | ∞ | ∞ | 3.75 | ∞ | 0.45 | 0 |
| Peak | |||||||||
|---|---|---|---|---|---|---|---|---|---|
| Step | Parameter | 1 | 2 | 3 | 4 | 5 | 6 | 7 | 8 |
| 0 | The length of the journey | 7.20 | ∞ | ∞ | ∞ | ∞ | ∞ | ∞ | ∞ |
| Condition | 1 | 0 | 0 | 0 | 0 | 0 | 0 | 0 | |
| Predecessor | 1 | −1 | −1 | −1 | −1 | −1 | −1 | −1 | |
| 1 | The length of the journey | 7.20 | 7.95 | 8.55 | ∞ | 10.50 | ∞ | ∞ | ∞ |
| Condition | 1 | 0 | 0 | 0 | 0 | 0 | 0 | 0 | |
| Predecessor | 1 | 1 | 1 | −1 | 1 | −1 | −1 | −1 | |
| 2 | The length of the journey | 7.20 | 7.95 | 8.55 | 9.15 | 10.50 | ∞ | ∞ | ∞ |
| Condition | 1 | 1 | 0 | 0 | 0 | 0 | 0 | 0 | |
| Predecessor | 1 | 1 | 1 | 2 | 1 | −1 | −1 | −1 | |
| 3 | The length of the journey | 7.20 | 7.95 | 8.55 | 9.15 | 10.50 | ∞ | ∞ | ∞ |
| Condition | 1 | 1 | 1 | 0 | 0 | 0 | 0 | 0 | |
| Predecessor | 1 | 1 | 1 | 2 | 1 | −1 | −1 | −1 | |
| 4 | The length of the journey | 7.20 | 7.95 | 8.55 | 9.15 | 10.50 | 10.35 | ∞ | ∞ |
| Condition | 1 | 1 | 1 | 1 | 0 | 0 | 0 | 0 | |
| Predecessor | 1 | 1 | 1 | 2 | 1 | 4 | −1 | −1 | |
| 5 | The length of the journey | 7.20 | 7.95 | 8.55 | 9.15 | 10.50 | 10.35 | 14.10 | ∞ |
| Condition | 1 | 1 | 1 | 1 | 0 | 1 | 0 | 0 | |
| Predecessor | 1 | 1 | 1 | 2 | 1 | 4 | 6 | −1 | |
| 6 | The length of the journey | 7.20 | 7.95 | 8.55 | 9.15 | 10.50 | 10.35 | 14.10 | 14.25 |
| Condition | 1 | 1 | 1 | 1 | 1 | 1 | 0 | 0 | |
| Predecessor | 1 | 1 | 1 | 2 | 1 | 4 | 6 | 5 | |
| 7 | The length of the journey | 7.20 | 7.95 | 8.55 | 9.15 | 10.50 | 10.35 | 14.10 | 14.25 |
| Condition | 1 | 1 | 1 | 1 | 1 | 1 | 1 | 0 | |
| Predecessor | 1 | 1 | 1 | 2 | 1 | 4 | 6 | 5 | |
| 8 | The length of the journey | 7.20 | 7.95 | 8.55 | 9.15 | 10.50 | 10.35 | 14.10 | 14.25 |
| Condition | 1 | 1 | 1 | 1 | 1 | 1 | 1 | 1 | |
| Predecessor | 1 | 1 | 1 | 2 | 1 | 4 | 6 | 5 | |
Publisher’s Note: MDPI stays neutral with regard to jurisdictional claims in published maps and institutional affiliations. |
© 2022 by the authors. Licensee MDPI, Basel, Switzerland. This article is an open access article distributed under the terms and conditions of the Creative Commons Attribution (CC BY) license (https://creativecommons.org/licenses/by/4.0/).
Share and Cite
Behún, M.; Knežo, D.; Cehlár, M.; Knapčíková, L.; Behúnová, A. Recent Application of Dijkstra’s Algorithm in the Process of Production Planning. Appl. Sci. 2022, 12, 7088. https://doi.org/10.3390/app12147088
Behún M, Knežo D, Cehlár M, Knapčíková L, Behúnová A. Recent Application of Dijkstra’s Algorithm in the Process of Production Planning. Applied Sciences. 2022; 12(14):7088. https://doi.org/10.3390/app12147088
Chicago/Turabian StyleBehún, Marcel, Dušan Knežo, Michal Cehlár, Lucia Knapčíková, and Annamária Behúnová. 2022. "Recent Application of Dijkstra’s Algorithm in the Process of Production Planning" Applied Sciences 12, no. 14: 7088. https://doi.org/10.3390/app12147088
APA StyleBehún, M., Knežo, D., Cehlár, M., Knapčíková, L., & Behúnová, A. (2022). Recent Application of Dijkstra’s Algorithm in the Process of Production Planning. Applied Sciences, 12(14), 7088. https://doi.org/10.3390/app12147088

