Abstract
Due to its initial dependence on testosterone, prostate cancer patients are initially treated with androgen deprivation therapy, a form of chemical castration. However, in many cases, the cancer develops resistance to this treatment. Sipuleucel-T (Provenge), is the first live cell vaccine approved for treating patients with advanced, hormonally refractive prostate cancer. However, it has shown limited survival benefit. Recently, it has been proposed that combining Provenge with androgen deprivation may result in a better treatment outcome. Here, we develop a nonlinear dynamical systems model with a view to predicting the therapeutic potential of such a combination. Our model accounts for the mechanism of action of Provenge and the immune system response elicited by androgen deprivation. We use data from mouse xenograft experiments to calibrate and validate our model. The validated model is then used to explain the limited clinical success of Provenge, and predict optimal scheduling that maximizes the anti-tumor potential of Provenge combined with androgen deprivation. In particular, we demonstrate that the two treatments should be given concurrently, rather than sequentially, as is current practice.
1. Introduction
Prostate cancer (PCa) develops within the prostate gland of men, and is the second most common cancer in men, and the second leading cause of cancer deaths in men in the US [1]. Like the cells it develops from, PCa is dependent on the male sex hormone testosterone for growth and survival. Due to this dependency, advanced PCa is treated with androgen deprivation therapy (ADT), a form of chemical castration wherein the bioavailability of testosterone is inhibited [2,3]. PCa patients respond well to ADT initially, with response rates as high as 80 to 90 percent. Unfortunately, a majority of these patients progress to a castration-resistant state, necessitating alternative interventions, such as chemotherapy and immunotherapy [4].
In particular, one such treatment is sipuleucel-T (Provenge), an autologous cellular immunotherapy approved by the FDA in 2010 for treating patients with metastatic castration-resistant PCa (mCRPC) [5]. Treatment with Provenge begins with harvesting the patients’ own peripheral blood mononuclear cells, which are then cultured in the presence of prostatic acid phosphatase and granulocyte-macrophage colony-stimulating factor (GM-CSF). This activates the mononuclear cells transforming them into antigen presenting cells, which are then re-injected into the patient, spread over three doses typically given every two weeks [6]. The injected antigen presenting cells train the patients’ own immune system to recognize and kill tumor cells. However, Provenge has exhibited only limited success clinically, and has therefore not been widely adopted [7].
Given that ADT is known to have a profound effect on the immune system [8], researchers are now investigating the therapeutic potential of combining ADT and immunotherapy treatments such as Provenge [9]. However, when two or more treatments are combined, arriving at the optimal dosing and scheduling regimen can be difficult. Indeed, even for Provenge administered as a monotherapy, optimal inter-dose intervals have not been established clinically [10]. Arriving at desired optimal protocols purely experimentally would be prohibitively expensive in terms of both time and resources. Furthermore, it is impossible to test all possible combinations.
A powerful and practical way to predict the therapeutic potential of combination therapy in cancer, is to use mechanistic modeling. Multiscale mathematical models have already been used to optimize PCa treatment [11,12]. We have recently published a mechanistic model of the immune response to PCa elicited by Provenge [10], providing explanations for the limited success that this vaccine has exhibited clinically, and why an optimal vaccination schedule has not been established. Here, we adapt this model to better understand how various cells and cytokines of the immune system respond to PCa treatment with Provenge, and use this knowledge to predict optimal dosing and scheduling regimens when Provenge is given in combination with ADT. Our models of PCa and immune system interactions build on the tumor-immune interaction models of Radunskaya et al. [13] and Robertson-Tessi et al. [14], and on Rutter and Kuang’s model of PCa treatment with ADT and immunotherapy [15].
The remainder of the paper is organized as follows. In the Materials and Methods section we present our model of the immune and tumor response after treatment with ADT or Provenge. In the Results section we explore the potential of combining ADT and Provenge. We conclude with a discussion on the significance of our findings.
2. Materials and Methods
2.1. Model Development
Our model of PCa growth and response to treatment with ADT and Provenge is cast as a system of nonlinear ordinary differential equations (ODEs), which describes the temporal dynamics of key variables, including cellular and chemical species. Following [10,13], model species are assumed to reside in two physiological compartments: the tumor; and lymphatic organs such as tumor draining lymph nodes or the spleen. These species, together with their units, are listed in Table 1. A model schematic is depicted in Figure 1, and our model formulation is described below.
Table 1.
Model variables and units.
Figure 1.
Schematic showing interactions between model variables, and their transport between the tumor and lymphoid compartments.
2.1.1. Tumor Compartment
- Tumor Cells: Within the tumor, our model includes androgen-sensitive (N) and castration-resistant (M) cancer cells. In the absence of treatment with ADT, N and M cells proliferate at rates and , respectively. In the absence of treatment, N and M cells undergo death via necrosis (at rates and , respectively), and apoptosis (at rates and , respectively) [16]. The effect of ADT on cell proliferation and death is accounted for via the dimensionless parameters , , , and . Specifically, in the absence of ADT, , while under ADT, and . We remark that ADT induces cell death primarily via apoptosis [17]. Tumor cell death may also occur due to the presence of activated CD8 T cells (), which induce apoptosis via direct contact in cells expressing their cognate antigen [18]. For simplicity, both N and M cells are assumed to be equally sensitive to CD8 T cells. Their immune-mediated death rate is taken to be an increasing and saturating function of , with a maximum rate, , and with half-saturation constant, . These assumptions yield the following equations governing the dynamics of proliferating tumor cells.
Once tumor cells die, they are removed to either an apoptotic () or a necrotic () compartment, depending on the type of cell death. Dead cells are cleared by phagocytes, such as macrophages and immature dendritic cells () [19]. Specifically, cells phagocytose dead tumor cells via direct contact, at an assumed rate . For simplicity, we do not explicitly include macrophages in our model. Rather, following [10], dead cell phagocytosis by macrophages is assumed to occur at a constant rate, . These assumptions lead to the following equations governing the dynamics of dead tumor cells.
- Dendritic Cells: Immature dendritic cells () are recruited to the tumor due to the release of antigens and signaling molecules such as LysoPC and S1P, by dying cells [20]. For simplicity we do not explicitly model these chemokines; rather we assume that the rate of cell localization to the tumor is an increasing and saturating function of total dead cell number, with a maximum value of , and half-saturation constant, .
In our model, we distinguish between cell death via apoptosis and necrosis because when immature dendritic cells phagocytose necrotic tumor cells, they transform into mature, antigen presenting cells or APCs () [21]. Assuming that this maturation occurs on a faster time-scale than phagocytosis, the rate of dendritic cell-to-APC maturation is taken to be equal to the rate of necrotic cell phagocytosis by cells. Mature APCs subsequently migrate to lymphatic organs [22] at an assumed constant per capita rate . Both immature and mature dendritic cells undergo cell death at rates and , respectively. These assumptions yield the following equations governing the dynamics of dendritic cells.
- T Cells: In our formulation, we consider three T cell populations: CD8 T cells or cytotoxic T lymphocytes (CTLs); CD4 T cells or helper T cells (Th cells); and regulatory T cells (Tregs). Briefly, mature APCs migrate to lymphoid organs where they activate resident naïve T cell populations [23], which subsequently migrate back to the tumor site [24]. This process is explained further when we discuss cellular dynamics within the Lymphoid Compartment. Within the tumor, activated CTLs (), Th cells () and Tregs () localize from their respective lymphoid populations at rates , . Activated T cells are assumed to have the same average life-span, and undergo natural death at a rate . In addition, Tregs induce contact mediated apoptosis of activated CTLs and Th cells [25], at an assumed rate . Finally, activated Th cells transform into Tregs in the presence of the immunosuppressive cytokine TGF- [26], whose tumoral concentration is represented by the variable G. This transformation rate is taken to be a Michaelis–Menten-like function with maximum transition rate and half saturation constant . Taken together, these assumptions yield the following equations governing the dynamics of activated T cells within the tumor. In the equations below, the superscript L refers to the number of that cellular species in the Lymphoid Compartment.
- TGF-: In our model, TGF- (G) is taken to be a representative immunosuppressive cytokine. TGF- is expressed by T cells at a rate , and by tumor cells at a rate [26]. It undergoes natural degradation at a rate . These assumptions lead to the following equation governing TGF- dynamics.
2.1.2. Lymphoid Compartment
- Dendritic Cells: Mature APCs in the lymphoid compartment () arrive via migration from the tumor at a rate and undergo natural death at a rate , yielding the following equation.
- T Cells: Naïve CTLs () and Th cells () localize to the lymphoid compartment at assumed constant rates and , respectively. and cells are activated when they come in contact with mature APCs [22], with maximum rates of activation and , respectively. This activation is inhibited by activated Tregs in the lymphoid compartment (), most likely through competition for T cell binding sites on APCs [25]. A functional form similar to that in Robertson-Tessi et al. [14] is used to capture this inhibitory effect of Tregs, with half-saturation constant . Both naïve T cells are undergo natural death at a rate . These assumptions lead to the following equations governing naïve T cell dynamics.
All three activated T cell populations—CTLs (), Th cells () and Tregs ()—proliferate in the presence of IL-2 [22], secreted by activated Th cells (see Equation (17)). Following [10], the rate of T cell proliferation is taken to be an increasing and saturating function of IL-2 concentration (), with a maximum value of , and a common half-saturation constant, . As in the tumor compartment, Tregs induce contact mediated apoptosis of activated CTLs and Th cells [25], at an assumed rate . All activated T cell populations migrate to the tumor compartment at rates , . In addition, as in the tumor compartment, activated Th cells transform into Tregs in the presence of TGF- [26], whose lymphoid concentration is represented by . This transformation rate is taken to be a Michaelis–Menten-like function with maximum transition rate and half saturation constant . Finally, all activated T cells are assumed to have the same average life-span in the lymphoid compartment, and undergo natural death at a rate . Together, these assumptions lead to the following equations governing activated T cell dynamics.
We remark that in our model all Tregs in the lymphoid compartment are assumed to be activated. This is because Tregs have a much lower activation threshold than CTLs and Th cells [27]. We therefore assume a constant localization rate of activated Tregs.
- IL-2 and TGF-: Lymphoid IL-2 () is produced by activated Th cells [22], at an assumed rate , and undergoes natural degradation at a rate . Lymphoid TGF- () is produced by Tregs [26], at an assumed rate , and undergoes natural degradation at a rate . These assumptions lead to the following equations governing cytokine dynamics in the lymphoid compartment.
2.2. Parameter Estimation
Where possible, parameter values were taken from the literature or fit to available experimental data. The parameters taken from the literature are summarized in Table 2. The remaining model parameters were estimated by fitting model output to data from experiments reported in [28,29], in a least squares sense. This was implemented in Matlab using the curve-fitting tool ‘fminsearchbnd’ coupled with the built-in ordinary differential equation solver ‘ode23s’. These data are described below.
Table 2.
Parameter values obtained from the literature.
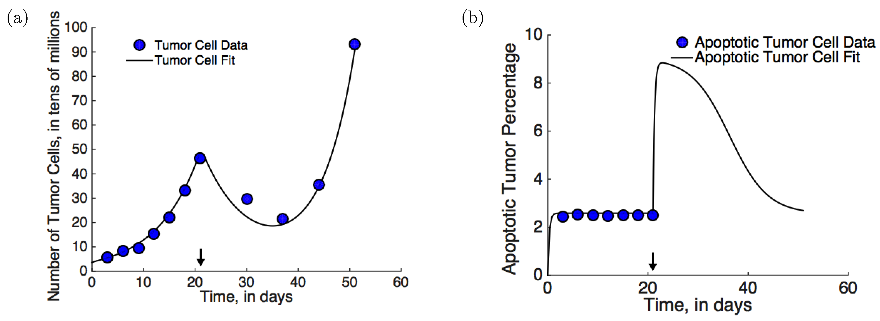
- Mouse xenograft experiments: In mouse xenograft experiments described in [28], eight to ten week old male FVB/NJ mice were injected subcutaneously with Myc-CaP cells. Myc-CaP cells are androgen-sensitive; however after treatment with ADT, castration resistance emerges spontaneously. ADT with degarelix acetate, a GnRH (gonadotropin releasing hormone) receptor antagonist that inhibits androgen production, was initiated on day 21. Tumor volume was recorded periodically (see Figure 2a, blue circles). Additionally, the numbers of dendritic cells, Th cells, CTLs, and Tregs were measured before treatment, post-treatment, and once castration resistance had emerged (see Figure 3, blue and red circles). The emergence of castration resistance was defined as a re-growth of tumor volume to ∼420 mm after an initial decline post-treatment. Best fits to this data-set are shown in Figure 2a and Figure 3 (solid lines).
Figure 2. Model fits to tumor xenograft time-course data of: (a) total tumor cell number; (b) number of apoptotic tumor cells pre-ADT. Black arrows indicate when treatment with ADT was initiated, blue circles together with error bars represent experimental data and solid lines show best fit model simulations. Data taken from [28,29].
Figure 3. Model fits to time-course data of: (a) total number of dendritic cells; (b) number of activated CTLs; (c) number of activated Th cells; (d) number of Tregs. Black arrows indicate when treatment with ADT was initiated, blue/red circles together with error bars represent experimental data and solid lines show best fit model simulations. Data taken from [28]. Red circles represent data reserved for model validation, and were not used in the fitting process.
- Cell death measurements under pre-treatment: In [29], experiments were performed to quantify the degree of apoptosis in PCa xenografts. Briefly, 4–5 week old nude/athymic mice were implanted subcutaneously with CWR22 tumors. CWR22 is an androgen-dependent human PCa cell line. The percentage of apoptotic cells was recorded periodically. These data (blue circles), together with best fit (solid line) are shown in Figure 2b.
Model parameters estimated from the above data are listed in Table 3. We remark that a comprehensive parameter identifiability analysis on such a complex model is beyond the scope of this work. Instead, we refer the reader to [10], where we present these analyses for a model of similar complexity, describing PCa treatment with ADT and immunotherapy. recognizing that high-dimensionality of parameter space, we do perform a parameter sensitivity analysis, the results of which are reported in the Results section.
Table 3.
Parameter values estimated by data fitting.
- Initial conditions for model simulations: Initial conditions used in model simulations are: cells; cells; cells; cells; cells. All other variables were initiated at 0.
3. Results
3.1. Model Validation and the Emergence of Castration-Resistance
A subset of the experimental data used for model calibration was reserved for model validation. As can be seen in Figure 3 (red circles), our model is able to recapitulate immune infiltrate data that was not used in the fitting process. These data represent immune cell numbers in the tumor once castration resistance has emerged.
The spontaneous emergence of castration resistance in the Myc-Cap xenograft model (Figure 2a) occurs due to an amplification of the androgen receptor gene [34]. Following [10], we approximate this process by assuming that an initial pool of castration-resistant cells is already present at the time of ADT initiation. Prior to treatment, the xenograft grows exponentially. ADT administration induces apoptosis, especially in the androgen-sensitive cell population (Figure 2b), resulting in a transient decrease in tumor volume. This cell death elicits a strong immune response from the host. Dendritic cells are recruited to the tumor site (Figure 3a), which transform into APCs and migrate to the lymphoid compartment where they activate resident T cell populations. Activated T cells subsequently localize to the tumor site, reaching peaks around 10 days post-ADT initiation (Figure 3b–d).
As dead tumor cells are cleared, there is a transient decrease in immune cell numbers at the tumor site, starting around day 30. Now, castration-resistant cells emerge as the dominant cell type and the tumor begins to regrow (Figure 2a). This leads to a concomitant increase in total immune cell numbers starting around day 45 (Figure 3). However, the density of immune cells within the tumor continues to decrease (data not shown) with a decline in the number of dead tumor cells, reflecting progression to a state of depressed immune presence.
3.2. Treatment with Provenge Alone
We incorporate treatment with Provenge in our model with an additional source of APCs in the lymphoid compartment, representing vaccine doses. Equation (11) consequently transforms to:
where is the Heaviside step function, are the days on which treatment is administered, is the fixed duration of an injection of Provenge, n is the number of doses, and is the rate of APC injection.
We begin by simulating the response of tumor xenografts to treatment with Provenge alone, as the dose strength is varied. Specifically, the number of APCs injected in each dose are varied from 0 (control) to 0.5 . This range was arrived at by scaling down the typical Provenge dose in humans by a factor of 3000, which represents how much smaller a mouse is compared to an adult human [6,35]. As in the human case, a total of three doses given every two weeks are simulated, with the first dose starting on day 21 post-implantation of xenograft.
Figure 4a shows predicted tumor cell number time courses, as the dose strength of Provenge is varied. Tumor growth inhibition increases as the administered dose is increased. However, the vaccine is unable to induce tumor regression and the tumor continues to grow, albeit at a slower pace, in every case. In our formulation, Provenge’s muted effect on tumor growth is explained in part to the fact that Tregs inhibit the function of Th cells and CTLs. Indeed, as can be seen from Figure 4b, eliminating Tregs entirely is predicted to significantly improve the efficacy of Provenge.
Figure 4.
Treatment of xenografts with Provenge alone. (a) Predicted tumor cell time courses after treatment with Provenge, as dose strength is varied. Control is shown in red. (b) Comparison of the predicted final tumor cell numbers, with (dark bars) and without (light bars) the presence of Tregs, as dose strength of Provenge is varied.
3.3. Combination Therapy: Concurrent Administration of ADT and Provenge
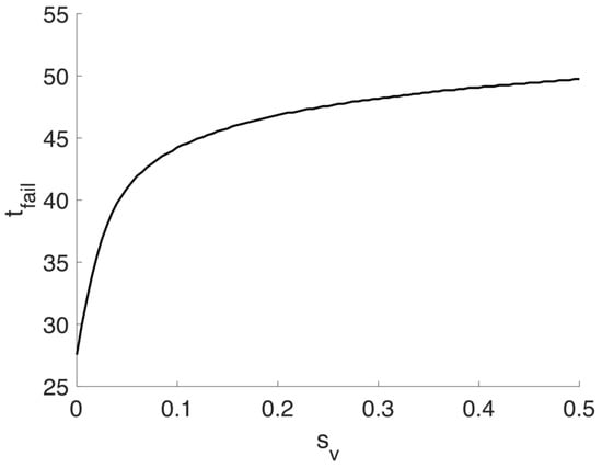
Next we explore the anti-tumor potential of combining ADT and Provenge by simulating the administration of Provenge concurrently with ADT. Per the experimental protocol in [28], ADT was administered starting on day 21 of xenograft implantation. Consequently, in our simulations, Provenge is administered on days 21, 35, and 49 and ADT is initiated on day 21. As in [28], the time to treatment failure () is defined as the time interval from ADT initiation to when the tumor volume increases over 420 mm following any treatment-induced decrease. As can be seen from Figure 5, the time to treatment failure increases with the strength of each dose of Provenge, plateauing around 50 days for a high vaccine dose compared to only 27.55 days when ADT is administered as a monotherapy.
Figure 5.
Predicted time to treatment failure () as a function of Provenge dose strength () when administered concurrently with ADT.
For illustrative purposes, Figure 6 shows the tumor and immune cell time courses when Provenge is co-administered with ADT at a maximum dose of tens of millions of cells per day. Each injection of Provenge results in a spike in APCs numbers in the lymphoid compartment (Figure 6b), which in turn results in increases in activated Th cells (Figure 6e), CTLs (Figure 6c) and Tregs (Figure 6f). These activated T cell populations migrate to the tumor, where increased CTL presence (Figure 6d) induces tumor cell kill, and inhibits tumor growth (Figure 6a, solid blue line). For comparison, tumor growth inhibition under ADT alone is also shown (dashed blue line).
Figure 6.
Predicted time courses of cell numbers after concurrent administration of ADT and Provenge, starting on day 21. (a) Number of tumor cells () with ADT alone (dashed blue curve) or combination therapy (solid blue curve). The horizontal black line corresponds to the treatment failure threshold (tumor volume of 420 mm). (b) Number of mature DCs in the lymphoid compartment after combination therapy. (c) Number of activated CTLs in the lymphoid compartment after combination therapy. (d) Number of activated CTLs after combination therapy. (e) Number of activated Th cells in the lymphoid compartment after combination therapy. (f) Number of Tregs in the lymphoid compartment after combination therapy. Black arrows indicate days on which Provenge was administered.
3.4. Combination Therapy: Effect of Varying Provenge Administration Schedules
Clinically, Provenge is approved for treatment after ADT has failed [5]. However, the results from the previous subsection indicate that this may not be the most optimal dosing protocol. Consequently, we now investigate the effect of varying the schedule for Provenge administration, when it is given in combination with ADT.
We do this by varying the time of administering the first dose of Provenge, from day 15 (when the xenograft would be palpable, reflecting the earliest realistic time of a clinical diagnosis) to day 50. In all cases, ADT is administered starting on day 21. Predicted times to treatment failure (, the time interval from ADT initiation to when the tumor volume increases over 420 mm) are recorded as a function of when Provenge is first administered, and shown in Figure 7a. We see that decreases monotonically the longer we wait to start treatment with Provenge. Indeed, starting Provenge after day 48 has no further effect on , since by this time the tumor has already crossed the threshold for failure and Provenge only results in slowing its growth. For illustration purposes, we compare tumor cell time courses under treatment with ADT alone versus: (1) under the predicted optimal combination treatment protocol wherein Provenge starts on day 15 and ADT on day 21 (Figure 7b); and (2) under the current clinical strategy of administering Provenge after ADT has failed (Figure 7b).
Figure 7.
Optimizing ADT and Provenge scheduling when given in combination. (a) Predicted time to treatment failure as we vary the time of administration of the first dose of Provenge. In all cases, ADT was administered starting on day 21. (b) Predicted time courses of cell numbers after optimized administration of ADT and Provenge with ADT starting on day 21 and Provenge starting on day 15 (solid blue curve). (c) Predicted time courses of cell numbers after administration of ADT and Provenge per current clinical protocol with ADT starting on day 21 and Provenge starting on day 48, when ADT has failed (solid blue curve). In (b,c), the number of tumor cells with ADT alone is also plotted (dashed blue curve). The horizontal black lines corresponds to the treatment failure threshold (tumor volume of 420 mm). Here, the number of tumor cells refers to .
3.5. Sensitivity Analysis and Uncertainty Propagation
We finally perform a sensitivity analysis on model parameters fit to the experimental data (listed in Table 3), to identify which have the most influence on the therapeutic potential of ADT and Provenge administered in combination. Please note that of the 23 fitted parameters, the dimensionless parameters and were held fixed at 1 and not included in this analysis, which is equivalent to assuming that ADT does not significantly impact castration-resistant cells.
We begin with a local sensitivity analysis wherein each parameter is varied independently about its best fit value. The percentage change in tumor volume relative to the baseline case induced by the optimal ADT and Provenge treatment schedule identified in the previous subsection, is recorded. A parameter is considered sensitive if a 50% change in its value induces at least a 50% change in output, that is, the parameter has a greater than linear effect. Figure 8a,b reveals that model predictions of tumor xenograft response to combination treatment are most sensitive to: , the kill rate of tumor cells by CTLs; and , the proliferation rates of N and M cells, respectively; and , the rates of N and M cell apoptosis, respectively; and , the half-saturation constant for the rate of CTL-induced tumor cell death.
Figure 8.
Local sensitivity and uncertainty analyses on fitted model parameters. (a,b) Results of a local sensitivity analysis to identify model parameters that are critical determinants of response to ADT in combination with Provenge. (c–f) Median and inter-quartile range of parameters that were found to be significantly associated with a positive response to combination therapy, as determined by >0 times to treatment failure. (g) Predicted median and inter-quartile range of time to treatment failure in the Responder sub-population.
We finally investigate how uncertainty in these six key parameters might affect our predictions on xenograft response to optimal combination treatment. For this, we select ranges for the significant parameters, that induce at most a 50% variance in tumor volume relative to the baseline case. We recognize that this threshold can be chosen differently, but do not believe that our results will be qualitatively different. The resulting multidimensional parameter space is sampled uniformly, using Latin Hypercube Sampling—a standard sampling technique in performing sensitivity and uncertainty analyses [36]. A total of 100,000 samples were drawn, to ensure uniform coverage of parameter space. Each parameter vector may be thought of as a virtual mouse. Having generated a population of heterogeneous test mice, we then simulate the treatment of each mouse’s xenograft with combination ADT and Provenge per the optimal protocol. We record the time to treatment failure (), defined here as the time interval from ADT initiation to when the tumor volume increases over its value at the start of ADT, following any treatment-induced decrease. If treatment does not induce a decrease in tumor volume, is taken as 0.
We can thus classify the virtual mouse population as Responders () and Non-responders (). Remarkably, only ∼3.97% mice are predicted to respond to combination treatment positively. The characteristics of the rare sub-population of Responders may be of crucial importance in determining who will benefit the most from such a combination treatment. We therefore perform a Kruskal–Wallis H test [37] to identify parameters that are significantly associated with a positive response. Of the six parameters, four were found to be statistically significant (p-value ) in determining treatment success. Specifically, low values of and and high values of and are indicators of response to combination treatment (see Figure 8c–f). Figure 8g shows the distribution of for Responders, with a median time to failure of almost 63 days.
4. Discussion
Advanced PCa is typically treated with ADT due to its dependence on testosterone for survival [2,3]. However, resistance to ADT frequently emerges and Provenge is the first vaccine approved to treat this late stage cancer [6]. Provenge is currently approved for administration once ADT has failed, but has displayed limited clinical success in terms of improving median survival or time of disease progression [7]. Here, our aim was to maximize the therapeutic potential of Provenge when given in combination with ADT. Toward this goal, we developed a mechanistic mathematical model of tumor and immune system interactions, taking care to incorporate biological detail relevant to the mechanism of action of both therapies. We calibrated and validated our model versus data from mouse xenograft experiments and used it to investigate the therapeutic potential of Provenge.
Model simulations of xenograft treatment with Provenge alone show that while it inhibits the rate of tumor growth, it is unable to induce any tumor regression. This perhaps explains the findings of the first phase III clinical trial of Provenge, which reported only a modest median overall survival benefit of 4.1 months (25.8 versus 21.7 months over the placebo group) [38]. In general, higher doses of the vaccine resulted in greater tumor growth rate inhibition, with a saturating effect. Our simulations further suggested that targeting the anti-inflammatory Tregs in combination with Provenge might enhance its therapeutic efficacy, colorredan idea that is currently under experimental evaluation [39].
We then varied the timing of Provenge administration relative to ADT onset, in order to maximize the time to treatment failure, defined as the time interval between ADT onset and when the tumor xenografts reach a target volume. The optimal protocol was identified as administering one dose of Provenge prior to ADT, and giving the other doses later. This mimics the protocol identified in [10]. Essentially, Provenge targets androgen-dependent and castration-resistant cells within the tumor. However, if the tumor is too large when Provenge is first given, it has limited efficacy. An optimal protocol is achieved when the CTL-to-target cell ratio within the xenografts is as high as possible.
We finally performed sensitivity and uncertainty analyses on fitted model parameters, to determine which parameters are critical determinants of response to combination ADT and Provenge. Surprisingly, the proliferation and death rates of castration-resistant cells were found to be non-significant indicators of response. Rather, a high degree of androgen sensitivity, coupled with a high degree of tumor cell susceptibility to targeted death by anti-tumor CTLs, characterized a positive response to treatment. Moreover, the majority of a heterogeneous (virtual) mouse population did not respond to ADT combined with Provenge. This mimics the results of the clinical trial of Provenge in human subjects, which reported no significant difference in time to progression compared with control [38]. Even though only a small fraction of the mice responded to combination therapy, their response was remarkable, with a median time to failure of almost 63 days. This suggests that a rare sub-population of prostate cancer patients may benefit strongly from ADT administered in combination with Provenge, highlighting the need for continued experimental and modeling efforts in this direction.
Explicating the results of clinical trials of novel anti-cancer therapeutics, and optimizing treatment schedules when these therapies are given in combination with current the standard-of-care requires tremendous investments of time, money, and human resources. Mathematical modeling such as that proposed here can aid in this drug development process by conducting any number of virtual experiments at a fraction of the cost and time. We are currently in the process of expanding the scope of our model to include further mechanistic features such as tumor immuno-suppressive machinery via the PD1-PDL1 axis [40] and the possibility of combination treatment with chemotherapeutic drugs such as docetaxel [41].
Through our exploration of combination protocols we showed that beginning treatment with Provenge before treatment with ADT results in the the largest time until treatment failure. However, clinically this may be difficult to achieve since what we really want is to start Provenge before CR cells have time to grow. In a clinical setting, it would be beneficial to start treatment with Provenge when starting treatment with ADT since we have shown that waiting until full castration resistance has emerged results in the least amount of benefit.
Author Contributions
Conceptualization, J.B. and H.V.J.; methodology, J.B. and H.V.J.; software, J.B.; formal analysis, J.B. and H.V.J.; investigation, J.B. and H.V.J.; writing—original draft preparation, J.B. and H.V.J.; writing—review and editing, J.B. and H.V.J.; visualization, J.B.; supervision, H.V.J. All authors have read and agreed to the published version of the manuscript.
Funding
This research received no external funding.
Institutional Review Board Statement
Not applicable.
Informed Consent Statement
Not applicable.
Data Availability Statement
Not applicable.
Acknowledgments
The authors thank Krishna Natarajan and Nargis Goluralla for their support.
Conflicts of Interest
The authors declare no conflict of interest.
Abbreviations
The following abbreviations are used in this manuscript:
| ADT | Androgen deprivation therapy |
| APC | Antigen-presenting cell |
| CTL | CD8 Cytotoxic T lymphocyte |
| mCRPC | Metastatic castration-resistant prostate cancer |
| ODE | Ordinary differential Equation |
| PCa | Prostate cancer |
| Th cell | CD4 T helper cell |
| Treg | CD4 regulatory T cell |
References
- Ries, L.A.; Harkins, D.; Krapcho, M.; Mariotto, A.; Miller, B.; Feuer, E.J.; Clegg, L.X.; Eisner, M.; Horner, M.J.; Howlader, N.; et al. SEER Cancer Statistics Review, 1975–2003; National Cancer Institute: Bethesda, MD, USA, 2006. [Google Scholar]
- Feldman, B.J.; Feldman, D. The development of androgen-independent prostate cancer. Nat. Rev. Cancer 2001, 1, 34. [Google Scholar] [CrossRef] [PubMed]
- Drake, C.G. Prostate cancer as a model for tumour immunotherapy. Nat. Rev. Immunol. 2010, 10, 580. [Google Scholar] [CrossRef] [Green Version]
- Perlmutter, M.A.; Lepor, H. Androgen deprivation therapy in the treatment of advanced prostate cancer. Rev. Urol. 2007, 9, S3–S8. [Google Scholar]
- Bilusic, M.; Madan, R.A.; Gulley, J.L. Immunotherapy of prostate cancer: Facts and hopes. Clin. Cancer Res. 2017, 23, 6764–6770. [Google Scholar] [CrossRef] [PubMed] [Green Version]
- Di Lorenzo, G.; Ferro, M.; Buonerba, C. Sipuleucel-T (Provenge®) for castration-resistant prostate cancer. BJU Int. 2012, 110, E99–E104. [Google Scholar] [CrossRef]
- Han, P.; Hanlon, D.; Sobolev, O.; Chaudhury, R.; Edelson, R.L. Ex vivo dendritic cell generation—A critical comparison of current approaches. In International Review of Cell and Molecular Biology; Lhuillier, C., Galluzzi, L., Eds.; Academic Press: Cambridge, MA, USA, 2019; Volume 349, pp. 251–307. [Google Scholar]
- Gamat, M.; McNeel, D.G. Androgen deprivation and immunotherapy for the treatment of prostate cancer. Endocr.-Relat. Cancer 2017, 24, T297–T310. [Google Scholar] [CrossRef]
- Koh, Y.T.; Gray, A.; Higgins, S.A.; Hubby, B.; Kast, W.M. Androgen ablation augments prostate cancer vaccine immunogenicity only when applied after immunization. Prostate 2009, 69, 571–584. [Google Scholar] [CrossRef] [Green Version]
- Jain, H.V.; Sorribes, I.C.; Handelman, S.K.; Barnaby, J.; Jackson, T.L. Standing Variations Modeling Captures Inter-Individual Heterogeneity in a Deterministic Model of Prostate Cancer Response to Combination Therapy. Cancers 2021, 13, 1872. [Google Scholar] [CrossRef]
- Brady-Nicholls, R.; Nagy, J.D.; Gerke, T.A.; Zhang, T.; Wang, A.Z.; Zhang, J.; Gatenby, R.A.; Enderling, H. Prostate-specific antigen dynamics predict individual responses to intermittent androgen deprivation. Nat. Commun. 2020, 11, 1–13. [Google Scholar] [CrossRef] [Green Version]
- Zhang, J.; Cunningham, J.J.; Brown, J.S.; Gatenby, R.A. Integrating evolutionary dynamics into treatment of metastatic castrate-resistant prostate cancer. Nat. Commun. 2017, 8, 1–9. [Google Scholar] [CrossRef]
- Radunskaya, A.; Kim, R.; Woods, I. Mathematical modeling of tumor immune interactions: A closer look at the role of a PD-L1 inhibitor in cancer immunotherapy. Spora J. Biomath. 2018, 4, 25–41. [Google Scholar] [CrossRef]
- Robertson-Tessi, M.; El-Kareh, A.; Goriely, A. A mathematical model of tumor–immune interactions. J. Theor. Biol. 2012, 294, 56–73. [Google Scholar] [CrossRef]
- Rutter, E.M.; Kuang, Y. Global dynamics of a model of joint hormone treatment with dendritic cell vaccine for prostate cancer. Discret. Contin. Dyn. Syst. Ser. B 2017, 22, 1001–1021. [Google Scholar] [CrossRef] [Green Version]
- Søgaard, C.K.; Moestue, S.A.; Rye, M.B.; Kim, J.; Nepal, A.; Liabakk, N.B.; Bachke, S.; Bathen, T.F.; Otterlei, M.; Hill, D.K. APIM-peptide targeting PCNA improves the efficacy of docetaxel treatment in the TRAMP mouse model of prostate cancer. Oncotarget 2018, 9, 11752. [Google Scholar] [CrossRef] [PubMed] [Green Version]
- Zhang, K.X.; Firus, J.; Prieur, B.; Jia, W.; Rennie, P.S. To die or to survive, a fatal question for the destiny of prostate cancer cells after androgen deprivation therapy. Cancers 2011, 3, 1498–1512. [Google Scholar] [CrossRef] [PubMed] [Green Version]
- Lin, K.; Doolan, K.; Hung, C.F.; Wu, T. Perspectives for preventive and therapeutic HPV vaccines. J. Formos. Med. Assoc. 2010, 109, 4–24. [Google Scholar] [CrossRef] [Green Version]
- Green, D.; Oguin, T.H.; Martinez, J. The clearance of dying cells: Table for two. Cell Death Differ. 2016, 23, 915. [Google Scholar] [CrossRef] [PubMed] [Green Version]
- Hochreiter-Hufford, A.; Ravichandran, K.S. Clearing the dead: Apoptotic cell sensing, recognition, engulfment, and digestion. Cold Spring Harb. Perspect. Biol. 2013, 5, a008748. [Google Scholar] [CrossRef] [Green Version]
- Sauter, B.; Albert, M.L.; Francisco, L.; Larsson, M.; Somersan, S.; Bhardwaj, N. Consequences of cell death: Exposure to necrotic tumor cells, but not primary tissue cells or apoptotic cells, induces the maturation of immunostimulatory dendritic cells. J. Exp. Med. 2000, 191, 423–434. [Google Scholar] [CrossRef] [PubMed] [Green Version]
- Murphy, K.; Weaver, C. Janeway’s Immunobiology; Garland Science: New York, NY, USA, 2012. [Google Scholar]
- Gardner, A.; Ruffell, B. Dendritic cells and cancer immunity. Trends Immunol. 2016, 37, 855–865. [Google Scholar] [CrossRef] [PubMed] [Green Version]
- Banchereau, J.; Steinman, R.M. Dendritic cells and the control of immunity. Nature 1998, 392, 245–252. [Google Scholar] [CrossRef]
- Vignali, D.A.; Collison, L.W.; Workman, C.J. How regulatory T cells work. Nat. Rev. Immunol. 2008, 8, 523. [Google Scholar] [CrossRef] [Green Version]
- Batlle, E.; Massagué, J. Transforming Growth Factor-β Signaling in Immunity and Cancer. Immunity 2019, 50, 924–940. [Google Scholar] [CrossRef] [PubMed]
- Sakaguchi, S.; Yamaguchi, T.; Nomura, T.; Ono, M. Regulatory T cells and immune tolerance. Cell 2008, 133, 775–787. [Google Scholar] [CrossRef] [PubMed] [Green Version]
- Shen, Y.C.; Ghasemzadeh, A.; Kochel, C.M.; Nirschl, T.R.; Francica, B.J.; Lopez-Bujanda, Z.A.; Haro, M.A.C.; Tam, A.; Anders, R.A.; Selby, M.J.; et al. Combining intratumoral Treg depletion with androgen deprivation therapy (ADT): Preclinical activity in the Myc-CaP model. Prostate Cancer Prostatic Dis. 2018, 21, 113. [Google Scholar] [CrossRef]
- Smitherman, A.B.; Gregory, C.W.; Mohler, J.L. Apoptosis levels increase after castration in the CWR22 human prostate cancer xenograft. Prostate 2003, 57, 24–31. [Google Scholar] [CrossRef]
- Kushwah, R.; Hu, J. Dendritic cell apoptosis: Regulation of tolerance versus immunity. J. Immunol. 2010, 185, 795–802. [Google Scholar] [CrossRef] [Green Version]
- Lanzavecchia, A.; Sallusto, F. Regulation of T cell immunity by dendritic cells. Cell 2001, 106, 263–266. [Google Scholar] [CrossRef] [Green Version]
- Kuznetsov, V.A.; Makalkin, I.A.; Taylor, M.A.; Perelson, A.S. Nonlinear dynamics of immunogenic tumors: Parameter estimation and global bifurcation analysis. Bull. Math. Biol. 1994, 56, 295–321. [Google Scholar] [CrossRef]
- Wei, S.; Kryczek, I.; Zou, W. Regulatory T-cell compartmentalization and trafficking. Blood 2006, 108, 426–431. [Google Scholar] [CrossRef] [Green Version]
- Ellis, L.; Lehet, K.; Ramakrishnan, S.; Adelaiye, R.; Pili, R. Development of a castrate resistant transplant tumor model of prostate cancer. Prostate 2012, 72, 587–591. [Google Scholar] [CrossRef] [Green Version]
- Rangarajan, A.; Weinberg, R.A. Comparative biology of mouse versus human cells: Modelling human cancer in mice. Nat. Rev. Cancer 2003, 3, 952. [Google Scholar] [CrossRef]
- Seaholm, S.K.; Ackerman, E.; Wu, S.C. Latin hypercube sampling and the sensitivity analysis of a Monte Carlo epidemic model. Int. J. Bio-Med. Comput. 1988, 23, 97–112. [Google Scholar] [CrossRef]
- Kruskal, W.H.; Wallis, W.A. Use of ranks in one-criterion variance analysis. J. Am. Stat. Assoc. 1952, 47, 583–621. [Google Scholar] [CrossRef]
- Kantoff, P.W.; Higano, C.S.; Shore, N.D.; Berger, E.R.; Small, E.J.; Penson, D.F.; Redfern, C.H.; Ferrari, A.C.; Dreicer, R.; Sims, R.B.; et al. Sipuleucel-T immunotherapy for castration-resistant prostate cancer. N. Engl. J. Med. 2010, 363, 411–422. [Google Scholar] [CrossRef] [Green Version]
- Whiteside, T.L. FOXP3+ Treg as a therapeutic target for promoting anti-tumor immunity. Expert Opin. Ther. Targets 2018, 22, 353–363. [Google Scholar] [CrossRef]
- Tang, J.; Yu, J.X.; Hubbard-Lucey, V.M.; Neftelinov, S.T.; Hodge, J.P.; Lin, Y. Trial watch: The clinical trial landscape for PD1/PDL1 immune checkpoint inhibitors. Nat. Rev. Drug Discov. 2018, 17, 854–856. [Google Scholar] [CrossRef]
- Vale, C.L.; Burdett, S.; Rydzewska, L.H.; Albiges, L.; Clarke, N.W.; Fisher, D.; Fizazi, K.; Gravis, G.; James, N.D.; Mason, M.D.; et al. Addition of docetaxel or bisphosphonates to standard of care in men with localised or metastatic, hormone-sensitive prostate cancer: A systematic review and meta-analyses of aggregate data. Lancet Oncol. 2016, 17, 243–256. [Google Scholar] [CrossRef] [Green Version]
Publisher’s Note: MDPI stays neutral with regard to jurisdictional claims in published maps and institutional affiliations. |
© 2022 by the authors. Licensee MDPI, Basel, Switzerland. This article is an open access article distributed under the terms and conditions of the Creative Commons Attribution (CC BY) license (https://creativecommons.org/licenses/by/4.0/).







