Development of a Framework to Aid the Transition from Reactive to Proactive Maintenance Approaches to Enable Energy Reduction
Abstract
:1. Introduction
2. Background and Related Research
3. Literature Review
3.1. State of the Art Review of Data Mining
3.2. Data Mining and Data Science for HVAC Maintenance
3.3. Visible and Invisible Problem Solving
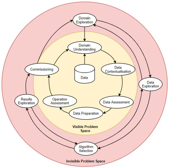
4. IDAIC Framework
- Extension of Data Understanding phase to Data Contextualization and Data Assessment. These phases aim to provide greater guidance on interpreting the meaning and sufficiency of the dataset and measuring the value of the data, respectively.
- Addition of an Operation Assessment phase to integrate domain knowledge for the identification of known faults that would assess the health status of the asset.
- Addition of a Domain Exploration phase to elicit the tacit knowledge of experts for the guided exploration of areas of improvement through invisible problem solving.
- Addition of a Data Exploration phase to determine if the invisible problem-solving aspirations may be realized with the available dataset.
- Addition of a commissioning phase to bridge the gap between domain knowledge-reliant goal-based visible problem solving and data-reliant exploratory-based invisible problem solving. The commissioning phase also incorporates the task of implementing the analysis for value creation that has previously been satisfied by the Deployment phase in CRISP-DM.
4.1. IDAIC Phases
4.1.1. Domain Understanding
4.1.2. Data Contextualization
4.1.3. Data Assessment
4.1.4. Data Preparation
4.1.5. Operation Assessment
4.1.6. Commissioning
4.2. Invisible Problem Space
4.2.1. Domain Exploration
4.2.2. Data Exploration
4.2.3. Algorithm Selection
4.2.4. Results Exploration
4.3. Conclusions on the IDAIC Framework
5. Discussion
6. Conclusions and Future Directions
Author Contributions
Funding
Institutional Review Board Statement
Informed Consent Statement
Data Availability Statement
Conflicts of Interest
References
- World Energy Outlook 2021-Analysis-IEA. Available online: https://www.iea.org/reports/world-energy-outlook-2021 (accessed on 1 June 2022).
- U.S. EIA. Annual Energy Outlook 2022; 2022. Available online: https://www.eia.gov/outlooks/aeo/pdf/AEO2022_Narrative.pdf/ (accessed on 1 June 2022).
- UN General Assembly. Transforming Our World: The 2030 Agenda for Sustainable Development; Report No. A/RES/70/1. 2015. Available online: https://sustainabledevelopment.un.org/post2015/transformingourworld/publication (accessed on 7 June 2022).
- European Commission. Annex to the Communication to the European Parliament, the European Council, the Council, the European Economic and Social Committee and the Committee of the Regions—The European Green Deal. Roadmap—Key Actions; European Commission: Brussels, Belgium, 2019. [Google Scholar]
- European Commission. Communication to the European Parliament, the European Council, the Council, the European Economic and Social Committee and the Committee of the Regions—A New Industrial Strategy for Europe. 2020. Available online: https://eur-lex.europa.eu/legal-content/EN/TXT/?uri=CELEX%3A52020DC0102 (accessed on 7 June 2022).
- Global e-Sustainability Initiative. #SMARTer2030—ICT Solutions for 21st Century Challenges; Global e-Sustainability Initiative: Brussels, Belgium, 2015. [Google Scholar]
- IRENA. Global Energy Transformation: A Roadmap to 2050; International Renewable Energy Agency: Abu Dhabi, United Arab Emirates, 2018. [Google Scholar]
- Pérez-Lombard, L.; Ortiz, J.; Pout, C. A review on buildings energy consumption information. Energy Build. 2008, 40, 394–398. [Google Scholar] [CrossRef]
- Bruton, K.; Raftery, P.; O′Donovan, P.; Aughney, N.; Keane, M.; Sullivan, D.O. Development and alpha testing of a cloud based automated fault detection and diagnosis tool for Air Handling Units. Autom. Constr. 2014, 39, 70–83. [Google Scholar] [CrossRef]
- CIM. The Energy Blind Spots. 2022. Available online: https://cim.io/documents/energy-blind-spots/ (accessed on 1 June 2022).
- Roth, K.W.; Westphalen, D.; Feng, M.Y.; Llana, P.; Quartararo, L. Energy Impact of Commercial Building Controls and Performance Diagnostics: Market Characterization, Energy Impact of Building Faults and Energy Savings Potential; Office of Building Technology, Department of Energy: Washington, DC, USA, 2005.
- Mills, E. Building commissioning: A golden opportunity for reducing energy costs and greenhouse gas emissions in the United States. Energy Effic. 2011, 4, 145–173. [Google Scholar] [CrossRef] [Green Version]
- O’Donovan, P.; Leahy, K.; Bruton, K.; O’Sullivan, D.T. An industrial big data pipeline for data-driven analytics maintenance applications in large-scale smart manufacturing facilities. J. Big Data 2015, 2, 1–26. [Google Scholar] [CrossRef] [Green Version]
- Dhillon, B.S. Maintainability, Maintenance, and Reliability for Engineers; CRC Press: Boca Raton, FL, USA, 2006. [Google Scholar]
- Lee, J.; Wu, F.; Zhao, W.; Ghaffari, M.; Liao, L.; Siegel, D. Prognostics and health management design for rotary machinery systems—Reviews, methodology and applications. Mech. Syst. Signal Process. 2014, 42, 314–334. [Google Scholar] [CrossRef]
- Bumblauskas, D.; Gemmill, D.; Igou, A.; Anzengruber, J. Smart Maintenance Decision Support Systems (SMDSS) based on corporate big data analytics. Expert Syst. Appl. 2017, 90, 303–317. [Google Scholar] [CrossRef]
- Schein, J.; Bushby, S.T.; Castro, N.S.; House, J.M. A rule-based fault detection method for air handling units. Energy Build. 2006, 38, 1485–1492. [Google Scholar] [CrossRef]
- Zhao, Y.; Li, T.; Zhang, X.; Zhang, C. Artificial intelligence-based fault detection and diagnosis methods for building energy systems: Advantages, challenges and the future. Renew. Sustain. Energy Rev. 2019, 109, 85–101. [Google Scholar] [CrossRef]
- RP-1312—Tools for Evaluating Fault Detection and Diagnostic Methods for Air-Handling Units—ASHRAE Store. Available online: https://www.techstreet.com/standards/rp-1312-tools-for-evaluating-fault-detection-and-diagnostic-methods-for-air-handling-units?product_id=1833299 (accessed on 25 March 2021).
- Lin, G.; Kramer, H.; Granderson, J. Building fault detection and diagnostics: Achieved savings, and methods to evaluate algorithm performance. Build. Environ. 2020, 168, 106505. [Google Scholar] [CrossRef] [Green Version]
- Huang, J.; Wen, J.; Yoon, H.; Pradhan, O.; Wu, T.; O’Neill, Z.; Candan, K.S. Real vs. simulated: Questions on the capability of simulated datasets on building fault detection for energy efficiency from a data-driven perspective. Energy Build. 2022, 259, 111872. [Google Scholar] [CrossRef]
- Dogan, A.; Birant, D. Machine learning and data mining in manufacturing. Expert Syst. Appl. 2021, 166, 114060. [Google Scholar] [CrossRef]
- Bertolini, M.; Mezzogori, D.; Neroni, M.; Zammori, F. Machine Learning for industrial applications: A comprehensive literature review. Expert Syst. Appl. 2021, 175, 114820. [Google Scholar] [CrossRef]
- Wuest, T.; Weimer, D.; Irgens, C.; Thoben, K.D. Machine learning in manufacturing: Advantages, challenges, and applications. Prod. Manuf. Res. 2016, 3277, 1–23. [Google Scholar] [CrossRef] [Green Version]
- Dalzochio, J.; Kunst, R.; Pignaton, E.; Binotto, A.; Sanyal, S.; Favilla, J.; Barbosa, J. Machine learning and reasoning for predictive maintenance in Industry 4.0: Current status and challenges. Comput. Ind. 2020, 123, 103298. [Google Scholar] [CrossRef]
- Mirnaghi, M.S.; Haghighat, F. Fault detection and diagnosis of large-scale HVAC systems in buildings using data-driven methods: A comprehensive review. Energy Build. 2020, 229, 110492. [Google Scholar] [CrossRef]
- Lee, J. Industrial AI: Applications with Sustainable Performance; Springer: Berlin/Heidelberg, Germany, 2020. [Google Scholar]
- Jan, S.U.; Lee, Y.D.; Koo, I.S. A distributed sensor-fault detection and diagnosis framework using machine learning. Inf. Sci. 2021, 547, 777–796. [Google Scholar] [CrossRef]
- Shearer, C. The CRISP-DM model: The New Blueprint for Data Mining. J. Data Warehous. 2000, 5, 13–22. [Google Scholar]
- Hand, D.; Mannila, H.; Smyth, P. Principles of data mining. Drug Saf. 2001, 30, 621–622. [Google Scholar] [CrossRef]
- Martínez-Plumed, F.; Contreras-Ochando, L.; Ferri, C.; Hernández-Orallo, J.; Kull, M.; Lachiche, N.; Ramírez-Quintana, M.J.; Flach, P. CRISP-DM Twenty Years Later: From Data Mining Processes to Data Science Trajectories. IEEE Trans. Knowl. Data Eng. 2019, 4347, 1. [Google Scholar] [CrossRef] [Green Version]
- Fayyad, U.; Piatetsky-Shapiro, G.; Smyth, P. From Data Mining to Knowledge Discovery in Databases. Adv. Knowl. Discov. Data Min. 1996, 17, 37–54. [Google Scholar]
- Mariscal, G.; Marbán, Ó.; Fernández, C. A survey of data mining and knowledge discovery process models and methodologies. Knowl. Eng. Rev. 2010, 25, 137–166. [Google Scholar] [CrossRef]
- ASUM-DM Teaser. Available online: http://gforge.icesi.edu.co/ASUM-DM_External/index.htm#cognos.external.asum-DM_Teaser/deliveryprocesses/ASUM-DM_8A5C87D5.html (accessed on 28 March 2022).
- Moyle, S.; Jorge, A. RAMSYS-A methodology for supporting rapid remote collaborative data mining projects. In Proceedings of the ECML/PKDD01 Workshop: Integrating Aspects of Data Mining, Decision Support and Meta-Learning (IDDM-2001), Freiburg, Germany, 3–7 September 2001; pp. 20–31. [Google Scholar]
- Martínez-Plumed, F.; Contreras-Ochando, L.; Ferri, C.; Flach, P.; Hernández-Orallo, J.; Kull, M.; Lachiche, N.; Ramírez-Quintana, M.J. Context Aware Standard Process for Data Mining. arXiv 2017, arXiv:1709.09003. [Google Scholar]
- Plotnikova, V.; Dumas, M.; Milani, F. Adaptations of data mining methodologies: A systematic literature review. PeerJ Comput. Sci. 2020, 6, 1–43. [Google Scholar] [CrossRef]
- Tukey, J.W. Exploratory Data Analysis. 1997, pp. 5–24. Available online: http://theta.edu.pl/wp-content/uploads/2012/10/exploratorydataanalysis_tukey.pdf (accessed on 7 June 2022).
- Lee, J.; Singh, J.; Azamfar, M.; Sun, K. Industrial AI: A Systematic Framework for AI in Industrial Applications. Zhongguo Jixie Gongcheng/China Mech. Eng. 2020, 31, 37–48. [Google Scholar]
- Fan, C.M.; Lu, Y.P. A bayesian framework to integrate knowledge-based and data-driven inference tools for reliable yield diagnoses. In Proceedings of the 2008 Winter Simulation Conference, Miami, FL, USA, 7–10 December 2008; pp. 2323–2329. [Google Scholar]
- Bruton, K.; Coakley, D.; Raftery, P.; Cusack, D.O.; Keane, M.M.; O’Sullivan, D.T.J. Comparative analysis of the AHU InFO fault detection and diagnostic expert tool for AHUs with APAR. Energy Effic. 2015, 8, 299–322. [Google Scholar] [CrossRef]
- House, J.M.; Vaezi-Nejad, H.; Whitcomb, J.M. An expert rule set for fault detection in air-handling units/discussion. Ashrae Trans. 2001, 107, 858. [Google Scholar]
- Ortega-Gras, J.J.; Bueno-Delgado, M.V.; Cañavate-Cruzado, G.; Garrido-Lova, J. Twin transition through the implementation of industry 4.0 technologies: Desk-research analysis and practical use cases in Europe. Sustainability 2021, 13, 13601. [Google Scholar] [CrossRef]
- Samuel, A.L. Some Studies in Machine Learning. IBM J. Res. Dev. 1959, 3, 210–229. [Google Scholar] [CrossRef]
- Jordan, M.I.; Mitchell, T.M. Machine learning: Trends, perspectives, and prospects. Science 2015, 349, 6245. [Google Scholar] [CrossRef]
- Wang, H.; Ma, C.; Zhou, L. A brief review of machine learning and its application. In Proceedings of the 2009 International Conference on Information Engineering and Computer Science ICIECS 2009, Wuhan, China, 19–20 December 2009; pp. 9–12. [Google Scholar]
- Ghahramani, Z. Unsupervised Learning. Adv. Lect. Mach. Learn. 2004, 55, 80–112. [Google Scholar]
- Xu, L.D.; Xu, E.L.; Li, L. Industry 4.0: State of the art and future trends. Int. J. Prod. Res. 2018, 56, 2941–2962. [Google Scholar] [CrossRef] [Green Version]
- Bruton, K.; Raftery, P.; Kennedy, B. Review of automated fault detection and diagnostic tools in air handling units. Energy Effic. 2014, 7, 335–351. [Google Scholar] [CrossRef]
- Lenz, J.; Wuest, T.; Westkämper, E. Holistic approach to machine tool data analytics. J. Manuf. Syst. 2018, 48, 180–191. [Google Scholar] [CrossRef]
- Corrales, D.C.; Ledezma, A.; Corrales, J.C. A Conceptual Framework for Data Quality in Knowledge Discovery Tasks (FDQ-KDT): A Proposal. J. Comput. 2015, 10, 396–405. [Google Scholar] [CrossRef]
- Almutiry, O.; Wills, G.; Alwabel, A.; Crowder, R.; Walters, R. Toward a framework for data quality in cloud-based health information system. In Proceedings of the Conference on Information Society (i-Society 2013), Toronto, ON, Canada, 24–26 June 2013; pp. 153–157. [Google Scholar]
- Azevedo, A.; Santos, M.F. KDD, SEMMA and CRISP-DM: A parallel overview. IADS-DM 2008, 182–185. Available online: https://www.researchgate.net/publication/220969845_KDD_semma_and_CRISP-DM_A_parallel_overview (accessed on 7 June 2022).
- Wirth, R.; Hipp, J. CRISP-DM: Towards a standard process model for data mining. In Proceedings of the Fourth International Conference on the Practical Application of Knowledge Discovery and Data Mining, Manchester, UK, 11–13 April 2000; pp. 29–39. [Google Scholar]
- Cai, L.; Zhu, Y. The challenges of data quality and data quality assessment in the big data era. Data Sci. J. 2015, 14, 1–10. [Google Scholar] [CrossRef]
- Batini, C.; Cappiello, C.; Francalanci, C.; Maurino, A. Methodologies for data quality assessment and improvement. ACM Comput. Surv. 2009, 41, 1–52. [Google Scholar] [CrossRef] [Green Version]
- Clancy, R.; O’Sullivan, D.; Bruton, K. Data-driven quality improvement approach to reducing waste in manufacturing. TQM J. 2021. ahead-of-print. [Google Scholar] [CrossRef]
- Visier, J.C.; Buswell, R.A. Commissioning Tools for Improved Building Energy Performance. 2010. Available online: http://www.iea-ebc.org/Data/publications/EBC_Annex_40_Commissioning_Tools_for_Improved_Energy_Performance.pdf (accessed on 7 June 2022).









| Classification | Challenge | General Industrial | HVAC-Specific | ||||
|---|---|---|---|---|---|---|---|
| Dogan and Birant [22] | Bertolini et al. [23] | Wuest et al. [24] | Dalzochio et al. [25] | Mirnaghi and Haghighat [26] | Zhao et al. [18] | ||
| Broken | Data Availability | X | X | X | X | X | |
| Bad Quality | Noisy Data | X | X | ||||
| Background | Algorithm Selection | X | X | X | X | ||
| Evaluation of Results | X | X | X | X | |||
| Distinguishing between sensor and component faults | X | ||||||
| Issue | Visible | Invisible | Path from Visible to Invisible |
|---|---|---|---|
| Broken | Low | High |
|
| |||
| Bad Quality | Medium | High |
|
| |||
| Background | High | Medium |
|
| |||
|
| Method | Strength | Weakness |
|---|---|---|
| Knowledge-based FDD |
|
|
| Model-based FDD |
|
|
| Data-driven based FDD |
|
|
| IDAIC Phase | Primary Data Issue | Novel Task/Integration | Proposed Methodology/Solution |
|---|---|---|---|
| Data Contextualization | Broken | Data gap analysis | Number of problems that can/cannot be solved with the data available using an expert rule set |
| Data Assessment | Bad quality | Semantic Accuracy Analysis | Expert rule-based analysis of data quality |
| Operation Assessment | Background | Knowledge-based FDD | Expert rule implementation |
Publisher’s Note: MDPI stays neutral with regard to jurisdictional claims in published maps and institutional affiliations. |
© 2022 by the authors. Licensee MDPI, Basel, Switzerland. This article is an open access article distributed under the terms and conditions of the Creative Commons Attribution (CC BY) license (https://creativecommons.org/licenses/by/4.0/).
Share and Cite
Ahern, M.; O’Sullivan, D.T.J.; Bruton, K. Development of a Framework to Aid the Transition from Reactive to Proactive Maintenance Approaches to Enable Energy Reduction. Appl. Sci. 2022, 12, 6704. https://doi.org/10.3390/app12136704
Ahern M, O’Sullivan DTJ, Bruton K. Development of a Framework to Aid the Transition from Reactive to Proactive Maintenance Approaches to Enable Energy Reduction. Applied Sciences. 2022; 12(13):6704. https://doi.org/10.3390/app12136704
Chicago/Turabian StyleAhern, Michael, Dominic T. J. O’Sullivan, and Ken Bruton. 2022. "Development of a Framework to Aid the Transition from Reactive to Proactive Maintenance Approaches to Enable Energy Reduction" Applied Sciences 12, no. 13: 6704. https://doi.org/10.3390/app12136704
APA StyleAhern, M., O’Sullivan, D. T. J., & Bruton, K. (2022). Development of a Framework to Aid the Transition from Reactive to Proactive Maintenance Approaches to Enable Energy Reduction. Applied Sciences, 12(13), 6704. https://doi.org/10.3390/app12136704

