Next Article in Journal
Influence of Metro Track Irregularities on Pantograph Vibration and Its Interaction with Catenary
Next Article in Special Issue
Special Issue on New Frontiers in Virtual Reality: Methods, Devices and Applications
Previous Article in Journal
Performance Prediction of High-Speed Hydrogen Gas-Lubricated Herringbone Grooved Journal Bearing
Previous Article in Special Issue
A Multi-Object Grasp Technique for Placement of Objects in Virtual Reality
 
 
Font Type:
Arial Georgia Verdana
Font Size:
Aa Aa Aa
Line Spacing:
Column Width:
Background:
Concept Paper

Conceptual Design of an Extended Reality Exercise Game for the Elderly

1
Department of Computer Science, Blekinge Institute of Technology, 371 41 Karlskrona, Sweden
2
Department of Global Public Health, Karolinska Institutet, 171 77 Stockholm, Sweden
*
Author to whom correspondence should be addressed.
Appl. Sci. 2022, 12(13), 6436; https://doi.org/10.3390/app12136436
Submission received: 29 April 2022 / Revised: 10 June 2022 / Accepted: 16 June 2022 / Published: 24 June 2022
(This article belongs to the Special Issue New Frontiers in Virtual Reality: Methods, Devices and Applications)

Abstract

:
Facing the increasingly serious ageing problem, IT technology is being applied more and more to alleviate the increasing health demands of the elderly. Virtual reality (VR) games, in particular, have been shown to benefit the physical and mental health of the elderly. However, almost all consumer-level VR games address the general user, not considering the characteristics of the elderly, such as their particular needs regarding cognitive aspects and safety. In addition, the existing VR rowing games’ research typically focuses on athlete training or is based on a rowing machine. Extending on previous research, this paper proposes a conceptual design of a VR rowing game, VRrowing to provide a home exercise game for the elderly which benefits both physical and mental health. This research first analysed the relevant literature and existing VR exercise games for the elderly to find characteristics and their particular needs. Then, following design principles (in exercise games, human–computer interaction, and user interfaces (UIs)) for the elderly, this study proposed a conceptual design of VRrowing through the MDA framework (standing for mechanics, dynamics, and aesthetics). The results cover the system architecture, activities and tasks, patterns and roles, mechanics and structures, and UI examples. Based on comprehensive consideration of the results from relevant research and fostering strengths and circumventing weaknesses, VRrowing was designed as a sports game, aimed at the elderly according to their characteristics and needs, which fills the void of home VR rowing games for seniors’ exercise. This research has reference value for scientific research or development personnel in VR game applications and evaluations, especially for such games targeting the elderly.

1. Introduction

All countries face a more severe ageing problem, according to WHO’s projections of the future population in the ageing and health report, and by 2030, one-sixth of the world’s population will be over 60 [1]. The challenge of increasing demands in healthcare is one of the most extensive effects of the increased numbers of elderly persons. Additionally [2], the health of the elderly will directly affect the quality of life for their relatives. Accessible preventive approaches aimed at improving physical and mental health are critical. Among the many efforts to enhance the health of the elderly, extended reality (XR, including augmented reality (AR), augmented virtuality (AV), virtual reality (VR), and mixed reality (MR)), combined with game techniques have received increased focus in recent years, both in academic research and commercial products.
This study explored the conceptual design of a VR exercise game for the elderly. Relevant elderly XR games have focused on the treatment/rehabilitation/prevention of specific diseases by physical training (such as [3,4,5], which may exclude some users who are not at risk of such diseases. Moreover, XR exercise games (especially XR rowing games) usually do not target the elderly user (such as [6,7,8]), which might ignore the significant differences between the elderly and other age groups, such as motor, cognitive, and perceptual differences, thereby affecting the acceptance and satisfaction among the elderly users [9]. Unlike the above studies, our research paid attention to elderly general physical workouts by applying VR techniques and game technology and designing a targeted VR exercise game for this group in particular. It focuses on physical exercise and considers mental training and social communication. By providing various game activities and tasks, game modes and roles, it tries to meet the needs of the elderly users with different physical conditions, fitness goals, and player types.

1.1. Problem and Scope

To know the current status and developing trends of XR games in healthcare, we conducted four previous studies (including a systematic literature review of AR, VR, and MR game applications in healthcare (SLR) [10], a survey of possibilities and challenges with AR/VR/MR and gamification usage in healthcare (Healthcare Survey) [11], a survey on AR/VR games for mental and physical public health (Public Survey) [12], and a review of XR exercise games for elderly (Elderly SLR) [13]). The previous studies found that the applications and evaluations of XR (especially VR) techniques combined with game technology in health have received much attention and expectations. However, the lack of VR exercise games for elderly was evident.
Based on the papers from six databases, 2014 to the first half of 2020, the previous SLR results show that the number of included papers has increased year by year, whether it was the overall XR technologies or the applications of different XR technologies [10]. Publications in the first half of 2020 alone reached the full year of 2017 [10]. In particular, the related research based on VR technology had the highest proportion [10]. From the PERKINS COIE AND XR Association’s industry survey of XR techniques, there is also evidence of a growing trend in XR technologies [14]. The results show that, except for entertainment games, immersive games for healthcare are the most anticipated and high-profile [14]. The interviewees believed that immersive techniques were recognized and appeared to become a more critical part of daily lives for people worldwide [14].
Moreover, the SLR found that XR games focusing on elderly health have attracted attention in several works [10]. However, most of these studies focused on the disease treatment, prevention, or test for the mental and psychological health of the elderly, such as Alzheimer’s disease, dementia, and mild cognitive impairment [10]. Although the two primary health needs of the XR applications were (1) physical fitness or disease prevention by encouraging exercise and (2) adjuvant therapy or rehabilitation training through physical exercise, only a small number were aimed at elderly users [10]. These applications are mainly designed for certain diseases, achieving the prevention aim through exercise. So, they are targeting people at high risk for specific diseases, and not aiming at providing a fitness game for all elderly people.
It was proven by these two surveys that there is a gap in the design and development of XR games for the elderly, especially physically healthy ones. According to the Healthcare Survey, in the 15 papers mentioning XR software, VR technology was indeed more applied in the medical and health organizations, whether combined with or without game elements [11]. However, only one aimed at physical exercise targeting the public [11]. Although the need for XR games for the elderly has been repeatedly mentioned, there is no existing XR game software for the elderly applied in healthcare-related institutions [11]. In the public survey, one could see (1) although many participants mentioned Pokémon Go as a famous AR game, VR games still had an absolute advantage in number; (2) almost all the respondents who participated in the survey were young people and middle-aged people (<44 years old); and (3) interviewees believed AR/VR games had a positive effect on physical and mental health [12]. Through this research, it was possible to see the positive attitude of users toward VR games and their recognition of achieving physical and mental exercise through VR games. The age distribution characteristics of the respondents explain to a certain extent that existing VR games lack an elderly user group. It is therefore evident that there is a gap in the development of VR exercise games for the elderly.

1.2. Aim and Research Question

Based on the results of the previous studies, we find the gap between this paper and relevant previous work that motivates our aim and objectives. To discover the application and evaluation of VR exercise games for the elderly, this study proposes a conceptual design of an in-home VR exercise game for this user group, thereby aiming to improve their physical and mental health. As such, the primary research question is listed as follows:
  • RQ: How can one design an appropriate extended reality exercise game for the elderly?
To address the research question, we present a novel conceptual design for a VR-based rowing exercise game for the elderly, VRrowing, and its system architecture, game structure, and user interface.

1.3. Structure

The rest of this study is organized as follows. Section 2 describes the background and related work. The VRrowing design and prototype is presented in Section 3, covering the design principles and method, game content, system architecture, and user interface. Section 4 discusses VRrowing compared with related works. Finally, Section 5 presents the conclusions and future work.

2. Background and Related Work

This section introduces the concepts of game and gamification technologies, immersive techniques, and ageing problems, as well as state-of-art VR exercise games for the elderly, their involved game tasks and game elements, and existing VR rowing games.

2.1. Game and Gamification

A digital game is one of the manifestations of games. A game is a rule-based system in which outcomes could be quantifiable in different assigned values and affected by players’ efforts. Players have emotional attachments to outcomes [15]. Sports games are a game form of sports. Unlike other types of games, where users know little about the events and environments, in sports games, users tend to have experience about sporting events in their real life [16]. Many can have high expectations of the game when they play or watch it. Thus, the largest challenge is meeting the experiences that users have had before with the real-life sport [16]. Exergaming (refer to exertion game/exergames) is a combination of “exercise” and “gaming”. Yang and Oh’s definition describe it as an activity performed through video games [17]. Moreover, in [18], it is defined as a combination of recreation and exercise, thereby promoting physical activity.
Gamification is the technique used in this article in the proposed tasks and the design of the game environments. The principle is to apply game elements (such as avatars, points, performance graphs, and leaderboards) to a non-game content [19] with the rich psychological experience brought by the game, motivating usage [20,21], thereby improving use time and frequency.

2.2. Immersive Techniques

According to Milgram et al., to a certain extent [22], the transition from the real world to the virtual world is a process of a gradual zero-sum between natural elements and computers that can interact [13]. Specifically, natural objects are presented and directly interact within the real world without digital objects. In AR, some 3D objects are added to the actual environment; users can interact with them through a device (such as Pokémon Go) [23]. Meanwhile, in AV, the proportion of virtual objects is further increased, and only a portion of natural objects is added to the virtual environment for presentation and interaction (such as virtual try-on in online stores) [24]. In contrast, in VR, all perception and interaction are computer generated, and the perception of the natural world is cut off (in HMD or CAVE running VR) [25]. In addition, MR is the fusion of immersive technology and reality, where digital and physical objects can coexist and interact [17]. Moreover, XR is a super set of fully real to fully virtual, referring to the real world and all kinds of immersive technologies [26].

2.3. Ageing Problems and the Elderly Health

From the WHO report, Global recommendations on physical activity for health, there is a lot of evidence that there are health benefits of regular physical activity in people aged 65 and older [27], directly or indirectly improving physical and mental health [1]. Older adults over 65 years of age who lack physical activity should set goals to gradually increase their activity, starting with increasing the duration and frequency of moderate intensity physical activity [27]. Such physical activities include activities in daily life, leisure time activities at home and in the community, transportation (such as walking or cycling), occupational activities, housework, games, sports, etc. [27]. Moreover, it is indisputable that mental and physical health could affect each other [13]. Some studies have combined tasks for mental training with exercise games for seniors as double tasks or designed social games with multi-user teamwork and social interaction with each other [13].

2.4. Elderly Physical Health and VR Exercise Games

Within XR exercise games for the elderly, the previous work, Elderly SLR [13], narrowed the scope of the study and reviewed relevant work over the past 10 years. Across the 14 included articles, similar results were found for the other 3 previously mentioned studies (the SLR [10], Healthcare Survey [11], and Public Survey [12]) that VR games have the largest share. Moreover, in line with the WHO recommendation, most tasks were transportation (cycling) and sports (ball games). In addition, from the previous study [13], we could see seniors’ positive attitudes toward XR techniques and XR exercise games for physical health, and evidence of the positive health effects of using such XR games.
Unlike applications for other user age groups (included papers in the SLR [10], and mentioned XR applications in the Healthcare Survey [11] and Public Survey [12]) ), the 14 included papers (in the Elderly SLR [13]) considered attributes and characteristics when designing XR exercise games for the elderly and reflected in the use of posture, enhancing motivation, and interaction methods. The details are shown as follows. Teamwork and allowing multi-users affected not only mental health, but also increased socialization and thus became factors that facilitated user usage. The interviewees’ comments on interaction and control methods were as simple and straightforward as possible, with high requirements on ease and confidence in use, acceptability, and learnability. Fewer devices and simplified interfaces were mentioned as well. Moreover, the interaction of physical and mental health was a factor to consider. Sitting and lower body activities were the preferred posture and activity body parts for such software [13]. However, Biddiss and Irwin pointed out even if lower-body-movement games are more effective than upper-body movement, whole-body movement is the most effective [28].
Based on the above results, the specific design requirement keywords of a VR exercise game for the elderly can be summarized: whole-body activity, transportation or sports activity, simple device and operation, double tasks for physical and mental health, and including social interaction.
About game techniques in such included papers, the previous SLR [10] obtained the following results: gamification in XR healthcare games was mainly used to increase the motivation to use the game for the fun and entertainment of playing, thereby prolonging the use duration and expanding the use frequency. The most used game elements of the included papers were points (the rewards players receive for completing specific tasks [29], and the digitally measuring player behaviour in the game [29]), meaningful stories, and avatars. The first two could help encourage usage by reflecting the user’s performance in the game in real time and reducing boredom. These results could support the feasibility and necessity of gamification in XR healthcare applications and have a reference value for selecting game elements and types (such as shooting, action, adventure, and role playing).
Using the included papers in the SLR (only papers targeting the elderly physical health) [10] and SLR for the elderly [13], we tried to analyse the exercise activities, game tasks, and supporting theories of VR physical training applications for the elderly. From Table 1, the analysis results show that physical training commonly uses existing sports as the exercise activities (such as cycling and ball games). Except for physical training, many studies have double tasks (including mental training). Daily life activities (shopping/searching/cooking), orientation, interaction with objects or animals, and travelling were the main game tasks.
The included papers have evidence to support applying VR and game techniques for exercise for seniors. They found that seniors tend to prefer the virtual gamification of existing sports (such as bowling) because it is similar to real games, users are familiar with the gameplay, and have relevant memories with family and friends [30]. Repeatedly moving the limbs and using the muscles can help slow down the deterioration of physical skills [31]. Fixed-cycle training is a non-burdening activity for frail older people, with little impact on their joints [32,33]. However, more than half of elderly users cannot often sustain periodic exercise for more than six months and lose interest because of repeated simple training [34].
Interest and pleasure are essential factors in reinforcing any exercise [35]. Multi-modal VR game exercises can meet the needs of exercise while being happy, thereby enhancing exercise motivation [36]. In addition, studies have shown that physical activities in the case of fierce competition will lead to higher levels of energy consumption [37,38,39]. Moreover, studies with dual tasks also provide reasons to support multi-modal VR exercise games. Sakhare et al. pointed out that physical activity could have a positive effect on cognitive performance [40]. Exercise and cognitive training, either simultaneously or sequentially, were more effective in promoting cognitive function than a single modality of physical or cognitive training [41]. Rather than separate physical and cognitive training, the combination of the two may have a more significant impact on cognition [40].
Table 1. Activities and game tasks in VR exercise games for the elderly.
Table 1. Activities and game tasks in VR exercise games for the elderly.
Ref.ClassifyActivitiesTasksTargeting Parts
[34]PhysicalCyclingCyclingLower body
[42]PhysicalCyclingCyclingLower body
MentalDaily life activitiesOrientationReality orientation
Finding a bus stopVisuospatial function
and attention
Reporting lost itemsProblem-solving and
visuospatial function
Finding a supermarketVisuospatial function
and attention
Grocery shoppingMemory and attention
Finding a travel hotspotVisuospatial function
and attention
Bird watchingAttention and memory
[31]PhysicalBall sportsHandballUpper body
FootballLower body
GatekeepingWhole body
MentalCognitive training
(local amusement park games)
Elephant Feeding/Feather
Duster Throwing/Coin Tossing
Classification skills
Cognitive training
(‘Home Items Locating’)
Identify the appropriate items
in the corresponding rooms
Classification skills
Cognitive training
(‘Seven Must-Dos Before
Leaving Home’)
Awareness safety trainingCommunity- living skills
Cognitive training
(‘Hong Kong Footprint’)
TravellingReality orientation
Cognitive training
(‘MTR GO GO GO’)
Taking public transport and
going to different places
Community- living skills
Relaxing scenery experiencesInteracting with objects
and relaxing scenes
Mind and body
[43]PhysicalDumbbell stretching exerciseLifting the VR dumbbellsUpper body
[30]PhysicalBowlingBowlingWhole body
[44]PhysicalBalance trainingIdentify shape and
colour in billboards
and change orientations
Actions to feed animals
Whole body
Mental Attention/working
memory/reasoning
[45]PhysicalResistance exercise/
aerobic exercise/
flexibility exercise
Following actionsWhole body
[40]PhysicalCyclingCyclingLower body
MentalSpatial navigation trainingSpatial navigation by landmarksSpatial navigation
[46]PhysicalCyclingCyclingLower body
MentalCognitive trainingRecognizing objects or animalsCognitive
Social communicationCollaborating/competing
with other players
Reducing the risk
of social isolation
[47]PhysicalCyclingCyclingLower body
MentalCognitive trainingRecognizing objects or animalsAttention/working memory
[36]PhysicalCyclingCyclingLower body
[48]PhysicalCyclingCyclingLower body
[49]PhysicalArm activityUsing arm movement to control
an unmanned aircraft
Upper body
[5]PhysicalCycling (recumbent tricycle)CyclingLower body
MentalCognitive trainingPlanning route/finding
landmarks/guessing
city name
Cognitive
TravellingMemory
[50]PhysicalBalance trainingFollowing objects/dodging
objects
Lower body
[3]PhysicalFalling risk assessFollowing actionsLower body

2.5. Existing VR Rowing Games

Many existing commercial VR games serve younger users, and there are few products for the elderly. These games cover many topics, with virtual sports accounting for a large proportion, such as boxing, cycling, and ball sports. Although commercial VR rowing exercise games for the elderly were not found, a few studies have designed VR rowing training games for professional athletes. A VR game for the elderly with Alzheimer’s and cognitive impairment involves rowing scenes [51]. The VR rowing games aimed at professional training have a few things in common: (1) a rowing machine is used as an external device to simulate the real rowing movement; (2) the use of posture and movement parts are relatively fixed, for full-body movement in a seated position (except the study by Shim et al., for stance [52]); (3) the real-time monitoring of biofeedback data to analyse and adjust training, such as breathing [53] and heart rate [7,54]; (4) no definite presentation device preference, immersive VR (HMD or CAVE) [6,55] and non-immersive VR (large screen) are mentioned [7]; (5) the cooperative and competitive relationships in real rowing games are designed in VR rowing games [52].

3. VRrowing Conceptual Design

The following sections illustrate the VRrowing conceptual design with views on the system architecture, workout activities, game tasks, story setting, roles and modes, mechanics, game structure, and a UI example. The design principles and methods to guide our design are introduced first at the beginning of Section 3.1.

3.1. Design Principles

As an exercise game for the elderly, we considered design principles both in relation to exercise games and human–computer interaction for seniors in our design process. Based on the work by Koster [56], Salen and Zimmerman [57], and Juul [58], Taj et al. [59] distilled a list of design principles in daily fitness games, which includes the core mechanics, representation, micro goals, marginal challenge, free play, social play, and fair play. These design principles are as follows. The core mechanism is a set of fundamental interactions, which are frequently repeated activities by users during use, and are also the key to influencing the formation of physical habits. In our VR game, the core mechanism is rowing. A suitable representation could provide context for the game, which balances the aesthetic and narrative, being concise without losing meaning, driving player interaction and immersion in the game. Micro goals are designed to push players and help them measure their game progress; the short-term micro goals satisfy and attract players to continue use through quantified results and rewards. Moreover, the marginal challenge is to challenge the edge of the player’s ability to enrich the game experience and stimulate fun and satisfaction. Free play means reducing the interaction limitation and giving space for players to play at their own pace. Finally, social play and fair play are principles relevant to multi-user and teamwork. In an exercise game design, social relations should be considered both internally (roles from the game, such as seeker and the hiders in a hide and seek game) and externally (roles from outside, such as rivalries and friendships). The internal roles could help create new external relationships and maintain such relationships through communication tools in the game. Fair play, as the name suggests, allows all players to have an equal chance of winning. This first requires that the core mechanics and game rules are fair, second that players of similar skill levels are matched, and third that it provides a temporary advantage to backward players to regain competitiveness.
Leonardi et al. thought the main reason for the potential “technophobia” of the elderly was that hardware and software design (particular interface design) neglected their particular needs and did not suit them [9]. Their work tried to design the right interaction method for machines and seniors’ communication to let them access the techniques. They summarised the factors that hinder the elderly accessibility and acceptance of new techniques, centred on them, and pointed out the human–computer interaction principles for elderly requirements, which include the consideration of changes related to ageing that cover motor, cognitive, and perceptual perspectives, acceptance issues, and emotional experience. Usability and acceptability can be affected by changes in perception, movement, and cognition. Ignoring the changes in these aspects of the elderly could lead to dissatisfaction with the product and refusal to use it [9]. Problems could be hard-to-read text, puzzling icons, etc. [60]. Leonardi et al. agreed that one of the main design tasks was to make the technology “familiar” to the user, thus removing the main two barriers in the process of accepting the technology (lack of perception of technological superiority, negative expected for return on investment when using products) [9]. Besides usability and acceptability, aesthetics, emotion, pleasure, and affection should be considered in the design as well. Especially in designing a product used at home, one needs to consider the user, objects, and the usage context integrated into a network of interactions and actions. Except for efficiency-oriented principles, the design should be grounded on aesthetics and the artefact, as well as concerning the emotional needs of the home.
According to the Hunicke et al. MDA framework as the design method, this paper analysed and created the conceptual design for the VRrowing prototype. Their MDA is a formal approach that could help the design from different angles (developer, researcher, and scholar) to understand, describe, decompose, and study games [61]. As mentioned earlier, a game is a system based on rules [15]. Players consume it as a product to obtain ‘fun’. According to the “rules, system, fun” framework, the MDA created the design counterparts, “mechanics, dynamics, aesthetics” in which mechanics is the fundamental part that describes the game rules (including basic actions users are allowed to do, data structure, algorithms, etc.), dynamics explains the mechanics’ behaviours, which act by inputs and outputs in playtime, and aesthetics illustrates the evoked desirable emotional responses by the interaction between user and system in the game’s run time.

3.2. System Design

This study aimed to design an in-home exercise game for the elderly, which could enable users to achieve the purpose of workouts and positive effects on their mental health. Based on previous studies and design principles, we created the VRrowing prototype, as described in the following sections.

3.2.1. System Architecture

To simplify the equipment and operations, provide a rich gaming experience, ensure low game investment, and be suitable for home use, the VRrowing’s client will adopt the mode of “Play Device” plus “User Station” and use the Internet to link with the system server, as shown in Figure 1. We propose a large screen/HMD for the game presentation to provide better immersion effects, potentially improving the game experience and increasing continuous use and frequency. However, the display device is not limited to a large screen or HMD. VRrowing could also support other display devices, such as TVs or laptops.
The hand controller is used for the upper body movement monitoring and the interaction between the player and the system, while the motion sensors (such as SlimeVR, Tundra, AprilTag, Vive, HaritoraX, and KinectToVR) are used to track and record the lower body movement (including legs and waist). The sensors are based on inertial measurement unit (IMU) sensors and connected to VRrowing by the Internet. To track all of the lower body movement, both thighs, both ankles, and the waist all have a wearable sensor. Each sensor tracks its own rotation in space. Then SlimeVR, for example, calculates the joint angles and estimates limb positions by players’ headset location and proportions, thereby obtaining the lower body movement.
Although VRrowing has several exercise activities and gamified tasks with standing or sitting postures, the necessary space required is suitable for home use. Users need a space with the arms out as the diameter in the sitting posture. Even in a standing posture, the extra required space compared to sitting is acceptable for home use. Considering the feasibility and safety of using VRrowing in small rooms, the required area of body movement is one step for each side.

3.2.2. Activities and Tasks

The rowing postures and main active parts are different according to the various boats that canoeing, pedal boat, and stand-up paddle boards use. To match the different needs of users with different health conditions and target exercise body parts, VRrowing is proposed with Stand Up Paddle Board (A1.1), Canoeing (A1.2), and Pedal boat (A1.3). These three rowing exercises are for upper-, lower-, and whole-body training. To enrich the game experiences and expand the form of exercise, besides the above rowing exercises, VRrowing also provides three physical activities that could be conducted in the boating surroundings (marked by *): Shooting (A2), Water surfing (A3), and Caching fish (A4). The three physical activities and different body parts which are trained by these activities are shown in Table 2.
In the above physical activities, players would complete the game tasks listed in Table 3. The first five items (T1–T5) are based on these physical activities and designed to help the body’s health. The last five game tasks (T6–T10) benefit cognition and memory training, while physical activities aim to enrich the gaming experience, strengthen the body, and help mental and spiritual health.

3.2.3. Story Setting, Roles, and Modes

VRrowing is a fitness game relying on VR technology. Still, it is also an in-home virtual journey, a virtual experience of a sports experience without fear of wind and rain, and an opportunity to challenge oneself, as well as being a new way of social communication. Players could be immersed in the boating experience in the simulated natural environment from the first-person perspective, without the limitation of time, space, weather, or sports equipment. At the same time, users could perform the workout by adapting to the exercise intensity of their physical fitness, thereby reducing the cost and risk of the exercise. The VR world creates an environment that is not only suitable for sports, but also for virtual tours. The users can relax in nature or cities while exercising as the boat moves forward.
Encouragement, companionship and cooperation between peers and competition between opponents could enrich the game experience and encourage players to continue their use [16], thereby improving the exercise’s effectiveness and benefiting psychological and mental health. Therefore, based on the physical activities and tasks, VRrowing is designed with different options in the game modes and player roles to meet the needs of different types of players (achievers, explorers, socializers, and killers [62]). Figure 2 shows the type of players that VRrowing can attract under different modes and character arrangements. For example, when users choose the single-player game, they can select different levels under three modes (relaxation, training, and competition). Levels in relaxation mode are using different maps for travelling. Without requirements for rowing speed, speed and accuracy in completing tasks, as well as cooperative and competitive strategies, the relaxation mode focuses more on enjoying the riverside scenery. There is a difference in complexity between the various maps, which differentiates the intensity of the movement. Thus, the relaxation mode is suitable for explorers. For socializers, the multi-user game could provide an online communication environment with other players (team members, opponents, or accompany). For achievers, the training mode and competition mode are appropriate for them. They could challenge their own records (rowing speed/ speed and accuracy of tasks), new maps (complexity difference), or other players. Last but not least, players in the killers’ type will find a sense of achievement of beating others in the competitive mode. Different levels/maps are included in the same mode, and the exercise intensity progressively increases. In other words, the different modes are created based on different purposes, and the exercise intensity is different; in the same mode, due to the different levels, the exercise intensity is increased. However, the exercise intensity is not fixed in any mode or level. Players can exercise according to their conditions and achieve their own goals.
VRrowing integrates a variety of game genres (simulation, sports, exploration, travel, shooting, and puzzles) that were previously commonly used for VR games for the elderly physical and mental health. The main genres (simulation, and sports) prioritise the subsequent development, fulfilling the design thrust of VRrowing and meeting the needs of the main user types (achievers and explorers). Additionally, at the top of the list are features for socialisers, such as multi-user, online chat, team tasks, races, etc.

3.2.4. Mechanics

Based on the above description of physical activities and game tasks, modes and roles, user types, rewards and punishments, resource management, time management, and disadvantage compensation, are the main game mechanics of VRrowing. In the gameplay, points, props, or badges are rewarded for completing tasks or achieving stage physical activity goals. These game elements could quantify players’ effort and progression, increasing a sense of achievement. They are tied to new maps/higher difficulty unlocks and leaderboard rankings, further motivating players to keep playing. Furthermore, they could be collected, replaced, processed, and redistributed as resources to strengthen their advantages in VRrowing.
As a sports game, time constraints are fundamental game mechanics of VRrowing, especially in the training and co-op modes. In addition, social interaction, mentioned above, is also a core part of the game mechanics that has a role in enhancing players’ effort and mental and psychological well-being. Compensation for disadvantage is related to fairness in game design principles. It requires the game to give the losing player a degree of temporary advantage to complete the task and suspend the obstacle to winning the task. In VRrowing, points and props can fulfil this need. In addition to these above mechanics for all game tasks, there are obstacles and racing for T1–T5, and quick reflexes and puzzle-solving for T6–T10.

3.2.5. Game Structure

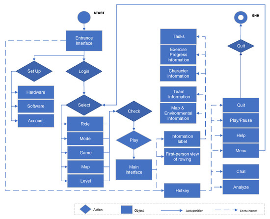
According to the above VRrowing description in various views, this section gives VRrowing’s game flow to explain the structure and functions. As shown in Figure 3, from ‘START’, the first primary interface is the entrance interface. In this interface, users can modify the hardware (such as the Internet connection, controllers, and motion sensors) and software (such as the volume, font size and colour, and image quality) settings and manage their accounts (creating accounts and retrieving passwords) before the game. Entering VRrowing could be done in two ways, as a registered user or as a guest. The former uses an ID and password to log into the game, and the playing history could be loaded. The latter could try VRrowing in the demo without the login, but the playing history cannot be recorded and loaded the next time. The registered user allows to select or change different roles, modes, boats, maps, and levels in the beginning and during the play, according to their fitness and purpose. Based on the chosen options, VRrowing loads the different game environments and objects with the player’s last game recording. To ensure a complete game experience, device connecting and sensors positioning and orientation checking are conducted before playing. “Check” is used for wearable sensors linking and debugging. Users can follow the tips and check their motion tracking devices. In addition, there is a paper guideline for training the elderly to attach all the sensors, controllers, and HMD through simple and intuitive pictures.
The second primary interface is the main interface. Besides the first-person view of rowing, the main interface includes labels and buttons, illustrating the game information and hotkey. The labels cover the character information, exercise progress information, tasks, map and environmental information, and team information (in training or competition mode with other players). The first three pieces of information (character information/exercise progress information/tasks) are fixed, and others are possible to hide, which could be called out by a corresponding icon.
Moreover, the hotkeys consist of two functionally and four generally shown in both the entrance interface and main interface. Users can use them in the whole game (such as quitting this game or calling the help page whenever they want). The functional hotkeys include chatting and analysis. Chatting with other players could be a one-way (broadcast, only listening or speaking, for a coach and commander) or a two-way (telephone, listening and speaking simultaneously). The analysis is the function that uses the in-game data as the input to show the extent to which the player completes exercises and tasks. Users can know their training results and progress over time. In addition, similar to common sense in features and icons, the general hotkeys are composed of help, play/pause, menu, and quit, as shown in Figure 4.

3.2.6. User Interface

There is evidence of a strong relationship between age and software preference [63]. As one of the most critical aspects of software development, UI design needs to consider the special needs of the user’s age group and their understanding of the software environment [63]. The elderly, as the target users of VRrowing, could potentially lack a computer background and computer work experience [63]. This limitation may cause learning difficulties for them in understanding the computer software. Therefore, the capabilities of elderly users should be considered in the software design process. Otherwise, the software will confuse them and not be fully usable [64]. Based on Darejeh and Singh’s research, in terms of the key points to pay attention to in designing UIs for the elderly [63], we focused on the following aspects in the UI design of VRrowing: (1) use of a simple layout; (2) customisation of font, colour, and size; (3) use of appropriate graphic objects, such as avatars or icons [65]; (4) use of simple terminology, avoiding computer jargon [65]; (5) reduction of on-screen clutter, using clear and straightforward navigation paths and type-specific help [66]; (6) incorporating user guides and help for the software; (7) use of similar functions to do different jobs and; (8) the addition of descriptive guidelines and texts for tools.
Corresponding to the content of Figure 4 (a concept design of UI), the main interface of VRrowing presents functions and information in the form of translucent label suspension. This minimises the split screen to make the layout simple and easy to learn and memorise. The hidable part of the information (team information, map and environment information) could further simplify the main interface, and reduce the distraction of players and the burden on cognition and memory. The first-view boating interface allows users to immerse themselves in the game environment and tasks with the necessary information and functional presentation. At the same time, simple text descriptions, information labels and hotkeys are designed with easy-to-understand icons further to reduce users’ workload of cognition and memory. To reduce screen clutter, all functions have separate tabs or hotkeys, and the navigation path is simplified to get straight to the point without making more than one jump. Moreover, the user guide and help pages are pinned to a hotkey (Help) on both the entrance and main interfaces to ensure that players can consult them at all times. Although not shown in Figure 4, VRrowing’s interface design includes adjustable text and icons (font, colour, and size) and handedness (left-handed or right-handed).

4. Discussion

As a multi-mode, multi-task, multi-user, VR home exercise game for the elderly, VRrowing has advantages compared with real sports/other themed VR exercise games/related VR rowing games. Of course, it is undeniable that there are also weakness that need refinement and improvement. Compared to real rowing sports, VRrowing could simulate similar or richer scenes in the home, without the constraints of limiting environmental factors, such as time, space, weather, etc. It does not require the investment of sports equipment and reduces the risks encountered during sports.
Compared to similar VR rowing games, VRrowing is developed for the elderly, considering their characteristics and needs, and more in line with their cognition and habits. No additional sports equipment (for example a rowing machine) is required, and no specific requirement for a display device, is also one of the differences between VRrowing and similar software. It could lower the players’ cost input, enhancing the game’s generalizability. However, at the same time, it leads to a lack of force feedback, which may affect the realism and immersion. Considering reducing the cost and simplifying the system, this original conceptual prototype version still adopts the limited external device configuration. Nevertheless, in the design and implementation of subsequent versions, the addition of external devices to provide interaction and feedback that is closer to the actual situation will not be ruled out.
Not limited to the boating theme, VRrowing integrates a variety of boat sports, multi-game modes, and multi-task functions to meet users with different physical fitness, exercise preferences, player types, and health needs. From the dimensions of exercise posture (sitting/standing), exercise body part (upper/lower/whole body), training aspect (physical/mental), and exercise intensity, VRrowing could potentially provide a controllable and adjustable personal customised experience. To a certain extent, it aims to enrich the game content, increase the fun, and motivate players to continue using it. The use of in-game data is implemented in the analysis function. Exercise situations over time are counted, calculated and presented through the time/correct rate of tasks completed by the user, the training time/gliding distance, etc. In subsequent releases, the real-time dynamic adjustment of difficulty based on in-game data will be considered.
Furthermore, reducing the risks of the elderly using VR exercise games should be highlighted in the prototype and implementation. This conceptual design mentioned the different levels in three modes (relaxation/training/competition), allowing users to begin with simpler and easier tasks and then level up. In this way, users could slowly adapt to exercising in a VR environment by gamified tasks and reducing the risks in exercises.

5. Conclusions

This study conducted a conceptual design of an exercise game, VRrowing, for the elderly. Based on previous studies and related work, we summarised and analysed the characteristics of elderly physical health and VR exercise games, as well as their game elements, activities and tasks, and gamification techniques. We also found evidence that physical activity could help improve the physical and mental health of the elderly. VR exercise games are a workout method with positive health effect, and the elderly have a positive attitude towards it.
According to the above reviews (on common fitness themes, using postures, game elements, and game tasks of such exercise VR games for the elderly), as well as the design principles (including exercise games, interaction, and the user interface), we designed an in-home VR rowing game, VRrowing, for elderly exercise, with several boat sports’ options and levels for users’ different needs to target workout parts and physical conditions. In addition, VRrowing considers the effect of body and mind on each other and designs a variety of game tasks (with benefits for both mental and physical health) to potentially match the mental training needs and enhance the fun and excitement. To adapt to different player types and modes’ preferences, VRrowing allows multi-mode, multi-users with multi-roles, which also helps mental health and social communication.
This work illustrates the related studies review and conceptual design of VR exercise games for the elderly. Although the details are limited in how to implement the application, it still could be a reference for researchers and developers who work in VR applications and evaluations in the healthcare area. In future work, the research will deepen to continue to study of the application of VR techniques to seniors’ health, their challenges and opportunities, and how to promote strengths and avoid weaknesses to provide better VR game software for elderly health. In addition, practically implementing and evaluating VRrowing based on this conceptual design would be the other main future user study, implementing the demo version of VRrowing to test its main features or as the object to measure the feasibility of evaluation methods for such a game.

Funding

This research received no external funding.

Conflicts of Interest

The authors declare no conflict of interest.

References

  1. WHO. Ageing and Health; WHO: Geneva, Switzerland, 2019. [Google Scholar]
  2. Harper, S. Economic and social implications of aging societies. Science 2014, 346, 587–591. [Google Scholar] [CrossRef]
  3. Garcia, J.A. A virtual reality game-like tool for assessing the risk of falling in the elderly. Stud. Health Technol. Inform. 2019, 266, 63–69. [Google Scholar]
  4. Wong, H.W.; Lee, C.S. Leap Motion-enhanced augmented reality video games to encourage intergenerational engagement and wrist exercise. Int. J. 2020, 9. [Google Scholar] [CrossRef]
  5. Ijaz, K.; Wang, Y.; Milne, D.; Calvo, R.A. VR-Rides: Interactive VR games for health. In Proceedings of the Joint International Conference on Serious Games, Brisbane, Australia, 26–27 September 2016; Springer: Cham, Switzerland, 2016; pp. 289–292. [Google Scholar]
  6. Shoib, N.A.; Sunar, M.S.; Nor, N.N.M.; Azman, A.; Jamaludin, M.N.; Latip, H.F.M. Rowing Simulation using Rower Machine in Virtual Reality. In Proceedings of the 2020 6th International Conference on Interactive Digital Media (ICIDM), Bandung, Indonesia, 14–15 December 2020; pp. 1–6. [Google Scholar]
  7. Li, X.; Wu, Z.; Han, T. Gamification-Based VR Rowing Simulation System. In Proceedings of the International Conference on Human-Computer Interaction, Orlando, FL, USA, 26–31 July 2019; Springer: Cham, Switzerland, 2019; pp. 484–493. [Google Scholar]
  8. Arndt, S.; Perkis, A.; Voigt-Antons, J.N. Using virtual reality and head-mounted displays to increase performance in rowing workouts. In Proceedings of the 1st International Workshop on Multimedia Content Analysis in Sports, Seoul, Korea, 26 October 2018; pp. 45–50. [Google Scholar]
  9. Leonardi, C.; Mennecozzi, C.; Not, E.; Pianesi, F.; Zancanaro, M. Designing a familiar technology for elderly people. Gerontechnology 2008, 7, 151. [Google Scholar] [CrossRef]
  10. Fu, Y.; Hu, Y.; Sundstedt, V. A Systematic Literature Review of Virtual, Augmented, and Mixed Reality Game Applications in Healthcare. ACM Trans. Comput. Healthc. (HEALTH) 2022, 3, 1–27. [Google Scholar] [CrossRef]
  11. Fu, Y.; Hu, Y.; Sundstedt, V.; Fagerström, C. A Survey of Possibilities and Challenges with AR/VR/MR and Gamification Usage in Healthcare. In Proceedings of the 14th International Joint Conference on Biomedical Engineering Systems and Technologies—HEALTHINF, Vienna, Austria, 11–13 February 2021; INSTICC. SciTePress: Setúbal, Portugal, 2021; pp. 733–740. [Google Scholar] [CrossRef]
  12. Fu, Y.; Hu, Y.; Sundstedt, V. A Survey on AR/VR Games for Mental and Physical Public Health. In Proceedings of the eTELEMED 2021, The Thirteenth International Conference on eHealth, Telemedicine, and Social Medicine, IARIA, Thinkmind, Nice, France, 18–22 July 2021; pp. 50–58. [Google Scholar]
  13. Fu, Y.; Hu, Y.; Sundstedt, V.; Forsell, Y. A Review of Extended Reality Exercise Games for Elderly. In Proceedings of the 15th International Joint Conference on Biomedical Engineering Systems and Technologies—HEALTHINF, Online, 9–11 February 2022; INSTICC. pp. 201–210. [Google Scholar] [CrossRef]
  14. PERKINSCOI; XR Association. 2020 Augmented and Virtual Reality Survey Report 2020. Available online: https://www.google.com.hk/url?sa=t&rct=j&q=&esrc=s&source=web&cd=&ved=2ahUKEwjt7c2Cu7P4AhVZPHAKHRNrDEoQFnoECA4QAQ&url=https%3A%2F%2Fwww.perkinscoie.com%2Fimages%2Fcontent%2F2%2F3%2F231654%2F2020-AR-VR-Survey-v3.pdf&usg=AOvVaw2jcXEph1A1sacdNiHcN83E (accessed on 15 June 2022).
  15. Huotari, K.; Hamari, J. Defining gamification: A service marketing perspective. In Proceedings of the 16th International Academic MindTrek Conference, Tampere, Finland, 3–5 October 2012; pp. 17–22. [Google Scholar]
  16. Adams, E. Fundamentals of Game Design; Pearson Education: London, UK, 2014. [Google Scholar]
  17. Oh, Y.; Yang, S. Defining exergames & exergaming. Proc. Meaningful Play. 2010, 2010, 21–23. [Google Scholar]
  18. Kari, T. Can exergaming promote physical fitness and physical activity?: A systematic review of systematic reviews. Int. J. Gaming Comput.-Mediat. Simul. (IJGCMS) 2014, 6, 59–77. [Google Scholar] [CrossRef] [Green Version]
  19. Deterding, S.; Dixon, D.; Khaled, R.; Nacke, L. From game design elements to gamefulness: Defining gamification. In Proceedings of the 15th International Academic MindTrek Conference: Envisioning Future Media Environments, Tampere, Finland, 28–30 September 2011; pp. 9–15. [Google Scholar]
  20. de Lima, R.M.; de Medeiros Santos, A.; Neto, F.M.M.; de Sousa Neto, A.F.; Leão, F.C.P.; de Macedo, F.T.; de Paula Canuto, A.M. A 3D serious game for medical students training in clinical cases. In Proceedings of the 2016 IEEE International Conference on Serious Games and Applications for Health (SeGAH), Orlando, FL, USA, 11–13 May 2016; pp. 1–9. [Google Scholar]
  21. Deterding, S. Gamification: Designing for motivation. Interactions 2012, 19, 14–17. [Google Scholar] [CrossRef]
  22. Milgram, P.; Kishino, F. A taxonomy of mixed reality visual displays. IEICE Trans. Inf. Syst. 1994, 77, 1321–1329. [Google Scholar]
  23. Rebbani, Z.; Azougagh, D.; Bahatti, L.; Bouattane, O. Definitions and applications of augmented/virtual reality: A survey. Int. J. 2021, 9. [Google Scholar] [CrossRef]
  24. Buckers, T.; Gong, B.; Eisemann, E.; Lukosch, S. VRabl: Stimulating physical activities through a multiplayer augmented reality sports game. In Proceedings of the First Superhuman Sports Design Challenge: First International Symposium on Amplifying Capabilities and Competing in Mixed Realities, Delft, The Netherlands, 2–5 July 2018; pp. 1–5. [Google Scholar]
  25. Slater, M.; Sanchez-Vives, M.V. Enhancing our lives with immersive virtual reality. Front. Robot. AI 2016, 3, 74. [Google Scholar] [CrossRef] [Green Version]
  26. Çöltekin, A.; Lochhead, I.; Madden, M.; Christophe, S.; Devaux, A.; Pettit, C.; Lock, O.; Shukla, S.; Herman, L.; Stachoň, Z.; et al. Extended reality in spatial sciences: A review of research challenges and future directions. ISPRS Int. J. Geo-Inf. 2020, 9, 439. [Google Scholar] [CrossRef]
  27. World Health Organization. Global Recommendations on Physical Activity for Health; World Health Organization: Geneva, Switzerland, 2010. [Google Scholar]
  28. Biddiss, E.; Irwin, J. Active video games to promote physical activity in children and youth: A systematic review. Arch. Pediatr. Adolesc. Med. 2010, 164, 664–672. [Google Scholar] [CrossRef]
  29. Werbach, K.; Hunter, D. The Gamification Toolkit: Dynamics, Mechanics, and Components for the Win; University of Pennsylvania Press: Philadelphia, PA, USA, 2015. [Google Scholar]
  30. Júnior, J.L.A.D.S.; Biduski, D.; Bellei, E.A.; Becker, O.H.C.; Daroit, L.; Pasqualotti, A.; Tourinho Filho, H.; De Marchi, A.C.B. A bowling exergame to improve functional capacity in older adults: Co-design, development, and testing to compare the progress of playing alone versus playing with peers. JMIR Serious Games 2021, 9, e23423. [Google Scholar] [CrossRef]
  31. Chau, P.H.; Kwok, Y.Y.J.; Chan, M.K.M.; Kwan, K.Y.D.; Wong, K.L.; Tang, Y.H.; Chau, K.L.P.; Lau, S.W.M.; Yiu, Y.Y.Y.; Kwong, M.Y.F.; et al. Feasibility, Acceptability, and Efficacy of Virtual Reality Training for Older Adults and People With Disabilities: Single-Arm Pre-Post Study. J. Med. Internet Res. 2021, 23, e27640. [Google Scholar] [CrossRef]
  32. Bouaziz, W.; Schmitt, E.; Kaltenbach, G.; Geny, B.; Vogel, T. Health benefits of cycle ergometer training for older adults over 70: A review. Eur. Rev. Aging Phys. Act. 2015, 12, 1–13. [Google Scholar] [CrossRef] [Green Version]
  33. Graves, J.M.; Iyer, K.R.; Willis, M.M.; Ebel, B.E.; Rivara, F.P.; Vavilala, M.S. Emergency department-reported injuries associated with mechanical home exercise equipment in the USA. Injury Prev. 2014, 20, 281–285. [Google Scholar] [CrossRef]
  34. Lee, N.; Choi, W.; Lee, S. Development of an 360-degree virtual reality video-based immersive cycle training system for physical enhancement in older adults: A feasibility study. BMC Geriatr. 2021, 21, 1–10. [Google Scholar] [CrossRef]
  35. Hagberg, L.; Lindahl, B.; Nyberg, L.; Hellénius, M.L. Importance of enjoyment when promoting physical exercise. Scand. J. Med. Sci. Sport. 2009, 19, 740–747. [Google Scholar] [CrossRef]
  36. Grani, F.; Bruun-Pedersen, J.R. Giro: Better biking in virtual reality. In Proceedings of the 2017 IEEE 3rd Workshop on Everyday Virtual Reality (WEVR), Los Angeles, CA, USA, 19 March 2017; pp. 1–5. [Google Scholar]
  37. Peng, W.; Crouse, J. Playing in parallel: The effects of multiplayer modes in active video game on motivation and physical exertion. Cyberpsychol. Behav. Soc. Netw. 2013, 16, 423–427. [Google Scholar] [CrossRef]
  38. Snyder, A.L.; Anderson-Hanley, C.; Arciero, P.J. Virtual and live social facilitation while exergaming: Competitiveness moderates exercise intensity. J. Sport Exerc. Psychol. 2012, 34, 252–259. [Google Scholar] [CrossRef]
  39. Staiano, A.E.; Calvert, S.L. Wii tennis play for low-income African American adolescents’ energy expenditure. Cyberpsychology 2011, 5. [Google Scholar]
  40. Sakhare, A.R.; Yang, V.; Stradford, J.; Tsang, I.; Ravichandran, R.; Pa, J. Cycling and spatial navigation in an enriched, immersive 3D virtual park environment: A feasibility study in younger and older adults. Front. Aging Neurosci. 2019, 11, 218. [Google Scholar] [CrossRef] [Green Version]
  41. Lauenroth, A.; Ioannidis, A.E.; Teichmann, B. Influence of combined physical and cognitive training on cognition: A systematic review. BMC Geriatr. 2016, 16, 1–14. [Google Scholar] [CrossRef] [Green Version]
  42. Kwan, R.Y.C.; Liu, J.Y.W.; Fong, K.N.K.; Qin, J.; Leung, P.K.Y.; Sin, O.S.K.; Hon, P.Y.; Suen, L.W.; Tse, M.K.; Lai, C.K. Feasibility and Effects of Virtual Reality Motor-Cognitive Training in Community-Dwelling Older People With Cognitive Frailty: Pilot Randomized Controlled Trial. JMIR Serious Games 2021, 9, e28400. [Google Scholar] [CrossRef]
  43. Fang, Y.M.; Huang, Y.J. Comparison of the usability and flow experience of an exercise promotion virtual reality programme for different age groups. Behav. Inf. Technol. 2021, 40, 1250–1264. [Google Scholar] [CrossRef]
  44. Li, X.; Niksirat, K.S.; Chen, S.; Weng, D.; Sarcar, S.; Ren, X. The impact of a multitasking-based virtual reality motion video game on the cognitive and physical abilities of older adults. Sustainability 2020, 12, 9106. [Google Scholar] [CrossRef]
  45. Jeon, S.; Kim, J. Effects of augmented-reality-based exercise on muscle parameters, physical performance, and exercise self-efficacy for older adults. Int. J. Environ. Res. Public Health 2020, 17, 3260. [Google Scholar] [CrossRef]
  46. Arlati, S.; Colombo, V.; Spoladore, D.; Greci, L.; Pedroli, E.; Serino, S.; Cipresso, P.; Goulene, K.; Stramba-Badiale, M.; Riva, G.; et al. A social virtual reality-based application for the physical and cognitive training of the elderly at home. Sensors 2019, 19, 261. [Google Scholar] [CrossRef] [Green Version]
  47. Pedroli, E.; Greci, L.; Colombo, D.; Serino, S.; Cipresso, P.; Arlati, S.; Mondellini, M.; Boilini, L.; Giussani, V.; Goulene, K.; et al. Characteristics, usability, and users experience of a system combining cognitive and physical therapy in a virtual environment: Positive bike. Sensors 2018, 18, 2343. [Google Scholar] [CrossRef] [Green Version]
  48. Bruun-Pedersen, J.R.; Serafin, S.; Kofoed, L.B. Motivating elderly to exercise-recreational virtual environment for indoor biking. In Proceedings of the 2016 IEEE International Conference on Serious Games and Applications for Health (SeGAH), Orlando, FL, USA, 11–13 May 2016; pp. 1–9. [Google Scholar]
  49. Crespo, A.B.; Idrovo, G.G.; Rodrigues, N.; Pereira, A. A virtual reality UAV simulation with body area networks to promote the elders life quality. In Proceedings of the 2016 1st International Conference on Technology and Innovation in Sports, Health and Wellbeing (TISHW), Vila Real, Portugal, 1–3 December 2016; pp. 1–7. [Google Scholar]
  50. Raffe, W.L.; Garcia, J.A. Combining skeletal tracking and virtual reality for game-based fall prevention training for the elderly. In Proceedings of the 2018 IEEE 6th International Conference on Serious Games and Applications for Health (SeGAH), Vienna, Austria, 16–18 May 2018; pp. 1–7. [Google Scholar]
  51. Mehrabi, S.; Muñoz, J.E.; Basharat, A.; Li, Y.; Middleton, L.E.; Cao, S.; Barnett-Cowan, M.; Boger, J. Seas the day: Co-designing immersive virtual reality exergames with exercise professionals and people living with dementia. Alzheimer’s Dement. 2021, 17, e051278. [Google Scholar] [CrossRef]
  52. Shim, J.; Goh, Y.; Kim, H.; Lim, S.; Han, D. A Rowing Game Based on Motion Similarity of Two Players. In Proceedings of the 31st International Conference on Computer Animation and Social Agents, Beijing, China, 21–23 May 2018; pp. 83–85. [Google Scholar]
  53. Kojić, T.; Nugyen, L.T.; Voigt-Antons, J.N. Impact of Constant Visual Biofeedback on User Experience in Virtual Reality Exergames. In Proceedings of the 2019 IEEE International Symposium on Multimedia (ISM), San Diego, CA, USA, 9–11 December 2019; pp. 307–3073. [Google Scholar]
  54. She, H.; Young, J.; Wittenberg, O.; Poole, P.; Mercer, A.; Shaw, A.; Wünsche, B.C. HIITCopter: Analysis of the Suitability of VR Exergaming for High-Intensity Interval Training. In Proceedings of the 32nd Australian Conference on Human-Computer Interaction, Sydney, Australia, 2–4 December 2020; pp. 293–302. [Google Scholar]
  55. Schmidt, S.; Ehrenbrink, P.; Weiss, B.; Voigt-Antons, J.N.; Kojic, T.; Johnston, A.; Möller, S. Impact of virtual environments on motivation and engagement during exergames. In Proceedings of the 2018 Tenth International Conference on Quality of Multimedia Experience (QoMEX), Cagliari, Italy, 29 May 2018–1 June 2018; pp. 1–6. [Google Scholar]
  56. Koster, R. Theory of Fun for Game Design; O’Reilly Media, Inc.: Sebastopol, CA, USA, 2013. [Google Scholar]
  57. Tekinbas, K.S.; Zimmerman, E. Rules of Play: Game Design Fundamentals; MIT Press: Cambridge, MA, USA, 2003. [Google Scholar]
  58. Juul, J. Half-Real: Video Games between Real Rules and Fictional Worlds; MIT Press: Cambridge, MA, USA, 2011. [Google Scholar]
  59. Campbell, T.; Ngo, B.; Fogarty, J. Game Design Principles in Everyday Fitness Applications. In Proceedings of the 2008 ACM Conference on Computer Supported Cooperative Work (CSCW ’08), San Diego, CA, USA, 8–12 November 2008; Association for Computing Machinery: New York, NY, USA, 2008; pp. 249–252. [Google Scholar] [CrossRef]
  60. Rogers, W.A.; Stronge, A.J.; Fisk, A.D. Technology and aging. Rev. Hum. Factors Ergon. 2005, 1, 130–171. [Google Scholar] [CrossRef]
  61. Hunicke, R.; LeBlanc, M.; Zubek, R. MDA: A formal approach to game design and game research. In Proceedings of the AAAI Workshop on Challenges in Game AI, San Jose, CA, USA, 25–26 July 2004; Volume 4, p. 1722. [Google Scholar]
  62. Kocadere, S.A.; Çağlar, Ş. Gamification from player type perspective: A case study. J. Educ. Technol. Soc. 2018, 21, 12–22. [Google Scholar]
  63. Darejeh, A.; Singh, D. A review on user interface design principles to increase software usability for users with less computer literacy. J. Comput. Sci. 2013, 9, 1443. [Google Scholar] [CrossRef] [Green Version]
  64. Wirtz, S.; Jakobs, E.M.; Ziefle, M. Age-specific usability issues of software interfaces. In Proceedings of the IEA, Beijing, China, 9–14 August 2009; Volume 17. [Google Scholar]
  65. Sayago, S.; Blat, J. Telling the story of older people e-mailing: An ethnographical study. Int. J. Hum.-Comput. Stud. 2010, 68, 105–120. [Google Scholar] [CrossRef]
  66. Dickinson, A.; Newell, A.F.; Smith, M.J.; Hill, R.L. Introducing the Internet to the over-60s: Developing an email system for older novice computer users. Interact. Comput. 2005, 17, 621–642. [Google Scholar] [CrossRef]
Figure 1. The system architecture of VRrowing.
Figure 1. The system architecture of VRrowing.
Applsci 12 06436 g001
Figure 2. The mode and role in VRrowing.
Figure 2. The mode and role in VRrowing.
Applsci 12 06436 g002
Figure 3. Game flow of VRrowing.
Figure 3. Game flow of VRrowing.
Applsci 12 06436 g003
Figure 4. A concept user interface design of VRrowing.
Figure 4. A concept user interface design of VRrowing.
Applsci 12 06436 g004
Table 2. Physical activities in VRrowing.
Table 2. Physical activities in VRrowing.
Physical ActivityActive Parts
A1. RowingA1.1 Stand Up Paddle BoardWhole body
A1.2 CanoeingUpper body
A1.3 Pedal boatLower body
A2. Shooting *Upper body
A3. Water surfing *Whole body
A4. Catching fish *Whole/upper body
Table 3. Game tasks in VRrowing.
Table 3. Game tasks in VRrowing.
Task
    T1. Boating for physical exercise
    T2. Shooting balloon
    T3. Avoid/collect obstacles for balance training
    T4. Fishing for physical exercise
    T5. Surfing for physical exercise
    T6. Travelling in city or nature
     T7. Identify and differentiate objects
    T8. Orientation, and map recognition in a maze
    T9. Guess city name by tips hiding in riverside surroundings
    T10. Recalling words/colour/shape/numbers along the way
Publisher’s Note: MDPI stays neutral with regard to jurisdictional claims in published maps and institutional affiliations.

Share and Cite

MDPI and ACS Style

Fu, Y.; Hu, Y.; Sundstedt, V.; Forsell, Y. Conceptual Design of an Extended Reality Exercise Game for the Elderly. Appl. Sci. 2022, 12, 6436. https://doi.org/10.3390/app12136436

AMA Style

Fu Y, Hu Y, Sundstedt V, Forsell Y. Conceptual Design of an Extended Reality Exercise Game for the Elderly. Applied Sciences. 2022; 12(13):6436. https://doi.org/10.3390/app12136436

Chicago/Turabian Style

Fu, Yu, Yan Hu, Veronica Sundstedt, and Yvonne Forsell. 2022. "Conceptual Design of an Extended Reality Exercise Game for the Elderly" Applied Sciences 12, no. 13: 6436. https://doi.org/10.3390/app12136436

APA Style

Fu, Y., Hu, Y., Sundstedt, V., & Forsell, Y. (2022). Conceptual Design of an Extended Reality Exercise Game for the Elderly. Applied Sciences, 12(13), 6436. https://doi.org/10.3390/app12136436

Note that from the first issue of 2016, this journal uses article numbers instead of page numbers. See further details here.

Article Metrics

Back to TopTop