Application of Deep Learning and WT-SST in Localization of Epileptogenic Zone Using Epileptic EEG Signals
Abstract
:1. Introduction
- Extraction of useful and relevant features using time-frequency domain and nonlinear approaches.
- Applying statistical parameters to reduce the feature’s dimension for efficient classification
- Classification of focal and non-focal EEG signals using conventional techniques such as SVM and also deep learning approaches such as CNN with optimized function.
- Investigation of the most robust classifier by applying different SVM kernel functions and DNN architecture.
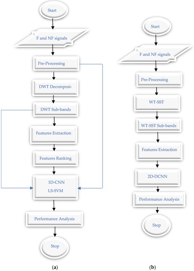
- Proposed a new technique based on the improved version of synchrosqueezing transform called wavelet transform synchrosqueezed transform (WT-SST) to extract tight time-frequency features and then classify with the proposed 2D deep CNN.
2. Related Works
3. Materials and Methods
3.1. Background
3.1.1. Wavelet Transform-Synchrosqueezing Transform (WT-SST)
3.1.2. Deep Neural Network
3.1.3. Convolutional Neural Network (CNN)
3.1.4. 2D Deep CNN for WT-SST Features
3.1.5. Support Vector Machine
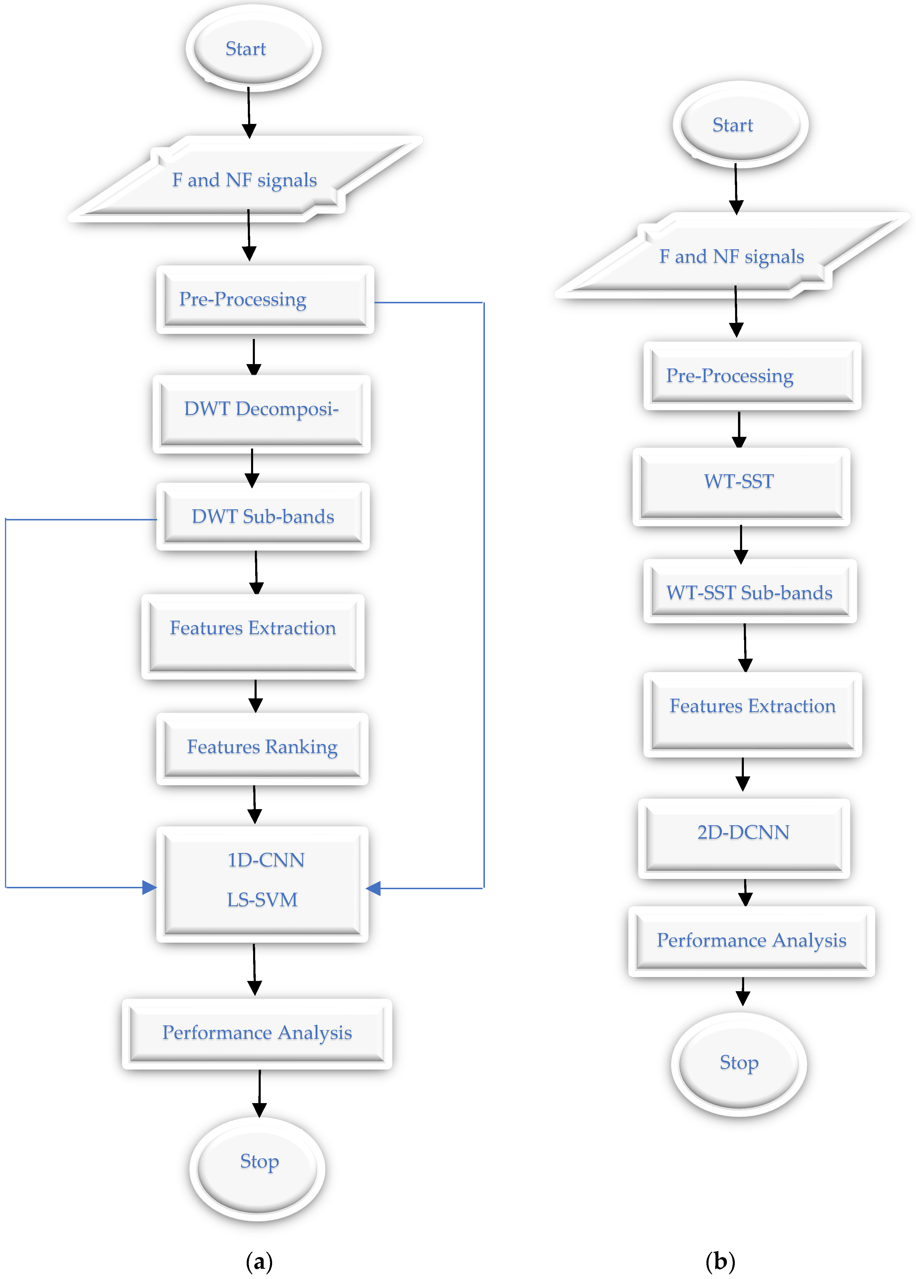
4. System Methodology
- Data Acquisition
- Preprocessing
- Feature reduction and ranking
- Classification
- Performance analysis/evaluation
4.1. Data Acquisition
4.2. Preprocessing, Feature Extraction and Feature Ranking
4.2.1. Time-Frequency Features
4.2.2. Statistical Features
4.2.3. Nonlinear Features
4.3. K-Fold Cross Validation
5. Results
5.1. Performance Analysis of Discrete Wavelet Features
5.2. Performance of Hybrid Features and WTSST-DCNN
5.3. Performance of the Models Based on Execution Time
6. Discussion
7. Conclusions
Author Contributions
Funding
Data Availability Statement
Conflicts of Interest
Abbreviations
| ANN | artificial neural network |
| ApEn | approximate entropy |
| AR | autoregressive |
| CAD | computer-aided diagnosis |
| CNN | convolutional neural network |
| DBF | deep belief network |
| DCNN | deep convoluted neural network |
| DNN | deep neural network |
| DWT | discrete wavelet transform |
| EEG | electroencephalogram |
| EESC | epileptic EEG signal classification |
| EOG | electrooculogram |
| EWT | empirical wavelet transform |
| FAWT | flexible analytic wavelet transform |
| GPU | graphics processing unit |
| GRU | gated recurrent unit |
| HOS | higher-order spectra |
| ICA | independent component analysis |
| IMF | intrinsic mode function |
| IoMT | internet of medical things |
| KNN | k-nearest neighbor |
| LMS LS-SVM | least mean square least square support vector machine |
| LSTM B-LSTM | long short-term memory Bidirectional-LSTM |
| MCA | morphological component analysis |
| MRI | magnetic resonance imaging |
| NB | naive Bayes |
| NLMS | non-local means |
| PCA | principal component analysis |
| PSD | power spectral density |
| PNN | probabilistic neural network |
| RLS | recursive least square |
| RPS | reconstructed phase space |
| STFT | short time Fourier transform |
| SVM | support vector machine |
| SMO-SVM | sequential minimal optimization-SVM |
| SSDA | stacked sparse density autoencoders |
| TCNN | temporal CNN |
| TQWT | tunable Q-wavelet decomposition |
| QP-SVM | Quadratic Programming-SVM |
| WPE | wavelet packet entropy |
| WT | wavelet transform |
| WT-SST | wavelet transform-synchrosqueezing transform |
References
- World Health Organization. Available online: http://www.who.int/newsroom/fact-sheets/detail/epilepsy (accessed on 17 February 2020).
- Fisher, R.S.; Acevedo, C.; Arzimanoglou, A.; Bogacz, A.; Cross, J.H.; Elger, C.E.; Engel, J., Jr.; Forsgren, L.; French, J.A.; Glynn, M. ILAE official report: A practical clinical definition of epilepsy. Epilepsia 2014, 55, 475–482. [Google Scholar] [CrossRef] [PubMed] [Green Version]
- Falco-Walter, J.J.; Scheffer, I.E.; Fisher, R.S. The new definition and classification of seizures and epilepsy. Epilepsy Res. 2018, 139, 73–79. [Google Scholar] [CrossRef] [PubMed]
- Siuly, S.; Zhang, Y. Medical big data: Neurological diseases diagnosis through medical data analysis. Data Sci. Eng. 2016, 1, 54–64. [Google Scholar] [CrossRef] [Green Version]
- Yuen, A.W.; Keezer, M.R.; Sander, J.W. Epilepsy is a neurological and a systemic disorder. Epilepsy Behav. 2018, 78, 57–61. [Google Scholar] [CrossRef]
- Siuly, S.; Li, Y.; Zhang, Y. EEG Signal Analysis and Classification: Techniques and Applications; Springer: Berlin/Heidelberg, Germany, 2017. [Google Scholar]
- Shahbakhti, M.; Beiramvand, M.; Eigirdas, T.; Solé-Casals, J.; Wierzchon, M.; Broniec-Wójcik, A.; Augustyniak, P.; Marozas, V. Discrimination of Wakefulness from Sleep Stage I Using Nonlinear Features of a Single Frontal EEG Channel. IEEE Sens. J. 2022, 22, 6975–6984. [Google Scholar] [CrossRef]
- Shahbakhti, M.; Beiramvand, M.; Rejer, I.; Augustyniak, P.; Broniec-Wójcik, A.; Wierzchon, M.; Marozas, V. Simultaneous Eye Blink Characterization and Elimination from Low-Channel Prefrontal EEG Signals Enhances Driver Drowsiness Detection. IEEE J. Biomed. Health Inform. 2022, 26, 1001–1012. [Google Scholar] [CrossRef]
- Lin, S.; Istiqomah; Wang, L.; Lin, C.; Chiueh, H. An Ultra-Low Power Smart Headband for Real-Time Epileptic Seizure Detection. Wearable Sens. Health Monit. Syst. 2018, 6, 2700410. [Google Scholar] [CrossRef]
- Gavvala, J.; Abend, N.; LaRoche, S.; Hahn, C.; Herman, S.T.; Claassen, J.; Macken, M.; Schuele, S.; Gerard, E.; Critical Care EEG Monitoring Research Consortium (CCEMRC). Continuous EEG monitoring: A survey of neurophysiologists and neurointensivists. Epilepsia 2014, 55, 1864–1871. [Google Scholar] [CrossRef]
- Saminu, S.; Xu, G.; Zhang, S.; Isselmou, A.K.; Jabire, A.H.; Ahmed, Y.K.; Karaye, I.A.; Ahmad, I.S. A Recent Investigation on Detection and Classification of Epileptic Seizure Techniques Using EEG Signal. Brain Sci. 2021, 11, 668. [Google Scholar] [CrossRef]
- Hu, L.; Zhang, Z. EEG Signal Processing and Feature Extraction; Springer Nature: Singapore, 2019. [Google Scholar]
- Saminu, S.; Xu, G.; Zhang, S.; Isselmou, A.E.K.; Jabire, A.H.; Karaye, I.A.; Ahmad, I.S. Hybrid feature extraction technique for multi-classification of ictal and non-ictal EEG epilepsy signals. Elektr. J. Electr. Eng. 2020, 19, 1–11. [Google Scholar] [CrossRef]
- Saminu, S.; Xu, G.; Zhang, S.; Isselmou, A.E.K.; Zakariyya, R.S.; Jabire, A.H. Epilepsy detection and classification for smart IoT devices using hybrid technique. In Proceedings of the 15th International Conference on Electronics, Computer and Computation (ICECCO), Abuja, Nigeria, 10–12 December 2019; pp. 1–6. [Google Scholar]
- Bhattacharyya, A.; Sharma, M.; Pachori, R.B.; Sircar, P.; Acharya, U.R. A novel approach for automated detection of focal EEG signals using empirical wavelet transform. Neural Comput. Appl. 2018, 29, 47–57. [Google Scholar] [CrossRef]
- Raghu, S.; Sriraam, N. Classification of focal and non-focal EEG signals using neighborhood component analysis and machine learning algorithms. Expert Syst. Appl. 2018, 113, 18–32. [Google Scholar] [CrossRef]
- Kumar, M.R.; Rao, Y.S. Epileptic seizures classification in EEG signal based on semantic features and variational mode decomposition. Clust. Comput. 2019, 22, 13521–13531. [Google Scholar] [CrossRef]
- Arunkumar, N.; Kumar, K.R.; Venkataraman, V. Entropy features for focal EEG and non-focal EEG. J. Comput. Sci. 2018, 27, 440–444. [Google Scholar] [CrossRef]
- Dalal, M.; Tanveer, M.; Pachori, R.B. Automated Identification system for Focal EEG Signals Using Fractal Dimension of FAWT-Based Sub-bands Signals. In Machine Intelligence and Signal Analysis; Springer: Singapore, 2019; Volume 748, pp. 583–596. [Google Scholar]
- Deivasigamani, S.; Senthilpari, C.; Wong, H.Y. Computer Aided Automatic Detection and Classification of EEG Signals for Screening Epilepsy Disorder. J. Inf. Sci. Eng. 2018, 34, 687–700. [Google Scholar]
- Gao, Z.; Lu, G.; Yan, P.; Lyu, C.; Li, X.; Shang, W. Automatic Change Detection for Real-Time Monitoring of EEG Signals. Front. Physiol. 2018, 9, 325. [Google Scholar] [CrossRef]
- Srirangan, M.; Tripathy, R.K.; Pachori, R.B. Time-frequency domain deep convolutional neural network and non-focal EEG signals. IEEE Sens. 2020, 20, 3078–3086. [Google Scholar]
- Poomipat, B.; Apiwat, L.; Jitkomut, S. Automatic epileptic seizure onset-offset detection based on CNN in scalp EEG. In Proceedings of the 2020 IEEE International Conference on Acoustics, Speech and Signal Processing (ICASSP), Barcelona, Spain, 4–8 May 2020; pp. 1225–1229. [Google Scholar]
- Fraiwan, L.; Alkhodari, M. Classification of non-focal and focal Epileptic patients using single channel EEG and Long short-term memory learning system. IEEE Access 2020, 8, 77255–77262. [Google Scholar] [CrossRef]
- Raheel, A.; Sajid, S.; Syed, A.H.; Soltan, A.; Awais, M.K. Epileptic seizure detection with a reduced montage: A way forward for Ambulatory EEG devices. IEEE Access 2020, 8, 65880–65890. [Google Scholar]
- Wei, Z.; Mengqing, L.; Chenzhi, Y.; Qinghui, W.; Fenglin, L.; Ying, W. Classification of focal and non-focal EEG signals using empirical mode decomposition (EMD), phase space reconstruction and neural networks. Artif. Intell. Rev. 2019, 52, 625–647. [Google Scholar]
- Yang, Y.; Wanzhong, C.; Mingyang, L.; Tao, J.; Yun, J.; Xiao, Z. Automatic focal and non-focal EEG detection using entropy based features from flexible analytic wavelet transform. Biomed. Signal Process. Control 2020, 57, 101761. [Google Scholar]
- Md Mosheyur, R.; Mohammed, I.H.B.; Anindya, B.D. Classification of focal and non-focal EEG signals in VMD-DWT domain using ensemble stacking. Biomed. Signal Process. Control 2019, 50, 72–82. [Google Scholar]
- Jose, A.; Mario, R.A.; Alejandro, Z.; Tripathy, R.K.; Pachori, R.B. EEG-Rhythm specific Taylor-Fourier bank implemented with O-splines for the detection of epilepsy using EEG signals. IEEE Sens. 2020, 20, 6542–6551. [Google Scholar]
- Raghu, S.; Pradip, S.; Pachori, R.B. Automated focal EEG signal detection based on third order cumulant function. Biomed. Signal Process. Control 2020, 58, 101856. [Google Scholar]
- Saminu, S.; Özkurt, N.; Karaye, I.A. Wavelet Feature Extraction for ECG Beat Classification, An Appraisal. In Proceedings of the 6th International Conference on Adaptive Science and Technology (ICAST 2014), Ota, Nigeria, 29–31 October 2014; pp. 350–355. [Google Scholar]
- Faust, O.; Acharya, U.R.; Adeli, H.; Adeli, A. Wavelet-based EEG processing for computer-aided seizure detection and epilepsy diagnosis. Seizure Eur. J. Epilepsy 2015, 26, 56–64. [Google Scholar] [CrossRef] [PubMed] [Green Version]
- Kaushik, G.; Sinha, D.H. Biomedical Signal Analysis through Wavelets: A Review. Int. J. Adv. Res. Comput. Sci. Softw. Eng. 2012, 2, 422–428. [Google Scholar]
- Saminu, S.; Özkurt, N. Stationary wavelet transform and entropy-based features for ECG beat classification. Int. J. Res. Stud. Sci. Eng. Technol. 2015, 2, 23–32. [Google Scholar]
- Yu, G.; Wang, Z.; Zhao, P. Multisynchrosqueezing transform. IEEE Trans. Ind. Electron. 2018, 66, 5441–5455. [Google Scholar] [CrossRef]
- Daubechies, I.; Lu, J.; Wu, H.T. Synchrosqueezed wavelet transforms: An empirical mode decomposition-like tool. Appl. Comput. Harmon. Anal. 2011, 30, 243–261. [Google Scholar] [CrossRef] [Green Version]
- Wang, S.; Chen, X.; Tong, C.; Zhao, Z. Matching synchrosqueezing wavelet transform and application to aeroengine vibration monitoring. IEEE Trans. Instrum. Meas. 2016, 66, 360–372. [Google Scholar] [CrossRef]
- Panachake, J.T.; Ramakrishnan, A.G.; Ananthapadmanabha, T.V. Decoding Imagined Speech using Wavelet Features and Deep Neural Networks. In Proceedings of the 2019 IEEE 16th India Council International Conference (INDICON), Rajkot, India, 13–15 December 2019. [Google Scholar]
- Isselmou, A.E.K.; Xu, G.; Shuai, Z.; Saminu, S.; Javaid, I.; Ahmad, I.S.; Kamhi, S. Brain Tumor Detection and Classification on MR Images by a Deep Wavelet Auto-Encoder Model. Diagnostics 2021, 11, 1589. [Google Scholar]
- Faust, O.; Hagiwara, Y.; Hong, T.J.; Lih, O.S.; Acharya, U.R. Deep learning for healthcare applications based on physiological signals: A review. Comput. Methods Programs Biomed. 2018, 161, 1–13. [Google Scholar] [CrossRef] [PubMed]
- Cudlenco, N.; Popescu, N.; Leordeanu, M. Reading into the mind’s eye: Boosting automatic visual recognition with EEG signals. Neurocomputing 2020, 386, 281–292. [Google Scholar] [CrossRef]
- LeCun, Y.; Bengio, Y.; Hinton, G. Deep learning. Nature 2015, 521, 436–444. [Google Scholar] [CrossRef]
- Sarıgül, M.; Ozyildirim, B.; Avci, M. Differential convolutional neural network. Neural Netw. 2019, 116, 279–287. [Google Scholar] [CrossRef]
- Isselmou, A.E.K.; Xu, G.; Shuai, Z.; Saminu, S.; Javaid, I.; Ahmad, I.S. Differential Deep Convolutional Neural Network Model for Brain Tumor Classification. Brain Sci. 2021, 11, 352. [Google Scholar]
- Das, A.B.; Bhuiyan, M.I.H. Discrimination and classification of focal and non-focal EEG signals using entropy-based features in the EMD-DWT domain. Biomed. Signal Process. Control 2016, 19, 11–21. [Google Scholar] [CrossRef]
- Gupta, V.; Priya, T.; Yadav, A.K.; Pachori, R.B.; Acharya, U.R. Automated detection of focal EEG signals using features extracted from flexible analytic wavelet transform. Pattern Recognit. Lett. 2017, 94, 180–188. [Google Scholar] [CrossRef]
- Tripathy, R.K.; Bhattacharyya, A.; Pachori, R.B. Localization of myocardial infarction from multi-lead ECG signals using multiscale analysis and convolutional neural network. IEEE Sens. J. 2019, 19, 11437–11448. [Google Scholar] [CrossRef]
- Chen, B.; Wang, X.; Lu, N.; Wang, S.; Cao, J.; Qin, J. Mixture correntropy for robust learning. Pattern Recognit. 2018, 79, 318–327. [Google Scholar] [CrossRef]
- Andrzejak, R.G.; Schindler, K.; Rummel, C. Nonrandomness, nonlinear dependence and non-stationarity of electroencephalographic recordings from epilepsy patients. Phys. Rev. E 2012, 86, 046206. [Google Scholar] [CrossRef] [PubMed] [Green Version]
- Siddharth, T.; Pranjali Gajbhiye, P.; Tripathy, R.K.; Ram Bilas Pachori, R.M. EEG based Detection of Focal Seizure Area using FBSE-EWT rhythm and SAE-SVM Network. IEEE Sens. J. 2020, 20, 11421–11428. [Google Scholar] [CrossRef]
- Sharmila, A. Epilepsy detection from EEG signals: A review. J. Med. Eng. Technol. 2018, 42, 368–380. [Google Scholar] [CrossRef] [PubMed]
- Akbari, H.; Sadiq, M.T. Detection of focal and non-focal EEG signals using non-linear features derived from empirical wavelet transform rhythms. Phys. Eng. Sci. Med. 2021, 44, 157–171. [Google Scholar] [CrossRef]
- Bhattacharyya, A.; Pachori, R.; Acharya, U. Tunable-q wavelet transform based multivariate sub-band fuzzy entropy with application to focal eeg signal analysis. Entropy 2017, 19, 99. [Google Scholar] [CrossRef] [Green Version]
- Sharma, M.; Dhere, A.; Pachori, R.B.; Acharya, U.R. An automatic detection of focal EEG signals using new class of time-frequency localized orthogonal wavelet filter banks. Knowl. Based Syst. 2017, 118, 217–227. [Google Scholar] [CrossRef]
- Sharma, R.R.; Varshney, P.; Pachori, R.B.; Vishvakarma, S.K. Automated system for epileptic EEG detection using iterative filtering. IEEE Sens. Lett. 2018, 2, 1–4. [Google Scholar] [CrossRef]
- Acharya, U.R.; Hagiwara, Y.; Deshpande, S.N.; Suren, S.; Koh, J.E.W.; Oh, S.L.; Arunkumar, N.; Ciaccio, E.J.; Lim, C.M. Characterization of focal eeg signals: A review. Future Gener. Comput. Syst. 2018, 91, 290–299. [Google Scholar] [CrossRef]
- Zhao, X.; Zhao, Q.; Tanaka, T.; Cao, J.; Kong, W.; Sugano, H.; Yoshida, N. Detection of epileptic foci based on interictal iEEG by using convolutional neural network. In Proceedings of the 2018 IEEE 23rd International Conference on Digital Signal Processing (DSP), Shanghai, China, 19–21 November 2018; pp. 1–5. [Google Scholar]
- Gupta, V.; Pachori, R.B. A new method for classification of focal and non-focal EEG signals. In Machine Intelligence and Signal Analysis; Springer: Berlin/Heidelberg, Germany, 2019; pp. 235–246. [Google Scholar]
- Subasi, A.; Jukic, S.; Kevric, J. Comparison of emd, dwt and wpd for the localization of epileptogenic foci using random forest classifier. Measurement 2019, 146, 846–855. [Google Scholar] [CrossRef]
- Daoud, H.; Bayoumi, M. Deep learning approach for epileptic focus localization. IEEE Trans. Biomed. Circuits Syst. 2020, 14, 209–220. [Google Scholar] [CrossRef]
- Sui, L.; Zhao, X.; Zhao, Q.; Tanaka, T.; Cao, J. Hybrid Convolutional Neural Network for Localization of Epileptic Focus Based on iEEG. Neural Plast. 2021, 2021, 6644365. [Google Scholar] [CrossRef] [PubMed]
- Shahbakhti, M.; Beiramvand, M.; Nazari, M.; Broniec-Wójcik, A.; Augustyniak, P.; Rodrigues, A.S.; Wierzchon, M.; Marozas, V. VME-DWT: An Efficient Algorithm for Detection and Elimination of Eye Blink From Short Segments of Single EEG Channel. IEEE Trans. Neural Syst. Rehabil. Eng. 2021, 29, 408–417. [Google Scholar] [CrossRef] [PubMed]
- Wang, M.; Wang, J.; Cui, X.; Wang, T.; Jiang, T.; Gao, F.; Cao, J. Multidimensional Feature Optimization Based Eye Blink Detection Under Epileptiform Discharges. IEEE Trans. Neural Syst. Rehabil. Eng. 2022, 30, 905–914. [Google Scholar] [CrossRef] [PubMed]












| Title 1 | Name | Theory |
|---|---|---|
| Statistical Domain | Mean | |
| Median | ||
| Mode | ||
| Maximum | ||
| Minimum | ||
| Standard Deviation | ||
| Skewness | ||
| Kurtosis |
| Title 1 | Name | Theory |
|---|---|---|
| Entropy Features | Shannon | |
| Renyi | ||
| Log Energy | ||
| Permutation |
| Kernel Function | Sen(%) | Spe(%) | Acc(%) | Prec(%) | F1-Sc(%) |
|---|---|---|---|---|---|
| Linear | 87.3 | 87.3 | 86.1 | 86.6 | 86.9 |
| Quadratic | 92.6 | 92.6 | 93.0 | 92.4 | 92.5 |
| Polynomial | 94.5 | 94.5 | 97.2 | 94.3 | 94.4 |
| rbf | 85.3 | 84.2 | 82.5 | 83.2 | 84.2 |
| Classifier | Sen(%) | Spe(%) | Acc(%) | Prec(%) | F1-Sc(%) |
|---|---|---|---|---|---|
| DWT-DNN | 97.3 | 97.7 | 98.8 | 98.8 | 98.0 |
| DWT-SVM | 94.5 | 94.5 | 97.2 | 94.3 | 94.4 |
| Kernel Function | Sen(%) | Spe(%) | Acc(%) | Prec(%) | F1-Sc(%) |
|---|---|---|---|---|---|
| Linear | 97.5 | 95.5 | 97.5 | 96.8 | 97.1 |
| Quadratic | 99.4 | 98.9 | 99.0 | 99.2 | 99.3 |
| Polynomial | 99.5 | 99.0 | 99.3 | 99.3 | 99.4 |
| rbf | 88.8 | 88.1 | 87.6 | 88.7 | 88.7 |
| Classifier | Sen(%) | Spe(%) | Acc(%) | Prec(%) | F1-Sc(%) |
|---|---|---|---|---|---|
| Hybrid-1D-CNN | 99.4 | 99.3 | 99.4 | 99.3 | 99.3 |
| Hybrid-SVM | 99.5 | 99.0 | 99.3 | 99.3 | 99.4 |
| WTSST-DCNN | 99.5 | 99.7 | 99.7 | 99.7 | 99.6 |
| Author | Year | Feature Extraction | Type of Classifier | Accuracy(%) |
|---|---|---|---|---|
| Bhattacharyya et al. [53] | 2017 | Fuzzy Entropy, FAWT | LS-SVM | 84.67 |
| Sharma et al. [54] | 2017 | Entropies, WFB | LS-SVM | 94.25 |
| Gupta et al. [46] | 2017 | Entropy, FAWT | LS-SVM | 94.40 |
| Sharma et al. [55] | 2018 | Time-domain, IMFs | LS-SVM | 84.01 |
| Bhattacharyya et al. [15] | 2018 | RPS, EWT | LS-SVM | 90.0 |
| Acharya et al. [56] | 2018 | Nonlinear Features | LS-SVM | 87.93 |
| Zhao et al. [57] | 2018 | Entropies | CNN | 83.0 |
| Arunkumar, et al. [18] | 2018 | Entropies | Exemplars classifier | 99.0 |
| Gupta and Pachori [58] | 2019 | Entropies, IMFs | LS-SVM | 83.18 |
| Subasi et al. [59] | 2019 | WPT | Random Forest | 99.2 |
| Daoud and Bayoumi [60] | 2020 | DCAE | MLP | 93.2 |
| Fraiwan and Alkhodari [24] | 2020 | B-LSTM | B-LSTM | 99.60 |
| Sue et al. [61] | 2021 | STFT | CNN | 94.3 |
| This study | 2022 | DWT, hybrid | 1D-CNN | 99.4 |
| This study | 2022 | Hybrid Features | LS_SVM | 99.3 |
| This Study | 2022 | WT-SST | 2D-DCNN | 99.7 |
Publisher’s Note: MDPI stays neutral with regard to jurisdictional claims in published maps and institutional affiliations. |
© 2022 by the authors. Licensee MDPI, Basel, Switzerland. This article is an open access article distributed under the terms and conditions of the Creative Commons Attribution (CC BY) license (https://creativecommons.org/licenses/by/4.0/).
Share and Cite
Saminu, S.; Xu, G.; Shuai, Z.; Kader, I.A.E.; Jabire, A.H.; Ahmed, Y.K.; Karaye, I.A.; Ahmad, I.S. Application of Deep Learning and WT-SST in Localization of Epileptogenic Zone Using Epileptic EEG Signals. Appl. Sci. 2022, 12, 4879. https://doi.org/10.3390/app12104879
Saminu S, Xu G, Shuai Z, Kader IAE, Jabire AH, Ahmed YK, Karaye IA, Ahmad IS. Application of Deep Learning and WT-SST in Localization of Epileptogenic Zone Using Epileptic EEG Signals. Applied Sciences. 2022; 12(10):4879. https://doi.org/10.3390/app12104879
Chicago/Turabian StyleSaminu, Sani, Guizhi Xu, Zhang Shuai, Isselmou Abd El Kader, Adamu Halilu Jabire, Yusuf Kola Ahmed, Ibrahim Abdullahi Karaye, and Isah Salim Ahmad. 2022. "Application of Deep Learning and WT-SST in Localization of Epileptogenic Zone Using Epileptic EEG Signals" Applied Sciences 12, no. 10: 4879. https://doi.org/10.3390/app12104879
APA StyleSaminu, S., Xu, G., Shuai, Z., Kader, I. A. E., Jabire, A. H., Ahmed, Y. K., Karaye, I. A., & Ahmad, I. S. (2022). Application of Deep Learning and WT-SST in Localization of Epileptogenic Zone Using Epileptic EEG Signals. Applied Sciences, 12(10), 4879. https://doi.org/10.3390/app12104879

