Impedance Spectroscopy Sensing Material Properties for Self-Tuning Ratio Control in Pharmaceutical Industry
Abstract
1. Introduction
2. Materials and Methods
2.1. Anomalous Diffusion
2.2. Measuring Impedance in Non–Newtonian Materials
2.2.1. Impedance Spectroscopy
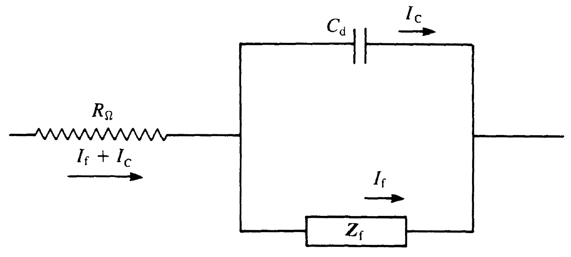
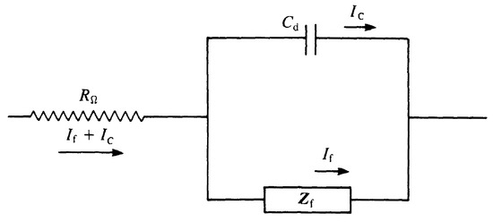
2.2.2. An Example: Randle’s Circuit
- The double material layer: a pure capacitor of capacity ,
- The impedance of the faradaic process ,
- The uncompensated resistance, , which is usually the solution resistance between working and reference electrodes.
- Subdivision into a resistance, , in series with a pseudo-capacitance ,
- Subdivision into a resistance, accounting for the resistance to charge transfer, , and an impedance that measures the difficulty of mass transport of the electroactive species, called the Warburg impedance, .
- The low-frequency behaviour is represented by the straight line of the unit slope and corresponds to a reaction controlled by sole diffusion, the impedance though assumes the form of the Warburg impedance, which dominates.
2.2.3. Spectroscopy Analysis Device
2.3. Lumped Fractional Order Parametric Models
3. Results and Discussion
4. Conclusions
Author Contributions
Funding
Institutional Review Board Statement
Informed Consent Statement
Data Availability Statement
Conflicts of Interest
Nomenclature
| Symbol | Name | Units |
| C | linear concentration | mole/m |
| t | time | s |
| fractional time (memory) | s | |
| D | diffusion coefficient | m/s |
| , | fractional orders | |
| m | delimits sub-/supra-diffusion | |
| (x) | Gamma function | |
| x | space | m |
| projection plane variable | ||
| s | Laplace Operator | |
| K | diffusion coefficient in space-time | m/s |
| k | local space operator | m |
| n | sample number | |
| concentration in grain | mole/m | |
| L | grain size | m |
| A | transversal area of grain | m |
| V | grain volume | m |
| S | surface area of grain | m |
| v | volumetric flow of diffused species | m/s |
| linear diffusion velocity | m/s | |
| initial concentration | mole/m | |
| T | temperature | K |
| Boltzman constant | (m·kg)/(K·s) | |
| r | radius of sphere | m |
| viscosity | kg/(m·s) | |
| specific material coefficient | ||
| angular frequency | rad/s | |
| resistance | ||
| inertance | Pa·m·s | |
| capacitance | F |
References
- Samad, T. A survey on industry impact and challenges thereof. IEEE Control Syst. 2017, 37, 17–18. [Google Scholar] [CrossRef]
- Alemão, D.; Rocha, A.D.; Barata, J. Smart Manufacturing Scheduling Approaches—Systematic Review and Future Directions. Appl. Sci. 2021, 11, 2186. [Google Scholar] [CrossRef]
- Reschke, J.; Gallego-García, S. A Novel Methodology for Assessing and Modeling Manufacturing Processes. Appl. Sci. 2021, 11, 10117. [Google Scholar] [CrossRef]
- Ensafi, A. Electrochemical Biosensors, 1st ed.; Elsevier: Amsterdam, The Netherlands, 2019. [Google Scholar]
- Patel, B. Electrochemistry for Bioanalysis, 1st ed.; Elsevier: Amsterdam, The Netherlands, 2021. [Google Scholar]
- Vanhoorne, V.; Vervaet, C. Recent progress in continuous manufacturing of oral solid dosage forms. Int. J. Pharm. 2020, 579, 119194. [Google Scholar] [CrossRef] [PubMed]
- Ryckaert, A.; Ghijs, M.; Portier, C.; Djuric, D.; Funke, A.; Vervaet, C.; De Beer, T. The influence of equipment design and process parameters on granule breakage in a semi-continuous fluid bed dryer after continuous twin-screw wet granulation. Pharmaceutics 2021, 13, 293. [Google Scholar] [CrossRef]
- Malevez, D.; Copot, D. From batch to continuous tablet manufacturing: A control perspective. IFAC PapersOnLine 2021, 54, 562–567. [Google Scholar] [CrossRef]
- Ionescu, C.M.; Birs, I.R.; Copot, D.; Muresan, C.I. Mathematical modeling with experimental validation of viscoelastic properties in non-Newtonian fluids. Philos. Trans. R. Soc. A-Math. Phys. Eng. Sci. 2020, 378, 20190284. [Google Scholar] [CrossRef] [PubMed]
- Ionescu, C.; Kelly, J.F. Fractional calculus for respiratory mechanics: Power law impedance, viscoelasticity and tissue heterogeneity. Chaos Solit. Fractals 2017, 102, 433–440. [Google Scholar] [CrossRef]
- Clemens, C.; Radschum, M.; Jobst, A.; Himmel, J.; Kanoun, O. Detection of density changes in soils with impedance spectroscopy. Appl. Sci. 2021, 11, 1568. [Google Scholar] [CrossRef]
- Copot, D.; De Keyser, R.; Juchem, J.; Ionescu, C.M. Fractional order impedance model to estimate glucose concentrations: In vitro analysis. Acta Polytech. Hungarica 2017, 14, 207–220. [Google Scholar] [CrossRef]
- Gul, H.; Alrabaiah, H.; Ali, S.; Shah, K.; Muhammad, S. Computation of solution to fractional order partial reaction diffusion equations. J. Adv. Res. 2020, 25, 31–38. [Google Scholar] [CrossRef] [PubMed]
- Shah, K.; Jarad, F.; Abdeljawad, T. Stable numerical results to a class of time-fractional partial differential equations via spectral method. J. Adv. Res. 2020, 25, 39–48. [Google Scholar] [CrossRef] [PubMed]
- Zhokh, A.A.; Strizhak, P.E. Experimental verification of the time-fractional diffusion of methanol in silica. J. Appl. Nonlinear Dyn. 2017, 6, 135–151. [Google Scholar] [CrossRef]
- Diaz, R.A.C.; Ghita, M.; Copot, D.; Birs, I.R.; Muresan, C.; Ionescu, C. Context aware control systems: An engineering applications perspective. IEEE Access 2020, 8, 215550–215569. [Google Scholar] [CrossRef]
- Vilanova, R.; Visioli, A. PID Control in the Third Millennium: Lessons Learned and New Approaches; Springer: London, UK, 2012. [Google Scholar]
- Huang, F.; Liu, F. The space-time fractional diffusion equation with Caputo derivatives. J. Appl. Math. Comput. 2005, 19, 179–190. [Google Scholar] [CrossRef]
- Cussler, E.L. Diffusion: Mass Transfer in Fluid Systems, 3rd ed.; Cambridge University Press: Cambridge, UK, 2009. [Google Scholar]
- Leal, L.G. The motion of small particles in non-Newtonian fluids. J. Nonnewton Fluid Mech. 1978, 5, 33–78. [Google Scholar] [CrossRef]
- Mathai, P.P.; Berglund, A.J.; Liddle, J.A.; Shapiro, B.A. Simultaneous positioning and orientation of a single nano-object by flow control: Theory and simulations. New J. Phys. 2011, 13, 013027. [Google Scholar] [CrossRef][Green Version]
- Feng, L.; Liu, F.; Turner, I.; Zhuang, P. Numerical methods and analysis for simulating the flow of a generalized Oldroyd-B fluid between two infinite parallel rigid plates. Int. J. Heat Mass Transf. 2017, 115, 1309–1320. [Google Scholar] [CrossRef]
- Dekemele, K.; Ionescu, C.M.; De Doncker, M.; De Keyser, R. Closed loop control of an electromagnetic stirrer in the continuous casting process. In Proceedings of the IEEE European Control Conference (ECC), Aalborg, Denmark, 29 June–1 July 2016. [Google Scholar] [CrossRef]
- Vazquez-Nambo, M.; Gutierrez-Gnecchi, J.-A.; Reyes-Archundia, E.; Yang, W.; Rodriguez-Frias, M.-A.; Olivares-Rojas, J.C.; Lorias-Espinoza, D. Experimental study of electrical properties of pharmaceutical materials by electrical impedance spectroscopy. Appl. Sci. 2020, 10, 6576. [Google Scholar] [CrossRef]
- Hägglund, T.; Guzman, J.L. Development of basic process control structures. IFAC-PapersOnLine 2018, 51, 775–780. [Google Scholar] [CrossRef]
- Hägglund, T. The tracking ratio station. Control Eng. Pract. 2017, 69, 122–130. [Google Scholar] [CrossRef]
- Lataoui, R.; Triki, A.; Hcini, S.; Zemni, S.; Dhari, J.; Kanoun, O. Structural, morphologic and dielectric analysis of La1-xSrxFeO3 solid solutions. Appl. Phys. A Mater. Sci. Process. 2021, 127, 721. [Google Scholar] [CrossRef]
- Kallel, A.Y.; Bouchaala, D.; Kanoun, O. Critical implementation issues of excitation signals for embedded wearable bioimpedance spectroscopy systems with limited resources. Meas. Sci. Technol. 2021, 32, 084011. [Google Scholar] [CrossRef]
- Kadara, R.; Jenkinson, N.; Banks, C. Characterisation of commercially available electrochemical sensing platforms. Sens. Actuators Chem. 2009, 138, 556–562. [Google Scholar] [CrossRef]
- Heynen, J.; Copot, D.; Ghita, M.; Ionescu, C. Using convolutional neural network online estimators for predicting pain-level variability enables predicitve control of anesthesia. In Proceedings of the IEEE Int Conf on System Theory, Control and Computing, Iasi, Romania, 20–23 October 2021; pp. 194–199. [Google Scholar] [CrossRef]
- Birs, I.; Nascu, I.; Ionescu, C.; Muresan, C. Event-based fractional order control. J. Adv. Res. 2020, 25, 191–203. [Google Scholar] [CrossRef] [PubMed]
- Ionescu, C.M. The Human Respiratory System: An Analysis of the Interplay between Anatomy, Structure, Breathing and Fractal Dynamics; Springer: London, UK, 2013. [Google Scholar]
- Ghita, M.; Copot, D.; Ghita, M.; Duarte, V.; Ionescu, C.M. Online identificaton of pain model in postanesthesia care unit for drug infusion optimization. In Proceedings of the IEEE International Conference on System Theory, Control and Computing, Iasi, Romania, 20–23 October 2021; pp. 188–193. [Google Scholar] [CrossRef]
- Mathworks file Exchange, File nr 102769. Available online: https://nl.mathworks.com/matlabcentral/fileexchange/102769-benchmark-simulator-for-continuous-manufacturing (accessed on 1 December 2021).
- Tian, G.; Koolivand, A.; Arden, N.; Lee, S.; O’Connor, T.F. Quality risk assessment and mitigation of pharmaceutical continuous manufacturing using flowsheet modeling approach. Comput. Chem. Eng. 2019, 128, 106508. [Google Scholar] [CrossRef]
- Bascone, D.; Galvanin, F.; Shah, N.; Garcia-Munoz, S. modeling and Nonlinear Model Predictive Control of a Twin Screw Feeder. IFAC-PapersOnLine 2019, 52, 156–161. [Google Scholar] [CrossRef]
- Su, Q.; Moreno, M.; Giridhar, A.; Reklaitis, G.; Nagy, Z. A Systematic Framework for Process Control Design and Risk Analysis in Continuous Pharmaceutical Solid-Dosage Manufacturing. J. Pharm. Innov. 2017, 12, 327–346. [Google Scholar] [CrossRef]
- Rogers, A.J.; Inamdar, C.; Ierapetritou, M.G. An integrated approach to simulation of pharmaceutical processes for solid drug manufacture. Ind. Eng. Chem. Res. 2014, 53, 5128–5147. [Google Scholar] [CrossRef]
- Wang, Z.; Escotet-Espinoza, M.S.; Ierapetritou, M. Process analysis and optimization of continuous pharmaceutical manufacturing using flowsheet models. Comput. Chem. Eng. 2017, 107, 77–91. [Google Scholar] [CrossRef]
- Escotet Espinoza, M. Phenomenological and Residence Time Distribution Models for Unit Operations in a Continuous Pharmaceutical Manufacturing Process; Rutgers University-School of Graduate Studies: New Brunswick, NJ, USA, 2018. [Google Scholar]
- Baserinia, R.; Sinka, I.C. Mass flow rate of fine and cohesive powders under differential air pressure. Powder Technol. 2018, 334, 173–182. [Google Scholar] [CrossRef]









| Parameter | Symbol | Value | Unit |
|---|---|---|---|
| Number of axial compartments | 10 | - | |
| Number of radial compartments | 7 | - | |
| API forward flux parameter | 5 × 10 | kg/(s rpm) | |
| API forward flux parameter | 1 × 10 | kg/s | |
| API backward flux parameter | 6 × 10 | kg/(s rpm) | |
| API backward flux parameter | 0 | kg/s | |
| API radial flux parameter | 1.1 × 10 | kg/(s rpm) | |
| MCC forward flux parameter | 2.5 × 10 | kg/(s rpm) | |
| MCC forward flux parameter | 9.8 × 10 | kg/s | |
| MCC backward flux parameter | 1.3 × 10 | kg/(s rpm) | |
| MCC backward flux parameter | 0 | kg/s | |
| MCC radial flux parameter | 6.4 × 10 | kg/(s rpm) |
| K | p | NMSE | |||
|---|---|---|---|---|---|
| Species 1 | 1.11 × 10 | 1.46 × 10 | 0.70 | 0.015 | 4.32 × 10 |
| Species 2 | 1.33 × 10 | 1.95 × 10 | 0.75 | 0.019 | 9.61 × 10 |
Publisher’s Note: MDPI stays neutral with regard to jurisdictional claims in published maps and institutional affiliations. |
© 2022 by the authors. Licensee MDPI, Basel, Switzerland. This article is an open access article distributed under the terms and conditions of the Creative Commons Attribution (CC BY) license (https://creativecommons.org/licenses/by/4.0/).
Share and Cite
Ghita, M.; Birs, I.; Copot, D.; Nascu, I.; Ionescu, C.M. Impedance Spectroscopy Sensing Material Properties for Self-Tuning Ratio Control in Pharmaceutical Industry. Appl. Sci. 2022, 12, 509. https://doi.org/10.3390/app12010509
Ghita M, Birs I, Copot D, Nascu I, Ionescu CM. Impedance Spectroscopy Sensing Material Properties for Self-Tuning Ratio Control in Pharmaceutical Industry. Applied Sciences. 2022; 12(1):509. https://doi.org/10.3390/app12010509
Chicago/Turabian StyleGhita, Mihaela, Isabela Birs, Dana Copot, Ioana Nascu, and Clara M. Ionescu. 2022. "Impedance Spectroscopy Sensing Material Properties for Self-Tuning Ratio Control in Pharmaceutical Industry" Applied Sciences 12, no. 1: 509. https://doi.org/10.3390/app12010509
APA StyleGhita, M., Birs, I., Copot, D., Nascu, I., & Ionescu, C. M. (2022). Impedance Spectroscopy Sensing Material Properties for Self-Tuning Ratio Control in Pharmaceutical Industry. Applied Sciences, 12(1), 509. https://doi.org/10.3390/app12010509

