Next Article in Journal
Microbial Depolymerization of Epoxy Resins: A Novel Approach to a Complex Challenge
Next Article in Special Issue
Traits and Transports: The Effects of Personality on the Choice of Urban Transport Modes
Previous Article in Journal
Evaluation of Electric Vehicle Integrated Charging Safety State Based on Fuzzy Neural Network
Previous Article in Special Issue
Economic Evaluation of the Urban Road Public Transport System Efficiency Based on Data Envelopment Analysis
 
 
Font Type:
Arial Georgia Verdana
Font Size:
Aa Aa Aa
Line Spacing:
Column Width:
Background:
Article

Delay Management in Regional Railway Transport

Department of Logistics and Management of Transport, Faculty of Transportation Sciences, Czech Technical University in Prague, 110 00 Prague, Czech Republic
*
Author to whom correspondence should be addressed.
Appl. Sci. 2022, 12(1), 457; https://doi.org/10.3390/app12010457
Submission received: 11 November 2021 / Revised: 13 December 2021 / Accepted: 22 December 2021 / Published: 4 January 2022
(This article belongs to the Special Issue Urban Transport Systems Efficiency, Network Planning and Safety)

Abstract

This article is focused on the reliability of transfer connections in regional railway transport. The reliability of the transportation chain in public transport is an essential element for functional, attractive, and long-term sustainable public transport. This article discusses the causes and consequences of railway traffic disruption and related impacts on passenger transfer connections. To reduce the negative impacts of common operational disruptions, the authors present an original approach for determining transfer waiting times between delayed trains based on a modified critical path method (CPM). In addition, an example of the implementation of this method in regional railway transport in the Vysočina Region of the Czech Republic is provided.

1. Introduction

For public service functionality (which includes accuracy and reliability), it is necessary to maintain the integrity of the transportation chain in passenger transport as part of the network for public transport planning. The integrity of the transportation chain is often disrupted by negative consequences for passengers (e.g., delay and loss of transfer connections) as they experience operational disruptions. Accordingly, it is necessary to ensure an acceptable level of operation regarding stable timetables so that transfer waiting times and planned transfer bindings may be achieved with tolerable levels of delay.
The necessity of waiting for services due to delays in other services increases with growing intervals between connections. While waiting of the continuing services for delayed connecting services is not urgent during short intervals (i.e., up to 30 min) because the waiting time for the next service is relatively short, the significance of waiting grows up with longer intervals (i.e., 60–120 min) because waiting for the next service is longer (often longer than the travel time itself).
This article deals with transfer waiting times, especially in passenger railway transport. The authors develop an original approach for determining transfer waiting times, based on a modified critical path method (CPM), which is understood to be an effective tool for the management of delays that are due to common operational disruptions (i.e., disruptions with only relatively small deviations from the timetable, not extraordinary interruptions causing, e.g., traffic suspensions). The main contribution of this approach (compared to existing approaches examined by the authors) is the determination of transfer waiting times by taking into consideration the operational influences between trains, without the need for railway operation simulation (which is often much too time-consuming). The CPM approach easily applied in cases where there are not many relevant disposal measures and their combinations are used; however, this is also one of the limitations of the approach. The anticipated impact of applying this approach in practice is that waiting times would not be merely estimated (which, unfortunately, is the common Czech praxis); rather, they would be calculated, so that delays caused by waiting for connecting trains do not interrupt relevant transfer bindings and the transportation chain remains compact. It is necessary, however, to mention that this approach does not include the passenger-time consideration.

2. Materials and Methods

2.1. Background: State-of-the-Art

The authors’ research in determining appropriate transfer waiting times and delays is based not only on their innovative approach, but also on previously published works on the topics of train scheduling, traffic control, dispatching, and delay management.
Şahin [1] analyzed the dispatcher’s decision-making process in a single-track railway and developed a heuristic algorithm for rescheduling trains by modifying existing meet/pass plans in conflicting situations. He determined dynamic priorities and their weights, based on them the algorithm chooses the best alternative resolution that results in less total consequential delay in the system.
Caimi [2] developed a binary linear optimization model for discrete time rescheduling in complex central railway station areas. The approach was successfully applied to an operational day at the central railway station in Berne, Switzerland.
Dollevoet [3] proposed an optimization approach based on a macroscopic delay management model that determines which transfer connections to maintain. The resulting disposition timetable was then validated microscopically in a bottleneck station within the network.
Samà [4] developed a multi-criteria decision support methodology for dispatchers, incorporating safety regulations and considering key performance indicators. Mixed-integer linear programming (MILP) formulations were proposed and solved via a commercial approach, wherein a well-established non-parametric benchmarking technique provided an efficient/inefficient classification of the best solutions for each instance. Computational experiments were held on a Dutch railway network with mixed traffic and multiple disturbances.
Luan [5] dealt with the integration of real-time traffic management and train control. He developed three innovative integrated optimization approaches to deliver a solution for train dispatching and train control, using mixed-integer nonlinear programming (MINLP) and mixed-integer linear programming (MILP).
Corman [6] focused on two streams of research from the perspectives of operations managers and passengers. He developed microscopic passenger-centric models and proposed several fast heuristic methods based on alternative decompositions of the model. He also proposed a tabu search scheme [7] consisting of effective rescheduling algorithms and local rerouting strategies. A fast heuristic method and a truncated branch-and-bound algorithm were combined to compute the optimal solution in small instances and a relatively accurate solution for large situations with complex disturbances in short time periods.
D’Ariano [8] developed a branch-and-bound algorithm that included rules to enable faster computation. D’Ariano combined this algorithm with Corman’s tabu search in the AGLIBRARY system [9]. The procedure computed a first-feasible schedule, in which each train followed its default route. Then, the procedure iteratively looked for better solutions, in terms of delay minimization, by changing the routes for some trains. The AGLIBRARY system was tested on a railway line near London, and the data computed to better solutions than those of an MILP formulation using the same computing time.
Nedeliakova [10] applied lean philosophy in risk management to the impact of train delays in railway passenger transport. For data assessment, she used multiple statistical tests. The research focused on highlighting the need for a systematic approach to train delays and avoiding delays via risk management.
Meng [11] added time margins (i.e., headway buffers and running time supplements) to the planning process for timetables. His research relocated time margins to proper positions to minimize the sum of train delays. For this task, he treated the train timetable as a directed arc graph (DAG) and proposed a heuristic technique, critical time margins allocation (CTMA), which is based on CPM.
Van Thielen [12] examined the updating of railway timetables to reduce delays in cases of unexpected events. He examined the dynamic impact zone that was created and used in the retiming/reordering heuristic technique, as part of a conflict prevention strategy (CPS) aimed at assisting dispatchers in considering the relevant parts of the network and the traffic when addressing conflicts.
Ghaemi [13] used three models to obtain reliable disruption-length estimation, which can potentially reduce negative impacts caused by disruptions: a disruption-length model, a short-turning model, and a passenger assignment model. The results showed the effects of short (optimistic) and long (pessimistic) estimates on affected passengers, the generalized travel time, and the number of passengers rerouting and transferring.
From this background, it is evident that much of the research has dealt with delay management, operational traffic control, dispatching, etc., because these topics are important for transport services. The higher the quality of such services, the more reliable they are, leading to enhanced attractiveness and sustainability. Delay management also includes the determination of transfer waiting times in the timetable planning process. Determining transfer waiting times properly can significantly influence the stability and attractiveness of a timetable. However, no previous research has used CPM for determining transfer waiting times. Meng alone [11] used CPM in considering delay management, but for the purpose of proper time margin position planning rather than for determining transfer waiting times. In this article, the authors used CPM for dealing with this task.

2.2. Waiting Time Issue

The reason for waiting times is to maintain the integrity of a transport chain during delays in connecting services. In the cases of isolated lines (or isolated operations, such as subways) and short-interval lines (e.g., S-Bahn daily services and public transport in big cities), it is not generally necessary to deal with waiting for services because the subsequent services are managed in a relatively short time; waiting due to delayed services would bring more negative influences for non-transfer passengers than positive influences for transfer passengers. However, in the Czech Republic, long intervals in railway transport are common. Many lines (generally long-distance lines or regional lines outside metropolitan areas) are operated in 2-h intervals, at least during off-peak hours, so waiting times for transfer connections in the Czech Republic are relatively high.
The basic thesis for determining transfer waiting times is that delays and anomalies that are spread across a network should have limited impact and predetermined maximum allowable waiting times, affecting as few passengers as possible.

2.2.1. Typical Causes of Operational Disruptions

Typical causes of operational disruptions that result in train delays or interruptions in operational processes, thereby thwarting the operation of timetables, often include operational failures [14] such as the following:
  • vehicle technical problems;
  • fixed installations’ technical or construction problems (e.g., railway switches or safety system failures);
  • electric supply interruptions;
  • staff absences or inabilities;
  • passengers’ influence (e.g., long dwell times due to unusual passenger frequency);
  • outside influences (e.g., weather influences, lower adhesion, etc.).
Operational failures, as well as technological mistakes in timetable construction, can lead to scheduling conflicts or clashes between the scheduling of two or more trains. Their real-time mutual path requirements may not be achievable, taking into consideration issues pertaining to infrastructure, vehicles, crews, sequence of trains, and connections. Occupancy conflicts, vehicle circulation conflicts, and transfer connection conflicts may be separate and distinct. Every conflict has two basic solutions, as set out in Table 1, which shows that the second solution causes delay. On the other hand, the first solution does not cause delay, but can cause difficulty with respect to resources or extending transportation times for transferring passengers.
The following disposal measures are commonly used in rescheduling, to achieve stabilization of railway operation, i.e., for determining timetables [16,17]:
  • exchange of train sequence;
  • run time or dwell time extension;
  • transfer connections’ unbinding;
  • alternative paths (run routes) utilization;
  • crossing or overtaking relocation/cancellation;
  • changes in train stopping patterns (i.e., additional stops or cancellations of stops);
  • premature vehicle reversion;
  • canceling services, creating additional services;
  • substituting train sets or services (e.g., buses); and/or
  • exclusion timetables.
Delays on single-track railway line without sufficient buffer times (i.e., margin times) converge to the value of the most-delayed train on the line/route, until any of the relevant disposal measures mentioned above are applied. When delay differences of opposite-direction trains on single-track railway lines are small (considering the time distance of neighboring crossing stations), the scheme of the crossing is maintained. When there are larger differences in the delays of opposite-direction trains, it is appropriate to shift the crossing to another suitable station, particularly for the maintenance of transfer connections for the train with less delay; however, such a shift of crossing can lead to further delay, and increase the delay of the train with higher delay

2.2.2. Bindings between Waiting Times, Infrastructure Capacity, and Timetable Stability

In determining transfer waiting times, it is necessary to consider that the waiting causes partial delay transmission for connecting trains. Such delays are transmitted from one train to another due to trains’ mutual interactions [18]. The number of mutual interactions increases with the number of trains on the corresponding railway line and with the growing heterogeneity of the timetable [19]. The more interactions there are, and the more heterogeneous a timetable is, the more potential conflicts there will be between trains, with a rise in and potential sources of delay. Considering the number of interactions between trains, partially segregated railways in locations where regional transport is managed separately from long-distance transport (e.g., the German S-Bahn system) can provide an intermediate resolution. However, in the Czech Republic, long-distance transport and regional transport are operated on the same railway lines, resulting in delay transmissions among a large number of mutually interacting trains. Generally, the dependencies pertaining to the number of trains, timetable heterogeneity, the average speed of trains, and timetable stability are described by the capacity balance [20,21] shown in Figure 1. The perimeter of the quadrangle, which limits the capacity balance, is constant for the railway with unchanging technical parameters. Therefore, an increase in the value of one of the four represented parameters leads to a decrease in the value at least one of the remaining three parameters.
The number and size of reserves and spaces in a timetable determine timetable stability. The reserve means time supplements (i.e., margin times) in technological times, which influence transportation times [18,19,21,22,23,24,25,26]. Reserves can be in run times, dwell times, transfer times, etc. Reserves in run times arise by using additional time supplemental to the technical run time. These additional time supplements can have either point character or linear character (depending on the run time or the distance). The sum of the technical run time and the time supplement is the regular (scheduled) run time, which is then used for timetable construction.
In contrast, spaces (or headway time margins) indicate the empty time windows between individual trains’ paths, which limit primary delay transmission from one train to another. The margin time between two train paths can be deleted, and trains can be moved to each other’s timetable without influencing either of them [18,19,21,22,23,24,25,26]. The spaces are not parts of transportation times; rather, they are important margin times, which influence transportation times and quality. They are buffer times in minimum headways, train set reversion times, etc.
Although the reserves and spaces reduce infrastructure capacity, they are important in achieving a stable timetable [19,27,28,29]. The stability of a timetable can be assessed through time for the total elimination of an input delay of a certain amount [23,25,26]. In the case of periodic (or interval) timetables, this time may be related to the interval/period [25]. Equation (1) provides a calculation of a stability coefficient c s t a b that reports how many timetable periods are needed for the total elimination of input delay t d , i n p u t , due to the existence of spaces and reserves in the timetable. ( t s p a c e s , p e r i o d is the sum of spaces in one timetable period; t r e s e r v e s , p e r i o d is the sum of reserves in one timetable period).
c s t a b = t d , i n p u t t s p a c e s , p e r i o d + t r e s e r v e s , p e r i o d
Timetable stability cannot be marginalized while assigning transfer waiting times. Every delayed train disrupts the ride of all waiting trains, and the delay tends to spread through the net [18]. The greater the timetable interconnectedness, the greater the influence will be upon waiting times for delayed trains, because the number of affected trains increases disproportionally with the growing number of bindings in the timetable and the delay elimination time. For example, if there is a delay, it is transmitted from each train to v trains (where the intersection of the sets of trains to which the delay is transmitted is an empty set), there are n degrees until the delay is eliminated, then the total number of trains affected by the input delay can be described by a power function of order n , as shown in Equation (2). The dependence of the number of affected trains on timetable interconnectedness with 5 degrees of delay transmission is graphically displayed in Figure 2. Figure 3 describes the transmission of delay between trains and the gradual elimination of delay in the case of a stable timetable. The sum of the delays of all trains that were delayed (directly or indirectly) by the ride of delayed train A, with input delay t i n p u t , A , is described in the chart in Figure 4.
N = i = 0 n v i
For the reasons described above, transfer waiting times should have, at a maximum, such values that maintain the timetable’s stability (e.g., reaching no more than a certain value of stability coefficient). This means that it should be possible to eliminate delay that is caused by waiting for a delayed connecting train, for an adequate amount of time using the reserves and spaces in the timetable.

2.2.3. Introduction to the Czech Praxis

In Czech railway transport, the basic terms related to transfer waiting times are defined in the timetable manual, “Transfer connections between passenger trains” [30], which is published by Czech Infrastructure Manager Správa železnic (“IM SŽ”).
According to this timetable manual, transfer connection applies to a pair of trains, where there are at least 2 min and at most 60 min between the scheduled arrival time of the first (connecting) train and the scheduled departure time of the second (continuing) train. Different transfer times are mentioned in the manual for every station.
Non-connection refers to pairs of trains for which the transfer connection will not be ensured, despite the in-time ride of the trains, for example:
  • when trains are traveling in opposite directions on the same railway line without regard to stopping patterns (e.g., when a connecting train arrives from the same neighboring station that a continuing train departs from, regardless of whether the trains stop there); exceptions are cases when the neighboring station is a turning station without a stop;
  • when trains are traveling in the same direction on the same railway line and both trains have the same scheduled stop;
  • when there is a longer transfer time at a station that is not reached, between the connecting train’s arrival time and the continuing train’s departure time (this scenario is mentioned for every station in the manual “Transfer connections between passenger trains,“ and in the timetable for passengers);
  • when the manual “Transfer connections between passenger trains,“ as well as the timetable for passengers, mention that there is no transfer connection between particular trains;
  • when trains are from different operating companies, subject to exceptions mentioned in the manual.
The transfer waiting time means the maximum possible departure delay (compared to the regular or exclusion timetable) of the continuing train from the transfer station/junction, influenced by waiting for a delayed connecting train. Transfer time is also included in transfer waiting time. Waiting time cannot be exceeded without special instruction from the train’s operating company (i.e., via the dispatcher). Basic transfer waiting times in the network of IM SŽ are determined uniformly for all stations: 5 min for express trains (category “Ex”) and 10 min for fast trains (category “R”), fast regional trains (category “Sp”), and regional trains (category “Os”). Basic transfer waiting times are valid for all continuing trains if there is no exception for an individual station and/or for pairs of trains. Continuing trains do not have to wait for a connecting train to set the transfer waiting time if there is no transferring frequency of passengers for the continuing train, if this is announced by train staff to operation employees.
In the contemporary Czech praxis, the train’s operating company evaluates transfer waiting times. For PSO-services, the carrier does this after a discussion with the public purchasers of the service. Unfortunately, in most cases, the values of transfer waiting times are only estimations, arrived at without deep traffic analysis or any supporting tools (e.g., mathematics or simulations).
In addition to the basic considerations mentioned above, the manual “Transfer connections between passenger trains” introduces a method for assigning transfer times. In the table section of the manual are exceptions for basic transfer times for each station, for connection trains using the transfer connection definition, and for basic transfer waiting times. Figure 5 provides an example of such a table where these exceptions are stated for the Protivín station and valid for the timetable for 2019–2020.
Regulation D7 (Regulation for operational traffic control [31] of IM SŽ) applies to the operational management of services and provides principles for organizing railway traffic during the operational management of services. Implementation procedures for Regulation D7 (“PND7”) are published for the validity period of the timetable, comprised of parts A and B.
Part A of PND7 describes the traffic control structure and activities of individual operational sections of IM SŽ, which correspond to the valid timetable, and for the determination of mutual duties and responsibilities. In addition, it contains regulations that are permanently valid for the whole net, as well as temporary regulations that are valid for one period of the timetable, related only to certain central dispatcher districts.
Part B of PND7 determines the rules of railway traffic control for individual railway lines and provides additional information about train operating companies, intended for railway traffic control employees. The rules are valid for one period of the timetable. No timetable of the trains of other train operating companies can be changed if the companies do not agree. PND7 provides manuals for operational traffic control on railway lines, where applicable, as well as tolerable anomalies from the general traffic control rules. In part B, there are usually instructions related to the following:
  • cases of an increase in the tolerance of a higher category train’s delay, influenced by a lower category train ride;
  • changes of a train sequence, depending on the level of delay (crossing, overtaking relocation, etc.);
  • transfer binding relocation to another traffic point, when certain operational disruptions occur;
  • cancellation of a pair of trains in a section when certain operational disruptions occur (e.g., disruptions due to elimination of a delay transmitted during train set reversion);
  • different circulation bindings of the train sets, when certain operational disruptions occur (e.g., disruptions due to delay elimination);
  • additional stops for arranging connections for services that would otherwise be canceled (or the travel time disproportionally extended) due to certain operational disruptions;
  • the introduction of substitute trains for arranging connections, where service would otherwise be canceled (or the travel time disproportionally extended) due to certain operational disruptions;
  • transfer waiting times between train and bus services.
Measures mentioned in PND7 can influence transfer waiting times values; therefore, it is necessary to assign transfer waiting times simultaneously, ideally, using the manual to solve common operational disruptions that are stated in PND7.

2.3. The Maximum Transfer Waiting Times Principle Based on Modified CPM

In the Czech praxis, one of the normal methods for estimating transfer waiting times is maximization, so that a certain subset of transfer bindings set out in a timetable can be maintained and further marked (as crucial transfer bindings), while considering the mutual interactions between trains (i.e., crossing, post-rides, vehicle reversions, etc.) and using disposal measures (see Section 2.2.1). By that method, it is common to progress from the highest segment trains to the lowest segment trains. Transfer waiting times for higher segment trains serve as input for assigning the transfer waiting times for lower segment trains.
When choosing crucial transfer bindings, it is necessary to consider the volume of passengers of a corresponding transfer binding and the frequency of continuing trains (i.e., how long passengers will wait for the following connection when the continuing train is missed). It is also possible to reduce transfer waiting times based on the assessment of these factors.
Net-planning methods may be used to calculate transfer waiting times, rather than simply estimating the times, via a modified critical path method (CPM). In doing so, the task may be expressed as an “operational/technological processes graph” that represents train arrivals, departures, and passages, as well as the bindings between the trains (transfers, operational bindings, circulation bindings, etc.). The graph contains:
  • vertices a t , i , which express the arrival of train t to traffic point i ;
  • vertices d t , i , which express the departure or passage of train t from/trough traffic point i ;
  • oriented edges r t , i j = d t , i ; a t , j or r t , i j = d t , i ; d t , j , which introduce the run of the train t from traffic point i to traffic point j and potential stops at intermediate traffic points between traffic points i and j (if the edge goes into a vertex a t , j , train t stops at traffic point j ; if the edge goes into a vertex d i , j , train t passes through traffic point j ) ;
  • oriented edges d w t , i = a t , i ; d t , i , which introduce the dwell of train t at traffic point i ;
  • oriented edges t t u , i = a t , i ; d u , i , which introduce the transfer binding from connecting train t to continuing train u at traffic point i (while t u );
  • oriented edges h t , i u , j = a t , i ; a u , j or h t , i u , j = a t , i ; d u , j or h t , i u , j = d t , i ; a u , j or h t , i u , j = d t , i ; d u , j , which introduce operational interactions between the trains (while t u ); and
  • oriented edges c t u , i = a t , i ; d u , i , which introduce the circulation binding between trains t and u (while t u ) at traffic point i (e.g., the train set reversion).
Vertices a t , i and d t , i each have three evaluations:
  • s a t , i or s d t , i , which means the scheduled arrival, departure, or passage time of train t at traffic point i ;
  • e a t , i or e d t , i , which means the earliest possible arrival, departure, or passage time of train t at traffic point i ; and
  • l a t , i or l d t , i , which means the latest possible arrival, departure, or passage time of train t at traffic point i .
The vertices d t , i , whose highest tolerable waiting times are known for a certain combination of train t and traffic point i and which are used as an input for assigning the other trains’ waiting times, have one more evaluation l I N d t , i , which means the latest possible departure time of train t at traffic point i while waiting for delayed connecting trains.
All edges of the graph have evaluations m t t , which mean the minimum value of corresponding technological times:
  • m t t r t , i j means the minimum run time of train t from traffic point i to traffic point j , increased by the minimum dwell times of this train at intermediate stops between traffic points i and j ;
  • m t t d w t , i means the minimum dwell time of train t at traffic point i (whether due to transportation or traffic reasons);
  • m t t t t u , i means the minimum transfer time between trains t and u at traffic point i ;
  • m t t h t , i u , j means the minimum headway between train t at traffic point i and train u at traffic point j (when i = j , it is a minimum station headway, a minimum crossing headway, a minimum departure headway, or a minimum arrival headway; when i j , it is a minimum track headway);
  • m t t c t u , i means the minimum reversion time of train sets between train t a train u at traffic point i , or the minimum technological time of another circulation binding (e.g., the time of train sets coupling or decoupling where a part of train set switches to another train).
We designed the operational/technological processes graph so that it would reflect transportation and operational interactions between the trains, as established by the timetable, or the interaction between the trains while considering used disposal measures. Assuming that delays caused by waiting for delayed connecting trains from the end of an operational day do not transmit to trains at the beginning of the following operational day, we formed the operational/technological processes graph for one operational day. If this assumption was not applicable, we formed the graph for two operational days in a row, eventually for the number of operational days until the transmitted delays from the first operational day are expected to be eliminated. In the case of the integrated periodic timetable (IPT) [32,33], it was sufficient to form the operational/technological processes graph only for the number of periods in a row, so that all operations and transportation periodically repeated during interactions between trains in a solved subnet were taken into consideration. The resulting transfer waiting times for the certain combination of line, direction, and traffic point were assigned as the minimum of the calculated transfer waiting times through all vertices of the corresponding combination in the graph. When there were different timetables for different operational days, it was necessary to form a graph for each type of operational day, as each graph is intended for calculating the transfer waiting times for corresponding operational days.
In forming the operational/technological processes graph, it was necessary to consider that the interaction of a train passing through a traffic point with another train that is not in time (i.e., it was delayed or ran earlier) can lead to a forced stop of the passing train for traffic reasons and/or to extend some of the minimum technological times.
The algorithm for assigning the evaluation of the operational/technological processes graph vertices, and for the following calculation of the train transfer waiting times, is comprised of the following steps:
  • For all combinations of train t and traffic point i for which there are known the maximum transfer waiting times w I N , t , i (which are the inputs for assigning other trains’ transfer waiting times), we pasted the corresponding vertex d t , i onto set I w . For all elements of set I w , the latest necessary departure time l I N d t , i was calculated by Equation (3).
    l I N d t , i = s d t , i + w I N , t , i
  • If m x , y is an oriented path from vertex x to vertex y and e d m is the total of oriented edges contained in the path, for all vertices v I w of operational/technological processes graph:
    • if there is at least one oriented path m v , d t * , i * , where d t * , i * I w , the latest necessary arrival, departure, or passage time l v is assigned by Equation (4);
      l v = min d t * , i * I w l I N d t * , i * max m v , d t * , i * e d v , d t * , i * m m t e d
    • if there is no oriented path m v , d t * , i * , where d t * , i * I w , the evaluation l v stays undetermined.
  • For all vertices v of the operational/technological processes graph, evaluation e v was determined (i.e., the earliest possible arrival, departure, and passage times at traffic points). The following factors must be considered:
    o
    the scheduled arrival, departure, and passage times at traffic points;
    o
    the possibility of scheduled technological times shortening in light of timetable reserves and spaces utilization (however, they cannot be shortened below their minimum value, therefore e y e x + m m t x , y is valid for each oriented edge x , y of the operational/technological processes graph);
    o
    the unacceptability of a train’s departure before the scheduled departure time (e.g., departure at arrival time, departure immediately after passenger boarding, or departure if the train stops for traffic reasons).
  • If at least one vertex v exists for which e v > l v is valid, it was not possible to ensure at least one transfer binding with used input waiting times; this situation should not occur when no disposal measure is used. Let m e > l x , d t * , i * , where d t * , i * I w , be an oriented path with unfeasible transfer binding if for all edges f , g   m e > l both evaluations l f and l g are determined, e f > l f and e g > l g are valid, and there concurrently exists no oriented edge y , x where e y > l y and e d t * , i * > l I N d t * , i * . For each oriented path with unfeasible transfer binding m e > l x , d t * , i * , it is necessary to drop at least one transfer binding edge t u 1 u 2 m e > l x , d t * , i * ; this step means resignation from the corresponding transfer binding. If at least one edge was dropped, the algorithm must be performed again from the second step; otherwise, the algorithm should be continued to the fifth step.
  • For all vertices d t * , i * I w , the evaluation l d t * , i * was adapted by Formula (5):
    l d t * , i * = min l d t * , i * ; l I N d t * , i *
  • For all vertices d t , i , which are entered by at least one oriented edge t u t , i , the transfer waiting time w t , i of train t at traffic point i was determined:
    o
    if evaluation l d t , i was determined, the transfer waiting time was calculated by Formula (6):
    w t , i = l d t , i s d t , i
    o
    if evaluation l d t , i was not determined, the transfer waiting time w t , i was not restricted by the input transfer waiting times and it was necessary to determine the transfer waiting time by another method or by an expert estimate, e.g., according to the transportation effects on passengers in train t and in trains that directly or indirectly interact with train t .
  • If m l i m x , y is a limiting (oriented) path if for all edges f , g m l i m both evaluations l f and l g are determined and l g l f = m m t f , g is valid. Such a path limits the maximum value of at least one transfer waiting time. To increaseof the transfer waiting time w t , i , for which evaluation l d t , i is determined, it is necessary, for each limiting path m l i m d t , i , d t * , i * , where d t * , i * I w and l d t * , i * = l I N d t * , i * , to drop from the operation/technological processes graph at least one transfer binding edge t u 1 u 2 , j m l i m d t , i , d t * , i * . If vertex d t , i I w , the increasing of w t , i is only possible if l d t , i < l I N d t , i . Dropping of an edge means resignation from the corresponding transfer binding when a connecting train u 1 is so delayed at arrival to traffic point j that continuing train u 2 does not wait any longer for connecting train u 1 . After dropping corresponding edges, it is necessary to repeat the algorithm from step 2. If no edge was dropped, the algorithm is finished and w t , i are the resulting transfer waiting times.
The disadvantage of this algorithm could be its usage for assigning the transfer waiting times while having a high number of different usable disposal measures, especially if they are mutually combined. A combinatorically difficult (NP-complete) task then arises, where it is necessary to form additional different operational/technological processes graphs for one task, which must be assessed. It can be limited to using only those disposal measures that are relevant to those delay values, that are expected and assumed considering the assigned input transfer waiting times, or that enable the maximization of the transfer waiting times. In more complex nets, the only solution for coping with the difficultness of the task and the high number of usable disposal measure combinations might be railway operation simulation [17,26], because a microsimulation proceeds autonomously (eventually based on assigned input suppositions) to use appropriate disposal measures and their combination according to the delay amounts of particular trains. Then, the result is not the determination of optimal transfer waiting times, but the takeover of tolerable delay values from performed microsimulation, which still ensures convergence of the operation to the scheduled timetable.
The principle of maximum transfer waiting times described in this section does not solve the passenger transportation issue, which can sometimes lead to:
  • transfer waiting times that are too short (e.g., for trains where almost all passengers are transferring from connecting trains),
  • transfer waiting times that are too long (e.g., for trains where most of the passengers are not transferring from other trains).
However, dealing with the transportation aspect is not a goal of this research.

3. Results

3.1. Practical Implementation of the Maximum Waiting Time Principle to a New Operational Concept in the Vysočina Region

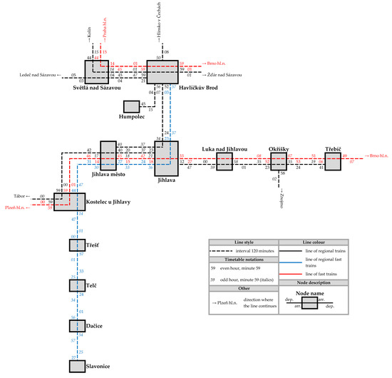
The new innovative principle for determining transfer waiting times, described in Section 2.3, was implemented by the authors as a new operational concept for regional railway transport in the Vysočina Region, and launched with timetable for 2019/2020. This operational concept reflects transportation demand in the region [34] and is based on the IPT-principles. The scheme is introduced in Figure 6 as the net graph [35] (weekend schedule).
In the description of the solution, the following designation of the lines is used:
  • line R9: fast trains, Praha–Kolín–Havlíčkův Brod–Brno;
  • line R11: fast trains, Plzeň–České Budějovice–Jihlava–Brno;
  • line Sp: fast regional trains, Havlíčkův Brod–Jihlava–Třešť–Telč–Dačice–Slavonice;
  • line Os1: regional trains, Kolín–Havlíčkův Brod–Žďár nad Sázavou;
  • line Os2: regional trains, Havlíčkův Brod–Jihlava město;
  • line Os3: regional trains, Jihlava–Třebíč;
  • line Os4: regional trains, Jihlava–Horní Cerekev–Pelhřimov–Tábor.
The input boundary condition for solving this task was compliance with transfer waiting times of lines R9, R11, and Os1. For lines R9 and Os1 at Havlíčkův Brod station and line R11 at Jihlava station, it was calculated with a basic 10 min waiting time.
The following parts of railway lines that proved to be decisive for determining transfer waiting times at junctions Havlíčkův Brod and Jihlava were involved in the operational/technological processes graph:
  • railway line 225 in the Havlíčkův Brod–Kostelec u Jihlavy section;
  • railway line 227 in the Kostelec u Jihlavy–Dačice section;
  • railway line 240 in the Jihlava–Třebíč section;
  • and other related or continuing trains at the Havlíčkův Brod station from railway lines 230 (Kolín–Havlíčkův Brod) and 250 (Havlíčkův Brod–Tišnov). Except for railway lines 230 and 250, all railway lines in the solved area are single-track lines.
The operational/technological processes graph was assembled for two 2-h periods in a row, in which all operational and transportation periodically repeating interactions between trains in the solved area were taken into consideration.
As the authors did not have any passenger number data to assess the transportation significance of individual transfer connections (nor any passenger flow information from previous operational concepts, which would not have been usable anyway because of the differences between the old and the new ones), all transfer connections were considered as crucial (i.e., no transfer connection was left out of the operational/technological processes graph) and maximal waiting times were determined so that no transfer connections were broken.
There were assumed to be 4% scheduled linear run time supplements to the technical run times. In the case of minimum run times, 2% linear run time supplements to the technical run times were used. Minimum headways were estimated by the authors consideration of the types of station, the track signaling systems, and the track configurations of every station.
The following disposal measures were used:
  • the exchange of arrival order of even-direction trains on line Sp and even-direction trains on line R11 at the Jihlava station past the odd hours, because this arrival order is more probable in the range of delays corresponding to anticipated waiting times (as the Sp line has a greater ability to shorten the delays in the Jihlava–Třešť section than does the R11 line in the Jihlava–Krahulov section);
  • the exchange of train sequence order on lines Os2 and R11 in the Jihlava–Jihlava město section in both directions, as it enables the extension of line Os3 waiting times at the Jihlava station and removes restrictive influences for R11 line trains reversion, because during the process of locomotive change, there is one train that is less restricting with respect to locomotive shunting (i.e., the train of line Os2).
The assembled operational/technological processes graph in Supplementary Figure S1 is displayed in cut-out form in Figure 7. The vertices are represented by:
  • brown if it is a vertex of a t , i type (train arrival); or
  • black if it is a vertex of d t , i type (train departure or passage).
The corresponding name of the traffic point i is introduced in bold type in the grey field in which the vertex is placed. The vertex is divided into 4 to 5 rows:
  • in the first row, the sign of train t is introduced (the line sign, behind which there is an ordinal number of the train in brackets that grows with the period ordinal number; even numbers are used for trains of even direction, odd numbers for trains of odd direction);
  • in the second row, the scheduled arrival/departure/passage time s is introduced;
  • in the third row, the earliest possible arrival/departure/passage time e is introduced;
  • in the fourth row, the latest possible arrival/departure/passage time l is introduced;
  • alternatively, in the fifth row, the latest possible departure time l I N is introduced.
In time details in the second, third, fourth, and fifth rows, “S” means an even hour, while “L” means an odd hour.
Oriented edges are represented by:
  • blue if it is an edge of r type (train runs);
  • red if it is an edge of d w type (train dwells);
  • green if it is an edge of t type (transfer bindings between trains);
  • orange if it is an edge of h type (operational interactions between trains); or
  • purple if it is an edge of c type (circulation bindings between trains).
The evaluation m t t is introduced in minutes near the edge by the same color as the edge’s.
Figure 7. Cut-out of the operational/technological processes graph for solved part of Vysočina Region weekends. Source: the authors.
Figure 7. Cut-out of the operational/technological processes graph for solved part of Vysočina Region weekends. Source: the authors.
Applsci 12 00457 g007
The transfer waiting times for regional transport trains, using the new operational concept in the Vysočina Region for the basic weekend IPT model, are summarized in Table 2.
Transfer waiting times for the Sp line, determined by the authors’ approach, were implemented by the train operating company (České dráhy) and by IM SŽ for regular operational control in this area. Other transfer times, as determined, were moderately adjusted to take into account the transportation (passenger time) factor.
Reached results of train delays and achieving transfer connections for the first half-year of operation of the new concept showed that qualified steps and projected values of transfer waiting times were calculated correctly. If unplanned and unexpected incidents, operational disruptions, vehicles breakouts, and signaling system breakouts do not occur, the operation functions stably. Transfer connections are functional in the maximum possible volume, and a low delay in operations leads to compliance with the planned timetable.

4. Discussion

The application of the proposed method confirmed the expected limitations of the method that were mentioned in the introduction.
A relatively low number of possible disposal measures, which were assessed in the practical application in Section 3.1, leads to a higher number of their combinations. The application was simplified by using only those disposal measures that are relevant in the expected delay values, and which lead to maximization of the transfer waiting times. This rationalization finally led to only one combination of disposal measures, and thus to one graph for operational/technological processes. If this rationalization is not made, the number of graphs would be higher, and the task would become more time-consuming.
As stated in the introduction, the passenger transportation aspect was not a subject of this research. It is obvious from the achieved results, especially the transfer waiting times of trains on line Os3 in Jihlava (22 min), that the transfer waiting time is too long for passengers who do not transfer from other trains. Such transfer waiting times apply to most of the passengers in the trains of this line. The passenger transportation aspect, using the authors’ approach, might be a subject for further research, leading to a rationalization of the transfer waiting time values of passenger trains (which have all the bindings while the other trains are relatively loose).
On the other hand, the research method satisfactorily addressed all the technological bindings between trains. The method is likely to be successful in its application to other practical cases of determining transfer waiting times.

5. Conclusions

This article dealt with the topic of delay management in the timetable planning process, especially in determining transfer waiting times. First, state-of-the-art train scheduling, traffic control, dispatching, and delay management were examined. The authors found that the critical path method is commonly used in some of the tasks carried out for operational traffic control and/or by dispatchers (e.g., for proper time margin positioning), but CPM has not been used for determining transfer waiting times, which was the authors’ primary challenge in this research.
Next, the article described the basic relationship between line periods/intervals and length of transfer waiting times. With increasing intervals between connections, transfer waiting times grows, because when is lost to a continuing train, real waiting time corresponds with waiting for the following service (and the travel time for passengers is, accordingly, a line-interval longer).
The article then described the relationship between transfer waiting times and timetable stability. Timetable stability must also be considered when determining transfer waiting times. The more interactions there are between trains and the more heterogeneous a timetable is, the more potential conflicts between trains arise, with potential sources of delay transmission or formation. Delays tend to spread due to mutual interactions between trains; the number of affected trains increases disproportionately with the number of bindings in the timetable and the delay elimination time. The delay elimination time alone, which can occur in the case of a periodic timetable described by the so-called stability coefficient, is one of the possible indicators of timetable stability. Thus, in the case of marginal connections (e.g., during evening or night), transfer waiting times are generally longer during other times of the day, due to the lower number of interactions. The transmission of delays does not usually take place at the same rate during evenings or night as it does during the day.
To determine transfer waiting times, it is necessary to correctly identify the critical section of a railway line, which is decisive with respect to time supplements, reserves, spaces, synchronization times, and the length of interstation sections in cases of crossing or overtaking relocation. The possibility of train crossing and overtaking relocation, or utilization of other disposition measures, also affects the length of transfer waiting times. Therefore, it is common Czech practice to determine transfer waiting times at the same time as compiling instructions (i.e., dispositional measures) for resolving operational disruptions (which are included in the “D7–Regulation for operational traffic control” of IM SŽ).
The researched then described an approach for determining transfer waiting times. This approach, called the maximum transfer waiting times principle, consists of determining transfer waiting times to their maximum value so that none of the crucial transfer connections are disrupted. Using this approach, an algorithm was determined to convert this task into an oriented graph (called the technological-operational processes graph) and usea modified CPM (the critical path method) to determine transfer waiting times. This method takes into account operational/technological interactions between trains, but does not consider the transportation (passenger time) aspect.
The method was applied as a new operational concept in the Vysočina Region, where it has been implemented since the beginning of the timetable for 2019/20. Based on the waiting times for the long-distance trains Praha–Havlíčkův Brod–Brno and Plzeň–České Budějovice–Jihlava–Brno and the regional trains Kolín–Havlíčkův Brod–Žďár nad Sázavou, transfer waiting times were proposed for relevant regional trains lines at the Havlíčkův Brod and Jihlava junctions.
Using this practical application, the limitations of the method mentioned in the introduction were confirmed, especially the fact that if many relevant disposal measures are used, the number of technological/operational processes, as constructed and calculated, increases with the number of their combinations, which can be time-consuming. However, when the number of relevant disposal measures is low or when a rationalization can be made, the research method satisfactorily coped with all the technological bindings between trains and is likely to be successful when applied to other practical cases of transfer waiting times determination.
Another limitation of the method is that it does not deal with passenger time, so some transfer waiting times can be too long or too short from that perspective. Including this aspect could be a possible area for further research.
The correct way to determine transfer waiting times is a small piece in the whole mosaic of functional public transport and network planning. It is a supporting tool to improve the reliability, efficiency, and sustainability of public transport systems.

Supplementary Materials

The following supporting information can be downloaded at: https://www.mdpi.com/article/10.3390/app12010457/s1, Figure S1: Operational/technological processes graph–solved part of Vysočina Region weekends.

Author Contributions

Conceptualization, R.V. and V.J.; methodology, R.V.; validation, R.V. and V.J.; formal analysis, R.V.; investigation, R.V. and V.J.; resources, R.V. and V.J.; data curation, R.V.; writing—original draft preparation, R.V.; writing—review and editing, V.J.; visualization, R.V.; supervision, V.J. All authors have read and agreed to the published version of the manuscript.

Funding

This research received no external funding.

Institutional Review Board Statement

Not applicable.

Informed Consent Statement

Not applicable.

Data Availability Statement

All data used in the study are presented in the manuscript.

Conflicts of Interest

The authors declare that they have no conflict of interest.

References

  1. Şahin, İ. Railway traffic control and train scheduling based oninter-train conflict management. Transp. Res. Part B Methodol. 1999, 33, 511–534. [Google Scholar] [CrossRef]
  2. Caimi, G.; Fuchsberger, M.; Laumanns, M.; Lüthi, M. A model predictive control approach for discrete-time rescheduling in complex central railway station areas. Comput. Oper. Res. 2012, 39, 2578–2593. [Google Scholar] [CrossRef]
  3. Dollevoet, T.; Corman, F.; D’Ariano, A.; Huisman, D. An iterative optimization framework for delay management and train scheduling. Flex Serv. Manuf. J. 2014, 26, 490–515. [Google Scholar] [CrossRef]
  4. Samà, M.; Meloni, C.; D’Ariano, A.; Corman, F. A multi-criteria decision support methodology for real-time train scheduling. J. Rail Transport. Plan. Manag. 2015, 5, 146–162. [Google Scholar] [CrossRef]
  5. Luan, X.; Wang, Y.; De Schutter, B.; Meng, L.; Lodewijks, G.; Corman, F. Integration of real-time traffic management and train control for rail networks—Part 1: Optimization problems and solution approaches. Transp. Res. Part B Methodol. 2018, 115, 41–71. [Google Scholar] [CrossRef]
  6. Corman, F.; D’Ariano, A.; Marra, A.D.; Pacciarelli, D.; Samà, M. Integrating train scheduling and delay management in real-time railway traffic control. Transp. Res. Part E Logist. Transp. Rev. 2017, 105, 213–239. [Google Scholar] [CrossRef]
  7. Corman, F.; D’Ariano, A.; Pacciarelli, D.; Pranzo, M. A tabu search algorithm for rerouting trains during rail operations. Transp. Res. Part B: Methodol. 2010, 44, 175–192. [Google Scholar] [CrossRef]
  8. D’Ariano, A.; Dario Pacciarelli, D.; Pranzo, M. A branch and bound algorithm for scheduling trains in a railway network. Eur. J. Oper. Res. 2007, 183, 643–657. [Google Scholar] [CrossRef]
  9. D’Ariano, A.; Samà, M.; D’Ariano, P.; Pacciarelli, D. Evaluating the Applicability of Advanced Techniques for Practical Real-time Train Scheduling. Transp. Res. Procedia 2014, 3, 279–288. [Google Scholar] [CrossRef]
  10. Nedeliakova, E.; Hudakova, M.; Masar, M.; Lizbetinova, L.; Stasiak-Betlejewska, R.; Šulko, P. Sustainability of Railway Undertaking Services with Lean Philosophy in Risk Management—Case Study. Sustainability 2020, 12, 5298. [Google Scholar] [CrossRef]
  11. Meng, L.; Muneeb Abid, M.; Jiang, X.; Khattak, A.; Babar Khan, M. Increasing Robustness by Reallocating the Margins in the Timetable. J. Adv. Transp. 2019, 1–15. [Google Scholar] [CrossRef]
  12. Van Thielen, S.; Corman, F.; Vansteenwegen, P. Exploring the Dynamic Impact Zone for Conflict Prevention in Real-Time Railway Traffic Management. In Proceedings of the Conference on Advanced Systems in Public Transport. (CASPT 2018), Brisbane, Australia, 23–25 July 2018. [Google Scholar]
  13. Ghaemi, N.; Zilko, A.A.; Yan, F.; Cats, O.; Kurowicka, D.; Goverde, R.M.P. Impact of railway disruption predictions and rescheduling on passenger delays. J. Rail Transp. Plan. Manag. 2018, 8, 103–122. [Google Scholar] [CrossRef]
  14. Bär, M. Konflikte im Eisenbahnbetrieb–Versuch einer Systematisierung. In Schriftenreihe des Instituts für Verkehrssystemtheorie und Bahnverkehr; von Günter, H., Hertel, B., Eds.; Fakultät Verkehrswissenschaften “Friedrich List”, Institut für Verkehrssystemtheorie und Bahnverkehr, Technische Universität Dresden: Dresden, Germany, 1996; pp. 138–149. [Google Scholar]
  15. Stelzer, A. Automatisierte Konfliktbewertung und-Lösung für Die Anschlussdisposition im (Schienen-)Personenverkehr; TU Prints: Darmstadt, Germany, 2016. [Google Scholar]
  16. Anderegg, L.; Penna, P.; Widmayer, P. Online train disposition: To wait or not to wait? Electron. Notes Theor. Comput. Sci. 2002, 66, 32–41. [Google Scholar] [CrossRef][Green Version]
  17. D’Ariano, A.; Corman, F.; Hansen, I.A. Railway traffic optimization by advanced scheduling and rerouting algorithms. In Proceedings of the World Congress on Railway Research, Seoul, Korea, 18–22 May 2008. [Google Scholar]
  18. Andersson, E.V.; Peterson, A.; Krasemann, J.T. Quantifying railway timetable robustness in critical points. J. Rail Transport. Plan. Manag. 2013, 3, 95–110. [Google Scholar] [CrossRef]
  19. Barter, W. Forecasting robustness of timetables. In Computers in Railways IX.; Allan, J., Brebbia, C.A., Hill, R.J., Sciutto, G., Sone, S., Eds.; WIT Press: Southampton, UK, 2004; pp. 563–572. [Google Scholar]
  20. International Union of Railways. UIC-Codex 406—Capacity, 1st ed.; International Union of Railways: Paris, France, 2004. [Google Scholar]
  21. Malavasi, G.; Navajas Cawood, E.; Ricci, S.; Rotoli, F. Capacity versus punctuality assessment procedures and accessibility measures for rail networks. Ing. Ferrov. 2015, 12, 1011–1040. [Google Scholar]
  22. Bojovic, N.; Jovanovic, P.; Kecman, P.; Mandic, D. Optimal Allocation of Buffer times to Increase Train Schedule Robustness. Eur. J. Oper. Res. 2016, 256, 44–54. [Google Scholar] [CrossRef]
  23. Coviello, N. Modelling periodic operations on single track lines, timetable design and stability evaluation. Res. Transp. Econ. 2015, 54, 2–14. [Google Scholar] [CrossRef]
  24. Goverde, R.M.P. Improving punctuality and transfer reliability by railway timetable optimization. In CD-ROM Proceedings of the 5th TRAIL Research school (Delft, Netherlands, 12/1999); Bovy, P.H.L., Ed.; Delft University Press: Delft, The Netherlands, 1999. [Google Scholar]
  25. Hansen, I.A. Increase of capacity through optimized timetabling. In Computers in Railways IX.; Allan, J., Brebbia, C.A., Hill, R.J., Sciutto, G., Sone, S., Eds.; WIT Press: Southampton, UK, 2004; pp. 529–538. [Google Scholar]
  26. Hansen, I.A.; Pachl, J. Railway Timetabling and Operations; Eurailpress: Hamburg, Germany, 2014. [Google Scholar]
  27. Boysen, H.E.; Odolinski, K. Railway line capacity utilisation and its impact on maintenance costs. J. Rail Transport. Plan. Manag. 2019, 9, 22–33. [Google Scholar] [CrossRef]
  28. Gašparík, J.; Zitrický, V. A new approach to estimating the occupation time of the railway infrastructure. Transport 2010, 25, 387–393. [Google Scholar] [CrossRef][Green Version]
  29. Wendler, E. The scheduled waiting time on railway lines. Transp. Res. Part B 2007, 41, 148–158. [Google Scholar] [CrossRef]
  30. Správa železnic. Transfer Connections between Passenger Trains 2020 [Přípoje Mezi Vlaky Osobní Dopravy 2020]; Správa železnic, s.o.: Prague, Czech Republic, 2019. [Google Scholar]
  31. Správa železnic. D7—Regulation for Operational Traffic Control [D7—Předpis Pro Operativní Řízení Provozu]; Správa železniční dopravní cesty, s.o.: Prague, Czech Republic, 2014. [Google Scholar]
  32. Drábek, M. Irregularities in Czech integrated periodic timetable. In Proceedings of the Horizons of Railway Transport 2018, 10th Year of International Scientific Conference, Strečno, Slovakia, 11–12 October 2018; pp. 1–4. [Google Scholar] [CrossRef]
  33. Smoliner, M. System train paths as key to efficient infrastructure usage for on-track competition in ITF-regimes. J. Rail Transport. Plan. Manag. 2019, 12, 100147. [Google Scholar] [CrossRef]
  34. Janoš, V.; Kříž, M. Pragmatic Approach in Regional Rail Transport Planning. Zesz. Nauk. Politech. Śląskiej 2018, 100, 35–43. [Google Scholar] [CrossRef]
  35. Drábek, M.; Michl, Z.; Vávra, R. Netgraph—An Efficient Tool for Periodic Timetabling and Capacity Planning. In Proceedings of the Student Scientific Conference Modernization of Railway IRICoN, 2017, Prague, Czech Republic, 10 May 2017; Czech Technical University in Prague: Prague, Czech Republic, 2017. [Google Scholar] [CrossRef][Green Version]
Figure 1. Capacity balance according to UIC-Codex 406 [20,21].
Figure 1. Capacity balance according to UIC-Codex 406 [20,21].
Applsci 12 00457 g001
Figure 2. Dependence of the number of trains affected by an input delay on the number of bindings of every train transmitting the delay when the delay is spread in 5 degrees. Source: the authors.
Figure 2. Dependence of the number of trains affected by an input delay on the number of bindings of every train transmitting the delay when the delay is spread in 5 degrees. Source: the authors.
Applsci 12 00457 g002
Figure 3. Delay transmission between trains and gradual elimination of the delays. Source: the authors.
Figure 3. Delay transmission between trains and gradual elimination of the delays. Source: the authors.
Applsci 12 00457 g003
Figure 4. The course of the delay sum of trains caused by delayed train A with input delay tinput,A in the case of the stable timetable. In the delay spread phase, the increase of delay caused by mutual interactions between trains is at a higher level than the gradual elimination of those delays. At the stagnation stage, both of these factors are at approximately the same level. In the delay elimination phase, the level of delay elimination is higher than the ongoing delay spread. After expiring cstab-multiple of the timetable period from the time of the input delay origin (T0), there comes a total elimination of that delay and all delays caused by it. It is clear from the chart that local anomalies are possible. Source: the authors.
Figure 4. The course of the delay sum of trains caused by delayed train A with input delay tinput,A in the case of the stable timetable. In the delay spread phase, the increase of delay caused by mutual interactions between trains is at a higher level than the gradual elimination of those delays. At the stagnation stage, both of these factors are at approximately the same level. In the delay elimination phase, the level of delay elimination is higher than the ongoing delay spread. After expiring cstab-multiple of the timetable period from the time of the input delay origin (T0), there comes a total elimination of that delay and all delays caused by it. It is clear from the chart that local anomalies are possible. Source: the authors.
Applsci 12 00457 g004
Figure 5. Transfer waiting times table for the Protivín station, timeTable 2019–2020 [30] Translation by the authors.
Figure 5. Transfer waiting times table for the Protivín station, timeTable 2019–2020 [30] Translation by the authors.
Applsci 12 00457 g005
Figure 6. Net graph of the new operational concept in Vysočina Region weekends. Source: the authors.
Figure 6. Net graph of the new operational concept in Vysočina Region weekends. Source: the authors.
Applsci 12 00457 g006
Table 1. The basic solution for occupancy conflict, vehicle circulation conflict, and transfer connection conflict [15].
Table 1. The basic solution for occupancy conflict, vehicle circulation conflict, and transfer connection conflict [15].
Occupancy ConflictVehicle Circulation ConflictTransfer Connection Conflict
Basic solution 1One of two trains uses other parts of the infrastructure.Cancellation of a circulation binding (operational standby necessity)Cancellation of a transfer binding (connection is lost)
Basic solution 2One of the trains will be managed via conflict place later (sequence of train paths may be changed)The second train will be managed via conflict place later (sequence of train paths cannot be changed)
Table 2. Determined transfer waiting times of regional transport trains using the new operational concept in the Vysočina Region for the basic weekend IPT model. Source: the authors.
Table 2. Determined transfer waiting times of regional transport trains using the new operational concept in the Vysočina Region for the basic weekend IPT model. Source: the authors.
LineTraffic PointDirectionMaximum Waiting Time
SpHavlíčkův Brododd (>Jihlava > Telč > Slavonice)12 min
Jihlavaodd (>Třešť > Telč > Slavonice)11 min
Jihlavaeven (>Havlíčkův Brod)10 min
Os2Havlíčkův Brododd (>Jihlava město)13 min
Jihlavaeven (>Havlíčkův Brod)15 min
Os3Jihlavaodd (>Třebíč)22 min
Os4Jihlavaodd (>Horní Cerekev > Tábor)16 min
Publisher’s Note: MDPI stays neutral with regard to jurisdictional claims in published maps and institutional affiliations.

Share and Cite

MDPI and ACS Style

Vávra, R.; Janoš, V. Delay Management in Regional Railway Transport. Appl. Sci. 2022, 12, 457. https://doi.org/10.3390/app12010457

AMA Style

Vávra R, Janoš V. Delay Management in Regional Railway Transport. Applied Sciences. 2022; 12(1):457. https://doi.org/10.3390/app12010457

Chicago/Turabian Style

Vávra, Rudolf, and Vít Janoš. 2022. "Delay Management in Regional Railway Transport" Applied Sciences 12, no. 1: 457. https://doi.org/10.3390/app12010457

APA Style

Vávra, R., & Janoš, V. (2022). Delay Management in Regional Railway Transport. Applied Sciences, 12(1), 457. https://doi.org/10.3390/app12010457

Note that from the first issue of 2016, this journal uses article numbers instead of page numbers. See further details here.

Article Metrics

Back to TopTop