Micromechanical Analysis in Applications of Active Mono-Slip and Continuum Dislocations in the MDCM
Abstract
1. Introduction
2. Continuum Dislocation Formulation
2.1. Kinematics
2.2. Mono-Slip Analysis in the Continuum Formulation
2.3. Thermodynamic Principles
2.3.1. Zero Energy Dissipation Case
Formulations
2.3.2. Non-Zero Energy Dissipation Case
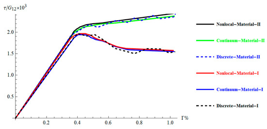
3. Numerical Expression and Discussion
4. Conclusions
Funding
Institutional Review Board Statement
Informed Consent Statement
Data Availability Statement
Acknowledgments
Conflicts of Interest
References
- Kasa, T.T. Consideration of interlaminar strain–energy continuity in composite plate analysis using improved higher order theory. Trans. Can. Soc. Mech. Eng. 2018, 42, 211–221. [Google Scholar] [CrossRef]
- Kasa, T.T. Inter-Laminar Strain Energy Continuity in Orthotropic Face Sandwich and Composite Plate Analysis Using Improved Higher-Order Theory. 2018. Available online: https://yorkspace.library.yorku.ca/xmlui/bitstream/handle/10315/35381/CSME2018_paper_5.pdf?sequence=1&isAllowed=y (accessed on 15 April 2020).
- Kasa, T.T. Lightweight sandwich and composite beam analysis using improved higher-order theory with respect to strain energy fidelity in ply-wise approach. Aust. J. Mech. Eng. 2020, 1–11. [Google Scholar] [CrossRef]
- Takele, K. Interfacial Strain Energy Continuity Assumption-Based Analysis of an Orthotropic-Skin Sandwich Plate Using a Refined Layer-by-Layer Theory. Mech. Compos. Mater. 2018, 54, 281–298. [Google Scholar] [CrossRef]
- Acharya, A. A model of crystal plasticity based on the theory of continuously distributed dislocations. J. Mech. Phys. Solids 2001, 49, 761–784. [Google Scholar] [CrossRef]
- Chou, T.-W. Microstructural Design of Fiber Composites; Cambridge University Press: Cambridge, UK; New york, NY, USA, 2005. [Google Scholar]
- Acharya, A. Constitutive analysis of finite deformation field dislocation mechanics. J. Mech. Phys. Solids 2004, 52, 301–316. [Google Scholar] [CrossRef]
- Gurtin, M.E. A gradient theory of single-crystal viscoplasticity that accounts for geometrically necessary dislocations. J. Mech. Phys. Solids 2002, 50, 5–32. [Google Scholar] [CrossRef]
- Kochmann, D.M.; Hackl, K.; Le, K.C. A continuum-dislocation theory for modeling dislocation microstructures and size effects in crystal plastiticy. In Proceedings of the 7th EUROMECH Solid Mechanics Conference, Lisbon, Portugal, 7–11 September 2009. [Google Scholar]
- Mughrabi, H. On the role of strain gradients and long-range internal stresses in the composite model of crystal plasticity. Mater. Sci. Eng. A 2001, 317, 171–180. [Google Scholar] [CrossRef]
- Schulz, K.; Sudmanns, M.; Gumbsch, P. Dislocation-density based description of the deformation of a composite material. Model. Simul. Mater. Sci. Eng. 2017, 25, 064003. [Google Scholar] [CrossRef]
- Kasa, T.T. Continuum Dislocations and Active Single-slip Assumption in Micro-Mechanical analysis of Matrix Dominated Composite Unit cell. In Proceedings of the Canadian Society for Mechanical Engineering International Congress 2020, Charlottetown, PE, Canada, 21–24 June 2020. [Google Scholar]
- Kröner, E. Continuum theory of defects. In Physics of Defects; Les Houches, Session 35; North-Holland: Amsterdam, The Netherlands, 1980. [Google Scholar]
- Aharoni, H.; Machon, T.; Kamien, R.D. Composite dislocations in smectic liquid crystals. Phys. Rev. Lett. 2017, 118, 257801. [Google Scholar] [CrossRef]
- Salehinia, I.; Shao, S.; Wang, J.; Zbib, H. Interface structure and the inception of plasticity in Nb/NbC nanolayered composites. Acta Mater. 2015, 86, 331–340. [Google Scholar] [CrossRef]
- Li, N.; Demkowicz, M.; Mara, N.; Wang, Y.; Misra, A. Hardening due to interfacial He bubbles in nanolayered composites. Mater. Res. Lett. 2016, 4, 75–82. [Google Scholar] [CrossRef]
- Mastorakos, I.; Abdolrahim, N.; Zbib, H. Deformation mechanisms in composite nano-layered metallic and nanowire structures. Int. J. Mech. Sci. 2010, 52, 295–302. [Google Scholar] [CrossRef]
- Acharya, A.; Bassani, J. Lattice incompatibility and a gradient theory of crystal plasticity. J. Mech. Phys. Solids 2000, 48, 1565–1595. [Google Scholar] [CrossRef]
- Hutchinson, J.W. Plasticity at the micron scale. Int. J. Solids Struct. 2000, 37, 225–238. [Google Scholar] [CrossRef]
- Hoagland, R.G.; Kurtz, R.J.; Henager, C., Jr. Slip resistance of interfaces and the strength of metallic multilayer composites. Scr. Mater. 2004, 50, 775–779. [Google Scholar] [CrossRef]
- Selvam, J.D.R.; Dinaharan, I.; Philip, S.V.; Mashinini, P. Microstructure and mechanical characterization of in situ synthesized AA6061/(TiB2+ Al2O3) hybrid aluminum matrix composites. J. Alloys Compd. 2018, 740, 529–535. [Google Scholar] [CrossRef]
- Fan, M.; Xiao, Z.; Luo, J. On the plastic zone correction of a Zener–Stroh crack interacting with a nearby inhomogeneity and an edge dislocation. Acta Mech. 2015, 226, 4173–4188. [Google Scholar] [CrossRef]
- Eringen, A.C. Nonlocal polar elastic continua. Int. J. Eng. Sci. 1972, 10, 1–16. [Google Scholar] [CrossRef]
- Eringen, A.C.; Wegner, J. Nonlocal continuum field theories. Appl. Mech. Rev. 2003, 56, B20–B22. [Google Scholar] [CrossRef]
- Chen, Y.S. Continuum Theory of Self-Similar Dislocation Cellular Structures. Ph.D. Thesis, Cornell Univerisity, Ithaca, NY, USA, 2012. [Google Scholar]
- Zhang, C.; Li, N.; Wang, W.; Binienda, W.K.; Fang, H. Progressive damage simulation of triaxially braided composite using a 3D meso-scale finite element model. Compos. Struct. 2015, 125, 104–116. [Google Scholar] [CrossRef]
- Fan, M.; Xiao, Z.; Luo, J. Application of cohesive zone model in crack propagation analysis in multiphase composite materials. Mech. Adv. Mater. Struct. 2017, 24, 1109–1115. [Google Scholar] [CrossRef]
- Cleveringa, H.; Van Der Giessen, E.; Needleman, A. Comparison of discrete dislocation and continuum plasticity predictions for a composite material. Acta Mater. 1997, 45, 3163–3179. [Google Scholar] [CrossRef]
- Cleveringa, H.; Van der Giessen, E.; Needleman, A. A discrete dislocation analysis of bending. Int. J. Plast. 1999, 15, 837–868. [Google Scholar] [CrossRef]
- Ghosh, S.; Lee, K.; Raghavan, P. A multi-level computational model for multi-scale damage analysis in composite and porous materials. Int. J. Solids Struct. 2001, 38, 2335–2385. [Google Scholar] [CrossRef]
- Greer, J.R.; De Hosson, J.T.M. Plasticity in small-sized metallic systems: Intrinsic versus extrinsic size effect. Prog. Mater. Sci. 2011, 56, 654–724. [Google Scholar] [CrossRef]
- Nye, J. Some geometrical relations in dislocated crystals. Acta Metall. 1953, 1, 153–162. [Google Scholar] [CrossRef]
- Berdichevsky, V.L. Continuum theory of dislocations revisited. Contin. Mech. Thermodyn. 2006, 18, 195. [Google Scholar] [CrossRef]
- Fan, M.; Yi, D.; Xiao, Z. Fracture behavior investigation for a pileup of edge dislocations interacting with a nanoscale inhomogeneity with interface effects. Int. J. Damage Mech. 2015, 24, 891–914. [Google Scholar] [CrossRef]
- Koslowski, M.; Cuitino, A.M.; Ortiz, M. A phase-field theory of dislocation dynamics, strain hardening and hysteresis in ductile single crystals. J. Mech. Phys. Solids 2002, 50, 2597–2635. [Google Scholar] [CrossRef]
- Schulz, K.; Sandfeld, S.; Gumbsch, P. A Three-dimensional Continuum Theory of Dislocation Plasticity-Modelling and Application to a Composite. PAMM 2011, 11, 437–438. [Google Scholar] [CrossRef]
- Berdichevsky, V.; Le, K. Dislocation nucleation and work hardening in anti-plane constrained shear. Contin. Mech. Thermodyn. 2007, 18, 455–467. [Google Scholar] [CrossRef]
- Hutchinson, J.; Fleck, N. Strain gradient plasticity. Adv. Appl. Mech. 1997, 33, 295–361. [Google Scholar]
- Shu, J.; Fleck, N.; Van der Giessen, E.; Needleman, A. Boundary layers in constrained plastic flow: Comparison of nonlocal and discrete dislocation plasticity. J. Mech. Phys. Solids 2001, 49, 1361–1395. [Google Scholar] [CrossRef]
- Fleck, N.; Muller, G.; Ashby, M.F.; Hutchinson, J.W. Strain gradient plasticity: Theory and experiment. Acta Metall. Mater. 1994, 42, 475–487. [Google Scholar] [CrossRef]
- Berdichevsky, V. On thermodynamics of crystal plasticity. Scr. Mater. 2006, 54, 711–716. [Google Scholar] [CrossRef]
- Weygand, D.; Friedman, L.; Van der Giessen, E.; Needleman, A. Aspects of boundary-value problem solutions with three-dimensional dislocation dynamics. Model. Simul. Mater. Sci. Eng. 2002, 10, 437. [Google Scholar] [CrossRef]
- Bassani, J.; Needleman, A.; Van der Giessen, E. Plastic flow in a composite: A comparison of nonlocal continuum and discrete dislocation predictions. Int. J. Solids Struct. 2001, 38, 833–853. [Google Scholar] [CrossRef]
- Bittencourt, E.; Needleman, A.; Gurtin, M.E.; Van der Giessen, E. A comparison of nonlocal continuum and discrete dislocation plasticity predictions. J. Mech. Phys. Solids 2003, 51, 281–310. [Google Scholar] [CrossRef]









Publisher’s Note: MDPI stays neutral with regard to jurisdictional claims in published maps and institutional affiliations. |
© 2021 by the author. Licensee MDPI, Basel, Switzerland. This article is an open access article distributed under the terms and conditions of the Creative Commons Attribution (CC BY) license (https://creativecommons.org/licenses/by/4.0/).
Share and Cite
Kasa, T.T. Micromechanical Analysis in Applications of Active Mono-Slip and Continuum Dislocations in the MDCM. Appl. Sci. 2021, 11, 3135. https://doi.org/10.3390/app11073135
Kasa TT. Micromechanical Analysis in Applications of Active Mono-Slip and Continuum Dislocations in the MDCM. Applied Sciences. 2021; 11(7):3135. https://doi.org/10.3390/app11073135
Chicago/Turabian StyleKasa, Temesgen Takele. 2021. "Micromechanical Analysis in Applications of Active Mono-Slip and Continuum Dislocations in the MDCM" Applied Sciences 11, no. 7: 3135. https://doi.org/10.3390/app11073135
APA StyleKasa, T. T. (2021). Micromechanical Analysis in Applications of Active Mono-Slip and Continuum Dislocations in the MDCM. Applied Sciences, 11(7), 3135. https://doi.org/10.3390/app11073135