Reliability Analysis of Accelerated Destructive Degradation Testing Data for Bi-Functional DC Motor Systems
Abstract
Featured Application
Abstract
1. Introduction
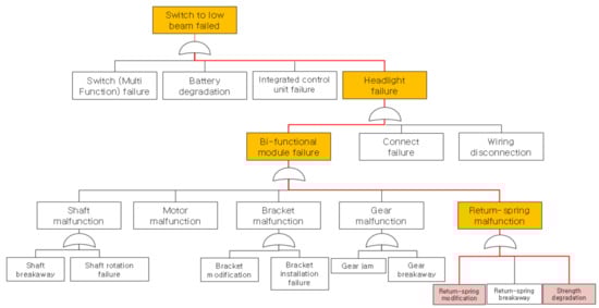
2. Degradation Mechanisms of Bi-Functional DC Motors
3. ADDT Analysis
3.1. Experimental Setup
3.2. ADDT Model
| Notation | |
| i | The number of stress levels |
| j | The number of testing units |
| The number of samples in the -th stress level. | |
| t | Measurement time |
| -th stress level. | |
| Parameter vector for degradation path | |
| Degradation result of -th testing unit at -th stress level. | |
| Normal error term to describe unit-to-unit variability | |
| Mean degradation path | |
| Cumulative distribution function for degradation | |
| Cumulative distribution of standard normal distribution | |
| Parameters for the degradation model | |
| Activation energy | |
| Pre-determined failure threshold level | |
| Th number of simulation iterations | |
| Vector of estimated parameters in ADDT model | |
| Covariance matrix for estimated parameter | |
3.3. Failure-Time Analysis
- Step I: Generate (large number: e.g., ) simulated degradation paths using the estimators of from a multivariate normal distribution with mean and variance-covariance matrix , where we used the variance-covariance matrix of to simulate the random sample path.
- Step II: Compute pseudo-failure times corresponding to the realizations of , where the pseudo-failure time is defined as the point where the degradation path intersects with the failure threshold.
- Step III: For any desired values of , use the following function for evaluation of as
4. Conclusions
Author Contributions
Funding
Institutional Review Board Statement
Informed Consent Statement
Data Availability Statement
Acknowledgments
Conflicts of Interest
References
- Nelson, W. Analysis of performance-degradation data from accelerated tests. IEEE Trans. Reliab. 1981, 30, 149–155. [Google Scholar]
- Escobar, L.A.; Meeker, W.Q.; Kugler, D.L.; Kramer, L.L. Accelerated destructive degradation tests: Data, models, and analysis. In Mathematical and Statistical Methods in Reliability; World Scientific Publishing Company: River Edge, NJ, USA, 2003. [Google Scholar]
- Li, M.; Doganaksoy, N. Batch variability in accelerated-degradation testing. J. Qual. Technol. 2014, 46, 171–180. [Google Scholar] [CrossRef]
- Xie, Y.; King, C.B.; Hong, Y.; Yang, Q. Semiparametric models for accelerated destructive degradation test data analysis. Technometrics 2018, 60, 222–234. [Google Scholar] [CrossRef]
- Pfeufer, T. Improvement of flexibility and reliability of automobile actuators by model-based algorithms. Int. Fed. Autom. Control 1994, 27, 355–360. [Google Scholar]
- Zhang, Y.M.; He, X.D.; Liu, Q.L.; Wen, B.C. Reliability-based optimization of automobile components. Int. J. Veh. Saf. 2005, 1, 52–63. [Google Scholar] [CrossRef]
- Shin, W.G.; Lee, S.H. A development of accelerated life test method for blower motor for automobile using inverse power law model. Int. J. Mod. Phys. B 2008, 22, 1074–1080. [Google Scholar] [CrossRef]
- Liu, X.T.; Zheng, S.L.; Feng, J.Z.; Huang, H.; Chu, J.; Zhao, L.H. Reliability analysis and evaluation of automobile welding structure. Qual. Reliab. Eng. Int. 2013, 30, 1293–1300. [Google Scholar] [CrossRef]
- Moseler, O.; Isermann, R. Application of model based fault detection to a brushless DC motor. IEEE Trans. Ind. Electron. 2000, 47, 1015–1020. [Google Scholar] [CrossRef]
- Kara, T.; Eker, I. Nonlinear modeling and identification of a DC motor for bidirectional operation with real time experiments. Energy Convers. Manag. 2004, 45, 1087–1106. [Google Scholar] [CrossRef]
- Shin, W.G.; Lee, S.H. An analysis of the main factors on the wear of brushes for automotive small brush-type DC motor. J. Mech. Sci. Technol. 2010, 24, 37–41. [Google Scholar] [CrossRef]
- Shin, W.G.; Song, Y.S.; Seo, Y.K. Correlation analysis of brush temperature in brush-type DC motor for predicting motor life. J. Mech. Sci. Technol. 2012, 26, 2151–2154. [Google Scholar] [CrossRef]
- Flickinger, G.L.; Chmiel, G.J.; Surtherland, H.A. Method and system for determining the reliability of a DC motor system. U.S. Patent 7,873,581, 18 January 2011. [Google Scholar]
- Shi, Y.; Escobar, L.A.; Meeker, W.Q. Accelerated destructive degradation test planning. Technometrics 2009, 51, 1–13. [Google Scholar] [CrossRef]
- Vaca-Trigo, I.; Meeker, W.Q. A statistical model for linking field and laboratory exposure results for a model coating, In Service Life Prediction of Polymer Materials; Martin, J., Ryntz, R.A., Chin, J., Dickie, R.A., Eds.; Chap. 2; Springer: New York, NY, USA, 2009. [Google Scholar]
- Sakamoto, Y.; Ishiguro, M.; Kitagawa, G. Akaike Information Criterion Statistics; Reidel: Dordrecht, Holland, 1986. [Google Scholar]
- Schwarz, G. Estimating the dimension of a model. Ann. Stat. 1978, 6, 461–464. [Google Scholar] [CrossRef]












| Model | Exponential | Logarithmic | Power | Logistic |
|---|---|---|---|---|
| Mean degradation | ||||
| Degradation over time | ![]() | ![]() | ![]() | ![]() |
| ADDT Model | Log-Likelihood | AIC | BIC |
|---|---|---|---|
| Exponential | 222.54 | −439.08 | −430.25 |
| Logarithmic | 373.49 | −740.99 | −732.16 |
| Power | 374.53 | −743.07 | −734.24 |
| Logistic | 230.38 | −454.75 | −445.93 |
| Estimation Method | Percentile | 1 | 5 | 10 | 20 | 30 | 40 | 50 |
|---|---|---|---|---|---|---|---|---|
| Closed-form equation | Hour | 4,694 | 14,256 | 25,925 | 53,775 | 91,351 | 144,033 | 220,914 |
| (Year) | (3.22) | (9.76) | (17.76) | (36.83) | (62.57) | (98.65) | (151.31) | |
| Monte Carlo simulation | Hour | 18,061 | 29,356 | 38,593 | 94,050 | 127,629 | 168,546 | 220,311 |
| (Year) | (12.37) | (20.11) | (26.43) | (64.42) | (87.42) | (115.44) | (150.90) |
Publisher’s Note: MDPI stays neutral with regard to jurisdictional claims in published maps and institutional affiliations. |
© 2021 by the authors. Licensee MDPI, Basel, Switzerland. This article is an open access article distributed under the terms and conditions of the Creative Commons Attribution (CC BY) license (http://creativecommons.org/licenses/by/4.0/).
Share and Cite
Lee, C.; Lim, M.; Kim, C.; Bae, S.J. Reliability Analysis of Accelerated Destructive Degradation Testing Data for Bi-Functional DC Motor Systems. Appl. Sci. 2021, 11, 2537. https://doi.org/10.3390/app11062537
Lee C, Lim M, Kim C, Bae SJ. Reliability Analysis of Accelerated Destructive Degradation Testing Data for Bi-Functional DC Motor Systems. Applied Sciences. 2021; 11(6):2537. https://doi.org/10.3390/app11062537
Chicago/Turabian StyleLee, Chinuk, Munwon Lim, Chanjoong Kim, and Suk Joo Bae. 2021. "Reliability Analysis of Accelerated Destructive Degradation Testing Data for Bi-Functional DC Motor Systems" Applied Sciences 11, no. 6: 2537. https://doi.org/10.3390/app11062537
APA StyleLee, C., Lim, M., Kim, C., & Bae, S. J. (2021). Reliability Analysis of Accelerated Destructive Degradation Testing Data for Bi-Functional DC Motor Systems. Applied Sciences, 11(6), 2537. https://doi.org/10.3390/app11062537





