Application of Life Cycle Assessment in the Environmental Study of Sustainable Ceramic Bricks Made with ‘alperujo’ (Olive Pomace)
Abstract
1. Introduction
2. Methodology
2.1. Definition of the Objective and Scope of the Study
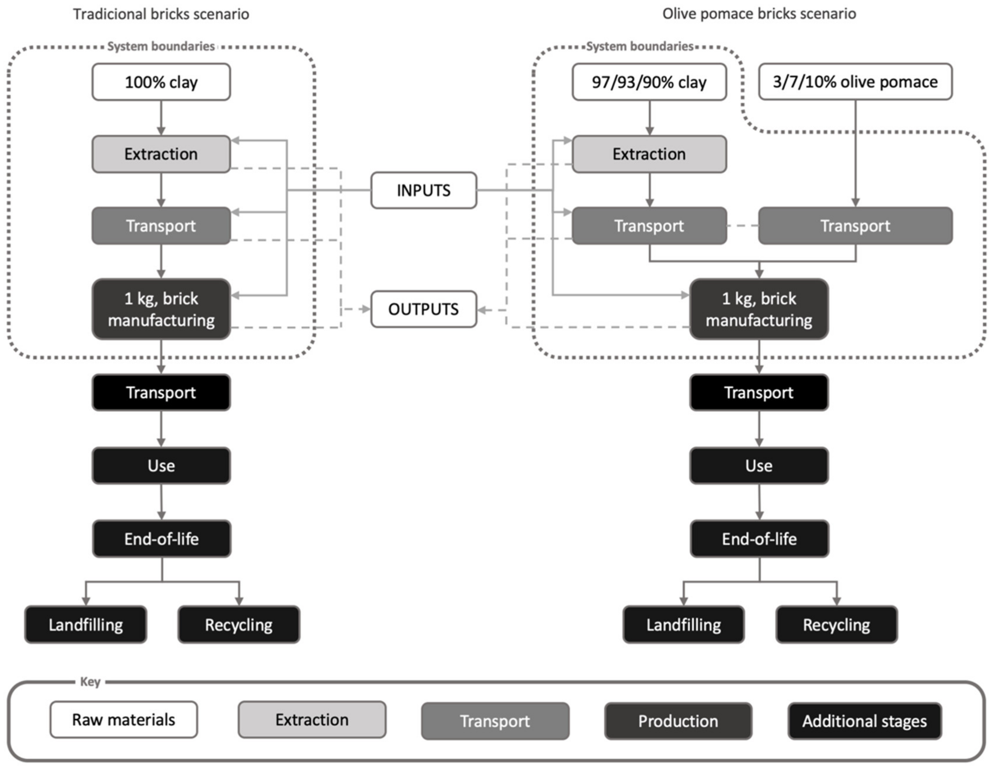
2.2. Life Cycle Inventory
2.3. Impact Assessment Methodology
3. Results and Discussion
4. Conclusions
Author Contributions
Funding
Institutional Review Board Statement
Informed Consent Statement
Data Availability Statement
Acknowledgments
Conflicts of Interest
References
- Pascal, M.; Corso, M.; Chanel, O.; Declercq, C.; Badaloni, C.; Cesaroni, G.; Henschel, S.; Meister, K.; Haluza, D.; Martin-Olmedo, P.; et al. Assessing the public health impacts of urban air pollution in 25 European cities: Results of the Aphekom project. Sci. Total Environ. 2013, 449, 390–400. [Google Scholar] [CrossRef]
- Velasco, P.M.; Ortíz, M.M.; Giró, M.M. Fired clay bricks manufactured by adding wastes as sustainable construction material—A review. Constr. Build. Mater. 2014, 63, 97–107. [Google Scholar] [CrossRef]
- Zhang, L. Production of bricks from waste materials—A review. Constr. Build. Mater. 2013, 47, 643–655. [Google Scholar] [CrossRef]
- Monteiro, S.N.; Vieira, C.M.F. On the production of fired clay bricks from waste materials: A critical update. Constr. Build. Mater. 2014, 68, 599–610. [Google Scholar] [CrossRef]
- Agencia de Gestión Agraria y Pesquera de Andalucía, Consejería de Agricultura, Pesca Y Desarrollo. Evaluación de la Producción y Usos de Los Subproductos de Las Agroindustrias del Olivar en Andalucía. 2015. Available online: http://www.juntadeandalucia.es/agriculturaypesca/observatorio/servlet/FrontController?action=DownloadS&table=11030&element=1585171&field=DOCUMENTO (accessed on 22 September 2020).
- Consejería de Agricultura, Pesca y Desarrollo Rural. Aforo de Producción de olivar en Andalucía—Campaña 2017–2018. Available online: http://www.juntadeandalucia.es/export/drupaljda/Presentación_OLIVAR_2017-2018.pdf (accessed on 26 June 2020).
- Consejería de Agricultura, Pesca y Desarrollo Rural. Aforo de Producción de Olivar en Andalucía—Campaña 2016–2017. Available online: http://www.juntadeandalucia.es/export/drupaljda/AFORO_OLIVAR_2016-2017.pdf (accessed on 26 June 2020).
- Consejería de Agricultura, Pesca y Desarrollo Rural. Aforo de Producción de Olivar en Andalucía—Campaña 2015–2016. Available online: http://www.juntadeandalucia.es/export/drupaljda/AFORO_2015-2016.pdf (accessed on 26 June 2020).
- Nastri, A.; Ramieri, N.; Abdayem, R.; Piccaglia, R.; Marzadori, C.; Ciavatta, C. Olive pulp and its effluents suitability for soil amendment. J. Hazard. Mater. 2006, 138, 211–217. [Google Scholar] [CrossRef]
- Alburquerque, J.; Gonzalvez, J.; Garcia, D.; Cegarra, J. Effects of a compost made from the solid by-product (“alperujo”) of the two-phase centrifugation system for olive oil extraction and cotton gin waste on growth and nutrient content of ryegrass (Lolium perenne L.). Bioresour. Technol. 2007, 98, 940–945. [Google Scholar] [CrossRef]
- Borja, R.; Raposo, F.; Rincón, B. Treatment technologies of liquid and solid wastes from two-phase olive oil mills. Grasas Aceites 2006, 57, 32–46. [Google Scholar] [CrossRef]
- Alburquerque, J.A.; Gonzálvez, J.; García, D.; Cegarra, J. Agrochemical characterisation of “alperujo”, a solid by-product of the two-phase centrifugation method for olive oil extraction. Bioresour. Technol. 2004, 91, 195–200. [Google Scholar] [CrossRef]
- Khosravani, M.R.; Reinicke, T. On the environmental impacts of 3D printing technology. Appl. Mater. Today 2020, 20, 100689. [Google Scholar] [CrossRef]
- Samani, P.; Van Der Meer, Y. Life cycle assessment (LCA) studies on flame retardants: A systematic review. J. Clean. Prod. 2020, 274, 123259. [Google Scholar] [CrossRef]
- ISO. ISO 14040. In Environmental Management—Life Cycle Assessment—Principles and Framework; ISO: Geneva, Switzerland, 2006. [Google Scholar]
- ISO. ISO 14044. In Environmental Management—Life Cycle Assessment—Requirements and Guidelines; ISO: Geneva, Switzerland, 2006. [Google Scholar]
- Koroneos, C.; Dompros, A. Environmental assessment of brick production in Greece. Build. Environ. 2007, 42, 2114–2123. [Google Scholar] [CrossRef]
- Bribián, I.Z.; Capilla, A.V.; Usón, A.A. Life cycle assessment of building materials: Comparative analysis of energy and environmental impacts and evaluation of the eco-efficiency improvement potential. Build. Environ. 2011, 46, 1133–1140. [Google Scholar] [CrossRef]
- Galán-Arboledas, R.J.; De Diego, J. Álvarez; Dondi, M.; Bueno, S. Energy, environmental and technical assessment for the incorporation of EAF stainless steel slag in ceramic building materials. J. Clean. Prod. 2017, 142, 1778–1788. [Google Scholar] [CrossRef]
- Almeida, M.I.; Dias, A.C.; Demertzi, M.; Arroja, L. Contribution to the development of product category rules for ceramic bricks. J. Clean. Prod. 2015, 92, 206–215. [Google Scholar] [CrossRef]
- Pérez-Hernández, A.; López-Aguilar, H.A.; Huerta-Reynoso, E.A.; Gomez, J.A.; Olivarez-Ramírez, J.M.; Duarte-Moller, A. Life cycle assessment of regional brick manufacture. Mater. Constr. 2016, 66, e085. [Google Scholar] [CrossRef]
- Kulkarni, N.G.; Rao, A.B. Carbon footprint of solid clay bricks fired in clamps of India. J. Clean. Prod. 2016, 135, 1396–1406. [Google Scholar] [CrossRef]
- Díaz-García, A.; Martínez-García, C.; Cotes-Palomino, T. Properties of Residue from Olive Oil Extraction as a Raw Material for Sustainable Construction Materials. Part I Physical Properties. Mater. 2017, 10, 100. [Google Scholar] [CrossRef]
- Weidema, B.P.; Bauer, C.; Hischier, R.; Mutel, C.; Nemecek, T.; Reinhard, J.; Vadenbo, C.O.; Wernet, G. Overview and Methodology. Data Quality Guideline for the Ecoinvent Database Version 3, 1st ed.; Ecoinvent Report 1(v3); The Ecoinvent Centre: St. Gallen, Switzerland, 2013; Available online: https://www.ecoinvent.org/files/dataqualityguideline_ecoinvent_3_20130506.pdf (accessed on 14 September 2020).
- Bates, B.C.; Kundzewicz, Z.W.; Wu, S.; Palutikof, J.P. Climate Change and Water. In Technical Paper of the Intergovernmental Panel on Climate Change; IPCC: Geneva, Switzerland, 2008; p. 210. [Google Scholar]
- Watson, R.T.; Zinyowera, M.C.; Moss, R.H. Technologies, Policies and Measures for Mitigating Climate Change. In Technical Paper of the Intergovernmental Panel on Climate Change; IPCC: Geneva, Switzerland, 1996; p. 84. [Google Scholar]
- European Commission. ILCD Handbook: Analysing of Existing Environmental Impact Assessment Methodologies for Use in Life Cycle Assessment, 1st ed.; Institute for Environment and Sustainability: Luxembourg, 2010. [Google Scholar]
- Gorrée, M.; Heijungs, R.; Huppes, G.; Kleijn, R.; Koning, A.; de Oers, L.; van Wegener Sleeswijk, A.; Suh, S.; Udo de Haes, H.A.; Bruijn, H.; et al. Handbook on Life Cycle Assessment. Operational Guide to the ISO Standards. I: LCA in Perspective. IIa: Guide. IIb: Operational Annex. III: Scientific Background; Kluwer Academic Publishers: Dordrecht, The Netherlands, 2002; 692p, ISBN 1-4020-0228-9. [Google Scholar]
- Heijungs, R.; Guinée, J.; Kleijn, R.; Rovers, V. Bias in normalization: Causes, consequences, detection and remedies. Int. J. Life Cycle Assess. 2006, 12, 211–216. [Google Scholar] [CrossRef]
- Pulselli, R.M.; Ridolfi, R.; Rugani, B.; Tiezzi, E. Application of life cycle assessment to the production of man-made crystal glass. Int. J. Life Cycle Assess. 2009, 14, 490–501. [Google Scholar] [CrossRef]
- Konstantzos, G.E.; Malamis, D.; Sotiropoulos, A.; Loizidou, M. Environmental profile of an innovative household biowaste dryer system based on Life Cycle Assessment. Waste Manag. Res. 2018, 37, 48–58. [Google Scholar] [CrossRef]
- Behrooznia, L.; Sharifi, M.; Alimardani, R.; Mousavi-Avval, S.H. Sustainability analysis of landfilling and composting-landfilling for municipal solid waste management in the north of Iran. J. Clean. Prod. 2018, 203, 1028–1038. [Google Scholar] [CrossRef]
- Krzyżaniak, M.; Stolarski, M.J.; Szczukowski, S.; Tworkowski, J. Life Cycle Assessment of New Willow Cultivars Grown as Feedstock for Integrated Biorefineries. BioEnergy Res. 2015, 9, 224–238. [Google Scholar] [CrossRef]








| Elementary Flow | Units | 0% | 3% | 7% | 10% | LCIA Dataset |
|---|---|---|---|---|---|---|
| Raw materials | ||||||
| Clay | kg | 1.11 | 107.48 | 103.04 | 0.9972 | Clay {GLO}|market for|Alloc Def, U |
| Olive pomace | kg | - | 0.03324 | 0.07756 | 0.1108 | - |
| Water | m3 | 0.0000736 | 0.0000736 | 0.0000736 | 0.0000736 | Water, well, in ground, ES |
| kg | 0.0272 | 0.0272 | 0.0272 | 0.0272 | Tap water {GLO}|market group for|Alloc Def, U | |
| Limestone, crushed, for mill | kg | 0.000396 | 0.000396 | 0.000396 | 0.000396 | Limestone, crushed, for mill {GLO}|market for|Alloc Def, U |
| Lime, packed | kg | 0.0239 | 0.0239 | 0.0239 | 0.0239 | Lime, packed {GLO}|market for|Alloc Def, U |
| Sand | kg | 0.0147 | 0.0147 | 0.0147 | 0.0147 | Sand {GLO}|market for|Alloc Def, U |
| Extraction and transport | ||||||
| Lubricating oil | kg | 0.0000132 | 0.0000132 | 0.0000132 | 0.0000132 | Lubricating oil {GLO}|market for|Alloc Def, U |
| Extraction plant | p | 0.0000000002 | 0.0000000002 | 0.0000000002 | 0.0000000002 | Clay pit infrastructure {GLO}|market for|Alloc Def, U |
| Natural gas | m3 | 0.000047863 | 0.000047863 | 0.000047863 | 0.000047863 | Natural gas, high pressure {GLO}|market group for|Alloc Def, U |
| Electricity | kWh | 0.00056 | 0.00056 | 0.00056 | 0.00056 | Electricity, medium voltage {GLO}|market group for|Alloc Def, U |
| Light fuel oil | kg | 0.00541 | 0.00541 | 0.00541 | 0.00541 | Light fuel oil {RoW}|market for|Alloc Def, U |
| Transport raw materials | kgkm | 50 | 50 | 50 | 50 | Transport, freight, lorry 16–32 metric tonne, EURO5 {GLO}|market for|Alloc Def, U |
| Heavy fuel oil | kg | 0.000381 | 0.000381 | 0.000381 | 0.000381 | Heavy fuel oil {RoW}|market for|Alloc Def, U |
| Energy and material inputs at bricks manufacturing plant | ||||||
| Packaging film | kg | 0.000542 | 0.000542 | 0.000542 | 0.000542 | Packaging film, low density polyethylene {GLO}|market for|Alloc Def, U |
| Polyethylene | kg | 0.000000858 | 0.000000858 | 0.000000858 | 0.000000858 | Polyethylene, high density, granulate {GLO}|market for|Alloc Def, U |
| EUR-flat pallet | p | 0.0000161 | 0.0000161 | 0.0000161 | 0.0000161 | EUR-flat pallet {GLO}|market for|Alloc Def, U |
| Natural gas | m3 | 0.047576 | 0.033674 | 0.015139 | 0.001237 | Natural gas, high pressure {GLO}|market group for|Alloc Def, U |
| Sheet rolling | kg | 0.000000157 | 0.000000157 | 0.000000157 | 0.000000157 | Sheet rolling, chromium steel {GLO}|market for|Alloc Def, U |
| Steel, low-alloyed, hot rolled | kg | 0.0000306 | 0.0000306 | 0.0000306 | 0.0000306 | Steel, low-alloyed, hot rolled {GLO}|market for|Alloc Def, U |
| Sheet rolling, steel | kg | 0.0000157 | 0.0000157 | 0.0000157 | 0.0000157 | Sheet rolling, steel {GLO}|market for|Alloc Def, U |
| Polystyrene, expandable | kg | 0.000352 | 0.000352 | 0.000352 | 0.000352 | Polystyrene, expandable {GLO}|market for|Alloc Def, U |
| Electricity | kWh | 0.047971 | 0.033954 | 0.015265 | 0.001248 | Electricity, medium voltage {GLO}|market group for|Alloc Def, U |
| Direct emissions associated with upstream processing | ||||||
| Nitrogen oxides | kg | 0.00026 | 0.00026 | 0.00026 | 0.00026 | Emissions to air—Nitrogen oxides |
| Benzene | kg | 0.00000296 | 0.00000296 | 0.00000296 | 0.00000296 | Emissions to air—Benzene |
| Sulfur dioxide | kg | 0.0000998 | 0.0000998 | 0.0000998 | 0.0000998 | Emissions to air—Sulfur dioxide |
| Carbon monoxide, fossil | kg | 0.000391 | 0.000391 | 0.000391 | 0.000391 | Emissions to air—Carbon monoxide, fossil |
| Particulates | kg | 0.000014 | 0.000014 | 0.000014 | 0.000014 | Emissions to air—Particulates, <2.5 um |
| kg | 0.00000468 | 0.00000468 | 0.00000468 | 0.00000468 | Emissions to air—Particulates, >10 um | |
| Formaldehyde | kg | 0.0000164 | 0.0000164 | 0.0000164 | 0.0000164 | Emissions to air—Formaldehyde |
| Hydrogen fluoride | kg | 0.0000106 | 0.0000106 | 0.0000106 | 0.0000106 | Emissions to air—Hydrogen fluoride |
| Water | m3 | 0.00001512 | 0.00001512 | 0.00001512 | 0.00001512 | Emissions to air—Water/m3 |
| Hydrogen chloride | kg | 0.0000122 | 0.0000122 | 0.0000122 | 0.0000122 | Emissions to air—Hydrogen chloride |
| NMVOC | kg | 0.0000763 | 0.0000763 | 0.0000763 | 0.0000763 | Emissions to air—NMVOC, non-methane volatile organic compounds, unspecified |
| Carbon dioxide, fossil | kg | 0.18 | 0.2336 | 0.3051 | 0.3588 | Emissions to air—Carbon dioxide, fossil |
| Phenol | kg | 0.00000013 | 0.00000013 | 0.00000013 | 0.00000013 | Emissions to air—Phenol |
| Water | m3 | 0.00008568 | 0.00008568 | 0.00008568 | 0.00008568 | Emissions to water—Water, RoW |
| Olive Pomace (%) | IPCC GWP 100 a (kg CO2 eq) |
|---|---|
| 0 | 0.263 |
| 3 | 0.310 |
| 7 | 0.375 |
| 10 | 0.424 |
| Raw Materials | Extraction | Transport | Manufacturing | ||||||||||||||
|---|---|---|---|---|---|---|---|---|---|---|---|---|---|---|---|---|---|
| Impact Categories | Units | 0% | 3% | 7% | 10% | 0% | 3% | 7% | 10% | 0% | 3% | 7% | 10% | 0% | 3% | 7% | 10% |
| Abiotic Depletion | kg Sb eq | 5.20 × 10−5 | 5.07 × 10−5 | 4.90 × 10−5 | 4.77 × 10−5 | 2.45 × 10−5 | 2.45 × 10−5 | 2.45 × 10−5 | 2.45 × 10−5 | 2.25 × 10−4 | 2.25 × 10−4 | 2.25 × 10−4 | 2.25 × 10−4 | 1.39 × 10−3 | 9.67 × 10−4 | 5.79 × 10−4 | 2.89 × 10−4 |
| Acidification | kg SO2 eq | 4.51 × 10−5 | 4.40 × 10−5 | 4.25 × 10−5 | 4.14 × 10−5 | 2.73 × 10−5 | 2.73 × 10−5 | 2.73 × 10−5 | 2.73 × 10−5 | 8.20 × 10−5 | 8.20 × 10−5 | 8.20 × 10−5 | 8.20 × 10−5 | 6.40 × 10−4 | 6.85 × 10−4 | 5.50 × 10−4 | 4.49 × 10−4 |
| Eutrophication | kg PO43− eq | 1.07 × 10−5 | 1.04 × 10−5 | 1.01 × 10−5 | 9.85 × 10−6 | 1.29 × 10−5 | 1.29 × 10−5 | 1.29 × 10−5 | 1.29 × 10−5 | 1.49 × 10−5 | 1.49 × 10−5 | 1.49 × 10−5 | 1.49 × 10−5 | 9.39 × 10−5 | 1.15 × 10−4 | 1.11 × 10−4 | 1.08 × 10−4 |
| Global Warning Potential | kg CO2 eq | 7.41 × 10−3 | 7.23 × 10−3 | 6.99 × 10−3 | 6.81 × 10−3 | 3.82 × 10−3 | 3.82 × 10−3 | 3.82 × 10−3 | 3.82 × 10−3 | 1.43 × 10−2 | 1.43 × 10−2 | 1.43 × 10−2 | 1.43 × 10−2 | 2.35 × 10−1 | 2.83 × 10−1 | 3.49 × 10−1 | 3.98 × 10−1 |
| One-Layer Depletion | kg CFC−11 eq | 1.22 × 10−9 | 1.19 × 10−9 | 1.15 × 10−9 | 1.11 × 10−9 | 3.26 × 10−10 | 3.26 × 10−10 | 3.26 × 10−10 | 3.26 × 10−10 | 6.01 × 10−9 | 6.01 × 10−9 | 6.01 × 10−9 | 6.01 × 10−9 | 2.11 × 10−8 | 7.91 × 10−9 | 4.40 × 10−9 | 1.78 × 10−9 |
| Human Toxicity | kg 1.4-DB eq | 4.30 × 10−3 | 4.19 × 10−3 | 4.05 × 10−3 | 3.94 × 10−3 | 1.24 × 10−2 | 1.24 × 10−2 | 1.24 × 10−2 | 1.24 × 10−2 | 8.41 × 10−3 | 8.41 × 10−3 | 8.41 × 10−3 | 8.41 × 10−3 | 2.66 × 10−2 | 2.90 × 10−2 | 2.41 × 10−2 | 2.05 × 10−2 |
| Fresh Water Aquatic Ecotoxicity | kg 1.4-DB eq | 9.51 × 10−4 | 9.33 × 10−4 | 9.10 × 10−4 | 8.92 × 10−4 | 4.68 × 10−3 | 4.68 × 10−3 | 4.68 × 10−3 | 4.68 × 10−3 | 1.69 × 10−3 | 1.69 × 10−3 | 1.69 × 10−3 | 1.69 × 10−3 | 1.24 × 10−2 | 1.51 × 10−2 | 1.36 × 10−2 | 1.24 × 10−2 |
| Marine Aquatic Ecotoxicity | kg 1.4-DB eq | 1.68 | 1.65 | 1.61 | 1.58 | 7.95 | 7.95 | 7.95 | 7.95 | 3.42 | 3.42 | 3.42 | 3.42 | 32.2 | 39.05 | 33.69 | 29.68 |
| Terrestrial Ecotoxicity | kg 1.4-DB eq | 1.22 × 10−5 | 1.20 × 10−5 | 1.17 × 10−5 | 1.14 × 10−5 | 5.26 × 10−5 | 5.26 × 10−5 | 5.26 × 10−5 | 5.26 × 10−5 | 2.95 × 10−5 | 2.95 × 10−5 | 2.95 × 10−5 | 2.95 × 10−5 | 1.39 × 10−4 | 1.26 × 10−4 | 1.19 × 10−4 | 1.14 × 10−4 |
| Photochemical Oxidation | kg C2H4 eq | 1.55 × 10−6 | 1.51 × 10−6 | 1.47 × 10−6 | 1.43 × 10−6 | 1.72 × 10−6 | 1.72 × 10−6 | 1.72 × 10−6 | 1.72 × 10−6 | 3.94 × 10−6 | 3.94 × 10−6 | 3.94 × 10−6 | 3.94 × 10−6 | 4.48 × 10−5 | 4.49 × 10−5 | 3.80 × 10−5 | 3.29 × 10−5 |
| Raw Materials | Extraction | Transport | Manufacturing | ||||||||||||||
|---|---|---|---|---|---|---|---|---|---|---|---|---|---|---|---|---|---|
| Impact Categories | Units | 0% | 3% | 7% | 10% | 0% | 3% | 7% | 10% | 0% | 3% | 7% | 10% | 0% | 3% | 7% | 10% |
| Abiotic Depletion | kg Sb eq | 3.04 × 10−14 | 2.97 × 10−14 | 2.87 × 10−14 | 2.79 × 10−14 | 1.43 × 10−14 | 1.43 × 10−14 | 1.43 × 10−14 | 1.43 × 10−14 | 1.32 × 10−13 | 1.32 × 10−13 | 1.32 × 10−13 | 1.32 × 10−13 | 8.14 × 10−13 | 5.65 × 10−13 | 3.38 × 10−13 | 1.69 × 10−13 |
| Acidification | kg SO2 eq | 6.72 × 10−14 | 6.56 × 10−14 | 6.34 × 10−14 | 6.17 × 10−14 | 4.07 × 10−14 | 4.07 × 10−14 | 4.07 × 10−14 | 4.07 × 10−14 | 1.22 × 10−13 | 1.22 × 10−13 | 1.22 × 10−13 | 1.22 × 10−13 | 9.54 × 10−13 | 1.02 × 10−12 | 8.19 × 10−13 | 6.69 × 10−13 |
| Eutrophication | kg PO43- eq | 2.13 × 10−14 | 2.08 × 10−14 | 2.01 × 10−14 | 1.96 × 10−14 | 2.57 × 10−14 | 2.57 × 10−14 | 2.57 × 10−14 | 2.57 × 10−14 | 2.96 × 10−14 | 2.96 × 10−14 | 2.96 × 10−14 | 2.96 × 10−14 | 1.87 × 10−13 | 2.28 × 10−13 | 2.20 × 10−13 | 2.15 × 10−13 |
| Global Warning Potencial | kg CO2 eq | 2.93 × 10−14 | 2.86 × 10−14 | 2.77 × 10−14 | 2.70 × 10−14 | 1.51 × 10−14 | 1.51 × 10−14 | 1.51 × 10−14 | 1.51 × 10−14 | 5.65 × 10−14 | 5.65 × 10−14 | 5.65 × 10−14 | 5.65 × 10−14 | 9.32 × 10−13 | 1.12 × 10−12 | 1.38 × 10−12 | 1.58 × 10−12 |
| One-Layer Depletion | kg CFC−11 eq | 1.25 × 10−15 | 1.21 × 10−15 | 1.17 × 10−15 | 1.13 × 10−15 | 3.32 × 10−16 | 3.32 × 10−16 | 3.32 × 10−16 | 3.32 × 10−16 | 6.13 × 10−15 | 6.13 × 10−15 | 6.13 × 10−15 | 6.13 × 10−15 | 2.16 × 10−14 | 8.07 × 10−15 | 4.49 × 10−15 | 1.82 × 10−15 |
| Human Toxicity | kg 1.4-DB eq | 2.29 × 10−14 | 2.23 × 10−14 | 2.16 × 10−14 | 2.10 × 10−14 | 6.62 × 10−14 | 6.62 × 10−14 | 6.62 × 10−14 | 6.62 × 10−14 | 4.47 × 10−14 | 4.47 × 10−14 | 4.47 × 10−14 | 4.47 × 10−14 | 1.42 × 10−13 | 1.54 × 10−13 | 1.28 × 10−13 | 1.09 × 10−13 |
| Fresh Water Aquatic Ecotox | kg 1.4-DB eq | 1.26 × 10−13 | 1.24 × 10−13 | 1.21 × 10−13 | 1.19 × 10−14 | 6.23 × 10−14 | 6.23 × 10−13 | 6.23 × 10−13 | 6.23 × 10−13 | 2.25 × 10−13 | 2.25 × 10−13 | 2.25 × 10−13 | 2.25 × 10−13 | 1.64 × 10−12 | 2.01 × 10−12 | 1.80 × 10−12 | 1.65 × 10−12 |
| Marine Aquatic Ecotoxicity | kg 1.4-DB eq | 5.27 × 10−13 | 5.18 × 10−13 | 5.06 × 10−13 | 4.97 × 10−13 | 2.50 × 10−12 | 2.50 × 10−12 | 2.50 × 10−12 | 2.50 × 10−12 | 1.07 × 10−12 | 1.07 × 10−12 | 1.07 × 10−12 | 1.07 × 10−12 | 1.01 × 10−11 | 1.23 × 10−11 | 1.06 × 10−11 | 9.32 × 10−12 |
| Terrestrial Ecotoxicity | kg 1.4-DB eq | 1.33 × 10−14 | 1.31 × 10−14 | 1.27 × 10−14 | 1.24 × 10−14 | 5.73 × 10−14 | 5.73 × 10−14 | 5.73 × 10−14 | 5.73 × 10−14 | 3.22 × 10−14 | 3.22 × 10−14 | 3.22 × 10−14 | 3.22 × 10−14 | 1.52 × 10−13 | 1.37 × 10−13 | 1.30 × 10−13 | 1.24 × 10−13 |
| Photochemical Oxidation | kg C2H4 eq | 8.49 × 10−15 | 8.31 × 10−15 | 8.05 × 10−15 | 7.86 × 10−15 | 9.43 × 10−15 | 9.43 × 10−15 | 9.43 × 10−15 | 9.43 × 10−15 | 2.16 × 10−14 | 2.16 × 10−14 | 2.16 × 10−14 | 2.16 × 10−14 | 2.46 × 10−13 | 2.47 × 10−13 | 2.09 × 10−13 | 1.80 × 10−13 |
Publisher’s Note: MDPI stays neutral with regard to jurisdictional claims in published maps and institutional affiliations. |
© 2021 by the authors. Licensee MDPI, Basel, Switzerland. This article is an open access article distributed under the terms and conditions of the Creative Commons Attribution (CC BY) license (http://creativecommons.org/licenses/by/4.0/).
Share and Cite
López-García, A.B.; Cotes-Palomino, T.; Uceda-Rodríguez, M.; Moreno-Maroto, J.M.; Cobo-Ceacero, C.J.; Andreola, N.M.F.; Martínez-García, C. Application of Life Cycle Assessment in the Environmental Study of Sustainable Ceramic Bricks Made with ‘alperujo’ (Olive Pomace). Appl. Sci. 2021, 11, 2278. https://doi.org/10.3390/app11052278
López-García AB, Cotes-Palomino T, Uceda-Rodríguez M, Moreno-Maroto JM, Cobo-Ceacero CJ, Andreola NMF, Martínez-García C. Application of Life Cycle Assessment in the Environmental Study of Sustainable Ceramic Bricks Made with ‘alperujo’ (Olive Pomace). Applied Sciences. 2021; 11(5):2278. https://doi.org/10.3390/app11052278
Chicago/Turabian StyleLópez-García, Ana B., Teresa Cotes-Palomino, Manuel Uceda-Rodríguez, José Manuel Moreno-Maroto, Carlos Javier Cobo-Ceacero, N. M. Fernanda Andreola, and Carmen Martínez-García. 2021. "Application of Life Cycle Assessment in the Environmental Study of Sustainable Ceramic Bricks Made with ‘alperujo’ (Olive Pomace)" Applied Sciences 11, no. 5: 2278. https://doi.org/10.3390/app11052278
APA StyleLópez-García, A. B., Cotes-Palomino, T., Uceda-Rodríguez, M., Moreno-Maroto, J. M., Cobo-Ceacero, C. J., Andreola, N. M. F., & Martínez-García, C. (2021). Application of Life Cycle Assessment in the Environmental Study of Sustainable Ceramic Bricks Made with ‘alperujo’ (Olive Pomace). Applied Sciences, 11(5), 2278. https://doi.org/10.3390/app11052278

