Advanced Data Mining of SSD Quality Based on FP-Growth Data Analysis
Abstract
1. Introduction
2. Literature Review
2.1. Industry Background
2.2. SSD
- SSD controller:
- NAND Flash Memory:
- Types of NAND flash memory:
- Advantage and disadvantage of the SSD:
2.3. The Association Rules Mining for Errors Detections
3. Related Work
3.1. Data Mining
- Data collection: the problem is defined, relevant data are collected, and analysis objectives are set.
- Data processing: data are organized and collected; useful information is identified and analyzed with appropriate tools and models.
- Data presentation: the program of the next step for decision making with the results of data analysis is developed.
3.2. Association Rule and Its Algorithm
- Apriori: The Apriori algorithm is one of the classic algorithms of the association rule in the field of data mining, and it was put forward by Agrawal and Srikant [9] in 1994. The Apriori algorithm is used to deal with transaction information databases, such as lists of goods purchased by customers or lists of frequently visited web pages. The algorithms of other types of relational rules are more inclined to identify the relationship between data without transaction information or without a time stamp. The Apriori algorithm is used to search the dataset in the principle of “breadth first”, then calculate and analyze the candidate subsets with a tree structure.
- FP-Growth: FP-Growth was mentioned in the introduction of the prior algorithm, which needs more time and space complexity, since it searches all of the data many times before producing frequent subsets and generates a large number of candidate subsets at the same time; this is why the efficiency of the prior algorithm is low when it faces huge datasets.
- Important parameters of the association rule: There are three important parameters in the association rule, namely, support, confidence, and lift. The first parameter, support, represents the frequency of an item appearing in all shopping carts. If the relationship degree of two commodities A and B is analyzed, it represents the ratio of these two items in all transaction records. The greater the relationship, the more important the association rule index is.
- The formula is as follows: support (A⇒B) = P(A∩B)
- The formula is as follows: confidence (A⇒B) = P(A∩B)/P(A)
- The formula is as follows: lift (A⇒B) = P(A|B)/P(B)
4. Results and Discussions
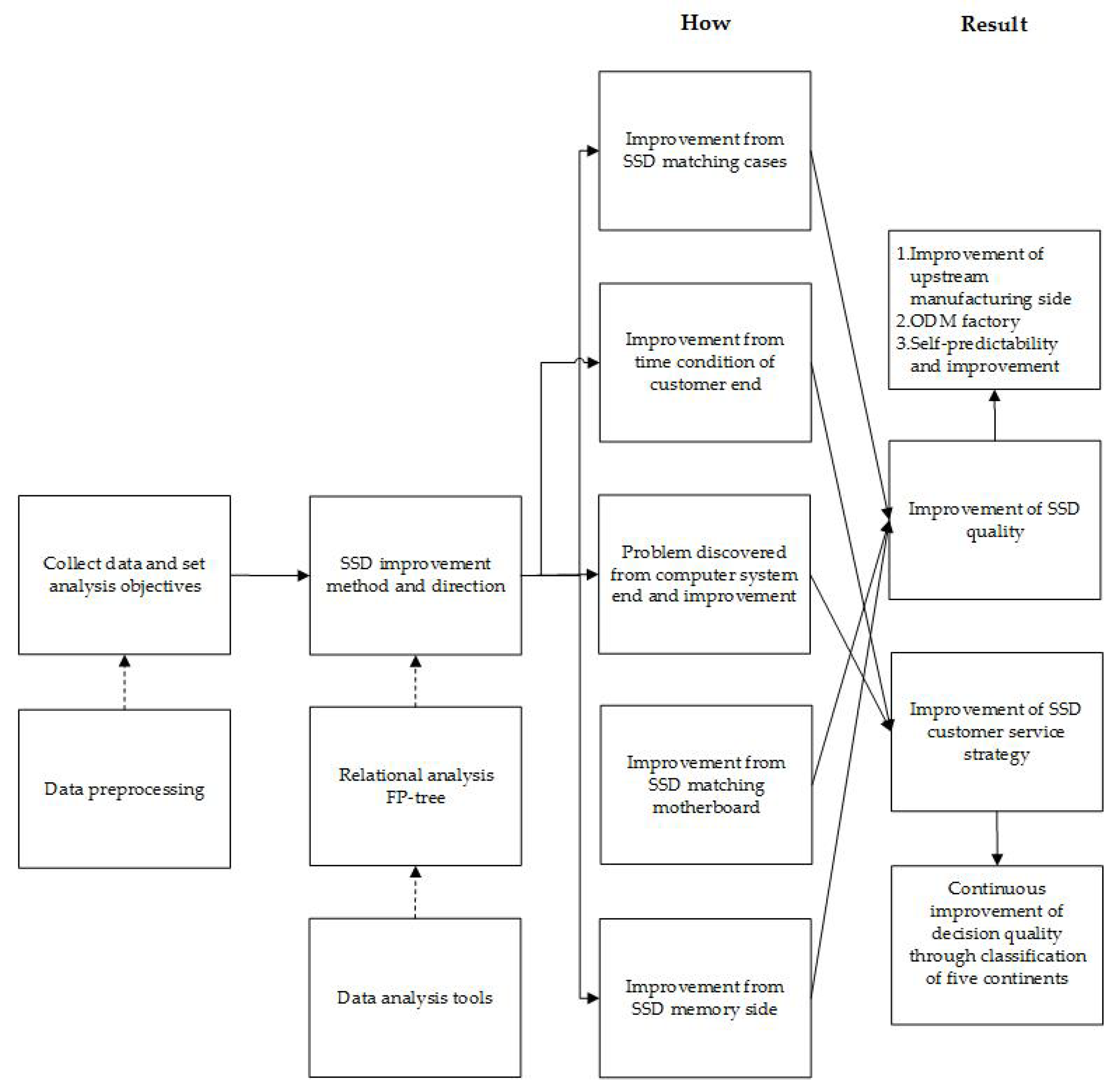
4.1. Implementation Process of the Experimental Method
4.2. Data Preprocessing
- Step 1: The data are classified by attributes to reduce data duplication. Since the fields of ship-to region and repair RO are both the continents of SSD delivery, only the former is reserved because the contents are the same. Moreover, the ship-to country name is equal to the repair NS, both of which are country names with the same contents, so only the ship-to country name field is reserved. The ship-to country code is the code without analysis significance.
- Step 2: The data format is converted so as to reduce duplicate data information. The customer call help date is the repair date of the customer, and maintenance activities are currently carried out on the same day, so it is equal to the actual repair date. Moreover, the customer call help week code, repaired week code, MFG week code, and MFG code, which are the customer repair week, actual repair week, manufacturing week, and manufacturing code, respectively, are all internal codes. These are too divergent, and only the field attribute “item 28 failure period” is reserved. The failure period is the time interval of the SSD failure, and the formula of the failure period is the customer call help date minus the MFG date with the unit of days.
- Step 3: Data reduction can solve the problems of too much data and too high a dimension. The KC vendor field is the seller and field of components, and big class is the code of the CPU. The difference between these two is included in the project field, and the platform field is the computer platform. Therefore, the attribute of the project and platform are reserved for analysis.
- Step 4: Data cleaning and data conversion are reserved for the case in which the data are noisy or the data format is not suitable for analysis. Case ID and serial no are both serial numbers and have no analytical significance. The system symptom code is a code, while the system symptom code description is used to collect customer complaints. Due to language differences and bias of various narrative problems, the record of this field is too divergent and will temporarily not be include in the analysis. The system symptom code field is a code without analytical significance. The action code is an internal service code, and the action code description is the action initially performed by service personnel, most of which being directly exchanged for spare parts. The FRU error code is the code of a broken SSD, and the FRU error code description is the situation of SSD failure, which is helpful for the classification of SSD status in this study and is, therefore, reserved. Category is the record of the category part, but as all of the data are SSD type, it is not considered. Only item 25 is reserved.
- Results of preprocessing steps 1 to 4: after data processing, 28 data attributes are simplified to six; descriptions of the six data attributes after preprocessing are shown in Table 6.
- IS = cancel the duplicate data (IS);
- IS = extract the data in the normal range (IS);
- IS = data format is converted (IS);
- IS = cancel the noise data (IS);
- IS = cancel the duplicate attributes (IS);
- return (New_IS = IS);
- }
4.3. Data Analysis
4.4. Results of the Association Rule
4.4.1. Association Rule with the OTHER Error Condition
4.4.2. Association Rule with the NOT RECOGNIZED Error Condition
4.4.3. Association Rule with the OTHER STORAGE DEVICE NOT RECOGNIZED Error Condition
4.4.4. Association Rule With the DEFECTIVE SECTORS Error Condition
4.4.5. Association Rule with the MEMORY CARD FUNCTION FAILURE Error Condition
4.5. Improvement to Quality and Customer Service Strategy
- Describe the rule antecedent with the consequent NOT RECOGNIZED:
- If the customer return case is Country = China (AAP);
- If the customer return time is Failure period = 15–29 days;
- If the customer return case is Project = Ironman;
- If the customer return platform = F5-573G.
- Describe the rule antecedent with the consequent DEFECTIVE SECTORS:
- If the customer return case is Country = China (AAP);
- If the customer return time is Failure period = 15–29 days;
- If the customer return case is Project = Captain_SK;
- If the customer return Platform = F5-573G;
- If the customer return case is Project = wish_KLS, Platform VX5 591G.
- Describe the rule antecedent with the consequent OTHERS:
- If the customer return case is Country = Chile (PA);
- If the customer return case is Failure period = 15–29 days;
- If the customer return case is Project = Drift_SK;
- If the customer return Platform = R5-371T;
- If the customer return case is Project = Captain_SK, Platform=F5-573G;
- If the customer return country is Chile, Failure period = 29–42, Region = PA.
- Describe the rule antecedent with the consequent MEMORY CARD FUNCTION FAILURE:
- If the customer return case is Country = Germany;
- If the customer return case is Failure period = 15–29 days;
- If the customer return case is Project = Ironman;
- If the customer return case is Platform = E5-575G;
- If the customer return case is Platform = E5-774G, Region = EMEA, Project = Hulk_SK.
- Describe the rule antecedent with the consequent OTHER STORAGE DEVICE NOT RECOGNIZED:
- If the customer return case is Country = Germany;
- If the customer return case is Failure period = 42–55 days;
- If the customer return case is Project = Ironman;
- If the customer return Platform = E5-575G.
4.6. Research Discussions
5. Conclusions
Author Contributions
Funding
Institutional Review Board Statement
Informed Consent Statement
Data Availability Statement
Acknowledgments
Conflicts of Interest
References
- Su, C.-J.; Huang, S.-F. Real-time big data analytics for hard disk drive predictive maintenance. Comput. Electr. Eng. 2018, 71, 93–101. [Google Scholar] [CrossRef]
- Micheloni, R. Solid-State Drive (SSD): A Nonvolatile Storage System; IEEE Xplore: Piscataway, NJ, USA, 2017; Volume 105, pp. 583–588. [Google Scholar]
- Spinelli, A.S.; Compagnoni, C.M.; Lacaita, A.L. Reliability of NAND Flash Memories: Planar Cells and Emerging Issues in 3D Devices. Computers 2017, 6, 16. [Google Scholar] [CrossRef]
- Ielmini, D. Brain-inspired computing with resistive switching memory (RRAM): Devices, synapses and neural networks. Microelectron. Eng. 2018, 190, 44–53. [Google Scholar] [CrossRef]
- Yin, S.; Jiang, Z.; Seo, J.S.; Seok, M. XNOR-SRAM: In-memory computing SRAM macro for binary/ternary deep neural networks. IEEE J. Solid State Circuits 2020, 55, 1733–1743. [Google Scholar] [CrossRef]
- Kim, J.; Park, J.K. Building Reliable Massive Capacity SSDs through a Flash Aware RAID-Like Protection. Appl. Sci. 2020, 10, 9149. [Google Scholar] [CrossRef]
- Yang, B.-J.; Wu, Y.-T.; Chiu, Y.-Y.; Kuo, T.-M.; Chang, J.-H.; Wang, P.-Y.; Shirota, R. Evaluation of the Role of Deep Trap State Using Analytical Model in the Program/Erase Cycling of NAND Flash Memory and Its Process Dependence. IEEE Trans. Electron Devices 2018, 65, 499–506. [Google Scholar] [CrossRef]
- Agrawal, R.; Imieliński, T.; Swami, A. Mining association rules between sets of items in large databases. ACM SIGMOD Rec. 1993, 22, 207–216. [Google Scholar] [CrossRef]
- Agrawal, R.; Srikant, R. Fast Algorithms for Mining Association Rules. In Proceedings of the 20th International Conference on Very Large Data Bases (VLDB), Santiago de Chile, Chile, 12–15 September 1994; Morgan Kaufmann. pp. 487–499. [Google Scholar]
- Han, J.; Pei, J.; Yin, Y.; Mao, R. Mining Frequent Patterns without Candidate Generation: A Frequent-Pattern Tree Approach. Data Min. Knowl. Discov. 2004, 8, 53–87. [Google Scholar] [CrossRef]
- Chang, H.-Y.; Lin, J.-C.; Cheng, M.-L.; Huang, S.-C. A Novel Incremental Data Mining Algorithm Based on FP-Growth for Big Data. In Proceedings of the 2016 International Conference on Networking and Network Applications (NaNA), Hokkaido, Japan, 23–25 July 2016; IEEE: Piscataway, NJ, USA, 2016; pp. 375–378. [Google Scholar]
- Zeng, Y.; Yin, S.; Liu, J.; Zhang, M. Research of Improved FP-Growth Algorithm in Association Rules Mining. Sci. Program. 2015, 2015, 1–6. [Google Scholar] [CrossRef]
- Dharmaraajan, K.; Dorairangaswamy, M.A. Analysis of FP-Growth and Apriori Algorithms on Pattern Discovery from Weblog Data. In Proceedings of the 2016 IEEE International Conference on Advances in Computer Applications (ICACA), Coimbatore, India, 24 October 2016; 2017; pp. 170–174. [Google Scholar]
- Ikhwan, A.; Yetri, M.; Halim, J.; Siahaan, A.P.U.; Aryza, S.; Yacob, Y.M. A novelty of data mining for promoting education based on FP-growth algorithm. Int. J. Civil Eng. Technol. (IJCIET) 2018, 9, 1660–1669. [Google Scholar]
- Fevgas, A.; Akritidis, L.; Bozanis, P.; Manolopoulos, Y. Indexing in flash storage devices: A survey on challenges, current approaches, and future trends. VLDB J. 2020, 29, 273–311. [Google Scholar] [CrossRef]
- Han, L.; Shen, Z.; Shao, Z.; Li, T. Optimizing RAID/SSD Controllers with Lifetime Extension for Flash-Based SSD Array. In Proceedings of the 19th ACM SIGPLAN/SIGBED International Conference on Languages, Compilers, and Tools for Embedded Systems, Philadelphia, PA, USA, 18–22 June 2018; Association for Computing Machinery: New York, NY, USA, 2018; pp. 44–54. [Google Scholar] [CrossRef]
- Kang, M.; Kim, Y. Natural Local Self-Boosting Effect in 3D NAND Flash Memory. IEEE Electron Device Lett. 2017, 38, 1236–1239. [Google Scholar] [CrossRef]
- Ali, K.; Li, F.; Lua, S.Y.H.; Heng, C.-H. Area Efficient High Through-put Dual Heavy Metal Multi-Level Cell SOT-MRAM. IEEE Trans. Nanotechnol. 2020, 19, 613–619. [Google Scholar] [CrossRef]
- Mittal, S.; Wang, R.; Vetter, J. DESTINY: A Comprehensive Tool with 3D and Multi-Level Cell Memory Modeling Capability. J. Low Power Electron. Appl. 2017, 7, 23. [Google Scholar] [CrossRef]
- Shao, W.; Sha, J.; Zhang, C. Dispersed Array LDPC Codes and Decoder Architecture for NAND Flash Memory. IEEE Trans. Circuits Syst. II Express Briefs 2017, 65, 1014–1018. [Google Scholar] [CrossRef]
- Liu, S.; Zou, X.; Wang, B. Quad-level cell NAND design and soft-bit generation for low-density parity-check decoding in sys-tem-level application. Wuhan Univ. J. Nat. Sci. 2018, 23, 70–78. [Google Scholar] [CrossRef]
- Kim, S.; Oh, H.; Park, C.; Cho, S.; Lee, S.W. Fast, energy efficient scan inside flash memory SSDs. In Proceedings of the 37th International Workshop on Accelerating Data Management Systems (ADMS), Seattle, WA, USA, 29 August–3 September 2011. [Google Scholar]
- Schroeder, B.; Merchant, A.; Lagisetty, R. Reliability of NAND-Based SSDs: What Field Studies Tell Us; IEEE Xplore: Piscataway, NJ, USA, 2017; Volume 105, pp. 1751–1769. [Google Scholar]
- Lee, W.; Stolfo, S. Data Mining Approaches for Intrusion Detection. In Proceedings of the 7th USENIX Security Symposium, San Antonio, TX, USA, 26–29 January 1998; pp. 26–29. [Google Scholar]
- Agrawal, D.; Agrawal, C. A Review on Various Methods of Intrusion Detection System. Comput. Eng. Intell. Syst. 2020, 11, 7–15. [Google Scholar] [CrossRef][Green Version]
- Raphaeli, O.; Goldstein, A.; Fink, L. Analyzing online consumer behavior in mobile and PC devices: A novel web usage mining approach. Electron. Commer. Res. Appl. 2017, 26, 1–12. [Google Scholar] [CrossRef]
- Garcia, E.; Romero, C.; Ventura, S.; De Castro, C. A collaborative educational association rule mining tool. Internet High. Educ. 2011, 14, 77–88. [Google Scholar] [CrossRef]
- Atluri, G.; Karpatne, A.; Kumar, V. Spatio-temporal data mining: A survey of problems and methods. ACM Comput. Surv. (CSUR) 2018, 51, 1–41. [Google Scholar] [CrossRef]
- Djenouri, Y.; Belhadi, A.; Fournier-Viger, P. Extracting useful knowledge from event logs: A frequent itemset mining approach. Knowl. Based Syst. 2018, 139, 132–148. [Google Scholar] [CrossRef]
- Fernandez-Basso, C.; Francisco-Agra, A.J.; Martin-Bautista, M.J.; Ruiz, M.D. Finding tendencies in streaming data using Big Data frequent itemset mining. Knowl. Based Syst. 2019, 163, 666–674. [Google Scholar] [CrossRef]
- Koók, L.; Dörgő, G.; Bakonyi, P.; Rózsenberszki, T.; Nemestóthy, N.; Bélafi-Bakó, K.; Abonyi, J. Directions of membrane sep-arator development for microbial fuel cells: A retrospective analysis using frequent itemset mining and descriptive statistical approach. J. Power Sources 2020, 478, 229014. [Google Scholar] [CrossRef]
- Abdullah, S.S.; Rostamzadeh, N.; Sedig, K.; Garg, A.X.; McArthur, E. Multiple Regression Analysis and Frequent Itemset Mining of Electronic Medical Records: A Visual Analytics Approach Using VISA_M3R3. Data 2020, 5, 33. [Google Scholar] [CrossRef]
- Rong, H.; Liu, J.; Wu, W.; Hao, J.; Wang, H.; Xian, M. Toward fault-tolerant and secure frequent itemset mining outsourcing in hybrid cloud environment. Comput. Secur. 2020, 98, 101969. [Google Scholar] [CrossRef]
- Asana, I.M.D.P.; Wiguna, I.K.A.G.; Atmaja, K.J.; Sanjaya, I.P.A. FP-Growth Implementation in Frequent Itemset Mining for Consumer Shopping Pattern Analysis Application. J. Mantik 2020, 4, 2063–2070. [Google Scholar]
- Gatuha, G.; Jiang, T. Smart frequent itemsets mining algorithm based on FP-tree and DIFFset data structures. Turk. J. Electr. Eng. Comput. Sci. 2017, 25, 2096–2107. [Google Scholar] [CrossRef]

| Data Preparation Steps | Cause | Problem |
|---|---|---|
| Data integration | Differences after the integration of different source data | Inconsistent data |
| Data or fields with the same meaning appear | Redundant data | |
| The value of data is out of the reasonable range | Incorrect data | |
| Field or value of a duplicate record | Duplicate data | |
| Data cleaning | Characteristics of data, improper measurement, or data input error | Outliers |
| Data omission caused by measuring equipment or human factors | Missing value | |
| Error of data or deviation of data input | Noise | |
| Data conversion | The data format does not meet the assumptions of mining tool | Inappropriate data scale |
| Data reduction | Data or dimension too high | Too much data |
| Algorithm | Main Features | Disadvantage | Search Method | Data Configuration |
|---|---|---|---|---|
| Apriori | The candidate itemsets are generated repeatedly to identify all of the high-frequency ones, and the rules are then deduced. | Database needs to be searched repeatedly, and I/O time needs to be spent. | Breadth first | Horizontal data configuration |
| FP-Growth | FP-Growth is the deductive basis of the algorithm, and it can deal with a large amount of data effectively, thereby surpassing the limitations of Apriori. | More processing time and storage space are needed to store FP trees. | Depth first | Horizontal data configuration |
| Transaction ID | Commodity Transaction Items | High-Frequency Items Sorted According to Support Degree |
|---|---|---|
| 1 | A, B, C, D, E, F, G | {B}, {A}, {F} |
| 2 | B, C, D, F | {B}, {C}, {F} |
| 3 | A, B, C, F | {B}, {A}, {C}, {F} |
| 4 | A, B, C, G | {B}, {A}, {C} |
| Itemsets | {A} | {B} | {C} | {D} | {E} | {F} | {G} |
|---|---|---|---|---|---|---|---|
| Support degree | 0.75 | 1 | 0.75 | 0.5 | 0.25 | 0.75 | 0.25 |
| Item | Details | Item | Details |
|---|---|---|---|
| 1 | Ship to region | 15 | Defect part number |
| 2 | Ship to country code | 16 | Key component (KC) vendor |
| 3 | Ship to country name | 17 | Big class |
| 4 | Case ID | 18 | Project |
| 5 | Repair national state (NS) | 19 | Platform |
| 6 | Repair regional office (RO) | 20 | System symptom code |
| 7 | Customer call help date | 21 | System symptom code Description |
| 8 | Customer call help week code | 22 | Action code |
| 9 | Repaired date | 23 | Action code description |
| 10 | Repaired week code | 24 | Field replacement unit (FRU) error code |
| 11 | Serial No | 25 | FRU error code description |
| 12 | FG (finish good) vendor | 26 | Manufacturing (MFG) code |
| 13 | MFG week code | 27 | Category |
| 14 | MFG date | 28 | Failure period |
| Item | Details | Explain |
|---|---|---|
| 1 | Ship-to region | Shipping continents, five in total |
| 2 | Ship-to country | Shipping countries, 60 in total |
| 3 | Project | Computer cases, 60 cases in all |
| 4 | Platform | Motherboard differences, a total of 110 kinds |
| 5 | FRU error code description | Broken products, total five kinds |
| 6 | Failure period (customer call help date—MFG date) | Period of product failure, 14 days as a quality cycle, a total of 10 sections |
| Association Rule by Item 4 (OTHER) | Support | Confidence | Lift |
|---|---|---|---|
| Chile, Project = Drift SK, PA | 24.3 | 1 | 1 |
| Project = Drift SK, Platform = R5371T, Chile | 17.4 | 1 | 1 |
| Project = Drift SK, Platform = R5371T, PA | 17.4 | 1 | 1 |
| Platform = E5-575, Ironman, AAP | 13.7 | 1 | 1 |
| Chile, Failure period = 29–42, PA | 10.3 | 1 | 1 |
| Association Rule by Item 3 (NOT RECOGNIZED) | Support | Confidence | Lift |
|---|---|---|---|
| Project = Captain_SK, Platform = F5-573G | 14.3 | 1 | 1 |
| Project = Ironman, Platform = E5-575G | 13.8 | 1 | 1 |
| Country = China, Failure period = 15–29 | 13.0 | 1 | 1 |
| Country = China, Failure period = 42–55 | 10.6 | 1 | 1 |
| Association Rule by Item 3 (OTHER STORAGE DEVICE NOT RECOGNIZED) | Support | Confidence | Lift |
|---|---|---|---|
| EMEA (Europe, Middle East, and Africa), Germany | 21.4 | 1 | 1 |
| EMEA, Failure period = 42–55 | 19.3 | 1 | 1 |
| EMEA, Failure period = 29–42 | 11.3 | 1 | 1 |
| EMEA, Failure period = 15–29 | 18.1 | 1 | 1 |
| EMEA, Netherlands | 17.1 | 1 | 1 |
| EMEA, Failure period = 55–68 | 16.9 | 1 | 1 |
| EMEA, Project = Ironman | 16.4 | 1 | 1 |
| EMEA, Country = Spain | 14.8 | 1 | 1 |
| Platform=E5-573G, Project = Ironman | 12.2 | 1 | 1 |
| EMEA, Country = France | 11.0 | 1 | 1 |
| EMEA, Failure period = 68–82 | 10.8 | 1 | 1 |
| Association Rule by Item 3 (DEFECTIVE SECTORS) | Support | Confidence | Lift |
|---|---|---|---|
| Failure period = 15–29, AAP | 12.8 | 1 | 1 |
| Project = Captain_SK, platform F5-573G | 11.3 | 1 | 1 |
| AAP, Country = Australia | 11.3 | 1 | 1 |
| Project = wish_KLS, Platform VX5 591G | 10.1 | 1 | 9.93 |
| Platform = VX5 591G, Project = wish_KLS | 10.1 | 1 | 9.93 |
| Association Rule by Item 4 (MEMORY CARD FUNCTION FAILURE) | Support | Confidence | Lift |
|---|---|---|---|
| Platform = E5-575G, EMEA, Ironman | 25.5 | 1 | 1 |
| Platform = E5-774G, EMEA, Hulk_SK | 14.6 | 1 | 1 |
| Strategies | Key Description of Strategies |
|---|---|
| Personal service strategy | The association rule can be used to accelerate the judgment of the SSD error condition by customer service personnel. |
| Product quality strategy |
|
| Customer service strategy |
|
Publisher’s Note: MDPI stays neutral with regard to jurisdictional claims in published maps and institutional affiliations. |
© 2021 by the authors. Licensee MDPI, Basel, Switzerland. This article is an open access article distributed under the terms and conditions of the Creative Commons Attribution (CC BY) license (http://creativecommons.org/licenses/by/4.0/).
Share and Cite
Chang, J.-R.; Chen, Y.-S.; Lin, C.-K.; Cheng, M.-F. Advanced Data Mining of SSD Quality Based on FP-Growth Data Analysis. Appl. Sci. 2021, 11, 1715. https://doi.org/10.3390/app11041715
Chang J-R, Chen Y-S, Lin C-K, Cheng M-F. Advanced Data Mining of SSD Quality Based on FP-Growth Data Analysis. Applied Sciences. 2021; 11(4):1715. https://doi.org/10.3390/app11041715
Chicago/Turabian StyleChang, Jieh-Ren, You-Shyang Chen, Chien-Ku Lin, and Ming-Fu Cheng. 2021. "Advanced Data Mining of SSD Quality Based on FP-Growth Data Analysis" Applied Sciences 11, no. 4: 1715. https://doi.org/10.3390/app11041715
APA StyleChang, J.-R., Chen, Y.-S., Lin, C.-K., & Cheng, M.-F. (2021). Advanced Data Mining of SSD Quality Based on FP-Growth Data Analysis. Applied Sciences, 11(4), 1715. https://doi.org/10.3390/app11041715

