Anti-Psoriatic Effects and IL-22 Targeting Mechanism of Indirubin by Suppressing Keratinocyte Inflammation and Proliferation
Abstract
:1. Introduction
2. Materials and Methods
2.1. Reagents
2.2. High-Performance Liquid Chromatography (HPLC) Analysis
2.3. Cell Culture
2.4. Cell Viability
2.5. Ki67 Proliferation Assay


2.6. BrdU Assay
2.7. Cell Cycle Analysis
2.8. Oxidative Stress Analysis
2.9. DCF-DA Assay
2.10. Enzyme-Linked Immunosorbent Assay (ELISA)
2.11. Western Blot Analysis
2.12. Immunofluorescence
2.13. Animal Experiments
2.14. Histological and Immunohistochemical Analysis
2.15. Statistical Analysis
3. Results
3.1. Effects of Indirubin, Indigo, and Tryptanthrin on Pro-Inflammatory Cytokine/Chemokine Production and Oxidative Stress in IL-22-Treated HaCaT Cells
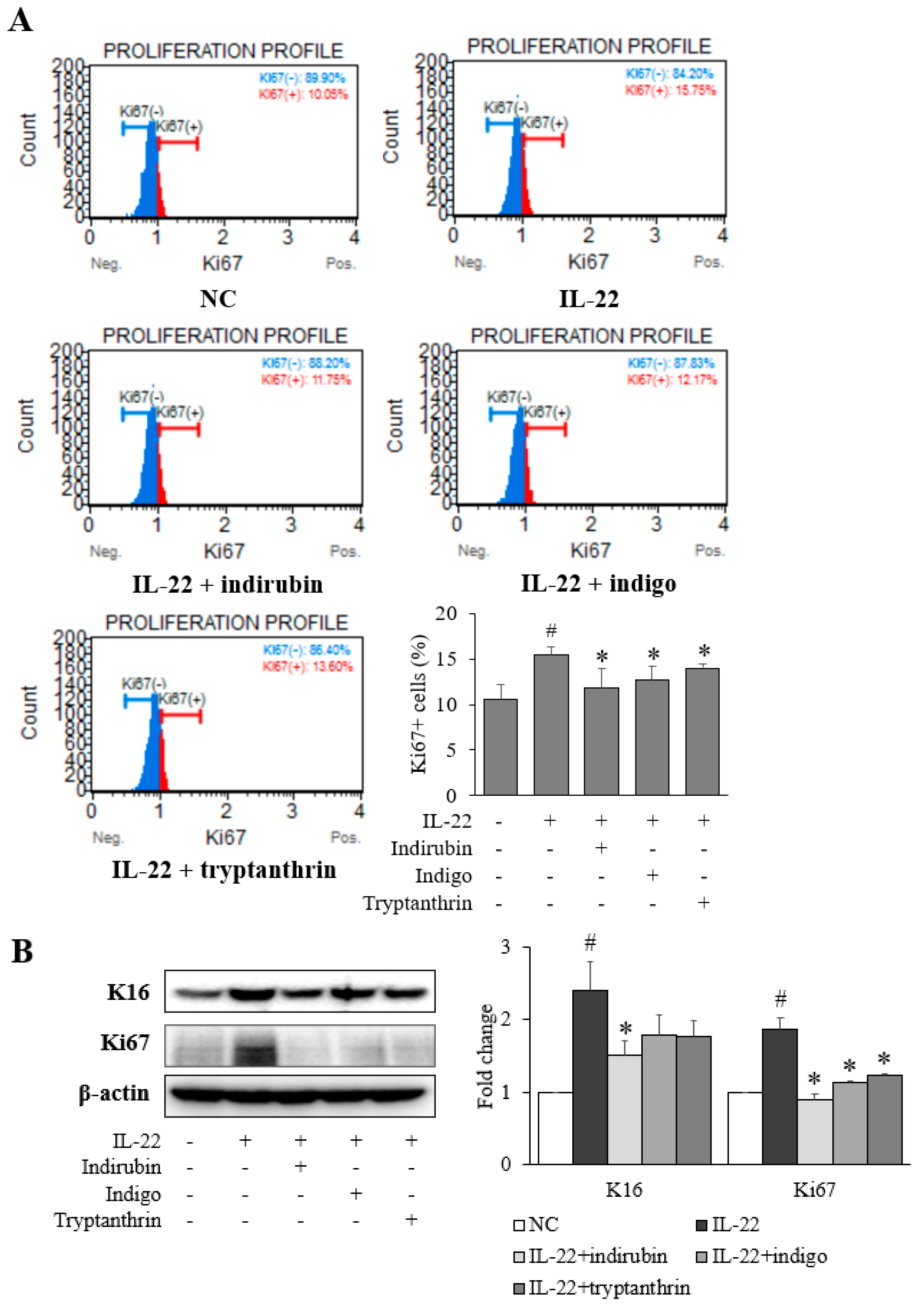
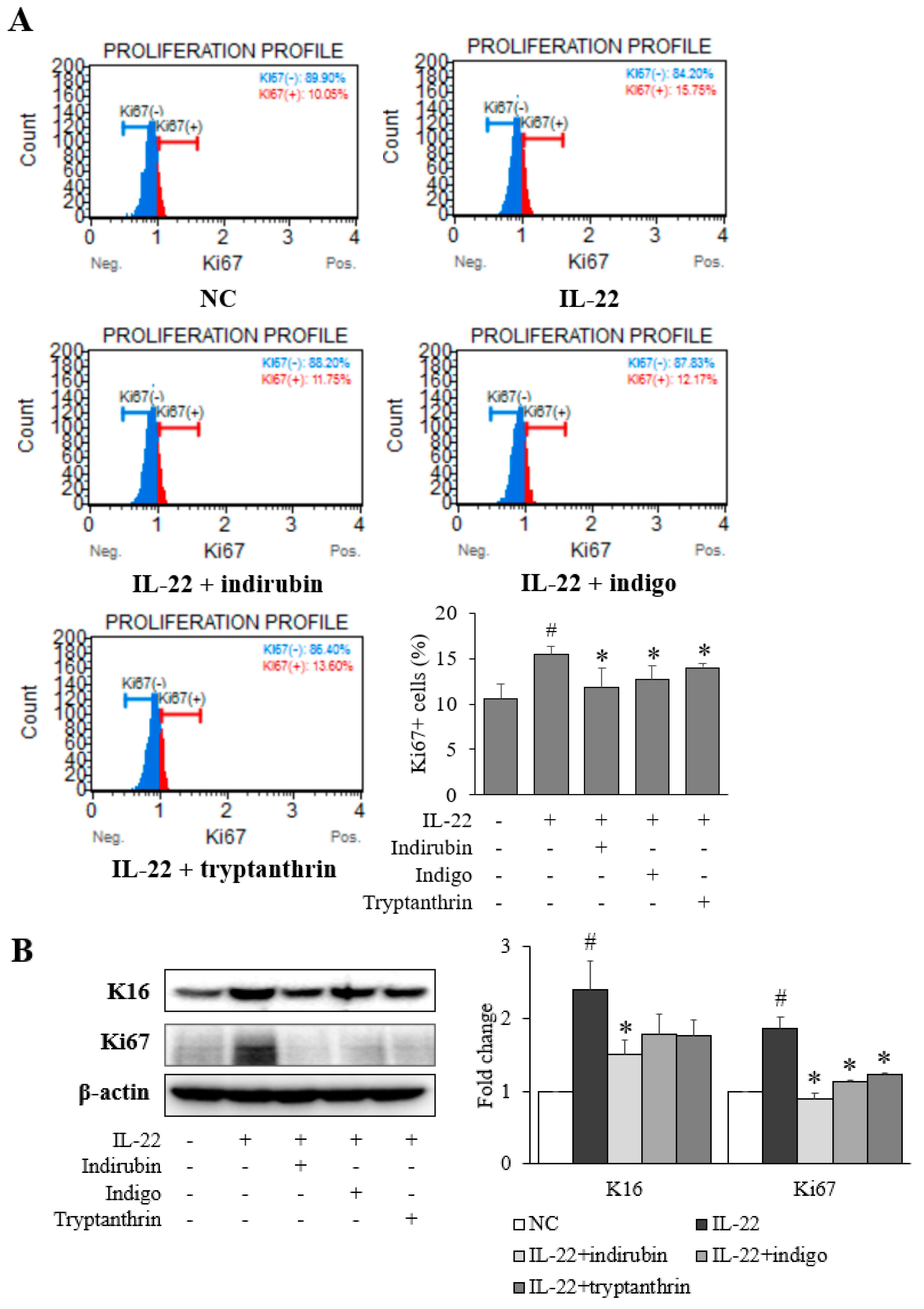
3.2. Effects of Indirubin, Indigo, and Tryptanthrin on Proliferation in IL-22-Treated HaCaT Cells
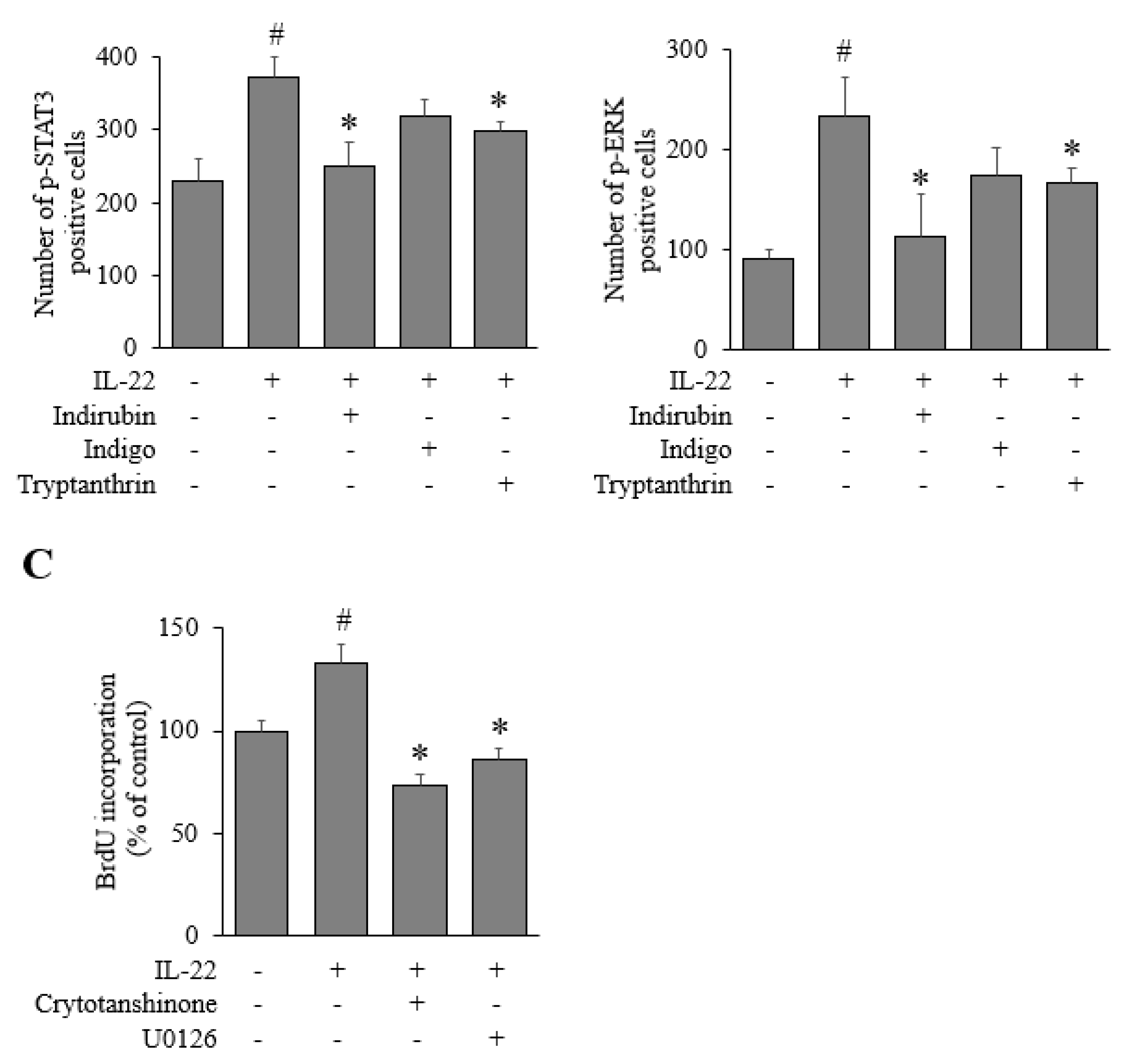
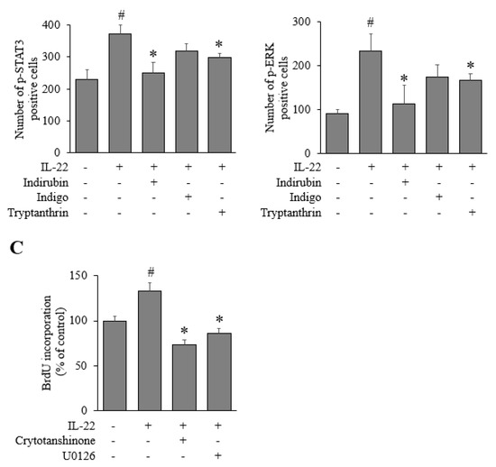
3.3. Effects of Indirubin, Indigo, and Tryptanthrin on Cell Signaling in IL-22-Treated HaCaT Cells
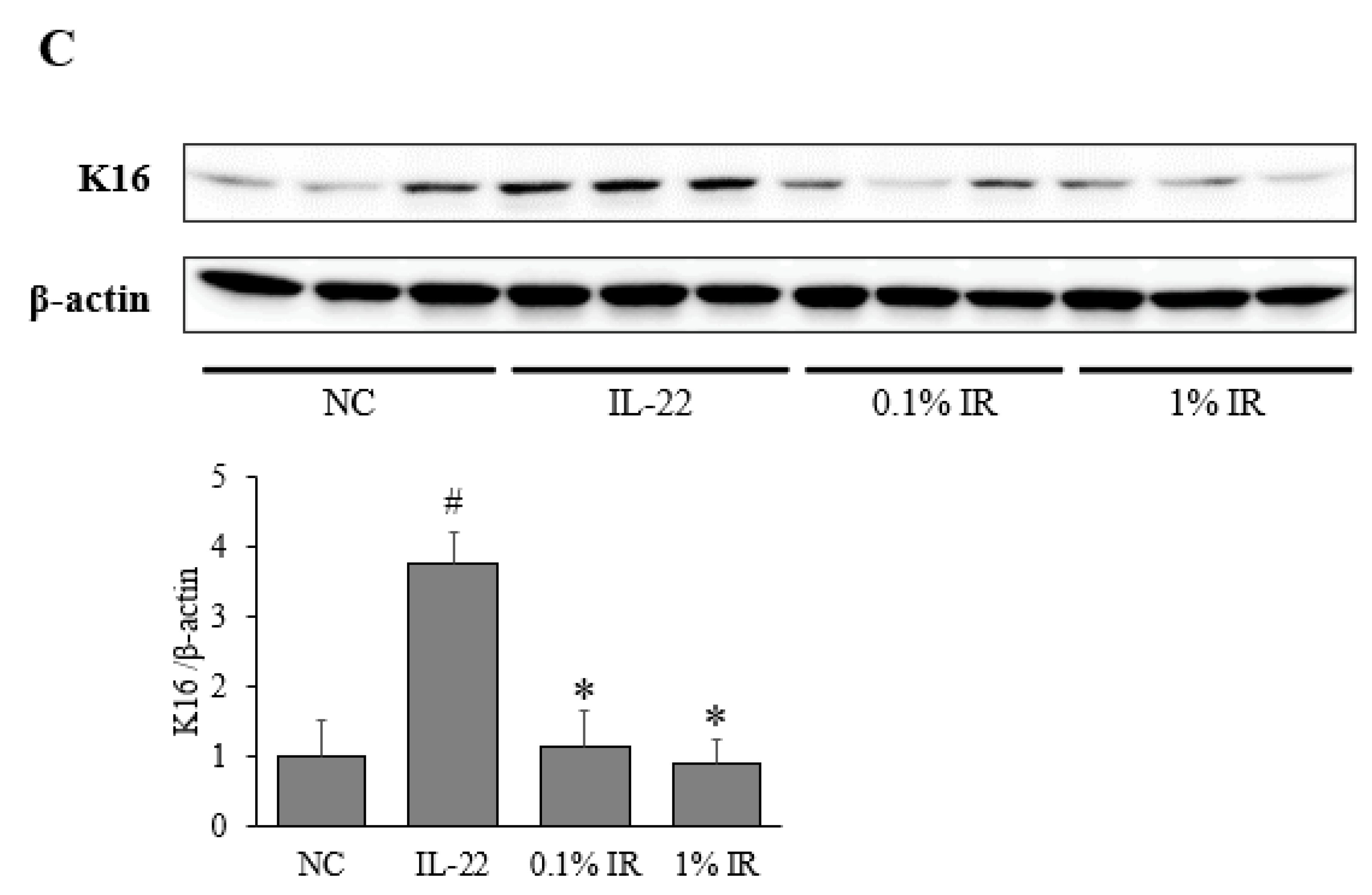
3.4. Effects of Indirubin on Epidermal Hyperplasia and Keratinocyte Proliferation in IL-22-Treated BALB/c Mice








4. Discussion
5. Conclusions
Supplementary Materials
Author Contributions
Funding
Institutional Review Board Statement
Informed Consent Statement
Data Availability Statement
Conflicts of Interest
References
- Nestle, F.O.; Kaplan, D.H.; Barker, J. Psoriasis. N. Engl. J. Med. 2009, 361, 496–509. [Google Scholar] [CrossRef] [PubMed]
- Palombo, R.; Savini, I.; Avigliano, L.; Madonna, S.; Cavani, A.; Albanesi, C.; Mauriello, A.; Melino, G.; Terrinoni, A. Luteolin-7-glucoside inhibits IL-22/STAT3 pathway, reducing proliferation, acanthosis, and inflammation in keratinocytes and in mouse psoriatic model. Cell Death Dis. 2016, 7, e2344. [Google Scholar] [CrossRef] [PubMed]
- Mansouri, M.; Mansouri, P.; Raze, A.A.; Jadali, Z. The potential role of Th17 lymphocytes in patients with psoriasis. An. Bras. Dermatol. 2018, 93, 63–66. [Google Scholar] [CrossRef] [Green Version]
- Yoo, I.S.; Lee, J.H.; Song, S.T.; Kim, J.H.; Lee, H.J.; Kang, S.W. T-helper 17 cells: The driving force of psoriasis and psoriatic arthritis. Int. J. Rheum. Dis. 2012, 15, 531–537. [Google Scholar] [CrossRef] [PubMed]
- Eyerich, K.; Dimartino, V.; Cavani, A. IL-17 and IL-22 in immunity: Driving protection and pathology. Eur. J. Immunol. 2017, 47, 607–614. [Google Scholar] [CrossRef] [PubMed] [Green Version]
- Liang, S.C.; Tan, X.Y.; Luxenberg, D.P.; Karim, R.; Dunussi-Joannopoulos, K.; Collins, M.; Fouser, L.A. Interleukin (IL)-22 and IL-17 are coexpressed by Th17 cells and cooperatively enhance expression of antimicrobial peptides. J. Exp. Med. 2006, 203, 2271–2279. [Google Scholar] [CrossRef]
- Markham, A. Ixekizumab: First Global Approval. Drugs 2016, 76, 901–905. [Google Scholar] [CrossRef] [PubMed]
- Sanford, M.; McKeage, K. Secukinumab: First global approval. Drugs 2015, 75, 329–338. [Google Scholar] [CrossRef] [PubMed]
- Greig, S.L. Brodalumab: First Global Approval. Drugs 2016, 76, 1403–1412. [Google Scholar] [CrossRef] [PubMed]
- Hao, J.Q. Targeting interleukin-22 in psoriasis. Inflammation 2014, 37, 94–99. [Google Scholar] [CrossRef]
- Pinto-Almeida, T.; Torres, T. Biologic therapy for psoriasis—Still searching for the best target. An. Bras. Dermatol. 2014, 89, 365–367. [Google Scholar] [CrossRef] [PubMed] [Green Version]
- Boniface, K.; Guignouard, E.; Pedretti, N.; Garcia, M.; Delwail, A.; Bernard, F.X.; Nau, F.; Guillet, G.; Dagregorio, G.; Yssel, H.; et al. A role for T cell-derived interleukin 22 in psoriatic skin inflammation. Clin. Exp. Immunol. 2007, 150, 407–415. [Google Scholar] [CrossRef] [PubMed]
- Wawrzycki, B.; Pietrzak, A.; Grywalska, E.; Krasowska, D.; Chodorowska, G.; Rolinski, J. Interleukin-22 and Its Correlation with Disease Activity in Plaque Psoriasis. Arch. Immunol. Ther. Exp. (Warsz) 2019, 67, 103–108. [Google Scholar] [CrossRef] [PubMed] [Green Version]
- Hofny, E.; Morsy, H.; Hasaball, A.; Twisy, H. Serum level of interleukin-22 in patients with psoriasis and its correlation with disease severity. J. Curr. Med. Res. Pract. 2017, 2, 133–135. [Google Scholar]
- Cho, K.A.; Kim, J.Y.; Woo, S.Y.; Park, H.J.; Lee, K.H.; Pae, C.U. Interleukin-17 and Interleukin-22 Induced Proinflammatory Cytokine Production in Keratinocytes via Inhibitor of Nuclear Factor kappaB Kinase-alpha Expression. Ann. Dermatol. 2012, 24, 398–405. [Google Scholar] [CrossRef]
- Chan, L.C.; Chaili, S.; Filler, S.G.; Barr, K.; Wang, H.; Kupferwasser, D.; Edwards, J.E., Jr.; Xiong, Y.Q.; Ibrahim, A.S.; Miller, L.S.; et al. Nonredundant Roles of Interleukin-17A (IL-17A) and IL-22 in Murine Host Defense against Cutaneous and Hematogenous Infection Due to Methicillin-Resistant Staphylococcus aureus. Infect. Immun. 2015, 83, 4427–4437. [Google Scholar] [CrossRef] [PubMed] [Green Version]
- Wang, F.; Wang, J.; Zhang, Z.; Chen, S. Tetrandrine inhibits the proliferation and cytokine production induced by IL-22 in HaCaT cells. J. Int. Med. Res. 2018, 46, 5210–5218. [Google Scholar] [CrossRef] [PubMed]
- Wolk, K.; Witte, E.; Wallace, E.; Döcke, W.D.; Kunz, S.; Asadullah, K.; Volk, H.D.; Sterry, W.; Sabat, R. IL-22 regulates the expression of genes responsible for antimicrobial defense, cellular differentiation, and mobility in keratinocytes: A potential role in psoriasis. Eur. J. Immunol. 2006, 36, 1309–1323. [Google Scholar] [CrossRef]
- Ma, H.L.; Liang, S.; Li, J.; Napierata, L.; Brown, T.; Benoit, S.; Senices, M.; Gill, D.; Dunussi-Joannopoulos, K.; Collins, M.; et al. IL-22 is required for Th17 cell-mediated pathology in a mouse model of psoriasis-like skin inflammation. J. Clin. Invest. 2008, 118, 597–607. [Google Scholar] [CrossRef] [Green Version]
- Chiang, Y.R.; Li, A.; Leu, Y.L.; Fang, J.Y.; Lin, Y.K. An in vitro study of the antimicrobial effects of indigo naturalis prepared from Strobilanthes formosanus Moore. Molecules 2013, 18, 14381–14396. [Google Scholar] [CrossRef] [PubMed] [Green Version]
- Qi-Yue, Y.; Ting, Z.; Ya-Nan, H.; Sheng-Jie, H.; Xuan, D.; Li, H.; Chun-Guang, X. From natural dye to herbal medicine: A systematic review of chemical constituents, pharmacological effects and clinical applications of indigo naturalis. Chin. Med. 2020, 15, 127. [Google Scholar] [CrossRef]
- Cheng, H.M.; Wu, Y.C.; Wang, Q.; Song, M.; Wu, J.; Chen, D.; Li, K.; Wadman, E.; Kao, S.T.; Li, T.C.; et al. Clinical efficacy and IL-17 targeting mechanism of Indigo naturalis as a topical agent in moderate psoriasis. BMC Complement Altern Med. 2017, 17, 439. [Google Scholar] [CrossRef] [Green Version]
- Cheng, H.M.; Kuo, Y.Z.; Chang, C.Y.; Chang, C.H.; Fang, W.Y.; Chang, C.N.; Pan, S.C.; Lin, J.Y.; Wu, L.W. The anti-TH17 polarization effect of Indigo naturalis and tryptanthrin by differentially inhibiting cytokine expression. J. Ethnopharmacol. 2020, 255, 112760. [Google Scholar] [CrossRef]
- Chang, H.N.; Huang, S.T.; Yeh, Y.C.; Wang, H.S.; Wang, T.H.; Wu, Y.H.; Pang, J.H. Indigo naturalis and its component tryptanthrin exert anti-angiogenic effect by arresting cell cycle and inhibiting Akt and FAK signaling in human vascular endothelial cells. J. Ethnopharmacol. 2015, 174, 474–481. [Google Scholar] [CrossRef] [Green Version]
- Fitch, E.; Harper, E.; Skorcheva, I.; Kurtz, S.E.; Blauvelt, A. Pathophysiology of psoriasis: Recent advances on IL-23 and Th17 cytokines. Curr. Rheumatol. Rep. 2007, 9, 461–467. [Google Scholar] [CrossRef] [Green Version]
- Ouyang, W. Distinct roles of IL-22 in human psoriasis and inflammatory bowel disease. Cytokine Growth Factor Rev. 2010, 21, 435–441. [Google Scholar] [CrossRef]
- Johnston, A.; Gudjonsson, J.E. 22 again: IL-22 as a risk gene and important mediator in psoriasis. J. Invest. Dermatol. 2014, 134, 1501–1503. [Google Scholar] [CrossRef] [Green Version]
- Perera, G.K.; Ainali, C.; Semenova, E.; Hundhausen, C.; Barinaga, G.; Kassen, D.; Williams, A.E.; Mirza, M.M.; Balazs, M.; Wang, X.; et al. Integrative biology approach identifies cytokine targeting strategies for psoriasis. Sci. Transl. Med. 2014, 6, 223ra22. [Google Scholar] [CrossRef]
- Van Belle, A.B.; de Heusch, M.; Lemaire, M.M.; Hendrickx, E.; Warnier, G.; Dunussi-Joannopoulos, K.; Fouser, L.A.; Renauld, J.C.; Dumoutier, L. IL-22 Is Required for Imiquimod-Induced Psoriasiform Skin Inflammation in Mice. J. Immunol. 2012, 188, 462–469. [Google Scholar] [CrossRef] [Green Version]
- Lin, X.R.; Huang, T. Oxidative stress in psoriasis and potential therapeutic use of antioxidants. Free Radic Res. 2016, 50, 585–595. [Google Scholar] [CrossRef]
- Kane, D.; FitzGerald, O. Tumor necrosis factor-alpha in psoriasis and psoriatic arthritis: A clinical, genetic, and histopathologic perspective. Curr. Rheumatol. Rep. 2004, 6, 292–298. [Google Scholar] [CrossRef]
- Saggini, A.; Chimenti, S.; Chiricozzi, A. IL-6 as a Druggable Target in Psoriasis: Focus on Pustular Variants. J. Immunol. Res. 2014, 2014, 964069. [Google Scholar] [CrossRef]
- Bressan, A.L.; Picciani, B.L.S.; Azulay-Abulafia, L.; Fausto-Silva, A.K.; Almeida, P.N.; Cunha, K.S.G.; Dias, E.P.; Carneiro, S. Evaluation of ICAM-1 expression and vascular changes in the skin of patients with plaque, pustular, and erythrodermic psoriasis. Int. J. Dermatol. 2018, 57, 209–216. [Google Scholar] [CrossRef]
- Nograles, K.E.; Zaba, L.C.; Guttman-Yassky, E.; Fuentes-Duculan, J.; Suárez-Fariñas, M.; Cardinale, I.; Khatcherian, A.; Gonzalez, J.; Pierson, K.C.; White, T.R.; et al. Th17 cytokines interleukin (IL)-17 and IL-22 modulate distinct inflammatory and keratinocyte-response pathways. Br. J. Dermatol. 2008, 159, 1092–1102. [Google Scholar] [CrossRef] [Green Version]
- Lai, J.L.; Liu, Y.H.; Liu, C.; Qi, M.P.; Liu, R.N.; Zhu, X.F.; Zhou, Q.G.; Chen, Y.Y.; Guo, A.Z.; Hu, C.M. Indirubin Inhibits LPS-Induced Inflammation via TLR4 Abrogation Mediated by the NF-kB and MAPK Signaling Pathways. Inflammation 2017, 40, 1–12. [Google Scholar] [CrossRef]
- Gao, W.; Zhang, L.; Wang, X.; Yu, L.; Wang, C.; Gong, Y. The combination of indirubin and isatin attenuates dextran sodium sulfate induced ulcerative colitis in mice. Biochem. Cell Biol. 2018, 96, 636–645. [Google Scholar] [CrossRef]
- Qi, T.; Li, H.; Li, S. Indirubin improves antioxidant and anti-inflammatory functions in lipopolysaccharide-challenged mice. Oncotarget 2017, 8, 36658–36663. [Google Scholar] [CrossRef] [Green Version]
- Redza-Dutordoir, M.; Averill-Bates, D.A. Activation of apoptosis signalling pathways by reactive oxygen species. Biochim. Biophys. Acta Mol. Cell Res. 2016, 1863, 2977–2992. [Google Scholar] [CrossRef]
- Kiraly, O.; Gong, G.; Olipitz, W.; Muthupalani, S.; Engelward, B.P. Inflammation-induced cell proliferation potentiates DNA damage-induced mutations in vivo. PLoS Genet 2015, 11, e1004901. [Google Scholar] [CrossRef] [Green Version]
- Konur, A.; Schulz, U.; Eissner, G.; Andreesen, R.; Holler, E. Interferon (IFN)-γ is a main mediator of keratinocyte (HaCaT) apoptosis and contributes to autocrine IFN-γ and tumour necrosis factor-α production. Br. J. Dermatol. 2005, 152, 1134–1142. [Google Scholar] [CrossRef]
- Uva, L.; Miguel, D.; Pinheiro, C.; Antunes, J.; Cruz, D.; Ferreira, J.; Filipe, P. Mechanisms of action of topical corticosteroids in psoriasis. Int. J. Endocrinol. 2012, 2012, 561018. [Google Scholar] [CrossRef] [Green Version]
- Kim, M.H.; Choi, Y.Y.; Yang, G.; Cho, I.H.; Nam, D.; Yang, W.M. Indirubin, a purple 3,2- bisindole, inhibited allergic contact dermatitis via regulating T helper (Th)-mediated immune system in DNCB-induced model. J. Ethnopharmacol. 2013, 145, 214–219. [Google Scholar] [CrossRef]
- Blažević, T.; Heiss, E.H.; Atanasov, A.G.; Breuss, J.M.; Dirsch, V.M.; Uhrin, P. Indirubin and Indirubin Derivatives for Counteracting Proliferative Diseases. Evid.-Based Complement. Alternat. Med. 2015, 2015, 654098. [Google Scholar] [CrossRef] [Green Version]
- Stoeber, K.; Tlsty, T.D.; Happerfield, L.; Thomas, G.A.; Romanov, S.; Bobrow, L.; Williams, E.D.; Williams, G.H. DNA replication licensing and human cell proliferation. J. Cell Sci. 2001, 114, 2027–2041. [Google Scholar] [CrossRef]
- Lim, S.; Kaldis, P. Cdks, cyclins and CKIs: Roles beyond cell cycle regulation. Development 2013, 140, 3079–3093. [Google Scholar] [CrossRef] [Green Version]
- Castelijns, F.A.C.M.; Gerritsen, M.J.P.; van Erp, P.E.J.; van de Kerkhof, P.C.M. Cell-kinetic evidence for increased recruitment of cycling epidermal cells in psoriasis: The ratio of histone and Ki-67 antigen expression is constant. Dermatology 2000, 201, 105–110. [Google Scholar] [CrossRef]
- Belso, N.; Szell, M.; Pivarcsi, A.; Kis, K.; Kormos, B.; Kenderessy, A.S.; Dobozy, A.; Kemeny, L.; Bata-Csorgo, Z. Differential expression of D-type cyclins in HaCaT keratinocytes and in psoriasis. J. Invest. Dermatol. 2008, 128, 634–642. [Google Scholar] [CrossRef] [Green Version]
- Henri, P.; Prevel, C.; Pellerano, M.; Lacote, J.; Stoebner, P.; Morris, M.; Meunier, L.L. Psoriatic epidermis is associated with upregulation of CDK2 and inhibition of CDK4 activity. J. Invest. Dermatol. 2019, 139, S254. [Google Scholar] [CrossRef] [Green Version]
- Lin, Y.K.; Leu, Y.L.; Yang, S.H.; Chen, H.W.; Wang, C.T.; Pang, J.H. Anti-psoriatic effects of indigo naturalis on the proliferation and differentiation of keratinocytes with indirubin as the active component. J. Dermatol. Sci. 2009, 54, 168–174. [Google Scholar] [CrossRef] [PubMed]
- Moniruzzaman, M.; Wang, R.; Jeet, V.; McGuckin, M.A.; Hasnain, S.Z. Interleukin (IL)-22 from IL-20 Subfamily of Cytokines Induces Colonic Epithelial Cell Proliferation Predominantly through ERK1/2 Pathway. Int. J. Mol. Sci. 2019, 20, 3468. [Google Scholar] [CrossRef] [PubMed] [Green Version]
- Zhang, W.; Dang, E.; Shi, X.; Jin, L.; Feng, Z.; Hu, L.; Wu, Y.; Wang, G. The pro-inflammatory cytokine IL-22 up-regulates keratin 17 expression in keratinocytes via STAT3 and ERK1/2. PLoS ONE 2012, 7, e40797. [Google Scholar] [CrossRef] [PubMed]
- Tsai, Y.C.; Tsai, T.F. Anti-interleukin and interleukin therapies for psoriasis: Current evidence and clinical usefulness. Ther. Adv. Musculoskelet. Dis. 2017, 9, 277–294. [Google Scholar] [CrossRef]
- Xie, X.J.; Di, T.T.; Wang, Y.; Wang, M.X.; Meng, Y.J.; Lin, Y.; Xu, X.L.; Li, P.; Zhao, J.X. Indirubin ameliorates imiquimod-induced psoriasis-like skin lesions in mice by inhibiting inflammatory responses mediated by IL-17A-producing γδ T cells. Mol. Immunol. 2018, 101, 386–395. [Google Scholar] [CrossRef] [PubMed]


Publisher’s Note: MDPI stays neutral with regard to jurisdictional claims in published maps and institutional affiliations. |
© 2021 by the authors. Licensee MDPI, Basel, Switzerland. This article is an open access article distributed under the terms and conditions of the Creative Commons Attribution (CC BY) license (https://creativecommons.org/licenses/by/4.0/).
Share and Cite
Nguyen, L.T.H.; Oh, T.-W.; Choi, M.-J.; Yang, I.-J.; Shin, H.-M. Anti-Psoriatic Effects and IL-22 Targeting Mechanism of Indirubin by Suppressing Keratinocyte Inflammation and Proliferation. Appl. Sci. 2021, 11, 11599. https://doi.org/10.3390/app112411599
Nguyen LTH, Oh T-W, Choi M-J, Yang I-J, Shin H-M. Anti-Psoriatic Effects and IL-22 Targeting Mechanism of Indirubin by Suppressing Keratinocyte Inflammation and Proliferation. Applied Sciences. 2021; 11(24):11599. https://doi.org/10.3390/app112411599
Chicago/Turabian StyleNguyen, Ly Thi Huong, Tae-Woo Oh, Min-Jin Choi, In-Jun Yang, and Heung-Mook Shin. 2021. "Anti-Psoriatic Effects and IL-22 Targeting Mechanism of Indirubin by Suppressing Keratinocyte Inflammation and Proliferation" Applied Sciences 11, no. 24: 11599. https://doi.org/10.3390/app112411599
APA StyleNguyen, L. T. H., Oh, T.-W., Choi, M.-J., Yang, I.-J., & Shin, H.-M. (2021). Anti-Psoriatic Effects and IL-22 Targeting Mechanism of Indirubin by Suppressing Keratinocyte Inflammation and Proliferation. Applied Sciences, 11(24), 11599. https://doi.org/10.3390/app112411599

