Abstract
Numerous scholars have invested in the research of service innovation management, hoping to find a more objective and scientific service efficiency evaluation and management model so as to stride forward towards the goal of smart innovation management. In the service operating system, the multi-workstation service operation is one of the common service operation models. Some studies have pointed out: apart from a good service attitude, the service operation time of each workstation is a key factor which measures the performance of the workstation’s service operation. Therefore, this paper proposed a standardized concept with a service operation efficiency evaluation index. This index is not only convenient and easy-to-use, but it also has a one-to-one mathematical relationship with the performance achievement rate. Next, the radar evaluation chart was employed to evaluate the service efficiency of each workstation. First, according to the upper confidence limit and the required value of the index, the minimum value (MV) of the index estimator was derived and marked on each radar line; at the same time, all MVs were connected to form a control block. When the point estimate of the index does not fall into the control block of the radar chart, it represents that the service operation efficiency of the workstation has not reached the required level, so it needs to be improved. Because this model can directly compare the point estimate of the index with the MV, it can judge whether the service operation efficiency reaches the required level. In this way, the advantage of simple and easy-to-use point estimate can be maintained, and the risk of misjudgment caused by sampling errors can be reduced as well, which is helpful for the service industry to move towards the goal of intelligent innovation management. This method is not only applied to the performance evaluation of the multi-workstation service operation process but also applicable to the performance evaluations of other service operations.
1. Introduction
With the gradual maturity of analysis technologies such as the Internet of things (IoT) and big data, smart innovation management has become the mainstream for enterprises to pursue sustainable operations. Many scholars have engaged in research on service innovation management in the hope of seeking a more objective and more scientific service efficiency evaluation and management model [1,2,3,4,5,6]. As noted by Chen et al. [7], owing to the improvement of customers’ financial status, they have expressed more concern about the service quality and demanded more value-added services, including service attitude and administrative efficiency. Many administrative operations and commercial service operation systems of government agencies and education mostly belong to the multi-workstation service operation process, such as various application procedures of various government agencies, admissions for freshmen and school-leaving procedures for undergraduates, bank loan operations and medical care process [7,8,9,10,11]. Therefore, we propose a performance evaluation model for the multi-workstation service operation process. Obviously, the service operation efficiency of each workstation will affect the overall service operation efficiency.
Based on the concept of Chen et al. [7], in addition to having a good service attitude, the service operation time of each workstation is a crucial factor in measuring the service operation efficiency of the workstation [12,13]. Lin et al. [14] stated that from the perspective of performance evaluation, the index is a unitless and easy-to-use evaluation and management tool that can concretely present organizational efficiency and provide a reference for improvement directions [15,16,17], in order to reduce the waste of management resources and time. As a result, this paper proposes a standardized concept with a service operation efficiency evaluation index to evaluate the service operation efficiency of each workstation. This index is not only convenient and easy-to-use, but it also has a one-to-one mathematical relationship with the performance achievement rate.
Many studies have indicated that since indicators have unknown parameters, they must be estimated by the sampled data. Although it is relatively simple and easy-to-use to evaluate the service efficiency of each workstation using the point estimate of the indicator, the point estimate will cause misjudgment due to sampling errors [18]. Accordingly, this study first derives the upper confidence limit of the service efficiency index for each workstation and calculates the minimum value (MV) of the index estimator based on the upper confidence limit and the required value of the index. Next, this study directly compares the point estimate of the index with the MV, so that we can determine whether the service operation efficiency has reached the required level. Thus, the benefit of simple and easy-to-use point estimate can be retained, and the risk of misjudgment resulting from sampling errors can be diminished.
Furthermore, a large number of studies have also suggested that the radar chart is a visual 2D plan, which is a practical graphical analysis and management tool with high readability and a wide range of applications, including engineering, education, management, etc. [19,20,21,22,23,24,25,26,27]. The radar chart can evaluate the performance of all workstations at the same time. Therefore, we can grasp the full picture and total performance of the entire multi-workstation system as well as find out the workstations that need to be improved in real time. Hence, this paper will use the radar chart to monitor and manage the service operation efficiency for each of the above-mentioned workstations. Each radar line is employed to evaluate the service operation efficiency of each workstation. First, all MV values of all radar lines are connected to form a control block. Next, the point estimate of the indicator is labeled on the corresponding radar line. Through the radar chart, it can be obviously seen at a glance whether the point estimate of each indicator falls into the control block of the radar chart. When the point estimate of the indicator falls into the control block of the radar chart, it means that the point estimate of the indicator is smaller than the MV, showing that the service operation efficiency of the workstation has not reached the required level, so it needs to be improved. In contrast, when the point estimates of all indicators do not fall into the radar chart control block, it means that the point estimates of all indicators are larger than the MV, demonstrating that the performance of the multi-workstation service operation process has reached the required level.
As noted above, the advantages of the novel service efficiency evaluation and management model include: (1) the method has a simple and easy-to-use point estimate which can be maintained, (2) this model can evaluate the performance of the multi-workstation service operation process as well as directly monitor whether the service operation efficiency of each workstation needs to be improved at the same time, (3) the risk of misjudgment caused by sampling errors can be reduced as well, (4) this model is helpful for the service industry to move towards the goal of intelligent innovation management, and (5) this method is not only applied to the performance evaluation of the multi-workstation service operation process but also applicable to the performance evaluations of other service operations.
The other sections of this paper are organized as follows. In Section 2, we propose a multi-workstation service efficiency index and discuss its characteristics. In Section 3, we derive the upper confidence limit of the service efficiency index based on Boole’s inequality and DeMorgan’s theorem. Subsequently, according to the upper confidence limit and the required value of the index, we deduce the MV of the index estimator. In Section 4, we employ a case study to construct a radar chart which evaluates the multi-workstation service operation efficiency and explain its application. Finally, we make conclusions in Section 5 and limitations and future research in Section 6.
2. Service Efficiency Index
Without loss of generality, this paper assumes that the service operation must go through the service process of w workstations to complete. As mentioned earlier, the service operation efficiency of each workstation will affect the overall service operation efficiency. Let
- represent the service operation time of the hth workstation and;
- represent the upper limit of the service operation time of the hth workstation.
Let random variable , h = 1, …, w. The value of is usually determined by the self-regulation of the performance appraisal department or the operating unit. Then, represents the relative service operation time of the hth workstation, and the upper limit of the relative service operation time is one. Suppose random variable is distributed as normal distribution with mean and standard deviation . Then, random variable is distributed as normal distribution with mean and standard deviation , where and . The service efficiency index is denoted as follows:
where we can call related mean and related standard deviation.
According to Chen et al. [7], when related mean and related standard deviation are smaller, the service time is stable and the efficiency is better for workstation h. Based on the above discussion, the larger the service efficiency index, the better it can indicate objective service efficiency. If the index value is zero, the job is finished on time. If it is a negative number, the job cannot be finished on time. If it is a positive number, the job has better service efficiency.
Furthermore, under the assumption of normality, there is a one-to-one mathematical relationship between service efficiency index and service accomplishment rate , which can be shown as follows:
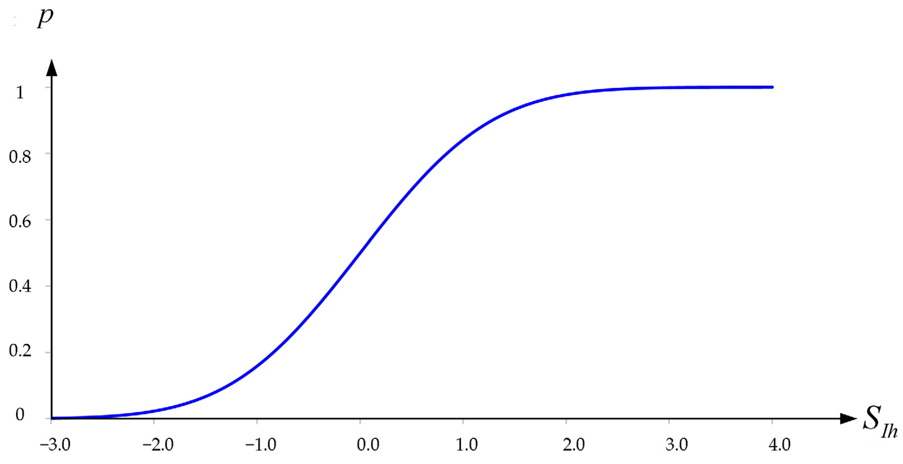
where is distributed as standard normal distribution denoted by . Let = z, then is the cumulative function of standard normal distribution. For example, when index = 3, then we can guarantee the service accomplishment rate = 99.865%. In Figure 1, the x-coordinate is index , and the y-coordinate is service accomplishment rate = 99.865%. Obviously, when the value of index is large, the value of service accomplishment rate is also large.
Figure 1.
The relationship between service efficiency index and service accomplishment rate.
Apparently, service efficiency index can not only measure the service efficiency of workstation h, but it also has a one-to-one mathematical relationship with the service accomplishment rate. Therefore, this paper will use the service efficiency index to propose a service efficiency evaluation model, which is to evaluate whether the service operation efficiency of each workstation can meet the required level and is used as a decision-making basis for improvement.
3. Upper Confidence Limit of Service Efficiency Index and Minimum Value
Let be a random sample form with sample size n, then the maximum likelihood estimators (MLE) of and of the hth workstation can be obtained as follows:
Therefore, the estimator of service efficiency index is indicated as follows:
Under the assumption of normality, we let:
Then, statistics is distributed as t-distribution with n − 1 degree of freedom, denoted by . Furthermore, statistics is distributed as chi-square distribution with n − 1 degree of freedom, denoted by . To derive the upper confidence limit of service efficiency index , this paper defines two events as follows:
and
where is the lower quintile of . In fact, = 1 − and . According to Boole’s inequality and DeMorgan’s theorem, we have . Then
Therefore, the upper confidence limit of service efficiency index is:
To determining whether the service efficiency meets the required value for the hth workstation, we adopt the following:
- Null hypothesis : ;
- Alternative hypothesis : .
Let be the observed value of for the hth workstation, then the observed values of and are:
where
If the upper confidence limit of the service efficiency index is used as a statistical test tool, it can be judged whether the service performance meets the requirements as long as the value of the upper confidence limit is greater than the required value of the index. Although the point estimate of the indicator is usually the most direct and easy-to-use, the disadvantage is that it will cause the risk of misjudgment due to sampling errors. Therefore, through the relationship that the value of the upper confidence limit is greater than the required value of the indicator, the point estimate converted to the indicator is greater than the MV value, which will help practical applications and at the same time will not lead to the risk of misjudgment due to sampling errors. Obviously, when , then
equivalent to MV, where MV is the minimum value as follows:
Therefore, the statistical hypothesis testing rules are defined below:
- (1)
- If MV, then do not reject and conclude that .
- (2)
- If MV, then reject and conclude that .
To sum up, the flowchart of the proposed model as shown in Figure 2.
Figure 2.
Flowchart of the service efficiency evaluation and management model.
4. A Case Study
As mentioned earlier, the set service operation must go through the service process of 5 workstations (w = 5) to complete. Assume there are n service operations and let for = 1, 2, 3, 4, 5 and j = 1,2,…, n, then the random variable matrix of and the observed value matrix can be displayed as follows:
Therefore, the observed values of for = 1, 2, 3, 4, 5 with sample size = 100 and = 0.05 are expressed as follows:
Then, calculate the MV as follows:
Therefore, the statistical hypothesis testing rules are defined as follows:
- (1)
- If MV, then do not reject and conclude that .
- (2)
- If MV, then reject and conclude that .
As mentioned earlier, this paper will then use the five-axis radar chart with five 72-degree equal angles to evaluate the service operation efficiency of five workstations. First, mark the points located at 4.214 units (MV = 4.214) away from the center of five axes and connect these five points to form a regular pentagon. This paper calls this regular pentagon an evaluation block. Next, the estimated values of the service efficiency indicators for the above-mentioned five workstations are labeled on the five axes, as shown in Figure 3 below:
Figure 3.
Radar evaluation chart of service operation performance for multiple workstations.
According to the above statistical testing rules, the service efficiency of Workstations 1, 2, 3, and 5 all meets the requirement, whereas the service efficiency of Workstation 4 does not meet the requirement, so its improvement is needed. When the service operation efficiency of all workstations meets the requirements, it means that the multi-workstation service operation efficiency has reached the required performance level. Obviously, this method can evaluate the performance of five workstations in the case study at the same time, which is equivalent to grasping the total performance of all workstation systems. Moreover, this method can immediately discover that the performance of Workstation 4 is poor, so it needs to be improved. If only the total performance of the process is evaluated, it is possible that the performance of the other four workstations is relatively good and the poor performance of the Workstation 4 is unnoticed. Thus, the opportunity for improvement will be missed.
5. Conclusions
The efficiency evaluation model of the multi-workstation service operation process proposed by this paper is to evaluate the service operation efficiency of each workstation by means of the radar evaluation chart. The radar chart is a practical graphical analysis and management tool that can clearly see at a glance whether the point estimate of each indicator falls into the control block of the radar chart, so as to achieve the overall efficiency evaluation effect of multiple workstations. Additionally, the index value for each radar line represents the service operation efficiency of each workstation. In addition, the index is a unitless and easy-to-use evaluation and management tool that can concretely present the service operation efficiency of the workstation and provide a reference for improvement directions, in order to reduce the waste of management resources and time. After reviewing the multi-workstation service operation efficiency evaluation model proposed by this paper, we can list its advantages as follows:
- (1)
- The service efficiency evaluation index of each workstation is not only convenient and easy-to-use, but it also has a one-to-one mathematical relationship with the performance achievement rate.
- (2)
- The point estimate of the indicator can be directly compared with the MV to determine whether the service operation efficiency has reached the required level. In this way, the advantage of simple and easy-to-use point estimate can be maintained, and the risk of misjudgment due to sampling errors can be reduced.
- (3)
- The MV is derived based on the upper confidence limit and the required value of the index, so it can reduce the risk of misjudgment caused by sampling errors.
- (4)
- The proposed novel service efficiency evaluation and management model can evaluate the efficiency of the multi-workstation service operation process as well as can directly monitor whether the service operation efficiency of each workstation needs to be improved at the same time, which will help the service industry move towards the goal of intelligent innovation management.
- (5)
- Compared with the model that only evaluates the overall performance of the process, the model proposed in this paper is relatively unlikely to miss opportunities for improvement. In addition to the performance evaluation of the multi-workstation service operation process, it is also applicable to the performance evaluations of other service operations.
6. Limitations and Future Research
The theoretical derivation of this study is to assume that the data is normally distributed. When the data is abnormally distributed, the error may be relatively large using this model. Therefore, abnormal distribution data can be explored in the future. In addition, the number of samples may be smaller in response to enterprises’ needs of quick responses. Furthermore, in the case of small samples, it is also an important issue to propose an accurate evaluation model.
Author Contributions
Conceptualization, M.L. and K.-S.C.; methodology, K.-S.C.; software, L.-Y.L. and T.-H.H.; validation, T.-H.H.; formal analysis, M.L. and K.-S.C.; resources, M.L.; data curation, L.-Y.L. and T.-H.H.; writing—original draft preparation, M.L., L.-Y.L., K.-S.C. and T.-H.H.; writing—review and editing, M.L. and K.-S.C.; visualization, L.-Y.L. and T.-H.H.; supervision, K.-S.C.; project administration, M.L. and T.-H.H. All authors have read and agreed to the published version of the manuscript.
Funding
This research was funded by the Basic Ability Improvement Project for the University Middle-aged and Young Faculty in Guangxi (2019KY0655) and the Research Project of Guangxi University of Finance and Economics (BS2020005).
Institutional Review Board Statement
Not applicable.
Informed Consent Statement
Not applicable.
Conflicts of Interest
The authors declare no conflict of interest.
References
- Sarosh, P.; Parah, S.A.; Bhat, G.M.; Muhammad, K. A Security Management Framework for Big Data in Smart Healthcare. Big Data Res. 2021, 25, 100225. [Google Scholar] [CrossRef]
- Tseng, M.L.; Bui, T.D.; Lan, S.; Lim, M.K.; Mashud, A.H.M. Smart product service system hierarchical model in banking indus-try under uncertainties. Int. J. Prod. Econ. 2021, 240, 108244. [Google Scholar] [CrossRef]
- Zhu, L.; Li, F. Agricultural data sharing and sustainable development of ecosystem based on block chain. J. Clean. Prod. 2021, 315, 127869. [Google Scholar] [CrossRef]
- Su, Y.; Wang, X. Innovation of agricultural economic management in the process of constructing smart agriculture by big data. Sustain. Comput. Informatics Syst. 2021, 31, 100579. [Google Scholar] [CrossRef]
- Zhang, K. Design and Implementation of Smart Classroom Based on Internet of Things and Cloud Computing. Int. J. Inf. Technol. Syst. Approach 2021, 14, 38–51. [Google Scholar] [CrossRef]
- Chirumalla, K. Building digitally-enabled process innovation in the process industries: A dynamic capabilities approach. Technovation 2021, 105, 102256. [Google Scholar] [CrossRef]
- Chen, J.; Chen, C.N.; Chen, K.-S. The integrated evaluation model for administration quality based on service time. Manag. Serv. Qual. Int. J. 2001, 11, 342–351. [Google Scholar] [CrossRef]
- Ahmadian, M.M.; Khatami, M.; Salehipour, A.; Cheng, T. Four decades of research on the open-shop scheduling problem to minimize the makespan. Eur. J. Oper. Res. 2021, 295, 399–426. [Google Scholar] [CrossRef]
- Chen, K.-S.; Yang, C.-M. Developing a performance index with a Poisson process and an exponential distribution for operations management and continuous improvement. J. Comput. Appl. Math. 2018, 343, 737–747. [Google Scholar] [CrossRef]
- Chen, K.-S. Fuzzy testing of operating performance index based on confidence intervals. Ann. Oper. Res. 2019, 1–15. [Google Scholar] [CrossRef]
- Laghari, A.A.; Laghari, K.-U.-R.; Memon, K.A.; Soomro, M.B.; Laghari, R.A.; Kumar, V. Quality of experience (QoE) assessment of games on workstations and mobile. Entertain. Comput. 2020, 34, 100362. [Google Scholar] [CrossRef]
- Chen, H.-T.; Chen, K.-S. A New Service Performance Index Based on Time Interval of Complaints. J. Test. Eval. 2015, 44, 20140218. [Google Scholar] [CrossRef]
- Chen, K.-S.; Lin, C.T.; Chen, S.C. Applying Six-Sigma methodology in constructing the quick response of a case reporting system. Total. Qual. Manag. Bus. Excel. 2008, 19, 381–398. [Google Scholar] [CrossRef]
- Lin, Y.-T.; Chang, T.-C.; Chen, K.-S. Evaluating the Performance of Physical Fitness by Statistical Inference of Physical Fitness Index. J. Test. Eval. 2017, 45, 2200–2208. [Google Scholar] [CrossRef]
- Gutierrez, D.M.; Scavarda, L.F.; Fiorencio, L.; Martins, R.A. Evolution of the performance measurement system in the Logistics Department of a broadcasting company: An action research. Int. J. Prod. Econ. 2015, 160, 1–12. [Google Scholar] [CrossRef]
- Rodriguez, R.R.; Saiz, J.J.A.; Bas, A.O. Quantitative relationships between key performance indicators for supporting decision-making processes. Comput. Ind. 2009, 60, 104–113. [Google Scholar] [CrossRef]
- Kucukaltan, B.; Irani, Z.; Aktas, E. A decision support model for identification and prioritization of key performance indicators in the logistics industry. Comput. Hum. Behav. 2016, 65, 346–358. [Google Scholar] [CrossRef] [Green Version]
- Cheng, S.W. Practical Implementation of the Process Capability Indices. Qual. Eng. 1994, 7, 239–259. [Google Scholar] [CrossRef]
- Claessen, J.H.T.; Van Wijk, J.J. Flexible Linked Axes for Multivariate Data Visualization. IEEE Trans. Vis. Comput. Graph. 2011, 17, 2310–2316. [Google Scholar] [CrossRef] [Green Version]
- Lin, Y.-T.; Chang, T.-C.; Chen, K.-S. A Novel Approach to Evaluating the Performance of Physical Fitness by Combining Statistical Inference with the Radar Chart. J. Test. Eval. 2018, 46, 1498–1507. [Google Scholar] [CrossRef]
- Wan, Y.; Cheng, K.; Liu, Z.; Ye, H. An investigation on machinability assessment of difficult-to-cut materials based on radar charts. Proc. Inst. Mech. Eng. Part B J. Eng. Manuf. 2013, 227, 1916–1920. [Google Scholar] [CrossRef]
- Zhang, H.; Hou, Y.; Zhang, J.; Qi, X.; Wang, F. A new method for nondestructive quality evaluation of the resistance spot welding based on the radar chart method and the decision tree classifier. Int. J. Adv. Manuf. Technol. 2014, 78, 841–851. [Google Scholar] [CrossRef]
- Yu, C.-M.; Lai, K.-K.; Chen, K.-S.; Chang, T.-C. Process-Quality Evaluation for Wire Bonding With Multiple Gold Wires. IEEE Access 2020, 8, 106075–106082. [Google Scholar] [CrossRef]
- Bai, C.; Kusi-Sarpong, S.; Khan, S.A.; Vazquez-Brust, D. Sustainable buyer–supplier relationship capability development: A relational framework and visualization methodology. Ann. Oper. Res. 2021, 304, 1–34. [Google Scholar] [CrossRef]
- Lo, W.; Yang, C.-M.; Lai, K.-K.; Li, S.-Y.; Chen, C.-H. Developing a Novel Fuzzy Evaluation Model by One-Sided Specification Capability Indices. Mathematics 2021, 9, 1076. [Google Scholar] [CrossRef]
- Samper-Escalante, L.D.; Loyola-González, O.; Monroy, R.; Medina-Pérez, M.A. Bot datasets on twitter: Analysis and challenges. Appl. Sci. 2021, 11, 4105. [Google Scholar] [CrossRef]
- Xiao, C.; Liu, Z.; Zhang, T.; Zhang, X. Deep Learning Method for Fault Detection of Wind Turbine Converter. Appl. Sci. 2021, 11, 1280. [Google Scholar] [CrossRef]
Publisher’s Note: MDPI stays neutral with regard to jurisdictional claims in published maps and institutional affiliations. |
© 2021 by the authors. Licensee MDPI, Basel, Switzerland. This article is an open access article distributed under the terms and conditions of the Creative Commons Attribution (CC BY) license (https://creativecommons.org/licenses/by/4.0/).


