Next Article in Journal
Heuristic and Numerical Geometrical Methods for Estimating the Elevation and Slope at Points Using Level Curves. Application for Embankments
Next Article in Special Issue
Examining Post-Fire Perceptions of Selected Mitigation Strategies after the 2016 Horse River Wildland Fire in Alberta, Canada
Previous Article in Journal
Impact of View-Dependent Image-Based Effects on Perception of Visual Realism and Presence in Virtual Reality Environments Created Using Multi-Camera Systems
Previous Article in Special Issue
DisBot: A Portuguese Disaster Support Dynamic Knowledge Chatbot
 
 
Font Type:
Arial Georgia Verdana
Font Size:
Aa Aa Aa
Line Spacing:
Column Width:
Background:
Article

Assessment of the Vulnerability of Selected Key Elements of Rail Transport. Slovak Case Study

Faculty of Security Engineering, University of Zilina, 010 01 Zilina, Slovakia
*
Author to whom correspondence should be addressed.
Appl. Sci. 2021, 11(13), 6174; https://doi.org/10.3390/app11136174
Submission received: 6 June 2021 / Revised: 28 June 2021 / Accepted: 29 June 2021 / Published: 2 July 2021

Abstract

Increases in means of transport, developed transport networks, and modernization dependent on computer technology not only lead to huge security demands but also require preventive measures and vulnerability assessments of key elements of transport infrastructure. The analyses carried out have shown that, though the importance of transport continues to grow, there is currently no system for assessing the vulnerability of essential elements that are necessary to keep rail transport safe and operational. Taking into account a number of criteria, the team of authors identified key elements of the railway transport infrastructure—bridges, tunnels, the width of the track, and the marshaling yard. The criteria applied included the significance and uniqueness of the element, its technical parameters, the difficulty of repair after possible damage, potential risks related to the location, and the analysis of rail safety based on statistical data and safety reports. The aim of this contribution is to present a multi-level model for assessing the vulnerability of key elements of rail transport infrastructure. The authors proceeded from the hypothesis that the vulnerability of key elements can be assessed using quantitative and qualitative parameters of the individual elements. The added value of the model is the methodological basis for a comprehensive vulnerability assessment system that will allow competent authorities to objectify the process of vulnerability assessment of key elements and to set up appropriate safeguards to enhance rail safety. The proposed model was verified on the Zilina-Vrútky track section, which is considered one of the most important railway junctions in Slovakia.

1. Introduction

Critical elements in rail transport include elements which, though they do not meet the requirements for their inclusion as elements of national critical infrastructure, may be important strategic or critical elements for the transport of the region and vital for ensuring the safety, operability, and continuity of transport in the region. Rail transport operators monitor and protect the areas where traffic functionality and safety may be compromised. However, they do not have a comprehensive system or unified procedures available for assessment. For this reason, and in line with the focus of scientific and research activities of the authors of this article, a multi-level model for assessing the vulnerability of key elements in rail transport has been proposed, with a defined algorithm and essential components in the form of measurable items.
A shared attribute of all states and countries is their awareness of the importance of assessing vulnerabilities and taking measures to increase security. The importance of mapping various risks on a global scale is demonstrated by the existence of INFORM [1]. It is a global, transparent tool for understanding and evaluating the risk of humanitarian crises. INFORM is a joint project of the Standing Committee between the Inter-Agency Standing Committee (IASC) and the European Commission (EC) and was developed in response to the recommendations of many organizations to improve the common evidence base for risk analysis as well as the real requirements of partner organizations for understanding the risk of humanitarian crises. The model is based on the risk concepts published in the scientific literature and assumes three dimensions of risk: hazard and exposure, vulnerability, and insufficient management capacity (lack of preparedness) [2]. The model is divided into different levels to be flexible and to produce a brief overview of the underlying factors leading to humanitarian risk, consisting of 54 main indicators. The results are presented in the form of maps and charts showing the global risk index and are compiled for 191 countries at a national level [3].
A state’s infrastructure is also included among the individual components to be assessed. This model emphasizes that communication networks, physical infrastructure, and accessible health systems are considered essential components of the state infrastructure needed to respond to emergencies, focusing on the early warning phase, response, and renewal. (Figure 1) It is at this point that all parts of the infrastructure should achieve a certain level of functionality [4].
The vulnerability index of the Slovak Republic and the Czech Republic is very similar, but as can be seen in Figure 2, the values of vulnerability in the Czech Republic have decreased more compared to the Slovak Republic. Conversely, in Ukraine, the vulnerability index has risen noticeably in the last eight years.
From the resulting indicators, it is possible to make different conclusions and to examine their development in detail, but that is not the purpose of this research. We wanted to point out precisely the importance of the issue of mapping individual risks and the importance of vulnerability and infrastructure in the world.
Vulnerability assessment is an essential part of risk mapping. The European project entitled Interreg IIIC SIPROCI has established the basis for a method for carrying out the risk mapping process. The project was intended to increase the response capacity to disasters and emergencies through international cooperation between European countries. The Italian province of Macerata responded, and with the help of twelve other European partner organizations, established an international program whose output was a set of guides, one of which was supposed to develop and improve methods, techniques, and tools for mapping and calculating vulnerability and risk monitoring [6]. The project, as enshrined in the above-mentioned guide, aims at developing a risk mapping method that would use collective terminology and risk classification for several countries. This will allow uniform anticipation, prevention, and resolution of crisis situations and emergencies [2,7].
In the Czech Republic, the fire-fighting department of the Moravskoslezský district (hereinafter referred to as HZS MS), inspired by the given risk mapping methodology, created their own methodology for risk mapping. This methodology is aimed mainly at persons working in the structures of the Fire and Rescue Corps in the Czech Republic in the field of crisis management and geographic information systems. The publication provides a methodological guide on how to proceed in the process of mapping risks in a given territory using geographic information systems, without which this process cannot be completed. The expert estimation method, through brainstorming and brainwriting, was used to determine the values of the individual criteria, coefficients, and indicators. In order to avoid subjectivity, it was performed in groups of six to ten persons [8,9].
In the Czech Republic, within the RESILIENCE 2015 project, a dynamic assessment of the resilience of the correlative subsystems of the critical infrastructure was developed for evaluating the resilience of the elements of critical infrastructure, which consists of assessing the system’s level of robustness, the ability to restore their function after adverse events, and the ability to adapt to an already ongoing adverse event. The assessment of resilience consists of eight steps: element selection, element description, threat description, robustness assessment, restoration assessment, adaptability assessment, calculation of element resilience and evaluation of resilience, identification of weaknesses, and proposition of measures. The methodology is designed to assess the resilience of KI elements, particularly in sectors such as energy, water management, transportation, communication and information systems, in particular for the safety managers of critical infrastructure entities [10].
In Denmark, the Danish Emergency Management Agency (DEMA, Birkeroed, Denmark) is dedicated to risk analysis and vulnerability assessment. For this purpose, the RVA model—risk and vulnerability analysis of critical infrastructure—was developed by the said agency. The RVA model was developed to support the implementation of risk analysis and vulnerability assessments. It consists of four parts: defining the purpose and scope of the analysis, identifying threats, scenario analysis, and profiling of risks and vulnerability. The model uses qualitative and quantitative data and the evaluation is carried out by means of indices. The probability, consequences, and vulnerability are expressed using a point system ranging from one to five points. The user fills in the tables and thus identifies and assesses threats, risks, and vulnerabilities. The model add-in is a user guide with files in which the user can select individual options and create transparent documents directly in MS Word. The RVA model is mainly intended for government agencies with responsibility for the critical functions of society [11,12].
Germany was one of the first countries to deal with critical infrastructure. As a crucial EU Member, it participates in critical infrastructure projects. In the field of transport, the German Federal Highway Research Institute, along with Austria and Slovakia, was involved in the development of the European project SECMAN. The project focused on risk management in road transport. The output of the project was a methodology for identifying critical road transport infrastructure, assessing its vulnerability, and proposing measures to protect it. The methodology in question is divided into two levels, where the critical nature of the road network section is assessed first and then followed by the vulnerability assessment of the road infrastructure object.
Another example of a transport infrastructure project is the SeRoN. The project focused on exploring the effects of human error factors on the road network, focusing on bridges and tunnels. The project was developed in cooperation with the UK, Switzerland, Austria, and Belgium and its output was a methodology for identifying and evaluating critical road infrastructure.
The US is one of the countries that places great emphasis on security, protection of critical infrastructure, and its elements. This is also reflected in the revision of the National Strategy for Physical Protection of Critical Infrastructure and Key Elements, which is currently the most comprehensive material in the world dealing with KI issues. As this issue has been given ample scope, methodologies related to vulnerability assessment have also been developed. One such method is RAMCAP—risk analysis and management for critical asset protection. The creator of the method is the Institute of Innovative Technologies (ASME, New York, NY, USA) in 2004–2006. RAMCAP was created to assess the risks of infrastructure terrorism, considering various types of threats as well as the assessment of infrastructure renewal. The methodology combines performance-based evaluation and structural analysis of the component. The assessment of risks and recoverability consists of seven steps: element characteristics, threat characteristics, impact analysis, vulnerability analysis, threat analysis, risk/renewal analysis, and risk/renewal management [13,14].
In the Slovak Republic, there is a methodology developed by the Ministry of Interior of the Slovak Republic, entitled Methodology for Evaluating Selected Risks at the National Level, which entered into force on 1 July 2013. The methodology was developed by synthesis of the knowledge on the HRVA models (Hazard Risk Vulnerability Assessment) to assess risks and vulnerability of an area. It is based on general theoretical principles applied in risk management and uses positives and negatives of HRVA models, information and analytical tools used in the SR, and material and technical capabilities of crisis management authorities [15].
On the basis of the findings of the previous analysis, it can be concluded that:
  • In most projects and methodologies, vulnerability and/or resilience are seen mainly in relation to the safety of the object.
  • Most projects and expert work focus on the elements of national and transnational critical infrastructure.
The issue of critical infrastructure protection is salient, but regional or territorial infrastructure should also be considered essential. Critical elements in rail transport include elements that can be important strategic or critical elements for the transport service of the region and for ensuring the safety, operability, and continuity of transport in the region. Rail operators are aware of these aspects and therefore monitor and protect locations where traffic functionality and safety may be disrupted. However, they do not yet have a comprehensive system or unified procedures for such an approach. The analysis of the current situation shows that there has not been a system for assessing the vulnerability of rail infrastructure so far, despite its increasing importance. A team of employees of the Faculty of Safety Engineering of the University of Žilina in Žilina decided to address this gap.
A multi-level model for vulnerability assessment of key elements of rail transport infrastructure, described in this article, has been designed by the authors with a view to establishing a system for vulnerability assessment of key elements in rail transport with a defined algorithm and essential components in the form of measurable items. Based on the proposed system, a software product was created, which can be used by safety managers of transport operators as a tool for estimating the level of vulnerability of selected elements of the railway infrastructure, their identification, i.e., assessment of weak spots in the transport network.

2. Materials and Methods

A number of scientific methods are needed to obtain accurate, true, and continuous knowledge. The choice of basic methods of scientific examination to process the proposed multilevel model for assessing the vulnerability of key elements of railway infrastructure is conditional on the stated objectives. The authors used basic and specific methods of scientific examination to obtain all the necessary information and documentation and to draw conclusions needed to solve the problems.
In addressing the issue, we conducted a literature search to obtain a comprehensive overview of the basic concepts and the context needed to understand the issue.
Methods of analysis and synthesis have been used in particular to obtain information and an overview of the issue related to the assessment of the vulnerability of key elements of rail transport, the definition of basic concepts and formulation of actual problems, and the achievement of the objectives of the dissertation thesis.
Induction and deduction, as the most important forms of reductive thinking, were used to design procedures to solve problems that arose; they were combined and complemented, and thereby their effectiveness increased, creating a so-called synergy, i.e., an overlap.
Abstraction was used in defining the essential characteristics and traits of the object under examination and, through concretization, these characteristics were applied to a common set of objects. Both of these procedures were used to define theoretical assumptions and to formulate current issues related to assessing the vulnerability of key elements and examination of their practical solutions.
The comparison sought common features and characteristics when comparing existing methods aimed at evaluating critical infrastructure elements and when designing criteria for individual key elements.
In addition to the general methods mentioned above, knowledge resulting from certain specific methods of scientific examination using mathematical methods were also used, such as expert estimates, fuzzy logic, Ishikawa flow diagrams, statistical methods, and the method of controlled interview.
In setting the criteria for individual key elements, expert estimates were used in some cases to determine whether the vulnerability criteria were met. This is because there is not always a sufficient amount of data and information available and the accuracy of the result depends to a large extent on the professional experience of the decision-maker, who determines the variants by expert estimation. In order to avoid subjective decision-making, we eliminated this error by involving several experts with whom we discussed the weighting criteria.
Fuzzy logic is a superset of conventional (Boolean) logic that has been developed to represent the concept of partial truth. The aim is to represent true values within the range of complete truth and complete untruth. When assessing the vulnerability of key elements, situations may arise where a hazard is or is not present in a given territory, which can be described using a two-element set {0,1}. A more precise description is also possible, i.e., an assessment of the intensity of the hazard (from no hazard to the maximum value of the hazard), which can be expressed by a linear division of the interval.
An Ishikawa diagram is a simple analytical technique that serves to show causes and outcomes. We used this method to identify possible causes and consequences in identifying threats affecting key elements of rail transport.
Statistical evaluation is a well-developed scientific method of analyzing data, which we used to analyze rail safety while working with a large amount of data that had to be processed so that we could continue to work with these data and use them in calculations.
The process of addressing the issue of vulnerability assessment is illustrated by the proposed general model for assessing the vulnerability of key elements (Figure 3).
The complexity of a given part of infrastructure is reflected in its network structure, in which each individual element can be relevant to the whole system. In fact, it is not possible to protect all the components of the system, so it is important to identify key elements that ensure the system’s functionality. There are several criteria according to which individual elements of railway infrastructure can be assigned their key importance. It is necessary to consider the importance of the railway track as a whole, the role of a particular track in the context of the whole railway infrastructure of a country or region, the impact of its failure on the continuity and safety of railway operation, and the possibility of its repair after a potential incident. These elements were taken into account in the selection of key elements [16].
Assessment of the vulnerability of railway infrastructure elements shall consist of an assessment of their level of vulnerability and the ability to restore their function after an accident. The authors developed a model of processes for assessing the vulnerability of key elements, consisting of eleven follow-up steps.

3. Results

In the following text, we present the adaptation of the general model presented in the chapter methods to a key element of the transport infrastructure—tunnels.

3.1. Safety Analysis and Definition of the Area of Interest

The vulnerability of key elements of transport infrastructure is determined by the design characteristics of the elements, including the risk of their immediate surroundings. It can also be expressed by the proportion of the total number of certain types of accidents observed to the total number of all incidents, or the total length of the track. However, it must be stated that not all parameters of vulnerability can be directly affected, as some of them relate to weather, seismic activity, or various unforeseen events.
The analysis of the number of accidents has an important informative value in determining the vulnerability of key elements of rail transport infrastructure. Its results in the form of benchmarks are therefore part of the developed model for calculating vulnerabilities. The reduction in accidents related to rail infrastructure has a direct effect on improving safety and operability.

3.2. Identification of Key Elements of the Area of Interest

When identifying key elements of the infrastructure, it is necessary to know the system as well as possible. The criteria can then be applied to determine which elements should be considered to be included in critical infrastructure. These criteria include health impacts (number of people injured and killed), economic impacts (economic loss or non-delivery of goods and services, including potential environmental impacts), and impacts on the public (extensive restrictions on the provision of services or other serious interference with everyday life) [17].
Other criteria suitable for identifying key elements in the railway infrastructure may include the following:
  • the practical permeability of rail transport,
  • size of the construction (railway tunnel or bridge),
  • difficulty in recovering the element if it has been damaged or destroyed,
  • the financial impact of the loss of the element,
  • the economic impact of the removal of the key element,
  • the uniqueness and specificity of the railway element,
  • the likelihood of a possible terrorist attack on a railway element,
  • the probability of an emergency occurring.
In identifying the key elements, we relied on the above criteria and also on a survey of experts, and the resulting elements are divided into several categories: railway bridges and railway tunnels, which belong to the point elements, the width of the track, which is a line element among point elements, and marshaling yards, belonging to space elements [18]. We therefore evaluate the width of the track separately as part of the railway line among the various points, while the railway track, also located on the individual elements, is evaluated as part of them.

3.3. Description of Key Elements

In this step, it was necessary to analyze the various key elements based on their fundamental design characteristics. In parallel with the description of the elements, the elements needed to be analyzed in relation to possible accident events and the outcomes they may cause. This means that the next step was to identify the potential threats affecting rail transport and the given key elements.

3.4. Threat Identification

The safe and smooth operation of rail transport is affected by a number of threats which may have different causes as well as consequences, which range from minor to very serious ones in terms of human lives and health, damage to property, and traffic continuity.
Threat identification is a process of detecting potential unwanted adverse events and phenomena, which may be in different forms in the object’s safety environment and pose a threat to the key infrastructure elements analyzed. The aim of identifying threats in general is, in particular, to:
  • identify all relevant threat categories;
  • identify the source of the threat in relation to the object,
  • identify the motive and cause of the threat;
  • analyze the occurrence of past specific threats;
  • to quantify the size of each identified threat [19].
Threats affecting the safety of any transport can be assumed on the basis of three facts: the design features of the elements, the geographical characteristics of their location, and the occurrence of specific accident events to date, which can be seen from the analysis carried out.
Risks were identified in accordance with Directive 2016/798 of the European Parliament and of the Council of 11 May 2016 on railway safety, amending Directive 2004/49/EC of the European Parliament and of the Council and Regulation Z17 on accidents and incidents. From the railway safety reports, an analysis of accidents over the last 20 years was carried out. Based on the analysis of accident events, we categorized threats affecting rail transport according to their cause: natural disasters (geological and meteorological), technical and technological threats, and anthropogenic threats. These analyses are needed to obtain statistical data that are important for our model for calculating vulnerability assessments, which is based not only on the assumption of certain threats occurring but also on real data obtained from specific sections of the railway line. In doing so, we assume that if an accident event occurred to some extent in recent years, it will happen to some extent in the following year. Given the extent of studies and analyses, we present the results of the solution on a model example of a tunnel. Threats related to tunnels are presented in Table 1.
Threats to all key elements of railway infrastructure are identified in a similar way. At the same time, this step completes the preparatory phase of the proposed model.

3.5. Main Criteria for Assessing the Vulnerability of Key Elements

The next step in the vulnerability assessment process is the vulnerability analysis of key elements on a defined section of the railway line. The vulnerability analysis is divided into several parts that are process-related. First of all, the criteria that were established following expert consultations with the route operators are described.
From the basic set of relevant criteria, five main criteria were determined for the four key elements, with the designations: detour route K1, construction properties K2, the significance of the element K3, the performance of the element K4, and risk of the environment K5. Based on these designations, the vulnerability of specific key elements was assessed.

3.6. Parameters of the Main Criteria

Each of the main criteria mentioned above contains parameters taking into account the typology of a particular element (Figure 4). In order for the criteria to be considered comprehensively, their relative importance, i.e., significance, had to be taken into account. This was determined based on the expert consultations at the end of the model. The parameters were analyzed step by step for the individual key elements and were assigned percentage values in the quantification process. Through the percentage rate in the assessment of individual parameters, we obtained benchmarks that were subsequently taken into account in the calculation of the vulnerability of a particular key element.

3.6.1. Model for Calculating Tunnel Vulnerability

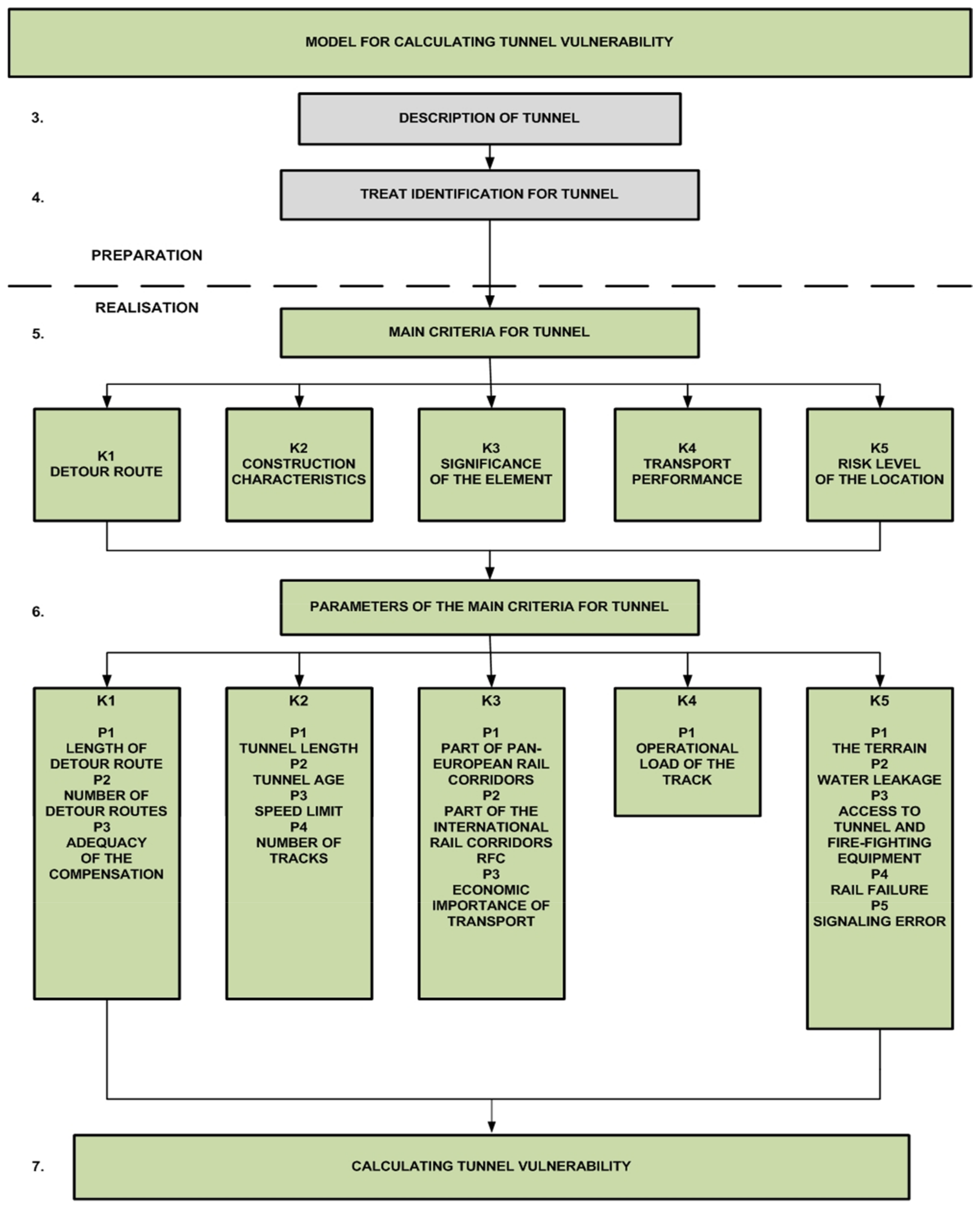
Tunnels are civil engineering structures that are built wherever natural or artificial obstacles need to be overcome to improve the direction or height conditions of transport as well as to reduce driving time. Although their construction is extremely costly, they are mainly built to save on operating costs in the long term. Given the extensive analyses and the respective calculations, we present the procedure based on an example of a railway tunnel (see Figure 5).

3.6.2. K1—Detour Route

In the case of rail transport infrastructure, there is not always a relevant detour route, as this is not made possible due to the density of railway lines and railway wires. This risk can be reduced by taking into account the alternative, which is the use of another mode of transport to provide the transportation services. However, even such an alternative cannot always be applied due to the quantity and nature of the transported goods or the high number of passengers [20].
The parameters that specify the detour route criterion are the following: the length of the detour routeP1, the number of detour routesP2, and the adequacy of the compensationP3.
Parameter—Length of Detour Route—P1
The basic assumption is that the detour route is longer than the original route, generally expressed as x, and therefore the starting point for calculating the elongation of the detour route compared to the original route, expressed as a percentage. We consider the situation when the route length must be doubled to be a 100% increase in the detour. In the event of a larger increase, we no longer consider using a detour because we assume that the dispatcher will choose either to wait or to arrange the operational processes differently, e.g., by bus transport. The possible elongation is represented in Table 2 by five categories to which the percentages are assigned.
Parameter—Number of Detours—P2
We assume that most routes have an available detour route which is able to replace the original route to a greater or lesser extent. The smaller the value of the importance of this criterion is, the more detour routes exist. The percentage of compliance with the vulnerability criterion is inversely proportional to the number of possible detours (Table 3).
Parameter—Adequacy of the Replacement—P3
The adequacy of compensation reflects the extent to which the detour route is able to replace the original route. It is influenced by several factors. We know from the expert consultations that passenger transport takes precedence over freight transport, while passenger transport is ensured mainly by the possibility of alternate transportation on roads. We assume that buses will fully replace a passenger train and that their use is not more expensive, so we do not take this form of compensation into account. For freight traffic, a detour route is used only if the technical parameters (permissible track loading, in particular the tunnel, electrification of the line) of the detour correspond to the original route (Table 4).
The quantification of the total value of a detour criterion is obtained as the arithmetic mean of the subcriteria in the preceding tables, which is calculated as follows: 1 = Σ/3.
The resulting rate of the K1 criterion will be further used in the final calculation of the vulnerability of the tunnel element.

3.6.3. K2—Construction Characteristics

There are currently 76 tunnels in the SR, of which 69 are single-rail and 7 are double-rail tunnels, with an overall length of 43,974.82 m [21,22]. Compliance with this criterion is determined by several parameters: tunnel length, age, speed limit, and whether the tunnel is single- or double-track.
Parameter—Tunnel Length—P1
The length of the tunnel is influenced by the number of safety alcoves and ventilation shafts, which are especially necessary for diesel engine locomotives. We once again express compliance with the criterion by the percentage that we determine by the length of the longest tunnel, which is in this case the Čremošné tunnel, which is 4697.15 m long. (Table 5).
Parameter—Tunnel Age—P2
The age of the tunnel affects the erosion of load-bearing and frame walls, cladding walls, and internal cladding plasters. In older tunnels, there is an increased risk of deterioration of these elements and their falling onto the track. The oldest tunnel in Slovakia is the Lamač tunnel, which was completed in 1848, making it 170 years old. In Table 6 we therefore determined the scale of the evaluation in multiples of 30 years.
Parameter—Ground Speed—P3
Tunnels rated for high ground speed require increased safety precautions, so we assume that the higher the allowed ground speed for tunnels, the greater the compliance with the criterion. In Slovakia, trains currently run at a maximum speed of 140 km/h, which is what our assessment of compliance with the criteria is based on. (Table 7)
Parameter—Number of Tracks—P4
As the tunnel is an enclosed construction, consideration should be given to whether the tunnel tube is single- or double-track. Accidents in the tunnel are, in most cases, caused by a human factor, but in the event of a collision between two trains, the consequences of the collision are diametrically different depending on the width of the tunnel tube. In a single-track railway tunnel, the trains have nowhere to ‘dodge’ and therefore there is a head-on impact. In the case of wider, double-track, tunnels, the deformation consequences will be reduced as the trains are able to “sidestep”. Compliance with the criterion is then expressed in Table 8.
The quantification of the total value of the tunnel design characteristics criterion shall then be obtained as the arithmetic mean of the sub-criteria listed in the preceding tables, which shall be calculated as follows: 2 = Σ/4.
The resulting measure of the K2 criterion will be further used in the final calculation of the vulnerability of the tunnel element.

3.6.4. K3—International and Economic Significance of the Element

Parameter—Part of Pan-European Rail Corridors—P1
The significance of the railway lines of the Slovak Republic in the European transport infrastructure is determined by the geographical location of Slovakia in Europe. As the main international railway routes have a direct connection to the Slovak railway lines, we consider these criteria to be important. We distinguish between the track being part of pan-European rail corridors, the international rail corridors RFC, or what the importance of the route is from an economic point of view.
Parameter—Part of the International Rail Corridors RFC-P2
We assess these parameters by simply stating yes/no (Table 9).
Parameter—Economic Importance of Transport—P3
In the case of an assessment of a route that is not part of the two criteria above, we assess it from the point of view of economic importance for the Slovak Republic. The fulfillment of the criterion is determined according to the categorization of railway lines in the SR, which is expressed in the Table 10.
The quantification of the total value of an element’s significance criterion shall again be obtained as the arithmetic mean of the sub-criteria in the preceding tables, which shall be calculated as follows: 3 = Σ Pi/3. The result of K3 criterion will be further used in the final calculation of the vulnerability of the tunnel element.

3.6.5. K4—Transport performance

Parameter—Operational Load of the Track
The transport performance for individual lines is determined by the operational load of the track, which divides the track into several categories, designated as ‘track line’. According to the table given in the standard of ŽSR TS3, the track is divided into six series, which are determined by the quantity (in millions) of so-called ‘gross ton kilometers’ (GTKM) per unit of time (1 year). Each year, the route operator recalculates the actual operating load of individual sections of the line, into which both the number of goods transported and the number of persons transported are entered. In the case of single-track sections, the load is calculated for both directions of travel, while in the case of multi-track sections, the load is calculated for each track separately for both directions [23].
In determining the fulfillment of the vulnerability criterion, we assumed that most railway lines are included in the third or fourth row in terms of operational load. An example of a line belonging to the second category is the section Žilina-Vrútky. We assume that the most heavily loaded lines represent the highest vulnerability; conversely, tracks with low operating load have a lower vulnerability percentage (Table 11).
The assessment of the performance criterion will in this case be defined only by a single value, by fulfilling the criterion of the operational load vulnerability of the line.

3.6.6. K5—Risk Level of the Location

Parameter—Geological Hazard—The Terrain—P1
The geological terrain, usually the slope into which the tunnel is dug, not only affects potential landslides and the pressure of the slope, but also the intensity of the water seepage. These facts reflecting pliability, rock cohesion, tectonic faults, and longitudinal cracks are expressed in a so-called geological type, which is determined by several standards. In accordance with the standard STN 72 1001 [24]. We determined three types of terrain, expressed in the table. Although their strength makes drilling difficult, it reduces the risk of a landslide and damage. Therefore, in Table 12 we consider rocky terrains to be the most stable, whereas soil is the most dangerous in terms of tunnel construction.
Parameter—Meteorological Hazard—Water Leakage—P2
Longer tunnels have a more or less stable indoor environment throughout the year, which is only minimally affected by external meteorological threats. We can consider icicles in the winter, which occur mainly in older tunnels, as a possible threat to traffic. Icicles, which may sometimes be more than two meters long, can seriously endanger the health and safety of passengers, particularly because of the risk of window breakage. Consequently, Slovak Railways (ŽSR) is introducing new technologies for heating tunnels, which were used for the first time in the Ružbachy tunnel in 2018. So far, this is a pilot project monitored and evaluated by ŽSR in order to determine the operating costs and effectiveness of this solution [25]. As this threat is currently present for only a few weeks of the year, we proposed the classification of this parameter based on hydrological conditions in the tunnel. We assume that in old tunnels with intensive water seepage, icicles are expected to be formed. For this reason, we propose a simple classification that takes into account the hydrological conditions of the tunnel and the possible vulnerability associated with the occurrence of icicles, which may seriously affect the safety and continuity of railway operations (Table 13).
Parameter—Technological Hazards—Access to Tunnel and Fire-Fighting Equipment—P3
The basis for increasing safety in tunnels is the fulfillment of four successive criteria: prevention, mitigation, evacuation, and rescue. The greatest benefit is the improvement of prevention. The remaining three planes form the level of residual risk. A fire, with its combination of heat, flames, and smoke, is considered to be the main danger to the tunnel.
Several factors influence the increase or reduction in risk. The first and most important is the existence of fire-fighting equipment, which is mandatory in modern tunnels, but mostly non-existent in the older ones. Their absence is replaced in many tunnels by a nearby water source, either a natural one, e.g., a river or lake, or artificially built hydrant or fire reservoir. Another factor is access to the tunnel portals, which worsens or improves access of fire equipment to the tunnel in potential situations requiring fire-fighting intervention. For longer tunnels, consideration should also be given to whether good access is possible to both tunnel portals or to one only. Access may be made difficult by vegetation and the unkempt surroundings of the railway line, as well as by whether there is a track or a river with a bridge, another tunnel, or other construction objects behind the tunnel. The combination of these factors is expressed in the risk level of the location, as shown in the Table 14.
Parameter—Technological Hazard—Rail Failure—P4
Rail failure is described in ŽSR Regulation Z17 as C1 and is part of the incident category. It is a breakdown of the permanent route which, for safety reasons, requires the adoption of transport, organizational and administrative measures. Rail failure is considered to be any case of splitting the rail into two or more pieces, separating the piece of metal, thus creating a gap on the contact surface longer than 50 mm and deeper than 10 mm. Among the causes that can lead to rail failure are excessive stresses in jointless rails due to low temperatures, the long-term effect of flat wheels of rail vehicles, exceeding the allowable load of the track, brittle fracture of rail steel in cold conditions, notches in the production process causing fatigue failure, and brittle fracture. As a rail failure can occur anywhere on the rails, it is necessary to know the value of the vulnerability for this threat. When determining the value of vulnerability, we must take into account the length of the rails and the frequency of this phenomenon. We know the total length of the track operated by the Slovak Railways (ŽSR) and from the statistics published in the safety reports, we also know the real numbers of observed events for the whole territory of the Slovak Republic and for individual regional directorates.
To calculate the value of the vulnerability of a railway track regarding the risk of rail failure, two values of compliance are taken into account for increasing objectivity: m1, which considers the time period, thus taking into account the number of incidences of this threat occurring per time unit, in this case 1 year. The second value is n1, which quantifies the number of hazards in proportion to the total length of the track. As we have assigned these values the same significance, we consider their arithmetic mean to be the final value of the vulnerability.
Vulnerability of individual key elements, which is determined by the design properties of the element, the risk of the immediate surroundings of the element, but we can also express it by the ratio of the total number of certain types of monitored accidents to the total number of all accidents (in the calculation marked m1) (calculated as n1), directly affects the number of accidents. Reducing it results in a lower number of accidents and vice versa. Not all parameters of vulnerability can be directly affected, as some of them are related to weather, seismic activity or various unforeseen events. The analysis of the number of accidents, as they relate to the individual key elements, has important informative value in determining their vulnerability. Its results, in the form of benchmarks, are therefore part of the model we have created to calculate the vulnerability of key elements.
m1 (criterion is the time period): the first value is the average occurrence of rail failure on railway track in the SR, which is calculated as the percentage of the total number of all observed adverse events which involve rail failure. In order to obtain a more accurate result, we not only used data collected over one year, but took into account the arithmetic mean over a number of years. The data are included in the safety reports.
n1 (criterion is the length of the line): when calculating the fulfillment of the criterion in relation to the length of the track, 100% fulfillment of the criterion is expressed by the hypothetical case that this incident would occur once a year on each kilometer of track.
The real value of meeting the criterion is obtained by means of a calculation where we take into account:
  • the total length of railway lines in Slovakia in km,
  • the average incidence of this phenomenon per year; the data are presented in the analysis of the safety reports
  • the average rate of occurrence of this phenomenon per km over one year.
The overall vulnerability of the criterion is expressed as the arithmetic mean of the values m1 and n1. 4 = 1 + 1/2.
Parameter—Technological Hazard—Signaling Error—P5
Another parameter is a signaling error, which is classified in Category C—incidents. A signaling error means a less convenient condition of the signal system (light signalization, indicator, etc.) than the required one. A limiting state is a failure of a security device that directly endangers the safety of rail transport [25].
An example of such failures may be, e.g., a condition that allows spontaneous or forced adjustment of a switch or derail in a closed railway track or loop line; incorrect information about the occupancy of the electric track section; a condition that will switch on the signal on the railway signaling when the conditions are not met or the signaling is delayed, etc. In addition to the above, a less restrictive condition than required is a failure of a level crossing signal device, with a critical failure resulting in the failure or interruption of the light warning and the situation of the level crossing signal changing from the warning to the cancellation state if the conditions are not met.
On the basis of the safety analysis, we have the relevant data on the basis of which we are able to express the reference values for the vulnerability of the track for this parameter. We will assess vulnerability on the basis of two criteria, namely m1 and n1, with the resulting vulnerability percentage obtained by the arithmetic mean of these values.
M1 (criterion is the number of C3 incidents): the value represents the average occurrence of signaling errors, which we calculate as a percentage of incidents classified in category C3 from the total number of all incidents. To obtain a more accurate result, we did not just proceed from the data collected over a one-year period, but took into account the arithmetic average of the figures over a 10-year period. Analytical data were processed on the basis of internal data provided from the ŽSR.
n1 (criterion is the number of incidents): the value represents the average occurrence of C3 incidents—signaling errors, which is calculated as a percentage of signaling errors from the total number of all observed events. Here, we do not categorize the incidents, but take into account the total number of all incidents.
The overall vulnerability of the parameter is expressed as the arithmetic mean of the values m1 and n1. 5 = 1 + 1/2.
The quantification of the total value of the tunnel element significance criterion is obtained as the arithmetic mean of the partial criteria given in the previous tables and the parameters P4 and P5 given for the wide line, which we calculate as follows: 5 = Σ/5.
The resulting rate of the K5 criterion will be further used in the final calculation of the vulnerability of the tunnel element.

3.7. Calculation of the Vulnerability Of Key Elements

Calculation of the vulnerability of key elements based on previous parameters and their reference values is dependent on the selected track section and key elements contained therein.

3.8. Determination of the Significance of the Main Criteria

In this step, it is necessary to assign a significance level to the individual main criteria of the key element, which determines the extent to which the criterion contributes to the vulnerability of the key element.
Significance is allocated on the basis of expert consultations and the experience of rail transport experts, usually with a total of 1. The resulting value of the vulnerability of the criterion can then be calculated as the product of the significance and the value obtained after the quantification of the parameters.

3.9. Identification of the Most Vulnerable Key Elements

The resulting vulnerability values for each of the key elements determines their ranking as to which of the elements is most vulnerable.

3.10. Calculation of the Overall Vulnerability of the Area of Interest

A necessary condition for calculating the vulnerability of a track section is the determination of the significance of the individual key element. Several factors must be taken into account when determining the significance: the time-consuming nature of the element’s renewal, the financial difficulty of renewal, and also the financial impact of the interruption of rail transport operations on the territory in question.

3.11. Protection of Key Elements

The resulting quantified vulnerability of the elements helps to clarify which elements need to be given increased attention, and therefore propose concrete protection of the elements.

4. Discussion

The reference route for verification of the functionality of the proposed model is the Košice-Žilina line, which meets the criteria of irreplaceability and uniqueness. There are two railway bridges and three railway tunnels in this section, which have a significant influence on each other. If we consider the Žilina railway station as the starting point, there are railway bridges on the line, which are directly connected to Strečno II and Strečno III railway tunnels. It is the direct interconnection of these objects that, if destroyed, could cause serious problems during renewal. The direct connection between the tunnel and the bridge makes it difficult to access the tunnels, especially access to the tunnels from the Žilina railway station. The access is possible only from bridge structures, which in the case of their damage or destruction would require, first, the renewal of the bridge structure, then the renewal of the destroyed tunnels. It follows that the renewal would be time-consuming with high economic losses due to the importance of the route. The financial complexity of the renovation is further exacerbated by the fact that there is a significant Žilina-Teplička marshaling yard nearby.
With regard to the illustrative processing of the calculation of the tunnel vulnerability in this paper, we also present the verification of the functionality of the proposed model for the example of the Strečno I tunnel.
The Strečno I tunnel is a double-track electrified tunnel with a length of 318 m which was built between 1937 and 1939 due to the straightening of the route in the Strečno-Dubná skala pod Košariskami section. At the end of the Second World War, it was severely damaged; after a previous temporary repair, it was fully repaired and put into operation in 1946. The tunnel tube has 46 tunnel belts and 6 safety alcoves on both sides. In 2001, it underwent a major reconstruction. To drain it, it was enough to clean the existing drainage channel. All parameters and their values are shown in Table 15.
The significance criteria and the calculation of vulnerability for the Strečno I tunnel is in Table 16.
On the basis of the above assessment, the vulnerability of the Strečno I tunnel is high (Table 17).
In practice, the model was verified on the track, which contains all the key elements of the railway infrastructure, the value of which, after calculation and classification, indicates a medium to a high level of vulnerability. This confirms that this line section is both important and at the same time one of the most vulnerable sections of the railway infrastructure in Slovakia.
By verifying the model for a specific railway line, we confirmed the functionality of the proposed model for assessing the vulnerability of key elements of the railway infrastructure. On the basis of the above, it can be concluded that:
  • the vulnerability of key elements of railway infrastructure can be calculated using the proposed model that takes account of selected quantitative and statistical information;
  • the proposed model takes into account the individual parameters of the key elements and their real situation is reflected in the calculated vulnerability assessment of the element. [26].
The design and verification of the multi-level model confirmed the established hypothesis that the vulnerability of key elements can be assessed on the basis of qualitative and quantitative information on the parameters of key elements of railway infrastructure. The key elements—bridge, tunnel, the width of the track, and marshaling yard—together with the criteria for their evaluation, were designed after consultations with experts and take into account a number of criteria, in particular the significance and uniqueness of the element, its technical parameters, the difficulty of renewal after potential damage, and possible threats related to the risk level of the area identified on the basis of the railway safety analysis in the transport regulations and safety reports [27,28,29].
This issue was addressed by the team of authors due to the lack of a consistent approach assessing the vulnerability of rail infrastructure. Both theoretical and practical benefits can be seen in the elaboration of methodological documents for a comprehensive system assessing the vulnerability of key elements of rail transport, both at a theoretical level and in practical terms, to enable competent authorities to objectify the process of assessing the vulnerability of key elements and to set up appropriate safeguards to enhance rail safety.
The added value of the proposed model is a set of formats in MS Excel, in which the user enters the parameters that automatically recalculate the vulnerability of a key element. This calculation is applicable to any section of the railway track.
The application of the proposed model in practice will enable competent authorities to:
  • consolidate and objectify the process of assessing the vulnerability of key elements in rail transport;
  • assess the level of vulnerability of key transport elements to relevant threats;
  • after assessing the vulnerability of key elements, set up appropriate and effective preventive safeguards for the different key elements in rail transport, based on the determination of their level of risk against negative impacts of the environment, while identifying their weaknesses.

5. Conclusions

The authors of the article have long been dealing with the issue of resilience and vulnerability of infrastructure. The proposed model confirmed the hypothesis that the vulnerability of key elements can be assessed on the basis of qualitative and quantitative information on the parameters of key elements of railway infrastructure. The model was created due to the current lack of procedures for assessing the vulnerability of railway infrastructure.
The model connects three important areas: infrastructure, accidents and vulnerabilities. Increasing the safety of infrastructure is conditioned by the reduction in accidents, which cannot be achieved without the correct identification of vulnerabilities. The model is composed of eleven consecutive steps. Due to the scale of the complex model, this paper presents in detail one of its basic parts—the procedure for determining the level of vulnerability of the railway tunnel. In a similar way, calculations for the level of vulnerability of other key elements of railway infrastructure are performed in a complex model.
In the field of theoretical knowledge, the outputs can be used to expand current knowledge in the field of identification and assessment of the vulnerabilities of key elements in the transport system and assessment of their level of risk to all groups of relevant threats. In practice, the transport infrastructure manager may, after assessing the vulnerability of key elements, identify their vulnerabilities and set appropriate and effective preventive protection measures based on the determination of their level of risk against adverse environmental effects.
Theoretical and practical benefits should serve not only to create a methodological basis for a comprehensive system for assessing the vulnerability of key elements of rail transport at the theoretical level, but also to enable competent authorities to objectify the vulnerability assessment process of key elements and set appropriate protective measures to increase rail safety.

Author Contributions

Conceptualization, E.S. and K.H.; methodology, E.S. and Z.U.; formal analysis, K.H.; investigation Z.U.; resources, K.H.; data curation, Z.U.; writing E.S.; draft preparation, Z.U.; writing—review and editing, K.H.; supervision, E.S.; funding acquisition, E.S. All authors have read and agreed to the published version of the manuscript.

Funding

This work was supported by the research projects VEGA 1/0159/19 Evaluation of the level of resilience of key elements of land transport infrastructure.

Conflicts of Interest

The authors declare no conflict of interest.

References

  1. Inform. Available online: http://www.inform-index.org/Countries/Country-profiles (accessed on 18 October 2020).
  2. Urbancova, Z. Problem areas in GIS focused on risk mapping process. In Proceedings of the Mladá veda 2018–Veda a krízové situácie. XV. International Scientific Conference, Žilina, Slovakia, 24 May 2018; pp. 3–4. [Google Scholar]
  3. Sventekova, E. Assessing vulnerability of key elements of railway infrastructure. Transp. Res. Procedia 2019, 40, 1597–1603. [Google Scholar]
  4. Marin Ferrer, M.; Vernaccini, L.; Poljansek, K. INFORM, Index for Risk Management, Concept and Methodology, Version 2017. Available online: http://www.inform-index.org/Portals/0/InfoRM/2017/IN-FORM%20Concept%20and%20Methodology%20Version%202017%20Pdf%20FINAL.pdf?ver=2017-07-11-104935-783 (accessed on 13 December 2020).
  5. Vulnerability Index. Available online: https://drmkc.jrc.ec.europa.eu/inform-index?ver=2017-07-11-104935-783 (accessed on 20 February 2021).
  6. INTERREGIIIC. International Response to Natural and Man-Made Catastophed, SIPROCI, Italy, 2007. Available online: www.siproci.net (accessed on 18 October 2020).
  7. Boroš, M.; Kučera, M.; Lenko, F.; Veľas, A. Possibilities of practical tests of traffic video surveillance systems against external weather effects. In Proceedings of the 23rd International Scientific Conference. Transport Means 2019, Palanga, Lithuania, 2–4 October 2019. [Google Scholar]
  8. Krömer, A.; Musil, P.; Folwarczny, L. Risk Mapping; Sdružení požárního a bezpečnostního inženýrství v Ostravě; Tiskárna Kleinwächter: Frýdek-Místek, Czech Republic, 2010; ISBN 978-80-7385-086-9. [Google Scholar]
  9. Buganová, K.; Lusková, M.; Hudáková, M. Early Warning Systems in Crisis Management. In Proceedings of the 2013 International Conference on Management Innovation and Business Innovation (Icmibi 2013), Singapore, 21–22 April 2013. [Google Scholar]
  10. Řehák, D.; Šenovský, P.; Hromada, M.; Pidhaniuk, L.; Dvořák, Z.; Loveček, T.; Ristvej, J.; Leitner, B.; Sventeková, E.; Mariš, L. Methodology of Resilience Assessment of Critical Infrastructure Elements; VSB—Technical University of Ostrava: Ostrava, Czech Republic, 2018; 90p, ISBN 978-80-248-4164-9. [Google Scholar]
  11. Janušová, L. Objectiveness of Critical Infrastructure Objects Identifying in Transport Sector. Ph.D. Thesis, FBI UNIZA, Žilina, Slovakia, 2015. [Google Scholar]
  12. Ballay, M.; Sventeková, E.; Kubjatko, T.; Macurová, L’. The impact of critical elements on the formation and consequeces of accident at railway crossings. In Proceedings of the 23rd International Scientific Conference, Bansko, Bulgaria, 12–15 December 2019. [Google Scholar]
  13. RAMCAP Framework. Washington: ASME Innovative Technologies Institute. 2006. Available online: http://www.personal.psu.edu/jsd222/SRA311/RAMCAPframework_Risk_Analy-sis_and_Manage.pdf (accessed on 5 January 2021).
  14. Masar, M.; Hudakova, M. The impact of human factor on project of implementation concept industry 4.0 in manufacturing enterprises. In Proceedings of the Conference: International Scientific Conference on The Impact of Industry 4.0 on Job Creation, Trencianske Teplice, Slovakia, 21 November 2019; pp. 268–276. [Google Scholar]
  15. Jánošíková, G.; Hudecová, D. Metodika Hodnotenia Vybraných Rizík na Vnútroštátnej Úrovni; Ministerstvo Vnútra SR, Sekcia Krízového Riadenia: Žilina, Slovakia, 2013; pp. 3–30. [Google Scholar]
  16. Sventekova, E.; Luskova, M.; Dvorak, Z. Use of Network Analysis in Conditions of Critical Infrastructure Risk Management. In Proceedings of the 20th World Multi-Conference on Systemics, Cyber-netics and Informatics (WMSCI 2016), Orlando, FL, USA, 5 July 2016; pp. 247–250. [Google Scholar]
  17. Novak, L.; Sventeková, E.; Leitner, B.; Dvořák, Z.; Lusková, M. Testing of Certain Infrastructure Assets in Transport; University book; University of Zilina: Žilina, Slovakia, 2015; p. 18. ISBN 978-80-554-1098-2. [Google Scholar]
  18. Osvaldova, L.M.; Petho, M. Occupational safety and health during rescue activities. Procedia Manuf. 2015, 3, 4287–4293. [Google Scholar] [CrossRef][Green Version]
  19. Dvorak, Z.; Čižlák, M. Risk division in railway transport. Perners’s Contacts 2009, 4, 76. [Google Scholar]
  20. Ondrejka, R.; KOL, A. Risk Analysis of the Transport Sector, Road Transport and Rail Transport Subsectors, Final Report; Transport Research Institute: Bratislava, Slovakia, 2014. [Google Scholar]
  21. Figuli, L.; Jangl, Š.; Picot, S. Different approaches to setting the blast load of structure. In Durability of critical infrastructure, monitoring and testing: Proceedings of the ICDCF 2016; Springer Nature: Singapore, 2017; pp. 148–155. ISBN 978-981-10-3246-2. [Google Scholar]
  22. Kožuch, M. Tunnels on Railway Tracks in Slovakia. Available online: https://www.rail.sk/skhist/tunely.htm (accessed on 18 October 2020).
  23. Safety = ŽSR, Regulation TS3 Railway Superstructure. Available online: https://fpedas.uniza.sk/~gasparik/TS3.pdf (accessed on 22 November 2020).
  24. Frankovska, J. Design of Geotechnical Structures According to Eurocode 7. Available online: https://www.svf.stuba.sk/buxus/docs/web_katedry/gte/kega/2_1-frankovska-eurokod7.pdf (accessed on 18 December 2020).
  25. Lukac, M. Ohrevné Siete v Tuneli Pri Obci Vyšné Ružbachy. Available online: https://www.zsr.sk/pre-media/vyjadrenie-media/2018/januar/ohrevne-siete-tuneli-pri-obci-vysne-ruzbachy.html (accessed on 13 March 2019).
  26. ŽSR, Predpis Z17 Accidents and Emergency Situations. Available online: https://www.oavd.sk/wp-content/uploads/Z17.pdf (accessed on 16 March 2017).
  27. Soltes, V.; Kubas, J.; Stofkova, Z. The Impact of a Transport Safety Situation on Crime Situation and Quality of Life. In Proceedings of the Transport Means–Proceedings of the International Conference, Juodkrante, Lithuania, 20–22 September 2017. [Google Scholar]
  28. Turisova, R.; Sinay, J.; Pacaiova, H.; Kotianova, Z.; Glatz, J. Application of the EFQM Model to Assess the Readiness and Sustainability of the Implementation of I4. 0 in Slovakian Companies. Sustainability 2020, 12, 5591. [Google Scholar] [CrossRef]
  29. FMEA (Failure Mode and Effect Analysis). Wilmington (DE) 2011–2019. Available online: https://mana-gementmania.com/sk/fmea-failure-mode-and-effect-analysis (accessed on 4 April 2019).
Figure 1. Development of infrastructure risk index in the SR, Czech Republic, and UA between 2011 and 2020 [1].
Figure 1. Development of infrastructure risk index in the SR, Czech Republic, and UA between 2011 and 2020 [1].
Applsci 11 06174 g001
Figure 2. Vulnerability values of the SR, CZ and UA in 2011–2020 [5].
Figure 2. Vulnerability values of the SR, CZ and UA in 2011–2020 [5].
Applsci 11 06174 g002
Figure 3. A general model for calculating the vulnerability assessment of key elements.
Figure 3. A general model for calculating the vulnerability assessment of key elements.
Applsci 11 06174 g003
Figure 4. Evaluation parameters for key elements.
Figure 4. Evaluation parameters for key elements.
Applsci 11 06174 g004
Figure 5. Model for calculating the vulnerability of the railway tunnel.
Figure 5. Model for calculating the vulnerability of the railway tunnel.
Applsci 11 06174 g005
Table 1. Threats related to tunnels.
Table 1. Threats related to tunnels.
Railway Tunnels
CauseImpact
Geological threats
‒ Slope deformation, landslides
Related to rocky
Terrain (p1)
‒ Tunnel damage, tunnel buried under stones
‒ Damage to the permanent route in the tunnel
‒ Increased pressure of the slope
‒ Earthquake‒ Destruction of tunnel
Meteorological threats
‒ water leakage (P2)‒ Vehicle damage during winter months as a result of icicles
‒ Rail flooding; ice on the railway track in winter
Technical and technological threats
‒ Fire due to technical defects, absence of fire-fighting equipment
‒ Poor access to tunnel portals (p3)
‒ Tunnel damage by fire
‒ Difficult access with the fire-fighting equipment
‒ The blockage of drainage pipes and shafts‒ Flooding of the tunnel with seeping water
‒ Rail failure in the tunnel‒ Damage of the permanent route
‒ Tunnel signaling error‒ Tunnel damage in the event of a collision
Anthropogenic threats
‒ Obstacle on the track‒ Train derailment and partial damage to tunnel components
‒ Explosive‒ Destruction of the tunnel
‒ Intentional fire‒ Tunnel damage
‒ Noncompliance to regulations‒ Collision in tunnel, tunnel damage
Table 2. Length of Detour.
Table 2. Length of Detour.
Route Elongation of a Detour Route by
a Percentage of the Original Route
1 to 20%21 to 40%41 to 60%61 to 80%81 to 100%
Length of Detourx to 1.2x1.21x to 1.4x1.41x to 1.6x1.61x to 1.8x1.81x up to 2x
Meeting the Vulnerability Criterion20%40%60%80%100%
Table 3. Number of Detours.
Table 3. Number of Detours.
Number of Detours01234+
Meeting the Vulnerability Criterion100%75%50%25%0%
Table 4. Adequacy of the Replacement.
Table 4. Adequacy of the Replacement.
Adequacy of Substitution81 to 100%61 to 80%41 to 60%21 to 40%0 to 20%
Meeting the Vulnerability Criterion20%40%60%80%100%
Table 5. Tunnel Length.
Table 5. Tunnel Length.
Tunnel Lengthup to 940 m941 to 1880 m1881 to 2820 m2821 to 3760 m3761 to 4700 m
Meeting the Vulnerability Criterion20%40%60%80%100%
Table 6. Tunnel Age.
Table 6. Tunnel Age.
Tunnel Ageup to 30 years31 to 60 years61 to 90 years91 to 120 yearsover 120 years old
Meeting the Vulnerability Criterion20%40%60%80%100%
Table 7. Permitted Ground Speed.
Table 7. Permitted Ground Speed.
Permitted Ground Speed (km/h)41 to 6061 to 8081 to 100101 to 120121 to 140
Meeting the Vulnerability Criterion20%40%60%80%100%
Table 8. Type of Tunnel.
Table 8. Type of Tunnel.
Type of TunnelDouble-track railway tunnelSingle-track railway tunnel
Meeting the Vulnerability Criterion50%100%
Table 9. Significance of the Railway Lines.
Table 9. Significance of the Railway Lines.
Part of Pan-European CorridorsYesno
Part of the RFC CorridorsYesno
Meeting the Vulnerability Criterion100%0%
Table 10. Categorization of the Line.
Table 10. Categorization of the Line.
Categorization of the LineMeeting the Vulnerability Criterion
Main linesCategory 1Main lines of major economic and societal importance, in principle double and single-track electrified lines of trans-regional importance, connecting railway lines in major nodes and their connection to border crossings and corridors100%
Category 2Other main lines (express trains) with trans-regional transport services not included in category 180%
Secondary linesCategory 3Secondary lines of regional importance60%
Category 4Secondary lines with simplified traffic management40%
Category 5Narrow-gauge lines for passenger transport20%
Table 11. Operational Load of the Track.
Table 11. Operational Load of the Track.
The Track RowOperational Load of the Tf Track
[mil.GTKM.year−1]
Meeting the Vulnerability Criterion
1.over 47.450100%
2.29.201 to 47.45075%
3.14.601 to 29.20066%
4.7301 to 14.60050%
5.1825 to 730033%
6.under 182515%
Table 12. Type of Terrain.
Table 12. Type of Terrain.
Type of Rockrocky terrainsemi-rocky terrainSoil
Meeting the Vulnerability Criterion33%66%100%
Table 13. Hydrological Condition in the Tunnel.
Table 13. Hydrological Condition in the Tunnel.
Hydrological Conditions in the TunnelMeeting the Vulnerability Criterion
Dry tunnels where water does not leak1%
Slightly damp tunnels with partial water leakage50%
Wet tunnels with high water leakage100%
Table 14. Access to Tunnel and Fire-Fighting Equipment.
Table 14. Access to Tunnel and Fire-Fighting Equipment.
Presence of Fire-Fighting EquipmentAccess to Tunnel PortalsMeeting the Vulnerability Criterion
YesYesfrom both sides15%
from one side30%
No45%
NoYesfrom both sides60%
from one side75%
No100%
Table 15. Parameters and their Values of Strečno I Tunnel.
Table 15. Parameters and their Values of Strečno I Tunnel.
CriterionParameterValue
K1—detour routeP1—the length of the detour routeno detour route100%
P2—number of detours routesno detour route100%
P3—level of adequacy of the substitutionimpossibility to replace the original route100%
Calculation: (100 + 100 + 100)/3 = 100
K2—construction characteristicsP1—tunnel length318 m20%
P2—age of tunnel80 years60%
P3—ground speed100 km/h60%
P4—number of tracksTwo50%
Calculation: (20 + 60 + 60 + 50)/4 = 47.50
K3—significance of the elementP1—part of the pan-european corridorsYes100%
P2—part of the RFC corridorsYes100%
P3—significance from the economic point of viewtrack of the 1. category100%
Calculation: (100 + 100 + 100)/3 = 100
K4—traffic performanceP1—useful track load2. category75%
Calculation: 75
K5—risk assessment of the areaP1—type of rock terraingranite33%
P2—water leakageslightly damp50%
P3—access to tunnel and fire-fighting equipmentwithout fire-fighting equipment, with access to one portal75%
P4—rail failure10.34%
P5—signaling error5.60%
Calculation: (33 + 50 + 75 + 10.34 + 5.60)/5 = 34.79
Table 16. Calculation of Vulnerability for Strečno I Tunnel.
Table 16. Calculation of Vulnerability for Strečno I Tunnel.
The Main CriterionSignificanceValue of VulnerabilityResulting Vulnerability
Detour0.2510025
Design characteristics0.2047.509.5
Significance of the element0.2710027
Transport performance0.10757.50
Risk level of the area0.1834.796.26
Summary:75.26
Table 17. The level of vulnerability for tunnels.
Table 17. The level of vulnerability for tunnels.
An Assessment Scale for Tunnel Vulnerability
Min.LowMediumHighMax.
14.4714.48 to 37.7437.75 to 64.0564.06 to 93.3693.37
Publisher’s Note: MDPI stays neutral with regard to jurisdictional claims in published maps and institutional affiliations.

Share and Cite

MDPI and ACS Style

Sventekova, E.; Urbancova, Z.; Holla, K. Assessment of the Vulnerability of Selected Key Elements of Rail Transport. Slovak Case Study. Appl. Sci. 2021, 11, 6174. https://doi.org/10.3390/app11136174

AMA Style

Sventekova E, Urbancova Z, Holla K. Assessment of the Vulnerability of Selected Key Elements of Rail Transport. Slovak Case Study. Applied Sciences. 2021; 11(13):6174. https://doi.org/10.3390/app11136174

Chicago/Turabian Style

Sventekova, Eva, Zdenka Urbancova, and Katarina Holla. 2021. "Assessment of the Vulnerability of Selected Key Elements of Rail Transport. Slovak Case Study" Applied Sciences 11, no. 13: 6174. https://doi.org/10.3390/app11136174

APA Style

Sventekova, E., Urbancova, Z., & Holla, K. (2021). Assessment of the Vulnerability of Selected Key Elements of Rail Transport. Slovak Case Study. Applied Sciences, 11(13), 6174. https://doi.org/10.3390/app11136174

Note that from the first issue of 2016, this journal uses article numbers instead of page numbers. See further details here.

Article Metrics

Back to TopTop