Adaptive Generalized Synchronization between Circuit and Computer Implementations of the Rössler System
Abstract
1. Introduction
- Synchronization between analog and numerical models of the same system is possible despite some parameters of the analog system being uncertain.
- It is possible to perform analog system parameter identification using the controller derived from the Lyapunov function.
- Numerical methods used for slave system implementation substantially affect the synchronization accuracy.
2. Adaptive and Generalized Synchronization
2.1. Terms and Definitions
2.2. Synchronization between Systems Implemented in Different Ways
3. Experimental Evidence of Synchronization between Rössler Systems
3.1. Adaptive Complete Synchronization between Numerical Models
3.2. Adaptive Generalized Synchronization between Numerical Models
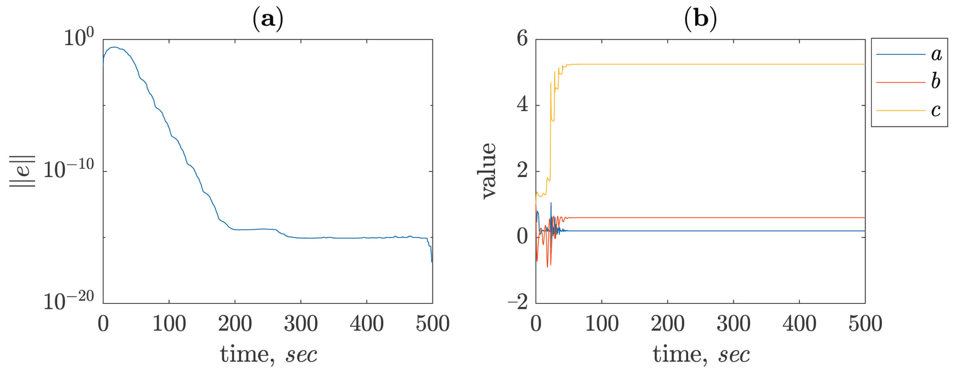
3.3. Adaptive Generalized Synchronization between Circuit and Computer Model
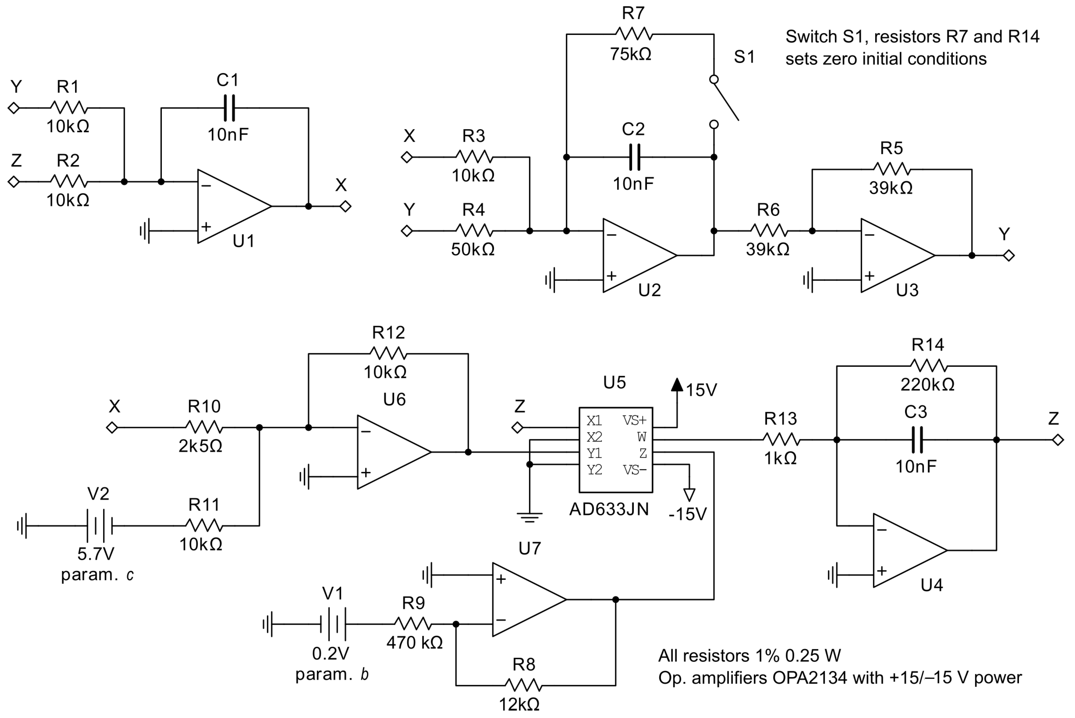
3.3.1. Circuit Implementation
3.3.2. Circuit Operation
3.3.3. Adaptive Generalized Synchronization between Circuit and Numerical Model with Respect to Numerical Method
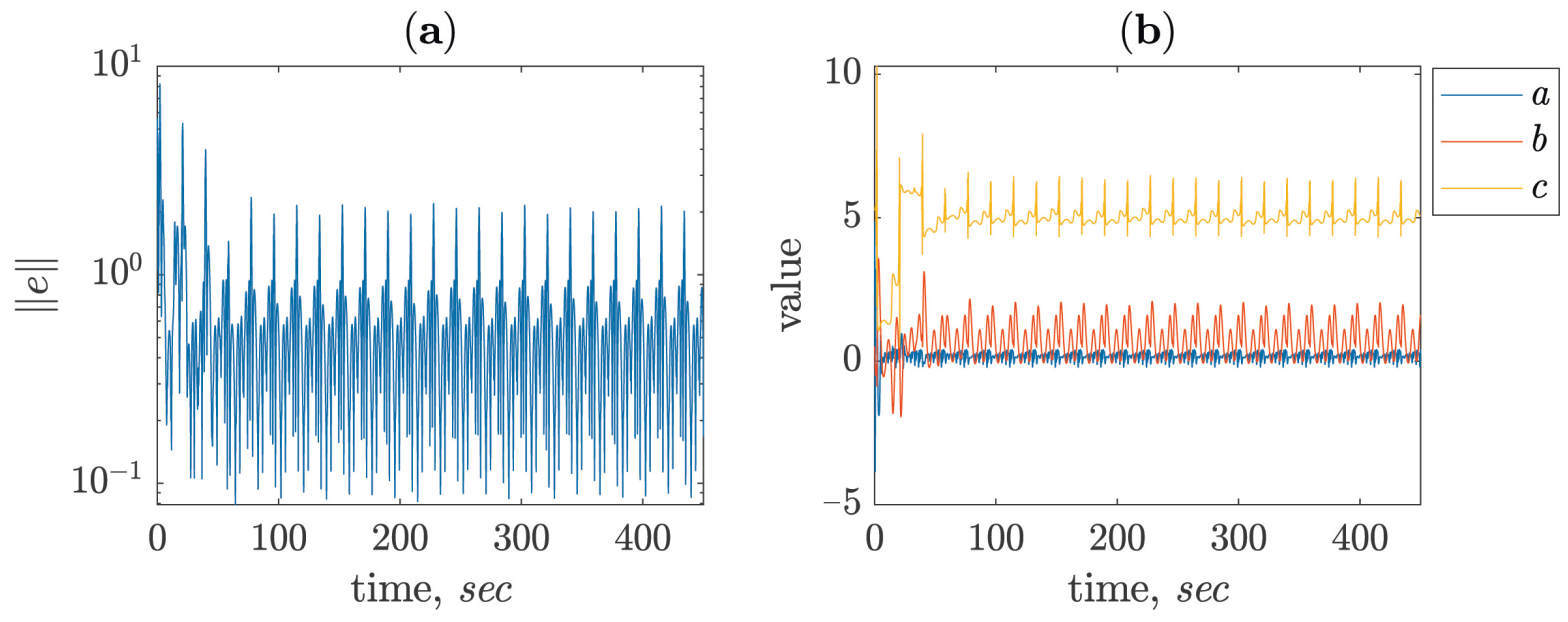
3.4. Tracking an Additional Parameter in Adaptive Generalized Synchronization
4. Conclusions
Author Contributions
Funding
Informed Consent Statement
Data Availability Statement
Acknowledgments
Conflicts of Interest
References
- Pecora, L.M.; Carroll, T.L. Synchronization in chaotic systems. Phys. Rev. Lett. 1990, 64, 821. [Google Scholar] [CrossRef] [PubMed]
- Pecora, L.M.; Carroll, T.L. Synchronization of chaotic systems. Chaos Interdiscip. J. Nonlinear Sci. 2015, 25, 097611. [Google Scholar] [CrossRef] [PubMed]
- Eroglu, D.; Lamb, J.; Pereira, T. Synchronization of Chaos. arXiv 2017, arXiv:1703.08296. [Google Scholar]
- Rulkov, N.F.; Sushchik, M.M.; Tsimring, L.S.; Abarbanel, H.D. Generalized synchronization of chaos in directionally coupled chaotic systems. Phys. Rev. E 1995, 51, 980. [Google Scholar] [CrossRef]
- Abarbanel, H.D.; Rulkov, N.F.; Sushchik, M.M. Generalized synchronization of chaos: The auxiliary system approach. Phys. Rev. E 1996, 53, 4528. [Google Scholar] [CrossRef]
- Tandon, A.; Schröder, M.; Mannattil, M.; Timme, M.; Chakraborty, S. Synchronizing noisy nonidentical oscillators by transient uncoupling. Chaos Interdiscip. J. Nonlinear Sci. 2016, 26, 094817. [Google Scholar] [CrossRef]
- Ouannas, A.; Odibat, Z. On inverse generalized synchronization of continuous chaotic dynamical systems. Int. J. Appl. Comput. Math. 2016, 2, 1–11. [Google Scholar] [CrossRef]
- Uchida, A.; McAllister, R.; Roy, R. Consistency of nonlinear system response to complex drive signals. Phys. Rev. Lett. 2004, 93, 244102. [Google Scholar] [CrossRef]
- Liao, T.L.; Tsai, S.H. Adaptive synchronization of chaotic systems and its application to secure communications. Chaos Solitons Fractals 2000, 11, 1387–1396. [Google Scholar] [CrossRef]
- Behinfaraz, R.; Badamchizadeh, M.; Ghiasi, A.R. An adaptive method to parameter identification and synchronization of fractional-order chaotic systems with parameter uncertainty. Appl. Math. Model. 2016, 40, 4468–4479. [Google Scholar] [CrossRef]
- Wu, X.; Wang, J. Adaptive generalized function projective synchronization of uncertain chaotic complex systems. Nonlinear Dyn. 2013, 73, 1455–1467. [Google Scholar] [CrossRef]
- Li, C.; Min, F.; Li, C. Multiple coexisting attractors of the serial–parallel memristor-based chaotic system and its adaptive generalized synchronization. Nonlinear Dyn. 2018, 94, 2785–2806. [Google Scholar] [CrossRef]
- Wang, S.; Wang, X.; Han, B. Complex generalized synchronization and parameter identification of nonidentical nonlinear complex systems. PLoS ONE 2016, 11, e0152099. [Google Scholar] [CrossRef] [PubMed]
- Li, R.h.; Xu, W.; Li, S. Adaptive generalized projective synchronization in different chaotic systems based on parameter identification. Phys. Lett. A 2007, 367, 199–206. [Google Scholar] [CrossRef]
- Gu, Y.; Wang, H.; Yu, Y. Synchronization for commensurate Riemann-Liouville fractional-order memristor-based neural networks with unknown parameters. J. Frankl. Inst. 2020, 357, 8870–8898. [Google Scholar] [CrossRef]
- Liu, C.; Wang, F. Parameter identification of genetic regulatory network with time-varying delays via adaptive synchronization method. Adv. Differ. Equ. 2020, 2020, 127. [Google Scholar] [CrossRef]
- Zhang, J.; Zhang, W.; Yang, C.; Wang, H.; Qiu, J.; Alsaadi, F. Parameter Identification and Adaptive Control of Uncertain Goodwin Oscillator Networks with Disturbances. Complexity 2018, 2018, 6483078. [Google Scholar] [CrossRef]
- Jin, L.; Wang, X.; Li, L. Chaotic synchronization of two microresonators with application in mass sensors. J. Appl. Phys. 2013, 113, 093506. [Google Scholar] [CrossRef]
- Karimov, T.; Butusov, D.; Karimov, A.; Druzhina, O.; Khalyasmaa, A. The Detection of Small Inductance Changes by Synchronized Chaotic Oscillators. In Proceedings of the 2019 International Multi-Conference on Engineering, Computer and Information Sciences (SIBIRCON), Novosibirsk, Russia, 21–27 October 2019; pp. 0120–0124. [Google Scholar]
- Siderskiy, V.; Kapila, V. Parameter matching using adaptive synchronization of two Chua’s oscillators. Int. J. Bifurc. Chaos 2014, 24, 1430032. [Google Scholar] [CrossRef]
- Gintautas, V.; Hübler, A.W. Experimental evidence for mixed reality states in an interreality system. Phys. Rev. E 2007, 75, 057201. [Google Scholar] [CrossRef] [PubMed]
- Karimov, T.; Butusov, D.; Andreev, V.; Karimov, A.; Tutueva, A. Accurate synchronization of digital and analog chaotic systems by parameters re-identification. Electronics 2018, 7, 123. [Google Scholar] [CrossRef]
- Butusov, D.N.; Karimov, T.I.; Lizunova, I.A.; Soldatkina, A.A.; Popova, E.N. Synchronization of analog and discrete Rössler chaotic systems. In Proceedings of the 2017 IEEE Conference of Russian Young Researchers in Electrical and Electronic Engineering (EIConRus), St. Petersburg, Russia, 1–3 February 2017; pp. 265–270. [Google Scholar]
- Rossler Data and Software in MATLAB. 2020. Available online: https://github.com/aikarimov/Rossler_simulation (accessed on 24 November 2020).
- OPA2134 Data Sheet. 2020. Available online: https://www.ti.com/product/OPA2134 (accessed on 19 November 2020).
- Nepomuceno, E.G.; Mendes, E.M. On the analysis of pseudo-orbits of continuous chaotic nonlinear systems simulated using discretization schemes in a digital computer. Chaos Solitons Fractals 2017, 95, 21–32. [Google Scholar] [CrossRef]
- Park, J.H. Adaptive synchronization of Rossler system with uncertain parameters. Chaos Solitons Fractals 2005, 25, 333–338. [Google Scholar] [CrossRef]















Publisher’s Note: MDPI stays neutral with regard to jurisdictional claims in published maps and institutional affiliations. |
© 2020 by the authors. Licensee MDPI, Basel, Switzerland. This article is an open access article distributed under the terms and conditions of the Creative Commons Attribution (CC BY) license (http://creativecommons.org/licenses/by/4.0/).
Share and Cite
Karimov, A.; Tutueva, A.; Karimov, T.; Druzhina, O.; Butusov, D. Adaptive Generalized Synchronization between Circuit and Computer Implementations of the Rössler System. Appl. Sci. 2021, 11, 81. https://doi.org/10.3390/app11010081
Karimov A, Tutueva A, Karimov T, Druzhina O, Butusov D. Adaptive Generalized Synchronization between Circuit and Computer Implementations of the Rössler System. Applied Sciences. 2021; 11(1):81. https://doi.org/10.3390/app11010081
Chicago/Turabian StyleKarimov, Artur, Aleksandra Tutueva, Timur Karimov, Olga Druzhina, and Denis Butusov. 2021. "Adaptive Generalized Synchronization between Circuit and Computer Implementations of the Rössler System" Applied Sciences 11, no. 1: 81. https://doi.org/10.3390/app11010081
APA StyleKarimov, A., Tutueva, A., Karimov, T., Druzhina, O., & Butusov, D. (2021). Adaptive Generalized Synchronization between Circuit and Computer Implementations of the Rössler System. Applied Sciences, 11(1), 81. https://doi.org/10.3390/app11010081

