A Construction Schedule Robustness Measure Based on Improved Prospect Theory and the Copula-CRITIC Method
Abstract
Featured Application
Abstract
1. Introduction
2. Related Work
3. Research Framework
4. Methodology of Construction Schedule Robustness Measure
4.1. Composite Robustness Criterion
4.2. Improved Prospect Theory for Subjective Weighting
- Determine the reference intervals of the three robustness criteria by the arithmetic mean method:where, vps, vpp and vpc represent the reference intervals. is the arithmetic mean function.
- Establish the matrix of reference intervals VP:VP = [vps, vpp, vpc]
- Obtain the gain/loss matrix M, which is the matrix reflecting experts’ individual preference. Gain implies that the subjective weight given by the expert is larger than RP. Loss implies that the subjective weight given by the expert is smaller than RP. M is computed using interval distance formula, i.e.,where represents the three robustness criteria, is the subjective weights given by experts, is the distance between vpa and . is calculated as follows: take the weighted absolute value of the left and right endpoint values of two intervals, then the value is traversed in [0, 1] and the combined result is the distance between the intervals.There are six kinds of positional relationships between and . The positional relationships and the corresponding distance formulas derived from Equation (7) are shown in Figure 2.
- Calculate the value function through M = m(vpa, ). The value function is the function reflecting the value of weights given by experts, with the gain/loss as an independent variable and the value of weights given by experts as a dependent variable. It is calculated aswhere is the value function, is the positive risk attitude coefficient, while is the negative risk attitude coefficient, and . is the loss avoidance coefficient. It is suggested that , and [46].
- Calculate the comprehensive prospect value:where is the weight function and weights of different experts are assigned identically.
- Finally, the subjective weights, considering bounded rationality can be calculated:
4.3. Copula-CRITIC Method for Objective Weighting
- By using the Copula-CRITIC method, the objective weights are determined according to the inherent importance and nonlinear intercriteria correlation of three robustness criteria. Set Ca as the information contained in ra (a = s, p, c), Ca iswhere represents the criterion’s information, is the standard deviation to represent its inherent importance, and is the correlation coefficient and is computed using the Copula function.
- Compute using the Copula function: Five classical Copula functions [47] are applied to the distribution fitting of the robustness criteria. The unknown parameters in the five Copula functions are determined by semi-parameter estimations. Then, the best Copula function is chosen according to the squared Euclidean distance d2 between the fitting Copula function and the empirical Copula function. The smaller d2 is, the better the fitting degree is. The d2 is calculated as follows:where represents the empirical Copula function, and represents the fitting Copula function.
- Calculate the objective weights ρobjective: Considering the standard deviations and the correlation coefficients , the objective weights of each criterion can be calculated:
4.4. Information-Entropy-Based Evidence Reasoning Method for the Combination of Subjective and Objective Weights
- Define H. H is the acceptance degree of and . It has five classifications {SN, N, A, Y, SY}, which correspond to {Strongly no, No, Accept, Yes, Strongly yes}. Their utility values are U(SN) = −1, U(N) = −0.5, U(A) = 0, U(Y) = 0.5, U(SY) = 1. The belief distribution of the robustness criterion ra to weight is:
- Compute BPA. Basic probability assignment (BPA) e represents the accepted probability of with H. The belief distribution is transformed to BPA by Equations (15)–(18).where is the BPA of the total weight to with the acceptation degree of , eH, b is the BPA of the total weight to with all acceptation degrees. . appeared as the result of other weights, and appeared as the result of the unascertained acceptance degrees.
- Merge the basic probabilities of subjective and objective weights:where K is the orthogonalized constant, representing the combination degree of different probabilities, which is calculated as
- Validate the effectiveness of weights. The effectiveness is validated by calculating the change in entropy during step 3 (as shown in Equation (21)). A decrease in entropy suggests that the merged weights are valid; otherwise, the weight is invalid and should be deleted during step 3.
- Calculate the probabilities that is accepted with and H are calculated:
- Calculate the utility of the robustness criterion. The utility function is shown in Equation (24). Thus, the minimum utility , maximum utility , and average utility can be obtained:
- The total weight of robustness criterion can be obtained:
5. Case Study
5.1. Project Overview
5.2. Weighting of Robustness Criteria
5.2.1. Subjective Weighting
5.2.2. Objective Weighting
5.2.3. Combination of Subjective and Objective Weights
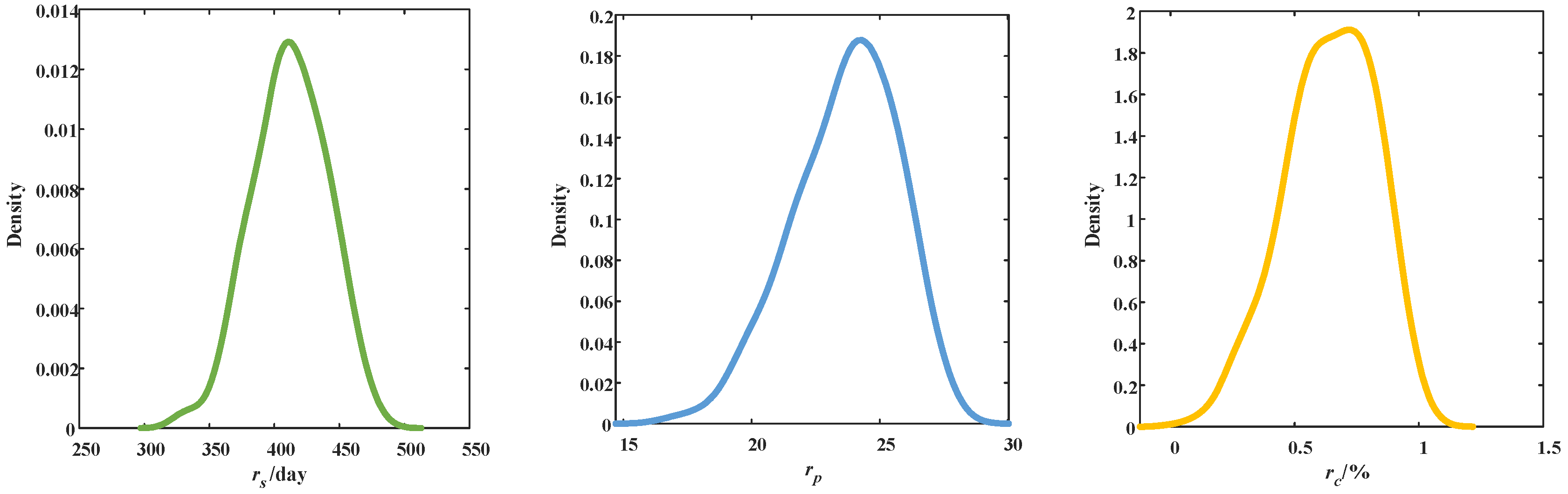
5.3. Measure Results
6. Discussion
6.1. Comparison of the Composite Robustness Criterion and a Single Robustness Criterion
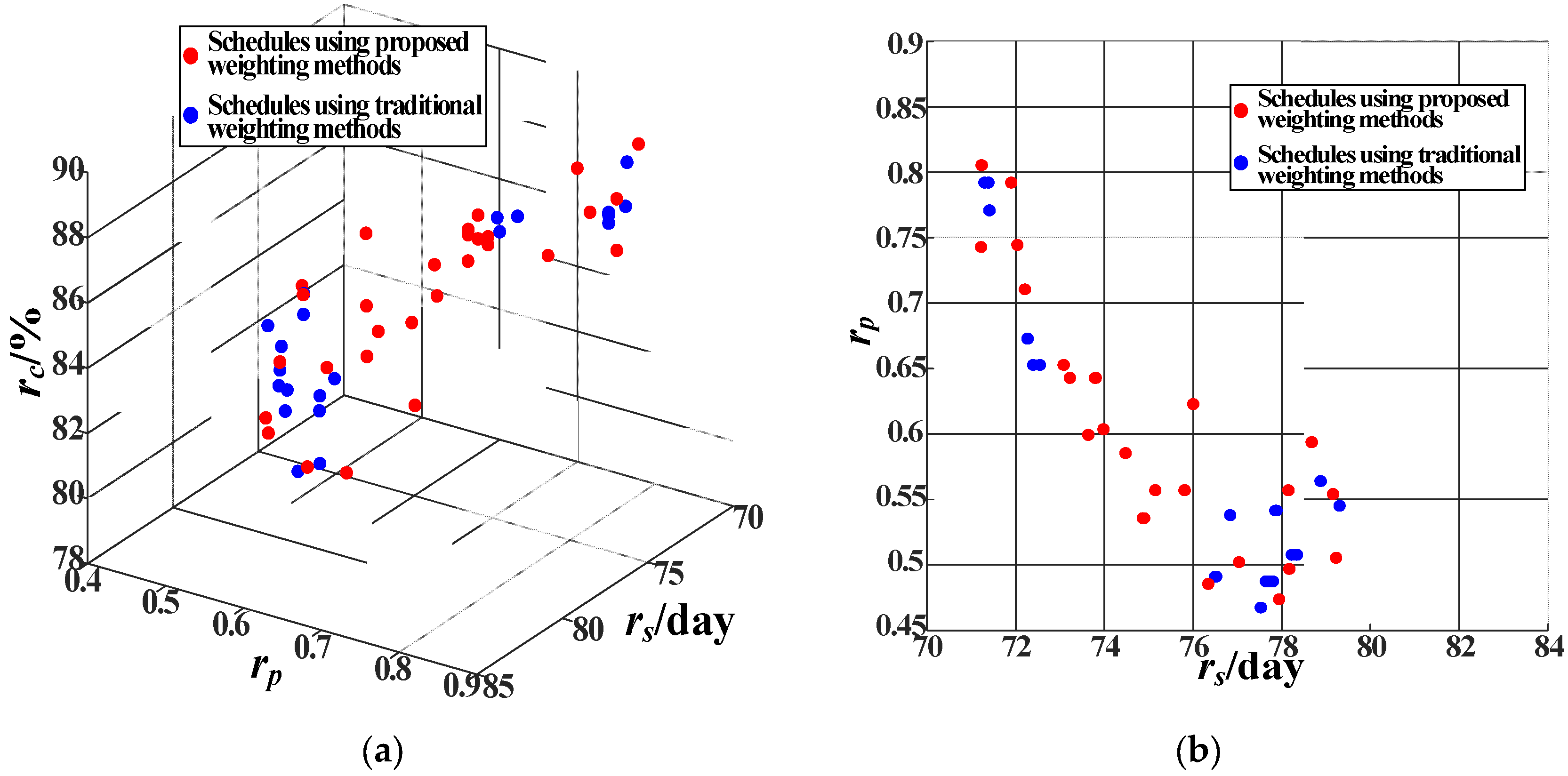
6.2. Comparison of Weighting Methods
7. Conclusions
- With the establishment of a composite robustness criterion containing solution robustness criteria of start time deviation and structural deviation, and quality robustness criterion of completion probability, construction schedule robustness can be measured in terms of both project execution and project result.
- The subjective weights considering bounded rationality are assigned using prospect theory improved by an interval distance formula, the objective weights taking both inherent importance and nonlinear intercriteria correlations into account are assigned using the Copula-CRITIC method, and the subjective and objective weights are combined using an information-entropy-based evidence reasoning method.
- A real underground power station was used as a case study. The results of the proposed criterion and methods, one with a single robustness criterion of either solution robustness or quality robustness, and one with a composite robustness criterion using a traditional weighting method were compared to verify the consistency, representativeness, and advantages of the proposed composite robust criterion and weighting methods.
Author Contributions
Funding
Conflicts of Interest
Nomenclature
| Symbol | Definition | Symbol | Definition |
| r | Composite robustness criterion | π(VP) | Weight function in prospect theory |
| rs | Robustness criterion, start time deviation | ρsubjective-a | Subjective weight of robustness criterion |
| rp | Robustness criterion, structural deviation | ρobjective-a | Objective weight of robustness criterion |
| rc | Robustness criterion, completion probability | Ca | Intermediate variable containing information of robustness criterion in Copula-CRITIC method |
| ρa | Weight of robustness criterion, a=s, p, c | Standard deviation | |
| i | Activity number, I ∈ N+ | li-a | Correlation coefficient among robustness criteria |
| ωi | Weight of activity i | Empirical Copula function | |
| Si | Actual start time of activity i | Fitting Copula function | |
| si | Planned start time of activity i | d2 | Square Euclidean distance between and |
| Pi | Actual construction order activity i | H | Acceptation degree of and |
| pi | Planned construction order activity i | U(·) | Utility function of H |
| T | Actual construction duration | S(ρa(ra)) | Belief distribution of ρa to ra |
| T’ | Planned construction duration | e | Basic probability assignment (BPA) |
| En | Expert | ex, b | BPA of total weight to with the acceptation degree of |
| Subjective weights given by experts | eH, b | BPA of total weight to with all acceptation degrees | |
| Reference interval | eH, b‘s result of other weights | ||
| VP | Matrix of the reference interval | eH, b‘s result of the unascertained acceptation degrees | |
| M | Gain/loss matrix | K | Orthogonalized constant, represent the combination degree of different probabilities |
| Entries in matrix M, the distance between and | Ent(·) | Entropy, represent the effectiveness of weight | |
| v(m) | Value function | θx | Probability that is accepted with |
| Positive risk attitude coefficient, | θH | Probability that is accepted with H | |
| Negative risk attitude coefficient, | Umin | Minimum utility | |
| Loss avoidance coefficient, | Umax | Maximum utility | |
| V | Comprehensive prospect value | Uavg | Average utility |
References
- Stijn, V.d.V. Proactive-Reactive Procedures for Robust Project Scheduling. Ph.D. Thesis, University of Leuven, Leuven, Belgium, 2006. [Google Scholar]
- Lambrechts, O.; Demeulemeester, E.; Herroelen, W. Time slack-based techniques for robust project scheduling subject to resource uncertainty. Ann. Oper. Res. 2011, 186, 443–464. [Google Scholar] [CrossRef]
- Akkan, C. Improving schedule stability in single-machine rescheduling for new operation insertion. Comput. Oper. Res. 2015, 64, 198–209. [Google Scholar] [CrossRef]
- Sundström, N.; Wigström, O.; Lennartson, B. Conflict between energy, stability, and robustness in production schedules. IEEE Trans. Autom. Sci. Eng. 2016, 14, 658–668. [Google Scholar] [CrossRef]
- Ansari, R.; Makui, A.; Ghoddousi, P. An algorithmic framework for improving the performance of the critical chain buffer sizing method. Sci. Iran. 2016, 25, 74–92. [Google Scholar] [CrossRef]
- Liu, F.; Wang, S.B.; Hong, Y.; Yue, X.H. On the robust and stable flowshop scheduling under stochastic and dynamic disruptions. IEEE Trans. Eng. Manag. 2017, 64, 539–553. [Google Scholar] [CrossRef]
- Xiao, S.C.; Sun, S.D.; Jin, J.H. Surrogate measures for the robust scheduling of stochastic job shop scheduling problems. Energies 2017, 10, 543. [Google Scholar] [CrossRef]
- Rahmani, D. A new proactive-reactive approach to hedge against uncertain processing times and unexpected machine failures in the two-machine flow shop scheduling problems. Sci. Iran. 2017, 24, 1571–1584. [Google Scholar] [CrossRef][Green Version]
- Pang, N.S.; Su, H.F.; Shi, Y.L. Project robust scheduling based on the scattered buffer technology. Appl. Sci. 2018, 8, 541. [Google Scholar] [CrossRef]
- Zhong, D.H.; Bi, L.; Yu, J.; Zhao, M.Q. Robustness analysis of underground powerhouse construction simulation based on Markov Chain Monte Carlo method. Sci. China 2016, 59, 252–264. [Google Scholar] [CrossRef]
- Zhang, Y.; Cui, N.F.; Hu, X.J.; Hu, Z.T. Robust project scheduling integrated with materials ordering under activity duration uncertainty. J. Oper. Res.Soc. 2019, 3, 1–12. [Google Scholar] [CrossRef]
- Chang, Z.Q.; Ding, J.Y.; Song, S. Distributionally robust scheduling on parallel machines under moment uncertainty. Eur. J. Oper. Res. 2019, 272, 832–846. [Google Scholar] [CrossRef]
- Hu, C.; Lu, J.; Liu, X.; Zhang, G. Robust vehicle routing problem with hard time windows under demand and travel time uncertainty. Comput. Oper. Res. 2018, 94, 139–153. [Google Scholar] [CrossRef]
- Liang, Y.Y.; Cui, N.F.; Wang, T.; Demeulemeester, E. Robust resource-constrained max-NPV project scheduling with stochastic activity duration. Oper. Spectr. 2019, 41, 219–254. [Google Scholar] [CrossRef]
- Novianingsih, K.; Hadianti, R.; Uttunggadewa, S.; Soewono, E. Simulation for measuring the effect of flight retiming to the robustness of flight schedule. In Proceedings of the AIP Conference, Bandung, Indonesia, 8–9 November 2014. [Google Scholar]
- Hussain, T.S.; Richard, S.; Steve, R.S.; Nicole, O.; John, D.; John, C.; Julia, B.; Adan, E.V.; Allison, C. Robust and flexible air mobility scheduling using stochastic simulation-based assessment. In Proceedings of the 2015 WSC, Huntington Beach, CA, USA, 6–9 December 2015. [Google Scholar]
- Detti, P.; Nicosia, G.; Pacifici, A.; de Lare, G.Z.M. Robust single machine scheduling with a flexible maintenance activity. Comput. Oper. Res. 2019, 107, 19–31. [Google Scholar] [CrossRef]
- Lu, Z.Q.; Zhang, S.Y.; Cui, W.W. Integrating production scheduling and maintenance policy for robustness in flow shop problems. Acta Autom. Sin. 2015, 41, 906–913. [Google Scholar]
- Shen, X.N.; Han, Y.; Fu, J.Z. Robustness measures and robust scheduling for multi-objective stochastic flexible job shop scheduling problems. Soft Comput. 2016, 21, 1–24. [Google Scholar] [CrossRef]
- Lamas, P.; Demeulemeester, E. A purely proactive scheduling procedure for the resource-constrained project scheduling problem with stochastic activity durations. J. Sched. 2016, 19, 409–428. [Google Scholar] [CrossRef]
- Zhao, C.Y.; Lu, Z.Q.; Cui, W.W. Proactive scheduling optimization on flow shops with random machine breakdowns. J. Zhejiang Univ. 2016, 50, 641–649. [Google Scholar]
- Cui, W.; Lu, Z.; Li, C.; Han, X.L. A proactive approach to solve integrated production scheduling and maintenance planning problem in flow shops. Comput. Ind. Eng. 2018, 115, 342–353. [Google Scholar] [CrossRef]
- Joukar, A.; Nahmens, I.; Harvey, C. An AHP-based selection model for ranking potential strategies for managing construction’s cost volatilities. In Proceedings of the Construction Research Congress, San Juan, PR, USA, 31 May–2 June 2016. [Google Scholar]
- Cheshmidari, M.N.; Ardakani, A.H.H.; Alipor, H.; Shojaei, S. Applying Delphi method in prioritizing intensity of flooding in Ivar watershed in Iran. Spat. Inf. Res 2017, 25, 173–179. [Google Scholar] [CrossRef]
- Li, R.; Li, Y.; Xu, H.; Liu, H.T.; Miao, S.H.; Chen, J.; Cai, J. Assessment on typical power supply mode for important power consumers based on analytical hierarchy process and expert experience. Power Syst. Technol. 2014, 38, 2336–2341. [Google Scholar]
- Abdellaoui, M.; Han, B.; L’Haridon, O.; van Dolder, D. Measuring loss aversion under ambiguity: A METHOD to make prospect theory completely observable. J. Risk Uncertain. 2016, 52, 1–20. [Google Scholar] [CrossRef]
- Wang, M.; Zhao, K.; Zhu, Q.; Jiang, H.; Jin, J. Decision-making model of supporting schemes of foundation pit based on cumulative prospect theory and connection number. Rock Soil Mech. 2016, 37, 622–628. [Google Scholar]
- Bao, T.; Xie, X.; Long, P.; Wei, Z. MADM method based on prospect theory and evidential reasoning approach with unknown attribute weights under intuitionistic fuzzy environment. Expert Syst. Appl. 2017, 88, 305–317. [Google Scholar] [CrossRef]
- Jhala, K.; Natarajan, B.; Pahwa, A. Prospect theory-based active consumer behavior under variable electricity pricing. IEEE Trans. Smart Grid 2019, 10, 2809–2819. [Google Scholar] [CrossRef]
- Krcal, O.; Kvasnicka, M.; Stanek, R. External validity of prospect theory: The evidence from soccer betting. J. Behav. Exp. Econ. 2016, 65, 121–127. [Google Scholar] [CrossRef]
- Hens, T.; Mayer, J. Cumulative prospect theory and mean-variance analysis: A rigorous comparison. J. Comput. Financ. 2017, 21, 41–73. [Google Scholar] [CrossRef][Green Version]
- Brunner, T.; Reiner, J.; Natter, M. Prospect theory in a dynamic game: Theory and evidence from online pay-per-bid auctions. Econ. Behav. Organ. 2019, 164, 215–234. [Google Scholar] [CrossRef]
- Zhang, Z.; Wang, L.; Rodriguez, R.M.; Wang, Y.; Martinez, L. A hesitant group emergency decision making method based on prospect theory. Complex Intell. Syst. 2017, 3, 177–187. [Google Scholar] [CrossRef]
- Liu, P.; Li, Y. An extended MULTIMOORA method for probabilistic linguistic multi-criteria group decision-making based on prospect theory. Comput. Ind. Eng. 2019, 136, 528–545. [Google Scholar] [CrossRef]
- Hackel, B.; Pfosser, S.; Trankler, T. Emergency alternative evaluation using extended trapezoidal intuitionistic fuzzy thermodynamic approach with prospect theory. Int. J. Fuzzy Syst. 2019, 21, 1801–1817. [Google Scholar]
- Delgado, A.; Romero, I. Environmental conflict analysis using an integrated grey clustering and entropy-weight method: A case study of a mining project in Peru. Environ. Modell. Softw. 2016, 77, 108–121. [Google Scholar] [CrossRef]
- Pu, Y.; Apel, D.; Xu, H. A Principal Component analysis/fuzzy comprehensive evaluation for rockburst potential in kimberlite. Pure Appl. Geophys. 2018, 175, 2141–2151. [Google Scholar] [CrossRef]
- Zheng, H.; Bai, X.L. Comprehensive evaluation method for the extended indicators of maintenance management based on the standard deviation of weights. In Proceedings of the 21st International Conference on Industrial Engineering and Engineering Management, Zhuhai, China, 1–2 November 2015. [Google Scholar]
- Ghorabaee, M.K.; Amiri, M.; Zavadskas, E.K.; Antucheviciene, J. A new hybrid fuzzy MCDM approach for evaluation of construction equipment with sustainability considerations. Arch. Civl. Mech. Eng. 2018, 18, 32–49. [Google Scholar] [CrossRef]
- Levy, A.; Ramadas, H.; Rothvoss, T. Deterministic Discrepancy Minimization via the Multiplicative Weight Update Method. In Proceedings of the Lecture Notes in Computer Science, Waterloo, ON, Canada, 26–28 June 2017. [Google Scholar]
- Zhang, X.M.; Liu, Y.H. Method Research on Parameter Selection and Index Determination of Testability for Diesel Engine. In Proceedings of the DEStech Transactions on Engineering and Technology Research, Taiyuan, China, 24–25 July 2017. [Google Scholar]
- Dempster, A.P. Classic Works of the Dempster-Shafer Theory of Belief Functions, 1st ed.; Springer-Verlag: New York, NY, USA, 2008; pp. 16–17. [Google Scholar]
- Chen, S.M.; Cheng, S.H.; Chiou, C.H. Fuzzy multiattribute group decision making based on intuitionistic fuzzy sets and evidential reasoning methodology. Inf. Fusion 2016, 27, 215–227. [Google Scholar] [CrossRef]
- Liu, Z.G.; Pan, Q.; Dezert, J.; Martin, A. Combination of classifiers with optimal weight based on evidential reasoning. IEEE Trans. Fuzzy Syst. 2018, 26, 1217–1230. [Google Scholar] [CrossRef]
- Zhou, M.; Liu, X.B.; Chen, Y.W.; Yang, J.B. Evidential reasoning rule for MADM with both weights and reliabilities in group decision making. Knowl. Based Syst. 2018, 143, 142–161. [Google Scholar] [CrossRef]
- Dong, Y.C.; Luo, N.; Liang, H.M. Consensus building in multiperson decision making with heterogeneous preference representation structures: A perspective based on prospect theory. Appl. Soft Comput. 2015, 35, 898–910. [Google Scholar] [CrossRef]
- Li, X. Copula Method and Its Application, 1st ed.; Economy & Management Publishing House: Beijing, China, 2014; pp. 103–129. [Google Scholar]
- Schubert, J. Counter-deception in information fusion. Int. J. Approx Reason 2017, 91, 152–159. [Google Scholar] [CrossRef]
- Bi, L.; Ren, B.Y.; Zhong, D.H.; Hu, L.X. Real-time construction schedule analysis of long-distance diversion tunnels based on lithological predictions using a Markov process. J. Constr Eng M 2015, 141, 04014076. [Google Scholar] [CrossRef]
- Zhao, M.Q.; Wang, X.L.; Yu, J.; Bi, L.; Xiao, Y.; Zhang, J. Optimization of construction duration and schedule robustness based on hybrid grey wolf optimizer with sine cosine algorithm. Energies 2020, 13, 215. [Google Scholar] [CrossRef]













| Criterion | rs | rp | rc | |
|---|---|---|---|---|
| Expert | ||||
| E1 | ||||
| E2 | ||||
| …… | …… | …… | …… | |
| En | ||||
| Criterion | rs | rp | rc | |
|---|---|---|---|---|
| Expert | ||||
| E1 | [0.2,0.5] | [0.3,0.4] | [0.4,0.5] | |
| E2 | [0.3,0.5] | [0.2,0.3] | [0.3,0.4] | |
| E3 | [0.5,0.6] | [0.1,0.2] | [0.2,0.4] | |
| E4 | [0.4,0.6] | [0.1,0.3] | [0.3,0.5] | |
| E5 | [0.3,0.4] | [0.1,0.3] | [0.4,0.6] | |
| E6 | [0.4,0.6] | [0.2,0.4] | [0.3,0.6] | |
| E7 | [0.5,0.7] | [0.1,0.2] | [0.3,0.5] | |
| E8 | [0.2,0.6] | [0.2,0.4] | [0.5,0.7] | |
| E9 | [0.3,0.6] | [0.3,0.4] | [0.3,0.5] | |
| E10 | [0.4,0.5] | [0.1,0.2] | [0.2,0.4] | |
| RP | [0.35,0.56] | [0.17,0.31] | [0.32,0.51] | |
| rs, rp | Function | Normal Copula | t-Copula | Gumbel Copula | Clayton Copula | Frank Copula |
| Estimated value | 0.998 | 0.9983 | 24.8429 | 28.0823 | 130.1466 | |
| rs, rc | Function | Normal Copula | t-Copula | Gumbel Copula | Clayton Copula | Frank Copula |
| Estimated value | 0.9969 | 0.9977 | 20.4307 | 24.5123 | 121.3891 | |
| rprc | Function | Normal Copula | t-Copula | Gumbel Copula | Clayton Copula | Frank Copula |
| Estimated value | 0.9982 | 0.9986 | 27.0803 | 32.3490 | 121.1006 |
| rs, rp | Function | Normal Copula | t-Copula | Gumbel Copula | Clayton Copula | Frank Copula |
| d2 | 0.0118 | 0.0098 | 0.0115 | 0.0348 | 0.0056 | |
| rs, rc | Function | Normal Copula | t-Copula | Gumbel Copula | Clayton Copula | Frank Copula |
| d2 | 0.0180 | 0.0128 | 0.0170 | 0.0447 | 0.0064 | |
| rprc | Function | Normal Copula | t-Copula | Gumbel Copula | Clayton Copula | Frank Copula |
| d2 | 0.0108 | 0.0082 | 0.0097 | 0.0267 | 0.0064 |
| rs | rp | rc | |
|---|---|---|---|
(0.5) | |||
(0.5) |
| rs | rp | rc |
|---|---|---|
| SN | N | A | Y | SY | H | |
|---|---|---|---|---|---|---|
| rs | 0 | 0.0150 | 0.3000 | 0.5850 | 0.1000 | 0 |
| rp | 0 | 0.1290 | 0.5161 | 0.1290 | 0.2258 | 0 |
| rc | 0 | 0.0284 | 0.2843 | 0.2958 | 0.2843 | 0.1043 |
© 2020 by the authors. Licensee MDPI, Basel, Switzerland. This article is an open access article distributed under the terms and conditions of the Creative Commons Attribution (CC BY) license (http://creativecommons.org/licenses/by/4.0/).
Share and Cite
Zhao, M.; Wang, X.; Yu, J.; Xue, L.; Yang, S. A Construction Schedule Robustness Measure Based on Improved Prospect Theory and the Copula-CRITIC Method. Appl. Sci. 2020, 10, 2013. https://doi.org/10.3390/app10062013
Zhao M, Wang X, Yu J, Xue L, Yang S. A Construction Schedule Robustness Measure Based on Improved Prospect Theory and the Copula-CRITIC Method. Applied Sciences. 2020; 10(6):2013. https://doi.org/10.3390/app10062013
Chicago/Turabian StyleZhao, Mengqi, Xiaoling Wang, Jia Yu, Linli Xue, and Shuai Yang. 2020. "A Construction Schedule Robustness Measure Based on Improved Prospect Theory and the Copula-CRITIC Method" Applied Sciences 10, no. 6: 2013. https://doi.org/10.3390/app10062013
APA StyleZhao, M., Wang, X., Yu, J., Xue, L., & Yang, S. (2020). A Construction Schedule Robustness Measure Based on Improved Prospect Theory and the Copula-CRITIC Method. Applied Sciences, 10(6), 2013. https://doi.org/10.3390/app10062013
