A Review of Recent Developments and Advances in Eco-Friendly Geopolymer Concrete
Abstract
1. Introduction
2. Geopolymer Concrete (GPC)
2.1. Constituents of GPC
2.1.1. Aluminosilicates
2.1.2. Activators
2.2. Mix Design
2.2.1. Hit and Trial Method of Mix Design
2.2.2. Strength-Based Mix Design
2.2.3. Activator to Binder Ratio-Based Mix Design
2.2.4. Binder to Sand Ratio-Based Mix Design
2.3. Geopolymerization Process
3. Fresh and Hardened Properties of GPC
3.1. Workability
3.2. Setting Time
3.3. Heat of Hydration
3.4. Structural Changes over Time
3.5. Compressive Strength
3.6. Tensile and Flexure Strength
3.7. Elastic Modulus of GPC
3.8. Shrinkage
4. Durability Properties of GPC
| Durability Parameters | Relationship with Durability | Impact on Durability | Remarks |
|---|---|---|---|
| Sorptivity | Inverse relation | Strong | Higher rate of sorptivity results in greater capillary rise of water in micro and macro pores of GPC mixture. |
| Water Absorption | Inverse relation | Very strong | Higher the water absorption lower will be the durability of GPC mixture. Higher water absorption rate will reveal the transport mechanism for water in GPC. |
| Weight loss | Inverse relation | Strong | Higher amount of weight loss in specimen will result in deterioration and decrease in durability specially when specimens immersed in sulphuric acid solutions, sodium chloride and sodium sulphate + magnesium sulphate solutions. Initially, when these chemical penetrate in concrete the weight of GPC increased. It also cause expansion in concrete volume which will form the micro-cracks inside GPC [161]. The expansion mechanism will have a detrimental impact on durability. |
| AVPV | Inverse relation | Strong | Same effect as water absorption and sorptivity of GPC. Increase in AVPC will expose the GPC for environmental impacts and deterioration. |
| Discontinuous pores and voids | Direct relation | Strong | Discontinuous entrained air voids will enhance the workability and durability in GPC especially exposed to extreme environmental conditions. |
| Shrinkage cracks | Inverse relation | Average | Greater shrinkage cracks will make it susceptible for deterioration. |
| Strength degradation | Inverse relation | Strong | Degradation in compressive, flexural and splitting tensile strength of the GPC specimens exposed to different chemical solutions will indicate the compactness of the GPC. |
| Chloride ingress | Inverse relation | Strong | Chloride ingress in GPC depends both on physical and chemical conditions on which the GPC samples are exposed. Greater chloride ingress in GPC results from greater micro and macro cracks that will further impacts the durability of GPC. |
| Wetting-drying cycles | Inverse relation | Strong | The wetting–drying and heating–cooling cycles will influence the compressive strength and internal microstructure of GPC. Higher weight loss in these cycles will result in poor durability condition of GPC. |
| Acid attack | Inverse relation | Strong | Any type of acid attack depends on the exposure conditions of GPC samples. The acid attack in GPC is dependent on both the physical condition of GPC sample and chemical composition of geopolymeric mixture. |
5. Factor Affecting the Properties of GPC
5.1. Molarity of Activators
5.2. Curing Temperature
5.3. Activator to Binder Ratio (A/B)
6. Geopolymer OPC Concrete
7. Reinforced GPC
8. Application of GPC and Geopolymer Concrete Mortar (GCM)
9. Recent Advances in GPC
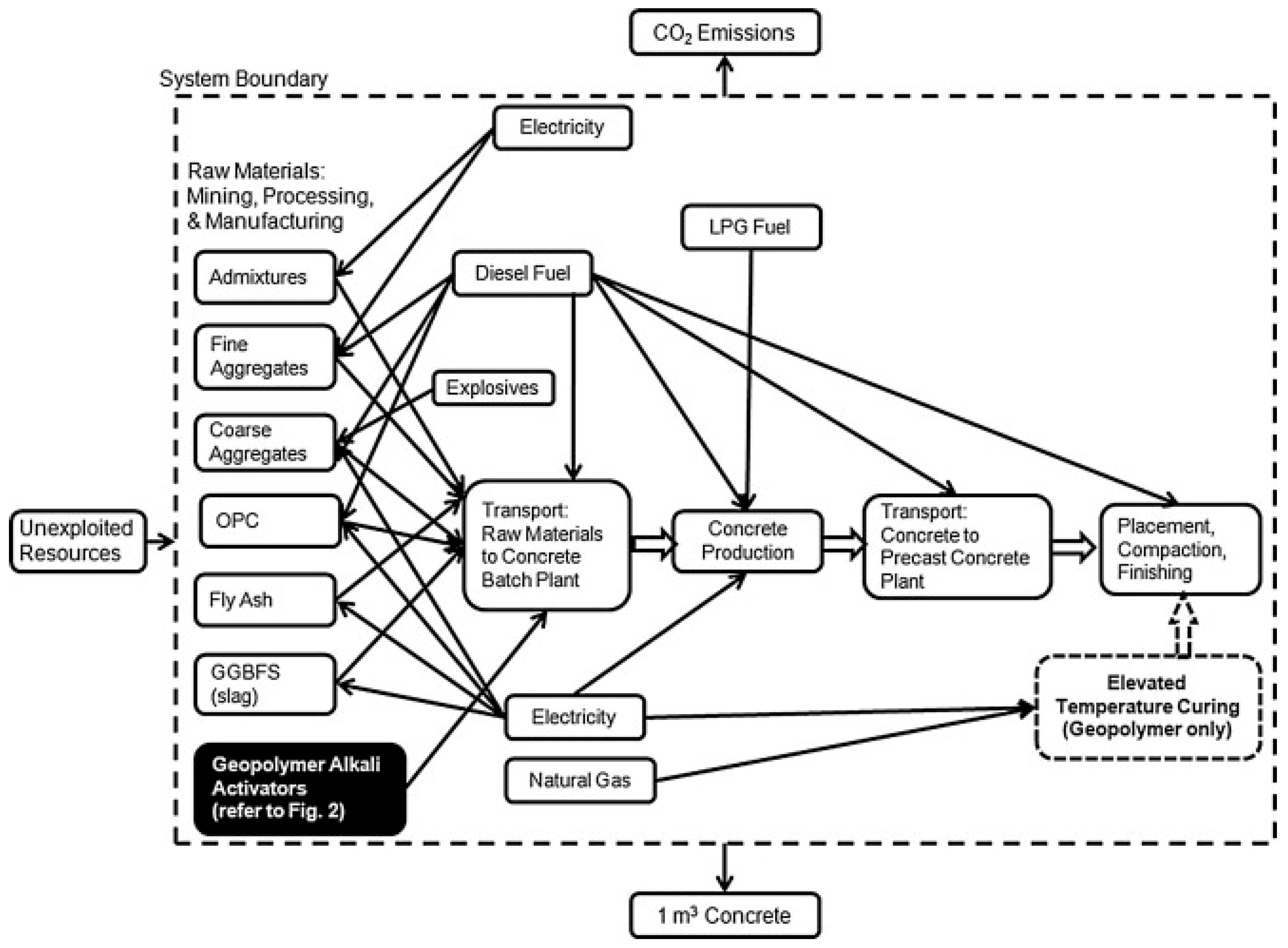
9.1. GWP Calculation and Assessment
9.2. 3D Printing Using Geopolymer
9.3. Graphene-Based GPC
10. Conclusions and Recommendations
- GPC can be recognized as an eco-friendly construction material with better mechanical and durable properties. It is considered to be an appropriate replacement of OPC concrete, which would be possible with an efficient supply of agricultural and industrial waste products.
- Researchers assessed the performance of common aluminosilicates like FA, GGBFS, PFOA, MK, HCWA, silica fume, and RHA or their combinations. However, most of the research was carried out on FA-based geopolymer mortar and concrete since it gave the better mechanical properties compared to other aluminosilicates-based geopolymers due to better physical and chemical characteristics. The most widely used activators in GPC are NaOH and Na2SiO3 or their combination. Several factors such as the concentration, amount, molarity, and reactivity play a vital role in the development of the geopolymerization reaction. In order to achieve better mechanical and durability properties, it is essential to find the optimum activator dosage in the geopolymer blend. Moreover, it was found that the soluble silicates exhibit a fast geopolymerization reaction compared to activators containing hydroxides.
- GPC mechanical, durable, and microstructural properties are further dependent on mix design proportion. While determining the mix design, all factors that are responsible to develop better mechanical properties should be considered like activator to binder ratio, silicates to hydroxide ratio, binder content, activator concentration and molarity, aggregate type and grading, dosage of superplasticizer, water to binder and binder to sand ratio.
- Inclusion of OPC in GPC creates both geopolymerization and C-S-H products that make a compact and dense microstructure. Hence, compressive strength, durability, and microstructural behavior improved along with the reduction in shrinkage, porosity, and water absorption.
- Previous investigations were carried out to evaluate the mechanical properties and durability characteristics based on different factors like NaOH/Na2SiO3 ratio, NaOH/slag ratio, activator/binder ratio, the combination of different activators, curing conditions, curing temperature, curing duration, elevated temperature, molarity of activators, different binders ratio, aggregate type, the addition of nanoparticles, reinforcement ratio, and effect of adding different additives, nanoparticles, recycled aggregate, and steel fibers to find their optimum ratios and amounts.
- Recent advances in GPC such as 3D printing and fiber-based GPC require further in-depth investigations. GWP calculation and LCA techniques provide the way to analyze the sustainable growths. However, further investigations based on different types of aluminosilicates and activators are required.
- Experimental investigations are recommended on standard mix design procedure, newly compatible aluminosilicates and activators, microstructure, brittle behavior, efflorescence and shrinkage phenomenon, cost-effectiveness, practicality of easily handled and field-applicable strength compatible GPC to be used in the construction industry.
Author Contributions
Funding
Acknowledgments
Conflicts of Interest
Abbreviations
References
- Zhang, Z.; Provis, J.L.; Reid, A.; Wang, H. Geopolymer foam concrete: An emerging material for sustainable construction. Constr. Build. Mater. 2014, 56, 113–127. [Google Scholar] [CrossRef]
- Aliabdo, A.A.; Elmoaty, A.E.M.A.; Emam, M.A. Factors affecting the mechanical properties of alkali activated ground granulated blast furnace slag concrete. Constr. Build. Mater. 2019, 197, 339–355. [Google Scholar] [CrossRef]
- Rashad, A.M. A comprehensive overview about the influence of different additives on the properties of alkali-activated slag–A guide for civil engineer. Constr. Build. Mater. 2013, 47, 29–55. [Google Scholar] [CrossRef]
- Bhikshma, V.; Koti, R.M.; Srinivas, R.T. An experimental investigation on properties of geopolymer concrete (no cement concrete). Asian J. Civ. Eng. (Build. Hous.) 2012, 13, 841–853. [Google Scholar]
- Mccaffrey, R. Climate change and the cement industry. Glob. Cem. Lime Mag. (Environ. Spec. Issue) 2002, 15, 19. [Google Scholar]
- WMO. Greenhouse Gas. Bulletin: The State of the Greenhouse Gases in the Atmosphere Based on Global Observations through 2018. 2019, Volume 15. Available online: https://library.wmo.int/doc_num.php?explnum_id=10100 (accessed on 26 October 2020).
- Hassan, A.; Arif, M.; Shariq, M. Use of geopolymer concrete for a cleaner and sustainable environment—A review of mechanical properties and microstructure. J. Clean. Prod. 2019, 223, 704–728. [Google Scholar] [CrossRef]
- Kumar, H.; Prasad, R.; Srivastava, A.; Vashista, M.; Khan, M. Utilisation of industrial waste (Fly ash) in synthesis of copper based surface composite through friction stir processing route for wear applications. J. Clean. Prod. 2018, 196, 460–468. [Google Scholar] [CrossRef]
- Ma, C.-K.; Awang, A.Z.; Omar, W. Structural and material performance of geopolymer concrete: A review. Constr. Build. Mater. 2018, 186, 90–102. [Google Scholar] [CrossRef]
- Zhang, P.; Zheng, Y.; Wang, K.; Zhang, J. A review on properties of fresh and hardened geopolymer mortar. Compos. Part. B Eng. 2018, 152, 79–95. [Google Scholar] [CrossRef]
- Ng, C.; Alengaram, U.J.; Wong, L.S.; Mo, K.H.; Jumaat, M.Z.; Ramesh, S. A review on microstructural study and compressive strength of geopolymer mortar, paste and concrete. Constr. Build. Mater. 2018, 186, 550–576. [Google Scholar] [CrossRef]
- Zhang, P.; Gao, Z.; Wang, J.; Guo, J.; Hu, S.; Ling, Y. Properties of fresh and hardened fly ash/slag based geopolymer concrete: A review. J. Clean. Prod. 2020, 270, 122389. [Google Scholar] [CrossRef]
- Jindal, B.B. Investigations on the properties of geopolymer mortar and concrete with mineral admixtures: A review. Constr. Build. Mater. 2019, 227, 116644. [Google Scholar] [CrossRef]
- Reddy, M.S.; Dinakar, P.; Rao, B.H. A review of the influence of source material’s oxide composition on the compressive strength of geopolymer concrete. Microporous Mesoporous Mater. 2016, 234, 12–23. [Google Scholar] [CrossRef]
- Al Bakri, M.M.; Mohammed, H.; Kamarudin, H.; Niza, I.K.; Zarina, Y. Review on fly ash-based geopolymer concrete without portland cement. J. Eng. Technol. Res. 2011, 3, 1–4. [Google Scholar]
- Prabu, B.; Shalini, A.; Kumar, J. Rice husk ash based geopolymer concrete-a review. Chem. Sci. Rev. Lett. 2014, 3, 288–294. [Google Scholar]
- Jindal, B.B. Feasibility study of ambient cured geopolymer concrete–A review. Adv. Concr. Constr. 2018, 6, 387. [Google Scholar]
- Li, N.; Shi, C.; Zhang, Z.; Wang, H.; Liu, Y. A review on mixture design methods for geopolymer concrete. Compos. Part. B Eng. 2019, 178, 107490. [Google Scholar] [CrossRef]
- Institute, G. Why Alkali-activated-materials AAM are not Geopolymers. 2017. Available online: https://www.geopolymer.org/library/technical-papers/25-why-alkali-activated-materials-aam-are-not-geopolymers/ (accessed on 26 October 2020).
- Luukkonen, T.; Abdollahnejad, Z.; Yliniemi, J.; Kinnunen, P.; Illikainen, M. One-part alkali-activated materials: A review. Cem. Concr. Res. 2018, 103, 21–34. [Google Scholar] [CrossRef]
- Duxson, P.; Fernández-Jiménez, A.; Provis, J.L.; Lukey, G.C.; Palomo, A.; van Deventer, J.S. Geopolymer technology: The current state of the art. J. Mater. Sci. 2007, 42, 2917–2933. [Google Scholar] [CrossRef]
- Busari, A.A.; Akinmusuru, J.O.; Dahunsi, B.I. Review of sustainability in self-compacting concrete: The use of waste and mineral additives as supplementary cementitious materials and aggregates. Port. Electrochim. Acta 2018, 36, 147–162. [Google Scholar] [CrossRef]
- Xu, H.; Van Deventer, J. The geopolymerisation of alumino-silicate minerals. Int. J. Miner. Process. 2000, 59, 247–266. [Google Scholar] [CrossRef]
- Güllü, H.; Cevik, A.; Al-Ezzi, K.M.; Gülsan, M.E. On the rheology of using geopolymer for grouting: A comparative study with cement-based grout included fly ash and cold bonded fly ash. Constr. Build. Mater. 2019, 196, 594–610. [Google Scholar] [CrossRef]
- Allahverdi, A.; Kani, E.N.; Yazdanipour, M. Effects of blast-furnace slag on natural pozzolan-based geopolymer cement. Ceram.-Silikáty 2011, 55, 68–78. [Google Scholar]
- Kani, E.N.; Allahverdi, A.; Provis, J.L. Efflorescence control in geopolymer binders based on natural pozzolan. Cem. Concr. Compos. 2012, 34, 25–33. [Google Scholar] [CrossRef]
- Brew, D.; MacKenzie, K. Geopolymer synthesis using silica fume and sodium aluminate. J. Mater. Sci. 2007, 42, 3990–3993. [Google Scholar] [CrossRef]
- Khale, D.; Chaudhary, R. Mechanism of geopolymerization and factors influencing its development: A review. J. Mater. Sci. 2007, 42, 729–746. [Google Scholar] [CrossRef]
- Payá, J.; Monzó, J.; Borrachero, M.; Tashima, M. Reuse of aluminosilicate industrial waste materials in the production of alkali-activated concrete binders. In Handbook of Alkali-Activated Cements, Mortars and Concretes; Elsevier: Amsterdam, The Netherlands, 2015; pp. 487–518. [Google Scholar]
- Zain, H.; Abdullah, M.M.A.B.; Hussin, K.; Ariffin, N.; Bayuaji, R. Review on various types of geopolymer materials with the environmental impact assessment. In MATEC Web of Conferences; EDP Sciences: Les Ulis, France, 2017; p. 01021. [Google Scholar] [CrossRef]
- Fernández-Jiménez, A.; Palomo, A. Characterisation of fly ashes. Potential reactivity as alkaline cements☆. Fuel 2003, 82, 2259–2265. [Google Scholar] [CrossRef]
- Wattimena, O.K.; Antoni Hardjito, D. A review on the effect of fly ash characteristics and their variations on the synthesis of fly ash based geopolymer. In AIP Conference Proceedings; AIP Publishing: New York, NY, USA, 2017; p. 020041. [Google Scholar] [CrossRef]
- Aughenbaugh, K.; Williamson, T.; Juenger, M. Critical evaluation of strength prediction methods for alkali-activated fly ash. Mater. Struct. 2015, 48, 607–620. [Google Scholar] [CrossRef]
- Kamhangrittirong, P.; Suwanvitaya, P.; Chindaprasirt, P. Synthesis and properties of High Calcium fly ash based geopolymer for concrete applications. In Proceedings of the 36th Conference on Our World in Concrete & Structures, Singapore, 14–16 August 2011; p. 9. [Google Scholar]
- Arioz, O.; Bzeni, D.K.; Zangy, R.R.; Arioz, E. Properties of slag-based geopolymer pervious concrete for ambient curing condition. MS&E 2020, 737, 012068. [Google Scholar]
- Awoyera, P.; Adesina, A. A critical review on application of alkali activated slag as a sustainable composite binder. Case Stud. Constr. Mater. 2019, 11, e00268. [Google Scholar] [CrossRef]
- Brykov, A.; Korneev, V. Production and usage of powdered alkali metal silicate hydrates. Metallurgist 2008, 52, 648–652. [Google Scholar] [CrossRef]
- Nath, P.; Sarker, P.K. Effect of GGBFS on setting, workability and early strength properties of fly ash geopolymer concrete cured in ambient condition. Constr. Build. Mater. 2014, 66, 163–171. [Google Scholar] [CrossRef]
- Xie, J.; Wang, J.; Rao, R.; Wang, C.; Fang, C. Effects of combined usage of GGBS and fly ash on workability and mechanical properties of alkali activated geopolymer concrete with recycled aggregate. Compos. Part. B Eng. 2019, 164, 179–190. [Google Scholar] [CrossRef]
- Ryu, G.S.; Lee, Y.B.; Koh, K.T.; Chung, Y.S. The mechanical properties of fly ash-based geopolymer concrete with alkaline activators. Constr. Build. Mater. 2013, 47, 409–418. [Google Scholar] [CrossRef]
- Juenger, M.C.G.; Jennings, H.M. Effects of high alkalinity on cement pastes. Mater. J. 2001, 98, 251–255. [Google Scholar]
- Sant, G.; Kumar, A.; Patapy, C.; Le Saout, G.; Scrivener, K. The influence of sodium and potassium hydroxide on volume changes in cementitious materials. Cem. Concr. Res. 2012, 42, 1447–1455. [Google Scholar] [CrossRef]
- Phoo-ngernkham, T.; Hanjitsuwan, S.; Damrongwiriyanupap, N.; Chindaprasirt, P. Effect of sodium hydroxide and sodium silicate solutions on strengths of alkali activated high calcium fly ash containing Portland cement. KSCE J. Civ. Eng. 2017, 21, 2202–2210. [Google Scholar] [CrossRef]
- Patankar, S.V.; Jamkar, S.S.; Ghugal, Y.M. Geopolymer concrete-a best solution to cement concrete in hot climate. J. Emerg. Technol. Innov. Res. 2019, 6, 271–276. [Google Scholar]
- Ravichandran, G.; Sivaraja, M.; Jegan, M.; Harihanandh, M.; Krishnaraja, A. Performance of glass fiber reinforced geopolymer concrete under varying temperature effect. Technology 2018, 9, 1316–1323. [Google Scholar]
- Mehta, A.; Siddique, R. Sustainable geopolymer concrete using ground granulated blast furnace slag and rice husk ash: Strength and permeability properties. J. Clean. Prod. 2018, 205, 49–57. [Google Scholar] [CrossRef]
- Özcan, A.; Karakoç, M.B. The resistance of blast furnace slag-and ferrochrome slag-based geopolymer concrete against acid attack. Int. J. Civ. Eng. 2019, 17, 1571–1583. [Google Scholar] [CrossRef]
- Wongsa, A.; Sata, V.; Nuaklong, P.; Chindaprasirt, P. Use of crushed clay brick and pumice aggregates in lightweight geopolymer concrete. Constr. Build. Mater. 2018, 188, 1025–1034. [Google Scholar] [CrossRef]
- Risdanareni, P.; Ekaputri, J.J. The influence of alkali activator concentration to mechanical properties of geopolymer concrete with trass as a filler. In Materials Science Forum; Trans Tech Publications Ltd.: Zürich, Switzerland, 2015; Volume 803, pp. 125–134. [Google Scholar]
- Memon, F.A.; Nuruddin, M.F.; Demie, S.; Shafiq, N. Effect of curing conditions on strength of fly ash-based self-compacting geopolymer concrete. Int. J. Civ. Environ. Eng. 2011, 3, 183–186. [Google Scholar]
- Chindaprasirt, P.; Chareerat, T.; Sirivivatnanon, V. Workability and strength of coarse high calcium fly ash geopolymer. Cem. Concr. Compos. 2007, 29, 224–229. [Google Scholar] [CrossRef]
- Umniati, B.S.; Risdanareni, P.; Zein, F.T.Z. Workability enhancement of geopolymer concrete through the use of retarder. In AIP Conference Proceedings; AIP Publishing: New York, NY, USA, 2017; p. 020033. [Google Scholar] [CrossRef]
- Nath, P.; Sarker, P.K. Use of OPC to improve setting and early strength properties of low calcium fly ash geopolymer concrete cured at room temperature. Cem. Concr. Compos. 2015, 55, 205–214. [Google Scholar] [CrossRef]
- Kumar, S.; Kumar, R. Mechanical activation of fly ash: Effect on reaction, structure and properties of resulting geopolymer. Ceram. Int. 2011, 37, 533–541. [Google Scholar] [CrossRef]
- Deb, P.S.; Nath, P.; Sarker, P.K. The effects of ground granulated blast-furnace slag blending with fly ash and activator content on the workability and strength properties of geopolymer concrete cured at ambient temperature. Mater. Des. (1980–2015) 2014, 62, 32–39. [Google Scholar] [CrossRef]
- Islam, A.; Alengaram, U.J.; Jumaat, M.Z.; Bashar, I.I. The development of compressive strength of ground granulated blast furnace slag-palm oil fuel ash-fly ash based geopolymer mortar. Mater. Des. (1980–2015) 2014, 56, 833–841. [Google Scholar] [CrossRef]
- Živica, V. Effects of type and dosage of alkaline activator and temperature on the properties of alkali-activated slag mixtures. Constr. Build. Mater. 2007, 21, 1463–1469. [Google Scholar] [CrossRef]
- Kong, D.L.; Sanjayan, J.G. Effect of elevated temperatures on geopolymer paste, mortar and concrete. Cem. Concr. Compos. 2010, 40, 334–339. [Google Scholar] [CrossRef]
- Zhang, Z.; Provis, J.L.; Ma, X.; Reid, A.; Wang, H. Efflorescence and subflorescence induced microstructural and mechanical evolution in fly ash-based geopolymers. Cem. Concr. Compos. 2018, 92, 165–177. [Google Scholar] [CrossRef]
- Goriparthi, M.R.; Td, G.R. Effect of fly ash and GGBS combination on mechanical and durability properties of GPC. Adv. Concr. Constr. 2017, 5, 313. [Google Scholar]
- Koushkbaghi, M.; Alipour, P.; Tahmouresi, B.; Mohseni, E.; Saradar, A.; Sarker, P.K. Influence of different monomer ratios and recycled concrete aggregate on mechanical properties and durability of geopolymer concretes. Constr. Build. Mater. 2019, 205, 519–528. [Google Scholar] [CrossRef]
- Pimraksa, K.; Chindaprasirt, P.; Rungchet, A.; Sagoe-Crentsil, K.; Sato, T. Lightweight geopolymer made of highly porous siliceous materials with various Na2O/Al2O3 and SiO2/Al2O3 ratios. Mater. Sci. Eng. A 2011, 528, 6616–6623. [Google Scholar] [CrossRef]
- Panias, D.; Giannopoulou, I.P.; Perraki, T. Effect of synthesis parameters on the mechanical properties of fly ash-based geopolymers. Colloids Surf. A Physicochem. Eng. Asp. 2007, 301, 246–254. [Google Scholar] [CrossRef]
- Ravikumar, D.; Neithalath, N. Effects of activator characteristics on the reaction product formation in slag binders activated using alkali silicate powder and NaOH. Cem. Concr. Compos. 2012, 34, 809–818. [Google Scholar] [CrossRef]
- Kumar, S.; Kumar, R.; Mehrotra, S. Influence of granulated blast furnace slag on the reaction, structure and properties of fly ash based geopolymer. J. Mater. Sci. 2010, 45, 607–615. [Google Scholar] [CrossRef]
- Reddy, M.S.; Dinakar, P.; Rao, B.H. Mix design development of fly ash and ground granulated blast furnace slag based geopolymer concrete. J. Build. Eng. 2018, 20, 712–722. [Google Scholar] [CrossRef]
- Patankar, S.V.; Ghugal, Y.M.; Jamkar, S.S. Effect of concentration of sodium hydroxide and degree of heat curing on fly ash-based geopolymer mortar. Indian J. Mater. Sci. 2014, 2014, 938789. [Google Scholar] [CrossRef]
- Patil, A.A.; Chore, H.; Dodeb, P. Effect of curing condition on strength of geopolymer concrete. Adv. Concr. Constr. 2014, 2, 29–37. [Google Scholar] [CrossRef]
- Ferdous, M.; Kayali, O.; Khennane, A. A detailed procedure of mix design for fly ash based geopolymer concrete. In Proceedings of the Fourth Asia-Pacific Conference on FRP in Structures (APFIS 2013), Melbourne, Australia, 11–13 December 2013; pp. 11–13. [Google Scholar]
- Abdullah, M.; Hussin, K.; Bnhussain, M.; Ismail, K.; Ibrahim, W. Mechanism and chemical reaction of fly ash geopolymer cement—A review. Int. J. Pure Appl. Sci. Technol. 2011, 6, 35–44. [Google Scholar]
- Gunasekara, M.; Law, D.; Setunge, S. Effect of composition of fly ash on compressive strength of fly ash based geopolymer mortar. In Proceedings of the 23rd Australasian Conference on the Mechanics of Structures and Materials (ACMSM23), Byron Bay, Australia, 9–12 December 2014. [Google Scholar]
- Duxson, P.; Mallicoat, S.W.; Lukey, G.C.; Kriven, W.M.; van Deventer, J.S. The effect of alkali and Si/Al ratio on the development of mechanical properties of metakaolin-based geopolymers. Colloids Surf. A Physicochem. Eng. Asp. 2007, 292, 8–20. [Google Scholar] [CrossRef]
- Pavithra, P.; Srinivasula Reddy, M.; Dinakar, P.; Hanumantha Rao, B.; Satpathy, B.; Mohanty, A. Effect of the Na2SiO3/NaOH ratio and NaOH molarity on the synthesis of fly ash-based geopolymer mortar. Geo-Chicago 2016, 336–344. [Google Scholar] [CrossRef]
- Mallikarjuna Rao, G.; Gunneswara Rao, T. A quantitative method of approach in designing the mix proportions of fly ash and GGBS-based geopolymer concrete. Aust. J. Civ. Eng. 2018, 16, 53–63. [Google Scholar] [CrossRef]
- Azarsa, P.; Gupta, R. Durability and leach-ability evaluation of K-based geopolymer concrete in real environmental conditions. Case Stud. Constr. Mater. 2020, 30, e00366. [Google Scholar]
- Hadi, M.N.; Farhan, N.A.; Sheikh, M.N. Design of geopolymer concrete with GGBFS at ambient curing condition using Taguchi method. Constr. Build. Mater. 2017, 140, 424–431. [Google Scholar] [CrossRef]
- Anuradha, R.; Sreevidya, V.; Venkatasubramani, R.; Rangan, B.V. Modified guidelines for geopolymer concrete mix design using Indian standard. Asian J. Civ. Eng. 2012, 13, 357–368. [Google Scholar]
- Ogheneochuko, D.; Orie, O. Optimization of superplasticized concrete using Taguchi approach: A case study of hydroplast 200. Niger. J. Technol. 2018, 37, 611–618. [Google Scholar] [CrossRef]
- Olivia, M.; Nikraz, H. Properties of fly ash geopolymer concrete designed by Taguchi method. Mater. Des. (1980–2015) 2012, 36, 191–198. [Google Scholar] [CrossRef]
- Junaid, M.T.; Kayali, O.; Khennane, A.; Black, J. A mix design procedure for low calcium alkali activated fly ash-based concretes. Constr. Build. Mater. 2015, 79, 301–310. [Google Scholar] [CrossRef]
- Lokuge, W.; Wilson, A.; Gunasekara, C.; Law, D.W.; Setunge, S. Design of fly ash geopolymer concrete mix proportions using multivariate adaptive regression spline model. Constr. Build. Mater. 2018, 166, 472–481. [Google Scholar] [CrossRef]
- ACI 211.4R-93, A. Guide for Selecting Proportions for HighStrength Concrete with Portland Cement and Fly Ash; American Concrete Institute: Farmington Hills, MI, USA, 1993. [Google Scholar]
- Phoo-Ngernkham, T.; Phiangphimai, C.; Damrongwiriyanupap, N.; Hanjitsuwan, S.; Thumrongvut, J.; Chindaprasirt, P. A mix design procedure for alkali-activated high-calcium fly ash concrete cured at ambient temperature. Adv. Mater. Sci. Eng. 2018, 2018. [Google Scholar] [CrossRef]
- Kim, Y.Y.; Lee, B.-J.; Saraswathy, V.; Kwon, S.-J. Strength and durability performance of alkali-activated rice husk ash geopolymer mortar. Sci. World J. 2014, 2014. [Google Scholar] [CrossRef] [PubMed]
- Zhang, J.; Li, G.; Yang, X.; Ren, S.; Song, Z. Study on a high strength ternary blend containing calcium sulfoaluminate cement/calcium aluminate cement/ordinary Portland cement. Constr. Build. Mater. 2018, 191, 544–553. [Google Scholar] [CrossRef]
- Cheah, C.B.; Tan, L.E.; Ramli, M. The engineering properties and microstructure of sodium carbonate activated fly ash/slag blended mortars with silica fume. Compos. Part. B Eng. 2019, 160, 558–572. [Google Scholar] [CrossRef]
- Bellum, R.R.; Nerella, R.; Madduru, S.R.C.; Indukuri, C.S.R. Mix design and mechanical properties of fly ash and GGBFS-synthesized alkali-activated concrete (AAC). Infrastructures 2019, 4, 20. [Google Scholar] [CrossRef]
- Jithendra, C.; Elavenil, S. Role of superplasticizer on GGBS based geopolymer concrete under ambient curing. Mater. Today Proc. 2019, 18, 148–154. [Google Scholar] [CrossRef]
- Davidovits, J. Geopolymers: Inorganic polymeric new materials. J. Therm. Anal. Calorim. 1991, 37, 1633–1656. [Google Scholar] [CrossRef]
- De Silva, P.; Sagoe-Crenstil, K.; Sirivivatnanon, V. Kinetics of geopolymerization: Role of Al2O3 and SiO2. Cem. Concr. Res. 2007, 37, 512–518. [Google Scholar] [CrossRef]
- Komnitsas, K.A. Potential of geopolymer technology towards green buildings and sustainable cities. Procedia Eng. 2011, 21, 1023–1032. [Google Scholar] [CrossRef]
- Glukhovsky, A. Stability of nonlinear chain-type systems used to model cascaded energy transfer processes. Atmos. Ocean. Phys. 1975, 11, 491. [Google Scholar]
- McCormick, A.; Bell, A.; Radke, C. Multinuclear NMR investigation of the formation of aluminosilicate anions. J. Phys. Chem. 1989, 93, 1741–1744. [Google Scholar] [CrossRef]
- Palomo, A.; Fernández-Jiménez, A. Alkaline activation, procedure for transforming fly ash into new materials. Part I: Applications. In Proceedings of the World of Coal Ash (WOCA) Conference, Denver, CO, USA, 9–12 May 2011; pp. 1–14. [Google Scholar]
- Mehta, A.; Siddique, R. An overview of geopolymers derived from industrial by-products. Constr. Build. Mater. 2016, 127, 183–198. [Google Scholar] [CrossRef]
- Hajimohammadi, A.; Provis, J.L.; Van Deventer, J.S. Effect of alumina release rate on the mechanism of geopolymer gel formation. Chem. Mater. 2010, 22, 5199–5208. [Google Scholar] [CrossRef]
- Poojidha, M.; Nirmalkumar, K. Review paper on reaction of alkaline solution in GEO-polymer concrete. Int. J. Recent Innov. Trends Comput. Commun. 2016, 4, 223–227. [Google Scholar]
- Davidovits, J. High-alkali cements for 21st century concretes. Spec. Publ. 1994, 144, 383–398. [Google Scholar]
- Silva, S.; Kithalawa Arachchi, J.; Wijewardena, C.; Nanayakkara, S. Development of fly ash based geopolymer concrete. In Proceedings of the Annual Session 2012, Honolulu, HI, USA, 4–8 May 2012. [Google Scholar]
- Temuujin, J.v.; Van Riessen, A.; Williams, R. Influence of calcium compounds on the mechanical properties of fly ash geopolymer pastes. J. Hazard. Mater. 2009, 167, 82–88. [Google Scholar] [CrossRef] [PubMed]
- Cheah, C.B.; Samsudin, M.H.; Ramli, M.; Part, W.K.; Tan, L.E. The use of high calcium wood ash in the preparation of ground granulated blast furnace slag and pulverized fly ash geopolymers: A complete microstructural and mechanical characterization. J. Clean. Prod. 2017, 156, 114–123. [Google Scholar] [CrossRef]
- Nath, P.; Sarker, P.K.; Rangan, V.B. Early age properties of low-calcium fly ash geopolymer concrete suitable for ambient curing. Procedia Eng. 2015, 125, 601–607. [Google Scholar] [CrossRef]
- Their, J.M.; Özakça, M. Developing geopolymer concrete by using cold-bonded fly ash aggregate, nano-silica, and steel fiber. Constr. Build. Mater. 2018, 180, 12–22. [Google Scholar] [CrossRef]
- Krishnan, L.; Karthikeyan, S.; Nathiya, S.; Suganya, K. Geopolymer concrete an eco-friendly construction material. Magnesium 2014, 1, 1. [Google Scholar]
- Jumrat, S.; Chatveera, B.; Rattanadecho, P. Dielectric properties and temperature profile of fly ash-based geopolymer mortar. Int. Commun. Heat Mass Transf. 2011, 38, 242–248. [Google Scholar]
- Shadnia, R.; Zhang, L.; Li, P. Experimental study of geopolymer mortar with incorporated PCM. Constr. Build. Mater. 2015, 84, 95–102. [Google Scholar] [CrossRef]
- Mehta, A.; Siddique, R.; Singh, B.P.; Aggoun, S.; Łagód, G.; Barnat-Hunek, D. Influence of various parameters on strength and absorption properties of fly ash based geopolymer concrete designed by Taguchi method. Constr. Build. Mater. 2017, 150, 817–824. [Google Scholar] [CrossRef]
- Malkawi, A.B.; Nuruddin, M.F.; Fauzi, A.; Almattarneh, H.; Mohammed, B.S. Effects of alkaline solution on properties of the HCFA geopolymer mortars. Procedia Eng. 2016, 148, 710–717. [Google Scholar] [CrossRef]
- Huseien, G.F.; Mirza, J.; Ismail, M.; Hussin, M.W. Influence of different curing temperatures and alkali activators on properties of GBFS geopolymer mortars containing fly ash and palm-oil fuel ash. Constr. Build. Mater. 2016, 125, 1229–1240. [Google Scholar] [CrossRef]
- Laskar, M.S.; Talukdar, S. Development of ultrafine slag-based geopolymer mortar for use as repairing mortar. J. Mater. Civ. Eng. 2016, 29, 04016292. [Google Scholar] [CrossRef]
- Mehta, A.; Siddique, R. Properties of low-calcium fly ash based geopolymer concrete incorporating OPC as partial replacement of fly ash. Constr. Build. Mater. 2017, 150, 792–807. [Google Scholar]
- Rangan, B.V.; Hardjito, D.; Wallah, S.E.; Sumajouw, D.M. Studies on fly ash-based geopolymer concrete. In Proceedings of the World Congress Geopolymer, Saint Quentin, France, 29 June–1 July 2005; pp. 133–137. [Google Scholar]
- Sathonsaowaphak, A.; Chindaprasirt, P.; Pimraksa, K. Workability and strength of lignite bottom ash geopolymer mortar. J. Hazard. Mater. 2009, 168, 44–50. [Google Scholar]
- Al-Majidi, M.H.; Lampropoulos, A.; Cundy, A.; Meikle, S. Development of geopolymer mortar under ambient temperature for in situ applications. Constr. Build. Mater. 2016, 120, 198–211. [Google Scholar]
- Deb, P.S.; Sarker, P.K.; Barbhuiya, S. Sorptivity and acid resistance of ambient-cured geopolymer mortars containing nano-silica. Cem. Concr. Compos. 2016, 72, 235–245. [Google Scholar] [CrossRef]
- Elyamany, H.E.; Elmoaty, A.E.M.A.; Elshaboury, A.M. Setting time and 7-day strength of geopolymer mortar with various binders. Constr. Build. Mater. 2018, 187, 974–983. [Google Scholar] [CrossRef]
- Karakoç, M.B.; Türkmen, İ.; Maraş, M.M.; Kantarci, F.; Demirboğa, R.; Toprak, M.U. Mechanical properties and setting time of ferrochrome slag based geopolymer paste and mortar. Constr. Build. Mater. 2014, 72, 283–292. [Google Scholar] [CrossRef]
- Temuujin, J.; Williams, R.; Van Riessen, A.v. Effect of mechanical activation of fly ash on the properties of geopolymer cured at ambient temperature. J. Mater. Process. Technol. 2009, 209, 5276–5280. [Google Scholar] [CrossRef]
- Rao, G.M.; Rao, T.G. Final setting time and compressive strength of fly ash and GGBS-based geopolymer paste and mortar. Arab. J. Sci. Eng. 2015, 40, 3067–3074. [Google Scholar]
- Phoo-ngernkham, T.; Sata, V.; Hanjitsuwan, S.; Ridtirud, C.; Hatanaka, S.; Chindaprasirt, P. Compressive strength, bending and fracture characteristics of high calcium fly ash geopolymer mortar containing portland cement cured at ambient temperature. Arab. J. Sci. Eng. 2016, 41, 1263–1271. [Google Scholar] [CrossRef]
- Satria, J.; Sugiarto, A.; Hardjito, D. Effect of variability of fly ash obtained from the same source on the characteristics of geopolymer. In MATEC Web of Conferences; EDP Sciences: Les Ulis, France, 2017; p. 01026. [Google Scholar]
- Pilehvar, S.; Cao, V.D.; Szczotok, A.M.; Carmona, M.; Valentini, L.; Lanzón, M.; Pamies, R.; Kjøniksen, A.-L. Physical and mechanical properties of fly ash and slag geopolymer concrete containing different types of micro-encapsulated phase change materials. Constr. Build. Mater. 2018, 173, 28–39. [Google Scholar]
- Bilal, H.; Yaqub, M.; Rehman, S.K.U.; Abid, M.; Alyousef, R.; Alabduljabbar, H.; Aslam, F. Performance of Foundry Sand Concrete under Ambient and Elevated Temperatures. Materials 2019, 12, 2645. [Google Scholar] [CrossRef]
- Zhang, H.Y.; Kodur, V.; Wu, B.; Cao, L.; Wang, F. Thermal behavior and mechanical properties of geopolymer mortar after exposure to elevated temperatures. Constr. Build. Mater. 2016, 109, 17–24. [Google Scholar]
- Singh, B.; Rahman, M.; Paswan, R.; Bhattacharyya, S. Effect of activator concentration on the strength, ITZ and drying shrinkage of fly ash/slag geopolymer concrete. Constr. Build. Mater. 2016, 118, 171–179. [Google Scholar]
- Shekhovtsova, J.; Kearsley, E.P.; Kovtun, M. Effect of activator dosage, water-to-binder-solids ratio, temperature and duration of elevated temperature curing on the compressive strength of alkali-activated fly ash cement pastes. J. South. Afr. Inst. Civ. Eng. 2014, 56, 44–52. [Google Scholar]
- Chi, M.; Huang, R. Binding mechanism and properties of alkali-activated fly ash/slag mortars. Constr. Build. Mater. 2013, 40, 291–298. [Google Scholar] [CrossRef]
- Zhang, H.; Li, L.; Sarker, P.K.; Long, T.; Shi, X.; Wang, Q.; Cai, G. Investigating various factors affecting the long-term compressive strength of heat-cured fly ash geopolymer concrete and the use of orthogonal experimental design method. Int. J. Concr. Struct. Mater. 2019, 13, 1–18. [Google Scholar] [CrossRef]
- Mo, B.-H.; Zhu, H.; Cui, X.-M.; He, Y.; Gong, S.-Y. Effect of curing temperature on geopolymerization of metakaolin-based geopolymers. Appl. Clay Sci. 2014, 99, 144–148. [Google Scholar] [CrossRef]
- Assi, L.N.; Deaver, E.E.; Ziehl, P. Effect of source and particle size distribution on the mechanical and microstructural properties of fly Ash-Based geopolymer concrete. Constr. Build. Mater. 2018, 167, 372–380. [Google Scholar] [CrossRef]
- Ranjbar, N.; Mehrali, M.; Behnia, A.; Alengaram, U.J.; Jumaat, M.Z. Compressive strength and microstructural analysis of fly ash/palm oil fuel ash based geopolymer mortar. Mater. Des. 2014, 59, 532–539. [Google Scholar] [CrossRef]
- Arellano-Aguilar, R.; Burciaga-Díaz, O.; Gorokhovsky, A.; Escalante-García, J.I. Geopolymer mortars based on a low grade metakaolin: Effects of the chemical composition, temperature and aggregate: Binder ratio. Constr. Build. Mater. 2014, 50, 642–648. [Google Scholar] [CrossRef]
- Kotwal, A.R.; Kim, Y.J.; Hu, J.; Sriraman, V. Characterization and early age physical properties of ambient cured geopolymer mortar based on class C fly ash. Int. J. Concr. Struct. Mater. 2015, 9, 35–43. [Google Scholar] [CrossRef]
- Ishwarya, G.; Singh, B.; Deshwal, S.; Bhattacharyya, S. Effect of sodium carbonate/sodium silicate activator on the rheology, geopolymerization and strength of fly ash/slag geopolymer pastes. Cem. Concr. Compos. 2019, 97, 226–238. [Google Scholar]
- Vora, P.R.; Dave, U.V. Parametric studies on compressive strength of geopolymer concrete. Procedia Eng. 2013, 51, 210–219. [Google Scholar] [CrossRef]
- Adak, D.; Sarkar, M.; Maiti, M.; Tamang, A.; Mandal, S.; Chattopadhyay, B. Anti-microbial efficiency of nano silver–silica modified geopolymer mortar for eco-friendly green construction technology. RSC Adv. 2015, 5, 64037–64045. [Google Scholar] [CrossRef]
- ASTM C496/C496M-17. Standard Test. Method for Splitting Tensile Strength of Cylindrical Concrete Specimens; American Society for Testing and Materials: West Conshohocken, PA, USA, 2017. [Google Scholar]
- ASTM C78/C78M-18. Standard Test. Method for Flexural Strength of Concrete (Using Simple Beam with Third-Point Loading); American Society for Testing and Materials: West Conshohocken, PA, USA, 2018. [Google Scholar]
- Ramujee, K.; PothaRaju, M. Mechanical properties of geopolymer concrete composites. Mater. Today Proc. 2017, 4, 2937–2945. [Google Scholar] [CrossRef]
- Adak, D.; Sarkar, M.; Mandal, S. Effect of nano-silica on strength and durability of fly ash based geopolymer mortar. Constr. Build. Mater. 2014, 70, 453–459. [Google Scholar] [CrossRef]
- Lee, B.; Kim, G.; Kim, R.; Cho, B.; Lee, S.; Chon, C.-M. Strength development properties of geopolymer paste and mortar with respect to amorphous Si/Al ratio of fly ash. Constr. Build. Mater. 2017, 151, 512–519. [Google Scholar] [CrossRef]
- ASTM C469/C469M-14. Standard Test. Method for Static Modulus of Elasticity and Poisson’s Ratio of Concrete in Compression; American Society for Testing and Materials: West Conshohocken, PA, USA, 2014. [Google Scholar]
- Noushini, A.; Aslani, F.; Castel, A.; Gilbert, R.I.; Uy, B.; Foster, S. Compressive stress-strain model for low-calcium fly ash-based geopolymer and heat-cured Portland cement concrete. Cem. Concr. Compos. 2016, 73, 136–146. [Google Scholar] [CrossRef]
- Hardjito, D.; Rangan, B.V. Development and Properties of Low-Calcium fly Ash-Based Geopolymer Concrete; Research Report GC1; Curtin University of Technology: Perth, Australia, 2005. [Google Scholar]
- Farooq, F.; Rahman, S.K.U.; Akbar, A.; Khushnood, R.A.; Javed, M.F.; alyousef, R.; alabduljabbar, H.; aslam, F. A comparative study on performance evaluation of hybrid GNPs/CNTs in conventional and self-compacting mortar. Alex. Eng. J. 2020, 59, 369–379. [Google Scholar] [CrossRef]
- Hung, T.V.; Tien, N.D.; van Dong, D. Experimental study on section curvature and ductility of reinforced geopolymer concrete beams. Sci. J. Transp. 2017, 8, 3–11. [Google Scholar]
- Haq, E.U.; Padmanabhan, S.K.; Zubair, M.; Ali, L.; Licciulli, A. Intumescence behaviour of bottom ash based geopolymer mortar through microwave irradiation—As affected by alkali activation. Constr. Build. Mater. 2016, 126, 951–956. [Google Scholar] [CrossRef]
- Ban, C.C.; Ken, P.W.; Ramli, M. Mechanical and durability performance of novel self-activating geopolymer mortars. Procedia Eng. 2017, 171, 564–571. [Google Scholar] [CrossRef]
- Matalkah, F.; Salem, T.; Shaafaey, M.; Soroushian, P. Drying shrinkage of alkali activated binders cured at room temperature. Constr. Build. Mater. 2019, 201, 563–570. [Google Scholar] [CrossRef]
- Lee, N.; Jang, J.G.; Lee, H.-K. Shrinkage characteristics of alkali-activated fly ash/slag paste and mortar at early ages. Cem. Concr. Compos. 2014, 53, 239–248. [Google Scholar] [CrossRef]
- Hojati, M.; Radlińska, A. Shrinkage and strength development of alkali-activated fly ash-slag binary cements. Constr. Build. Mater. 2017, 150, 808–816. [Google Scholar] [CrossRef]
- Sumesh, M.; Alengaram, U.J.; Jumaat, M.Z.; Mo, K.H.; Alnahhal, M.F. Incorporation of nano-materials in cement composite and geopolymer based paste and mortar–A review. Constr. Build. Mater. 2017, 148, 62–84. [Google Scholar] [CrossRef]
- Gunasekara, C.; Law, D.W.; Setunge, S. Long term permeation properties of different fly ash geopolymer concretes. Constr. Build. Mater. 2016, 124, 352–362. [Google Scholar] [CrossRef]
- Rehman, S.K.U.; Imtiaz, L.; Aslam, F.; Khan, M.K.; Haseeb, M.; Javed, M.F.; Alyousef, R.; Alabduljabbar, H. Experimental investigation of NaOH and KOH mixture in SCBA-based geopolymer cement composite. Materials 2020, 13, 3437. [Google Scholar] [CrossRef]
- Vignesh, P.; Vivek, K. An experimental investigation on strength parameters of flyash based geopolymer concrete with GGBS. Int. Res. J. Eng. Technol. 2015, 2, 135–142. [Google Scholar]
- Luhar, S.; Khandelwal, U. Durability studies of flyash based geopolymer concrete. Int. J. Eng. Res. Appl. 2015, 5, 17–32. [Google Scholar]
- Deepak, A.L.; Lakshmi, T.V. Durability properties of geopolymer concrete with flyash and metakaolin. Int. J. Sci. Technol. Res. 2020, 9, 256–260. [Google Scholar]
- Kurtoglu, A.E.; Alzeebaree, R.; Aljumaili, O.; Nis, A.; Gulsan, M.E.; Humur, G.; Cevik, A. Mechanical and durability properties of fly ash and slag based geopolymer concrete. Adv. Concr. Constr. 2018, 6, 345. [Google Scholar]
- Venkatesan, R.P.; Pazhani, K. Strength and durability properties of geopolymer concrete made with ground granulated blast furnace slag and black rice husk ash. KSCE J. Civ. Eng. 2016, 20, 2384–2391. [Google Scholar] [CrossRef]
- Shaikh, F.U.A. Mechanical and durability properties of fly ash geopolymer concrete containing recycled coarse aggregates. Int. J. Sustain. Built Environ. 2016, 5, 277–287. [Google Scholar] [CrossRef]
- Albitar, M.; Ali, M.M.; Visintin, P.; Drechsler, M. Durability evaluation of geopolymer and conventional concretes. Constr. Build. Mater. 2017, 136, 374–385. [Google Scholar] [CrossRef]
- Palomo, A.; Grutzeck, M.; Blanco, M. Alkali-activated fly ashes: A cement for the future. Cem. Concr. Compos. 1999, 29, 1323–1329. [Google Scholar] [CrossRef]
- Satpute, S.M.S.; Hake, S. Investigation of alkaline activators for fly-ash based geopolymer concrete. Int. J. Adv. Res. Innov. Ideas Educ. 2016, 2, 2395–4396. [Google Scholar]
- Hardjito, D.; Cheak, C.C.; Ing, C.H.L. Strength and setting times of low calcium fly ash-based geopolymer mortar. Mod. Appl. Sci. 2008, 2, 3–11. [Google Scholar] [CrossRef]
- Vijai, K.; Kumutha, R.; Vishnuram, B. Effect of types of curing on strength of geopolymer concrete. Int. J. Phys. Sci. 2010, 5, 1419–1423. [Google Scholar]
- Xie, T.; Ozbakkaloglu, T. Behavior of low-calcium fly and bottom ash-based geopolymer concrete cured at ambient temperature. Ceram. Int. 2015, 41, 5945–5958. [Google Scholar] [CrossRef]
- Morsy, M.; Alsayed, S.; Al-Salloum, Y.; Almusallam, T. Effect of sodium silicate to sodium hydroxide ratios on strength and microstructure of fly ash geopolymer binder. Arab. J. Sci. Eng. 2014, 39, 4333–4339. [Google Scholar] [CrossRef]
- Kim, E. Understanding Effects of Silicon/Aluminum Ratio and Calcium Hydroxide on Chemical Composition, Nanostructure and Compressive Strength for Metakaolin Geopolymers. ME Thesis, University of Illinois at Urbana-Champaign, Champaign, IL, USA, 2012. [Google Scholar]
- Pangdaeng, S.; Phoo-ngernkham, T.; Sata, V.; Chindaprasirt, P. Influence of curing conditions on properties of high calcium fly ash geopolymer containing Portland cement as additive. Mater. Des. 2014, 53, 269–274. [Google Scholar] [CrossRef]
- Suwan, T.; Fan, M. Influence of OPC replacement and manufacturing procedures on the properties of self-cured geopolymer. Constr. Build. Mater. 2014, 73, 551–561. [Google Scholar] [CrossRef]
- Javed, M.F.; Sulong, N.H.R.; Memon, S.A.; Rehman, S.K.U.; Khan, N.B. FE modelling of the flexural behaviour of square and rectangular steel tubes filled with normal and high strength concrete. Thin-Walled Struct. 2017, 119, 470–481. [Google Scholar] [CrossRef]
- Mo, K.H.; Alengaram, U.J.; Jumaat, M.Z. Structural performance of reinforced geopolymer concrete members: A review. Constr. Build. Mater. 2016, 120, 251–264. [Google Scholar] [CrossRef]
- Hassan, A.; Arif, M.; Shariq, M. A review of properties and behaviour of reinforced geopolymer concrete structural elements—A clean technology option for sustainable development. J. Clean. Prod. 2020, 245, 118762. [Google Scholar] [CrossRef]
- Castel, A.; Foster, S.J. Bond strength between blended slag and Class F fly ash geopolymer concrete with steel reinforcement. Cem. Concr. Res. 2015, 72, 48–53. [Google Scholar] [CrossRef]
- Sofi, M.; Van Deventer, J.; Mendis, P.; Lukey, G. Bond performance of reinforcing bars in inorganic polymer concrete (IPC). J. Mater. Sci. 2007, 42, 3107–3116. [Google Scholar] [CrossRef]
- Maranan, G.; Manalo, A.; Karunasena, K.; Benmokrane, B. Bond stress-slip behavior: Case of GFRP bars in geopolymer concrete. J. Mater. Civ. Eng. 2014, 27, 04014116. [Google Scholar] [CrossRef]
- Chang, E.H.; Sarker, P.; Lloyd, N.; Rangan, B.V. Bond behaviour of reinforced fly ash-based geopolymer concrete beams. In Proceedings of the 24th Biennial Conference of the Concrete Institute Australia, Sydney, Australia, 8–11 September 2019. [Google Scholar]
- Mo, K.H.; Yeap, K.W.; Alengaram, U.J.; Jumaat, M.Z.; Bashar, I.I. Bond strength evaluation of palm oil fuel ash-based geopolymer normal weight and lightweight concretes with steel reinforcement. J. Adhes. Sci. Technol. 2018, 32, 19–35. [Google Scholar] [CrossRef]
- Sumajouw, M.; Rangan, B.V. Low-Calcium Fly Ash-Based Geopolymer Concrete: Reinforced Beams and Columns; Research report GC3; Curtin University of Technology: Perth, Australia, 2006. [Google Scholar]
- Sumajouw, D.; Hadrjito, D.; Wallah, S.; Rangan, B. Flexural behaviour of reinforced fly ash-based geopolymer concrete beams. In Proceedings of the Concrete 05, CIA 22nd Biennial Conference, Melbourne, Australia, 17–19 October 2005. [Google Scholar]
- Ng, T.S.; Amin, A.; Foster, S.J. The behaviour of steel-fibre-reinforced geopolymer concrete beams in shear. Mag. Concr. Res. 2013, 65, 308–318. [Google Scholar] [CrossRef]
- Dattatreya, J.; Rajamane, N.; Sabitha, D.; Ambily, P.; Nataraja, M. Flexural behaviour of reinforced Geopolymer concrete beams. Int. J. Civ. Struct. Eng. 2011, 2, 138. [Google Scholar]
- Kumaravel, S.; Thirugnanasambandam, S. Flexural behaviour of reinforced low calcium fly ash based geopolymer concrete beam. Glob. J. Res. Eng. 2013, 13. Available online: https://www.engineeringresearch.org/index.php/GJRE/article/view/938 (accessed on 26 October 2020).
- Jeyasehar, C.A.; Saravanan, G.; Salahuddin, M.; Thirugnanasambandam, S. Development of Fly Ash Based Geopolymer Precast Concrete Elements. Asian J. Civ. Eng. (BHRC) 2013, 14, 605–615. [Google Scholar]
- Yost, J.R.; Radlińska, A.; Ernst, S.; Salera, M.; Martignetti, N.J. Structural behavior of alkali activated fly ash concrete. Part 2: Structural testing and experimental findings. Mater. Struct. 2013, 46, 449–462. [Google Scholar] [CrossRef]
- Yodsudjai, W. Application of fly ash-based geopolymer for structural member and repair materials. In Advances in Science and Technology; Trans Tech Publications Ltd.: Zürich, Switzerland, 2014; pp. 74–83. [Google Scholar]
- Sumajouw, D.; Hardjito, D.; Wallah, S.; Rangan, B. Fly ash-based geopolymer concrete: Study of slender reinforced columns. J. Mater. Sci. 2007, 42, 3124–3130. [Google Scholar] [CrossRef]
- Ganesan, N.; Abraham, R.; Deepa Raj, S.; Namitha, K. Effect of fibres on the strength and behaviour of GPC columns. Mag. Concr. Res. 2015, 68, 99–106. [Google Scholar] [CrossRef]
- Nagan, S.; Karthiyaini, S. A study on load carrying capacity of fly ash based polymer concrete columns strengthened using double layer GFRP wrapping. Adv. Mater. Sci. Eng. 2014, 2014. [Google Scholar] [CrossRef]
- Rajendran, M.; Soundarapandian, N. An experimental investigation on the flexural behavior of geopolymer ferrocement slabs. J. Eng. Technol. 2013, 3. [Google Scholar] [CrossRef]
- Ganesan, N.; Indira, P.; Santhakumar, A. Prediction of ultimate strength of reinforced geopolymer concrete wall panels in one-way action. Constr. Build. Mater. 2013, 48, 91–97. [Google Scholar]
- Aldred, J.; Day, J. Is geopolymer concrete a suitable alternative to traditional concrete. In Proceedings of the 37th Conference on Our World in Concrete & Structures, Singapore, 29–31 August 2012; pp. 29–31. [Google Scholar]
- Bołtryk, M.; Granatyr, K.; Stankiewicz, N. Ecological aspects in the application of geopolymer composites on road surfaces. Ekon. Środowisko 2019. [Google Scholar] [CrossRef]
- Zhuang, X.Y.; Chen, L.; Komarneni, S.; Zhou, C.H.; Tong, D.S.; Yang, H.M.; Yu, W.H.; Wang, H. Fly ash-based geopolymer: Clean production, properties and applications. J. Clean. Prod. 2016, 125, 253–267. [Google Scholar]
- Duan, P.; Shui, Z.; Chen, W.; Shen, C. Enhancing microstructure and durability of concrete from ground granulated blast furnace slag and metakaolin as cement replacement materials. J. Mater. Res. Technol. 2013, 2, 52–59. [Google Scholar]
- Topçu, İ.B.; Toprak, M.U.; Uygunoğlu, T. Durability and microstructure characteristics of alkali activated coal bottom ash geopolymer cement. J. Clean. Prod. 2014, 81, 211–217. [Google Scholar] [CrossRef]
- Ismail, I.; Bernal, S.A.; Provis, J.L.; Hamdan, S.; van Deventer, J.S. Microstructural changes in alkali activated fly ash/slag geopolymers with sulfate exposure. Mater. Struct. 2013, 46, 361–373. [Google Scholar] [CrossRef]
- Hassan, A.; Arif, M.; Shariq, M. Influence of microstructure of geopolymer concrete on its mechanical properties—A review. In Advances in Sustainable Construction Materials and Geotechnical Engineering; Springer: Berlin/Heidelberg, Germany, 2020; pp. 119–129. [Google Scholar]
- Fan, F.; Liu, Z.; Xu, G.; Peng, H.; Cai, C. Mechanical and thermal properties of fly ash based geopolymers. Constr. Build. Mater. 2018, 160, 66–81. [Google Scholar] [CrossRef]
- Niveditha, M.; Koniki, S. Effect of Durability properties on Geopolymer concrete—A review. In E3S Web of Conferences; EDP Sciences: Les Ulis, France, 2020; p. 01092. [Google Scholar]
- Fernandez, I.; Herrador, M.F.; Marí, A.R.; Bairán, J.M. Structural effects of steel reinforcement corrosion on statically indeterminate reinforced concrete members. Mater. Struct. 2016, 49, 4959–4973. [Google Scholar] [CrossRef]
- Ichimiya, K.; Hatanaka, S.; Atarashi, D.; Minoru, K. Technical Committee on Application of Geopolymer Technology to Construction Field. Japan Concrete Institute, Committee Report: JCI-TC155A; 2017. Available online: https://www.jci-net.or.jp/j/jci/study/tcr/tcr2017/TC155A.pdf (accessed on 26 October 2020).
- Balaguru, P.; Kurtz, S.; Rudolph, J. Geopolymer for Repair and Rehabilitation of Reinforced Concrete Beams; Geopolymer Institute: St Quentin, France, 1997; Volume 5. [Google Scholar]
- Jiang, C.; Wang, A.; Bao, X.; Ni, T.; Ling, J. A review on geopolymer in potential coating application: Materials, preparation and basic properties. J. Build. Eng. 2020, 32, 101734. [Google Scholar] [CrossRef]
- Zailani, W.; Abdullah, M.; Razak, R.; Zainol, M.; Tahir, M. Bond strength mechanism of fly ash based geopolymer mortars: A review. MS&E 2017, 267, 012008. [Google Scholar]
- Hussin, M.; Bhutta, M.; Azreen, M.; Ramadhansyah, P.; Mirza, J. Performance of blended ash geopolymer concrete at elevated temperatures. Mater. Struct. 2015, 48, 709–720. [Google Scholar] [CrossRef]
- Ahmmad, R.; Alengaram, U.J.; Jumaat, M.Z.; Sulong, N.R.; Yusuf, M.O.; Rehman, M.A. Feasibility study on the use of high volume palm oil clinker waste in environmental friendly lightweight concrete. Constr. Build. Mater. 2017, 135, 94–103. [Google Scholar] [CrossRef]
- Nayaka, R.R.; Alengaram, U.J.; Jumaat, M.Z.; Yusoff, S.B.; Alnahhal, M.F. High volume cement replacement by environmental friendly industrial by-product palm oil clinker powder in cement–lime masonry mortar. J. Clean. Prod. 2018, 190, 272–284. [Google Scholar] [CrossRef]
- Van Jaarsveld, J.; Van Deventer, J.; Lorenzen, L. The potential use of geopolymeric materials to immobilise toxic metals: Part I. Theory and applications. Miner. Eng. 1997, 10, 659–669. [Google Scholar] [CrossRef]
- Fernández-Jiménez, A.; Puertas, F. Alkali-activated slag cements: Kinetic studies. Cem. Concr. Res. 1997, 27, 359–368. [Google Scholar] [CrossRef]
- Luna, Y.; Querol, X.; Antenucci, D.; Jdid, E.-A.; Fernández, C.; Vale, J. Immobilization of a metallurgical waste using fly ash-based geopolymers. In Proceedings of the 2007 World of Coal Ash, Covington, KY, USA, 7–10 May 2007. [Google Scholar]
- Emdadi, Z.; Asim, N.; Amin, M.; Yarmo, A.M.; Maleki, A.; Azizi, M.; Sopian, K. Development of green geopolymer using agricultural and industrial waste materials with high water absorbency. Appl. Sci. 2017, 7, 514. [Google Scholar] [CrossRef]
- Hung, T.D.; Louda, P.; Kroisová, D.; Bortnovsky, O.; Xiem, N.T. New generation of geopolymer composite for fire-resistance. In Advances in Composite Materials-Analysis of Natural and Man-Made Materials; IntechOpen: London, UK, 2011. [Google Scholar]
- Abdulkareem, O.A.; Al Bakri, A.M.; Kamarudin, H.; Nizar, I.K.; Ala’eddin, A.S. Effects of elevated temperatures on the thermal behavior and mechanical performance of fly ash geopolymer paste, mortar and lightweight concrete. Constr. Build. Mater. 2014, 50, 377–387. [Google Scholar] [CrossRef]
- Zhang, H.-Y.; Kodur, V.; Cao, L.; Qi, S.-L. Fiber reinforced geopolymers for fire resistance applications. Procedia Eng. 2014, 71, 153–158. [Google Scholar] [CrossRef]
- Heath, A.; Paine, K.; McManus, M. Minimising the global warming potential of clay based geopolymers. J. Clean. Prod. 2014, 78, 75–83. [Google Scholar] [CrossRef]
- Salas, D.A.; Ramirez, A.D.; Ulloa, N.; Baykara, H.; Boero, A.J. Life cycle assessment of geopolymer concrete. Constr. Build. Mater. 2018, 190, 170–177. [Google Scholar] [CrossRef]
- Robayo-Salazar, R.; Mejía-Arcila, J.; de Gutiérrez, R.M.; Martínez, E. Life cycle assessment (LCA) of an alkali-activated binary concrete based on natural volcanic pozzolan: A comparative analysis to OPC concrete. Constr. Build. Mater. 2018, 176, 103–111. [Google Scholar] [CrossRef]
- Ng, T.S.; Voo, Y.L.; Foster, S.J. Sustainability with ultra-high performance and geopolymer concrete construction. In Innovative Materials and Techniques in Concrete Construction; Springer: Berlin/Heidelberg, Germany, 2012; pp. 81–100. [Google Scholar]
- Habert, G.; De Lacaillerie, J.D.E.; Roussel, N. An environmental evaluation of geopolymer based concrete production: Reviewing current research trends. J. Clean. Prod. 2011, 19, 1229–1238. [Google Scholar] [CrossRef]
- Abbas, R.; Khereby, M.A.; Ghorab, H.Y.; Elkhoshkhany, N. Preparation of geopolymer concrete using Egyptian kaolin clay and the study of its environmental effects and economic cost. Clean Technol. Environ. Policy 2020, 22, 1–19. [Google Scholar] [CrossRef]
- Turner, L.K.; Collins, F.G. Carbon dioxide equivalent (CO2-e) emissions: A comparison between geopolymer and OPC cement concrete. Constr. Build. Mater. 2013, 43, 125–130. [Google Scholar] [CrossRef]
- Wu, P.; Wang, J.; Wang, X. A critical review of the use of 3-D printing in the construction industry. Autom. Constr. 2016, 68, 21–31. [Google Scholar]
- Kashani, A.; Ngo, T. Optimisation of mixture properties for 3D printing of geopolymer concrete. In Proceedings of the International Symposium on Automation and Robotics in Construction, Berlin, Germany, 20–25 July 2018; pp. 1–8. [Google Scholar]
- Panda, B.; Unluer, C.; Tan, M.J. Investigation of the rheology and strength of geopolymer mixtures for extrusion-based 3D printing. Cem. Concr. Compos. 2018, 94, 307–314. [Google Scholar]
- Rehman, S.K.U.; Ibrahim, Z.; Memon, S.A.; Jameel, M. Nondestructive test methods for concrete bridges: A review. Constr. Build. Mater. 2016, 107, 58–86. [Google Scholar]
- Rehman, S.K.U.; Ibrahim, Z.; Memon, S.A.; Javed, M.F.; Khushnood, R.A. A sustainable graphene based cement composite. Sustainability 2017, 9, 1229. [Google Scholar]
- Nazar, S.; Yang, J.; Thomas, B.S.; Azim, I.; Ur Rehman, S.K. Rheological properties of cementitious composites with and without nano-materials: A comprehensive review. J. Clean. Prod. 2020, 272, 122701. [Google Scholar] [CrossRef]
- Rehman, S.K.U.; Ibrahim, Z.; Memon, S.A.; Aunkor, M.; Hossain, T.; Javed, M.F.; Mehmood, K.; Shah, S.M.A. Influence of Graphene Nanosheets on Rheology, Microstructure, Strength Development and Self-Sensing Properties of Cement Based Composites. Sustainability 2018, 10, 822. [Google Scholar]
- Rehman, S.K.U.; Ibrahim, Z.; Jameel, M.; Memon, S.A.; Javed, M.F.; Aslam, M.; Mehmood, K.; Nazar, S. Assessment of Rheological and Piezoresistive Properties of Graphene based Cement Composites. Int. J. Concr. Struct. Mater. 2018, 12, 64. [Google Scholar] [CrossRef]
- Farooq, F.; Akbar, A.; Khushnood, R.A.; Muhammad, W.L.; Rehman, S.K.; Javed, M.F. Experimental Investigation of Hybrid Carbon Nanotubes and Graphite Nanoplatelets on Rheology, Shrinkage, Mechanical, and Microstructure of SCCM. Materials 2020, 13, 230. [Google Scholar] [CrossRef]
- Rehman, S.K.U.; Kumarova, S.; Memon, S.A.; Javed, M.F.; Jameel, M. A Review of Microscale, Rheological, Mechanical, Thermoelectrical and Piezoresistive Properties of Graphene Based Cement Composite. Nanomaterials 2020, 10, 102076. [Google Scholar] [CrossRef]
- Zhu, X.H.; Kang, X.J.; Yang, K.; Yang, C.H. Effect of graphene oxide on the mechanical properties and the formation of layered double hydroxides (LDHs) in alkali-activated slag cement. Constr. Build. Mater. 2017, 132, 290–295. [Google Scholar] [CrossRef]
- Ranjbar, N.; Mehrali, M.; Mehrali, M.; Alengaram, U.J.; Jumaat, M.Z. Graphene nanoplatelet-fly ash based geopolymer composites. Cem. Concr. Res. 2015, 76, 222–231. [Google Scholar] [CrossRef]
- Zhang, G.; Lu, J. Experimental research on the mechanical properties of graphene geopolymer. AIP Adv. 2018, 8, 065209. [Google Scholar] [CrossRef]
- Zhong, J.; Zhou, G.-X.; He, P.-G.; Yang, Z.-H.; Jia, D.-C. 3D printing strong and conductive geo-polymer nanocomposite structures modified by graphene oxide. Carbon 2017, 117, 421–426. [Google Scholar]










































| Chemical Composition | FA | POFA | MK | Dolomite | Kaolin |
|---|---|---|---|---|---|
| Sources from raw Materials | From coal mining | From oil palm industry | Natural Resources | Natural Resources | Natural Resources |
| SiO2 | 52.11 | 51.18 | 55.90 | 15.37 | 52.00 |
| Al2O3 | 23.59 | 4.61 | 37.20 | 1.69 | 35.00 |
| Fe2O3 | 7.39 | 3.42 | 1.70 | 0.51 | 1.00 |
| TiO2 | 0.88 | - | 2.40 | 0.015 | 0.90 |
| CaO | 2.61 | 6.93 | 0.11 | 23.00 | <0.05 |
| MgO | 0.78 | 4.02 | 0.24 | 17.20 | 0.70 |
| K2O | 0.80 | 5.52 | 0.18 | 0.195 | 2.00 |
| Na2O | 0.42 | 0.06 | 0.27 | 0.013 | 0.05 |
| SO3 | 0.49 | - | 0.02 | - | - |
| P2O5 | 1.31 | - | 0.17 | 0.019 | - |
| Loss in ignition | - | 21.6 | 0.80 | - | - |
| Reference | Activator Used | Molarity of Hydroxide | Activator to Binder Ratio | Silicate to Hydroxide Ratio |
|---|---|---|---|---|
| [43] | Na2SiO3 + NaOH | 10 M | 0.6 | 2 |
| [44] | Na2SiO3 + NaOH | 13 M | 0.4 | - |
| [45] | Na2SiO3 + NaOH | 14 M | 0.45 | 0.25 |
| [46] | Na2SiO3 + NaOH | 10 M | - | 2.5 |
| [47] | Na2SiO3 + NaOH | 10 M | 0.43 | - |
| [48] | Na2SiO3 + NaOH | 10 M | 0.7 | - |
| [49] | Na2SiO3 +NaOH | 8 M + 10 M | - | 0.5–2.5 |
| [50] | Na2SiO3 + NaOH | 12 M | 0.5 | 2.5 |
| [51] | Na2SiO3 + NaOH | 10 M +20 M | 0.67–1.0 | |
| [52] | Na2SiO3 + NaOH | 10 M | - | 0.2 |
| [53] | Na2SiO3 + NaOH | 14 M | - | 1.5–2.5 |
| [54] | NaOH | 6 M | 0.35 | - |
| [55] | Na2SiO3 +NaOH | 14 M | - | 1.5–2.5 |
| [56] | Na2SiO3 + NaOH | 12 M | 0.4 | 1:2.5 |
| [57] | Na2SiO3 + NaOH | 0.35 | ||
| [58] | Na2SiO3 + KOH | 7 M | 0.3 | - |
| Reference | Water to Binder Ratio | Activator to Binder Ratio | Silicate to Hydroxide Ratio | Binder to Sand Ratio | Aggregate Content and Grading | Superplasticizer Consideration |
|---|---|---|---|---|---|---|
| [85] | 0.27 | - | - | 1 | - | 0.8% of binder |
| [86] | - | 0.42–0.49 | - | - | - | - |
| [87] | 0.16–0.24 | 0.3–0.45 | 2.0–2.5 | - | ✓ | 1.5–4% of binder |
| [80] | 0.23–0.29 | 0.37–0.5 | 2.5 | - | ✓ | - |
| [88] | - | 0.5 | 2.5 | - | - | 2–6% of binder |
| [81] | 0.25 | 0.5 | 3 | - | ✓ | - |
| Name of Method | Parameters Considered as an Input | Constants | Variables | Output | Remarks |
|---|---|---|---|---|---|
| Hit and trial method | Slump value and target strength | Target Strength | Activator/Binder Ratio | Alkaline Content | Designed for high strength GPC. In addition, specific gravity of raw materials is not considered and aggregate content is fixed on weight basis [66]. |
| Strength -based Mix design | Target strength, Silicate/Hydroxide ratio, Molarity of activator, Aggregate size | Target strength, Silicate/Hydroxide ratio, Molarity of activator, Aggregate size | - | Mix proportion | Aggregate grading, specific gravity, superplasticizer are considered in it [66]. Based on modification of ACI standard (ACI 211.4R-93) |
| Activator/Binder-based mix design | Activator content, Silicate/Hydroxide ratio, Molarity of activator | Activator Content | - | Mix proportion including Binder content, Water content, Superplasticizer content, aggregate Content | Specific gravity of raw materials is incorporated in it. Based on strength and activator to binder ratio |
| Binder/Sand ratio-based mix design | Binder/Sand ratio | Concentration of activators, Activator/Binder ratio, Silicates/Hydroxide ratio | Water/binder ratio | Mix proportion | Based on binder/sand ratio along with determining the curing conditions. Water to binder ratio governs the ultimate strength [66]. |
| Reference | Precursor | Activator | Curing Condition | Workability (mm) | Setting Time (Min) | Compressive Strength (MPa) | Tensile Strength (TS) and Flexural Strength (FS) (MPa) |
|---|---|---|---|---|---|---|---|
| [50] | FA | NaOH + Na2SiO3 | Heat curing at 60–90 °C | 710 | - | 47.54–53.99 | - |
| [51] | FA | NaOH + Na2SiO3 | 75 °C | 110 ± 5%–135 ± 5% | - | 10–65 | - |
| [52] | FA | NaOH + Na2SiO3 | - | 240 | IST 1 = 405 FST 2 = 570 | 47.21 | - |
| [53] | FA | NaOH + Na2SiO3 | Ambient curing | IST = 66–112 FST = 160–245 | 40 | - | |
| [99] | FA | NaOH + Na2SiO3 | 80 °C | - | - | 48 | - |
| [100] | FA | NaOH + Na2SiO3 | Ambient curing | - | - | 11.8–29.2 | - |
| [55] | FA +GGBFS | NaOH + Na2SiO3 | - | 195–250 | - | 20% slag strength = +17% of 10% slag strength | 20% slag strength = +55% of slag TS |
| [56] | FA+GGBFS+POFA | NaOH + Na2SiO3 | 65 °C | - | - | 66 | - |
| [101] | FA+GGBFS+HCWA | NaOH + Na2SiO3 | - | 145–160 | IST = 20–280 FST = 90–360 | 36.56 | FS = 7.7 |
| [102] | GGBFS+FA+OPC+CH Where, CH=Calcium hydroxide | NaOH + Na2SiO3 | Ambient curing | - | IST = 110–607 | 26–58 | - |
| [103] | FA+GGBFS+NS | NaOH + Na2SiO3 | Ambient curing | - | - | 40.28–56.7 | - |
| [104] | FA+GGBFS | NaOH + Na2SiO3 | Ambient curing | - | - | 30.5–80.5 | TS = 8.35 FS = 17.95 |
| [4] | FA | NaOH + KOH + Na2SiO3 | - | - | - | 24.96–30.11 | TS = 3.72–4.95 FS = 5.22–6.03 |
| Factor Level | Factor Description | ||||
|---|---|---|---|---|---|
| A (Molarity) Moles | B (AL/Slag) by Weight | C (Curing Temp) °C | D (Curing Time) Days | E (NaOH:Na2SiO3) | |
| 0 | 10 | 0.40 | 30 | 1 | 1:1.75 |
| 1 | 12 | 0.45 | 60 | 2 | 1:2.5 |
| 2 | 14 | 0.50 | 90 | 3 | 1:3.25 |
| Property | Test Methods | Reference Code * | Used For | Dependent Parameters | Remarks |
|---|---|---|---|---|---|
| Workability | Slump test/Compaction factor test | ASTM C143 | Flow and compaction properties of GPC | Activator molarity, precursor type, its fineness and morphology, silica/alumina ratio, silicate/hydroxide ratio, activator/binder ratio, binder/sand ratio, addition of superplasticizer | Increase in molarity of hydroxides in GPC results in lower workability. Further, increase in water/binder ratio the workability increases. However, the effect of addition of superplasticizer depends on type of precursor and activator source in GPC |
| Setting time | Vicat needle setting | ASTM-C191 | Determines the setting time properties in field applications | Activator molarity, precursor type, its fineness and morphology, silica/alumina ratio, silicate/hydroxide ratio, activator/binder ratio, binder/sand ratio, aggregate grading, and type | Increase in molarity of activator decreases the setting time. However, the setting time could be increased by controlling the water/binder ratio, binder content, or superplasticizer content. |
| Sorptivity | Sorptivity test | ASTM C1585-20 | Determines the micro-pores and immersed water absorption of GPC | Activator molarity, silica/alumina ratio, silicate/hydroxide ratio, activator/binder ratio, curing temperature, curing time | The increase in molarity of hydroxides and curing temperature results in vigorous exothermic reactions in geopolymeric process that results in micro and macro pores, which further caused the higher sorptivity rate. |
| Water absorption | Water absorption test | ASTM C1585-13 | Determines the pores structure, shrinkage, and absorption capacity of GPC | Activator molarity, silica/alumina ratio, silicate/hydroxide ratio, activator/binder ratio, curing temperature, curing time, heat of hydration, superplasticizer addition. | Greater heat of hydration due to higher molarity or curing temperature cause the shrinkage in GPC samples that results in higher absorption rates. |
| Compressive Strength | Compressive Strength test | ASTM C39 | Primary indicator for strength development and mechanical properties | Activator molarity, precursor type, its fineness and morphology, silica/alumina ratio, silicate/hydroxide ratio, activator/binder ratio, binder/Sand ratio, curing temperature, curing time, heat of hydration, superplasticizer addition. | Increase in molarity of activator up to its optimum amount increases the compressive strength of GPC. Higher percentages of activator/binder ratio or silicate/hydroxide ratio results in reduction of compressive strength. Hence, these ratios should be controlled to their optimum amounts by taking consideration of precursor and activator type. Further, increase in curing temperature results in higher early age strength but lower later age strength. |
| Tensile and Flexural strength | Flexural strength test | ASTM C496/ASTM C78 | Determines the strength behavior of GPC in terms of bending | Activator molarity, precursor type, its fineness and morphology, silica/alumina ratio, silicate/hydroxide ratio, activator/binder ratio, binder/sand ratio, curing temperature, curing time, heat of hydration, superplasticizer addition. | Tensile and flexural strength has direct relation with compressive strength. |
| Durability | Volume of permeable voids (VPV) test/Rapid Chloride permeability test (RCPT)/Acid Attack test/ | ASTM C642/ASTM C1202/ASTM C267 | Determines the resistivity and protection against aggressive environments | Precursor type, its fineness and morphology, activator molarity, activator/binder ratio, curing temperature, curing time, heat of hydration, weight loss, microstructure, porosity. | Reduction in micro pores and shrinkage of GPC would results in durable geopolymer concrete. Hence, it is important to control activator content, silicate/hydroxide ratio, activator/binder ratio and curing conditions. |
| Parameters | Advantage | Disadvantage | Remarks |
|---|---|---|---|
| Activator Molarity | Increase in molarity increase the compressive and tensile strength. | Higher molarity of activator can cause the shrinkage cracks and affects the strength and durability properties | Most crucial parameter in preparing GPC mixture. In mix design, it is important to determine the optimum amount of activator molarity for effective strength development. Moreover, the type of activator and its different molarities used impacts differently on the microstructural properties of GPC. |
| Activator/binder ratio | Increase in activator/binder ratio results in workable mixture of GPC | Higher content of activator/binder ratio decreases the compressive strength | The optimum amount of activator/binder ratio in any GPC mixture depends on the type of precursor and activator used. |
| Silicate/hydroxide ratio | Increase in silicate/hydroxide content provides a workable GPC mixture along with an increase in compressive and tensile strength. | -Increase in Silicate/hydroxide ratio greater than 1 will result in porous microstructure [167] and effect compressive strength and durability, | The optimum amount of silicate/hydroxide ratio in GPC mixture depends on the type of precursor used. The precursor containing higher amount of silica and alumina requires less amount of silicate/hydroxide ratio while preparing GPC mixture and vice versa. |
| Silica/Alumina ratio | Important parameter considered for high strength GPC. Higher the silica/alumina ratio, higher will be the strength development due to increase in Si-O-Si bonds and decrease in Si-O-Al bonds [168]. | - | The silica/alumina ratio in GPC mixture depends on precursor type and activator composition and content. |
| Curing temperature | Higher curing temperature results in greater early age strength development | Greater curing temperature also results in lower later age strength | Curing temperature used for GPC depends on the composition of precursor and reactants in geopolymeric process. |
| Properties | OPC Concrete | GPC | Remarks |
|---|---|---|---|
| Setting time | Slower | Faster | Generally GPC has faster rate of setting than ordinary concrete but the setting time also depends on factors like aluminosilicate source and activators |
| Compressive Strength | Lower | Higher | Compressive strength of GPC depends on number on factors such as aluminosilicate source, precursor reactivity, activator type and curing conditions. Further, early age strength of GPC is greater than normal concrete |
| Tensile Strength | Lower | Higher | Tensile strength usually higher than OPC concrete. Moreover, tensile strength of GPC exhibits similar behavior to compressive strength and depends on the same factors on which compressive strength depends |
| Water Absorption | Slightly lower | Moderate | Water absorption depends on internal pore structure of GPC |
| Shrinkage | Lower | Moderate | Shrinkage cracks in GPC mainly depends on the curing condition. |
| Porosity | Lower | Moderate | Porosity depends on internal geopolymeric structure of GPC. |
| Acid Attack | Lower resistance | Higher resistance | GPC have higher durability in terms of acid attacks than OPC concrete due to the presence of alumino-silicate products |
| Freeze and thaw cycling | More susceptible | Less susceptible | GPC have higher physical and chemical resistance against aggressive environment |
| Durability | Lower | Higher | GPC has higher durability than OPC concrete because of the chemical alumina and silicate products |
| Fire Resistance | Limited | Typically higher | GPC can withstand heat without age degradation when compared to OPC concrete |
| Insulating property | Limited | Higher | Usually have higher insulation but depends on type of precursor and activator along with curing conditions |
| CO2 Emission | High | Low | GPC has lower global warming potential than ordinary concrete |
| Age Degradation | High | Low | During heating OPC concrete has extreme age degradation and carbonation when compared to GPC |
Publisher’s Note: MDPI stays neutral with regard to jurisdictional claims in published maps and institutional affiliations. |
© 2020 by the authors. Licensee MDPI, Basel, Switzerland. This article is an open access article distributed under the terms and conditions of the Creative Commons Attribution (CC BY) license (http://creativecommons.org/licenses/by/4.0/).
Share and Cite
Imtiaz, L.; Rehman, S.K.U.; Ali Memon, S.; Khizar Khan, M.; Faisal Javed, M. A Review of Recent Developments and Advances in Eco-Friendly Geopolymer Concrete. Appl. Sci. 2020, 10, 7838. https://doi.org/10.3390/app10217838
Imtiaz L, Rehman SKU, Ali Memon S, Khizar Khan M, Faisal Javed M. A Review of Recent Developments and Advances in Eco-Friendly Geopolymer Concrete. Applied Sciences. 2020; 10(21):7838. https://doi.org/10.3390/app10217838
Chicago/Turabian StyleImtiaz, Lahiba, Sardar Kashif Ur Rehman, Shazim Ali Memon, Muhammad Khizar Khan, and Muhammad Faisal Javed. 2020. "A Review of Recent Developments and Advances in Eco-Friendly Geopolymer Concrete" Applied Sciences 10, no. 21: 7838. https://doi.org/10.3390/app10217838
APA StyleImtiaz, L., Rehman, S. K. U., Ali Memon, S., Khizar Khan, M., & Faisal Javed, M. (2020). A Review of Recent Developments and Advances in Eco-Friendly Geopolymer Concrete. Applied Sciences, 10(21), 7838. https://doi.org/10.3390/app10217838

